Compressive Strength Estimation of Geopolymer Composites through Novel Computational Approaches
Abstract
:1. Introduction
2. Data Description
3. Machine Learning Methods Employed
3.1. Support Vector Machine
3.2. Multi-Layer Perceptron Neural Network
3.3. AdaBoost Regressor
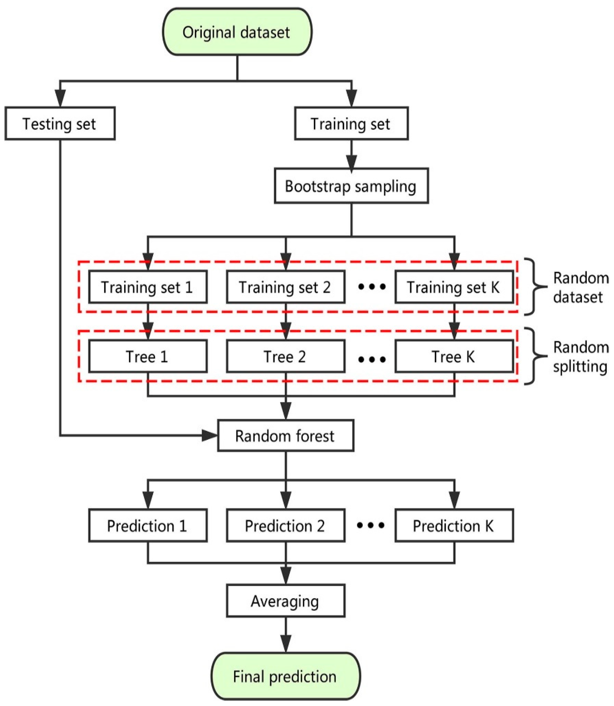
3.4. Random Forest
4. Results and Discussions
4.1. Support Vector Machine Model
4.2. Multi-Layer Perceptron Neural Network Model
4.3. AdaBoost Regressor Model
4.4. Random Forest Model
5. Model’s Validation
6. Sensitivity Analysis
7. Discussions
8. Conclusions
- Ensemble ML methods (AR and RF) outperformed individual ML techniques (SVM and MLPNN) in forecasting the C-S of GeoPC, with the RF model performing with the highest accuracy. The correlation coefficients (R2) were 0.95, 0.89, 0.81, and 0.78 for RF, AR, MLPNN, and SVM models, respectively.
- The comparison of experimental and anticipated results verified the AR and RF models’ superior accuracy, as the projected values deviated less from the experimental values. On the other hand, the MLPNN and SVM model results deviated more from the experimental results, making them less suitable for predicting the C-S of GeoPC.
- Statistical analysis and k-fold evaluation were used to validate the model performance. These evaluations validated the RF model’s superior accuracy. The ensembled models’ decreased deviation (MAE and RMSE) and higher R2 values supported their increased accuracy over individual models.
- Sensitivity analysis discovered that curing time, curing temperature, and specimen age were the most significant elements influencing the ML model’s performance in predicting GeoPC’s C-S, accounting for 22.5%, 20.1%, and 18.5%, respectively. The other input variables, including superplasticizer, NaOH molarity, water, alkali/fly ash ratio, Na2SiO3/NaOH ratio, and aggregate volume, contributed 12.5%, 9.4%, 4.8%, 4.2%, 4.1%, and 3.9%, respectively.
- This kind of study will benefit the construction industry by allowing for the progress of rapid and cost-efficient strategies for estimating the strength of materials. Moreover, by applying these methods to encourage eco-responsive construction, the acceptance and usage of GeoPC in the building sector will be enhanced.
Supplementary Materials
Author Contributions
Funding
Institutional Review Board Statement
Informed Consent Statement
Data Availability Statement
Acknowledgments
Conflicts of Interest
References
- Hawa, A.; Tonnayopas, D.; Prachasaree, W.; Taneerananon, P. Development and Performance Evaluation of Very High Early Strength Geopolymer for Rapid Road Repair. Adv. Mater. Sci. Eng. 2013, 2013, 1–9. [Google Scholar] [CrossRef] [Green Version]
- Tayeh, B.A.; Alsaffar, D.; Alyousef, R. The Utilization of Recycled Aggregate in High Performance Concrete: A Review. J. Mater. Res. Technol. 2020, 9, 8469–8481. [Google Scholar] [CrossRef]
- Ahmad, W.; Ahmad, A.; Ostrowski, K.A.; Aslam, F.; Joyklad, P.; Zajdel, P. Sustainable approach of using sugarcane bagasse ash in cement-based composites: A systematic review. Case Stud. Constr. Mater. 2021, 15, e00698. [Google Scholar] [CrossRef]
- Xie, C.; Cao, M.; Si, W.; Khan, M. Experimental evaluation on fiber distribution characteristics and mechanical properties of calcium carbonate whisker modified hybrid fibers reinforced cementitious composites. Constr. Build. Mater. 2020, 265, 120292. [Google Scholar] [CrossRef]
- Khan, M.; Cao, M.; Xie, C.; Ali, M. Efficiency of basalt fiber length and content on mechanical and microstructural properties of hybrid fiber concrete. Fatigue Fract. Eng. Mater. Struct. 2021, 44, 2135–2152. [Google Scholar] [CrossRef]
- Khan, M.; Cao, M.; Ali, M. Cracking behaviour and constitutive modelling of hybrid fibre reinforced concrete. J. Build. Eng. 2020, 30, 101272. [Google Scholar] [CrossRef]
- Ahmad, W.; Farooq, S.H.; Usman, M.; Khan, M.; Ahmad, A.; Aslam, F.; Al Yousef, R.; Al Abduljabbar, H.; Sufian, M. Effect of Coconut Fiber Length and Content on Properties of High Strength Concrete. Materials 2020, 13, 1075. [Google Scholar] [CrossRef] [Green Version]
- Khan, M.; Ali, M. Improvement in concrete behavior with fly ash, silica-fume and coconut fibres. Constr. Build. Mater. 2019, 203, 174–187. [Google Scholar] [CrossRef]
- Khan, M.; Cao, M.; Hussain, A.; Chu, S. Effect of silica-fume content on performance of CaCO3 whisker and basalt fiber at matrix interface in cement-based composites. Constr. Build. Mater. 2021, 300, 124046. [Google Scholar] [CrossRef]
- Khan, M.; Rehman, A.; Ali, M. Efficiency of silica-fume content in plain and natural fiber reinforced concrete for concrete road. Constr. Build. Mater. 2020, 244, 118382. [Google Scholar] [CrossRef]
- Almutairi, A.L.; Tayeh, B.A.; Adesina, A.; Isleem, H.F.; Zeyad, A.M. Potential applications of geopolymer concrete in construction: A review. Case Stud. Constr. Mater. 2021, 15, e00733. [Google Scholar] [CrossRef]
- Amran, Y.M.; Alyousef, R.; Alabduljabbar, H.; El-Zeadani, M. Clean production and properties of geopolymer concrete; A review. J. Clean. Prod. 2020, 251, 119679. [Google Scholar] [CrossRef]
- Hamada, H.; Tayeh, B.; Yahaya, F.; Muthusamy, K.; Al-Attar, A. Effects of nano-palm oil fuel ash and nano-eggshell powder on concrete. Constr. Build. Mater. 2020, 261, 119790. [Google Scholar] [CrossRef]
- Arafa, M.; Tayeh, B.A.; Alqedra, M.; Shihada, S.; Hanoona, H. Investigating the effect of sulfate attack on compressive strength of recycled aggregate concrete. J. Eng. Res. Technol. 2017, 4, 4. [Google Scholar]
- Hamada, H.M.; Thomas, B.S.; Tayeh, B.; Yahaya, F.M.; Muthusamy, K.; Yang, J. Use of oil palm shell as an aggregate in cement concrete: A review. Constr. Build. Mater. 2020, 265, 120357. [Google Scholar] [CrossRef]
- Tayeh, B.A.; Hasaniyah, M.W.; Zeyad, A.M.; Awad, M.M.; Alaskar, A.; Mohamed, A.M.; Alyousef, R. Durability and mechanical properties of seashell partially-replaced cement. J. Build. Eng. 2020, 31, 101328. [Google Scholar] [CrossRef]
- Li, X.; Qin, D.; Hu, Y.; Ahmad, W.; Ahmad, A.; Aslam, F.; Joyklad, P. A systematic review of waste materials in cement-based composites for construction applications. J. Build. Eng. 2021, 45, 103447. [Google Scholar] [CrossRef]
- Hassan, A.; Arif, M.; Shariq, M. A review of properties and behaviour of reinforced geopolymer concrete structural elements- A clean technology option for sustainable development. J. Clean. Prod. 2020, 245, 11876. [Google Scholar] [CrossRef]
- Ahmad, W.; Ahmad, A.; Ostrowski, K.A.; Aslam, F.; Joyklad, P. A scientometric review of waste material utilization in concrete for sustainable construction. Case Stud. Constr. Mater. 2021, 15, e00683. [Google Scholar] [CrossRef]
- Hamada, H.M.; Alya’a, A.; Yahaya, F.M.; Muthusamy, K.; Tayeh, B.A.; Humada, A.M. Effect of high-volume ultrafine palm oil fuel ash on the engineering and transport properties of concrete. Case Stud. Constr. Mater. 2020, 12, e00318. [Google Scholar] [CrossRef]
- Farooq, F.; Jin, X.; Javed, M.F.; Akbar, A.; Shah, M.I.; Aslam, F.; Alyousef, R. Geopolymer concrete as sustainable material: A state of the art review. Constr. Build. Mater. 2021, 306, 124762. [Google Scholar] [CrossRef]
- Das, S.K.; Mishra, J.; Singh, S.K.; Mustakim, S.M.; Patel, A.; Das, S.K.; Behera, U. Characterization and utilization of rice husk ash (RHA) in fly ash—Blast furnace slag based geopolymer concrete for sustainable future. Mater. Today Proc. 2020, 33, 5162–5167. [Google Scholar] [CrossRef]
- Cleetus, A.; Shibu, R.; Sreehari, P.M.; Paul, V.K.; Jacob, B. Analysis and Study of the Effect of Ggbfs on Concrete Structures. Int. Res. J. Eng. Technol. (IRJET) 2018, 5, 3033–3037. [Google Scholar]
- Meesala, C.R.; Verma, N.K.; Kumar, S. Critical review on fly-ash based geopolymer concrete. Struct. Concr. 2020, 21, 1013–1028. [Google Scholar] [CrossRef]
- Huseien, G.F.; Shah, K.W.; Sam, A.R.M. Sustainability of nanomaterials based self-healing concrete: An all-inclusive insight. J. Build. Eng. 2019, 23, 155–171. [Google Scholar] [CrossRef]
- Davidovits, J.; Cordi, S.A. Synthesis of new high temperature geo-polymers for reinforced plastics/composites. Spe Pactec. 1979, 79, 151–154. [Google Scholar]
- Yang, H.; Liu, L.; Yang, W.; Liu, H.; Ahmad, W.; Ahmad, A.; Aslam, F.; Joyklad, P. A comprehensive overview of geopolymer composites: A bibliometric analysis and literature review. Case Stud. Constr. Mater. 2022, 16, e00830. [Google Scholar] [CrossRef]
- Nguyen, K.; Ahn, N.; Le, T.A.; Lee, K. Theoretical and experimental study on mechanical properties and flexural strength of fly ash-geopolymer concrete. Constr. Build. Mater. 2016, 106, 65–77. [Google Scholar] [CrossRef]
- Nguyen, K.T.; Le, T.A.; Lee, J.; Lee, D.; Lee, K. Investigation on properties of geopolymer mortar using preheated materials and thermogenetic admixtures. Constr. Build. Mater. 2017, 130, 146–155. [Google Scholar] [CrossRef]
- Nazari, A.; Bagheri, A.; Riahi, S. Properties of geopolymer with seeded fly ash and rice husk bark ash. Mater. Sci. Eng. A 2011, 528, 7395–7401. [Google Scholar] [CrossRef]
- Nguyen, K.; Lee, Y.H.; Lee, J.; Ahn, N. Acid Resistance and Curing Properties for Green Fly Ash-geopolymer Concrete. J. Asian Arch. Build. Eng. 2013, 12, 317–322. [Google Scholar] [CrossRef]
- Saxena, S.; Kumar, M.; Singh, N. Fire Resistant Properties of Alumino Silicate Geopolymer cement Mortars. Mater. Today Proc. 2017, 4, 5605–5612. [Google Scholar] [CrossRef]
- Yadollahi, M.M.; Benli, A.; Demirboğa, R. Prediction of compressive strength of geopolymer composites using an artificial neural network. Mater. Res. Innov. 2015, 19, 453–458. [Google Scholar] [CrossRef]
- Tayeh, B.A.; Zeyad, A.M.; Agwa, I.S.; Amin, M. Effect of elevated temperatures on mechanical properties of lightweight geo-polymer concrete. Case Stud. Constr. Mater. 2021, 15, e00673. [Google Scholar]
- Zhang, X.; Bai, C.; Qiao, Y.; Wang, X.; Jia, D.; Li, H.; Colombo, P. Porous geopolymer composites: A review. Compos. Part A Appl. Sci. Manuf. 2021, 150, 106629. [Google Scholar] [CrossRef]
- Alhawat, M.; Ashour, A.; Yildirim, G.; Aldemir, A.; Sahmaran, M. Properties of geopolymers sourced from construction and demolition waste: A review. J. Build. Eng. 2022, 50, 104104. [Google Scholar] [CrossRef]
- D’Angelo, G.; Fumo, M.; Merino, M.; Capasso, I.; Campanile, A.; Iucolano, F.; Caputo, D.; Liguori, B. Crushed Bricks: Demolition Waste as a Sustainable Raw Material for Geopolymers. Sustainability 2021, 13, 7572. [Google Scholar] [CrossRef]
- Yang, K.-H.; Song, J.-K.; Song, K.-I. Assessment of CO2 reduction of alkali-activated concrete. J. Clean. Prod. 2013, 39, 265–272. [Google Scholar] [CrossRef]
- Ren, B.; Zhao, Y.; Bai, H.; Kang, S.; Zhang, T.; Song, S. Eco-friendly geopolymer prepared from solid wastes: A critical review. Chemosphere 2020, 267, 128900. [Google Scholar] [CrossRef]
- Mohajerani, A.; Suter, D.; Jeffrey-Bailey, T.; Song, T.; Arulrajah, A.; Horpibulsuk, S.; Law, D. Recycling waste materials in geo-polymer concrete. Clean Technol. Environ. Policy 2019, 21, 493–515. [Google Scholar] [CrossRef]
- Awoyera, P.O. Nonlinear finite element analysis of steel fibre-reinforced concrete beam under static loading. J. Eng. Sci. Technol. 2016, 11, 1669–1677. [Google Scholar]
- Sadrmomtazi, A.; Sobhani, J.; Mirgozar, M. Modeling compressive strength of EPS lightweight concrete using regression, neural network and ANFIS. Constr. Build. Mater. 2013, 42, 205–216. [Google Scholar] [CrossRef]
- Topçu, I.B.; Sarıdemir, M. Prediction of compressive strength of concrete containing fly ash using artificial neural networks and fuzzy logic. Comput. Mater. Sci. 2008, 41, 305–311. [Google Scholar] [CrossRef]
- Öztaş, A.; Pala, M.; Özbay, E.; Kanca, E.; Çaglar, N.; Bhatti, M.A. Predicting the compressive strength and slump of high strength concrete using neural network. Constr. Build. Mater. 2006, 20, 769–775. [Google Scholar] [CrossRef]
- Sarıdemir, M. Predicting the compressive strength of mortars containing metakaolin by artificial neural networks and fuzzy logic. Adv. Eng. Softw. 2009, 40, 920–927. [Google Scholar] [CrossRef]
- Ni, H.-G.; Wang, J.-Z. Prediction of compressive strength of concrete by neural networks. Cem. Concr. Res. 2000, 30, 1245–1250. [Google Scholar] [CrossRef]
- Sobhani, J.; Najimi, M.; Pourkhorshidi, A.R.; Parhizkar, T. Prediction of the compressive strength of no-slump concrete: A comparative study of regression, neural network and ANFIS models. Constr. Build. Mater. 2010, 24, 709–718. [Google Scholar] [CrossRef]
- Shafabakhsh, G.; Ani, O.J.; Talebsafa, M. Artificial neural network modeling (ANN) for predicting rutting performance of nano-modified hot-mix asphalt mixtures containing steel slag aggregates. Constr. Build. Mater. 2015, 85, 136–143. [Google Scholar] [CrossRef]
- Hodhod, O.; Ahmed, H. Modeling the corrosion initiation time of slag concrete using the artificial neural network. HBRC J. 2014, 10, 231–234. [Google Scholar] [CrossRef] [Green Version]
- Carmichael, R.P. Elationships between Young’s Modulus, Compressive Strength, Poisson’s Ratio, and Time for Early Age Concrete; Swarthmore College: Pensylvania, PA, USA, 2009. [Google Scholar]
- Bal, L.; Buyle-Bodin, F. Artificial neural network for predicting drying shrinkage of concrete. Constr. Build. Mater. 2013, 38, 248–254. [Google Scholar] [CrossRef]
- Ben Chaabene, W.; Flah, M.; Nehdi, M.L. Machine learning prediction of mechanical properties of concrete: Critical review. Constr. Build. Mater. 2020, 260, 119889. [Google Scholar] [CrossRef]
- Sufian, M.; Ullah, S.; Ostrowski, K.; Ahmad, A.; Zia, A.; Śliwa-Wieczorek, K.; Siddiq, M.; Awan, A. An Experimental and Empirical Study on the Use of Waste Marble Powder in Construction Material. Materials 2021, 14, 3829. [Google Scholar] [CrossRef] [PubMed]
- Ahmad, A.; Farooq, F.; Niewiadomski, P.; Ostrowski, K.; Akbar, A.; Aslam, F.; Alyousef, R. Prediction of Compressive Strength of Fly Ash Based Concrete Using Individual and Ensemble Algorithm. Materials 2021, 14, 794. [Google Scholar] [CrossRef] [PubMed]
- Nguyen, K.; Nguyen, Q.D.; Le, T.A.; Shin, J.; Lee, K. Analyzing the compressive strength of green fly ash based geopolymer concrete using experiment and machine learning approaches. Constr. Build. Mater. 2020, 247, 118581. [Google Scholar] [CrossRef]
- Deepa, C.; Sathiyakumari, K.; Sudha, V. Prediction of the Compressive Strength of High Performance Concrete Mix using Tree Based Modeling. Int. J. Comput. Appl. 2010, 6, 18–24. [Google Scholar] [CrossRef]
- Song, Y.-Y.; Ying, L.U. Decision tree methods: Applications for classification and prediction. Shanghai Arch. Psychiatry 2015, 27, 130. [Google Scholar]
- Hillebrand, E.; Medeiros, M. The Benefits of Bagging for Forecast Models of Realized Volatility. Econ. Rev. 2010, 29, 571–593. [Google Scholar] [CrossRef]
- Ahmad, A.; Ahmad, W.; Aslam, F.; Joyklad, P. Compressive strength prediction of fly ash-based geopolymer concrete via ad-vanced machine learning techniques. Case Stud. Constr. Mater. 2022, 16, e00840. [Google Scholar]
- Ling, H.; Qian, C.X.; Kang, W.C.; Liang, C.Y.; Chen, H.C. Machine and K-Fold cross validation to predict compressive strength of concrete in marine environment. Constr. Build. Mater. 2019, 206, 355–363. [Google Scholar] [CrossRef]
- Bui, K.-T.T.; Tien Bui, D.; Zou, J.; Van Doan, C.; Revhaug, I. A novel hybrid artificial intelligent approach based on neural fuzzy inference model and particle swarm optimization for horizontal displacement modeling of hydropower dam. Neural Comput. Appl. 2018, 29, 1495–1506. [Google Scholar] [CrossRef]
- Bui, D.T.; Bui, K.T.T.; Bui, Q.T.; Van Doan, C.; Hoang, N.D. Hybrid Intelligent Model Based on Least Squares Support Vector Regression and Artificial Bee Colony Optimization for Time-Series Modeling and Forecasting Horizontal Displacement of Hydro-Power Dam. Handbook of Neural Computation; Elsevier: Amsterdam, The Netherlands, 2017; pp. 279–293. [Google Scholar]
- Bui, D.T.; Tuan, T.A.; Klempe, H.; Pradhan, B.; Revhaug, I. Spatial prediction models for shallow landslide hazards: A comparative assessment of the efficacy of support vector machines, artificial neural networks, kernel logistic regression, and logistic model tree. Landslides 2016, 13, 361–378. [Google Scholar] [CrossRef]
- Pham, B.T.; Tien Bui, D.; Prakash, I.; Dholakia, M.B. Hybrid integration of Multilayer Perceptron Neural Networks and machine learning ensembles for landslide susceptibility assessment at Himalayan area (India) using GIS. Catena 2017, 149, 52–63. [Google Scholar] [CrossRef]
- Sadowski, J.; Hoła, J.; Czarnecki, S.; Wang, D. Pull-off adhesion prediction of variable thick overlay to the substrate. Autom. Constr. 2018, 85, 10–23. [Google Scholar] [CrossRef]
- Kavzoglu, T.; Mather, P.M. The use of backpropagating artificial neural networks in land cover classification. Int. J. Remote Sens. 2003, 24, 4907–4938. [Google Scholar] [CrossRef]
- Pham, B.T.; Nguyen, M.D.; Bui, K.T.T.; Prakash, I.; Chapi, K.; Bui, D.T. A novel artificial intelligence approach based on Multilayer Perceptron Neural Network and Biogeography-based Optimization for predicting coefficient of consolidation of soil. CATENA 2019, 173, 302–311. [Google Scholar] [CrossRef]
- Feng, D.-C.; Liu, Z.-T.; Wang, X.-D.; Chen, Y.; Chang, J.-Q.; Wei, D.-F.; Jiang, Z.-M. Machine learning-based compressive strength prediction for concrete: An adaptive boosting approach. Constr. Build. Mater. 2019, 230, 117000. [Google Scholar] [CrossRef]
- Wang, Q.; Ahmad, W.; Ahmad, A.; Aslam, F.; Mohamed, A.; Vatin, N.I. Application of Soft Computing Techniques to Predict the Strength of Geopolymer Composites. Polymers 2020, 14, 1074. [Google Scholar] [CrossRef]
- Han, Q.; Gui, C.; Xu, J.; Lacidogna, G. A generalized method to predict the compressive strength of high-performance concrete by improved random forest algorithm. Constr. Build. Mater. 2019, 226, 734–742. [Google Scholar] [CrossRef]
- Grömping, U. Variable Importance Assessment in Regression: Linear Regression versus Random Forest. Am. Stat. 2009, 63, 308–319. [Google Scholar] [CrossRef]
- Xu, Y.; Ahmad, W.; Ahmad, A.; Ostrowski, K.A.; Dudek, M.; Aslam, F.; Joyklad, P. Computation of High-Performance Concrete Compressive Strength Using Standalone and Ensembled Machine Learning Techniques. Materials 2021, 14, 7034. [Google Scholar] [CrossRef]
- Ahmad, A.; Chaiyasarn, K.; Farooq, F.; Ahmad, W.; Suparp, S.; Aslam, F. Compressive Strength Prediction via Gene Expression Programming (GEP) and Artificial Neural Network (ANN) for Concrete Containing RCA. Buildings 2021, 11, 324. [Google Scholar] [CrossRef]
- Naseri, H.; Jahanbakhsh, H.; Hosseini, P.; Nejad, F.M. Designing sustainable concrete mixture by developing a new machine learning technique. J. Clean. Prod. 2020, 258, 120578. [Google Scholar] [CrossRef]
- Prayogo, D.; Cheng, M.-Y.; Wu, Y.-W.; Tran, D.-H. Combining machine learning models via adaptive ensemble weighting for prediction of shear capacity of reinforced-concrete deep beams. Eng. Comput. 2019, 36, 1135–1153. [Google Scholar] [CrossRef]
- Ahmad, A.; Ostrowski, K.; Maślak, M.; Farooq, F.; Mehmood, I.; Nafees, A. Comparative Study of Supervised Machine Learning Algorithms for Predicting the Compressive Strength of Concrete at High Temperature. Materials 2021, 14, 4222. [Google Scholar] [CrossRef]
- Feng, D.-C.; Liu, Z.-T.; Wang, X.-D.; Jiang, Z.-M.; Liang, S.-X. Failure mode classification and bearing capacity prediction for reinforced concrete columns based on ensemble machine learning algorithm. Adv. Eng. Inform. 2020, 45, 101126. [Google Scholar] [CrossRef]
- Farooq, F.; Amin, M.N.; Khan, K.; Sadiq, M.R.; Javed, M.F.F.; Aslam, F.; Alyousef, R. A Comparative Study of Random Forest and Genetic Engineering Programming for the Prediction of Compressive Strength of High Strength Concrete (HSC). Appl. Sci. 2020, 10, 7330. [Google Scholar] [CrossRef]





















| Parameter | Curing Temperature (°C) | Curing Time (h) | Age of Specimen (days) | Alkali/Fly Ash Ratio | Na2SiO3/NaOH Ratio | NaOH Molarity (M) | Aggregate Volume (%) | Superplasticizer (%) | Water (%) |
|---|---|---|---|---|---|---|---|---|---|
| Mean | 68.94 | 27.46 | 21.53 | 0.43 | 2.25 | 11.89 | 59.98 | 1.93 | 53.56 |
| Median | 70.00 | 24.00 | 7.00 | 0.40 | 2.50 | 12.00 | 70.00 | 1.55 | 55.90 |
| Mode | 60.00 | 24.00 | 7.00 | 0.35 | 2.50 | 10.00 | 70.00 | 2.00 | 55.90 |
| Standard Deviation | 25.19 | 13.24 | 45.33 | 0.11 | 0.53 | 2.73 | 28.97 | 2.41 | 3.82 |
| Range | 100.00 | 92.00 | 539.00 | 0.70 | 3.60 | 12.00 | 80.00 | 11.30 | 18.90 |
| Minimum | 20.00 | 4.00 | 1.00 | 0.30 | 0.40 | 8.00 | 0.00 | 0.00 | 45.10 |
| Maximum | 120.00 | 96.00 | 540.00 | 1.00 | 4.00 | 20.00 | 80.00 | 11.30 | 64.00 |
| Model | MAE | RMSE |
|---|---|---|
| Support vector machine | 6.720 | 8.145 |
| Multi-layer perceptron neural network | 5.864 | 7.492 |
| AdaBoost regressor | 4.027 | 5.543 |
| Random forest | 2.338 | 3.394 |
| K-Fold | SVM | MLPNN | AR | RF | ||||||||
|---|---|---|---|---|---|---|---|---|---|---|---|---|
| MAE | RMSE | R2 | MAE | RMSE | R2 | MAE | RMSE | R2 | MAE | RMSE | R2 | |
| 1 | 14.26 | 18.02 | 0.67 | 9.10 | 12.19 | 0.25 | 7.56 | 11.05 | 0.22 | 8.10 | 9.34 | 0.91 |
| 2 | 9.09 | 11.53 | 0.57 | 8.81 | 11.62 | 0.81 | 6.23 | 6.04 | 0.79 | 7.48 | 9.36 | 0.32 |
| 3 | 13.15 | 15.48 | 0.58 | 6.46 | 9.53 | 0.34 | 11.09 | 14.76 | 0.21 | 2.34 | 13.46 | 0.84 |
| 4 | 10.96 | 17.65 | 0.78 | 13.79 | 19.49 | 0.26 | 10.21 | 10.06 | 0.89 | 11.10 | 3.39 | 0.39 |
| 5 | 7.56 | 11.24 | 0.26 | 5.86 | 9.43 | 0.72 | 7.46 | 8.46 | 0.58 | 7.49 | 9.13 | 0.76 |
| 6 | 6.72 | 9.16 | 0.13 | 7.67 | 8.40 | 0.21 | 4.74 | 5.54 | 0.81 | 4.26 | 4.81 | 0.80 |
| 7 | 11.94 | 13.45 | 0.60 | 11.21 | 7.49 | 0.63 | 8.08 | 8.87 | 0.50 | 7.81 | 10.31 | 0.60 |
| 8 | 9.94 | 13.45 | 0.18 | 12.60 | 8.92 | 0.40 | 11.94 | 12.23 | 0.64 | 8.65 | 4.11 | 0.84 |
| 9 | 14.23 | 15.82 | 0.32 | 10.05 | 15.75 | 0.58 | 10.62 | 15.35 | 0.85 | 9.38 | 12.10 | 0.95 |
| 10 | 7.43 | 8.15 | 0.14 | 8.34 | 8.03 | 0.69 | 4.03 | 6.69 | 0.71 | 2.44 | 3.72 | 0.66 |
Publisher’s Note: MDPI stays neutral with regard to jurisdictional claims in published maps and institutional affiliations. |
© 2022 by the authors. Licensee MDPI, Basel, Switzerland. This article is an open access article distributed under the terms and conditions of the Creative Commons Attribution (CC BY) license (https://creativecommons.org/licenses/by/4.0/).
Share and Cite
Amin, M.N.; Khan, K.; Ahmad, W.; Javed, M.F.; Qureshi, H.J.; Saleem, M.U.; Qadir, M.G.; Faraz, M.I. Compressive Strength Estimation of Geopolymer Composites through Novel Computational Approaches. Polymers 2022, 14, 2128. https://doi.org/10.3390/polym14102128
Amin MN, Khan K, Ahmad W, Javed MF, Qureshi HJ, Saleem MU, Qadir MG, Faraz MI. Compressive Strength Estimation of Geopolymer Composites through Novel Computational Approaches. Polymers. 2022; 14(10):2128. https://doi.org/10.3390/polym14102128
Chicago/Turabian StyleAmin, Muhammad Nasir, Kaffayatullah Khan, Waqas Ahmad, Muhammad Faisal Javed, Hisham Jahangir Qureshi, Muhammad Umair Saleem, Muhammad Ghulam Qadir, and Muhammad Iftikhar Faraz. 2022. "Compressive Strength Estimation of Geopolymer Composites through Novel Computational Approaches" Polymers 14, no. 10: 2128. https://doi.org/10.3390/polym14102128
APA StyleAmin, M. N., Khan, K., Ahmad, W., Javed, M. F., Qureshi, H. J., Saleem, M. U., Qadir, M. G., & Faraz, M. I. (2022). Compressive Strength Estimation of Geopolymer Composites through Novel Computational Approaches. Polymers, 14(10), 2128. https://doi.org/10.3390/polym14102128

