Analysis of Thermoelastic Interaction in a Polymeric Orthotropic Medium Using the Finite Element Method
Abstract
:1. Introduction
2. Mathematical Model
- (i)
 - (GL) refers to Green and Lindsay’s model
 - ,
 - (ii)
 - (LS) points to Lord and Shulman’s model
 - .
 - (iii)
 - (CT) points to the classical, dynamically coupled model
 - ,
 
3. Initial and Boundary Conditions
4. Finite Element Method
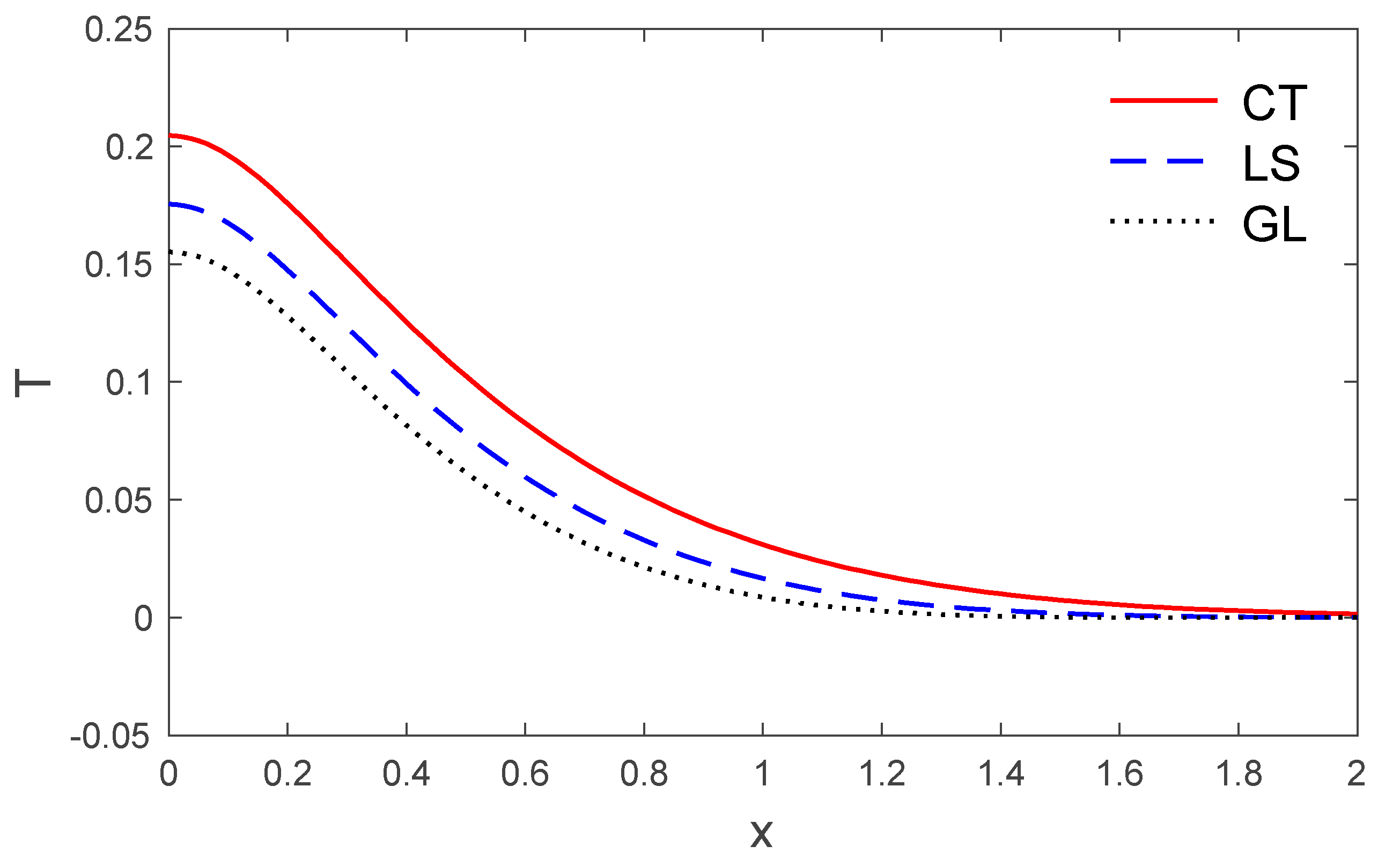
5. Results and Discussion
6. Conclusions
Author Contributions
Funding
Institutional Review Board Statement
Informed Consent Statement
Data Availability Statement
Conflicts of Interest
References
- Biot, M.A. Thermoelasticity and irreversible thermodynamics. J. Appl. Phys. 1956, 27, 240–253. [Google Scholar] [CrossRef]
 - Lord, H.W.; Shulman, Y. A generalized dynamical theory of thermoelasticity. J. Mech. Phys. Solids 1967, 15, 299–309. [Google Scholar] [CrossRef]
 - Dhaliwal, R.S.; Sherief, H.H. Generalized thermoelasticity for anisotropic media. Q. Appl. Math. 1980, 38, 1–8. [Google Scholar] [CrossRef] [Green Version]
 - Green, A.; Lindsay, K. Thermoelasticity. J. Elast. 1972, 2, 1–7. [Google Scholar] [CrossRef]
 - Zenkour, A.M.; Abbas, I.A. Magneto-thermoelastic response of an infinite functionally graded cylinder using the finite element method. J. Vib. Control 2014, 20, 1907–1919. [Google Scholar] [CrossRef]
 - Abo-Dahab, S.; Abbas, I.A. LS model on thermal shock problem of generalized magneto-thermoelasticity for an infinitely long annular cylinder with variable thermal conductivity. Appl. Math. Model. 2011, 35, 3759–3768. [Google Scholar] [CrossRef]
 - Sarkar, N. Wave propagation in an initially stressed elastic half-space solids under time-fractional order two-temperature magneto-thermoelasticity. Eur. Phys. J. Plus 2017, 132, 154. [Google Scholar] [CrossRef]
 - Lata, P.; Kaur, I. Effect of rotation and inclined load on transversely isotropic magneto thermoelastic solid. Struct. Eng. Mech. 2019, 70, 245–255. [Google Scholar]
 - Alesemi, M. Plane waves in magneto-thermoelastic anisotropic medium based on (L–S) theory under the effect of Coriolis and centrifugal forces. In Proceedings of the International Conference on Materials Engineering and Applications, Bali, Indonesia, 14–16 January 2018. [Google Scholar]
 - Singh, B. Wave propagation in a generalized thermoelastic material with voids. Appl. Math. Comput. 2007, 189, 698–709. [Google Scholar] [CrossRef]
 - Abbas, I.A.; Abd-Alla, A.E.N.N. Effects of thermal relaxations on thermoelastic interactions in an infinite orthotropic elastic medium with a cylindrical cavity. Arch. Appl. Mech. 2008, 78, 283–293. [Google Scholar] [CrossRef]
 - Khamis, A.; El-Bary, A.; Youssef, H.M.; Nasr, A.M.A.A. A Two Dimensional Random Model in the Theory of Generalized Thermoviscoelasticty for a Thick Plate Subjected to Stochastic Ramp-Type Heating. J. Adv. Phys. 2018, 7, 212–223. [Google Scholar] [CrossRef]
 - Lata, P.; Himanshi. Orthotropic magneto-thermoelastic solid with multi-dual-phase-lag model and hall current. Coupled Syst. Mech. 2021, 10, 103–121. [Google Scholar] [CrossRef]
 - Biswas, S. Thermal shock problem in porous orthotropic medium with three-phase-lag model. Indian J. Phys. 2020, 95, 289–298. [Google Scholar] [CrossRef]
 - Biswas, S. Eigenvalue approach to a magneto-thermoelastic problem in transversely isotropic hollow cylinder: Comparison of three theories. Waves Random Complex Media 2019, 31, 403–419. [Google Scholar] [CrossRef]
 - Balubaid, M.; Abdo, H.; Ghandourah, E.; Mahmoud, S. Dynamical behavior of the orthotropic elastic material using an analytical solution. Geomach. Eng. 2021, 25, 331–339. [Google Scholar]
 - Sarkar, N.; Mondal, S. Thermoelastic plane waves under the modified Green–Lindsay model with two-temperature formulation. ZAMM J. Appl. Math. Mech. Z. Angew. Math. Mech. 2020, 100, e201900267. [Google Scholar] [CrossRef]
 - Lata, P.; Himanshi, H. Inclined load effect in an orthotropic magneto-thermoelastic solid with fractional order heat transfer. Struct. Eng. Mech. 2022, 81, 529–537. [Google Scholar]
 - Yadav, A. Magnetothermoelastic Waves in a Rotating Orthotropic Medium with Diffusion. J. Eng. Phys. Thermophys. 2021, 94, 1628–1637. [Google Scholar] [CrossRef]
 - Lata, P.; Himanshi, H. Fractional effect in an orthotropic magneto-thermoelastic rotating solid of type GN-II due to normal force. Struct. Eng. Mech. 2022, 81, 503–511. [Google Scholar]
 - Biswas, S. Rayleigh waves in porous orthotropic medium with phase lags. Struct. Eng. Mech. 2021, 80, 265–274. [Google Scholar]
 - Abouelregal, A.E.; Ahmad, H.; Badr, S.K.; Elmasry, Y.; Yao, S.W. Thermo-viscoelastic behavior in an infinitely thin orthotropic hollow cylinder with variable properties under the non-Fourier MGT thermoelastic model. ZAMM-J. Appl. Math. Mech. Z. Angew. Math. Mech. 2022, 102, e202000344. [Google Scholar] [CrossRef]
 - Marin, M.; Abbas, I.; Vlase, S.; Craciun, E.M. A Study of Deformations in a Thermoelastic Dipolar Body with Voids. Symmetry 2020, 12, 267. [Google Scholar] [CrossRef] [Green Version]
 - Hobiny, A.; Alzahrani, F.; Abbas, I.; Marin, M. The effect of fractional time derivative of bioheat model in skin tissue induced to laser irradiation. Symmetry 2020, 12, 602. [Google Scholar] [CrossRef]
 - Marin, M. Some estimates on vibrations in thermoelasticity of dipolar bodies. JVC/J. Vib. Control 2010, 16, 33–47. [Google Scholar] [CrossRef]
 - Marin, M. A temporally evolutionary equation in elasticity of micropolar bodies with voids. Bull. Ser. Appl. Math. Phys. 1998, 60, 3–12. [Google Scholar]
 - Marin, M.; Othman, M.I.A.; Seadawy, A.R.; Carstea, C. A domain of influence in the Moore–Gibson–Thompson theory of dipolar bodies. J. Taibah Univ. Sci. 2020, 14, 653–660. [Google Scholar] [CrossRef]
 - Hobiny, A.; Abbas, I.A. Analytical solutions of photo-thermo-elastic waves in a non-homogenous semiconducting material. Results Phys. 2018, 10, 385–390. [Google Scholar] [CrossRef]
 - Hobiny, A.; Abbas, I.A. A GN model of thermoelastic interaction in a 2D orthotropic material due to pulse heat flux. Struct. Eng. Mech. 2021, 80, 669–675. [Google Scholar] [CrossRef]
 - Hobiny, A.; Abbas, I. Generalized thermoelastic interaction in a two-dimensional orthotropic material caused by a pulse heat flux. Waves Random Complex Media 2021. [Google Scholar] [CrossRef]
 - Othman, M.I.A.; Said, S.; Marin, M. A novel model of plane waves of two-temperature fiber-reinforced thermoelastic medium under the effect of gravity with three-phase-lag model. Int. J. Numer. Methods Heat Fluid Flow 2019, 29, 4788–4806. [Google Scholar] [CrossRef]
 - Marin, M.; Othman, M.I.A.; Abbas, I.A. An extension of the domain of influence theorem for generalized thermoelasticity of anisotropic material with voids. J. Comput. Theor. Nanosci. 2015, 12, 1594–1598. [Google Scholar] [CrossRef]
 - Marin, M. Harmonic vibrations in thermoelasticity of microstretch materials. J. Vib. Acoust. 2010, 132, 0445011–0445016. [Google Scholar] [CrossRef]
 - Ebrahimi, F.; Nopour, R.; Dabbagh, A. Effects of polymer’s viscoelastic properties and curved shape of the CNTs on the dynamic response of hybrid nanocomposite beams. Waves Random Complex Media 2022, 1–18. [Google Scholar] [CrossRef]
 - Ebrahimi, F.; Nopour, R.; Dabbagh, A. Effect of viscoelastic properties of polymer and wavy shape of the CNTs on the vibrational behaviors of CNT/glass fiber/polymer plates. Eng. Comput. 2021, 1–14. [Google Scholar] [CrossRef]
 - Ebrahimi, F.; Khosravi, K.; Dabbagh, A. A novel spatial–temporal nonlocal strain gradient theorem for wave dispersion characteristics of FGM nanoplates. Waves Random Complex Media 2021, 1–20. [Google Scholar] [CrossRef]
 - Yarali, E.; Farajzadeh, M.A.; Noroozi, R.; Dabbagh, A.; Khoshgoftar, M.J.; Mirzaali, M.J. Magnetorheological elastomer composites: Modeling and dynamic finite element analysis. Compos. Struct. 2020, 254, 112881. [Google Scholar] [CrossRef]
 - Hobiny, A.D.; Abbas, I.A. Theoretical analysis of thermal damages in skin tissue induced by intense moving heat source. Int. J. Heat Mass Transf. 2018, 124, 1011–1014. [Google Scholar] [CrossRef]
 - Abbas, I.A.; Alzahrani, F.S.; Elaiw, A. A DPL model of photothermal interaction in a semiconductor material. Waves Random Complex Media 2018, 29, 328–343. [Google Scholar] [CrossRef]
 - Abbas, I.A.; Youssef, H.M. A Nonlinear Generalized Thermoelasticity Model of Temperature-Dependent Materials Using Finite Element Method. Int. J. Thermophys. 2012, 33, 1302–1313. [Google Scholar] [CrossRef]
 - Kumar, R.; Abbas, I.A. Deformation due to thermal source in micropolar thermoelastic media with thermal and conductive temperatures. J. Comput. Theor. Nanosci. 2013, 10, 2241–2247. [Google Scholar] [CrossRef]
 - Dabbagh, A.; Rastgoo, A.; Ebrahimi, F. Finite element vibration analysis of multi-scale hybrid nanocomposite beams via a refined beam theory. Thin-Walled Struct. 2019, 140, 304–317. [Google Scholar] [CrossRef]
 - Wriggers, P. Nonlinear Finite Element Methods; Springer Science & Business Media: Berlin, Germany; Leipzig, Germany, 2008. [Google Scholar]
 - Singh, B.; Pal, S. Magneto-thermoelastic interaction with memory response due to laser pulse under Green-Naghdi theory in an orthotropic medium. Mech. Based Des. Struct. Mach. 2020, 1–18. [Google Scholar] [CrossRef]
 













Publisher’s Note: MDPI stays neutral with regard to jurisdictional claims in published maps and institutional affiliations.  | 
© 2022 by the authors. Licensee MDPI, Basel, Switzerland. This article is an open access article distributed under the terms and conditions of the Creative Commons Attribution (CC BY) license (https://creativecommons.org/licenses/by/4.0/).
Share and Cite
Abbas, I.; Hobiny, A.; Alshehri, H.; Vlase, S.; Marin, M. Analysis of Thermoelastic Interaction in a Polymeric Orthotropic Medium Using the Finite Element Method. Polymers 2022, 14, 2112. https://doi.org/10.3390/polym14102112
Abbas I, Hobiny A, Alshehri H, Vlase S, Marin M. Analysis of Thermoelastic Interaction in a Polymeric Orthotropic Medium Using the Finite Element Method. Polymers. 2022; 14(10):2112. https://doi.org/10.3390/polym14102112
Chicago/Turabian StyleAbbas, Ibrahim, Aatef Hobiny, Hashim Alshehri, Sorin Vlase, and Marin Marin. 2022. "Analysis of Thermoelastic Interaction in a Polymeric Orthotropic Medium Using the Finite Element Method" Polymers 14, no. 10: 2112. https://doi.org/10.3390/polym14102112
APA StyleAbbas, I., Hobiny, A., Alshehri, H., Vlase, S., & Marin, M. (2022). Analysis of Thermoelastic Interaction in a Polymeric Orthotropic Medium Using the Finite Element Method. Polymers, 14(10), 2112. https://doi.org/10.3390/polym14102112
        
                                                
