Enhanced Transfection of Human Mesenchymal Stem Cells Using a Hyaluronic Acid/Calcium Phosphate Hybrid Gene Delivery System
Abstract
1. Introduction
2. Materials and Methods
2.1. Materials
2.2. Synthesis of Dopamine-Conjugated HA (Dopa-HA)
2.3. Formation and Characterization of Dopa-HA/CaP/pLuc
2.4. Cell Culture and Viability Assay
2.5. In Vitro Transfection and HA Competition Assay
2.6. Cellular Uptake Studies
2.7. Construction of pBMP-2
2.8. Detection of Osteogenic Differentiation Markers in hMSCs
2.9. Histochemical Staining
3. Results and Discussion
3.1. Formation and Characterization of Dopa-HA/CaP/pLuc
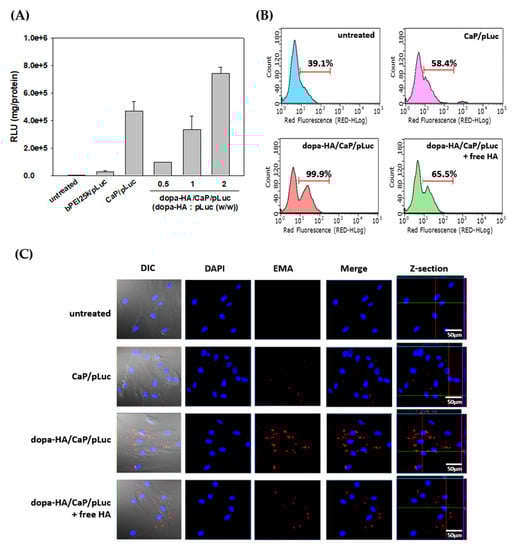
3.2. In Vitro Transfection of Dopa-HA/CaP/pLuc
3.3. Osteogenic Differentiation in hMSCs
4. Conclusions
Supplementary Materials
Author Contributions
Funding
Acknowledgments
Conflicts of Interest
References
- Uccelli, A.; Moretta, L.; Pistoia, V. Mesenchymal stem cells in health and disease. Nat. Rev. Immunol. 2008, 8, 726–736. [Google Scholar] [CrossRef]
- Wang, R.N.; Green, J.; Wang, Z.; Deng, Y.; Qiao, M.; Peabody, M.; Zhang, Q.; Ye, J.; Yan, Z.; Denduluri, S.; et al. Bone morphogenetic protein (bmp) signaling in development and human diseases. Genes Dis. 2014, 1, 87–105. [Google Scholar] [CrossRef] [PubMed]
- Goldman, D.C.; Donley, N.; Christian, J.L. Genetic interaction between bmp2 and bmp4 reveals shared functions during multiple aspects of mouse organogenesis. Mech. Dev. 2009, 126, 117–127. [Google Scholar] [CrossRef]
- Danesh, S.M.; Villasenor, A.; Chong, D.; Soukup, C.; Cleaver, O. Bmp and bmp receptor expression during murine organogenesis. Gene Expr. Patterns GEP 2009, 9, 255–265. [Google Scholar] [CrossRef] [PubMed]
- Kim, H.K.; Oxendine, I.; Kamiya, N. High-concentration of bmp2 reduces cell proliferation and increases apoptosis via dkk1 and sost in human primary periosteal cells. Bone 2013, 54, 141–150. [Google Scholar] [CrossRef]
- Wen, X.Z.; Miyake, S.; Akiyama, Y.; Yuasa, Y. Bmp-2 modulates the proliferation and differentiation of normal and cancerous gastric cells. Biochem. Biophys. Res. Commun. 2004, 316, 100–106. [Google Scholar] [CrossRef]
- Zhang, J.; Li, L. Bmp signaling and stem cell regulation. Dev. Biol. 2005, 284, 1–11. [Google Scholar] [CrossRef] [PubMed]
- Beederman, M.; Lamplot, J.D.; Nan, G.; Wang, J.; Liu, X.; Yin, L.; Li, R.; Shui, W.; Zhang, H.; Kim, S.H.; et al. Bmp signaling in mesenchymal stem cell differentiation and bone formation. J. Biomed. Sci. Eng. 2013, 6, 32–52. [Google Scholar] [CrossRef] [PubMed]
- Chang, S.C.; Chuang, H.; Chen, Y.R.; Yang, L.C.; Chen, J.K.; Mardini, S.; Chung, H.Y.; Lu, Y.L.; Ma, W.C.; Lou, J. Cranial repair using bmp-2 gene engineered bone marrow stromal cells. J. Surg. Res. 2004, 119, 85–91. [Google Scholar] [CrossRef] [PubMed]
- Fong, S.; Chan, M.K.; Fong, A.; Bowers, W.J.; Kelly, K.J. Viral vector-induced expression of bone morphogenetic protein 2 produces inhibition of tumor growth and bone differentiation of stem cells. Cancer Gene Ther. 2010, 17, 80–85. [Google Scholar] [CrossRef][Green Version]
- Zachos, T.A.; Shields, K.M.; Bertone, A.L. Gene-mediated osteogenic differentiation of stem cells by bone morphogenetic proteins-2 or -6. J. Orthop. Res. 2006, 24, 1279–1291. [Google Scholar] [CrossRef]
- Marupanthorn, K.; Tantrawatpan, C.; Kheolamai, P.; Tantikanlayaporn, D.; Manochantr, S. Bone morphogenetic protein-2 enhances the osteogenic differentiation capacity of mesenchymal stromal cells derived from human bone marrow and umbilical cord. Int. J. Mol. Med. 2017, 39, 654–662. [Google Scholar] [CrossRef]
- Chen, C.; Uludag, H.; Wang, Z.; Jiang, H. Noggin suppression decreases bmp-2-induced osteogenesis of human bone marrow-derived mesenchymal stem cells in vitro. J. Cell. Biochem. 2012, 113, 3672–3680. [Google Scholar] [CrossRef]
- Wan, D.C.; Pomerantz, J.H.; Brunet, L.J.; Kim, J.B.; Chou, Y.F.; Wu, B.M.; Harland, R.; Blau, H.M.; Longaker, M.T. Noggin suppression enhances in vitro osteogenesis and accelerates in vivo bone formation. J. Biol. Chem. 2007, 282, 26450–26459. [Google Scholar] [CrossRef]
- Stefani, G.; Slack, F.J. Small non-coding rnas in animal development. Nat. Rev. Mol. Cell Biol. 2008, 9, 219–230. [Google Scholar] [CrossRef]
- Schoolmeesters, A.; Eklund, T.; Leake, D.; Vermeulen, A.; Smith, Q.; Force Aldred, S.; Fedorov, Y. Functional profiling reveals critical role for mirna in differentiation of human mesenchymal stem cells. PLoS ONE 2009, 4, e5605. [Google Scholar] [CrossRef]
- Li, J.; Tan, S.; Kooger, R.; Zhang, C.; Zhang, Y. Micrornas as novel biological targets for detection and regulation. Chem. Soc. Rev. 2014, 43, 506–517. [Google Scholar] [CrossRef] [PubMed]
- Lian, J.B.; Stein, G.S.; van Wijnen, A.J.; Stein, J.L.; Hassan, M.Q.; Gaur, T.; Zhang, Y. Microrna control of bone formation and homeostasis. Nat. Rev. Endocrinol. 2012, 8, 212–227. [Google Scholar] [CrossRef] [PubMed]
- Shah, A.; Ahmad, A. Role of microrna in mesenchymal stem cells differentiation into osteoblasts. Razavi Int. J. Med. 2013, 1, 5–10. [Google Scholar] [CrossRef]
- Taipaleenmäki, H.; Hokland, L.B.; Chen, L.; Kauppinen, S.; Kassem, M. Mechanisms in endocrinology: Micro-rnas: Targets for enhancing osteoblast differentiation and bone formation. Eur. J. Endocrinol. 2012, 166, 359–371. [Google Scholar] [CrossRef] [PubMed]
- Qureshi, A.T.; Monroe, W.T.; Dasa, V.; Gimble, J.M.; Hayes, D.J. Mir-148b-nanoparticle conjugates for light mediated osteogenesis of human adipose stromal/stem cells. Biomaterials 2013, 34, 7799–7810. [Google Scholar] [CrossRef]
- Guo, L.; Zhao, R.C.; Wu, Y. The role of micrornas in self-renewal and differentiation of mesenchymal stem cells. Exp. Hematol. 2011, 39, 608–616. [Google Scholar] [CrossRef]
- Bisht, S.; Bhakta, G.; Mitra, S.; Maitra, A. Pdna loaded calcium phosphate nanoparticles: Highly efficient non-viral vector for gene delivery. Int. J. Pharm. 2005, 288, 157–168. [Google Scholar] [CrossRef]
- Tang, J.; Chen, J.Y.; Liu, J.; Luo, M.; Wang, Y.J.; Wei, X.W.; Gao, X.; Wang, B.L.; Liu, Y.B.; Yi, T.; et al. Calcium phosphate embedded plga nanoparticles: A promising gene delivery vector with high gene loading and transfection efficiency. Int. J. Pharm. 2012, 431, 210–221. [Google Scholar] [CrossRef]
- Roy, I.; Mitra, S.; Maitra, A.; Mozumdar, S. Calcium phosphate nanoparticles as novel non-viral vectors for targeted gene delivery. Int. J. Pharm. 2003, 250, 25–33. [Google Scholar] [CrossRef]
- Jordan, M.; Schallhorn, A.; Wurm, F.M. Transfecting mammalian cells: Optimization of critical parameters affecting calcium-phosphate precipitate formation. Nucleic Acids Res. 1996, 24, 596–601. [Google Scholar] [CrossRef]
- Lee, K.; Oh, M.H.; Lee, M.S.; Nam, Y.S.; Park, T.G.; Jeong, J.H. Stabilized calcium phosphate nano-aggregates using a dopa-chitosan conjugate for gene delivery. Int. J. Pharm. 2013, 445, 196–202. [Google Scholar] [CrossRef]
- Ryu, J.; Ku, S.H.; Lee, H.; Beum Park, C. Mussel-inspired polydopamine coating as a universal route to hydroxyapatite crystallization. Adv. Funct. Mater. 2010, 20, 2132–2139. [Google Scholar] [CrossRef]
- Schieker, M.; Pautke, C.; Haasters, F.; Schieker, J.; Docheva, D.; Bocker, W.; Guelkan, H.; Neth, P.; Jochum, M.; Mutschler, W. Human mesenchymal stem cells at the single-cell level: Simultaneous seven-colour immunofluorescence. J. Anat. 2007, 210, 592–599. [Google Scholar] [CrossRef]
- Zhu, H.; Mitsuhashi, N.; Klein, A.; Barsky, L.W.; Weinberg, K.; Barr, M.L.; Demetriou, A.; Wu, G.D. The role of the hyaluronan receptor cd44 in mesenchymal stem cell migration in the extracellular matrix. Stem Cells 2006, 24, 928–935. [Google Scholar] [CrossRef] [PubMed]
- Lih, E.; Choi, S.G.; Ahn, D.J.; Joung, Y.K.; Han, D.K. Optimal conjugation of catechol group onto hyaluronic acid in coronary stent substrate coating for the prevention of restenosis. J. Tissue Eng. 2016, 7, 1–11. [Google Scholar] [CrossRef] [PubMed]
- Liu, Z.G.; Qu, S.; Zhao, J.S.; Liu, Y.; Weng, J. Influence of dopamine on physicochemical properties of calcium phosphate cement. Chin. J. Inorg. Chem. 2013, 29, 507–515. [Google Scholar]
- Lee, M.S.; Lee, J.E.; Byun, E.; Kim, N.W.; Lee, K.; Lee, H.; Sim, S.J.; Lee, D.S.; Jeong, J.H. Target-specific delivery of sirna by stabilized calcium phosphate nanoparticles using dopa-hyaluronic acid conjugate. J. Control Release 2014, 192, 122–130. [Google Scholar] [CrossRef]
- Serikawa, T.; Suzuki, N.; Kikuchi, H.; Tanaka, K.; Kitagawa, T. A new cationic liposome for efficient gene delivery with serum into cultured human cells: A quantitative analysis using two independent fluorescent probes. Biochimica et Biophysica Acta (BBA)-Biomembranes 2000, 1467, 419–430. [Google Scholar] [CrossRef]
- Lee, M.S.; Kim, N.W.; Lee, J.E.; Kim, M.G.; Yin, Y.; Kim, S.Y.; Ko, B.S.; Kim, A.; Lee, J.H.; Lim, S.Y.; et al. Targeted cellular delivery of robust enzyme nanoparticles for the treatment of drug-induced hepatotoxicity and liver injury. Acta Biomater 2018, 81, 231–241. [Google Scholar] [CrossRef] [PubMed]
- Neto, A.I.; Cibrao, A.C.; Correia, C.R.; Carvalho, R.R.; Luz, G.M.; Ferrer, G.G.; Botelho, G.; Picart, C.; Alves, N.M.; Mano, J.F. Nanostructured polymeric coatings based on chitosan and dopamine-modified hyaluronic acid for biomedical applications. Small 2014, 10, 2459–2469. [Google Scholar] [CrossRef] [PubMed]
- Saadat, E.; Amini, M.; Khoshayand, M.R.; Dinarvand, R.; Dorkoosh, F.A. Synthesis and optimization of a novel polymeric micelle based on hyaluronic acid and phospholipids for delivery of paclitaxel, in vitro and in-vivo evaluation. Int. J. Pharm. 2014, 475, 163–173. [Google Scholar] [CrossRef]







© 2019 by the authors. Licensee MDPI, Basel, Switzerland. This article is an open access article distributed under the terms and conditions of the Creative Commons Attribution (CC BY) license (http://creativecommons.org/licenses/by/4.0/).
Share and Cite
Lee, J.E.; Yin, Y.; Lim, S.Y.; Kim, E.S.; Jung, J.; Kim, D.; Park, J.W.; Lee, M.S.; Jeong, J.H. Enhanced Transfection of Human Mesenchymal Stem Cells Using a Hyaluronic Acid/Calcium Phosphate Hybrid Gene Delivery System. Polymers 2019, 11, 798. https://doi.org/10.3390/polym11050798
Lee JE, Yin Y, Lim SY, Kim ES, Jung J, Kim D, Park JW, Lee MS, Jeong JH. Enhanced Transfection of Human Mesenchymal Stem Cells Using a Hyaluronic Acid/Calcium Phosphate Hybrid Gene Delivery System. Polymers. 2019; 11(5):798. https://doi.org/10.3390/polym11050798
Chicago/Turabian StyleLee, Jung Eun, Yue Yin, Su Yeon Lim, E. Seul Kim, Jaeback Jung, Dahwun Kim, Ji Won Park, Min Sang Lee, and Ji Hoon Jeong. 2019. "Enhanced Transfection of Human Mesenchymal Stem Cells Using a Hyaluronic Acid/Calcium Phosphate Hybrid Gene Delivery System" Polymers 11, no. 5: 798. https://doi.org/10.3390/polym11050798
APA StyleLee, J. E., Yin, Y., Lim, S. Y., Kim, E. S., Jung, J., Kim, D., Park, J. W., Lee, M. S., & Jeong, J. H. (2019). Enhanced Transfection of Human Mesenchymal Stem Cells Using a Hyaluronic Acid/Calcium Phosphate Hybrid Gene Delivery System. Polymers, 11(5), 798. https://doi.org/10.3390/polym11050798

