Hydrometallurgical Technology for Producing Rhenium(VII) and Cobalt(II) from Waste
Abstract
1. Introduction
2. Materials and Methods
3. Methods
3.1. Methodology for Producing Co(OH)2 from the Solutions Obtained from the Processing of Superalloy Scrap
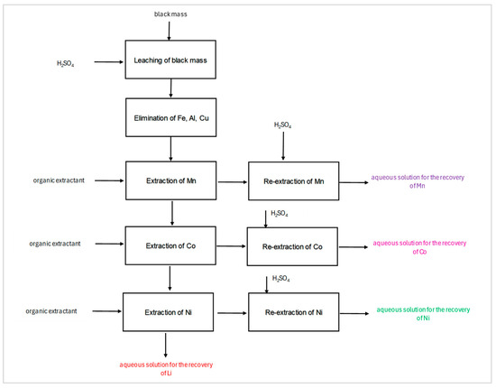
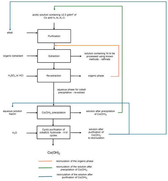
3.2. Methodology for Producing Co(OH)2 from the Solutions Obtained during the Processing of Battery Mass
3.3. Methodology for Producing Co(OH)2 from the Solutions Obtained from the Processing of Waste from the Zn-Pb Industry
3.4. Methodology for Obtaining Various Forms of Cobalt(II) Perrhenate
4. Analytical Methods
- Graphite furnace atomic absorption spectroscopy (Z-2000, HITACHI, Tokyo, Japan);
- Inductively coupled plasma–optical emission spectroscopy (ULTIMA 2, HORIBA Jobin-Ivon, Kyoto, Japan and Optima 5300V, PerkinElmer, Waltham, MA, USA);
- Inductively coupled plasma–mass spectroscopy (Nexion, PerkinElmer, Waltham, MA, USA);
- Flame atomic absorption spectrometry (THERMO SOLAAR S4, Thermo Fisher Scientific, Waltham, MA, USA, supplied with a flame module and deuterium background correction).
5. Results and Discussion
5.1. Results of the Tests of Producing Co(OH)2 from the Solutions Obtained from the Processing of Superalloy Scrap
5.2. Results of the Tests of Producing Co(OH)2 from the Solutions Obtained during the Processing of Battery Mass
5.3. Results of the Tests of Producing Co(OH)2 from the Solutions Obtained from the Processing of Was from the Zn-Pb Industry
5.4. Results of the Tests of Producing Co(ReO4)2
6. Conclusions
7. Patents
Author Contributions
Funding
Data Availability Statement
Acknowledgments
Conflicts of Interest
References
- Roskill. Rhenium: Outlook to 2029, 11th ed.; Roskill Information Services Ltd.: London, UK, 2019; ISBN 978-1-910-92279-8. [Google Scholar]
- Huang, M.; Zhu, J. An Overview of Rhenium Effect in Single-Crystal Superalloys. Rare Met. 2016, 35, 127–139. [Google Scholar] [CrossRef]
- Kemmitt, R.D.W.; Peacock, R.D. The Chemistry of Manganese, Technetium and Rhenium; Pergamon Press: Oxford, UK; New York, NY, USA; Toronto, ON, Canada; Sydney, Australia; Paris, France; Braunschweig, Germany, 1975; ISBN 0 08 018870 2. [Google Scholar]
- Fink, P.J.; Miller, J.L.; Konitzer, D.G. Rhenium Reduction-Alloy Design Using an Economically Strategic Element. Jom 2010, 62, 55–57. [Google Scholar] [CrossRef]
- Dobrzańska-Danikiewicz, A.D.; Wolany, W. A Rhenium Review—From Discovery to Novel Applications. Arch. Mater. Sci. Eng. 2016, 82, 70–78. [Google Scholar] [CrossRef]
- Yagi, R.; Okabe, T.H. Review: Rhenium and Its Smelting and Recycling Technologies. Int. Mater. Rev. 2024, 69, 4–6. [Google Scholar] [CrossRef]
- Kesieme, U.; Chrysanthou, A.; Catulli, M. Assessment of Supply Interruption of Rhenium, Recycling, Processing Sources and Technologies. Int. J. Refract. Met. Hard Mater. 2019, 82, 150–158. [Google Scholar] [CrossRef]
- Deshmukh, S.N.; Varade, A.M. Rhenium in the Earth’s Crust: A Comprehensive Review of Mineralogy, Geochemistry and Economic Significance. Bull. Pure Appl. Sci. 2023, 42, 211–218. [Google Scholar] [CrossRef]
- Kinas, S.; Jermakowicz-Bartkowiak, D.; Pohl, P.; Dzimitrowicz, A.; Cyganowski, P. On the Path of Recovering Platinum-Group Metals and Rhenium: A Review on the Recent Advances in Secondary-Source and Waste Materials Processing. Hydrometallurgy 2024, 223, 106222. [Google Scholar] [CrossRef]
- Leszczynska-Sejda, K.; Benke, G.; Malarz, J.; Ciszewski, M.; Kopyto, D.; Piatek, J.; Drzazga, M.; Kowalik, P.; Zemlak, K.; Kula, B. Rhenium(VII) Compounds as Inorganic Precursors for the Synthesis of Organic Reaction Catalysts. Molecules 2019, 24, 1451. [Google Scholar] [CrossRef] [PubMed]
- Kunkes, E.L.; Simonetti, D.A.; Dumesic, J.A.; Pyrz, W.D.; Murillo, L.E.; Chen, J.G.; Buttrey, D.J. The Role of Rhenium in the Conversion of Glycerol to Synthesis Gas over Carbon Supported Platinum-Rhenium Catalysts. J. Catal. 2008, 260, 164–177. [Google Scholar] [CrossRef]
- Targanov, I.E.; Solodovnikov, M.A.; Troshkina, I.D. Oxidative Leaching of Rhenium from Grinding Waste of Rhenium-Containing Superalloys. Izv. Non-Ferr. Metall. 2023, 29, 25–33. [Google Scholar] [CrossRef]
- Yang, F.M.; Lian, L.X.; Liu, Y.; Gong, X.F. Mechanism of Adding Rhenium to Improve Hot Corrosion Resistance of Nickel-Based Single-Crystal Superalloys. Rare Met. 2021, 40, 2076–2082. [Google Scholar] [CrossRef]
- Wu, W.; Chen, B.; Shen, H.; Ding, Z. Molecular Dynamics Simulation of Rhenium Effects on Creep Behavior of Ni-Based Single Crystal Superalloys. Prog. Nat. Sci. Mater. Int. 2022, 32, 259–266. [Google Scholar] [CrossRef]
- Roslan, N.A.; Mohd Arif, N.N.; Jaspin, J.L.; Mohamed Razali, N.A.; Zainal Abidin, S. Hydrogen Production by Glycerol Dry Reforming over Rhenium Promoted Ni-Based Catalyst Supported on Santa Barbara Amorphous 15 (SBA-15). Energy Sources Part A Recover. Util. Environ. Eff. 2022, 44, 1495–1507. [Google Scholar] [CrossRef]
- Keshavarz, A.; Salabat, A. An Efficient Strategy in Microemulsion Systems to Prepare Mono- and Bimetallic Platinum-Rhenium Reforming Nanocatalyst with Remarkable Catalytic Performance. ChemistrySelect 2019, 4, 6094–6100. [Google Scholar] [CrossRef]
- Cichy, M.; Pańczyk, M.; Słowik, G.; Zawadzki, W.; Borowiecki, T. Ni–Re Alloy Catalysts on Al2O3 for Methane Dry Reforming. Int. J. Hydrogen Energy 2022, 47, 16528–16543. [Google Scholar] [CrossRef]
- Kopyto, D.; Leszczyńska-Sejda, K.; Benke, G.; Chmielarz, A.; Ciszewski, M. Production of Electrolytic Rhenium-Cobalt Alloys. Proc.-Eur. Metall. Conf. EMC 2017 2017, 2. [Google Scholar]
- Leszczyńska-Sejda, K.; Benke, G.; Chmielarz, A. Hydrometallurgical Methods for Production of Nickel(II) and Cobalt(II) Perrhenates—Semi-Products for Manufacture of Re-Ni, Re-Co Alloy Powders. Erzmetall 2013, 66, 267–273. [Google Scholar]
- Briscoe, H.V.A.; Robinson, P.L.; Rudge, A.J. The Perrhenates of Copper, Nickel, and Cobalt, and the Ammines of These Compounds. J. Chem. Soc. 1931, 2211–2213. [Google Scholar] [CrossRef]
- Smith, W.T.; Maxwell, G.E. The Salts of Perrhenic Acid. II. The Iron Family and Manganese. J. Am. Chem. Soc. 1949, 71, 578–580. [Google Scholar] [CrossRef]
- Zajtseva, L.; Velichko, A.; Kruglov, A.; Zotov, V. Physicochemical Properties of Cobalt Pertechnetate and Cobalt Perrhenates. Zhurnal Neorg. Khimii 1978, 23, 2396–2401. [Google Scholar]
- Varfolomeev, M.; Shamraj, N.; Lunk, K.; Orlova, T. X-Ray Diffraction Study of Anhydrous Nickel and Cobalt Perrhenates. Zhurnal Neorg. Khimii 1990, 35, 545–546. [Google Scholar]
- Baur, W.H.; Joswig, W.; Pieper, G.; Kassner, D. CoReO4, a New Rutile-Type Derivative with Ordering of Two Cations. J. Solid State Chem. 1992, 99, 207–211. [Google Scholar] [CrossRef]
- Maslov, L.P.; Men`shikov, O.D.; Borisov, V.V.; Sorokin, S.I.; Krutovertsev, S.A.; Kharkevich, S.I.; Ivanova, M. The Effect of Gaseous Ammonia on Cobalt Perrhenate; Dejstvie Gazoobraznogo Ammonia Na Perrenat Kobal ` Ta. Koord. Khimiya 1994, 20, 522–526. [Google Scholar]
- Reiff, W.M.; Dodrill, B.C.; Torardi, C.C. New Insulating Layered Network 3d-Ferromagnets Composed of the Divalent Metal Perrhen Ates: Fe(ReO4)2, Co(ReO4)2 And Ni(ReO4)2. Mol. Cryst. Liq. Cryst. Sci. Technol. Sect. A. Mol. Cryst. Liq. Cryst. 1995, 274, 137–143. [Google Scholar] [CrossRef]
- Butz, A.; Svoboda, I.; Paulus, H.; Fuess, H. M(ReO4)2·4H2O (M = Co, Zn) Preparation and Crystal Structure Determination. J. Solid State Chem. 1995, 115, 255–259. [Google Scholar] [CrossRef]
- Torardi, C.; Reiff, W.M.; Dodrill, B.C.; Vogt, T. Layered 3-D Ferromagnets AND Antiferromagnets, M2+(ReO4)2 (M=Mn, Fe, Co, Ni, Cu): Importance of Dipolar Interactions. Solid-state Chem. Inorg. Mater. 1997, 453, 399–403. [Google Scholar] [CrossRef]
- Butz, A.; Miehe, G.; Paulus, H.; Strauss, P.; Fuess, H. The Crystal Structures of Mn(ReO4)2·2H2O and of the Anhydrous PerrhenatesM(ReO4)2 of Divalent Manganese, Cobalt, Nickel, and Zinc. J. Solid State Chem. 1998, 138, 232–237. [Google Scholar] [CrossRef]
- Mujica, C.; Peters, K.; Peters, E.; Schnering, H.G. Von Crystal Structure of Tetraaquabis(Perrhenato)Cobalt(II), Co(ReO4)2(H2O)4. 1998, 213, 10. 213.
- Varfolomeev, M.B. Determination of Crystal Structure of Co(ReO4)2∙4H2O and Refinement of Crystal Structure of Mg(ReO4)2∙4H2O. Russ. J. Inorg. Chem. 1999, 44, 1335–1337. [Google Scholar] [CrossRef]
- Lin-lin, L.; Shu, L.; Yang, L. Preliminary Study on the Anti-Friction Behaviors of Perrhenates of Cobalt, Calcium and Copper at High Temperature. Tribology 2010, 30, 554–560. [Google Scholar]
- Wang, J.; Lu, B.; Zhang, L.; Li, T.; Yan, T.; Li, M. An Investigation on the Tribological Properties of Co(ReO4)2/MoS2 Composite as Potential Lubricating Additive at Various Temperatures. Mater. Res. Express 2018, 5, 026522. [Google Scholar] [CrossRef]
- Leszczyńska-Sejda, K.; Benke, G.; Chmielarz, A.; Anyszkiewicz, K.; Satora, W.; Kozub, K. Hydrometallurgical Methods for Production of Ni(ReO4)2 and Co(ReO4)2. In Proceedings of the Conference Papers and Proceedings, Congresses European Metallurgical Conference, EMC, Hydrometallurgy, Weimar, Germany, 23–26 June 2013; pp. 885–898. [Google Scholar]
- Leszczyńska-Sejda, K.; Benke, G.; Chmielarz, A.; Krompiec, S.; Michalik, S.; Krompiec, M. Synthesis of Perrhenic Acid Using Ion Exchange Method. Hydrometallurgy 2007, 89, 289–296. [Google Scholar] [CrossRef]
- Śmieszek, Z.; Czernecki, J.; Sak, T.; Madej, P. Metallurgy of Non-Ferrous Metals in Poland. J. Chem. Technol. Metall. 2017, 52, 221–234. [Google Scholar]

















| Material Type | Composition, % | |||||
|---|---|---|---|---|---|---|
| Re | Ni | Al | Co | Cr | Fe | |
| A | 1.78 | 43.32 | 14.50 | 6.50 | 4.70 | 1.30 |
| B | 1.10 | 37.90 | 13.90 | 19.50 | 9.10 | 0.08 |
| Materials | Composition (%) | ||||||||
|---|---|---|---|---|---|---|---|---|---|
| Li | C | Ni | Co | Fe | Al | Cu | Mn | F | |
| A—battery masses from cars | 3.6 | 34.5 | 9.83 | 9.33 | 0.31 | 4.30 | 2.73 | 8.70 | 3.22 |
| B—battery masses from tablets | 3.9 | 38.2 | 2.02 | 29.7 | 0.39 | 1.60 | 1.53 | 0.97 | 1.87 |
| C—battery masses from mobile phones | 3.8 | 39.4 | 2.66 | 27.0 | 0.33 | 1.58 | 1.37 | 1.60 | 2.05 |
| No. | Composition (%) | |||||
|---|---|---|---|---|---|---|
| Ni | Co | Cu | Zn | Pb | Cd | |
| 1 | 0.05 | 0.04 | 12.0 | 13.0 | 1.28 | 30.0 |
| 2 | 0.5 | 0.4 | 12.1 | 21.0 | 0.68 | 38.2 |
| 3 | 2.5 | 2.4 | 7.7 | 21.5 | 2.9 | 34.4 |
| 4 | 5.8 | 4.5 | 12.1 | 17.8 | 5.5 | 20.1 |
| 5 | 5.8 | 3.9 | 8.4 | 20.1 | 4.2 | 20.6 |
| Cycle | Composition (%) | ||||
|---|---|---|---|---|---|
| Co | Ni | Cr | Al | Fe | |
| 1 | 58.5 | 0.2 | 0.05 | 0.01 | 0.01 |
| 2 | 58.6 | 0.1 | 0.02 | 0.005 | 0.007 |
| 3 | 58.7 | 0.005 | <0.001 | <0.001 | <0.001 |
| 4 | 58.7 | 0.005 | <0.001 | <0.001 | <0.001 |
| 5 | 58.7 | 0.005 | <0.001 | <0.001 | <0.001 |
| 6 | 58.7 | 0.005 | <0.001 | <0.001 | <0.001 |
| Cycle | Composition, % | ||||||
|---|---|---|---|---|---|---|---|
| Co | Ni | Cu | Al | Mn | Li | Fe | |
| 1 | 58.5 | 0.3 | <0.001 | <0.001 | 0.19 | 0.05 | 0.005 |
| 2 | 58.6 | 0.3 | <0.001 | <0.001 | 0.16 | 0.01 | <0.001 |
| 3 | 58.6 | 0.005 | <0.001 | <0.001 | 0.005 | <0.001 | <0.001 |
| 4 | 58.7 | 0.005 | <0.001 | <0.001 | 0.005 | <0.001 | <0.001 |
| 5 | 58.7 | 0.005 | <0.001 | <0.001 | 0.005 | <0.001 | <0.001 |
| 6 | 58.7 | 0.005 | <0.001 | <0.001 | 0.005 | <0.001 | <0.001 |
| Concentration of Re in HReO4, g/dm3 | Final pH | Precipitate Mass after Neutralization, g | Co(ReO4)2 Precipitation Efficiency, % |
|---|---|---|---|
| 100 | 6.6–6.8 | 0.20 | 60.5 |
| 150 | 0.30 | 70.3 | |
| 200 | 0.33 | 80.1 | |
| 250 | 0.40 | 80.5 | |
| 300 | 0.45 | 85,7 | |
| 350 | 0.55 | 92.0 | |
| 400 | 0.60 | 92.2 |
Disclaimer/Publisher’s Note: The statements, opinions and data contained in all publications are solely those of the individual author(s) and contributor(s) and not of MDPI and/or the editor(s). MDPI and/or the editor(s) disclaim responsibility for any injury to people or property resulting from any ideas, methods, instructions or products referred to in the content. |
© 2024 by the authors. Licensee MDPI, Basel, Switzerland. This article is an open access article distributed under the terms and conditions of the Creative Commons Attribution (CC BY) license (https://creativecommons.org/licenses/by/4.0/).
Share and Cite
Leszczyńska-Sejda, K.; Malarz, J.; Ciszewski, M.; Kopyto, D.; Goc, K.; Grzybek, A.; Kowalik, P.; Orda, S.; Pianowska, K.; Turczyńska, A.; et al. Hydrometallurgical Technology for Producing Rhenium(VII) and Cobalt(II) from Waste. Crystals 2024, 14, 783. https://doi.org/10.3390/cryst14090783
Leszczyńska-Sejda K, Malarz J, Ciszewski M, Kopyto D, Goc K, Grzybek A, Kowalik P, Orda S, Pianowska K, Turczyńska A, et al. Hydrometallurgical Technology for Producing Rhenium(VII) and Cobalt(II) from Waste. Crystals. 2024; 14(9):783. https://doi.org/10.3390/cryst14090783
Chicago/Turabian StyleLeszczyńska-Sejda, Katarzyna, Joanna Malarz, Mateusz Ciszewski, Dorota Kopyto, Karolina Goc, Alicja Grzybek, Patrycja Kowalik, Szymon Orda, Karolina Pianowska, Aleksandra Turczyńska, and et al. 2024. "Hydrometallurgical Technology for Producing Rhenium(VII) and Cobalt(II) from Waste" Crystals 14, no. 9: 783. https://doi.org/10.3390/cryst14090783
APA StyleLeszczyńska-Sejda, K., Malarz, J., Ciszewski, M., Kopyto, D., Goc, K., Grzybek, A., Kowalik, P., Orda, S., Pianowska, K., Turczyńska, A., & Benke, G. (2024). Hydrometallurgical Technology for Producing Rhenium(VII) and Cobalt(II) from Waste. Crystals, 14(9), 783. https://doi.org/10.3390/cryst14090783

