Fuzzy Approach for Reliability Modeling of Lead-Free Solder Joints in Elevated Temperature Environmental Conditions
Abstract
:1. Introduction
2. Materials and Methods
3. Results and Discussion
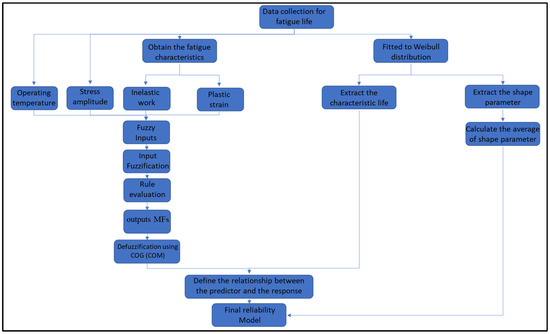
3.1. Fuzzy Logic
3.2. Reliability Modeling
4. Conclusions
Author Contributions
Funding
Institutional Review Board Statement
Informed Consent Statement
Data Availability Statement
Conflicts of Interest
References
- Chen, Z.; Che, F.; Ding, M.Z.; Ho DS, W.; Chai, T.C.; Srinivasa, V. Drop impact reliability test and failure analysis for large size high density FOWLP package on package. In Proceedings of the 2017 IEEE 67th Electronic Components and Technology Conference (ECTC), Orlando, FL, USA, 30 May–2 June 2017; pp. 1196–1203. [Google Scholar] [CrossRef]
- Tian, R.; Hang, C.; Tian, Y.; Zhao, L. Growth behavior of intermetallic compounds and early formation of cracks in Sn-3Ag-0.5 Cu solder joints under extreme temperature thermal shock. Mater. Sci. Eng. A 2018, 709, 125–133. [Google Scholar] [CrossRef]
- Al Athamneh, R.; Hani, D.B.; Ali, H. Fatigue life degradation modeling of SnAgCu solder joints after aging. IEEE Trans. Compon. Packag. Manuf. Technol. 2020, 10, 1175–1184. [Google Scholar] [CrossRef]
- Jiang, N.; Zhang, L.; Liu, Z.Q.; Sun, L.; Long, W.M.; He, P.; Xiong, M.Y.; Zhao, M. Reliability issues of lead-free solder joints in electronic devices. Sci. Technol. Adv. Mater. 2019, 20, 876–901. [Google Scholar] [CrossRef] [Green Version]
- Jiao, Y.; Jermsittiparsert, K.; Krasnopevtsev, A.Y.; Yousif, Q.A.; Salmani, M. Interaction of thermal cycling and electric current on reliability of solder joints in different solder balls. Mater. Res. Express 2019, 6, 106302. [Google Scholar] [CrossRef]
- Al Athamneh, R.; Abueed, M.; Hani, D.B.; Hamasha, S.D. Effect of aging on SAC 305 solder joints reliability in accelerated fatigue shear test. In Proceedings of the SMTA International Conference (SMTAI), Rosemont, IL, USA, 14–18 October 2018. [Google Scholar]
- Rong, G.; Peng, J.; Cai, M.; Yao, M.; Zhou, C.; Sha, S. Experimental investigation of thermal cycling effect on physical and mechanical properties of bedrocks in geothermal fields. Appl. Therm. Eng. 2018, 141, 174–185. [Google Scholar] [CrossRef]
- Xu, R.; Liu, Y.; Sun, F. Effect of isothermal aging on the microstructure, shear behavior and hardness of the Sn58Bi/Sn3. 0Ag0. 5Cu/Cu solder joints. Results Phys. 2019, 15, 102701. [Google Scholar] [CrossRef]
- Dele-Afolabi, T.T.; Hanim, M.A.; Calin, R.; Ilyas, R.A. Microstructure evolution and hardness of MWCNT-reinforced Sn-5Sb/Cu composite solder joints under different thermal aging conditions. Microelectron. Reliab. 2020, 110, 113681. [Google Scholar] [CrossRef]
- Yin, Z.; Lin, M.; Huang, Y.; Chen, Y.; Li, Q.; Wu, Z. Effect of doped Nano-Ni on microstructure evolution and mechanical behavior of Sn-3.0 Ag-0.5 Cu (SAC305)/Cu-2.0 Be solder joint during isothermal aging. J. Mater. Eng. Perform. 2020, 29, 3315–3323. [Google Scholar] [CrossRef]
- Yang, L.; Wei, D.; Zhang, Y.; Jiang, W.; Xiong, Y. Effect of aging temperature on microstructure and mechanical properties of Sn–9Zn–xZrC solder joints. J. Mater. Sci. Mater. Electron. 2019, 30, 753–759. [Google Scholar] [CrossRef]
- Al Athamneh, R.; Abueed, M.; Hani, D.B.; Su, S.; Suhling, J.; Lall, P. Effect of aging on the fatigue life and shear strength of SAC305 solder joints in actual setting conditions. In Proceedings of the 2019 18th IEEE Intersociety Conference on Thermal and Thermomechanical Phenomena in Electronic Systems (ITherm), Las Vegas, NV, USA, 28–31 May 2019; pp. 1146–1154. [Google Scholar] [CrossRef]
- Ahn, S.; Choi, K.; Park, D.Y.; Jeong, G.W.; Baek, S.; Ko, Y.H. Properties of lead-free solder joints on flexible substrate for automotive electronics. J. Microelectron. Packag. Soc. 2018, 25, 25–30. [Google Scholar] [CrossRef]
- Basit, M.M.; Motalab, M.; Suhling, J.C.; Hai, Z.; Evans, J.; Bozack, M.J.; Lall, P. Thermal cycling reliability of aged PBGA assemblies-comparison of Weibull failure data and finite element model predictions. In Proceedings of the 2015 IEEE 65th Electronic Components and Technology Conference (ECTC), San Diego, CA, USA, 26–29 May 2015; pp. 106–117. [Google Scholar] [CrossRef]
- Raj, A.; Sanders, T.; Sridhar, S.; Evans, J.L.; Bozack, M.J.; Johnson, W.R.; Carpenter, D.M. Thermal shock reliability of isothermally aged doped lead-free solder with semiparametric estimation. IEEE Trans. Compon. Packag. Manuf. Technol. 2019, 9, 1082–1093. [Google Scholar] [CrossRef]
- Bao, Y.; Wu, A.; Shao, H.; Zhao, Y.; Liu, L.; Zou, G. Microstructural evolution and mechanical reliability of transient liquid phase sintered joint during thermal aging. J. Mater. Sci. 2019, 54, 765–776. [Google Scholar] [CrossRef]
- Kang, S.K.; Lauro, P.; Shih, D.Y.; Henderson, D.W.; Puttlitz, K.J. Microstructure and mechanical properties of lead-free solders and solder joints used in microelectronic applications. IBM J. Res. Dev. 2005, 49, 607–620. [Google Scholar] [CrossRef]
- Sundelin, J.J.; Nurmi, S.T.; Lepistö, T.K.; Ristolainen, E.O. Mechanical and microstructural properties of SnAgCu solder joints. Mater. Sci. Eng. A 2006, 420, 55–62. [Google Scholar] [CrossRef]
- Al Athamneh, R. Fatigue behavior of SAC-Bi and SAC305 solder joints with aging. IEEE Trans. Compon. Packag. Manuf. Technol. 2019, 10, 611–620. [Google Scholar] [CrossRef]
- Qiao, Y.; Ma, H.; Yu, F.; Zhao, N. Quasi-in-situ observation on diffusion anisotropy dominated asymmetrical growth of Cu-Sn IMCs under temperature gradient. Acta Mater. 2021, 217, 117168. [Google Scholar] [CrossRef]
- Bi, X.; Hu, X.; Li, Q. Effect of Co addition into Ni film on shear strength of solder/Ni/Cu system: Experimental and theoretical investigations. Mater. Sci. Eng. A 2020, 788, 139589. [Google Scholar] [CrossRef]
- Wang, H.; Hu, X.; Jiang, X. Effects of Ni modified MWCNTs on the microstructural evolution and shear strength of Sn-3.0 Ag-0.5 Cu composite solder joints. Mater. Charact. 2020, 163, 110287. [Google Scholar] [CrossRef]
- Al Athamneh, R.; Hani, D.B.; Ali, H. Reliability modeling for aged SAC305 solder joints cycled in accelerated shear fatigue test. Microelectron. Reliab. 2020, 104, 113507. [Google Scholar] [CrossRef]
- Surendar, A.; Kishore, K.H.; Kavitha, M.; Ibatova, A.Z.; Samavatian, V. Effects of thermo-mechanical fatigue and low cycle fatigue interaction on performance of solder joints. IEEE Trans. Device Mater. Reliab. 2018, 18, 606–612. [Google Scholar] [CrossRef]
- Chan, Y.C.; Tu, P.L.; So, A.C.; Lai JK, L. Effect of intermetallic compounds on the shear fatigue of Cu/63Sn-37Pb solder joints. IEEE Trans. Compon. Packag. Manuf. Technol. Part B 1997, 20, 463–469. [Google Scholar] [CrossRef]
- Al-Refaie, A.; Fouad, R.; Athamneh, R. Fuzzy logic and back-propagation neural networks for optimal performance. Mod. Appl. Sci. 2019, 13, 157–168. [Google Scholar] [CrossRef]
- LaCasse, P.M.; Otieno, W.; Maturana, F.P. Operationalization of a machine learning and fuzzy inference-based defect prediction case study in a holonic manufacturing system. In Proceedings of the International Conference on Industrial Applications of Holonic and Multi-Agent Systems, Linz, Austria, 26–29 August 2019; Springer: Cham, Switzerland, 2019; pp. 96–104. [Google Scholar] [CrossRef]
- Aamir, M.; Waqas, M.; Iqbal, M.; Hanif, M.I.; Muhammad, R. Fuzzy logic approach for investigation of microstructure and mechanical properties of Sn96. 5-Ag3. 0-Cu0. 5 lead free solder alloy. Solder. Surf. Mt. Technol. 2017, 29, 191–198. [Google Scholar] [CrossRef]
- Wei, H.; Huang, C. Reliability study of stacked PBGA soldered joint at random vibration loading based on fuzzy theory. Trans. China Weld. Inst. 2018, 2. Available online: https://en.cnki.com.cn/Article_en/CJFDTotal-HJXB201802011.htm (accessed on 6 April 2022).
- Leitch, R.D. Reliability Analysis for Engineers: An Introduction; OUP Catalogue; Oxford University Press: Oxford, UK, 1995. [Google Scholar]
- Morrow, J. Cyclic plastic strain energy and fatigue of metals. In Internal Friction, Damping, and Cyclic Plasticity; ASTM International: West Conshohocken, PA, USA, 1965. [Google Scholar] [CrossRef]
- Coffin, L.F., Jr. A study of the effects of cyclic thermal stresses on a ductile metal. Trans. Am. Soc. Mech. Eng. 1954, 76, 931–950. [Google Scholar]
- Pontes, F.J.; De Paiva, A.P.; Balestrassi, P.P.; Ferreira, J.R.; Da Silva, M.B. Optimization of Radial Basis Function neural network employed for prediction of surface roughness in hard turning process using Taguchi’s orthogonal arrays. Expert Syst. Appl. 2012, 39, 7776–7787. [Google Scholar] [CrossRef]
- Lilly, J.H. Fuzzy Control and Identification; John Wiley & Sons: Hoboken, NJ, USA, 2011. [Google Scholar]
- Al-Refaie, A.; Chen, T.; Al-Athamneh, R.; Wu, H.C. Fuzzy neural network approach to optimizing process performance by using multiple responses. J. Ambient Intell. Humaniz. Comput. 2016, 7, 801–816. [Google Scholar] [CrossRef]
- Lasdon, L.S.; Waren, A.D.; Jain, A.; Ratner, M. Design and testing of a generalized reduced gradient code for nonlinear programming. ACM Trans. Math. Softw. (TOMS) 1978, 4, 34–50. [Google Scholar] [CrossRef]













| Operating Temperature (°C) | Stress Level (MPa) | ||
|---|---|---|---|
| 16 | 20 | 24 | |
| −10 | 7 replicates | 7 replicates | 7 replicates |
| 25 | 7 replicates | 7 replicates | 7 replicates |
| 60 | 7 replicates | 7 replicates | 7 replicates |
| 100 | 7 replicates | 7 replicates | 7 replicates |
| Operating Temp (°C) | Stress Amplitude (MPa) | Characteristic Life (Cycle) | Shape Parameter |
|---|---|---|---|
| −10 | 16 | 1824 | 3.1 |
| 20 | 799 | 5.7 | |
| 24 | 513 | 5.4 | |
| 25 | 16 | 1473 | 4.8 |
| 20 | 696 | 6.3 | |
| 24 | 410 | 4.1 | |
| 60 | 16 | 401 | 10.2 |
| 20 | 160 | 6.97 | |
| 24 | 95 | 6.1 | |
| 100 | 16 | 143 | 7.8 |
| 20 | 50 | 8.1 | |
| 24 | 20 | 4.3 |
| Operating Temp (°C) | Stress Amplitude (MPa) | Characteristic Life (Cycle) | Inelastic Work per Cycle (J) | Plastic Strain |
|---|---|---|---|---|
| −10 | 16 | 1824 | 1.759 × 10−5 | 0.001660 |
| 20 | 799 | 2.499 × 10−5 | 0.002953 | |
| 24 | 513 | 4.860 × 10−5 | 0.003868 | |
| 25 | 16 | 1473 | 2.455 × 10−5 | 0.004991 |
| 20 | 696 | 4.446 × 10−5 | 0.009626 | |
| 24 | 410 | 6.686 × 10−5 | 0.014978 | |
| 60 | 16 | 401 | 7.931 × 10−5 | 0.008431 |
| 20 | 160 | 8.444 × 10−5 | 0.012359 | |
| 24 | 95 | 1.403 × 10−4 | 0.025979 | |
| 100 | 16 | 143 | 8.945 × 10−5 | 0.012184 |
| 20 | 50 | 1.201 × 10−4 | 0.018978 | |
| 24 | 20 | 2.692 × 10−4 | 0.038037 |
| Rule | Stress Amplitude | Operating Temperature | Average Inelastic Work | Average Plastic Strain | Output |
|---|---|---|---|---|---|
| 1 | Low | Low | Low | Low | Highest |
| 2 | Low | Low | Low | High | High |
| 3 | Low | Low | High | Low | High |
| 4 | Low | High | Low | Low | High |
| 5 | High | Low | Low | Low | High |
| 6 | Low | Low | High | High | Mid |
| 7 | Low | High | High | Low | Mid |
| 8 | Low | High | Low | High | Mid |
| 9 | High | Low | Low | High | Mid |
| 10 | High | Low | High | Low | Mid |
| 11 | High | High | Low | Low | Mid |
| 12 | Low | High | High | High | Low |
| 13 | High | Low | High | High | Low |
| 14 | High | High | Low | High | Low |
| 15 | High | High | High | Low | Low |
| 16 | High | High | High | High | Lowest |
| Exp (i) | Stress Amplitude (MPa) | Operating Temp (°C) | Characteristic Life (Cycle) | COM-Value |
|---|---|---|---|---|
| 1 | 16 | −10 | 1824 | 0.92 |
| 2 | 20 | −10 | 799 | 0.747 |
| 3 | 24 | −10 | 513 | 0.68 |
| 4 | 16 | 25 | 1473 | 0.748 |
| 5 | 20 | 25 | 696 | 0.6 |
| 6 | 24 | 25 | 410 | 0.544 |
| 7 | 16 | 60 | 401 | 0.619 |
| 8 | 20 | 60 | 160 | 0.543 |
| 9 | 24 | 60 | 95 | 0.43 |
| 10 | 16 | 100 | 143 | 0.571 |
| 11 | 20 | 100 | 50 | 0.48 |
| 12 | 24 | 100 | 20 | 0.08 |
Publisher’s Note: MDPI stays neutral with regard to jurisdictional claims in published maps and institutional affiliations. |
© 2022 by the authors. Licensee MDPI, Basel, Switzerland. This article is an open access article distributed under the terms and conditions of the Creative Commons Attribution (CC BY) license (https://creativecommons.org/licenses/by/4.0/).
Share and Cite
Al Athamneh, R.; Abueed, M.; Bani Hani, D.; Hamasha, S. Fuzzy Approach for Reliability Modeling of Lead-Free Solder Joints in Elevated Temperature Environmental Conditions. Crystals 2022, 12, 775. https://doi.org/10.3390/cryst12060775
Al Athamneh R, Abueed M, Bani Hani D, Hamasha S. Fuzzy Approach for Reliability Modeling of Lead-Free Solder Joints in Elevated Temperature Environmental Conditions. Crystals. 2022; 12(6):775. https://doi.org/10.3390/cryst12060775
Chicago/Turabian StyleAl Athamneh, Raed, Mohammed Abueed, Dania Bani Hani, and Sa’d Hamasha. 2022. "Fuzzy Approach for Reliability Modeling of Lead-Free Solder Joints in Elevated Temperature Environmental Conditions" Crystals 12, no. 6: 775. https://doi.org/10.3390/cryst12060775
APA StyleAl Athamneh, R., Abueed, M., Bani Hani, D., & Hamasha, S. (2022). Fuzzy Approach for Reliability Modeling of Lead-Free Solder Joints in Elevated Temperature Environmental Conditions. Crystals, 12(6), 775. https://doi.org/10.3390/cryst12060775

