Anomalous Dynamics of Recalescence Front in Crystal Growth Processes: Theoretical Background
Abstract
1. Introduction
2. Theoretical Modeling
2.1. The Model of Crystal Ensemble Nucleation
2.2. Analytical Solution
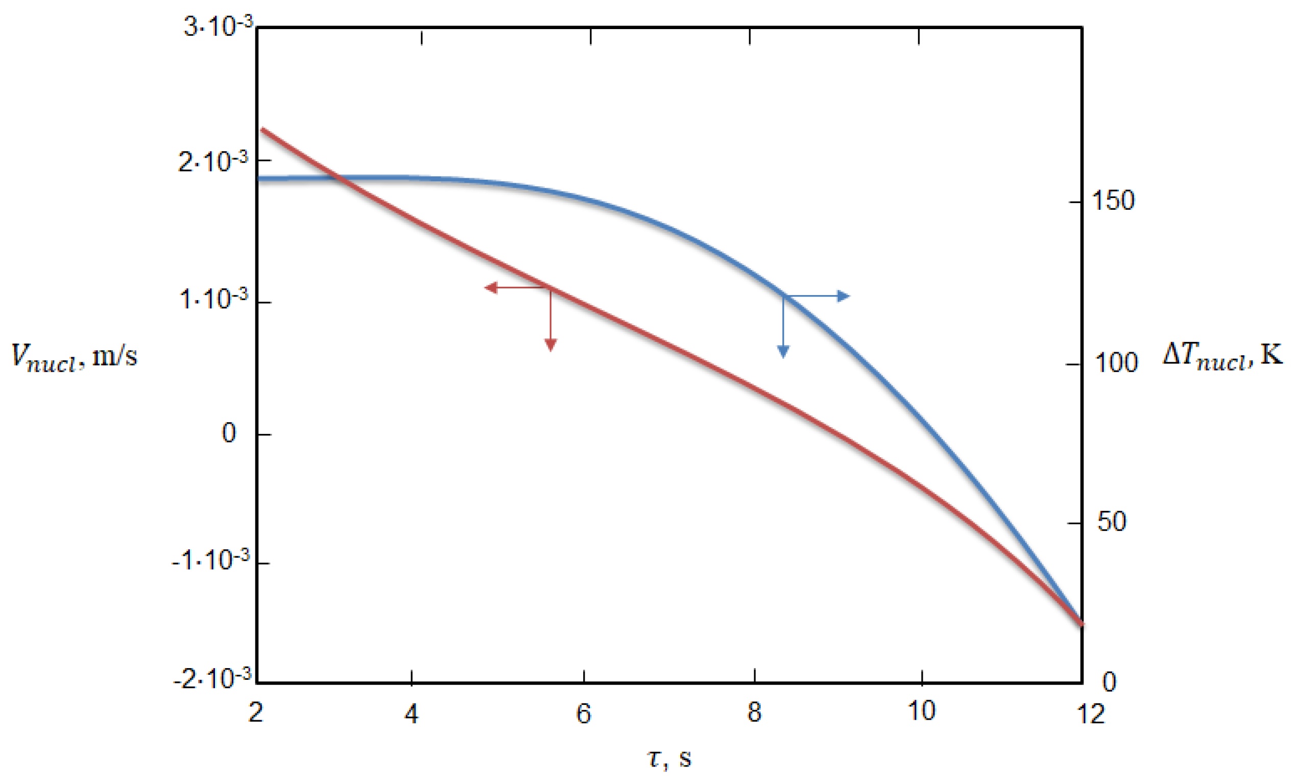
3. Numerical Example
4. Conclusions
Author Contributions
Funding
Data Availability Statement
Conflicts of Interest
References
- Stefan, J. Über einige Probleme der Theorie der Wärmeleitung. Sitzungsberichte Math.–Naturawissenschaftlichen Cl. Der Kais. Akad. Der Wiss. 1889, 98, 473–484. [Google Scholar]
- Stefan, J. Über die Theorie der Eisbildung, insbesondere über die Eisbildung im Polarmeere. Sitzungsberichte Math.–Naturawissenschaftlichen Cl. Der Kais. Akad. Der Wiss. 1889, 98, 965–983. [Google Scholar] [CrossRef]
- Meirmanov, A.M. The Stefan Problem; De Gruyter Expositions in Mathematics; De Gruyter: Berlin, Germany, 1992. [Google Scholar]
- Alexandrov, D.V.; Ivanov, A.A. The Stefan problem of solidification of ternary systems in the presence of moving phase transition regions. J. Exper. Theor. Phys. 2009, 108, 821–829. [Google Scholar] [CrossRef]
- Lee, D.; Alexandrov, D.V. Numerical modeling of one-dimensional binary solidification—The classical two-phase stefan problem. Int. J. Pure Appl. Math. 2010, 58, 381–416. [Google Scholar]
- Nash, G.E.; Glicksman, M.E. Capillary-limited steady-state dendritic growth: I. Theoretical development. Acta Metall. 1974, 22, 1283–1290. [Google Scholar] [CrossRef]
- Langer, J.S.; Turski, L.A. Studies in the theory of interfacial stability: I. Stationary symmetric model. Acta Metall. 1977, 25, 1113–1119. [Google Scholar] [CrossRef]
- Alexandrov, D.V.; Galenko, P.K. Boundary integral approach for propagating interfaces in a binary non-isothermal mixture. Physica A 2017, 469, 420–428. [Google Scholar] [CrossRef]
- Titova, E.A.; Alexandrov, D.V. The boundary integral equation for curved solid/liquid interfaces propagating into a binary liquid with convection. J. Phys. A Math. Theor. 2022, 55, 055701. [Google Scholar] [CrossRef]
- Pelcé, P. Dynamics of Curved Fronts; Academic Press: Boston, MA, USA, 1988. [Google Scholar]
- Brener, E.A.; Mel’nikov, V.I. Pattern selection in two-dimensional dendritic growth. Adv. Phys. 1991, 40, 53–97. [Google Scholar] [CrossRef]
- Galenko, P.K.; Alexandrov, D.V.; Titova, E.A. The boundary integral theory for slow and rapid curved solid/liquid interfaces propagating into binary systems. Phil. Trans. R. Soc. A 2018, 376, 20170218. [Google Scholar] [CrossRef] [PubMed]
- Toropova, L.V. Shape functions for dendrite tips of SCN and Si. Eur. Phys. J. Spec. Top. 2022, 231, 1129–1133. [Google Scholar] [CrossRef]
- Toropova, L.V.; Alexandrov, D.V.; Rettenmayr, M.; Liu, D. Microstructure and morphology of Si crystals grown in pure Si and Al-Si melts. J. Phys. Condens. Matter 2022, 34, 094002. [Google Scholar] [CrossRef]
- Alexandrov, D.V.; Galenko, P.K. A review on the theory of stable dendritic growth. Phil. Trans. R. Soc. A 2021, 379, 20200325. [Google Scholar] [CrossRef] [PubMed]
- Mansurov, V.V. The nonlinear dynamics of solidification of a binary melt with a nonequilibrium mushy region. Math. Comput. Model. 1990, 14, 819–821. [Google Scholar] [CrossRef]
- Alexandrov, D.V.; Ivanov, A.A.; Alexandrova, I.V. On the theory of bulk crystallization in the moving phase transition layer. J. Cryst. Growth 2020, 532, 125420. [Google Scholar] [CrossRef]
- Alexandrov, D.V.; Dubovoi, G.Y.; Malygin, A.P.; Nizovtseva, I.G.; Toropova, L.V. Solidification of ternary systems with a nonlinear phase diagram. Russ. Metall. (Met.) 2017, 2017, 127–135. [Google Scholar] [CrossRef]
- Makoveeva, E.V.; Alexandrov, D.V. Mathematical simulation of the crystal nucleation and growth at the intermediate stage of a phase transition. Russ. Metall. (Met.) 2018, 2018, 707–715. [Google Scholar] [CrossRef]
- Reinartz, M.; Kolbe, M.; Herlach, D.M.; Rettenmayr, M.; Toropova, L.V.; Alexandrov, D.V.; Galenko, P.K. Study on anomalous rapid solidification of Al-35 at%Ni in microgravity. JOM 2022, 74, 2420–2427. [Google Scholar] [CrossRef]
- Galenko, P.K.; Toropova, L.V.; Alexandrov, D.V.; Phanikumar, G.; Assadi, H.; Reinartz, M.; Paul, P.; Fang, Y.; Lippmann, S. Anomalous kinetics, patterns formation in recalescence, and final microstructure of rapidly solidified Al-rich Al-Ni alloys. Acta Mater. 2022, 241, 118384. [Google Scholar] [CrossRef]
- Skripov, V.P. Methastable Liquids; Wiley: New York, NY, USA, 1974. [Google Scholar]
- Buyevich, Y.A.; Goldobin, Y.M.; Yasnikov, G.P. Evolution of a particulate system governed by exchange with its environment. Int. J. Heat Mass Trans. 1994, 37, 3003–3014. [Google Scholar] [CrossRef]
- Kelton, K.F.; Greer, A.L. Nucleation in Condensed Matter: Applications in Materials and Biology; Elsevier: Amsterdam, The Netherlands, 2010. [Google Scholar]
- Alexandrova, I.V.; Alexandrov, D.V. Dynamics of particulate assemblages in metastable liquids: A test of theory with nucleation and growth kinetics. Phil. Trans. R. Soc. A 2020, 378, 20190245. [Google Scholar] [CrossRef] [PubMed]
- Makoveeva, E.V.; Alexandrov, D.V. On the theory of phase transformation process in a binary supercooled melt. Eur. Phys. J. Spec. Top. 2020, 229, 375–382. [Google Scholar] [CrossRef]
- Toropova, L.V.; Makoveeva, E.V.; Osipov, S.I.; Malygin, A.P.; Yang, Y.; Alexandrov, D.V. Nucleation and growth of an ensemble of crystals during the intermediate stage of a phase transition in metastable liquids. Crystals 2022, 12, 895. [Google Scholar] [CrossRef]
- Alexandrov, D.V.; Ivanov, A.A.; Nizovtseva, I.G.; Lippmann, S.; Alexandrova, I.V.; Makoveeva, E.V. Evolution of a polydisperse ensemble of spherical particles in a metastable medium with allowance for heat and mass exchange with the environment. Crystals 2022, 12, 949. [Google Scholar] [CrossRef]
- Strickland-Constable, R.F. Kinetics and Mechanisms of Crystallization; Academic Press: London, UK, 1968. [Google Scholar]
- Treivus, E.B. Kinetics of Growth and Dissolution of Crystals; Leningrad State University: Leningrad, Russia, 1979. [Google Scholar]
- Bennema, P. Industrial Crystallization; Plenum Press: New York, NY, USA, 1976. [Google Scholar]
- Alexandrova, I.V.; Ivanov, A.A.; Malygin, A.P.; Alexandrov, D.V.; Nikishina, M.A. Growth of spherical and ellipsoidal crystals in a metastable liquid. Eur. Phys. J. Spec. Top. 2022, 231, 1089–1100. [Google Scholar] [CrossRef]
- Alexandrov, D.V. Nucleation and evolution of spherical crystals with allowance for their unsteady-state growth rates. J. Phys. A Math. Theor. 2018, 51, 075102. [Google Scholar] [CrossRef]
- Alexandrov, D.V.; Alexandrova, I.V. On the theory of the unsteady-state growth of spherical crystals in metastable liquids. Phil. Trans. R. Soc. A 2019, 377, 20180209. [Google Scholar] [CrossRef]
- Alexandrov, D.V.; Nizovtseva, I.G.; Alexandrova, I.V. On the theory of nucleation and nonstationary evolution of a polydisperse ensemble of crystals. Int. J. Heat Mass Trans. 2019, 128, 46–53. [Google Scholar] [CrossRef]
- Alexandrov, D.V.; Malygin, A.P. Transient nucleation kinetics of crystal growth at the intermediate stage of bulk phase transitions. J. Phys. A Math. Theor. 2013, 46, 455101. [Google Scholar] [CrossRef]
- Fedoruk, M.V. Saddle-Point Method; Nauka: Moscow, Russia, 1977. [Google Scholar]
- Alexandrov, D.V. Nonlinear dynamics of polydisperse assemblages of particles evolving in metastable media. Eur. Phys. J. Spec. Top. 2020, 229, 383–404. [Google Scholar] [CrossRef]
- Lengsdorf, R.; Holland-Moritz, D.; Herlach, D.M. Anomalous dendrite growth in undercooled melts of Al–Ni alloys in relation to results obtained in reduced gravity. Scr. Mater. 2010, 62, 365–367. [Google Scholar] [CrossRef]
- Herlach, D.M.; Burggraf, S.; Reinartz, M.; Galenko, P.K.; Rettenmayr, M.; Gandin, C.-A.; Henein, H.; Mullis, A.; Ilbagi, A.; Valloton, J. Dendrite growth in undercooled Al-rich Al-Ni melts measured on Earth and in Space. Phys. Rev. Mater. 2019, 3, 073402-1-7. [Google Scholar] [CrossRef]
- Podmaniczky, F.; Gránásy, L. Molecular scale hydrodynamic theory of crystal nucleation and polycrystalline growth. J. Cryst. Growth 2022, 597, 126854. [Google Scholar] [CrossRef]
- McGinty, J.; Yazdanpanah, N.; Price, C.; ter Horst, J.H.; Sefcik, J. Nucleation and crystal growth in continuous crystallization. In The Handbook of Continuous Crystallization; The Royal Society of Chemistry: London, UK, 2020; pp. 1–50. [Google Scholar]
- Alexandrova, I.V.; Alexandrov, D.V.; Makoveeva, E.V. Ostwald ripening in the presence of simultaneous occurrence of various mass transfer mechanisms: An extension of the Lifshitz–Slyozov theory. Phil. Trans. R. Soc. A 2021, 379, 20200308. [Google Scholar] [CrossRef] [PubMed]
- Makoveeva, E.V.; Alexandrov, D.V. The influence of non-stationarity and interphase curvature on the growth dynamics of spherical crystals in a metastable liquid. Phil. Trans. R. Soc. A 2021, 379, 20200307. [Google Scholar] [CrossRef] [PubMed]
- Gránásy, L.; Tóth, G.I.; Warren, J.A.; Podmaniczky, F.; Tegze, G.; Rátkai, L.; Pusztai, T. Phase-field modeling of crystal nucleation in undercooled liquids—A review. Prog. Mater. Sci. 2019, 106, 100569. [Google Scholar] [CrossRef]
- Alexandrov, D.V. Dynamics of the phase transition boundary in the presence of nucleation and growth of crystals. J. Phys. A Math. Theor. 2017, 50, 345101. [Google Scholar] [CrossRef]
- Alexandrov, D.V.; Ivanov, A.A.; Alexandrova, I.V. Analytical solutions of mushy layer equations describing directional solidification in the presence of nucleation. Philos. Trans. R. Soc. A 2018, 376, 20170217. [Google Scholar] [CrossRef] [PubMed]
- Toropova, L.V.; Alexandrov, D.V. Dynamical law of the phase interface motion in the presence of crystals nucleation. Sci. Rep. 2022, 12, 10997. [Google Scholar] [CrossRef] [PubMed]
- Alexandrov, D.V.; Toropova, L.V. The role of incoming flow on crystallization of undercooled liquids with a two-phase layer. Sci. Rep. 2022, 12, 17857. [Google Scholar] [CrossRef] [PubMed]
- Makoveeva, E.V.; Alexandrov, D.V. Effects of external heat/mass sources and withdrawal rates of crystals from a metastable liquid on the evolution of particulate assemblages. Eur. Phys. J. Spec. Top. 2019, 228, 25–34. [Google Scholar] [CrossRef]




Publisher’s Note: MDPI stays neutral with regard to jurisdictional claims in published maps and institutional affiliations. |
© 2022 by the authors. Licensee MDPI, Basel, Switzerland. This article is an open access article distributed under the terms and conditions of the Creative Commons Attribution (CC BY) license (https://creativecommons.org/licenses/by/4.0/).
Share and Cite
Alexandrov, D.V.; Galenko, P.K.; Toropova, L.V. Anomalous Dynamics of Recalescence Front in Crystal Growth Processes: Theoretical Background. Crystals 2022, 12, 1686. https://doi.org/10.3390/cryst12121686
Alexandrov DV, Galenko PK, Toropova LV. Anomalous Dynamics of Recalescence Front in Crystal Growth Processes: Theoretical Background. Crystals. 2022; 12(12):1686. https://doi.org/10.3390/cryst12121686
Chicago/Turabian StyleAlexandrov, Dmitri V., Peter K. Galenko, and Liubov V. Toropova. 2022. "Anomalous Dynamics of Recalescence Front in Crystal Growth Processes: Theoretical Background" Crystals 12, no. 12: 1686. https://doi.org/10.3390/cryst12121686
APA StyleAlexandrov, D. V., Galenko, P. K., & Toropova, L. V. (2022). Anomalous Dynamics of Recalescence Front in Crystal Growth Processes: Theoretical Background. Crystals, 12(12), 1686. https://doi.org/10.3390/cryst12121686

