Characterization of HER2-Positive Murine Breast Cancer Models for Investigating HER2-Targeted Therapy and Immunotherapy
Simple Summary
Abstract
1. Introduction
2. Materials and Methods
2.1. Lentivirus Plasmid Cloning and Packaging
2.2. Cell Culture and Generation of HER2-Expressing Cell Lines
2.3. Western Blot
2.4. In Vivo Tumor Models
2.5. Treatment Timing and Dosing
2.6. Flow Cytometry
2.7. Immunohistochemistry (IHC) and Immunofluorescence (IF)
2.8. GFP Brain Imaging
2.9. Statistical Analysis
3. Results
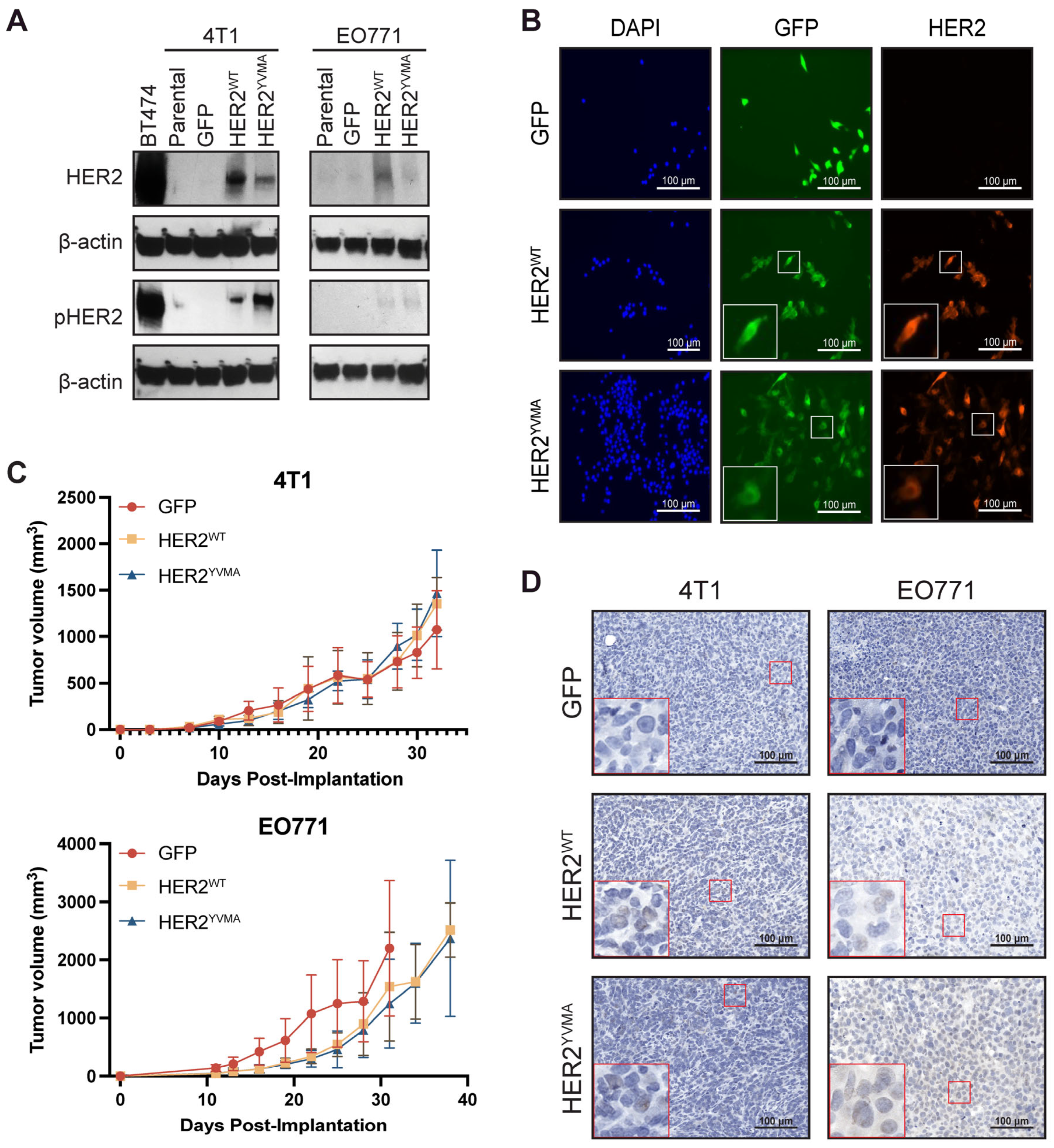
3.1. Establishment of HER2 Overexpression (OE) and Activation Mouse Models
3.2. Trastuzumab Did Not Suppress Primary Tumor Growth but Reduced Metastatic Potential
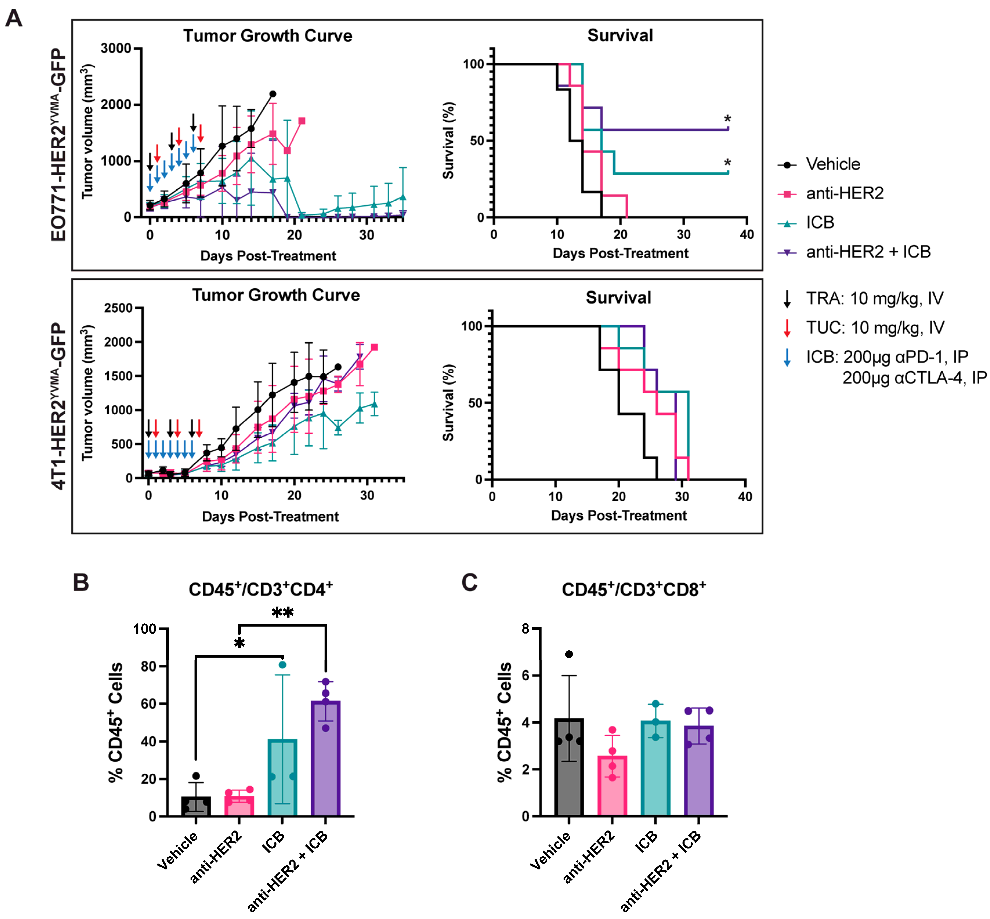
3.3. Combination of Trastuzumab Plus ICB Has Therapeutic Effects in Primary Tumors
3.4. Varied Response to Anti-HER2 Antibody–Drug Conjugates (ADCs) in HER2-OE Models
4. Discussion
5. Conclusions
Supplementary Materials
Author Contributions
Funding
Institutional Review Board Statement
Informed Consent Statement
Data Availability Statement
Acknowledgments
Conflicts of Interest
Abbreviations
| ADC | Antibody–drug conjugate |
| CNS | Central nervous system |
| GFP | Green fluorescent protein |
| HER2 | Human epidermal growth factor receptor 2 |
| ICB | Immune checkpoint blockade |
| IF | Immunofluorescence |
| IHC | Immunohistochemistry |
| OE | Overexpression |
| T-DM1 | Trastuzumab emtansine |
| T-DXd | Trastuzumab deruxtecan |
| TNBC | Triple-negative breast cancer |
| TRA | Trastuzumab |
| TUC | Tucatinib |
| WT | Wild-type |
References
- Cheng, X. A Comprehensive Review of HER2 in Cancer Biology and Therapeutics. Genes 2024, 15, 903. [Google Scholar] [CrossRef]
- Sun, M.-S.; Yun, Y.-Y.; Liu, H.-J.; Yu, Z.-H.; Yang, F.; Xu, L. Brain Metastasis in de Novo Breast Cancer: An Updated Population-Level Study from SEER Database. Asian J. Surg. 2022, 45, 2259–2267. [Google Scholar] [CrossRef]
- Raghavendra, A.S.; Ibrahim, N.K. Breast Cancer Brain Metastasis: A Comprehensive Review. JCO Oncol. Pract. 2024, 20, 1348–1359. [Google Scholar] [CrossRef]
- Stavrou, E.; Winer, E.P.; Lin, N.U. How We Treat HER2-Positive Brain Metastases. ESMO Open 2021, 6, 100256. [Google Scholar] [CrossRef] [PubMed]
- Garcia-Alvarez, A.; Papakonstantinou, A.; Oliveira, M. Brain Metastases in HER2-Positive Breast Cancer: Current and Novel Treatment Strategies. Cancers 2021, 13, 2927. [Google Scholar] [CrossRef]
- Pernas, S.; Tolaney, S.M. HER2-Positive Breast Cancer: New Therapeutic Frontiers and Overcoming Resistance. Ther. Adv. Med. Oncol. 2019, 11, 1758835919833519. [Google Scholar] [CrossRef]
- Janiszewska, M.; Stein, S.; Metzger Filho, O.; Eng, J.; Kingston, N.L.; Harper, N.W.; Rye, I.H.; Alečković, M.; Trinh, A.; Murphy, K.C.; et al. The Impact of Tumor Epithelial and Microenvironmental Heterogeneity on Treatment Responses in HER2+ Breast Cancer. JCI Insight 2021, 6, e147617. [Google Scholar] [CrossRef] [PubMed]
- Harbeck, N.; Ciruelos, E.; Jerusalem, G.; Müller, V.; Niikura, N.; Viale, G.; Bartsch, R.; Kurzeder, C.; Higgins, M.J.; Connolly, R.M.; et al. Trastuzumab Deruxtecan in HER2-Positive Advanced Breast Cancer with or without Brain Metastases: A Phase 3b/4 Trial. Nat. Med. 2024, 30, 3717–3727. [Google Scholar] [CrossRef]
- Batista, M.V.; Pérez-García, J.M.; Cortez, P.; Garrigós, L.; Fernández-Abad, M.; Gion, M.; Martínez-Bueno, A.; Saavedra, C.; Teruel, I.; Fernandez-Ortega, A.; et al. Trastuzumab Deruxtecan in Patients with Previously Treated HER2-Low Advanced Breast Cancer and Active Brain Metastases: The DEBBRAH Trial. ESMO Open 2024, 9, 103699. [Google Scholar] [CrossRef] [PubMed]
- Gampenrieder, S.P.; Dezentjé, V.; Lambertini, M.; de Nonneville, A.; Marhold, M.; Le Du, F.; Cortés Salgado, A.; Alpuim Costa, D.; Vaz Batista, M.; Chic Ruché, N.; et al. Influence of HER2 Expression on Prognosis in Metastatic Triple-Negative Breast Cancer—Results from an International, Multicenter Analysis Coordinated by the AGMT Study Group. ESMO Open 2022, 8, 100747. [Google Scholar] [CrossRef]
- Duan, F.; Hua, X.; Lu, W.; Gui, X.; Xie, J.; Wang, X.; Ma, Y.; Zhai, W.; Xia, W. Trastuzumab Deruxtecan in Patients with Active Brain Metastases from HER2-Positive/Low Metastatic Breast Cancer: A Retrospective Multicenter Real-World Study. Breast Cancer Res. BCR 2025, 27, 135. [Google Scholar] [CrossRef]
- Luen, S.J.; Brown, L.C.; van Geelen, C.T.; Savas, P.; Kammler, R.; Dell’Orto, P.; Biasi, O.; Coates, A.S.; Gelber, R.D.; Thürlimann, B.; et al. Genomic Characterization and Prognostic Significance of Human Epidermal Growth Factor Receptor 2-Low, Hormone Receptor-Positive, Early Breast Cancers from the BIG 1-98 and SOFT Clinical Trials. JCO Precis. Oncol. 2025, 9, e2400599. [Google Scholar] [CrossRef]
- Agostinetto, E.; Rediti, M.; Fimereli, D.; Debien, V.; Piccart, M.; Aftimos, P.; Sotiriou, C.; de Azambuja, E.; Agostinetto, E.; Rediti, M.; et al. HER2-Low Breast Cancer: Molecular Characteristics and Prognosis. Cancers 2021, 13, 2824. [Google Scholar] [CrossRef] [PubMed]
- Pereslete, A.M.; Hughes, M.E.; Martin, A.R.; Files, J.; Nguyen, K.; Buckley, L.; Patel, A.; Moore, A.; Winer, E.P.; Dillon, D.; et al. Analysis of HER2 Expression Changes from Breast Primary to Brain Metastases and the Impact of HER2-Low Expression on Overall Survival. Neuro-Oncol. 2025, 27, 184–194. [Google Scholar] [CrossRef] [PubMed]
- Guven, D.C.; Kaya, M.B.; Fedai, B.; Ozden, M.; Yildirim, H.C.; Kosemehmetoglu, K.; Kertmen, N.; Dizdar, O.; Uner, A.; Aksoy, S. HER2-Low Breast Cancer Could Be Associated with an Increased Risk of Brain Metastasis. Int. J. Clin. Oncol. 2022, 27, 332–339. [Google Scholar] [CrossRef]
- Bar, Y.; Fell, G.; Dedeoglu, A.; Moffett, N.; Vidula, N.; Spring, L.; Wander, S.A.; Bardia, A.; Ko, N.; Moy, B.; et al. Dynamic HER2-Low Status among Patients with Triple Negative Breast Cancer (TNBC) and the Impact of Repeat Biopsies. npj Breast Cancer 2025, 11, 27. [Google Scholar] [CrossRef]
- Filho, O.M.; Viale, G.; Stein, S.; Trippa, L.; Yardley, D.A.; Mayer, I.A.; Abramson, V.G.; Arteaga, C.L.; Spring, L.M.; Waks, A.G.; et al. Impact of HER2 Heterogeneity on Treatment Response of Early-Stage HER2-Positive Breast Cancer: Phase II Neoadjuvant Clinical Trial of T-DM1 Combined with Pertuzumab. Cancer Discov. 2021, 11, 2474–2487. [Google Scholar] [CrossRef]
- Ocaña, A.; Amir, E.; Pandiella, A. HER2 Heterogeneity and Resistance to Anti-HER2 Antibody-Drug Conjugates. Breast Cancer Res. BCR 2020, 22, 15. [Google Scholar] [CrossRef] [PubMed]
- Knier, N.N.; Pellizzari, S.; Zhou, J.; Foster, P.J.; Parsyan, A.; Knier, N.N.; Pellizzari, S.; Zhou, J.; Foster, P.J.; Parsyan, A. Preclinical Models of Brain Metastases in Breast Cancer. Biomedicines 2022, 10, 667. [Google Scholar] [CrossRef]
- Adkins, C.E.; Mohammad, A.S.; Terrell-Hall, T.B.; Dolan, E.L.; Shah, N.; Sechrest, E.; Griffith, J.; Lockman, P.R. Characterization of Passive Permeability at the Blood-Tumor Barrier in Five Preclinical Models of Brain Metastases of Breast Cancer. Clin. Exp. Metastasis 2016, 33, 373–383. [Google Scholar] [CrossRef]
- Murrell, D.H.; Hamilton, A.M.; Mallett, C.L.; van Gorkum, R.; Chambers, A.F.; Foster, P.J. Understanding Heterogeneity and Permeability of Brain Metastases in Murine Models of HER2-Positive Breast Cancer Through Magnetic Resonance Imaging: Implications for Detection and Therapy. Transl. Oncol. 2015, 8, 176–184. [Google Scholar] [CrossRef] [PubMed]
- Cassidy, J.W.; Caldas, C.; Bruna, A. Maintaining Tumor Heterogeneity in Patient-Derived Tumor Xenografts. Cancer Res. 2015, 75, 2963–2968. [Google Scholar] [CrossRef]
- Tammela, T.; Sage, J. Investigating Tumor Heterogeneity in Mouse Models. Annu. Rev. Cancer Biol. 2020, 4, 99–119. [Google Scholar] [CrossRef]
- Bakhtiarvand, V.K.; Akbari, K.R.-A.; Sadri, F.; Haghighat, F.N.; Hojjat-Farsangi, M.; Shokri, F.; Jeddi-Tehrani, M.; Shabani, M. Establishment of a Murine Model of Breast Cancer Expressing Human Epidermal Growth Factor Receptor 2 (4T1-HER2). J. Cancer Res. Ther. 2024, 20, 984. [Google Scholar] [CrossRef]
- Fundora-Barrios, T.; Hechavarría-Bajuelo, A.R.; García, L.C.; Gonzalez-Cruz, M.A.; Gonzalez-Suarez, N.; Bergado-Baez, G.; Sánchez-Ramírez, B.; Fundora-Barrios, T.; Hechavarría-Bajuelo, A.R.; García, L.C.; et al. Functional HER1/HER2-Expressing Murine Tumor Models for Preclinical Evaluation of Targeted Therapies. Receptors 2025, 4, 18. [Google Scholar] [CrossRef]
- Zheng, Y.-B.; Yu, Y.; Chen, B.; Hu, J.-L.; Jing, T.; Zhang, X.-P. Inhibitor Response to HER2 G776(YVMA) In-Frame Insertion in HER2-Positive Breast Cancer. Cancer Invest. 2016, 34, 123–129. [Google Scholar] [CrossRef]
- Yang, S.; Wang, Y.; Zhao, C.; Li, X.; Liu, Q.; Mao, S.; Liu, Y.; Yu, X.; Wang, W.; Tian, Q.; et al. Exon 20 YVMA Insertion Is Associated with High Incidence of Brain Metastasis and Inferior Outcome of Chemotherapy in Advanced Non-Small Cell Lung Cancer Patients with HER2 Kinase Domain Mutations. Transl. Lung Cancer Res. 2021, 10, 753–765. [Google Scholar] [CrossRef]
- Wang, S.E.; Narasanna, A.; Perez-Torres, M.; Xiang, B.; Wu, F.Y.; Yang, S.; Carpenter, G.; Gazdar, A.F.; Muthuswamy, S.K.; Arteaga, C.L. HER2 Kinase Domain Mutation Results in Constitutive Phosphorylation and Activation of HER2 and EGFR and Resistance to EGFR Tyrosine Kinase Inhibitors. Cancer Cell 2006, 10, 25–38. [Google Scholar] [CrossRef] [PubMed]
- Wang, S.E.; Yu, Y.; Criswell, T.L.; Debusk, L.M.; Lin, P.C.; Zent, R.; Johnson, D.H.; Ren, X.; Arteaga, C.L. Oncogenic Mutations Regulate Tumor Microenvironment through Induction of Growth Factors and Angiogenic Mediators. Oncogene 2010, 29, 3335–3348. [Google Scholar] [CrossRef] [PubMed]
- Hanker, A.B.; Estrada, M.V.; Bianchini, G.; Moore, P.D.; Zhao, J.; Cheng, F.; Koch, J.P.; Gianni, L.; Tyson, D.R.; Sánchez, V.; et al. Extracellular Matrix/Integrin Signaling Promotes Resistance to Combined Inhibition of HER2 and PI3K in HER2+ Breast Cancer. Cancer Res. 2017, 77, 3280–3292. [Google Scholar] [CrossRef]
- Hanker, A.B.; Pfefferle, A.D.; Balko, J.M.; Kuba, M.G.; Young, C.D.; Sánchez, V.; Sutton, C.R.; Cheng, H.; Perou, C.M.; Zhao, J.J.; et al. Mutant PIK3CA Accelerates HER2-Driven Transgenic Mammary Tumors and Induces Resistance to Combinations of Anti-HER2 Therapies. Proc. Natl. Acad. Sci. USA 2013, 110, 14372–14377. [Google Scholar] [CrossRef]
- Lu, Y.; Houson, H.A.; Gallegos, C.A.; Mascioni, A.; Jia, F.; Aivazian, A.; Song, P.N.; Lynch, S.E.; Napier, T.S.; Mansur, A.; et al. Evaluating the Immunologically “Cold” Tumor Microenvironment after Treatment with Immune Checkpoint Inhibitors Utilizing PET Imaging of CD4+ and CD8+ T Cells in Breast Cancer Mouse Models. Breast Cancer Res. BCR 2024, 26, 104. [Google Scholar] [CrossRef]
- Lynch, S.E.; Crawford, C.; Hunt, A.L.; Sligh, L.L.; Zhang, Y.; Norian, L.A.; Larimer, B.M.; Lapi, S.E.; Sorace, A.G. Granzyme B PET Imaging Predicts Response to Immunotherapy in a Diet-Induced Obesity Model of Breast Cancer. J. Nucl. Med. 2025, 66, 1039–1045. [Google Scholar] [CrossRef]
- Gallegos, C.A.; Lu, Y.; Song, P.N.; Queiroz, R.; Akca, U.; Sridhar, S.; Bartels, J.L.; Zhang, Y.; Li, L.; Warram, J.M.; et al. Quantitative dynamic granzyme B PET imaging to characterize novel combination immunotherapy response in preclinical glioblastoma models. Theranostics 2026, 16, 2649–2664. [Google Scholar] [CrossRef]
- Park, Y.H.; Park, M.J.; Ji, S.H.; Yi, S.Y.; Lim, D.H.; Nam, D.H.; Lee, J.-I.; Park, W.; Choi, D.H.; Huh, S.J.; et al. Trastuzumab Treatment Improves Brain Metastasis Outcomes through Control and Durable Prolongation of Systemic Extracranial Disease in HER2-Overexpressing Breast Cancer Patients. Br. J. Cancer 2009, 100, 894–900. [Google Scholar] [CrossRef]
- Park, I.H.; Ro, J.; Lee, K.S.; Nam, B.H.; Kwon, Y.; Shin, K.H. Trastuzumab Treatment beyond Brain Progression in HER2-Positive Metastatic Breast Cancer. Ann. Oncol. 2009, 20, 56–62. [Google Scholar] [CrossRef]
- Li, Y.-W.; Dai, L.-J.; Wu, X.-R.; Zhao, S.; Xu, Y.-Z.; Jin, X.; Xiao, Y.; Wang, Y.; Lin, C.-J.; Zhou, Y.-F.; et al. Molecular Characterization and Classification of HER2-Positive Breast Cancer Inform Tailored Therapeutic Strategies. Cancer Res. 2024, 84, 3669–3683. [Google Scholar] [CrossRef] [PubMed]
- Matusz-Fisher, A.; Tan, A.R. Combination of HER2-Targeted Agents with Immune Checkpoint Inhibitors in the Treatment of HER2-Positive Breast Cancer. Expert Opin. Biol. Ther. 2022, 22, 385–395. [Google Scholar] [CrossRef] [PubMed]
- Esteva, F.J.; Hubbard-Lucey, V.M.; Tang, J.; Pusztai, L. Immunotherapy and Targeted Therapy Combinations in Metastatic Breast Cancer. Lancet Oncol. 2019, 20, e175–e186. [Google Scholar] [CrossRef] [PubMed]
- Ayoub, N.M.; Al-Shami, K.M.; Yaghan, R.J. Immunotherapy for HER2-Positive Breast Cancer: Recent Advances and Combination Therapeutic Approaches. Breast Cancer Targets Ther. 2019, 11, 53–69. [Google Scholar] [CrossRef]
- Taha, Z.; Crupi, M.J.F.; Alluqmani, N.; Fareez, F.; Ng, K.; Sobh, J.; Lee, E.; Chen, A.; Thomson, M.; Spinelli, M.M.; et al. Syngeneic Mouse Model of Human HER2+ Metastatic Breast Cancer for the Evaluation of Trastuzumab Emtansine Combined with Oncolytic Rhabdovirus. Front. Immunol. 2023, 14, 1181014. [Google Scholar] [CrossRef] [PubMed]
- Murthy, R.K.; Loi, S.; Okines, A.; Paplomata, E.; Hamilton, E.; Hurvitz, S.A.; Lin, N.U.; Borges, V.; Abramson, V.; Anders, C.; et al. Tucatinib, Trastuzumab, and Capecitabine for HER2-Positive Metastatic Breast Cancer. N. Engl. J. Med. 2020, 382, 597–609. [Google Scholar] [CrossRef] [PubMed]
- Dieras, V.; Curigliano, G.; Martin, M.; Lerebours, F.; Tsurutani, J.; Savard, M.-F.; Jerzak, K.J.; Hu, X.; Martins de Aquino Pimentel, L.C.; O’Sullivan, C.C.; et al. HER2CLIMB-05: A Phase 3 Study of Tucatinib Versus Placebo in Combination with Trastuzumab and Pertuzumab as First-Line Maintenance Therapy for HER2+ Metastatic Breast Cancer. J. Clin. Oncol. 2025. Online ahead of print. [Google Scholar] [CrossRef]
- Mosely, S.I.S.; Prime, J.E.; Sainson, R.C.A.; Koopmann, J.-O.; Wang, D.Y.Q.; Greenawalt, D.M.; Ahdesmaki, M.J.; Leyland, R.; Mullins, S.; Pacelli, L.; et al. Rational Selection of Syngeneic Preclinical Tumor Models for Immunotherapeutic Drug Discovery. Cancer Immunol. Res. 2017, 5, 29–41. [Google Scholar] [CrossRef] [PubMed]
- Grasselly, C.; Denis, M.; Bourguignon, A.; Talhi, N.; Mathe, D.; Tourette, A.; Serre, L.; Jordheim, L.P.; Matera, E.L.; Dumontet, C. The Antitumor Activity of Combinations of Cytotoxic Chemotherapy and Immune Checkpoint Inhibitors Is Model-Dependent. Front. Immunol. 2018, 9, 2100. [Google Scholar] [CrossRef]




Disclaimer/Publisher’s Note: The statements, opinions and data contained in all publications are solely those of the individual author(s) and contributor(s) and not of MDPI and/or the editor(s). MDPI and/or the editor(s) disclaim responsibility for any injury to people or property resulting from any ideas, methods, instructions or products referred to in the content. |
© 2026 by the authors. Licensee MDPI, Basel, Switzerland. This article is an open access article distributed under the terms and conditions of the Creative Commons Attribution (CC BY) license.
Share and Cite
Lu, Y.; Lee, B.P.; Eli, A.V.; Lynch, S.E.; Faisal, A.R.M.; Moye, J.; Sorace, A.G. Characterization of HER2-Positive Murine Breast Cancer Models for Investigating HER2-Targeted Therapy and Immunotherapy. Cancers 2026, 18, 997. https://doi.org/10.3390/cancers18060997
Lu Y, Lee BP, Eli AV, Lynch SE, Faisal ARM, Moye J, Sorace AG. Characterization of HER2-Positive Murine Breast Cancer Models for Investigating HER2-Targeted Therapy and Immunotherapy. Cancers. 2026; 18(6):997. https://doi.org/10.3390/cancers18060997
Chicago/Turabian StyleLu, Yun, Benjamin P. Lee, Abbigael V. Eli, Shannon E. Lynch, Ar Rafi Md Faisal, Jonathan Moye, and Anna G. Sorace. 2026. "Characterization of HER2-Positive Murine Breast Cancer Models for Investigating HER2-Targeted Therapy and Immunotherapy" Cancers 18, no. 6: 997. https://doi.org/10.3390/cancers18060997
APA StyleLu, Y., Lee, B. P., Eli, A. V., Lynch, S. E., Faisal, A. R. M., Moye, J., & Sorace, A. G. (2026). Characterization of HER2-Positive Murine Breast Cancer Models for Investigating HER2-Targeted Therapy and Immunotherapy. Cancers, 18(6), 997. https://doi.org/10.3390/cancers18060997

