Targeting CDK11 in Rhabdoid Tumor of the Kidney
Simple Summary
Abstract
1. Introduction
2. Materials and Methods
2.1. Reagents
2.2. Cell Lines
2.3. Sulforhodamine B (SRB) Assay
2.4. In Vivo Experiment
2.5. Hematoxylin and Eosin (H&E) Staining
2.6. Immunoblot Analysis
2.7. Cell Cycle Synchronization
2.8. Cell Cycle Assay
2.9. Reverse-Transcription-PCR (RT-PCR)
2.10. Statistics
3. Results
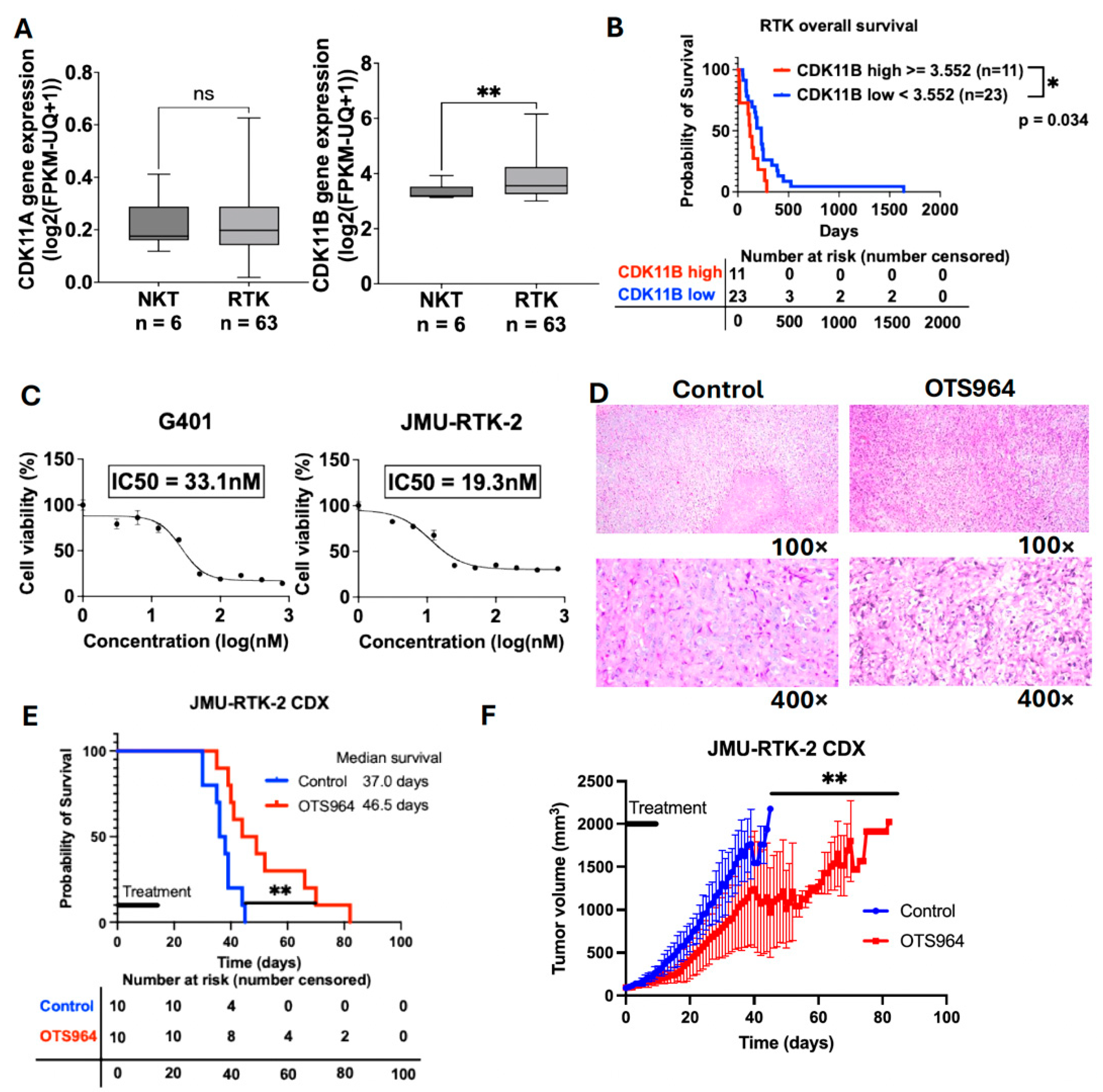
3.1. CDK11 Is Highly Expressed in RTK and Correlates with a Poor Prognosis
3.2. A CDK11 Inhibitor OTS964 Is Cytotoxic in Two RTK Cell Lines and Therapeutic in an In Vivo RTK Mouse Model
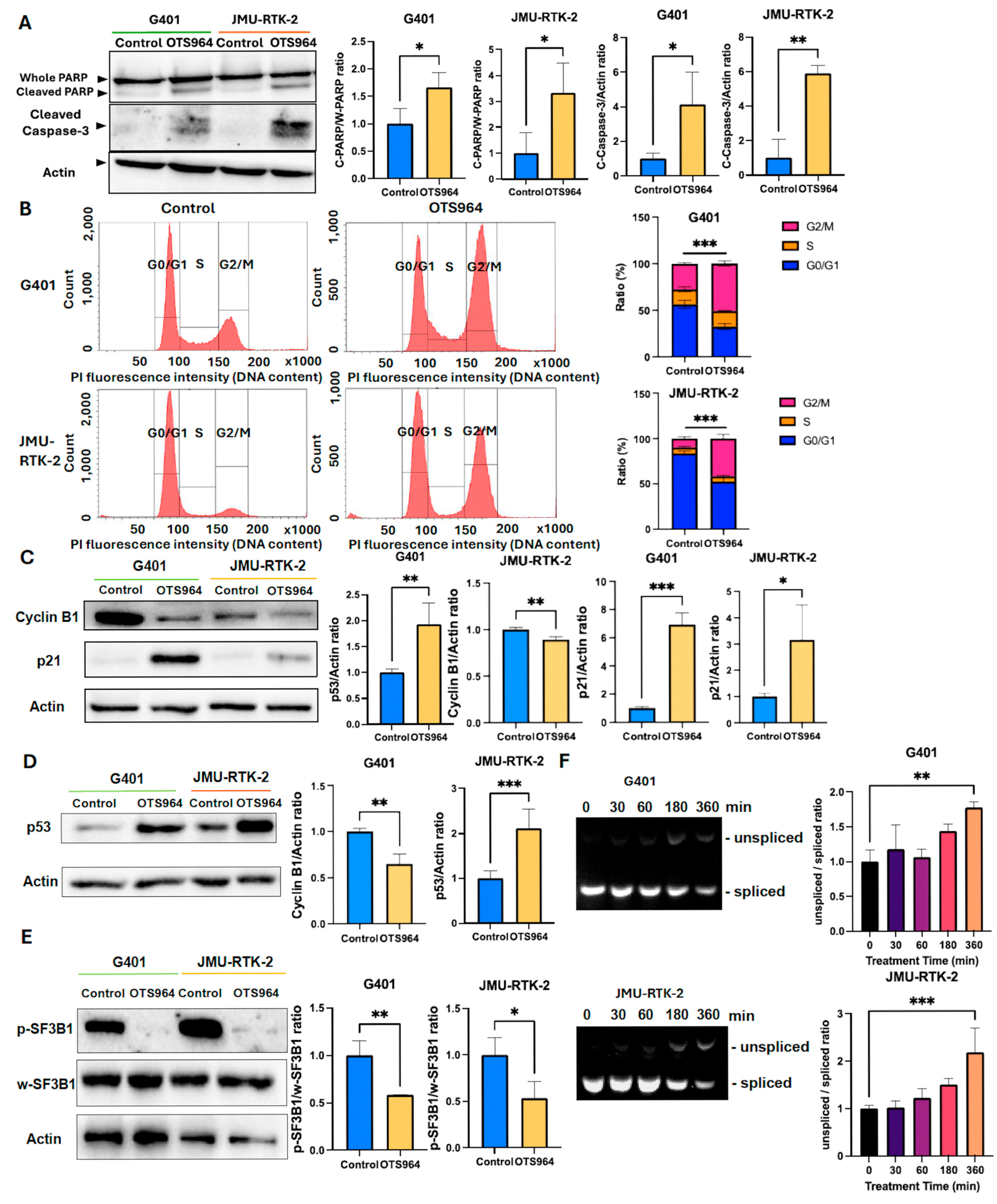
3.3. OTS964 Induces Apoptosis and Cell Cycle Arrest Through p53 Upregulation and SF3B1-Mediated Splicing Inhibition in RTK Cell Lines
4. Discussion
5. Conclusions
Supplementary Materials
Author Contributions
Funding
Institutional Review Board Statement
Informed Consent Statement
Data Availability Statement
Acknowledgments
Conflicts of Interest
Abbreviations
| RTK | Rhabdoid tumor of the kidney |
| RT | Rhabdoid tumor |
| AT/RT | Atypical teratoid/Rhabdoid tumor |
| MRT | Malignant rhabdoid tumor |
| JCRB | Japanese Collection of Research Bioresources |
| SRB | Sulforhodamine B |
| IACUC | Institutional Animal Care and Use Committee |
| H&E | Hematoxylin and Eosin |
| RT-PCR | Reverse-Transcription-PCR |
| TARGET | Therapeutically Applicable Research To Generate Effective Treatments |
| WT | Wilms tumor |
| CCSK | Clear cell sarcoma of the kidney |
References
- Geller, J.I.; Roth, J.J.; Biegel, J.A. Biology and Treatment of Rhabdoid Tumor. Crit. Rev. Oncog. 2015, 20, 199–216. [Google Scholar] [CrossRef]
- Heck, J.E.; Lombardi, C.A.; Cockburn, M.; Meyers, T.J.; Wilhelm, M.; Ritz, B. Epidemiology of rhabdoid tumors of early childhood: Rhabdoid Tumors of Early Childhood. Pediatr. Blood Cancer 2013, 60, 77–81. [Google Scholar] [CrossRef]
- Nemes, K.; Johann, P.D.; Tüchert, S.; Melchior, P.; Vokuhl, C.; Siebert, R.; Furtwängler, R.; Frühwald, M.C. Current and emerging therapeutic approaches for extracranial malignant rhabdoid tumors. Cancer Manag. Res. 2022, 14, 479–498. [Google Scholar] [CrossRef] [PubMed]
- Frühwald, M.C.; Biegel, J.A.; Bourdeaut, F.; Roberts, C.W.; Chi, S.N. Atypical teratoid/rhabdoid tumors—Current concepts, advances in biology, and potential future therapies. Neuro Oncol. 2016, 18, 764–778. [Google Scholar] [CrossRef] [PubMed]
- Liu, N.Q.; Paassen, I.; Custers, L.; Zeller, P.; Teunissen, H.; Ayyildiz, D.; He, J.; Buhl, J.L.; Hoving, E.W.; Van Oudenaarden, A.; et al. SMARCB1 loss activates patient-specific distal oncogenic enhancers in malignant rhabdoid tumors. Nat. Commun. 2023, 14, 7762. Available online: https://www.nature.com/articles/s41467-023-43498-3 (accessed on 20 July 2025).
- Carugo, A.; Minelli, R.; Sapio, L.; Soeung, M.; Carbone, F.; Robinson, F.S.; Tepper, J.; Chen, Z.; Lovisa, S.; Svelto, M.; et al. p53 Is a Master Regulator of Proteostasis in SMARCB1-Deficient Malignant Rhabdoid Tumors. Cancer Cell 2019, 35, 204–220.e9. [Google Scholar] [CrossRef]
- Kim, K.H.; Roberts, C.W.M. Mechanisms by which SMARCB1 loss drives rhabdoid tumor growth. Cancer Genet. 2014, 207, 365–372. [Google Scholar] [CrossRef]
- Hsu, T.Y.T.; Simon, L.M.; Neill, N.J.; Marcotte, R.; Sayad, A.; Bland, C.S.; Echeverria, G.V.; Sun, T.; Kurley, S.J.; Tyagi, S.; et al. The spliceosome is a therapeutic vulnerability in MYC-driven cancer. Nature 2015, 525, 384–388. [Google Scholar] [CrossRef]
- Iwai, K.; Yaguchi, M.; Nishimura, K.; Yamamoto, Y.; Tamura, T.; Nakata, D.; Dairiki, R.; Kawakita, Y.; Mizojiri, R.; Ito, Y.; et al. Anti-tumor efficacy of a novel CLK inhibitor via targeting RNA splicing and MYC-dependent vulnerability. EMBO Mol. Med. 2018, 10, e8289. [Google Scholar] [CrossRef]
- Blazek, D. Therapeutic potential of CDK11 in cancer. Clin. Transl. Med. 2023, 13, e1201. [Google Scholar] [CrossRef] [PubMed]
- Loyer, P.; Trembley, J.H. Roles of CDK/Cyclin complexes in transcription and pre-mRNA splicing: Cyclins L and CDK11 at the cross-roads of cell cycle and regulation of gene expression. Semin. Cell Dev. Biol. 2020, 107, 36–45. [Google Scholar] [CrossRef]
- Hluchý, M.; Gajdušková, P.; Ruiz De Los Mozos, I.; Rájecký, M.; Kluge, M.; Berger, B.T.; Slabá, Z.; Potěšil, D.; Weiß, E.; Ule, J.; et al. CDK11 regulates pre-mRNA splicing by phosphorylation of SF3B1. Nature 2022, 609, 829–834. [Google Scholar] [CrossRef] [PubMed]
- Hluchý, M.; Blazek, D. CDK11, a splicing-associated kinase regulating gene expression. Trends Cell Biol. 2024, 35, 702–716. [Google Scholar] [CrossRef]
- Zhou, Y.; Shen, J.K.; Hornicek, F.J.; Kan, Q.; Duan, Z. The emerging roles and therapeutic potential of cyclin-dependent kinase 11 (CDK11) in human cancer. Oncotarget 2016, 7, 40846–40859. [Google Scholar] [CrossRef]
- Liu, X.; Gao, Y.; Shen, J.; Yang, W.; Choy, E.; Mankin, H.; Hornicek, F.J.; Duan, Z. Cyclin-Dependent Kinase 11 (CDK11) Is Required for Ovarian Cancer Cell Growth In Vitro and In Vivo, and Its Inhibition Causes Apoptosis and Sensitizes Cells to Paclitaxel. Mol. Cancer Ther. 2016, 15, 1691–1701. [Google Scholar] [CrossRef] [PubMed]
- Du, Y.; Yan, D.; Yuan, Y.; Xu, J.; Wang, S.; Yang, Z.; Cheng, W.; Tian, X.; Kan, Q. CDK11p110 plays a critical role in the tumorigenicity of esophageal squamous cell carcinoma cells and is a potential drug target. Cell Cycle 2019, 18, 452–466. [Google Scholar] [CrossRef]
- Kren, B.T.; Unger, G.M.; Abedin, M.J.; Vogel, R.I.; Henzler, C.M.; Ahmed, K.; Trembley, J.H. Preclinical evaluation of cyclin dependent kinase 11 and casein kinase 2 survival kinases as RNA interference targets for triple negative breast cancer therapy. Breast Cancer Res. 2015, 17, 19. [Google Scholar] [CrossRef]
- Kelso, S.; O’Brien, S.; Kurinov, I.; Angers, S.; Sicheri, F. Crystal structure of the CDK11 kinase domain bound to the small-molecule inhibitor OTS964. Structure 2022, 30, 1657–1664.e4. [Google Scholar] [CrossRef] [PubMed]
- Matsuo, Y.; Park, J.H.; Miyamoto, T.; Yamamoto, S.; Hisada, S.; Alachkar, H.; Nakamura, Y. TOPK inhibitor induces complete tumor regression in xenograft models of human cancer through inhibition of cytokinesis. Sci. Transl. Med. 2014, 6, 259ra145. Available online: https://www.science.org/doi/10.1126/scitranslmed.3010277 (accessed on 21 June 2024). [CrossRef]
- Lin, A.; Giuliano, C.J.; Palladino, A.; John, K.M.; Abramson, C.; Yuan, M.L.; Sausville, E.L.; Lukow, D.A.; Liu, L.; Chait, A.R.; et al. Off-target toxicity is a common mechanism of action of cancer drugs undergoing clinical trials. Sci. Transl. Med. 2019, 11, eaaw8412. [Google Scholar] [CrossRef]
- Vichai, V.; Kirtikara, K. Sulforhodamine B colorimetric assay for cytotoxicity screening. Nat. Protoc. 2006, 1, 1112–1116. [Google Scholar] [CrossRef]
- Lee, A.Q.; Konishi, H.; Ijiri, M.; Li, Y.; Panigrahi, A.; Chien, J.; Satake, N. Therapeutic efficacy of RAS inhibitor trametinib using a juvenile myelomonocytic leukemia patient-derived xenograft model. Pediatr. Hematol. Oncol. 2024, 41, 367–375. [Google Scholar] [CrossRef]
- Goldman, M.J.; Craft, B.; Hastie, M.; Repečka, K.; McDade, F.; Kamath, A.; Banerjee, A.; Luo, Y.; Rogers, D.; Brooks, A.N.; et al. Visualizing and interpreting cancer genomics data via the UCSC Xena platform. Nat. Biotechnol. 2020, 38, 675–678. [Google Scholar] [CrossRef] [PubMed]
- Yanagisawa, S.; Kadouchi, I.; Yokomori, K.; Hirose, M.; Hakozaki, M.; Hojo, H.; Maeda, K.; Kobayashi, E.; Murakami, T. Identification and Metastatic Potential of Tumor-Initiating Cells in Malignant Rhabdoid Tumor of the Kidney. Clin. Cancer Res. 2009, 15, 3014–3022. [Google Scholar] [CrossRef] [PubMed]
- Larrayoz, M.; Blakemore, S.J.; Dobson, R.C.; Blunt, M.D.; Rose-Zerilli, M.J.J.; Walewska, R.; Duncombe, A.; Oscier, D.; Koide, K.; Forconi, F.; et al. The SF3B1 inhibitor spliceostatin A (SSA) elicits apoptosis in chronic lymphocytic leukaemia cells through downregulation of Mcl-1. Leukemia 2016, 30, 351–360. [Google Scholar] [CrossRef] [PubMed]
- Choi, H.; Cao, J.; Qiao, H.; Chen, I.; Zhou, R. Improving Cancer Detection and Treatment by pH-Sensitive Peptide Nanoparticle Drug Delivery Platform: Pharmacokinetics, Toxicity, and Immunogenicity Profile. Adv. NanoBiomed Res. 2022, 2, 2100081. [Google Scholar] [CrossRef]
- Kotake, Y.; Sagane, K.; Owa, T.; Mimori-Kiyosue, Y.; Shimizu, H.; Uesugi, M.; Ishihama, Y.; Iwata, M.; Mizui, Y. Splicing factor SF3b as a target of the antitumor natural product pladienolide. Nat. Chem. Biol. 2007, 3, 570–575. [Google Scholar] [CrossRef]
- Kashyap, M.K.; Kumar, D.; Villa, R.; La Clair, J.J.; Benner, C.; Sasik, R.; Jones, H.; Ghia, E.M.; Rassenti, L.Z.; Kipps, T.J.; et al. Targeting the spliceosome in chronic lymphocytic leukemia with the macrolides FD-895 and pladienolide-B. Haematologica 2015, 100, 945–954. [Google Scholar] [CrossRef]
- Ng, J.M.Y.; Martinez, D.; Marsh, E.D.; Zhang, Z.; Rappaport, E.; Santi, M.; Curran, T. Generation of a Mouse Model of Atypical Teratoid/Rhabdoid Tumor of the Central Nervous System through Combined Deletion of Snf5 and p53. Cancer Res. 2015, 75, 4629–4639. [Google Scholar] [CrossRef]
- Lee, R.S.; Stewart, C.; Carter, S.L.; Ambrogio, L.; Cibulskis, K.; Sougnez, C.; Lawrence, M.S.; Auclair, D.; Mora, J.; Golub, T.R.; et al. A remarkably simple genome underlies highly malignant pediatric rhabdoid cancers. J. Clin. Investig. 2012, 122, 2983–2988. [Google Scholar] [CrossRef]
- Cooper, G.W.; Hong, A.L. SMARCB1-Deficient Cancers: Novel Molecular Insights and Therapeutic Vulnerabilities. Cancers 2022, 14, 3645. [Google Scholar] [CrossRef]
- Howard, T.P.; Arnoff, T.E.; Song, M.R.; Giacomelli, A.O.; Wang, X.; Hong, A.L.; Dharia, N.V.; Wang, S.; Vazquez, F.; Pham, M.T.; et al. MDM2 and MDM4 Are Therapeutic Vulnerabilities in Malignant Rhabdoid Tumors. Cancer Res. 2019, 79, 2404–2414. [Google Scholar] [CrossRef]
- Alimova, I.; Wang, D.; Danis, E.; Pierce, A.; Donson, A.; Serkova, N.; Madhavan, K.; Lakshmanachetty, S.; Balakrishnan, I.; Foreman, N.; et al. Targeting the TP53/MDM2 axis enhances radiation sensitivity in atypical teratoid rhabdoid tumors. Int. J. Oncol. 2022, 60, 32. [Google Scholar] [CrossRef] [PubMed]
- Krejcir, R.; Arcimowicz, L.; Martinkova, L.; Hrabal, V.; Zavadil Kokas, F.; Henek, T.; Kucerikova, M.; Bonczek, O.; Zatloukalova, P.; Hernychova, L.; et al. CDK 11 inhibition induces cytoplasmic p21 WAF 1 splice variant by p53 stabilisation and SF 3 B 1 inactivation. Mol. Oncol. 2025, Early View. [Google Scholar] [CrossRef]
- Pirovano, G.; Roberts, S.; Brand, C.; Donabedian, P.L.; Mason, C.; de Souza, P.D.; Higgins, G.S.; Reiner, T. [18F]FE-OTS964: A Small Molecule Targeting TOPK for In Vivo PET Imaging in a Glioblastoma Xenograft Model. Mol. Imaging Biol. 2019, 21, 705–712. [Google Scholar] [CrossRef] [PubMed]
- Federman, N.; Denny, C.T. Targeting Liposomes Toward Novel Pediatric Anticancer Therapeutics. Pediatr. Res. 2010, 67, 514–519. [Google Scholar] [CrossRef] [PubMed]
- Gilabert-Oriol, R.; Sutherland, B.W.; Anantha, M.; Pallaoro, A.; Bally, M.B. Liposomal OTS964, a TOPK inhibitor: A simple method to estimate OTS964 association with liposomes that relies on enhanced OTS964 fluorescence when bound to albumin. Drug Deliv. Transl. Res. 2019, 9, 1082–1094. [Google Scholar] [CrossRef]


Disclaimer/Publisher’s Note: The statements, opinions and data contained in all publications are solely those of the individual author(s) and contributor(s) and not of MDPI and/or the editor(s). MDPI and/or the editor(s) disclaim responsibility for any injury to people or property resulting from any ideas, methods, instructions or products referred to in the content. |
© 2026 by the authors. Licensee MDPI, Basel, Switzerland. This article is an open access article distributed under the terms and conditions of the Creative Commons Attribution (CC BY) license.
Share and Cite
Murakami, Y.; Lam, K.; Fukui, S.; Helmke, E.; Iczkowski, K.A.; Li, Y.; Satake, N. Targeting CDK11 in Rhabdoid Tumor of the Kidney. Cancers 2026, 18, 261. https://doi.org/10.3390/cancers18020261
Murakami Y, Lam K, Fukui S, Helmke E, Iczkowski KA, Li Y, Satake N. Targeting CDK11 in Rhabdoid Tumor of the Kidney. Cancers. 2026; 18(2):261. https://doi.org/10.3390/cancers18020261
Chicago/Turabian StyleMurakami, Yuki, Kamhung Lam, Shinsuke Fukui, Elizabeth Helmke, Kenneth A. Iczkowski, Yueju Li, and Noriko Satake. 2026. "Targeting CDK11 in Rhabdoid Tumor of the Kidney" Cancers 18, no. 2: 261. https://doi.org/10.3390/cancers18020261
APA StyleMurakami, Y., Lam, K., Fukui, S., Helmke, E., Iczkowski, K. A., Li, Y., & Satake, N. (2026). Targeting CDK11 in Rhabdoid Tumor of the Kidney. Cancers, 18(2), 261. https://doi.org/10.3390/cancers18020261

