Transcriptome-Wide Analysis of Pituitary and Ectopic Adrenocorticotropic Hormone-Secreting Tumors
Simple Summary
Abstract
1. Introduction
2. Materials and Methods
2.1. Ethical Considerations
2.2. Clinical Data
2.3. Tumor Biosamples and RNA Sequencing
2.4. RNA Sequencing Data Processing
2.5. Principal Component Analysis
2.6. Detection of Fusion Transcripts
2.7. Analysis of Differential Gene Expression
2.8. Gene Ontology Enrichment Analysis
2.9. Calculation of Pathway Activation Levels
2.10. Simulation of Targeted Drug Efficacy
2.11. Testing of Intersection Significance
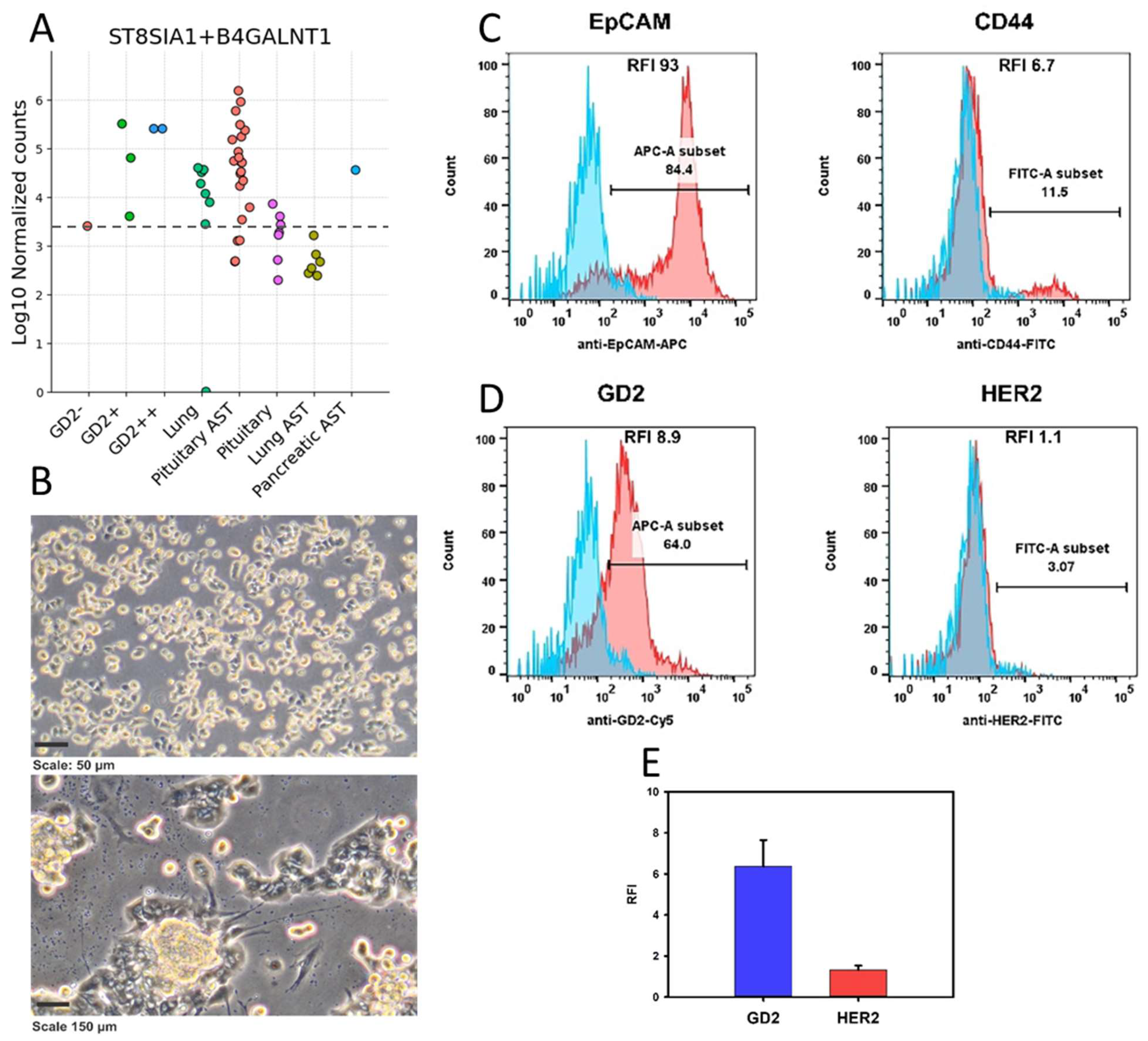
2.12. Isolation of Tumor Cells from Biopsies of Patients with Pituitary ACTH-Secreting Tumors
2.13. Staining of Cells with Antibodies to Surface Marker Molecules
3. Results
3.1. Clinical Cohort and RNA Sequencing
3.2. Grouping of Biosamples by RNA Expression Data
3.3. Differential Gene Expression Analysis
3.4. Common Differential Gene Expression Pattern of ACTH-Secreting Tumors
3.5. Common Gene Ontology Term Characteristic for ACTH-Secreting Tumors

3.6. Pathway Activation Patterns in ACTH-Secreting Tumors
3.7. Commonly Regulated Pathways in ACTH-Secreting Tumors
3.8. Regulation of Expression of the Pro-Opiomelanocortin (POMC) Gene
3.9. Genes and Molecular Processes Specifically Regulated in Lung ACTH-Secreting Tumors
3.10. Fusion Gene Analysis in ACTH-Secreting Tumors


3.11. Modeling of Targeted Drug Sensitivity of ACTH-Secreting Tumors and Experimental Validation
4. Discussion
5. Conclusions
Supplementary Materials
Author Contributions
Funding
Institutional Review Board Statement
Informed Consent Statement
Data Availability Statement
Acknowledgments
Conflicts of Interest
References
- Reincke, M.; Fleseriu, M. Cushing Syndrome: A Review. JAMA 2023, 330, 170–181. [Google Scholar] [CrossRef] [PubMed]
- Pivonello, R.; Isidori, A.M.; De Martino, M.C.; Newell-Price, J.; Biller, B.M.K.; Colao, A. Complications of Cushing’s Syndrome: State of the Art. Lancet Diabetes Endocrinol. 2016, 4, 611–629. [Google Scholar] [CrossRef] [PubMed]
- Belaya, Z.E.; Rozhinskaya, L.Y.; Dragunova, N.V.; Dzeranova, L.K.; Marova, E.I.; Arapova, S.D.; Molitvoslovova, N.N.; Zenkova, T.S.; Melnichenko, G.A.; Dedov, I.I. Metabolic Complications of Endogenous Cushing: Patient Selection for Screening. Obe. Metab. 2013, 10, 26–31. [Google Scholar] [CrossRef]
- Feelders, R.; Sharma, S.; Nieman, L. Cushing’s Syndrome: Epidemiology and Developments in Disease Management. Clin. Epidemiol. 2015, 7, 281–293. [Google Scholar] [CrossRef] [PubMed]
- Toivanen, S.; Leijon, H.; Arola, A.; Soinio, M.; Hämäläinen, P.O.; Metso, S.; Knutar, O.; Koivikko, M.; Ebeling, T.; Moilanen, L.; et al. Characteristics and Outcomes of the Finnish Ectopic ACTH Syndrome Cohort. Endocrine 2021, 74, 387–395. [Google Scholar] [CrossRef] [PubMed]
- Grober, Y.; Grober, H.; Wintermark, M.; Jane, J.A.; Oldfield, E.H. Comparison of MRI Techniques for Detecting Microadenomas in Cushing’s Disease. J. Neurosurg. 2018, 128, 1051–1057. [Google Scholar] [CrossRef] [PubMed]
- Freda, P.U.; Beckers, A.M.; Katznelson, L.; Molitch, M.E.; Montori, V.M.; Post, K.D.; Vance, M.L. Pituitary Incidentaloma: An Endocrine Society Clinical Practice Guideline. J. Clin. Endocrinol. Metab. 2011, 96, 894–904. [Google Scholar] [CrossRef] [PubMed]
- Fukuoka, H.; Shichi, H.; Yamamoto, M.; Takahashi, Y. The Mechanisms Underlying Autonomous Adrenocorticotropic Hormone Secretion in Cushing’s Disease. Int. J. Mol. Sci. 2020, 21, 9132. [Google Scholar] [CrossRef]
- Young, J.; Haissaguerre, M.; Viera-Pinto, O.; Chabre, O.; Baudin, E.; Tabarin, A. MANAGEMENT OF ENDOCRINE DISEASE: Cushing’s Syndrome Due to Ectopic ACTH Secretion: An Expert Operational Opinion. Eur. J. Endocrinol. 2020, 182, R29–R58. [Google Scholar] [CrossRef]
- Davi’, M.V.; Cosaro, E.; Piacentini, S.; Reimondo, G.; Albiger, N.; Arnaldi, G.; Faggiano, A.; Mantovani, G.; Fazio, N.; Piovesan, A.; et al. Prognostic Factors in Ectopic Cushing’s Syndrome Due to Neuroendocrine Tumors: A Multicenter Study. Eur. J. Endocrinol. 2017, 176, 453–461. [Google Scholar] [CrossRef] [PubMed]
- Golounina, O.O.; Belaya, Z.E.; Rozhinskaya, L.Y.; Pikunov, M.Y.; Markovich, A.A.; Dzeranova, L.K.; Marova, E.I.; Kuznetsov, N.S.; Fadeev, V.V.; Melnichenko, G.A.; et al. Survival Predictors in Patients with Ectopic Acth Syndrome. Probl. Endokrinol. (Mosk). 2022, 68, 30–42. [Google Scholar] [CrossRef] [PubMed]
- Quentien, M.H.; Barlier, A.; Franc, J.L.; Pellegrini, I.; Brue, T.; Enjalbert, A. Pituitary Transcription Factors: From Congenital Deficiencies to Gene Therapy. J. Neuroendocrinol. 2006, 18, 633–642. [Google Scholar] [CrossRef] [PubMed]
- Lamolet, B.; Pulichino, A.M.; Lamonerie, T.; Gauthier, Y.; Brue, T.; Enjalbert, A.; Drouin, J. A Pituitary Cell-Restricted T Box Factor, Tpit, Activates POMC Transcription in Cooperation with Pitx Homeoproteins. Cell 2001, 104, 849–859. [Google Scholar] [CrossRef] [PubMed]
- Drouin, J. The Corticotroph Cells from Early Development to Tumorigenesis. J. Neuroendocrinol. 2022, 34, e13147. [Google Scholar] [CrossRef] [PubMed]
- Uccella, S.; Leoni, E.; Kaiser, S.; Maragliano, R.; Valerio, A.; Libera, L.; Tanda, M.L.; Volante, M.; Diviani, D.; La Rosa, S. Heterogeneity of TPIT Expression in ACTH-Secreting Extra-Pituitary Neuroendocrine Tumors (NETs) Supports the Existence of Different Cellular Programs in Pancreatic and Pulmonary NETs. Virchows Arch. 2023, 483, 635–643. [Google Scholar] [CrossRef] [PubMed]
- Ergin, S.; Kherad, N.; Alagoz, M. RNA Sequencing and Its Applications in Cancer and Rare Diseases. Mol. Biol. Rep. 2022, 49, 2325–2333. [Google Scholar] [CrossRef] [PubMed]
- Toader, C.; Dobrin, N.; Tataru, C.-I.; Covache-Busuioc, R.-A.; Bratu, B.-G.; Glavan, L.A.; Costin, H.P.; Corlatescu, A.D.; Dumitrascu, D.-I.; Ciurea, A.V. From Genes to Therapy: Pituitary Adenomas in the Era of Precision Medicine. Biomedicines 2023, 12, 23. [Google Scholar] [CrossRef] [PubMed]
- Suntsova, M.; Gaifullin, N.; Allina, D.; Reshetun, A.; Li, X.; Mendeleeva, L.; Surin, V.; Sergeeva, A.; Spirin, P.; Prassolov, V.; et al. Atlas of RNA Sequencing Profiles for Normal Human Tissues. Sci. Data 2019, 6, 36. [Google Scholar] [CrossRef] [PubMed]
- Haas, B.J.; Dobin, A.; Li, B.; Stransky, N.; Pochet, N.; Regev, A. Accuracy Assessment of Fusion Transcript Detection via Read-Mapping and de Novo Fusion Transcript Assembly-Based Methods. Genome Biol. 2019, 20, 213. [Google Scholar] [CrossRef] [PubMed]
- Buzdin, A.; Tkachev, V.; Zolotovskaia, M.; Garazha, A.; Moshkovskii, S.; Borisov, N.; Gaifullin, N.; Sorokin, M.; Suntsova, M. Using Proteomic and Transcriptomic Data to Assess Activation of Intracellular Molecular Pathways. Adv. Protein Chem. Struct. Biol. 2021, 127, 1–53. [Google Scholar] [CrossRef] [PubMed]
- Zolotovskaia, M.A.; Tkachev, V.S.; Guryanova, A.A.; Simonov, A.M.; Raevskiy, M.M.; Efimov, V.V.; Wang, Y.; Sekacheva, M.I.; Garazha, A.V.; Borisov, N.M.; et al. OncoboxPD: Human 51 672 Molecular Pathways Database with Tools for Activity Calculating and Visualization. Comput. Struct. Biotechnol. J. 2022, 20, 2280–2291. [Google Scholar] [CrossRef] [PubMed]
- Tkachev, V.; Sorokin, M.; Garazha, A.; Borisov, N.; Buzdin, A. Oncobox Method for Scoring Efficiencies of Anticancer Drugs Based on Gene Expression Data. Methods Mol. Biol. 2020, 2063, 235–255. [Google Scholar] [CrossRef]
- Sorokin, M.; Kholodenko, I.; Kalinovsky, D.; Shamanskaya, T.; Doronin, I.; Konovalov, D.; Mironov, A.; Kuzmin, D.; Nikitin, D.; Deyev, S.; et al. RNA Sequencing-Based Identification of Ganglioside GD2-Positive Cancer Phenotype. Biomedicines 2020, 8, 142. [Google Scholar] [CrossRef] [PubMed]
- Kalinovsky, D.V.; Kibardin, A.V.; Kholodenko, I.V.; Svirshchevskaya, E.V.; Doronin, I.I.; Konovalova, M.V.; Grechikhina, M.V.; Rozov, F.N.; Larin, S.S.; Deyev, S.M.; et al. Therapeutic Efficacy of Antibody-Drug Conjugates Targeting GD2-Positive Tumors. J. Immunother. Cancer 2022, 10, e004646. [Google Scholar] [CrossRef] [PubMed]
- Sorokin, M.; Buzdin, A.A.; Guryanova, A.; Efimov, V.; Suntsova, M.V.; Zolotovskaia, M.A.; Koroleva, E.V.; Sekacheva, M.I.; Tkachev, V.S.; Garazha, A.; et al. Large-Scale Assessment of Pros and Cons of Autopsy-Derived or Tumor-Matched Tissues as the Norms for Gene Expression Analysis in Cancers. Comput. Struct. Biotechnol. J. 2023, 21, 3964–3986. [Google Scholar] [CrossRef] [PubMed]
- Ozyurt, E.; Sönmez, H.; Süer, S.; Kökoğlu, E. The Prognostic Importance of Fibronectin and Sialic Acid Levels in Human Pituitary Adenomas. Cancer Lett. 1996, 100, 151–154. [Google Scholar] [CrossRef] [PubMed]
- Marques, P.; Barry, S.; Carlsen, E.; Collier, D.; Ronaldson, A.; Grieve, J.; Dorward, N.; Mendoza, N.; Nair, R.; Muquit, S.; et al. The Expression of Neural Cell Adhesion Molecule and the Microenvironment of Pituitary Neuroendocrine Tumours. J. Neuroendocrinol. 2021, 33, e13052. [Google Scholar] [CrossRef]
- Marques, P.; Barry, S.; Carlsen, E.; Collier, D.; Ronaldson, A.; Awad, S.; Dorward, N.; Grieve, J.; Mendoza, N.; Muquit, S.; et al. Pituitary Tumour Fibroblast-Derived Cytokines Influence Tumour Aggressiveness. Endocr. Relat. Cancer 2019, 26, 853–865. [Google Scholar] [CrossRef] [PubMed]
- Brüning, A.; Blankenstein, T.; Jückstock, J.; Mylonas, I. Function and Regulation of MTA1 and MTA3 in Malignancies of the Female Reproductive System. Cancer Metastasis Rev. 2014, 33, 943–951. [Google Scholar] [CrossRef] [PubMed]
- Lamolet, B.; Poulin, G.; Chu, K.; Guillemot, F.; Tsai, M.J.; Drouin, J. Tpit-Independent Function of NeuroD1(BETA2) in Pituitary Corticotroph Differentiation. Mol. Endocrinol. 2004, 18, 995–1003. [Google Scholar] [CrossRef]
- Poulin, G.; Lebel, M.; Chamberland, M.; Paradis, F.W.; Drouin, J. Specific Protein-Protein Interaction between Basic Helix-Loop-Helix Transcription Factors and Homeoproteins of the Pitx Family. Mol. Cell. Biol. 2000, 20, 4826–4837. [Google Scholar] [CrossRef] [PubMed]
- Philips, A.; Lesage, S.; Gingras, R.; Maira, M.-H.; Gauthier, Y.; Hugo, P.; Drouin, J. Novel Dimeric Nur77 Signaling Mechanism in Endocrine and Lymphoid Cells. Mol. Cell. Biol. 1997, 17, 5946–5951. [Google Scholar] [CrossRef]
- Martens, C.; Bilodeau, S.; Maira, M.; Gauthier, Y.; Drouin, J. Protein-Protein Interactions and Transcriptional Antagonism between the Subfamily of NGFI-B/Nur77 Orphan Nuclear Receptors and Glucocorticoid Receptor. Mol. Endocrinol. 2005, 19, 885–897. [Google Scholar] [CrossRef] [PubMed]
- Persaud, N.V.; Park, J.A.; Cheung, N.K. V High-Risk Neuroblastoma Challenges and Opportunities for Antibody-Based Cellular Immunotherapy. J. Clin. Med. 2024, 13, 4765. [Google Scholar] [CrossRef] [PubMed]
- Shao, C.; Anand, V.; Andreeff, M.; Battula, V.L. Ganglioside GD2: A Novel Therapeutic Target in Triple-Negative Breast Cancer. Ann. N. Y. Acad. Sci. 2022, 1508, 35–53. [Google Scholar] [CrossRef] [PubMed]
- Ciccone, R.; Quintarelli, C.; Camera, A.; Pezzella, M.; Caruso, S.; Manni, S.; Ottaviani, A.; Guercio, M.; Del Bufalo, F.; Quadraccia, M.C.; et al. GD2-Targeting CAR T-Cell Therapy for Patients with GD2+ Medulloblastoma. Clin. Cancer Res. 2024, 30, 2545–2557. [Google Scholar] [CrossRef] [PubMed]
- Golinelli, G.; Grisendi, G.; Prapa, M.; Bestagno, M.; Spano, C.; Rossignoli, F.; Bambi, F.; Sardi, I.; Cellini, M.; Horwitz, E.M.; et al. Targeting GD2-Positive Glioblastoma by Chimeric Antigen Receptor Empowered Mesenchymal Progenitors. Cancer Gene Ther. 2020, 27, 558–570. [Google Scholar] [CrossRef] [PubMed]
- Kodani, Y.; Kawata, M.; Suga, H.; Kasai, T.; Ozone, C.; Sakakibara, M.; Kuwahara, A.; Taga, S.; Arima, H.; Kameyama, T.; et al. EpCAM Is a Surface Marker for Enriching Anterior Pituitary Cells From Human Hypothalamic-Pituitary Organoids. Front. Endocrinol. (Lausanne) 2022, 13, 941166. [Google Scholar] [CrossRef]
- Kinugasa, Y.; Matsui, T.; Takakura, N. CD44 Expressed on Cancer-Associated Fibroblasts Is a Functional Molecule Supporting the Stemness and Drug Resistance of Malignant Cancer Cells in the Tumor Microenvironment. Stem Cells 2014, 32, 145–156. [Google Scholar] [CrossRef] [PubMed]
- Musielak, M.; Piwocka, O.; Kulcenty, K.; Ampuła, K.; Adamczyk, B.; Piotrowski, I.; Fundowicz, M.; Kruszyna-Mochalska, M.; Suchorska, W.M.; Malicki, J. Biological Heterogeneity of Primary Cancer-Associated Fibroblasts Determines the Breast Cancer Microenvironment. Am. J. Cancer Res. 2022, 12, 4411–4427. [Google Scholar] [PubMed]
- Cassarino, M.F.; Ambrogio, A.G.; Cassarino, A.; Terreni, M.R.; Gentilini, D.; Sesta, A.; Cavagnini, F.; Losa, M.; Pecori Giraldi, F. Gene Expression Profiling in Human Corticotroph Tumours Reveals Distinct, Neuroendocrine Profiles. J. Neuroendocrinol. 2018, 30, e12628. [Google Scholar] [CrossRef] [PubMed]
- Born, G.; Breuer, D.; Wang, S.; Rohlmann, A.; Coulon, P.; Vakili, P.; Reissner, C.; Kiefer, F.; Heine, M.; Pape, H.-C.; et al. Modulation of Synaptic Function through the α-Neurexin–Specific Ligand Neurexophilin-1. Proc. Natl. Acad. Sci. USA 2014, 111, E1274–E1283. [Google Scholar] [CrossRef]
- Yang, Z.; Wei, B.; Qiao, A.; Yang, P.; Chen, W.; Zhen, D.; Qiu, X. A Novel EZH2/NXPH4/CDKN2A Axis Is Involved in Regulating the Proliferation and Migration of Non-Small Cell Lung Cancer Cells. Biosci. Biotechnol. Biochem. 2022, 86, 340–350. [Google Scholar] [CrossRef] [PubMed]
- Cook, D.N.; Kang, H.S.; Jetten, A.M. Retinoic Acid-Related Orphan Receptors (RORs): Regulatory Functions in Immunity, Development, Circadian Rhythm, and Metabolism. Nucl. Recept. Res. 2015, 2, 101185. [Google Scholar] [CrossRef] [PubMed]
- Shen, H.; Wang, L.; Ge, X.; Jiang, C.F.; Shi, Z.M.; Li, D.M.; Liu, W.T.; Yu, X.; Shu, Y.Q. MicroRNA-137 Inhibits Tumor Growth and Sensitizes Chemosensitivity to Paclitaxel and Cisplatin in Lung Cancer. Oncotarget 2016, 7, 20728. [Google Scholar] [CrossRef] [PubMed]
- Guella, I.; Sequeira, A.; Rollins, B.; Morgan, L.; Torri, F.; van Erp, T.G.M.; Myers, R.M.; Barchas, J.D.; Schatzberg, A.F.; Watson, S.J.; et al. Analysis of MiR-137 Expression and Rs1625579 in Dorsolateral Prefrontal Cortex. J. Psychiatr. Res. 2013, 47, 1215–1221. [Google Scholar] [CrossRef]
- da Silva-Júnior, R.M.P.; Bueno, A.C.; Martins, C.S.; Coelli-Lacchini, F.; Ozaki, J.G.O.; de Almeida-E-Silva, D.C.; Marrero-Gutiérrez, J.; Dos Santos, A.C.; Garcia-Peral, C.; Machado, H.R.; et al. Integrating Methylome and Transcriptome Signatures Expands the Molecular Classification of the Pituitary Tumors. J. Clin. Endocrinol. Metab. 2023, 108, 1452–1463. [Google Scholar] [CrossRef] [PubMed]
- Jansen, E.; Ayoubi, T.A.Y.; Meulemans, S.M.P.; Van de Ven, W.J. Neuroendocrine-Specific Expression of the Human Prohormone Convertase 1 Gene. Hormonal Regulation of Transcription through Distinct CAMP Response Elements. J. Biol. Chem. 1995, 270, 15391–15397. [Google Scholar] [CrossRef]
- Rodríguez Del Castillo, A.; Vitale, M.L.; Tchakarov, L.; Trifaró, J.M. Human Platelets Contain Scinderin, a Ca(2+)-Dependent Actin Filament-Severing Protein. Thromb. Haemost. 1992, 67, 248–251. [Google Scholar] [CrossRef]
- Creutz, C.E.; Tomsig, J.L.; Snyder, S.L.; Gautier, M.-C.; Skouri, F.; Beisson, J.; Cohen, J. The Copines, a Novel Class of C2 Domain-Containing, Calciumdependent, Phospholipid-Binding Proteins Conserved from Paramecium to Humans. J. Biol. Chem. 1998, 273, 1393–1402. [Google Scholar] [CrossRef] [PubMed]
- Boettger, L.M.; Handsaker, R.E.; Zody, M.C.; McCarroll, S.A. Structural Haplotypes and Recent Evolution of the Human 17q21.31 Region. Nat. Genet. 2012, 44, 881–885. [Google Scholar] [CrossRef]
- Li, X.; Wu, L.; Corsa, C.A.S.; Kunkel, S.; Dou, Y. Two Mammalian MOF Complexes Regulate Transcription Activation by Distinct Mechanisms. Mol. Cell 2009, 36, 290–301. [Google Scholar] [CrossRef] [PubMed]
- Seixas, E.; Barros, M.; Seabra, M.C.; Barral, D.C. Rab and Arf Proteins in Genetic Diseases. Traffic 2013, 14, 871–885. [Google Scholar] [CrossRef]
- Zhou, J.X.; Yang, X.; Ning, S.; Wang, L.; Wang, K.; Zhang, Y.; Yuan, F.; Li, F.; Zhuo, D.D.; Tang, L.; et al. Identification of KANSARL as the First Cancer Predisposition Fusion Gene Specific to the Population of European Ancestry Origin. Oncotarget 2017, 8, 50594–50607. [Google Scholar] [CrossRef] [PubMed]
- Feng, J.; Yu, S.-Y.; Li, C.-Z.; Li, Z.-Y.; Zhang, Y.-Z. Integrative Proteomics and Transcriptomics Revealed That Activation of the IL-6R/JAK2/STAT3/MMP9 Signaling Pathway Is Correlated with Invasion of Pituitary Null Cell Adenomas. Mol. Cell. Endocrinol. 2016, 436, 195–203. [Google Scholar] [CrossRef] [PubMed]








| Characteristics | Cushing’s Disease | Ectopic ACTH Syndrome | p-Value |
|---|---|---|---|
| Total | 29 | 7 | − |
| Male/Female | 5/24 | 3/4 | 0.117 |
| Age at the time of diagnosis (years) | 44 [26; 50] | 32 [24; 42] | 0.379 |
| Disease duration prior to initial diagnosis (months) | 16 [3; 62] | 17 [9; 24] | 0.984 |
| Body mass index | 32.5 [26.8; 35.3] | 30 [25.9; 33.2] | 0.289 |
| Presence of arterial hypertension | 24 (82.8%) | 6 (85.7%) | 0.848 |
| Presence of diabetes mellitus | 8 (27.6%) | 3 (42.9%) | 0.650 |
| Presence of osteoporosis and fragility fractures | 6 (20.7%) | 3 (42.9%) | 0.333 |
| Morning plasma ACTH | 46.3 [37.5; 76.3] | 104 [100.3; 140.5] | <0.001 |
| Late-night plasma ACTH | 49.4 [33.2; 67.7] | 104.4 [78.3; 174.9] | <0.001 |
| Late-night serum cortisol | 717 [538.6; 934.6] | 1144 [885; 1339] | 0.004 |
| Late-night salivary cortisol | 29 [15.5; 52.9] | 67.2 [45; 120.1] | 0.009 |
| 24 h urinary free cortisol | 1479.6 [871.4; 2264.6] | 5542 [2144; 7000] | 0.001 |
| With/without visualization of tumor on MRI or CT in the first imaging | 17/12 | 2/5 | − |
| Remission after surgery | 25 (86.2%) | 6 (85.7%) | − |
| Relapse after surgery | 2 (6.9%) | 1 (14.3%) | − |
| Drug | Mean BES | Proportion of Patients with Upregulated Molecular Target (s) | |
|---|---|---|---|
| Pituitary AST | Tocilizumab | 6.66 | IL6R (15/16) |
| Aflibercept | 5.56 | PGF (12/16), VEGFA (11/16), VEGFB (9/16) | |
| Bevacizumab | 2.38 | VEGFA (11/16) | |
| Pralsetinib/Selpercatinib | 2.29 | RET (15/16) | |
| Claudiximab | 1.76 | CLDN18 (15/16) | |
| Ganetespib | 0.83 | HSP90AA1 (16/16) | |
| Ibritumomab tiuxetan/Obinutuzumab/Ofatumumab/Rituximab | 0.6 | MS4A1 (10/16) | |
| Ixazomib | 0.42 | PSMB1 (13/16), PSMB2 (15/16), PSMB5 (14/16) | |
| Carfilzomib | 0.36 | PSMB1 (13/16), PSMB10 (3/16), PSMB2 (15/16), PSMB5 (14/16), PSMB8 (12/16), PSMB9 (6/16) | |
| Bortezomib | 0.25 | PSMB1 (13/16), PSMB5 (14/16) | |
| Lung AST | Pralsetinib/Selpercatinib | 5.61 | RET (6/6) |
| Tocilizumab | 5.14 | IL6R (6/6) | |
| Cabazitaxel/Eribulin/Ixabepilone | 4.53 | TUBB1 (5/6), TUBB2A (6/6), TUBB2B (6/6), TUBB3 (5/6), TUBB4A (3/6), TUBB4B (1/6) | |
| Ceritinib/Alectinib | 3.91 | ALK (6/6) | |
| Docetaxel/Paclitaxel | 3.49 | TUBB1 (5/6), TUBB2A (6/6), TUBB2B (6/6), TUBB4A (3/6), TUBB4B (1/6) | |
| Vinblastine/Vincristine/ Vindesine | 1.91 | TUBA1A (5/6), TUBA1B (5/6), TUBA4A (1/6), TUBA4B (2/6), TUBA8 (6/6), TUBB1 (5/6), TUBB3 (5/6), TUBB4A (3/6) | |
| Romidepsin | 1.48 | HDAC1 (6/6), HDAC2 (6/6), HDAC3 (6/6) | |
| Panobinostat | 1.33 | HDAC1 (6/6), HDAC2 (6/6), HDAC3 (6/6), HDAC5 (4/6), HDAC6 (6/6) | |
| PARP inhibitors | 1.11 | PARP1 (6/6), PARP2 (6/6), PARP3 (5/6), PARP4 (2/6) | |
| Everolimus | 0.92 | FKBP1A (1/6), MTOR (6/6) | |
| Pancreatic AST | Imatinib | 35.36 | ABL2, BCR, KIT, PDGFRA, PDGFRB, RET |
| Masitinib | 34.22 | KIT, LYN, PDGFRA, PDGFRB | |
| Sunitinib | 18.97 | CSF1R, KIT, PDGFRA, PDGFRB | |
| Anti-EGFR mAbs | 16.71 | EGFR | |
| Pazopanib | 15.77 | KIT, PDGFRA, PDGFRB | |
| Tivozanib | 15.19 | KIT, PDGFRA, PDGFRB | |
| Brigatinib | 12.19 | ALK, EGFR | |
| Adagrasib/Sotorasib | 11.54 | KRAS | |
| Anti-EGFR small molecule inhibitors | 8.47 | EGFR | |
| Trebananib | 7.11 | ANGPT1, ANGPT2 |
Disclaimer/Publisher’s Note: The statements, opinions and data contained in all publications are solely those of the individual author(s) and contributor(s) and not of MDPI and/or the editor(s). MDPI and/or the editor(s) disclaim responsibility for any injury to people or property resulting from any ideas, methods, instructions or products referred to in the content. |
© 2025 by the authors. Licensee MDPI, Basel, Switzerland. This article is an open access article distributed under the terms and conditions of the Creative Commons Attribution (CC BY) license (https://creativecommons.org/licenses/by/4.0/).
Share and Cite
Buzdin, A.A.; Heydarov, R.N.; Golounina, O.O.; Suntsova, M.V.; Matrosova, A.V.; Bondarenko, E.V.; Roumiantsev, S.A.; Sorokin, M.I.; Kholodenko, R.V.; Kholodenko, I.V.; et al. Transcriptome-Wide Analysis of Pituitary and Ectopic Adrenocorticotropic Hormone-Secreting Tumors. Cancers 2025, 17, 658. https://doi.org/10.3390/cancers17040658
Buzdin AA, Heydarov RN, Golounina OO, Suntsova MV, Matrosova AV, Bondarenko EV, Roumiantsev SA, Sorokin MI, Kholodenko RV, Kholodenko IV, et al. Transcriptome-Wide Analysis of Pituitary and Ectopic Adrenocorticotropic Hormone-Secreting Tumors. Cancers. 2025; 17(4):658. https://doi.org/10.3390/cancers17040658
Chicago/Turabian StyleBuzdin, Anton A., Rustam N. Heydarov, Olga O. Golounina, Maria V. Suntsova, Alina V. Matrosova, Ekaterina V. Bondarenko, Sergey A. Roumiantsev, Maksim I. Sorokin, Roman V. Kholodenko, Irina V. Kholodenko, and et al. 2025. "Transcriptome-Wide Analysis of Pituitary and Ectopic Adrenocorticotropic Hormone-Secreting Tumors" Cancers 17, no. 4: 658. https://doi.org/10.3390/cancers17040658
APA StyleBuzdin, A. A., Heydarov, R. N., Golounina, O. O., Suntsova, M. V., Matrosova, A. V., Bondarenko, E. V., Roumiantsev, S. A., Sorokin, M. I., Kholodenko, R. V., Kholodenko, I. V., Chekhonin, V. P., Plaksina, E. V., Rozhinskaya, L. Y., Melnichenko, G. A., & Belaya, Z. E. (2025). Transcriptome-Wide Analysis of Pituitary and Ectopic Adrenocorticotropic Hormone-Secreting Tumors. Cancers, 17(4), 658. https://doi.org/10.3390/cancers17040658

