Metabolomics-Based Liquid Biopsy for Predicting Clinically Significant Prostate Cancer
Simple Summary
Abstract
1. Introduction
2. Research Design and Characteristics
- Databases and search strategies
- Study eligibility criteria
- A.
- Inclusion Criteria
- Studies involving patients with biopsy-confirmed PC.
- Body-fluid samples collected within one year before or after the confirmatory biopsy.
- Studies employing metabolomic methods to analyze body-fluid samples.
- Articles that defined clinically significant versus insignificant PC or used comparable terminology.
- B.
- Exclusion Criteria
- Articles without full-text availability or not written in English.
- Studies lacking a clear definition of isPC versus sPC.
- Studies without a direct comparison between isPC and sPC (e.g., those only comparing isPC vs. benign and sPC vs. benign separately).
- Studies using body-fluid samples collected more than one year before PC diagnosis (e.g., large epidemiological cohorts).
- Studies comparing multiple stages of PC without post hoc subgroup analysis.
3. Definition of sPC and isPC Across Different Studies
4. Methodological Characteristics of the Selected Studies
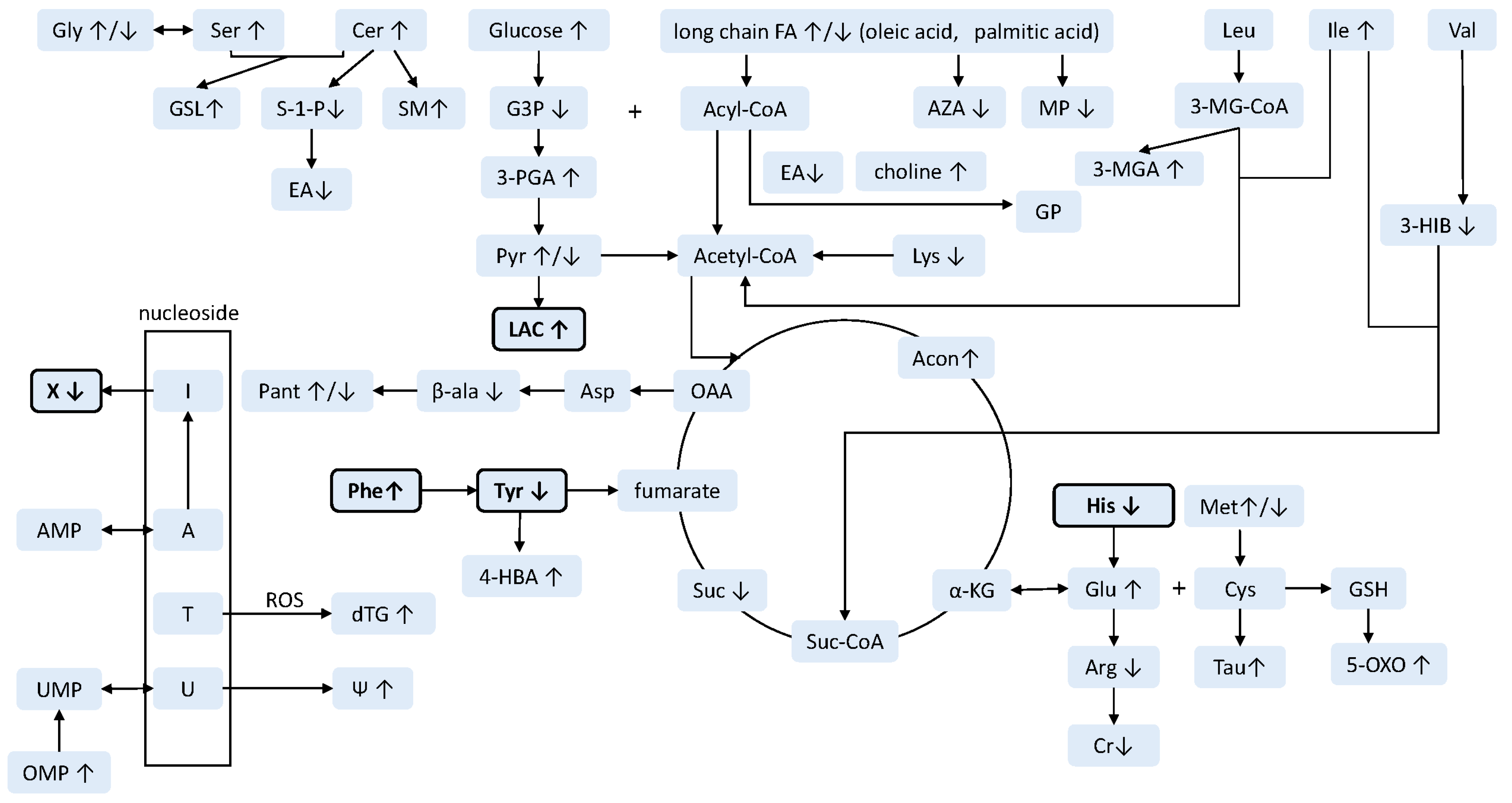
5. Metabolites Differentiating sPC from isPC and Their Potential Mechanisms
5.1. Lipid Metabolism
5.2. Carbohydrate Metabolism
5.3. Amino Acid Metabolism
5.4. Nucleotide Metabolism
6. Performance of Models Predicting for sPC Across Studies
7. Comparison of Key Metabolite Alterations in PC Tissues and Body Fluids
8. Discussion
8.1. Expressed Prostatic Secretion Versus Urine Samples
8.2. Gleason Grade Group (GGG) Versus NCCN Risk Grouping
8.3. The Age Factor in Defining sPC
8.4. Contribution of Marker Panels and Clinical Factors
8.5. Racial Differences
8.6. Blood Versus Urine
8.7. mpMRI and Its Combined Use with Metabolite Biomarkers
9. Future Perspectives
9.1. The Clinical Application of Metabolite Markers
9.2. Metabolite-Based Targeted Therapies
10. Conclusions
Author Contributions
Funding
Institutional Review Board Statement
Informed Consent Statement
Data Availability Statement
Conflicts of Interest
Abbreviations
| AUC | Area under the Receiver Operating Characteristic curve |
| BPH | Benign prostatic hyperplasia |
| DRE | Digital rectal examination |
| EPS | Expressed prostatic secretion |
| FIR | Favorable intermediate risk |
| GC-MS | Gas chromatography–mass spectrometry |
| GG | Gleason grade |
| GGG | Gleason grade group |
| GS | Gleason score |
| ISUP | International Society of Urological Pathology |
| LASSO | Least absolute shrinkage and selection operator |
| LC-MS | Liquid chromatography–mass spectrometry |
| mpMRI | Multiparametric MRI |
| MS | Mass Spectrometry |
| NAD | Nicotinamide adenine dinucleotide |
| NCCN | National Comprehensive Cancer Network |
| NMR | Nuclear magnetic resonance |
| OPLS-DA | Orthogonal partial least squares discriminant analysis |
| PC | Prostate cancer |
| PLS-DA | Partial least squares discriminant analysis |
| PSA | Prostate-specific antigen |
| S1P | Sphingosine-1-phosphate |
| SHMT | Serine hydroxymethyltransferase |
| sPC | Clinically significant prostate cancer |
| UPLC | Ultra-high-performance liquid chromatography |
| VIP | Variable importance in projection |
| isPC | Insignificant prostate cancer |
References
- James, N.D.; Tannock, I.; N’Dow, J.; Feng, F.; Gillessen, S.; Ali, S.A.; Trujillo, B.; Al-Lazikani, B.; Attard, G.; Bray, F.; et al. The Lancet Commission on prostate cancer: Planning for the surge in cases. Lancet 2024, 403, 1683–1722. [Google Scholar] [CrossRef]
- Eastham, J.A.; Auffenberg, G.B.; Barocas, D.A.; Chou, R.; Crispino, T.; Davis, J.W.; Eggener, S.; Horwitz, E.M.; Kane, C.J.; Kirkby, E.; et al. Clinically Localized Prostate Cancer: AUA/ASTRO Guideline, Part II: Principles of Active Surveillance, Principles of Surgery, and Follow-Up. J Urol 2022, 208, 19–25. [Google Scholar] [CrossRef]
- Guidelines on Prostate Cancer. European Association Guidelines (EAU) Guidelines, 2025th ed.; European Association of Urology (EAU): London, UK, 2025. [Google Scholar]
- Barry, M.J. Clinical practice. Prostate-specific-antigen testing for early diagnosis of prostate cancer. N. Engl. J. Med. 2001, 344, 1373–1377. [Google Scholar] [CrossRef]
- Thompson, I.M.; Pauler, D.K.; Goodman, P.J.; Tangen, C.M.; Lucia, M.S.; Parnes, H.L.; Minasian, L.M.; Ford, L.G.; Lippman, S.M.; Crawford, E.D.; et al. Prevalence of prostate cancer among men with a prostate-specific antigen level < or =4.0 ng per milliliter. N. Engl. J. Med. 2004, 350, 2239–2246. [Google Scholar] [CrossRef]
- Dall’Era, M.A.; Cooperberg, M.R.; Chan, J.M.; Davies, B.J.; Albertsen, P.C.; Klotz, L.H.; Warlick, C.A.; Holmberg, L.; Bailey, D.E., Jr.; Wallace, M.E.; et al. Active surveillance for early-stage prostate cancer: Review of the current literature. Cancer 2008, 112, 1650–1659. [Google Scholar] [CrossRef]
- Eickelschulte, S.; Riediger, A.L.; Angeles, A.K.; Janke, F.; Duensing, S.; Sultmann, H.; Gortz, M. Biomarkers for the Detection and Risk Stratification of Aggressive Prostate Cancer. Cancers 2022, 14, 6094. [Google Scholar] [CrossRef]
- Stabile, A.; Giganti, F.; Rosenkrantz, A.B.; Taneja, S.S.; Villeirs, G.; Gill, I.S.; Allen, C.; Emberton, M.; Moore, C.M.; Kasivisvanathan, V. Multiparametric MRI for prostate cancer diagnosis: Current status and future directions. Nat. Rev. Urol. 2020, 17, 41–61. [Google Scholar] [CrossRef]
- Westphalen, A.C.; McCulloch, C.E.; Anaokar, J.M.; Arora, S.; Barashi, N.S.; Barentsz, J.O.; Bathala, T.K.; Bittencourt, L.K.; Booker, M.T.; Braxton, V.G.; et al. Variability of the Positive Predictive Value of PI-RADS for Prostate MRI across 26 Centers: Experience of the Society of Abdominal Radiology Prostate Cancer Disease-focused Panel. Radiology 2020, 296, 76–84. [Google Scholar] [CrossRef]
- Drost, F.H.; Osses, D.F.; Nieboer, D.; Steyerberg, E.W.; Bangma, C.H.; Roobol, M.J.; Schoots, I.G. Prostate MRI, with or without MRI-targeted biopsy, and systematic biopsy for detecting prostate cancer. Cochrane Database Syst. Rev. 2019, 4, CD012663. [Google Scholar] [CrossRef]
- Gittelman, M.C.; Hertzman, B.; Bailen, J.; Williams, T.; Koziol, I.; Henderson, R.J.; Efros, M.; Bidair, M.; Ward, J.F. PCA3 molecular urine test as a predictor of repeat prostate biopsy outcome in men with previous negative biopsies: A prospective multicenter clinical study. J. Urol. 2013, 190, 64–69. [Google Scholar] [CrossRef]
- Parekh, D.J.; Punnen, S.; Sjoberg, D.D.; Asroff, S.W.; Bailen, J.L.; Cochran, J.S.; Concepcion, R.; David, R.D.; Deck, K.B.; Dumbadze, I.; et al. A multi-institutional prospective trial in the USA confirms that the 4Kscore accurately identifies men with high-grade prostate cancer. Eur. Urol. 2015, 68, 464–470. [Google Scholar] [CrossRef]
- Van Neste, L.; Hendriks, R.J.; Dijkstra, S.; Trooskens, G.; Cornel, E.B.; Jannink, S.A.; de Jong, H.; Hessels, D.; Smit, F.P.; Melchers, W.J.; et al. Detection of High-grade Prostate Cancer Using a Urinary Molecular Biomarker-Based Risk Score. Eur. Urol. 2016, 70, 740–748. [Google Scholar] [CrossRef]
- Lepor, A.; Catalona, W.J.; Loeb, S. The Prostate Health Index: Its Utility in Prostate Cancer Detection. Urol. Clin. N. Am. 2016, 43, 1–6. [Google Scholar] [CrossRef] [PubMed]
- Zhou, J.; Zhong, L. Applications of liquid chromatography-mass spectrometry based metabolomics in predictive and personalized medicine. Front. Mol. Biosci. 2022, 9, 1049016. [Google Scholar] [CrossRef]
- Ahmad, F.; Cherukuri, M.K.; Choyke, P.L. Metabolic reprogramming in prostate cancer. Br. J. Cancer 2021, 125, 1185–1196. [Google Scholar] [CrossRef]
- Kumar, A.; Saini, G.; Nair, A.; Sharma, R. UPLC: A preeminent technique in pharmaceutical analysis. Acta Pol. Pharm. 2012, 69, 371–380. [Google Scholar]
- Khamis, M.M.; Adamko, D.J.; El-Aneed, A. Mass spectrometric based approaches in urine metabolomics and biomarker discovery. Mass. Spectrom. Rev. 2017, 36, 115–134. [Google Scholar] [CrossRef]
- Little, J.L. Artifacts in trimethylsilyl derivatization reactions and ways to avoid them. J. Chromatogr. A 1999, 844, 1–22. [Google Scholar] [CrossRef]
- Kuehnbaum, N.L.; Britz-McKibbin, P. New advances in separation science for metabolomics: Resolving chemical diversity in a post-genomic era. Chem. Rev. 2013, 113, 2437–2468. [Google Scholar] [CrossRef] [PubMed]
- Bujak, R.; Struck-Lewicka, W.; Markuszewski, M.J.; Kaliszan, R. Metabolomics for laboratory diagnostics. J. Pharm. Biomed. Anal. 2015, 113, 108–120. [Google Scholar] [CrossRef] [PubMed]
- Lopes, A.S.; Cruz, E.C.; Sussulini, A.; Klassen, A. Metabolomic Strategies Involving Mass Spectrometry Combined with Liquid and Gas Chromatography. Adv. Exp. Med. Biol. 2017, 965, 77–98. [Google Scholar] [CrossRef]
- Sussulini, A. Erratum to: Chapters 1 and 11 of Metabolomics: From Fundamentals to Clinical Applications. Adv. Exp. Med. Biol. 2017, 965, E1–E2. [Google Scholar] [CrossRef]
- Wang, D.G.; Hu, J.Q.; Wang, C.Y.; Liu, T.; Li, Y.Z.; Wu, C. Exploring microbial natural products through NMR-based metabolomics. Nat. Prod. Rep. 2025. [Google Scholar] [CrossRef]
- Emwas, A.H. The strengths and weaknesses of NMR spectroscopy and mass spectrometry with particular focus on metabolomics research. Methods Mol. Biol. 2015, 1277, 161–193. [Google Scholar] [CrossRef]
- Wishart, D.S.; Cheng, L.L.; Copie, V.; Edison, A.S.; Eghbalnia, H.R.; Hoch, J.C.; Gouveia, G.J.; Pathmasiri, W.; Powers, R.; Schock, T.B.; et al. NMR and Metabolomics-A Roadmap for the Future. Metabolites 2022, 12, 678. [Google Scholar] [CrossRef]
- Kumar, D.; Nath, K.; Lal, H.; Gupta, A. Noninvasive urine metabolomics of prostate cancer and its therapeutic approaches: A current scenario and future perspective. Expert Rev. Proteom. 2021, 18, 995–1008. [Google Scholar] [CrossRef]
- Chen, Y.; Shen, G.; Zhang, R.; He, J.; Zhang, Y.; Xu, J.; Yang, W.; Chen, X.; Song, Y.; Abliz, Z. Combination of injection volume calibration by creatinine and MS signals’ normalization to overcome urine variability in LC-MS-based metabolomics studies. Anal. Chem. 2013, 85, 7659–7665. [Google Scholar] [CrossRef]
- Mervant, L.; Tremblay-Franco, M.; Jamin, E.L.; Kesse-Guyot, E.; Galan, P.; Martin, J.F.; Gueraud, F.; Debrauwer, L. Osmolality-based normalization enhances statistical discrimination of untargeted metabolomic urine analysis: Results from a comparative study. Metabolomics 2021, 17, 2. [Google Scholar] [CrossRef]
- Meng, Y.; Liu, J.; Shen, B.; Xu, H.; Wu, D.; Ying, Y. Evaluation of the safety and efficacy of stereotactic body radiotherapy for radio-recurrent prostate cancer: A systematic review and meta-analysis. Prostate Cancer Prostatic Dis. 2025, 28, 718–726. [Google Scholar] [CrossRef]
- Fan, Y.; Murphy, T.B.; Byrne, J.C.; Brennan, L.; Fitzpatrick, J.M.; Watson, R.W. Applying random forests to identify biomarker panels in serum 2D-DIGE data for the detection and staging of prostate cancer. J. Proteome Res. 2011, 10, 1361–1373. [Google Scholar] [CrossRef]
- Falegan, O.S.; Jarvi, K.; Vogel, H.J.; Hyndman, M.E. Seminal plasma metabolomics reveals lysine and serine dysregulation as unique features distinguishing between prostate cancer tumors of Gleason grades 6 and 7. Prostate 2021, 81, 713–720. [Google Scholar] [CrossRef]
- Gomez-Cebrian, N.; Garcia-Flores, M.; Rubio-Briones, J.; Lopez-Guerrero, J.A.; Pineda-Lucena, A.; Puchades-Carrasco, L. Targeted Metabolomics Analyses Reveal Specific Metabolic Alterations in High-Grade Prostate Cancer Patients. J. Proteome Res. 2020, 19, 4082–4092. [Google Scholar] [CrossRef]
- Cacciatore, S.; Wium, M.; Licari, C.; Ajayi-Smith, A.; Masieri, L.; Anderson, C.; Salukazana, A.S.; Kaestner, L.; Carini, M.; Carbone, G.M.; et al. Inflammatory metabolic profile of South African patients with prostate cancer. Cancer Metab. 2021, 9, 29. [Google Scholar] [CrossRef]
- Kumar, P.; Kumar, V.; Kumar, R.; Sharma, S.; Thulkar, S.; Khan, M.A. Targeted Metabolomic Profiling of High-Grade Gleason Score Distinguished from Low-Grade Gleason Score with Prostate Cancer in Blood Plasma using NMR Spectroscopy. Int. J. Pathol. Clin. Res. 2024, 10, 1–10. [Google Scholar] [CrossRef]
- Klupczynska, A.; Plewa, S.; Sytek, N.; Sawicki, W.; Derezinski, P.; Matysiak, J.; Kokot, Z.J. A study of low-molecular-weight organic acid urinary profiles in prostate cancer by a new liquid chromatography-tandem mass spectrometry method. J. Pharm. Biomed. Anal. 2018, 159, 229–236. [Google Scholar] [CrossRef]
- Snider, A.J.; Seeds, M.C.; Johnstone, L.; Snider, J.M.; Hallmark, B.; Dutta, R.; Moraga Franco, C.; Parks, J.S.; Bensen, J.T.; Broeckling, C.D.; et al. Identification of Plasma Glycosphingolipids as Potential Biomarkers for Prostate Cancer (PCa) Status. Biomolecules 2020, 10, 1393. [Google Scholar] [CrossRef]
- Mahmud, I.; Pinto, F.G.; Rubio, V.Y.; Lee, B.; Pavlovich, C.P.; Perera, R.J.; Garrett, T.J. Rapid Diagnosis of Prostate Cancer Disease Progression Using Paper Spray Ionization Mass Spectrometry. Anal. Chem. 2021, 93, 7774–7780. [Google Scholar] [CrossRef]
- Penney, K.L.; Tyekucheva, S.; Rosenthal, J.; El Fandy, H.; Carelli, R.; Borgstein, S.; Zadra, G.; Fanelli, G.N.; Stefanizzi, L.; Giunchi, F.; et al. Metabolomics of Prostate Cancer Gleason Score in Tumor Tissue and Serum. Mol. Cancer Res. 2021, 19, 475–484. [Google Scholar] [CrossRef]
- Huang, H.P.; Chen, C.H.; Chang, K.H.; Lee, M.S.; Lee, C.F.; Chao, Y.H.; Lu, S.Y.; Wu, T.F.; Liang, S.T.; Lin, C.Y.; et al. Prediction of clinically significant prostate cancer through urine metabolomic signatures: A large-scale validated study. J. Transl. Med. 2023, 21, 714. [Google Scholar] [CrossRef]
- Badmos, S.; Noriega-Landa, E.; Holbrook, K.L.; Quaye, G.E.; Su, X.; Gao, Q.; Chacon, A.A.; Adams, E.; Polascik, T.J.; Feldman, A.S.; et al. Urinary volatile organic compounds in prostate cancer biopsy pathologic risk stratification using logistic regression and multivariate analysis models. Am. J. Cancer Res. 2024, 14, 192–209. [Google Scholar] [CrossRef]
- Chen, C.H.; Huang, H.P.; Chang, K.H.; Lee, M.S.; Lee, C.F.; Lin, C.Y.; Lin, Y.C.; Huang, W.J.; Liao, C.H.; Yu, C.C.; et al. Predicting Clinically Significant Prostate Cancer Using Urine Metabolomics via Liquid Chromatography Mass Spectrometry. World J. Mens Health 2025, 43, 376–386. [Google Scholar] [CrossRef]
- Nunes, J.; Naymark, M.; Sauer, L.; Muhammad, A.; Keun, H.; Sturge, J.; Stebbing, J.; Waxman, J.; Pchejetski, D. Circulating sphingosine-1-phosphate and erythrocyte sphingosine kinase-1 activity as novel biomarkers for early prostate cancer detection. Br. J. Cancer 2012, 106, 909–915. [Google Scholar] [CrossRef] [PubMed]
- Gleason, D.F.; Mellinger, G.T. Prediction of prognosis for prostatic adenocarcinoma by combined histological grading and clinical staging. J. Urol. 1974, 111, 58–64. [Google Scholar] [CrossRef]
- Epstein, J.I.; Egevad, L.; Amin, M.B.; Delahunt, B.; Srigley, J.R.; Humphrey, P.A.; Grading, C. The 2014 International Society of Urological Pathology (ISUP) Consensus Conference on Gleason Grading of Prostatic Carcinoma: Definition of Grading Patterns and Proposal for a New Grading System. Am. J. Surg. Pathol. 2016, 40, 244–252. [Google Scholar] [CrossRef]
- National Comprehensive Cancer Network Guidelines (NCCN). Prostate Cancer Version 2. Available online: https://www.nccn.org/guidelines/guidelines-detail?category=1&id=1459 (accessed on 8 July 2025).
- Stark, J.R.; Perner, S.; Stampfer, M.J.; Sinnott, J.A.; Finn, S.; Eisenstein, A.S.; Ma, J.; Fiorentino, M.; Kurth, T.; Loda, M.; et al. Gleason score and lethal prostate cancer: Does 3 + 4 = 4 + 3? J. Clin. Oncol. 2009, 27, 3459–3464. [Google Scholar] [CrossRef]
- Beahrs, O.H.; Henson, D.E.; Hutter, R.V.P.; Kennedy, B.J. American Joint Committee on Cancer Staging Manual for Staging of Cancer, 4th ed.; Lippincott: Philadelphia, PA, USA, 1992. [Google Scholar]
- Zheng, H.; Dong, B.; Ning, J.; Shao, X.; Zhao, L.; Jiang, Q.; Ji, H.; Cai, A.; Xue, W.; Gao, H. NMR-based metabolomics analysis identifies discriminatory metabolic disturbances in tissue and biofluid samples for progressive prostate cancer. Clin. Chim. Acta 2020, 501, 241–251. [Google Scholar] [CrossRef]
- Lee, B.; Mahmud, I.; Marchica, J.; Derezinski, P.; Qi, F.; Wang, F.; Joshi, P.; Valerio, F.; Rivera, I.; Patel, V.; et al. Integrated RNA and metabolite profiling of urine liquid biopsies for prostate cancer biomarker discovery. Sci. Rep. 2020, 10, 3716. [Google Scholar] [CrossRef]
- Cote, A.L.; Jarvis, K.S.; Barth, B.M. The Role of Ceramide and Sphingolipid Metabolism in Cancer Therapeutics. J. Oncol. Res. Ther. 2024, 9, 10257. [Google Scholar] [CrossRef]
- Mebarek, S.; Skafi, N.; Brizuela, L. Targeting Sphingosine 1-Phosphate Metabolism as a Therapeutic Avenue for Prostate Cancer. Cancers 2023, 15, 2732. [Google Scholar] [CrossRef]
- Ren, S.; Shao, Y.; Zhao, X.; Hong, C.S.; Wang, F.; Lu, X.; Li, J.; Ye, G.; Yan, M.; Zhuang, Z.; et al. Integration of Metabolomics and Transcriptomics Reveals Major Metabolic Pathways and Potential Biomarker Involved in Prostate Cancer. Mol. Cell. Proteom. 2016, 15, 154–163. [Google Scholar] [CrossRef]
- Yu, C.; Niu, L.; Li, L.; Li, T.; Duan, L.; He, Z.; Zhao, Y.; Zou, L.; Wu, X.; Luo, C. Identification of the metabolic signatures of prostate cancer by mass spectrometry-based plasma and urine metabolomics analysis. Prostate 2021, 81, 1320–1328. [Google Scholar] [CrossRef]
- Crowe, F.L.; Allen, N.E.; Appleby, P.N.; Overvad, K.; Aardestrup, I.V.; Johnsen, N.F.; Tjonneland, A.; Linseisen, J.; Kaaks, R.; Boeing, H.; et al. Fatty acid composition of plasma phospholipids and risk of prostate cancer in a case-control analysis nested within the European Prospective Investigation into Cancer and Nutrition. Am. J. Clin. Nutr. 2008, 88, 1353–1363. [Google Scholar] [CrossRef]
- Ogura, J.; Yamanoi, K.; Ishida, K.; Nakamura, E.; Ito, S.; Aoyama, N.; Nakanishi, Y.; Menju, T.; Kawaguchi, K.; Hosoe, Y.; et al. A stearate-rich diet and oleate restriction directly inhibit tumor growth via the unfolded protein response. Exp. Mol. Med. 2024, 56, 2659–2672. [Google Scholar] [CrossRef]
- Eidelman, E.; Twum-Ampofo, J.; Ansari, J.; Siddiqui, M.M. The Metabolic Phenotype of Prostate Cancer. Front. Oncol. 2017, 7, 131. [Google Scholar] [CrossRef]
- Ambrosini, G.; Cordani, M.; Zarrabi, A.; Alcon-Rodriguez, S.; Sainz, R.M.; Velasco, G.; Gonzalez-Menendez, P.; Dando, I. Transcending frontiers in prostate cancer: The role of oncometabolites on epigenetic regulation, CSCs, and tumor microenvironment to identify new therapeutic strategies. Cell Commun. Signal. 2024, 22, 36. [Google Scholar] [CrossRef]
- Singh, K.K.; Desouki, M.M.; Franklin, R.B.; Costello, L.C. Mitochondrial aconitase and citrate metabolism in malignant and nonmalignant human prostate tissues. Mol. Cancer 2006, 5, 14. [Google Scholar] [CrossRef]
- Kamigaito, T.; Okaneya, T.; Kawakubo, M.; Shimojo, H.; Nishizawa, O.; Nakayama, J. Overexpression of O-GlcNAc by prostate cancer cells is significantly associated with poor prognosis of patients. Prostate Cancer Prostatic Dis. 2014, 17, 18–22. [Google Scholar] [CrossRef]
- Saldova, R.; Fan, Y.; Fitzpatrick, J.M.; Watson, R.W.; Rudd, P.M. Core fucosylation and alpha2-3 sialylation in serum N-glycome is significantly increased in prostate cancer comparing to benign prostate hyperplasia. Glycobiology 2011, 21, 195–205. [Google Scholar] [CrossRef]
- Ouyang, M.; Yu, C.; Deng, X.; Zhang, Y.; Zhang, X.; Duan, F. O-GlcNAcylation and Its Role in Cancer-Associated Inflammation. Front. Immunol. 2022, 13, 861559. [Google Scholar] [CrossRef]
- Scott, E.; Munkley, J. Glycans as Biomarkers in Prostate Cancer. Int. J. Mol. Sci. 2019, 20, 1389. [Google Scholar] [CrossRef]
- Wang, J.; Zeng, L.; Wu, N.; Liang, Y.; Jin, J.; Fan, M.; Lai, X.; Chen, Z.S.; Pan, Y.; Zeng, F.; et al. Inhibition of phosphoglycerate dehydrogenase induces ferroptosis and overcomes enzalutamide resistance in castration-resistant prostate cancer cells. Drug Resist. Updates 2023, 70, 100985. [Google Scholar] [CrossRef]
- Yao, P.; Cao, S.; Zhu, Z.; Wen, Y.; Guo, Y.; Liang, W.; Xie, J. Cellular Signaling of Amino Acid Metabolism in Prostate Cancer. Int. J. Mol. Sci. 2025, 26, 776. [Google Scholar] [CrossRef]
- Nasimi, H.; Madsen, J.S.; Zedan, A.H.; Schmedes, A.V.; Malmendal, A.; Osther, P.J.S.; Alatraktchi, F.A. Correlation between stage of prostate cancer and tyrosine and tryptophan in urine samples measured electrochemically. Anal. Biochem. 2022, 649, 114698. [Google Scholar] [CrossRef]
- Neurauter, G.; Grahmann, A.V.; Klieber, M.; Zeimet, A.; Ledochowski, M.; Sperner-Unterweger, B.; Fuchs, D. Serum phenylalanine concentrations in patients with ovarian carcinoma correlate with concentrations of immune activation markers and of isoprostane-8. Cancer Lett. 2008, 272, 141–147. [Google Scholar] [CrossRef]
- Bader, D.A.; McGuire, S.E. Tumour metabolism and its unique properties in prostate adenocarcinoma. Nat. Rev. Urol. 2020, 17, 214–231. [Google Scholar] [CrossRef]
- Spencer, W.A.; Jeyabalan, J.; Kichambre, S.; Gupta, R.C. Oxidatively generated DNA damage after Cu(II) catalysis of dopamine and related catecholamine neurotransmitters and neurotoxins: Role of reactive oxygen species. Free Radic. Biol. Med. 2011, 50, 139–147. [Google Scholar] [CrossRef]
- Pierrel, F. Impact of Chemical Analogs of 4-Hydroxybenzoic Acid on Coenzyme Q Biosynthesis: From Inhibition to Bypass of Coenzyme Q Deficiency. Front. Physiol. 2017, 8, 436. [Google Scholar] [CrossRef]
- Lenzen, C.; Wynands, B.; Otto, M.; Bolzenius, J.; Mennicken, P.; Blank, L.M.; Wierckx, N. High-Yield Production of 4-Hydroxybenzoate from Glucose or Glycerol by an Engineered Pseudomonas taiwanensis VLB120. Front. Bioeng. Biotechnol. 2019, 7, 130. [Google Scholar] [CrossRef]
- Matsushita, M.; Fujita, K.; Hatano, K.; Hayashi, T.; Kayama, H.; Motooka, D.; Hase, H.; Yamamoto, A.; Uemura, T.; Yamamichi, G.; et al. High-fat diet promotes prostate cancer growth through histamine signaling. Int. J. Cancer 2022, 151, 623–636. [Google Scholar] [CrossRef]
- Liu, P.; Huang, F.; Lin, P.; Liu, J.; Zhou, P.; Wang, J.; Sun, H.; Xing, F.; Ma, H. Histidine metabolism drives liver cancer progression via immune microenvironment modulation through metabolic reprogramming. J. Transl. Med. 2025, 23, 262. [Google Scholar] [CrossRef]
- Kim, H.S.; Eun, J.W.; Jang, S.H.; Kim, J.Y.; Jeong, J.Y. The diverse landscape of RNA modifications in cancer development and progression. Genes Genom. 2025, 47, 135–155. [Google Scholar] [CrossRef]
- Hayes, J.D.; Dinkova-Kostova, A.T.; Tew, K.D. Oxidative Stress in Cancer. Cancer Cell. 2020, 38, 167–197. [Google Scholar] [CrossRef] [PubMed]
- Sun, W.D.; Zhu, X.J.; Li, J.J.; Mei, Y.Z.; Li, W.S.; Li, J.H. Nicotinamide N-methyltransferase (NNMT): A novel therapeutic target for metabolic syndrome. Front. Pharmacol. 2024, 15, 1410479. [Google Scholar] [CrossRef]
- Ramsden, D.B.; Waring, R.H.; Barlow, D.J.; Parsons, R.B. Nicotinamide N-methyltransferase in health and cancer. Int. J. Tryptophan Res. 2017, 10, 1178646917691739. [Google Scholar] [CrossRef]
- McDunn, J.E.; Li, Z.; Adam, K.P.; Neri, B.P.; Wolfert, R.L.; Milburn, M.V.; Lotan, Y.; Wheeler, T.M. Metabolomic signatures of aggressive prostate cancer. Prostate 2013, 73, 1547–1560. [Google Scholar] [CrossRef]
- Dudka, I.; Lundquist, K.; Wikstrom, P.; Bergh, A.; Grobner, G. Metabolomic profiles of intact tissues reflect clinically relevant prostate cancer subtypes. J. Transl. Med. 2023, 21, 860. [Google Scholar] [CrossRef]
- Dudka, I.; Figueira, J.; Wikstrom, P.; Bergh, A.; Grobner, G. Metabolic readouts of tumor instructed normal tissues (TINT) identify aggressive prostate cancer subgroups for tailored therapy. Front. Mol. Biosci. 2025, 12, 1426949. [Google Scholar] [CrossRef]
- Shao, Y.; Ye, G.; Ren, S.; Piao, H.L.; Zhao, X.; Lu, X.; Wang, F.; Ma, W.; Li, J.; Yin, P.; et al. Metabolomics and transcriptomics profiles reveal the dysregulation of the tricarboxylic acid cycle and related mechanisms in prostate cancer. Int. J. Cancer 2018, 143, 396–407. [Google Scholar] [CrossRef] [PubMed]
- Guercio, A.; Lombardo, R.; Turchi, B.; Romagnoli, M.; Franco, A.; D’Annunzio, S.; Fusco, F.; Pastore, A.L.; Al Salhi, Y.; Fuschi, A.; et al. Patient satisfaction and decision regret in patients undergoing radical prostatectomy: A multicenter analysis. Int. Urol. Nephrol. 2025, 57, 3207–3213. [Google Scholar] [CrossRef]
- Gkotsos, G.; Virgiliou, C.; Lagoudaki, I.; Sardeli, C.; Raikos, N.; Theodoridis, G.; Dimitriadis, G. The Role of Sarcosine, Uracil, and Kynurenic Acid Metabolism in Urine for Diagnosis and Progression Monitoring of Prostate Cancer. Metabolites 2017, 7, 9. [Google Scholar] [CrossRef] [PubMed]
- Cole, A.I.; Morgan, T.M.; Spratt, D.E.; Palapattu, G.S.; He, C.; Tomlins, S.A.; Weizer, A.Z.; Feng, F.Y.; Wu, A.; Siddiqui, J.; et al. Prognostic Value of Percent Gleason Grade 4 at Prostate Biopsy in Predicting Prostatectomy Pathology and Recurrence. J. Urol. 2016, 196, 405–411. [Google Scholar] [CrossRef] [PubMed]
- Zumsteg, Z.S.; Zelefsky, M.J.; Woo, K.M.; Spratt, D.E.; Kollmeier, M.A.; McBride, S.; Pei, X.; Sandler, H.M.; Zhang, Z. Unification of favourable intermediate-, unfavourable intermediate-, and very high-risk stratification criteria for prostate cancer. BJU Int. 2017, 120, E87–E95. [Google Scholar] [CrossRef] [PubMed]
- Xu, H.; Zhu, Y.; Dai, B.; Ye, D.W. National Comprehensive Cancer Network (NCCN) risk classification in predicting biochemical recurrence after radical prostatectomy: A retrospective cohort study in Chinese prostate cancer patients. Asian J. Androl. 2018, 20, 551–554. [Google Scholar] [CrossRef]
- Stock, S.R.; Burns, M.T.; Waller, J.; De Hoedt, A.M.; Parrish, J.A.; Ghate, S.; Kim, J.; Shui, I.M.; Freedland, S.J. Racial and Ethnic Differences in Prostate Cancer Epidemiology Across Disease States in the VA. JAMA Netw. Open 2024, 7, e2445505. [Google Scholar] [CrossRef]
- Lim, J.; Hong, G.; Layne, T.M.; Haiman, C.; Le Marchand, L.; Weinstein, S.J.; Huang, J.; Albanes, D. Black-White differences in prospective serum metabolites and biochemical pathways associated with prostate cancer risk in a COMETS consortium project [abstract]. In Proceedings of the American Association for Cancer Research Annual Meeting 2023, Orlando, FL, USA, 14–19 April 2023; American Association for Cancer Research: Philadelphia, PA, USA, 2023. Part 1 (Regular and Invited Abstracts). [Google Scholar]
- Yeo, W.J.; Surapaneni, A.L.; Hasson, D.C.; Schmidt, I.M.; Sekula, P.; Kottgen, A.; Eckardt, K.U.; Rebholz, C.M.; Yu, B.; Waikar, S.S.; et al. Serum and Urine Metabolites and Kidney Function. J. Am. Soc. Nephrol. 2024, 35, 1252–1265. [Google Scholar] [CrossRef]
- Zhang, A.; Sun, H.; Wang, P.; Han, Y.; Wang, X. Recent and potential developments of biofluid analyses in metabolomics. J. Proteom. 2012, 75, 1079–1088. [Google Scholar] [CrossRef]
- Miller, R.C.; Brindle, E.; Holman, D.J.; Shofer, J.; Klein, N.A.; Soules, M.R.; O’Connor, K.A. Comparison of specific gravity and creatinine for normalizing urinary reproductive hormone concentrations. Clin. Chem. 2004, 50, 924–932. [Google Scholar] [CrossRef]
- Meister, I.; Zhang, P.; Sinha, A.; Skold, C.M.; Wheelock, A.M.; Izumi, T.; Chaleckis, R.; Wheelock, C.E. High-Precision Automated Workflow for Urinary Untargeted Metabolomic Epidemiology. Anal. Chem. 2021, 93, 5248–5258. [Google Scholar] [CrossRef] [PubMed]
- Chen, C.L.; Chen, Y.T.; Liao, W.Y.; Chang, Y.S.; Yu, J.S.; Juo, B.R. Urinary Metabolomic Analysis of Prostate Cancer by UPLC-FTMS and UPLC-Ion Trap MSn. Diagnostics 2023, 13, 2270. [Google Scholar] [CrossRef]
- Derezinski, P.; Klupczynska, A.; Sawicki, W.; Palka, J.A.; Kokot, Z.J. Amino Acid Profiles of Serum and Urine in Search for Prostate Cancer Biomarkers: A Pilot Study. Int. J. Med. Sci. 2017, 14, 1–12. [Google Scholar] [CrossRef]
- Ahmed, H.U.; El-Shater Bosaily, A.; Brown, L.C.; Gabe, R.; Kaplan, R.; Parmar, M.K.; Collaco-Moraes, Y.; Ward, K.; Hindley, R.G.; Freeman, A.; et al. Diagnostic accuracy of multi-parametric MRI and TRUS biopsy in prostate cancer (PROMIS): A paired validating confirmatory study. Lancet 2017, 389, 815–822. [Google Scholar] [CrossRef]
- Sonn, G.A.; Fan, R.E.; Ghanouni, P.; Wang, N.N.; Brooks, J.D.; Loening, A.M.; Daniel, B.L.; To’o, K.J.; Thong, A.E.; Leppert, J.T. Prostate Magnetic Resonance Imaging Interpretation Varies Substantially Across Radiologists. Eur. Urol. Focus 2019, 5, 592–599. [Google Scholar] [CrossRef]
- Lombardo, R.; Tema, G.; Nacchia, A.; Mancini, E.; Franco, S.; Zammitti, F.; Franco, A.; Cash, H.; Gravina, C.; Guidotti, A.; et al. Role of Perilesional Sampling of Patients Undergoing Fusion Prostate Biopsies. Life 2023, 13, 1719. [Google Scholar] [CrossRef]
- Tsoi, T.H.; Chan, C.F.; Chan, W.L.; Chiu, K.F.; Wong, W.T.; Ng, C.F.; Wong, K.L. Urinary Polyamines: A Pilot Study on Their Roles as Prostate Cancer Detection Biomarkers. PLoS ONE 2016, 11, e0162217. [Google Scholar] [CrossRef]
- Xu, B.; Chen, Y.; Chen, X.; Gan, L.; Zhang, Y.; Feng, J.; Yu, L. Metabolomics Profiling Discriminates Prostate Cancer from Benign Prostatic Hyperplasia Within the Prostate-Specific Antigen Gray Zone. Front. Oncol. 2021, 11, 730638. [Google Scholar] [CrossRef]
- Sreekumar, A.; Poisson, L.M.; Rajendiran, T.M.; Khan, A.P.; Cao, Q.; Yu, J.; Laxman, B.; Mehra, R.; Lonigro, R.J.; Li, Y.; et al. Metabolomic profiles delineate potential role for sarcosine in prostate cancer progression. Nature 2009, 457, 910–914. [Google Scholar] [CrossRef]
- Sroka, W.D.; Boughton, B.A.; Reddy, P.; Roessner, U.; Slupski, P.; Jarzemski, P.; Dabrowska, A.; Markuszewski, M.J.; Marszall, M.P. Determination of amino acids in urine of patients with prostate cancer and benign prostate growth. Eur. J. Cancer Prev. 2017, 26, 131–134. [Google Scholar] [CrossRef]
- Brizuela, L.; Ader, I.; Mazerolles, C.; Bocquet, M.; Malavaud, B.; Cuvillier, O. First evidence of sphingosine 1-phosphate lyase protein expression and activity downregulation in human neoplasm: Implication for resistance to therapeutics in prostate cancer. Mol. Cancer Ther. 2012, 11, 1841–1851. [Google Scholar] [CrossRef]
- Malavaud, B.; Pchejetski, D.; Mazerolles, C.; de Paiva, G.R.; Calvet, C.; Doumerc, N.; Pitson, S.; Rischmann, P.; Cuvillier, O. Sphingosine kinase-1 activity and expression in human prostate cancer resection specimens. Eur. J. Cancer 2010, 46, 3417–3424. [Google Scholar] [CrossRef]
- Mak, B.; Lin, H.M.; Kwan, E.M.; Fettke, H.; Tran, B.; Davis, I.D.; Mahon, K.; Stockler, M.R.; Briscoe, K.; Marx, G.; et al. Combined impact of lipidomic and genetic aberrations on clinical outcomes in metastatic castration-resistant prostate cancer. BMC Med. 2022, 20, 112. [Google Scholar] [CrossRef]
- Ye, Q.; Svatikova, A.; Meeusen, J.W.; Kludtke, E.L.; Kopecky, S.L. Effect of Proprotein Convertase Subtilisin/Kexin Type 9 Inhibitors on Plasma Ceramide Levels. Am. J. Cardiol. 2020, 128, 163–167. [Google Scholar] [CrossRef] [PubMed]
- Raval, A.D.; Thakker, D.; Negi, H.; Vyas, A.; Kaur, H.; Salkini, M.W. Association between statins and clinical outcomes among men with prostate cancer: A systematic review and meta-analysis. Prostate Cancer Prostatic Dis. 2016, 19, 151–162. [Google Scholar] [CrossRef] [PubMed]

| Study Groups (n, Number of Patients) | Sample Type | Analytic Platform | Metabolomics Approach | Statistical Analysis/ Feature Selection | Results | Year/Reference |
|---|---|---|---|---|---|---|
| 14 BPH, 23 GS = 5, 24 GS = 7 | serum | gel electrophoresis, NMR | non-targeted | ANOVA, Random forest | Validation (+): internal only; The performance of NMR-detected metabolites was inferior to that of proteomics biomarkers identified by gel electrophoresis | 2011/[31] |
| 41 GS = 6, 9 GS = 7, 13 HC | Semen | NMR | non-targeted | Student t-test, OPLS-DA (VIP score) | No validation; GS 6 vs. GS 7 model R2:0.62, Q2:0.49, AUC 0.98 Lysine, serine, pyruvate, and histidine differentiated GS 6 from GS 7 (p < 0.05, VIP > 0.75) | 2021/[32] |
| 41 GS < 7, 32 GS ≥ 7 | Serum/urine | NMR | Targeted | Mann–Whitney U test, OPLS-DA | No validation; OPLS-DA model: R2Y = 0.227/0.556 (serum/urine) Q2Y = 0.0231/−0.256 (serum/urine) Serum glucose, glycine, and urine methylnicotinamide increased in high GS PC (p = 0.015, 0.0369, and 0.0056, respectively) | 2022/[33] |
| NCCN classification 14 very low, low, or intermediate risk, 7 high, 12 very high risk | plasma | NMR | non-targeted | Kruskal–Wallis test with False discovery rate control, Kernel-based feature extraction, Hierarchical clustering | validation (+): internal only; Very high-risk PC was characterized by high levels of GlycA and GlycB (p = 0.0186 and 0.0369, respectively) | 2021/[34] |
| 15 GS < 7, 35 GS ≥ 7 | Plasma | NMR | targeted | Mann–Whitney U test, OPLS-DA (VIP score), Random forest | Validation (+): internal only; In PC with GS ≥ 7, levels of choline, phosphocreatine, lactate, and taurine elevated (AUC: 0.63–0.8), while histidine and tyrosine decreased (AUC: 0.66–0.76), compared to PC with GS < 7 | 2024/[35] |
| Study Groups (n, Number of Patients) | Sample Type | Analytic Platform | Metabolomic Approach | Statistical Analysis/ Feature Selection | Results | Year/Reference |
|---|---|---|---|---|---|---|
| 49 BPH, 49 PC (GS < 7 vs. ≥7) | urine | LC-MS/MS | targeted | Mann–Whitney U test, ROC analysis | No validation; 3-hydroxyisobutyric acid decreased in GS ≥ 7 PC.; AUC: 0.670, p = 0.0391 | 2018/[36] |
| 57 low aggressive PC, 65 intermediate PC, 37 highly aggressive PC | plasma | UPLC-MS | non-targeted | t-test with False Discovery Rate control, ANOVA, PLS-DA (VIP score) | No validation; 3–5 sphingolipids were most associated with PC aggressiveness AUC: 0.842–0.882 | 2020/[37] |
| 40 PC (10 samples each for GS 6 to 9), 10 HC | urine | Paper spray ionization-MS | non-targeted | PLS-DA (VIP score) | validation (−); thymidine glycol correlated with PC advancement | 2021/[38] |
| 124 PC tissues 105 normal tissues | serum, tissue | LC-MS/MS, GC-MS | non-targeted | Wilcoxon signed rank test, machine learning: greedy ensemble construction (Logistic, LASSO, Ridge Regression, Support Vector Classifier, Random Forest), Bayesian hyperparameter optimization | No validation; 25 metabolites differentiated high GS tumors (≥8) from low GS tumors (6) with unadjusted p < 0.05; none passed multiple testing. The machine learning model classified high vs. low GS tumor: AUC: 0.67 | 2021/[39] |
| 606 PC, 54 mPC 268 benign | urine | GC-TOF-MS | non-targeted | Stepwise logistic regression with Akaike information criterion | External validation; 22–26 biomarkers + 5 clinical factors. sPC prediction Sens: 90%, Spec: 57–87% AUC: 0.89–0.95 Accuracy: 74–88% | 2023/[40] |
| 247 PC (139 low grade, 108 intermediate/high grade), 139 controls | urine | GC-MS | non-targeted | PLS-DA (VIP score) logistic regression with LASSO (L1 penalty) | Validation (+): internal only; The model distinguished low from intermediate/high-grade PC. Sens: 0.8, Spec: 0.7, AUC 0.78, | 2024/[41] |
| 481 PC, 44 mPC 122 benign | urine | LC-MS | non-targeted | Stepwise logistic regression with Akaike information criterion | External validation; 25–28 biomarkers + 5 clinical factors. sPC prediction Sens: 90%, Spec: 54–65% AUC: 0.88–0.91 Accuracy: 69–77% | 2024/[42] |
| Major Metabolic Pathway | Specific Metabolites | Significant Alterations of Metabolomic Signatures in Clinically Significant PC |
|---|---|---|
| Lipid | Sphingolipid | serine ↑ [32], ceramides ↑ [37], glycosphingolipids ↑ [37], sphingomyelins ↑ [37], ethanolamine ↓ [40], hydantoin-propionate ↓ [42], sphingosine-1-phosphate ↓ [43] |
| Fatty acid | myristoylglycine * ↑ [38], docosahexaenoate (22:6n3) * ↑ [39], long chain fatty acid (palmitic acid ↑ [40], hexadecanoic acid ↓ [42], stearic acid ↓ [40], 10-hydroxyoctadeca-12,15-dienoic acid ↑ [42]), monoethanolamide of undecylenic acid ↑ [42], N-undecanoylglycine ↑ [42], O-adipoyl-L-carnitine ↑ [42], undecylenic acid ↑ [42], azelaic acid ↓ [42], hept-2-enedioic acid ↓ [42] | |
| Glycerophospholipid | eicosapentaenoylcholine * ↓ [38], choline ↑ [35], 2-Linoleoylglycerophosphoethanolamine * ↓ [39], 1-Oleoylglycerophosphoethanolamine * ↓ [39] | |
| Glycerolipid | Glycerol-2-phosphate * ↓ [39], Glycerol-3-phosphate * ↓ [39], 1-stearoyl-rac-glycerol ↓ [40], monopalmitin ↓ [40] | |
| Carbohydrate | Citric acid cycle | succinate ↓ [42], aconitic acid ↑ [40], cyclohexylsuccinate (radioplex) ↑ [42], salicylsulfuric acid ↓ [42], hippurate ↓ [42] |
| Glycolysis | glucose ↑ [33], pyruvate (pyruvic acid) ↑ * [32]/ ↓ [40], lactate ↑ [35,40], glyceric acid ↑ [40], di-acetyl-lysine ↓ [42], phosphocreatine ↑ [35] | |
| Amino sugars | N-acetylglucosamine (glycoprotein-bound) ↑ [34], N-acetylgalactosamine (glycoprotein-bound) ↑ [34], N-acetylneuraminic acid (glycoprotein-bound) ↑ [34] | |
| Monosaccharides | fructose * ↓ [31], 1,5-anhydro-D-glucitol ↓ [40] | |
| Disaccharides | lactose ↑ [40] | |
| Amino acid | One carbon | glycine ↑ [33] or ↓ [40], serine ↑ [32], methionine ↓ * [39]/ ↑ [42], s-(d-carboxybutyl)-l-homocysteine ↓ [42] |
| Arginine biosynthesis and metabolism | glutamate (glutamic acid) ↑ [38], creatine ↓ [38], arginine * ↓ [39], guanidinoacetic acid ↑ [42], | |
| Branched chain amino acid biosynthesis & catabolism | 3-hydroxyisobutyric acid ↓ [36], 3-methylglutaconic acid * ↑ [38], isoleucine ↑ [40], | |
| Glutathione | gamma-glutamylmethionine * ↓ [39], pyroglutamine * ↓ [39], 5-oxo-D-proline ↑ [42], L-pyroglutamic acid ↓ [40] | |
| N-acetyl amino acids | 4-acetamidobutyric acid ↑ [40] | |
| Beta-alanine | alpha-alanine * ↓ [39], beta-alanine ↓ [40], pantothenic acid (pantothenate) ↑ [40]/↓ [42] | |
| Tyrosine and phenylalanine | L-phenylalanine ↑ [33] * [40], tyrosine ↓ [35,39] *, 3,4-dihydroxyphenylacetic acid ↑ [40], 4-hydroxymandelic acid ↓ [40], 4-hydroxybenzoic acid ↑ [40], 2-hydroxyhippurate * ↑ [39] | |
| Tryptophan | tryptophan * ↓ [39], indoleacetate * ↑ [39], indolepropionate (Indole-3-propionic acid) * ↑ [39] | |
| Amino acid sulfation | l-tyrosine methyl ester 4-sulfate ↑ [42] | |
| Other amino acids | lysine ↓ [32], histidine ↓ [34,35,39]/ ↑ * [32], taurine ↑ [35], N-methylproline * ↑ [39], threonine * ↓ [39], L-phenylephrine ↓ [41], acetylcarnosine ↓ [42], | |
| Nucleotide | Nicotinate and nicotinamide | 1-methylnicotinamide ↑ [33] |
| Purine/Pyrimidine | thymidine glycol ↑ [38], pseudouridine ↑ [40], xanthine ↓ [40,42], 1-methylxanthine ↓ [42], orotidylic acid * ↑ [38] | |
| Peptide | lysylthreonyllysine ↑ [42], 1,3-diazepane-2,4-dione ↑ [42], alanylglycine ↑ [42], | |
| Steroids | cortisone * ↑ [39], pregnenolone sulfate * ↑ [39], dihydrotestosterone sulfate ↓ [42] | |
| Bile acids | glycocholenate sulfate * ↓ [39], taurolithocholate 3-sulfate * ↓ [39] | |
| Organic acid | Sulfur-containing dicarboxylic acid | 3,3′-thiodipropanoate ↑ [42] |
| Others | Bacterial metabolism | galacturonic acid ↓ [40], quinic acid ↓ [40], 5-hydroxyindole ↑ [40], d-allose ↓ [40], arabinofuranose ↑ [40], l-arabinitol ↑ [40] |
| Xenobiotics | trimethylamine N-oxide * ↓ [38], quinone/1,2-benzoquinone ↓ [38], methyl glyphosate ↑ [41], semicarbazide ↑ [41], 2-phenyl-3-decyn-1-ol ↓ [41], n,n-diisopropylethylamine ↓ [41], xylitol ↑ [39] */ ↓ [40], ononitol ↑ [40], galangin ↑ [40], acetamide ↑ [40], 2,5-dipropyltetrahydrofuran ↑ [40], 2,4-dihydroxybutanoic acid ↑ [40], diethanolamine ↓ [40], 3-phenyl-5,10-secocholesta-1(10),2-dien-5-one ↓ [40], tartronic acid ↓ [40], ethyl 1-penten-3-ynesulfonate ↓ [40], levulinic acid ↓ [40], threonic acid ↑ [40], N-(1,4-Dihydroxy-4-methylpentan-2-yl)-3-hydroxy-5-oxo-6-phenylhexanamide ↓ [42], 3-(Cyclobutanecarbonyloxy)-4-(trimethylazaniumyl)butanoate ↑ [42], 1,3,5-tris(2,2-dimethylpropionylamino)benzene ↑ [42], N-butylformamide ↓ [42], dibutyl phthalate ↑ [42], vanilloylglycine ↓ [42], s-(3-oxopropyl)-n-acetylcysteine ↓ [42], 1-methyl-pyrogallol-3-o-sulphate ↓ [42], n-feruloylglycine ↓ [42] | |
| Industrial chemicals | butane-1,4-diol ↑ [41], 5-ethyl-1,2,3,4-tetrahydronaphthalene ↑ [41] |
Disclaimer/Publisher’s Note: The statements, opinions and data contained in all publications are solely those of the individual author(s) and contributor(s) and not of MDPI and/or the editor(s). MDPI and/or the editor(s) disclaim responsibility for any injury to people or property resulting from any ideas, methods, instructions or products referred to in the content. |
© 2025 by the authors. Licensee MDPI, Basel, Switzerland. This article is an open access article distributed under the terms and conditions of the Creative Commons Attribution (CC BY) license (https://creativecommons.org/licenses/by/4.0/).
Share and Cite
Lin, Y.-C.; Chen, C.-H.; Lee, M.-S.; Lee, C.-F.; Hsiao, P.-W.; Huang, H.-P.; Pu, Y.-S. Metabolomics-Based Liquid Biopsy for Predicting Clinically Significant Prostate Cancer. Cancers 2025, 17, 3815. https://doi.org/10.3390/cancers17233815
Lin Y-C, Chen C-H, Lee M-S, Lee C-F, Hsiao P-W, Huang H-P, Pu Y-S. Metabolomics-Based Liquid Biopsy for Predicting Clinically Significant Prostate Cancer. Cancers. 2025; 17(23):3815. https://doi.org/10.3390/cancers17233815
Chicago/Turabian StyleLin, Yuan-Chi, Chung-Hsin Chen, Ming-Shyue Lee, Cheng-Fan Lee, Pei-Wen Hsiao, Hsiang-Po Huang, and Yeong-Shiau Pu. 2025. "Metabolomics-Based Liquid Biopsy for Predicting Clinically Significant Prostate Cancer" Cancers 17, no. 23: 3815. https://doi.org/10.3390/cancers17233815
APA StyleLin, Y.-C., Chen, C.-H., Lee, M.-S., Lee, C.-F., Hsiao, P.-W., Huang, H.-P., & Pu, Y.-S. (2025). Metabolomics-Based Liquid Biopsy for Predicting Clinically Significant Prostate Cancer. Cancers, 17(23), 3815. https://doi.org/10.3390/cancers17233815

