M2 Macrophage Polarization Mediated by Complement C3 from Hedgehog-Activated Fibroblasts Establishes an Immunosuppressive Niche in Gastric Cancer
Simple Summary
Abstract
1. Introduction
2. Materials and Methods
2.1. Collection of Single-Cell Datasets and RNA-Seq Datasets
2.2. Raw Data Processing and Quality Control
2.3. Data Integration, Unsupervised Clustering, and Cell Type Annotation
2.4. Single-Cell Trajectory Analysis
2.5. Intercellular Crosstalk Network Analysis
2.6. Genomic Variation Analysis
2.7. Gene Set Scoring
2.8. GSEA for KEGG Enrichment Analysis
2.9. Differential Expression Analysis
2.10. Machine Learning Analysis
2.11. Nomogram Construction and Independent Prognostic Analysis
2.12. Multiplex Immunofluorescence
2.13. Animal Model Construction
2.14. Flow Cytometry
2.15. Colony Formation Assay
2.16. Cell Viability Assay
2.17. Statistical Analysis
3. Results
3.1. Hedgehog Signaling Pathway Is Significantly Activated in Fibroblasts of the Tumor Microenvironment of Gastric Cancer
3.2. The Relationship Between MMP1 + FIB and the Malignant Progression of Gastric Cancer
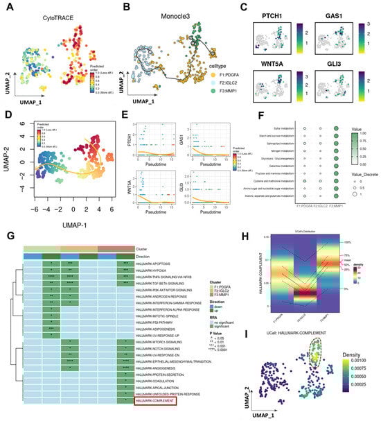
3.3. Differentiation Trajectory and Related Bioinformatics Characteristics of MMP1 + FIB
3.4. CellChat Analysis Reveals Intercellular Communication Patterns of Each Fibroblast Subset in the Gastric Cancer Microenvironment
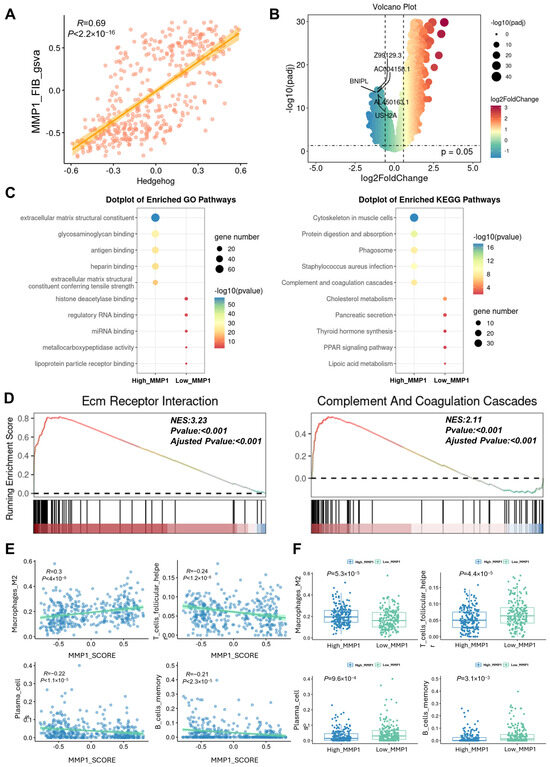
3.5. Bulk RNA-Seq Validates the Remodeling Effect of MMP1 + FIB on the Gastric Cancer TIME
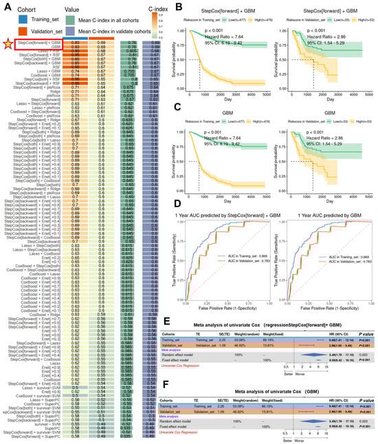
3.6. Construction of a Clinical Predictive Model for Gastric Cancer Patients with the MMP1 + FIB Signature
3.7. Spatial Transcriptomics and mIHC Reveal Distribution Heterogeneity of Immune Cells in the TME
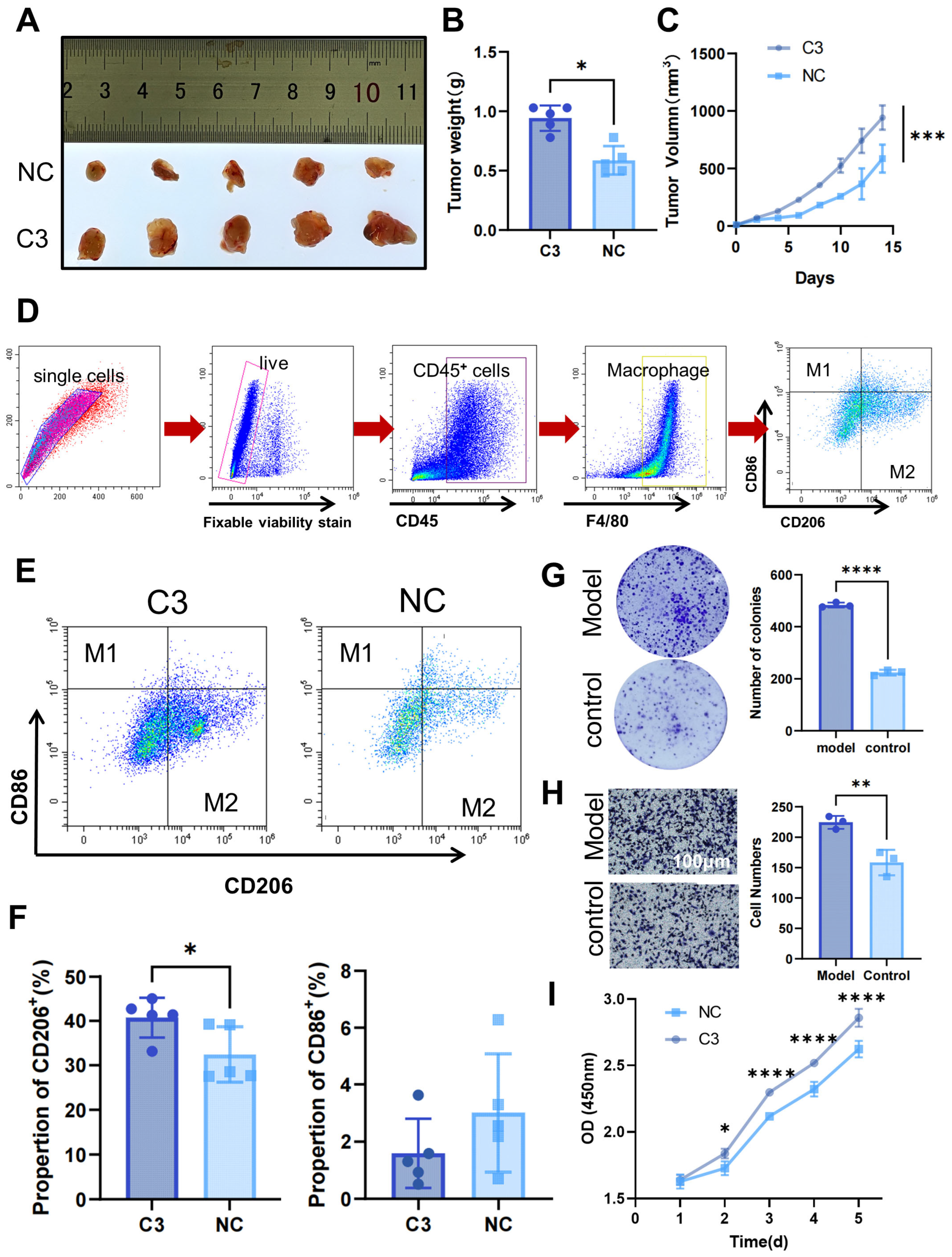
3.8. COMPLEMENT C3 Induces M2 Macrophage Differentiation to Promote Gastric Cancer Proliferation and Metastasis
4. Discussion
5. Conclusions
Supplementary Materials
Author Contributions
Funding
Institutional Review Board Statement
Informed Consent Statement
Data Availability Statement
Conflicts of Interest
Abbreviations
| CAFs | Cancer-associated fibroblasts |
| DEGs | Differentially expressed genes |
| GC | Gastric cancer |
| Hh | Hedgehog signaling pathway |
| Hh.score | Hh-related gene scores |
| High_MMP1 | High MMP1 signature gene score groups |
| IGLC2 + FIB | IGLC2-positive fibroblasts |
| Low_MMP1 | Low MMP1 signature gene score groups |
| mIHC | Multiplex immunofluorescence |
| MDSCs | Myeloid-derived suppressor cells |
| MMP1 + FIB | MMP1-positive fibroblasts |
| PDGFA + FIB | PDGFA-positive fibroblasts |
| TME | Tumor microenvironment |
| TIME | Tumor immune microenvironment |
References
- Xu, Y.Y.; Li, T.; Shen, A.; Bao, X.Q.; Lin, J.F.; Guo, L.Z.; Meng, Q.; Ruan, D.Y.; Zhang, Q.H.; Zuo, Z.X.; et al. FTO up-regulation induced by MYC suppresses tumour progression in Epstein-Barr virus-associated gastric cancer. Clin. Transl. Med. 2023, 13, e1505. [Google Scholar] [CrossRef] [PubMed]
- Russo, A.E.; Strong, V.E. Gastric Cancer Etiology and Management in Asia and the West. Annu. Rev. Med. 2019, 70, 353–367. [Google Scholar] [CrossRef] [PubMed]
- Xu, H.; Li, W. Early detection of gastric cancer in China: Progress and opportunities. Cancer Biol. Med. 2022, 19, 1622–1628. [Google Scholar] [CrossRef]
- Zhang, Q.; Yang, M.; Zhang, P.; Wu, B.; Wei, X.; Li, S. Deciphering gastric inflammation-induced tumorigenesis through multi-omics data and AI methods. Cancer Biol. Med. 2023, 21, 312–330. [Google Scholar] [CrossRef]
- Ma, C.; Yang, C.; Peng, A.; Sun, T.; Ji, X.; Mi, J.; Wei, L.; Shen, S.; Feng, Q. Pan-cancer spatially resolved single-cell analysis reveals the crosstalk between cancer-associated fibroblasts and tumor microenvironment. Mol. Cancer 2023, 22, 170. [Google Scholar] [CrossRef] [PubMed]
- Cords, L.; Tietscher, S.; Anzeneder, T.; Langwieder, C.; Rees, M.; de Souza, N.; Bodenmiller, B. Cancer-associated fibroblast classification in single-cell and spatial proteomics data. Nat. Commun. 2023, 14, 4294. [Google Scholar] [CrossRef]
- Yang, L.; Xie, G.; Fan, Q.; Xie, J. Activation of the hedgehog-signaling pathway in human cancer and the clinical implications. Oncogene 2010, 29, 469–481. [Google Scholar] [CrossRef] [PubMed]
- Nwabo Kamdje, A.H.; Takam Kamga, P.; Tagne Simo, R.; Vecchio, L.; Seke Etet, P.F.; Muller, J.M.; Bassi, G.; Lukong, E.; Kumar Goel, R.; Mbo Amvene, J.; et al. Developmental pathways associated with cancer metastasis: Notch, Wnt, and Hedgehog. Cancer Biol. Med. 2017, 14, 109–120. [Google Scholar] [CrossRef]
- Zhang, Y.; Beachy, P.A. Cellular and molecular mechanisms of Hedgehog signalling. Nat. Rev. Mol. Cell Biol. 2023, 24, 668–687. [Google Scholar] [CrossRef]
- Hanna, A.; Shevde, L.A. Hedgehog signaling: Modulation of cancer properies and tumor mircroenvironment. Mol. Cancer 2016, 15, 24. [Google Scholar] [CrossRef]
- Lin, S.; Dai, Y.; Han, C.; Han, T.; Zhao, L.; Wu, R.; Liu, J.; Zhang, B.; Huang, N.; Liu, Y.; et al. Single-cell transcriptomics reveal distinct immune-infiltrating phenotypes and macrophage-tumor interaction axes among different lineages of pituitary neuroendocrine tumors. Genome Med. 2024, 16, 60. [Google Scholar] [CrossRef]
- Li, Y.Q.; Luo, C.L.; Jiang, J.X.; He, S.; Liu, Y.; Yan, W.X.; Xia, Y.; Cui, Q.; Huang, Y.; Lim, J.Q.; et al. Single-Cell Analysis Reveals Malignant Cells Reshape the Cellular Landscape and Foster an Immunosuppressive Microenvironment of Extranodal NK/T-Cell Lymphoma. Adv. Sci. 2023, 10, e2303913. [Google Scholar] [CrossRef]
- Fernández-García, J.; Franco, F.; Parik, S.; Altea-Manzano, P.; Pane, A.A.; Broekaert, D.; van Elsen, J.; Di Conza, G.; Vermeire, I.; Schalley, T.; et al. CD8+ T cell metabolic rewiring defined by scRNA-seq identifies a critical role of ASNS expression dynamics in T cell differentiation. Cell Rep. 2022, 41, 111639. [Google Scholar] [CrossRef]
- Clough, E.; Barrett, T.; Wilhite, S.E.; Ledoux, P.; Evangelista, C.; Kim, I.F.; Tomashevsky, M.; Marshall, K.A.; Phillippy, K.H.; Sherman, P.M.; et al. NCBI GEO: Archive for gene expression and epigenomics data sets: 23-year update. Nucleic Acids Res. 2024, 52, D138–D144. [Google Scholar] [CrossRef]
- Jiang, H.; Yu, D.; Yang, P.; Guo, R.; Kong, M.; Gao, Y.; Yu, X.; Lu, X.; Fan, X. Revealing the transcriptional heterogeneity of organ-specific metastasis in human gastric cancer using single-cell RNA Sequencing. Clin. Transl. Med. 2022, 12, e730. [Google Scholar] [CrossRef]
- Kumar, V.; Ramnarayanan, K.; Sundar, R.; Padmanabhan, N.; Srivastava, S.; Koiwa, M.; Yasuda, T.; Koh, V.; Huang, K.K.; Tay, S.T.; et al. Single-Cell Atlas of Lineage States, Tumor Microenvironment, and Subtype-Specific Expression Programs in Gastric Cancer. Cancer Discov. 2022, 12, 670–691. [Google Scholar] [CrossRef] [PubMed]
- Barkley, D.; Moncada, R.; Pour, M.; Liberman, D.A.; Dryg, I.; Werba, G.; Wang, W.; Baron, M.; Rao, A.; Xia, B.; et al. Cancer cell states recur across tumor types and form specific interactions with the tumor microenvironment. Nat. Genet. 2022, 54, 1192–1201. [Google Scholar] [CrossRef] [PubMed]
- Stuart, T.; Butler, A.; Hoffman, P.; Hafemeister, C.; Papalexi, E.; Mauck, W.M., 3rd; Hao, Y.; Stoeckius, M.; Smibert, P.; Satija, R. Comprehensive Integration of Single-Cell Data. Cell 2019, 177, 1888–1902.e1821. [Google Scholar] [CrossRef] [PubMed]
- Xu, S.; Hu, E.; Cai, Y.; Xie, Z.; Luo, X.; Zhan, L.; Tang, W.; Wang, Q.; Liu, B.; Wang, R.; et al. Using cluster Profiler to characterize multiomics data. Nat. Protoc. 2024, 19, 3292–3320. [Google Scholar] [CrossRef]
- Cao, J.; Spielmann, M.; Qiu, X.; Huang, X.; Ibrahim, D.M.; Hill, A.J.; Zhang, F.; Mundlos, S.; Christiansen, L.; Steemers, F.J.; et al. The single-cell transcriptional landscape of mammalian organogenesis. Nature 2019, 566, 496–502. [Google Scholar] [CrossRef]
- Hänzelmann, S.; Castelo, R.; Guinney, J. GSVA: Gene set variation analysis for microarray and RNA-seq data. BMC Bioinform. 2013, 14, 7. [Google Scholar] [CrossRef]
- Fan, C.; Chen, F.; Chen, Y.; Huang, L.; Wang, M.; Liu, Y.; Wang, Y.; Guo, H.; Zheng, N.; Liu, Y.; et al. irGSEA: The integration of single-cell rank-based gene set enrichment analysis. Brief. Bioinform. 2024, 25, bbae243. [Google Scholar] [CrossRef] [PubMed]
- Ritchie, M.E.; Phipson, B.; Wu, D.; Hu, Y.; Law, C.W.; Shi, W.; Smyth, G.K. limma powers differential expression analyses for RNA-sequencing and microarray studies. Nucleic Acids Res. 2015, 43, e47. [Google Scholar] [CrossRef] [PubMed]
- Liu, H.; Zhang, W.; Zhang, Y.; Adegboro, A.A.; Fasoranti, D.O.; Dai, L.; Pan, Z.; Liu, H.; Xiong, Y.; Li, W.; et al. Mime: A flexible machine-learning framework to construct and visualize models for clinical characteristics prediction and feature selection. Comput. Struct. Biotechnol. J. 2024, 23, 2798–2810. [Google Scholar] [CrossRef] [PubMed]
- Bertero, T.; Oldham, W.M.; Grasset, E.M.; Bourget, I.; Boulter, E.; Pisano, S.; Hofman, P.; Bellvert, F.; Meneguzzi, G.; Bulavin, D.V.; et al. Tumor-Stroma Mechanics Coordinate Amino Acid Availability to Sustain Tumor Growth and Malignancy. Cell Metab. 2019, 29, 124–140.e10. [Google Scholar] [CrossRef]
- Del Rio, D.; Masi, I.; Caprara, V.; Ottavi, F.; Albertini Petroni, G.; Salvati, E.; Trisciuoglio, D.; Giannitelli, S.M.; Bagnato, A.; Mauri, E.; et al. The β-arrestin1/endothelin axis bolsters ovarian fibroblast-dependent invadosome activity and cancer cell metastatic potential. Cell Death Dis. 2024, 15, 358. [Google Scholar] [CrossRef]
- Wrenn, E.D.; Apfelbaum, A.A.; Rudzinski, E.R.; Deng, X.; Jiang, W.; Sud, S.; Van Noord, R.A.; Newman, E.A.; Garcia, N.M.; Miyaki, A.; et al. Cancer-Associated Fibroblast-Like Tumor Cells Remodel the Ewing Sarcoma Tumor Microenvironment. Clin. Cancer Res. 2023, 29, 5140–5154. [Google Scholar] [CrossRef]
- Zhang, Y.; Wang, X.; Gu, Y.; Liu, T.; Zhao, X.; Cheng, S.; Duan, L.; Huang, C.; Wu, S.; Gao, S. Complement C3 of tumor-derived extracellular vesicles promotes metastasis of RCC via recruitment of immunosuppressive myeloid cells. Proc. Natl. Acad. Sci. USA 2025, 122, e2420005122. [Google Scholar] [CrossRef]
- Cha, J.Y.; Maddileti, S.; Mitin, N.; Harden, T.K.; Der, C.J. Aberrant receptor internalization and enhanced FRS2-dependent signaling contribute to the transforming activity of the fibroblast growth factor receptor 2 IIIb C3 isoform. J. Biol. Chem. 2009, 284, 6227–6240. [Google Scholar] [CrossRef][Green Version]
- Wang, H.; Liang, Y.; Liu, Z.; Zhang, R.; Chao, J.; Wang, M.; Liu, M.; Qiao, L.; Xuan, Z.; Zhao, H.; et al. POSTN+ cancer-associated fibroblasts determine the efficacy of immunotherapy in hepatocellular carcinoma. J. Immunother. Cancer 2024, 12, e008721. [Google Scholar] [CrossRef]
- Jia, H.; Chen, X.; Zhang, L.; Chen, M. Cancer associated fibroblasts in cancer development and therapy. J. Hematol. Oncol. 2025, 18, 36. [Google Scholar] [CrossRef]
- Magrini, E.; Di Marco, S.; Mapelli, S.N.; Perucchini, C.; Pasqualini, F.; Donato, A.; Guevara Lopez, M.L.; Carriero, R.; Ponzetta, A.; Colombo, P.; et al. Complement activation promoted by the lectin pathway mediates C3aR-dependent sarcoma progression and immunosuppression. Nat. Cancer 2021, 2, 218–232. [Google Scholar] [CrossRef]
- Bohlson, S.S.; O’Conner, S.D.; Hulsebus, H.J.; Ho, M.M.; Fraser, D.A. Complement, c1q, and c1q-related molecules regulate macrophage polarization. Front. Immunol. 2014, 5, 402. [Google Scholar] [CrossRef]
- Lan, F.; Li, J.; Miao, W.; Sun, F.; Duan, S.; Song, Y.; Yao, J.; Wang, X.; Wang, C.; Liu, X.; et al. GZMK-expressing CD8+ T cells promote recurrent airway inflammatory diseases. Nature 2025, 638, 490–498. [Google Scholar] [CrossRef] [PubMed]
- Leonard, N.A.; Corry, S.M.; Reidy, E.; Egan, H.; O’Malley, G.; Thompson, K.; McDermott, E.; O’Neill, A.; Zakaria, N.; Egan, L.J.; et al. Tumor-associated mesenchymal stromal cells modulate macrophage phagocytosis in stromal-rich colorectal cancer via PD-1 signaling. iScience 2024, 27, 110701. [Google Scholar] [CrossRef]
- Xu, J.; Gao, C.; He, Y.; Fang, X.; Sun, D.; Peng, Z.; Xiao, H.; Sun, M.; Zhang, P.; Zhou, T.; et al. NLRC3 expression in macrophage impairs glycolysis and host immune defense by modulating the NF-κB-NFAT5 complex during septic immunosuppression. Mol. Ther. 2023, 31, 154–173. [Google Scholar] [CrossRef]
- Jain, S.; Rick, J.W.; Joshi, R.S.; Beniwal, A.; Spatz, J.; Gill, S.; Chang, A.C.; Choudhary, N.; Nguyen, A.T.; Sudhir, S.; et al. Single-cell RNA sequencing and spatial transcriptomics reveal cancer-associated fibroblasts in glioblastoma with protumoral effects. J. Clin. Investig. 2023, 133, e147087. [Google Scholar] [CrossRef] [PubMed]
- Chen, S.; Saeed, A.; Liu, Q.; Jiang, Q.; Xu, H.; Xiao, G.G.; Rao, L.; Duo, Y. Macrophages in immunoregulation and therapeutics. Signal Transduct. Target. Ther. 2023, 8, 207. [Google Scholar] [CrossRef] [PubMed]
- Luo, R.; Liu, J.; Wang, T.; Zhao, W.; Wang, Y.; Wen, J.; Wang, H.; Ding, S.; Zhou, X. The landscape of malignant transition: Unraveling cancer cell-of-origin and heterogeneous tissue microenvironment. Cancer Lett. 2025, 621, 217591. [Google Scholar] [CrossRef]








Disclaimer/Publisher’s Note: The statements, opinions and data contained in all publications are solely those of the individual author(s) and contributor(s) and not of MDPI and/or the editor(s). MDPI and/or the editor(s) disclaim responsibility for any injury to people or property resulting from any ideas, methods, instructions or products referred to in the content. |
© 2025 by the authors. Licensee MDPI, Basel, Switzerland. This article is an open access article distributed under the terms and conditions of the Creative Commons Attribution (CC BY) license (https://creativecommons.org/licenses/by/4.0/).
Share and Cite
Lou, J.; Zhang, J.; Song, Z.; Zhang, S.; Zhao, S.; Wei, Y.; Chen, G.; Jiang, T.; Zhang, G. M2 Macrophage Polarization Mediated by Complement C3 from Hedgehog-Activated Fibroblasts Establishes an Immunosuppressive Niche in Gastric Cancer. Cancers 2025, 17, 3164. https://doi.org/10.3390/cancers17193164
Lou J, Zhang J, Song Z, Zhang S, Zhao S, Wei Y, Chen G, Jiang T, Zhang G. M2 Macrophage Polarization Mediated by Complement C3 from Hedgehog-Activated Fibroblasts Establishes an Immunosuppressive Niche in Gastric Cancer. Cancers. 2025; 17(19):3164. https://doi.org/10.3390/cancers17193164
Chicago/Turabian StyleLou, Jiaheng, Jingcheng Zhang, Zhiyuan Song, Shuo Zhang, Sicheng Zhao, Yunhai Wei, Guiping Chen, Tao Jiang, and Guangji Zhang. 2025. "M2 Macrophage Polarization Mediated by Complement C3 from Hedgehog-Activated Fibroblasts Establishes an Immunosuppressive Niche in Gastric Cancer" Cancers 17, no. 19: 3164. https://doi.org/10.3390/cancers17193164
APA StyleLou, J., Zhang, J., Song, Z., Zhang, S., Zhao, S., Wei, Y., Chen, G., Jiang, T., & Zhang, G. (2025). M2 Macrophage Polarization Mediated by Complement C3 from Hedgehog-Activated Fibroblasts Establishes an Immunosuppressive Niche in Gastric Cancer. Cancers, 17(19), 3164. https://doi.org/10.3390/cancers17193164

