ERRα and HIF-1α Cooperate to Enhance Breast Cancer Aggressiveness and Chemoresistance Under Hypoxic Conditions
Simple Summary
Abstract
1. Introduction
2. Materials and Methods
2.1. Cell Culture and Treatments
2.2. Western Blot
2.3. Coimmunoprecipitation
2.4. HIF-1 Activation Assay
2.5. RNA Interference
2.6. Immunofluorescence
2.7. Reverse Transcription and Semiquantitative PCR
- (1)
- Human MDR1 gene:Forward: 5′-GACTGAGCCTGGAGGTGAAG-3′;Reverse: 5′-CCACCAGAGAGCTGAGTTCC-3′ (60 °C, 40 cycles).
- (2)
- Human ESRRA gene:Forward: 5′-TGCCAATTCAGACTCTGTGC-3′;Reverse: 5′-CCTCGAGCATCTCCAAGAAC-3′ (60 °C, 31 cycles).
- (3)
- Human B2M gene:Forward: 5′-AGCAAGGACTGGTCTTTCTATCTC-3′;Reverse: 5′-ATGTCTCGATCCCACTTAACTATCTT-3′ (56 °C, 30 cycles).
2.8. ChIP Assay
- (1)
- The HRE within the promoter region of the human MDR1 gene:Forward: 5′-GGAGCAGTCATCTGTGGTGA-3′Reverse: 5′-CTCGAATGAGCTCAGGCTTC-3′
- (2)
- An MDR1 promoter region that does not contain an HRE:Forward: 5′-GAAGGTCTTCCCAGTAACCTACC-3′Reverse: 5′-GCCAGAGTTGAGAAGTTTAGCC-3′
- (3)
- The HRE within the promoter region of the human VEGF gene:Forward: 5′-GCCTCTGTCTGCCCAGCTGC-3′Reverse: 5′-GTGGAGCTGAGAACGGGAAGC-3′
- (4)
- A VEGF promoter region that does not contain an HRE:Forward: 5′-TGGAGAGAAGGAGGAAGGGG-3′Reverse: 5′-CCAGTGGAAGGGGAAGGAA-3′
2.9. Measurement of Doxorubicin Accumulation
2.10. TMA Staining
2.11. Statistical Analysis
3. Results
3.1. ERRα and HIF-1α Interact Under Hypoxic Conditions in Breast Cancer Cell Lines
3.2. The Interaction Between ERRα and HIF-1α Is Necessary for HIF-1α Activation
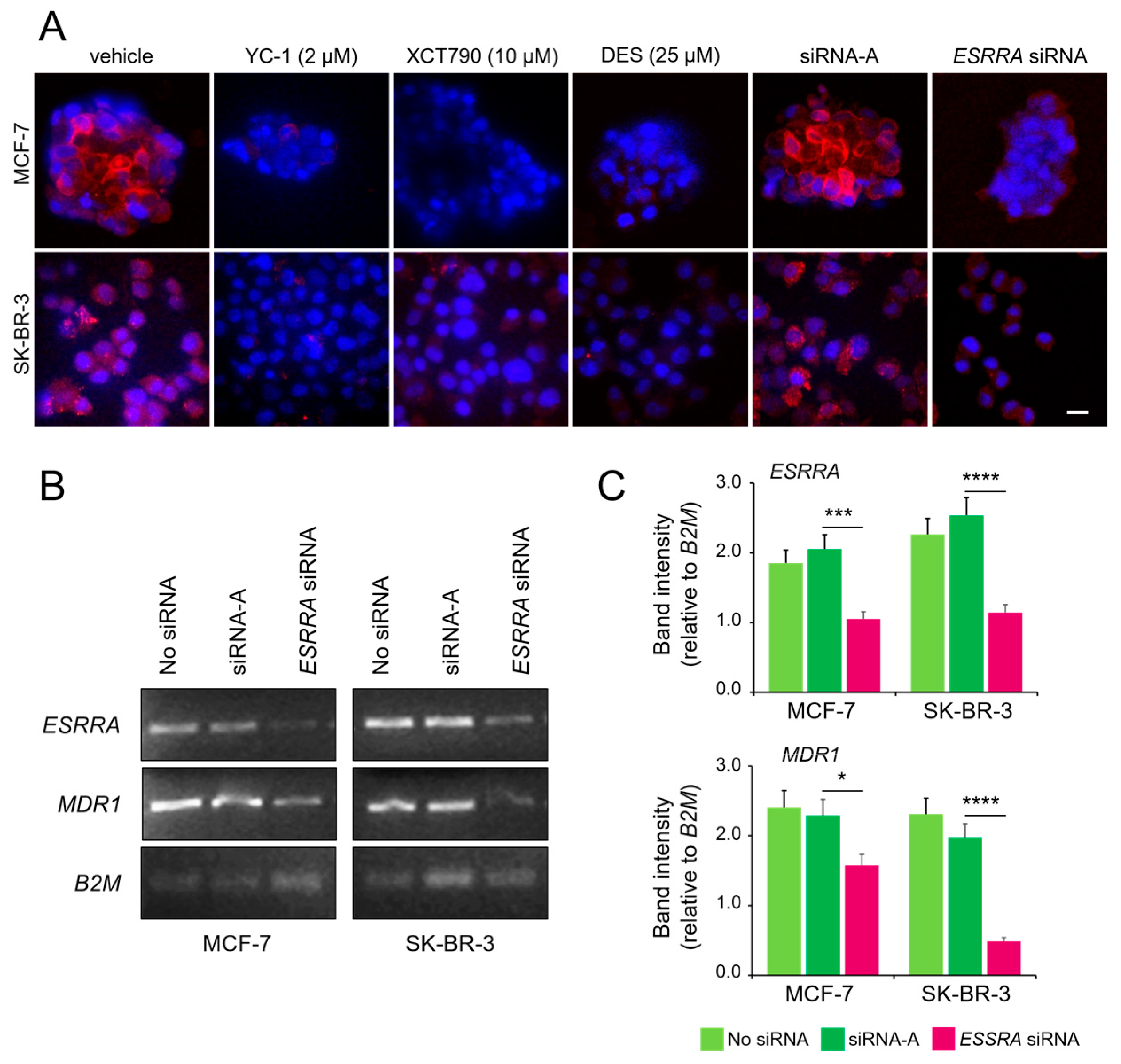
3.3. ERRα Is Necessary for HIF-1-Mediated Overexpression of the P-gp Protein
3.4. ERRα Is Necessary for HIF-1α Binding to the MDR1 and VEGF Gene Promoters
3.5. ERRα Inhibition Restores Intracellular Doxorubicin Retention Under Hypoxia
3.6. ERRα Expression Is Clinically Correlated with PGC-1α, HIF-1α, and P-gp Expression
4. Discussion
5. Limitations
6. Conclusions
Supplementary Materials
Author Contributions
Funding
Institutional Review Board Statement
Informed Consent Statement
Data Availability Statement
Acknowledgments
Conflicts of Interest
Abbreviations
| B2M | Human β-2 microglobulin |
| DAB | 3,3′diaminobenzidine |
| DAPI | 4′,6-diamidino-2-phenylindole dihydrochloride |
| DES | Diethyl-stilbestrol |
| EPO | Erythropoietin gene |
| ER | Estrogen receptor |
| ERRα | Estrogen-related receptor alpha protein |
| ESRRA | Estrogen-related receptor alpha gene |
| IHC | Immunohistochemistry |
| IND | Investigational new drug |
| HIF-1α | Hypoxia-inducible factor 1-alpha |
| HRE | Hypoxia‒response element |
| MDR1 | Multidrug resistance 1 gene |
| OLS | Ordinary least squares |
| PCNA | Proliferating cell nuclear antigen |
| PE | Phycoerythrin |
| PGC-1α | Peroxisome proliferator-activated receptor-γ coactivator 1 alpha |
| P-gp | Permeability glycoprotein 1 |
| STR | Short tandem repeat |
| TMA | Tissue microarray |
| TNBC | Triple-negative breast cancer |
| VEGF | Vascular endothelial growth factor |
References
- Arnold, M.; Morgan, E.; Rumgay, H.; Mafra, A.; Singh, D.; Laversanne, M.; Vignat, J.; Gralow, J.R.; Cardoso, F.; Siesling, S.; et al. Current and Future Burden of Breast Cancer: Global Statistics for 2020 and 2040. Breast 2022, 66, 15–23. [Google Scholar] [CrossRef] [PubMed]
- Siegel, R.L.; Kratzer, T.B.; Giaquinto, A.N.; Sung, H.; Jemal, A. Cancer Statistics, 2025. CA Cancer J. Clin. 2025, 75, 10–45. [Google Scholar] [CrossRef] [PubMed]
- Waks, A.G.; Winer, E.P. Breast Cancer Treatment: A Review. JAMA 2019, 321, 288–300. [Google Scholar] [CrossRef] [PubMed]
- Moscow, J.A.; Cowan, K.H. Multidrug Resistance. J. Natl. Cancer Inst. 1988, 80, 14–20. [Google Scholar] [CrossRef] [PubMed]
- Gottesman, M.M.; Lavi, O.; Hall, M.D.; Gillet, J.-P. Toward a Better Understanding of the Complexity of Cancer Drug Resistance. Annu. Rev. Pharmacol. Toxicol. 2016, 56, 85–102. [Google Scholar] [CrossRef] [PubMed]
- McAleese, C.E.; Choudhury, C.; Butcher, N.J.; Minchin, R.F. Hypoxia-Mediated Drug Resistance in Breast Cancers. Cancer Lett. 2021, 502, 189–199. [Google Scholar] [CrossRef] [PubMed]
- Mazure, N.M.; Chen, E.Y.; Yeh, P.; Laderoute, K.R.; Giaccia, A.J. Oncogenic Transformation and Hypoxia Synergistically Act to Modulate Vascular Endothelial Growth Factor Expression. Cancer Res. 1996, 56, 3436–3440. [Google Scholar] [PubMed]
- Carmeliet, P.; Dor, Y.; Herbert, J.M.; Fukumura, D.; Brusselmans, K.; Dewerchin, M.; Neeman, M.; Bono, F.; Abramovitch, R.; Maxwell, P.; et al. Role of HIF-1alpha in Hypoxia-Mediated Apoptosis, Cell Proliferation and Tumour Angiogenesis. Nature 1998, 394, 485–490. [Google Scholar] [CrossRef] [PubMed]
- Gordan, J.D.; Simon, M.C. Hypoxia-Inducible Factors: Central Regulators of the Tumor Phenotype. Curr. Opin. Genet. Dev. 2007, 17, 71–77. [Google Scholar] [CrossRef] [PubMed]
- Deblois, G.; Smith, H.W.; Tam, I.S.; Gravel, S.-P.; Caron, M.; Savage, P.; Labbé, D.P.; Bégin, L.R.; Tremblay, M.L.; Park, M.; et al. ERRα Mediates Metabolic Adaptations Driving Lapatinib Resistance in Breast Cancer. Nat. Commun. 2016, 7, 12156. [Google Scholar] [CrossRef] [PubMed]
- Li, X.; Zhang, K.; Hu, Y.; Luo, N. ERRα Activates SHMT2 Transcription to Enhance the Resistance of Breast Cancer to Lapatinib via Modulating the Mitochondrial Metabolic Adaption. Biosci. Rep. 2020, 40, BSR20192465. [Google Scholar] [CrossRef] [PubMed]
- Park, S.; Chang, C.-Y.; Safi, R.; Liu, X.; Baldi, R.; Jasper, J.S.; Anderson, G.R.; Liu, T.; Rathmell, J.C.; Dewhirst, M.W.; et al. ERRα-Regulated Lactate Metabolism Contributes to Resistance to Targeted Therapies in Breast Cancer. Cell Rep. 2016, 15, 323–335. [Google Scholar] [CrossRef] [PubMed]
- Thewes, V.; Simon, R.; Schroeter, P.; Schlotter, M.; Anzeneder, T.; Büttner, R.; Benes, V.; Sauter, G.; Burwinkel, B.; Nicholson, R.I.; et al. Reprogramming of the ERRα and ERα Target Gene Landscape Triggers Tamoxifen Resistance in Breast Cancer. Cancer Res. 2015, 75, 720–731. [Google Scholar] [CrossRef] [PubMed]
- Manna, S.; Bostner, J.; Sun, Y.; Miller, L.D.; Alayev, A.; Schwartz, N.S.; Lager, E.; Fornander, T.; Nordenskjöld, B.; Yu, J.J.; et al. ERRα Is a Marker of Tamoxifen Response and Survival in Triple-Negative Breast Cancer. Clin. Cancer Res. 2016, 22, 1421–1431. [Google Scholar] [CrossRef] [PubMed]
- Giguère, V. Orphan Nuclear Receptors: From Gene to Function. Endocr. Rev. 1999, 20, 689–725. [Google Scholar] [CrossRef] [PubMed]
- Muduli, K.; Pradhan, J.; Prusty, M.; Samal, A.P.; Reddy, K.S.; Elangovan, S. Estrogen-Related Receptor Alpha (ERRα) Promotes the Migration, Invasion and Angiogenesis of Breast Cancer Stem Cell-like Cells. Med. Oncol. 2024, 41, 78. [Google Scholar] [CrossRef] [PubMed]
- Muduli, K.; Prusty, M.; Pradhan, J.; Samal, A.P.; Sahu, B.; Roy, D.S.; Reddy, K.S.; Elangovan, S. Estrogen-Related Receptor Alpha (ERRα) Promotes Cancer Stem Cell-Like Characteristics in Breast Cancer. Stem Cell Rev. Rep. 2023, 19, 2807–2819. [Google Scholar] [CrossRef] [PubMed]
- De Luca, A.; Fiorillo, M.; Peiris-Pagès, M.; Ozsvari, B.; Smith, D.L.; Sanchez-Alvarez, R.; Martinez-Outschoorn, U.E.; Cappello, A.R.; Pezzi, V.; Lisanti, M.P.; et al. Mitochondrial Biogenesis Is Required for the Anchorage-Independent Survival and Propagation of Stem-like Cancer Cells. Oncotarget 2015, 6, 14777–14795. [Google Scholar] [CrossRef] [PubMed]
- Vargas, G.; Bouchet, M.; Bouazza, L.; Reboul, P.; Boyault, C.; Gervais, M.; Kan, C.; Benetollo, C.; Brevet, M.; Croset, M.; et al. ERRα Promotes Breast Cancer Cell Dissemination to Bone by Increasing RANK Expression in Primary Breast Tumors. Oncogene 2019, 38, 950–964. [Google Scholar] [CrossRef] [PubMed]
- Berman, A.Y.; Manna, S.; Schwartz, N.S.; Katz, Y.E.; Sun, Y.; Behrmann, C.A.; Yu, J.J.; Plas, D.R.; Alayev, A.; Holz, M.K. ERRα Regulates the Growth of Triple-Negative Breast Cancer Cells via S6K1-Dependent Mechanism. Signal Transduct. Target. Ther. 2017, 2, 17035. [Google Scholar] [CrossRef] [PubMed]
- Ariazi, E.A.; Clark, G.M.; Mertz, J.E. Estrogen-Related Receptor Alpha and Estrogen-Related Receptor Gamma Associate with Unfavorable and Favorable Biomarkers, Respectively, in Human Breast Cancer. Cancer Res. 2002, 62, 6510–6518. [Google Scholar] [PubMed]
- Suzuki, T.; Miki, Y.; Moriya, T.; Shimada, N.; Ishida, T.; Hirakawa, H.; Ohuchi, N.; Sasano, H. Estrogen-Related Receptor Alpha in Human Breast Carcinoma as a Potent Prognostic Factor. Cancer Res. 2004, 64, 4670–4676. [Google Scholar] [CrossRef] [PubMed]
- Stein, R.A.; Chang, C.-Y.; Kazmin, D.A.; Way, J.; Schroeder, T.; Wergin, M.; Dewhirst, M.W.; McDonnell, D.P. Estrogen-Related Receptor Alpha Is Critical for the Growth of Estrogen Receptor-Negative Breast Cancer. Cancer Res. 2008, 68, 8805–8812. [Google Scholar] [CrossRef] [PubMed]
- Jarzabek, K.; Koda, M.; Kozlowski, L.; Sulkowski, S.; Kottler, M.-L.; Wolczynski, S. The Significance of the Expression of ERRalpha as a Potential Biomarker in Breast Cancer. J. Steroid Biochem. Mol. Biol. 2009, 113, 127–133. [Google Scholar] [CrossRef] [PubMed]
- Deblois, G.; Chahrour, G.; Perry, M.-C.; Sylvain-Drolet, G.; Muller, W.J.; Giguère, V. Transcriptional Control of the ERBB2 Amplicon by ERRalpha and PGC-1beta Promotes Mammary Gland Tumorigenesis. Cancer Res. 2010, 70, 10277–10287. [Google Scholar] [CrossRef] [PubMed]
- Zhang, L.-D.; Chen, L.; Zhang, M.; Qi, H.-J.; Chen, L.; Chen, H.-F.; Zhong, M.-K.; Shi, X.-J.; Li, Q.-Y. Downregulation of ERRα Inhibits Angiogenesis in Human Umbilical Vein Endothelial Cells through Regulating VEGF Production and PI3K/Akt/STAT3 Signaling Pathway. Eur. J. Pharmacol. 2015, 769, 167–176. [Google Scholar] [CrossRef] [PubMed]
- Stein, R.A.; Gaillard, S.; McDonnell, D.P. Estrogen-Related Receptor Alpha Induces the Expression of Vascular Endothelial Growth Factor in Breast Cancer Cells. J. Steroid Biochem. Mol. Biol. 2009, 114, 106–112. [Google Scholar] [CrossRef] [PubMed]
- Zou, C.; Yu, S.; Xu, Z.; Wu, D.; Ng, C.-F.; Yao, X.; Yew, D.T.; Vanacker, J.-M.; Chan, F.L. ERRα Augments HIF-1 Signalling by Directly Interacting with HIF-1α in Normoxic and Hypoxic Prostate Cancer Cells. J. Pathol. 2014, 233, 61–73. [Google Scholar] [CrossRef] [PubMed]
- Ao, A.; Wang, H.; Kamarajugadda, S.; Lu, J. Involvement of Estrogen-Related Receptors in Transcriptional Response to Hypoxia and Growth of Solid Tumors. Proc. Natl. Acad. Sci. USA 2008, 105, 7821–7826. [Google Scholar] [CrossRef] [PubMed]
- Su, P.; Yu, L.; Mao, X.; Sun, P. Role of HIF-1α/ERRα in Enhancing Cancer Cell Metabolism and Promoting Resistance of Endometrial Cancer Cells to Pyroptosis. Front. Oncol. 2022, 12, 881252. [Google Scholar] [CrossRef] [PubMed]
- Doublier, S.; Belisario, D.C.; Polimeni, M.; Annaratone, L.; Riganti, C.; Allia, E.; Ghigo, D.; Bosia, A.; Sapino, A. HIF-1 Activation Induces Doxorubicin Resistance in MCF7 3-D Spheroids via P-Glycoprotein Expression: A Potential Model of the Chemo-Resistance of Invasive Micropapillary Carcinoma of the Breast. BMC Cancer 2012, 12, 4. [Google Scholar] [CrossRef] [PubMed]
- Rueden, C.T.; Schindelin, J.; Hiner, M.C.; DeZonia, B.E.; Walter, A.E.; Arena, E.T.; Eliceiri, K.W. ImageJ2: ImageJ for the next Generation of Scientific Image Data. BMC Bioinform. 2017, 18, 529. [Google Scholar] [CrossRef] [PubMed]
- Bankhead, P.; Loughrey, M.B.; Fernández, J.A.; Dombrowski, Y.; McArt, D.G.; Dunne, P.D.; McQuaid, S.; Gray, R.T.; Murray, L.J.; Coleman, H.G.; et al. QuPath: Open Source Software for Digital Pathology Image Analysis. Sci. Rep. 2017, 7, 16878. [Google Scholar] [CrossRef] [PubMed]
- Froehlich, K.; Haeger, J.-D.; Heger, J.; Pastuschek, J.; Photini, S.M.; Yan, Y.; Lupp, A.; Pfarrer, C.; Mrowka, R.; Schleußner, E.; et al. Generation of Multicellular Breast Cancer Tumor Spheroids: Comparison of Different Protocols. J. Mammary Gland. Biol. Neoplasia 2016, 21, 89–98. [Google Scholar] [CrossRef] [PubMed]
- Muñoz-Sánchez, J.; Chánez-Cárdenas, M.E. The Use of Cobalt Chloride as a Chemical Hypoxia Model. J. Appl. Toxicol. 2019, 39, 556–570. [Google Scholar] [CrossRef] [PubMed]
- Zhi, S.; Chen, C.; Huang, H.; Zhang, Z.; Zeng, F.; Zhang, S. Hypoxia-Inducible Factor in Breast Cancer: Role and Target for Breast Cancer Treatment. Front. Immunol. 2024, 15, 1370800. [Google Scholar] [CrossRef] [PubMed]
- Greschik, H.; Althage, M.; Flaig, R.; Sato, Y.; Chavant, V.; Peluso-Iltis, C.; Choulier, L.; Cronet, P.; Rochel, N.; Schüle, R.; et al. Communication between the ERRalpha Homodimer Interface and the PGC-1alpha Binding Surface via the Helix 8-9 Loop. J. Biol. Chem. 2008, 283, 20220–20230. [Google Scholar] [CrossRef] [PubMed]
- Tcherepanova, I.; Puigserver, P.; Norris, J.D.; Spiegelman, B.M.; McDonnell, D.P. Modulation of Estrogen Receptor-Alpha Transcriptional Activity by the Coactivator PGC-1. J. Biol. Chem. 2000, 275, 16302–16308. [Google Scholar] [CrossRef] [PubMed]
- De Luise, M.; Sollazzo, M.; Lama, E.; Coadă, C.A.; Bressi, L.; Iorio, M.; Cavina, B.; D’Angelo, L.; Milioni, S.; Marchio, L.; et al. Inducing Respiratory Complex I Impairment Elicits an Increase in PGC1α in Ovarian Cancer. Sci. Rep. 2022, 12, 8020. [Google Scholar] [CrossRef] [PubMed]
- Wende, A.R.; Huss, J.M.; Schaeffer, P.J.; Giguère, V.; Kelly, D.P. PGC-1alpha Coactivates PDK4 Gene Expression via the Orphan Nuclear Receptor ERRalpha: A Mechanism for Transcriptional Control of Muscle Glucose Metabolism. Mol. Cell Biol. 2005, 25, 10684–10694. [Google Scholar] [CrossRef] [PubMed]
- Tutzauer, J.; Sjöström, M.; Holmberg, E.; Karlsson, P.; Killander, F.; Leeb-Lundberg, L.M.F.; Malmström, P.; Niméus, E.; Fernö, M.; Jögi, A. Breast Cancer Hypoxia in Relation to Prognosis and Benefit from Radiotherapy after Breast-Conserving Surgery in a Large, Randomised Trial with Long-Term Follow-Up. Br. J. Cancer 2022, 126, 1145–1156. [Google Scholar] [CrossRef] [PubMed]
- Jan, A.; Sofi, S.; Jan, N.; Mir, M.A. An Update on Cancer Stem Cell Survival Pathways Involved in Chemoresistance in Triple-Negative Breast Cancer. Future Oncol. 2025, 21, 715–735. [Google Scholar] [CrossRef] [PubMed]
- Błaszczak, E.; Miziak, P.; Odrzywolski, A.; Baran, M.; Gumbarewicz, E.; Stepulak, A. Triple-Negative Breast Cancer Progression and Drug Resistance in the Context of Epithelial-Mesenchymal Transition. Cancers 2025, 17, 228. [Google Scholar] [CrossRef] [PubMed]
- Kallen, J.; Lattmann, R.; Beerli, R.; Blechschmidt, A.; Blommers, M.J.J.; Geiser, M.; Ottl, J.; Schlaeppi, J.-M.; Strauss, A.; Fournier, B. Crystal Structure of Human Estrogen-Related Receptor Alpha in Complex with a Synthetic Inverse Agonist Reveals Its Novel Molecular Mechanism. J. Biol. Chem. 2007, 282, 23231–23239. [Google Scholar] [CrossRef] [PubMed]
- Bemelmans, M.P.; Cournia, Z.; Damm-Ganamet, K.L.; Gervasio, F.L.; Pande, V. Computational Advances in Discovering Cryptic Pockets for Drug Discovery. Curr. Opin. Struct. Biol. 2025, 90, 102975. [Google Scholar] [CrossRef] [PubMed]
- Hegazy, L. Uncovering a Novel Binding Trench in ERRα: Insights from Molecular Simulations. Front. Mol. Biosci. 2025, 12, 1523932. [Google Scholar] [CrossRef] [PubMed]
- Xiong, S.; Song, K.; Xiang, H.; Luo, G. Dual-Target Inhibitors Based on ERα: Novel Therapeutic Approaches for Endocrine Resistant Breast Cancer. Eur. J. Med. Chem. 2024, 270, 116393. [Google Scholar] [CrossRef] [PubMed]
- Park, S.; Safi, R.; Liu, X.; Baldi, R.; Liu, W.; Liu, J.; Locasale, J.W.; Chang, C.-Y.; McDonnell, D.P. Inhibition of ERRα Prevents Mitochondrial Pyruvate Uptake Exposing NADPH-Generating Pathways as Targetable Vulnerabilities in Breast Cancer. Cell Rep. 2019, 27, 3587–3601.e4. [Google Scholar] [CrossRef] [PubMed]
- Lee, S.; Kim, J.Y.; Lee, S.J.; Hwang, C.S.; Lee, H.J.; Kim, K.B.; Lee, J.H.; Shin, D.H.; Choi, K.U.; Lee, C.H.; et al. Impact of Neoadjuvant Chemotherapy (NAC) on Biomarker Expression in Breast Cancer. Medicina 2024, 60, 737. [Google Scholar] [CrossRef] [PubMed]
- Turner, N.C.; Mayer, E.L.; Park, Y.H.; Janni, W.; Ma, C.X.; Cristofanilli, M.; Bianchini, G.; Kalinsky, K.; Iwata, H.; Chia, S.K.L.; et al. Camizestrant + CDK4/6 Inhibitor (CDK4/6i) for the Treatment of Emergent ESR1 Mutations during First-Line (1L) Endocrine-Based Therapy (ET) and Ahead of Disease Progression in Patients (Pts) with HR+/HER2– Advanced Breast Cancer (ABC): Phase 3, Double-Blind ctDNA-Guided SERENA-6 Trial. JCO 2025, 43, LBA4. [Google Scholar] [CrossRef]






| Grade | ER Score | ER % | PR Score | PR % | HER2 | Ki67 % | ||
|---|---|---|---|---|---|---|---|---|
| (r) | ERRα | 0.041653 | −0.12126 | −0.10895 | −0.15221 | −0.15907 | −0.054690 | −0.138250 |
| PGC-1α | 0.042560 | −0.11219 | −0.10497 | −0.12734 | −0.12082 | −0.051130 | 0.019983 | |
| HIF1α | 0.181403 | −0.12506 | −0.15319 | −0.19829 | −0.18007 | 0.028343 | 0.026184 | |
| P-gp | 0.052622 | −0.02616 | −0.02247 | −0.04643 | −0.04213 | 0.023183 | 0.062225 | |
| p value | ERRα | 0.645997 | 0.179733 | 0.228398 | 0.091483 | 0.077627 | 0.54630 | 0.125716 |
| PGC-1α | 0.638830 | 0.214768 | 0.245942 | 0.158734 | 0.181326 | 0.572743 | 0.825645 | |
| HIF1α | 0.043767 | 0.166382 | 0.089388 | 0.027268 | 0.045365 | 0.754679 | 0.772835 | |
| P-gp | 0.561618 | 0.773019 | 0.804377 | 0.608611 | 0.642197 | 0.798283 | 0.492363 |
| ERRα | PGC-1α | HIF1α | P-gp | ||
|---|---|---|---|---|---|
| (r) | ERRα | 1 | 0.504028 | 0.379303 | 0.403852 |
| PGC-1α | 0.504028 | 1 | 0.40845 | 0.546257 | |
| HIF1α | 0.379303 | 0.40845 | 1 | 0.491339 | |
| P-gp | 0.403852 | 0.546257 | 0.491339 | 1 | |
| p value | ERRα | 2.41 × 10−9 | 1.40 × 10−5 | 3.30 × 10−6 | |
| PGC-1α | 2.41 × 10−9 | 2.49 × 10−6 | 5.30 × 10−11 | ||
| HIF1α | 1.40 × 10−5 | 2.49 × 10−6 | 6.86 × 10−9 | ||
| P-gp | 3.30 × 10−6 | 5.30 × 10−11 | 6.86 × 10−9 |
| Dependent Variable | Predictor | β Coefficient | p Value | R2 |
|---|---|---|---|---|
| ERRα | PGC-1α | 0.296600358 | 0.000161052 | 0.293983474 |
| ERRα | HIF1α | 0.173441476 | 0.029272525 | 0.293983474 |
| ERRα | P-gp | 0.058089575 | 0.526283255 | 0.293983474 |
| PGC-1α | ERRα | 0.378690390 | 0.000161052 | 0.439191513 |
| PGC-1α | HIF1α | 0.145059442 | 0.10823915 | 0.439191513 |
| PGC-1α | P-gp | 0.462682551 | 3.04 × 10−6 | 0.439191513 |
| HIF1α | ERRα | 0.224748095 | 0.029272525 | 0.31746520 |
| HIF1α | PGC-1α | 0.147223266 | 0.10823915 | 0.31746520 |
| HIF1α | P-gp | 0.354564763 | 0.000498647 | 0.31746520 |
| P-gp | ERRα | 0.057750214 | 0.526283255 | 0.407189879 |
Disclaimer/Publisher’s Note: The statements, opinions and data contained in all publications are solely those of the individual author(s) and contributor(s) and not of MDPI and/or the editor(s). MDPI and/or the editor(s) disclaim responsibility for any injury to people or property resulting from any ideas, methods, instructions or products referred to in the content. |
© 2025 by the authors. Licensee MDPI, Basel, Switzerland. This article is an open access article distributed under the terms and conditions of the Creative Commons Attribution (CC BY) license (https://creativecommons.org/licenses/by/4.0/).
Share and Cite
Belisario, D.C.; Sapino, A.; Roato, I.; Bosia, A.; Doublier, S.; Marchiò, S. ERRα and HIF-1α Cooperate to Enhance Breast Cancer Aggressiveness and Chemoresistance Under Hypoxic Conditions. Cancers 2025, 17, 2382. https://doi.org/10.3390/cancers17142382
Belisario DC, Sapino A, Roato I, Bosia A, Doublier S, Marchiò S. ERRα and HIF-1α Cooperate to Enhance Breast Cancer Aggressiveness and Chemoresistance Under Hypoxic Conditions. Cancers. 2025; 17(14):2382. https://doi.org/10.3390/cancers17142382
Chicago/Turabian StyleBelisario, Dimas Carolina, Anna Sapino, Ilaria Roato, Amalia Bosia, Sophie Doublier, and Serena Marchiò. 2025. "ERRα and HIF-1α Cooperate to Enhance Breast Cancer Aggressiveness and Chemoresistance Under Hypoxic Conditions" Cancers 17, no. 14: 2382. https://doi.org/10.3390/cancers17142382
APA StyleBelisario, D. C., Sapino, A., Roato, I., Bosia, A., Doublier, S., & Marchiò, S. (2025). ERRα and HIF-1α Cooperate to Enhance Breast Cancer Aggressiveness and Chemoresistance Under Hypoxic Conditions. Cancers, 17(14), 2382. https://doi.org/10.3390/cancers17142382

