Integrated Analysis of Single-Cell and Bulk RNA Data Reveals Complexity and Significance of the Melanoma Interactome
Simple Summary
Abstract
1. Introduction
2. Methods
2.1. Overview of Datasets
2.2. Identification of Gene Co-Expression Networks via hdWGCNA Applied to scRNA Data
2.3. Identification of Significant Communications via CellChat Applied to scRNA Data
2.4. Identification of Significant L-R Interactions via Relative Crosstalk Scores Derived from Bulk RNA Data
- represents the bulk mRNA expression for a given gene in tumor sample i,
- is the average mRNA expression level in the tumor compartment, and
- is the average mRNA expression level in the stromal compartment
- represents the relative crosstalk score for a tumor-stroma ligand-receptor interaction,
- represents the interaction of a tumor ligand with a stromal receptor,
- represents the interaction of a tumor ligand with a tumor receptor,
- represents the interaction of a stromal ligand with a stromal receptor, and
- represents the interaction of a stromal ligand with a tumor receptor.
2.5. Kaplan-Meier Survival Analysis of Consensus Regulatory Genes
3. Results
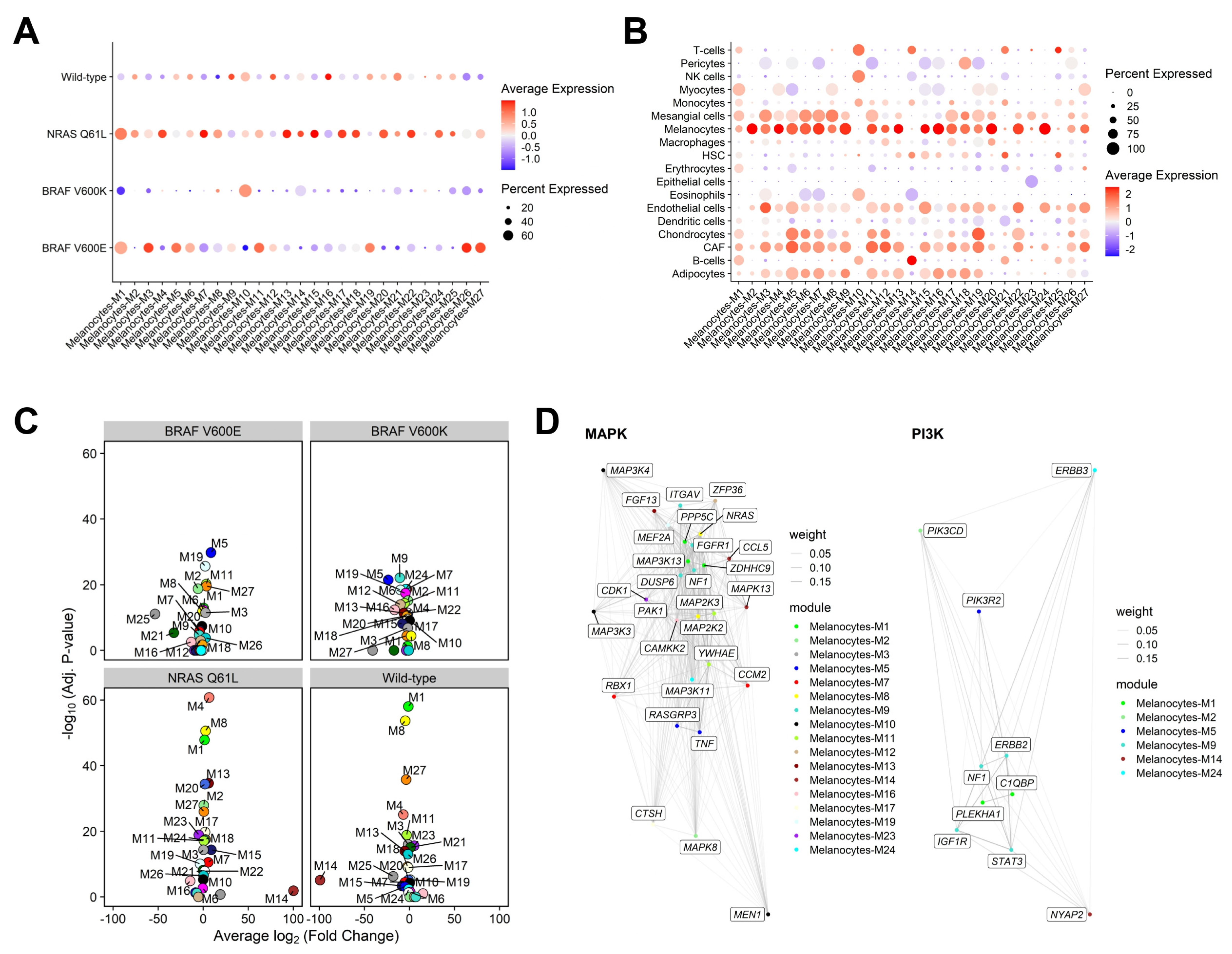
3.1. Generation of Co-Expression Networks
3.2. Predicted Ligand-Receptor Interactions
3.3. Testing the Prognostic Value of Each Consensus Gene
3.4. Mapping Expression Patterns of Prognostic Consensus Genes in Melanoma
4. Discussion
5. Conclusions
Author Contributions
Funding
Institutional Review Board Statement
Informed Consent Statement
Data Availability Statement
Conflicts of Interest
References
- Saginala, K.; Barsouk, A.; Aluru, J.S.; Rawla, P.; Barsouk, A. Epidemiology of Melanoma. Med. Sci. 2021, 9, 63. [Google Scholar] [CrossRef] [PubMed]
- Skin Cancer. Available online: https://www.aad.org/media/stats-skin-cancer (accessed on 30 July 2024).
- Vukadin, S.; Khaznadar, F.; Kizivat, T.; Vcev, A.; Smolic, M. Molecular Mechanisms of Resistance to Immune Checkpoint Inhibitors in Melanoma Treatment: An Update. Biomedicines 2021, 9, 835. [Google Scholar] [CrossRef] [PubMed]
- Jenkins, R.W.; Barbie, D.A.; Flaherty, K.T. Mechanisms of resistance to immune checkpoint inhibitors. Br. J. Cancer 2018, 118, 9–16. [Google Scholar] [CrossRef] [PubMed]
- Kozar, I.; Margue, C.; Rothengatter, S.; Haan, C.; Kreis, S. Many ways to resistance: How melanoma cells evade targeted therapies. Biochim. Biophys. Acta Rev. Cancer 2019, 1871, 313–322. [Google Scholar] [CrossRef] [PubMed]
- Diaz, M.J.; Fadil, A.; Tran, J.T.; Batchu, S.; Root, K.T.; Tran, A.X.; Lucke-Wold, B. Primary and Metastatic Cutaneous Melanomas Discriminately Enrich Several Ligand-Receptor Interactions. Life 2023, 13, 180. [Google Scholar] [CrossRef] [PubMed]
- Lin, Z.; Lin, X.; Sun, Y.; Lei, S.; Cai, G.; Li, Z. Melanoma molecular subtyping and scoring model construction based on ligand-receptor pairs. Front. Genet. 2023, 14, 1098202. [Google Scholar] [CrossRef]
- Diaz, M.J.; Tran, J.T.; Choo, Z.-N.; Root, K.T.; Batchu, S.; Milanovic, S.; Ladehoff, L.; Fadil, A.; Lipner, S.R. Genomic subtypes of cutaneous melanoma have distinct metabolic profiles: A single-cell transcriptomic analysis. Arch. Dermatol. Res. 2023, 315, 2961–2965. [Google Scholar] [CrossRef]
- Dong, Y.; Zhao, Z.; Simayi, M.; Chen, C.; Xu, Z.; Lv, D.; Tang, B. Transcriptome profiles of fatty acid metabolism-related genes and immune infiltrates identify hot tumors for immunotherapy in cutaneous melanoma. Front. Genet. 2022, 13, 860067. [Google Scholar] [CrossRef] [PubMed]
- Garg, M.; Couturier, D.-L.; Nsengimana, J.; Fonseca, N.A.; Wongchenko, M.; Yan, Y.; Lauss, M.; Jönsson, G.B.; Newton-Bishop, J.; Parkinson, C.; et al. Tumour gene expression signature in primary melanoma predicts long-term outcomes. Nat. Commun. 2021, 12, 1137. [Google Scholar] [CrossRef] [PubMed]
- Diaz, M.J.; Quach, J.; Song, J.; Milanovic, S.; Tran, J.T.; Ladehoff, L.C.; Batchu, S.; Whitman, P.; Kaffenberger, B.H.; Montanez-Wiscovich, M.E. Hypoxic transcriptomes predict survival and tumor-infiltrating immune cell composition in cutaneous melanoma. Melanoma Res. 2024, 34, 118–124. [Google Scholar] [CrossRef]
- Tirosh, I.; Izar, B.; Prakadan, S.M.; Wadsworth, M.H.; Treacy, D.; Trombetta, J.J.; Rotem, A.; Rodman, C.; Lian, C.; Murphy, G.; et al. Dissecting the multicellular ecosystem of metastatic melanoma by single-cell RNA-seq. Science 2016, 352, 189–196. [Google Scholar] [CrossRef] [PubMed]
- Morabito, S.; Reese, F.; Rahimzadeh, N.; Miyoshi, E.; Swarup, V. hdWGCNA identifies co-expression networks in high-dimensional transcriptomics data. Cell Rep. Methods 2023, 3, 100498. [Google Scholar] [CrossRef] [PubMed]
- Andreatta, M.; Carmona, S.J. UCell: Robust and scalable single-cell gene signature scoring. Comput. Struct. Biotechnol. J. 2021, 19, 3796–3798. [Google Scholar] [CrossRef] [PubMed]
- Jin, S.; Guerrero-Juarez, C.F.; Zhang, L.; Chang, I.; Ramos, R.; Kuan, C.-H.; Myung, P.; Plikus, M.V.; Nie, Q. Inference and analysis of cell-cell communication using CellChat. Nat. Commun. 2021, 12, 1088. [Google Scholar] [CrossRef] [PubMed]
- Ghoshdastider, U.; Rohatgi, N.; Mojtabavi Naeini, M.; Baruah, P.; Revkov, E.; Guo, Y.A.; Rizzetto, S.; Wong, A.M.L.; Solai, S.; Nguyen, T.T.; et al. Pan-Cancer Analysis of Ligand-Receptor Cross-talk in the Tumor Microenvironment. Cancer Res. 2021, 81, 1802–1812. [Google Scholar] [CrossRef]
- Yoshihara, K.; Shahmoradgoli, M.; Martínez, E.; Vegesna, R.; Kim, H.; Torres-Garcia, W.; Treviño, V.; Shen, H.; Laird, P.W.; Levine, D.A.; et al. Inferring tumour purity and stromal and immune cell admixture from expression data. Nat. Commun. 2013, 4, 2612. [Google Scholar] [CrossRef]
- Wang, J.; Zhu, N.; Su, X.; Gao, Y.; Yang, R. Novel tumor-associated macrophage populations and subpopulations by single cell RNA sequencing. Front. Immunol. 2023, 14, 1264774. [Google Scholar] [CrossRef] [PubMed]
- Batchu, S.; Hanafy, K.A.; Redjal, N.; Godil, S.S.; Thomas, A.J. Single-cell analysis reveals diversity of tumor-associated macrophages and their interactions with T lymphocytes in glioblastoma. Sci. Rep. 2023, 13, 20874. [Google Scholar] [CrossRef] [PubMed]
- Kumari, S.; Arora, M.; Singh, J.; Chauhan, S.S.; Kumar, S.; Chopra, A. L-Selectin expression is associated with inflammatory microenvironment and favourable prognosis in breast cancer. 3 Biotech 2021, 11, 38. [Google Scholar] [CrossRef] [PubMed]
- Ji, C.; Li, Y.; Yang, K.; Gao, Y.; Sha, Y.; Xiao, D.; Liang, X.; Cheng, Z. Identification of four genes associated with cutaneous metastatic melanoma. Open Med. Wars. Pol. 2020, 15, 531–539. [Google Scholar] [CrossRef]
- Andrzejczak, A.; Karabon, L. BTLA biology in cancer: From bench discoveries to clinical potentials. Biomark. Res. 2024, 12, 8. [Google Scholar] [CrossRef]
- Dong, X.; Song, J.; Chen, B.; Qi, Y.; Jiang, W.; Li, H.; Zheng, D.; Wang, Y.; Zhang, X.; Liu, H. Exploration of the Prognostic and Immunotherapeutic Value of B and T Lymphocyte Attenuator in Skin Cutaneous Melanoma. Front. Oncol. 2020, 10, 592811. [Google Scholar] [CrossRef]
- Ritthipichai, K.; Haymaker, C.L.; Martinez, M.; Aschenbrenner, A.; Yi, X.; Zhang, M.; Kale, C.; Vence, L.M.; Roszik, J.; Hailemichael, Y.; et al. Multifaceted Role of BTLA in the Control of CD8+ T-cell Fate after Antigen Encounter. Clin. Cancer Res. Off. J. Am. Assoc. Cancer Res. 2017, 23, 6151–6164. [Google Scholar] [CrossRef]
- Derré, L.; Rivals, J.-P.; Jandus, C.; Pastor, S.; Rimoldi, D.; Romero, P.; Michielin, O.; Olive, D.; Speiser, D.E. BTLA mediates inhibition of human tumor-specific CD8+ T cells that can be partially reversed by vaccination. J. Clin. Investig. 2010, 120, 157–167. [Google Scholar] [CrossRef]
- Wang, D.-P.; Zhao, R.; Qi, Y.-H.; Shen, J.; Hou, J.-Y.; Wang, M.-Y.; Bi, X.-G.; Guo, X.-Q.; Cao, J.-M. High Expression of Interleukin-2 Receptor Subunit Gamma Reveals Poor Prognosis in Human Gastric Cancer. J. Oncol. 2021, 2021, 6670834. [Google Scholar] [CrossRef] [PubMed]
- Ayars, M.; O’Sullivan, E.; Macgregor-Das, A.; Shindo, K.; Kim, H.; Borges, M.; Yu, J.; Hruban, R.H.; Goggins, M. IL2RG, identified as overexpressed by RNA-seq profiling of pancreatic intraepithelial neoplasia, mediates pancreatic cancer growth. Oncotarget 2017, 8, 83370–83383. [Google Scholar] [CrossRef] [PubMed]
- Waickman, A.T.; Park, J.-Y.; Park, J.-H. The common γ-chain cytokine receptor: Tricks-and-treats for T cells. Cell Mol. Life Sci. CMLS 2016, 73, 253–269. [Google Scholar] [CrossRef] [PubMed]
- Han, N.; Zhang, Y.-Y.; Zhang, Z.-M.; Zhang, F.; Zeng, T.-Y.; Zhang, Y.-B.; Zhao, W.-C. High expression of PDGFA predicts poor prognosis of esophageal squamous cell carcinoma. Medicine 2021, 100, e25932. [Google Scholar] [CrossRef]
- Boonjaraspinyo, S.; Boonmars, T.; Wu, Z.; Loilome, W.; Sithithaworn, P.; Nagano, I.; Pinlaor, S.; Yongvanit, P.; Nielsen, P.S.; Pairojkul, C.; et al. Platelet-derived growth factor may be a potential diagnostic and prognostic marker for cholangiocarcinoma. Tumour Biol. J. Int. Soc. Oncodevelopmental Biol. Med. 2012, 33, 1785–1802. [Google Scholar] [CrossRef] [PubMed]
- Klimczak-Bitner, A.A.; Kordek, R.; Bitner, J.; Musiał, J.; Szemraj, J. Expression of MMP9, SERPINE1 and miR-134 as prognostic factors in esophageal cancer. Oncol. Lett. 2016, 12, 4133–4138. [Google Scholar] [CrossRef] [PubMed]
- Alghamdi, R.A.; Al-Zahrani, M.H. Identification of key claudin genes associated with survival prognosis and diagnosis in colon cancer through integrated bioinformatic analysis. Front. Genet. 2023, 14, 1221815. [Google Scholar] [CrossRef]
- Li, J.; Zhou, C.; Ni, S.; Wang, S.; Ni, C.; Yang, P.; Ye, M. Methylated claudin-11 associated with metastasis and poor survival of colorectal cancer. Oncotarget 2017, 8, 96249–96262. [Google Scholar] [CrossRef]
- Yang, G.; Jian, L.; Chen, Q. Comprehensive analysis of expression and prognostic value of the claudin family in human breast cancer. Aging 2021, 13, 8777–8796. [Google Scholar] [CrossRef]
- Eriksson, J.; Le Joncour, V.; Nummela, P.; Jahkola, T.; Virolainen, S.; Laakkonen, P.; Saksela, O.; Hölttä, E. Gene expression analyses of primary melanomas reveal CTHRC1 as an important player in melanoma progression. Oncotarget 2016, 7, 15065–15092. [Google Scholar] [CrossRef]
- Leonard, M.K.; Novak, M.; Snyder, D.; Snow, G.; Pamidimukkala, N.; McCorkle, J.R.; Yang, X.H.; Kaetzel, D.M. The metastasis suppressor NME1 inhibits melanoma cell motility via direct transcriptional induction of the integrin beta-3 gene. Exp. Cell Res. 2019, 374, 85–93. [Google Scholar] [CrossRef]
- Haqq, C.; Nosrati, M.; Sudilovsky, D.; Crothers, J.; Khodabakhsh, D.; Pulliam, B.L.; Federman, S.; Miller, J.R.; Allen, R.E.; Singer, M.I.; et al. The gene expression signatures of melanoma progression. Proc. Natl. Acad. Sci. USA 2005, 102, 6092–6097. [Google Scholar] [CrossRef]
- Nurzat, Y.; Su, W.; Min, P.; Li, K.; Xu, H.; Zhang, Y. Identification of Therapeutic Targets and Prognostic Biomarkers Among Integrin Subunits in the Skin Cutaneous Melanoma Microenvironment. Front. Oncol. 2021, 11, 751875. [Google Scholar] [CrossRef] [PubMed]
- Decker, C.E.; Young, T.; Pasnikowski, E.; Chiu, J.; Song, H.; Wei, Y.; Thurston, G.; Daly, C. Genome-scale CRISPR activation screen uncovers tumor-intrinsic modulators of CD3 bispecific antibody efficacy. Sci. Rep. 2019, 9, 20068. [Google Scholar] [CrossRef] [PubMed]
- Amano, R.; Namekata, M.; Horiuchi, M.; Saso, M.; Yanagisawa, T.; Tanaka, Y.; Ghani, F.I.; Yamamoto, M.; Sakamoto, T. Specific inhibition of FGF5-induced cell proliferation by RNA aptamers. Sci. Rep. 2021, 11, 2976. [Google Scholar] [CrossRef] [PubMed]
- Ghassemi, S.; Vejdovszky, K.; Sahin, E.; Ratzinger, L.; Schelch, K.; Mohr, T.; Peter-Vörösmarty, B.; Brankovic, J.; Lackner, A.; Leopoldi, A.; et al. FGF5 is expressed in melanoma and enhances malignancy in vitro and in vivo. Oncotarget 2017, 8, 87750–87762. [Google Scholar] [CrossRef][Green Version]
- Allerstorfer, S.; Sonvilla, G.; Fischer, H.; Spiegl-Kreinecker, S.; Gauglhofer, C.; Setinek, U.; Czech, T.; Marosi, C.; Buchroithner, J.; Pichler, J.; et al. FGF5 as an oncogenic factor in human glioblastoma multiforme: Autocrine and paracrine activities. Oncogene 2008, 27, 4180–4190. [Google Scholar] [CrossRef] [PubMed]










| HUGO | Name | Chr | Function |
|---|---|---|---|
| SELL | Selectin L | Chr1 | Leukocyte adhesion and migration |
| NCL | Nucleolin | Chr2 | Ribosome biogenesis and nucleic acid binding |
| ACVR2B | Activin A Receptor Type 2B | Chr3 | Signal transduction |
| BTLA | B and T Lymphocyte Attenuator | Chr3 | Immune response regulation |
| CLDN11 | Claudin 11 | Chr3 | Tight junction formation |
| BMPR1B | Bone Morphogenetic Protein Receptor Type 1B | Chr4 | Bone and cartilage development |
| FGF5 | Fibroblast Growth Factor 5 | Chr4 | Regulation of cell proliferation and differentiation |
| EGFR | Epidermal Growth Factor Receptor | Chr7 | Cell proliferation and survival |
| PDGFA | Platelet-Derived Growth Factor Subunit A | Chr7 | Cell growth, division, and angiogenesis |
| NAMPT | Nicotinamide Phosphoribosyltransferase | Chr7 | NAD biosynthesis |
| FGFR2 | Fibroblast Growth Factor Receptor 2 | Chr10 | Cell growth and differentiation |
| ERBB3 | Erb-B2 Receptor Tyrosine Kinase 3 | Chr12 | Signal transduction |
| LRP6 | Low-Density Lipoprotein Receptor-Related Protein 6 | Chr12 | Wnt signaling |
| SPN | Sialophorin | Chr16 | Cell adhesion |
| ITGB3 | Integrin Subunit Beta 3 | Chr17 | Cell adhesion and signal transduction |
| IL2RG | Interleukin 2 Receptor Subunit Gamma | ChrX | Cytokine signaling |
| CD99 | CD99 Molecule | ChrX | Cell adhesion and migration |
| Gene | Median OS Months, High Expression Group | Median OS Months, Low Expression Group | Adjusted Log-Rank p-Value, OS | Median DFS Months, High Expression Group | Median DFS Months, Low Expression Group | Adjusted Log-Rank p-Value, DFS |
|---|---|---|---|---|---|---|
| SELL | 105 | 58 | 1.37 × 10−3 | 51.5 | 48.2 | 3.87 × 10−1 |
| NCL | 66.4 | 103.2 | 1.31 × 10−1 | 44.6 | 55.5 | 3.87 × 10−1 |
| ACVR2B | 68.1 | 92.9 | 2.92 × 10−1 | 51.1 | 49.4 | 8.76 × 10−1 |
| BTLA | 107.1 | 53.9 | 4.26 × 10−4 | 55.4 | 43 | 3.87 × 10−1 |
| CLDN11 | 112.5 | 61.1 | 4.32 × 10−2 | 59 | 42.4 | 1.68 × 10−1 |
| BMPR1B | 78.9 | 80.6 | 3.12 × 10−1 | 48.6 | 51.4 | 3.87 × 10−1 |
| FGF5 | 61.0 | 105.0 | 4.32 × 10−2 | 37.9 | 66.0 | 4.73 × 10−2 |
| EGFR | 68 | 89.1 | 1.39 × 10−1 | 46.7 | 55.8 | 3.87 × 10−1 |
| PDGFA | 103.1 | 62.8 | 4.26 × 10−2 | 55.5 | 48 | 4.73 × 10−2 |
| NAMPT | 103 | 66 | 8.71 × 10−2 | 55.5 | 48 | 1.68 × 10−1 |
| FGFR2 | 66.4 | 92.9 | 4.91 × 10−1 | 49.2 | 52.1 | 6.62 × 10−1 |
| ERBB3 | 68.1 | 96.2 | 8.11 × 10−2 | 55.5 | 46.7 | 6.94 × 10−1 |
| LRP6 | 89.1 | 66.6 | 7.98 × 10−1 | 52.1 | 48 | 3.87 × 10−1 |
| SPN | 107.1 | 58.5 | 4.26 × 10−4 | 53.1 | 48.2 | 3.87 × 10−1 |
| ITGB3 | 103 | 69 | 4.77 × 10−2 | 51.5 | 48.2 | 2.46 × 10−1 |
| IL2RG | 107.3 | 55.5 | 4.74 × 10−5 | 51.5 | 49.2 | 2.66 × 10−1 |
| CD99 | 66.6 | 96.2 | 8.85 × 10−2 | 48.0 | 56.8 | 3.87 × 10−1 |
Disclaimer/Publisher’s Note: The statements, opinions and data contained in all publications are solely those of the individual author(s) and contributor(s) and not of MDPI and/or the editor(s). MDPI and/or the editor(s) disclaim responsibility for any injury to people or property resulting from any ideas, methods, instructions or products referred to in the content. |
© 2025 by the authors. Licensee MDPI, Basel, Switzerland. This article is an open access article distributed under the terms and conditions of the Creative Commons Attribution (CC BY) license (https://creativecommons.org/licenses/by/4.0/).
Share and Cite
Diaz, M.J.; Tran, J.T.; Samia, A.M.; Forouzandeh, M.; Grant-Kels, J.M.; Montanez-Wiscovich, M.E. Integrated Analysis of Single-Cell and Bulk RNA Data Reveals Complexity and Significance of the Melanoma Interactome. Cancers 2025, 17, 148. https://doi.org/10.3390/cancers17010148
Diaz MJ, Tran JT, Samia AM, Forouzandeh M, Grant-Kels JM, Montanez-Wiscovich ME. Integrated Analysis of Single-Cell and Bulk RNA Data Reveals Complexity and Significance of the Melanoma Interactome. Cancers. 2025; 17(1):148. https://doi.org/10.3390/cancers17010148
Chicago/Turabian StyleDiaz, Michael J., Jasmine T. Tran, Arthur M. Samia, Mahtab Forouzandeh, Jane M. Grant-Kels, and Marjorie E. Montanez-Wiscovich. 2025. "Integrated Analysis of Single-Cell and Bulk RNA Data Reveals Complexity and Significance of the Melanoma Interactome" Cancers 17, no. 1: 148. https://doi.org/10.3390/cancers17010148
APA StyleDiaz, M. J., Tran, J. T., Samia, A. M., Forouzandeh, M., Grant-Kels, J. M., & Montanez-Wiscovich, M. E. (2025). Integrated Analysis of Single-Cell and Bulk RNA Data Reveals Complexity and Significance of the Melanoma Interactome. Cancers, 17(1), 148. https://doi.org/10.3390/cancers17010148

