Distinct Transcriptomic and Tumor Microenvironment Profiles in Sinonasal Mucosal Melanoma and Aggressive Cutaneous Melanomas
Simple Summary
Abstract
1. Introduction
2. Materials and Methods
2.1. Study Design, Patients, and Inclusion Criteria
2.2. Sample Preparation, Library Construction, Sequencing, and Data Processing
2.3. Unsupervised Analysis
2.4. Differential Expression Analysis
2.5. Gene Set Enrichment Analysis (GSEA)
2.6. Immune, Stroma, and Tumor Microenvironment (TME) Signatures
2.7. Statistical Analysis
3. Results
3.1. Patients and Clinical Presentation
3.2. The Transcriptome Delineates Two Melanoma Profiles Linked to Clinical–Pathological Classification and Prognosis
3.3. The Transcriptomic Signatures of SNMM and CM Highlight Distinct Profiles and Survival Correlations
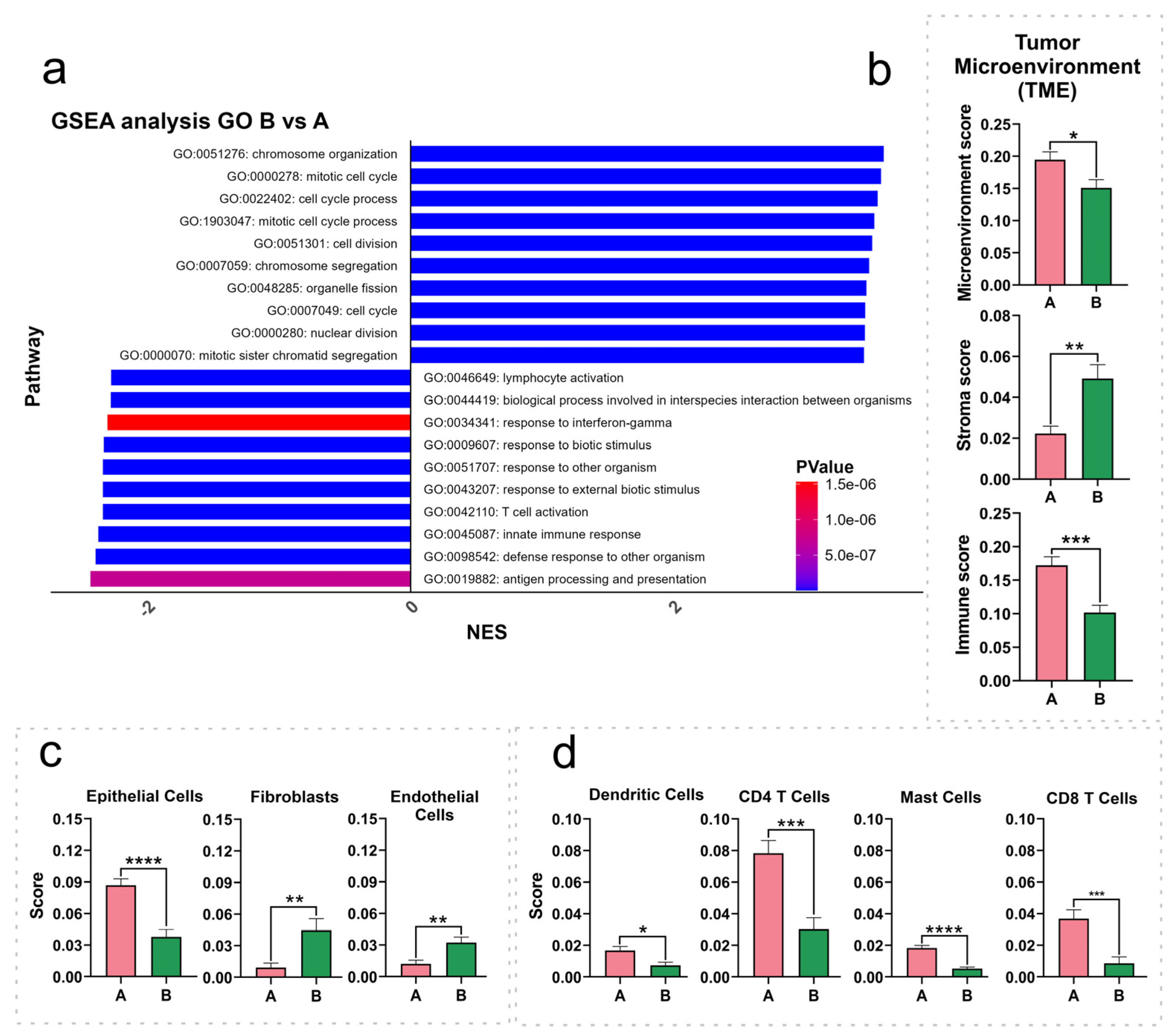
3.4. Cell Cycle- and Immune Response-Related Pathways Exhibit Dysregulation in SNMM Compared to CM Tumors
3.5. The Tumor Microenvironment Is Intricately Related to the Clustering Signature
4. Discussion
5. Conclusions
Supplementary Materials
Author Contributions
Funding
Institutional Review Board Statement
Informed Consent Statement
Data Availability Statement
Acknowledgments
Conflicts of Interest
References
- Kuan, E.C.; Wang, E.W.; Adappa, N.D.; Beswick, D.M.; London, N.R., Jr.; Su, S.S.; Wang, M.B.; Abuzeid, W.M.; Alexiev, B.; Alt, J.A.; et al. International Consensus Statement on Allergy and Rhinology: Sinonasal Tumors. Int. Forum Allergy Rhinol. 2024, 14, 149–608. [Google Scholar] [CrossRef] [PubMed]
- Flukes, S.; Lohia, S.; Barker, C.A.; Cracchiolo, J.R.; Ganly, I.; Patel, S.G.; Roman, B.R.; Shah, J.P.; Shoushtari, A.N.; Viviane, T.; et al. Are our patients doing better? A single institution experience of an evolving management paradigm for sinonasal mucosal melanoma. Oral Oncol. 2021, 112, 105006. [Google Scholar] [CrossRef] [PubMed]
- Jangard, M.; Hansson, J.; Ragnarsson-Olding, B. Primary sinonasal malignant melanoma: A nationwide study of the Swedish population, 1960–2000. Rhinology 2013, 51, 22–30. [Google Scholar] [CrossRef] [PubMed]
- Konuthula, N.; Khan, M.N.; Parasher, A.; Del Signore, A.; Genden, E.M.; Govindaraj, S.; Iloreta, A.M. The presentation and outcomes of mucosal melanoma in 695 patients. Int. Forum Allergy Rhinol. 2017, 7, 99–105. [Google Scholar] [CrossRef] [PubMed]
- Amit, M.; Tam, S.; Abdelmeguid, A.S.; Kupferman, M.E.; Su, S.Y.; Raza, S.M.; DeMonte, F. Patterns of Treatment Failure in Patients with Sinonasal Mucosal Melanoma. Ann. Surg. Oncol. 2018, 25, 1723–1729. [Google Scholar] [CrossRef] [PubMed]
- Rojas-Lechuga, M.J.; Gras-Cabrerizo, J.R.; Aviles-Jurado, F.X.; Malvehy, J.; Arance, A.M.; Castillo, P.; Barreiro, A.; Podlipnik, S.; Lopez-Chacon, M.; Alobid, I.; et al. Sinonasal mucosal melanomas: Defining profiles for better survival outcomes. Rhinology 2022, 60, 347–356. [Google Scholar] [CrossRef]
- Thompson, L.D.R.; Wieneke, J.A.; Miettinen, M. Sinonasal tract and nasopharyngeal melanomas: A clinicopathologic study of 115 cases with a proposed staging system. Am. J. Surg. Pathol. 2003, 27, 594–611. [Google Scholar] [CrossRef]
- Klebaner, D.; Saddawi-Konefka, R.; Finegersh, A.; Yan, C.H.; Califano, J.A.; London, N.R.; Deconde, A.S.; Faraji, F. Immunotherapy in sinonasal melanoma: Treatment patterns and outcomes compared to cutaneous melanoma. Int. Forum Allergy Rhinol. 2020, 10, 1087–1095. [Google Scholar] [CrossRef] [PubMed]
- Durzynska, M.; Dos Santos, F.L.C.; Matuszczyk, A.; Derezinska-Wolek, E.; Michalek, I.M. Prognostic Implications of PRAME Expression and Clinicopathological Factors in Sinonasal Mucosal Melanoma: A Single-center Cohort Study of 30 Cases. AntiCancer Res. 2023, 43, 4551–4557. [Google Scholar] [CrossRef]
- Chłopek, M.; Lasota, J.; Thompson, L.D.R.; Szczepaniak, M.; Kuźniacka, A.; Hińcza, K.; Kubick, K.; Kaczorowski, M.; Newford, M.; Liu, Y.; et al. Alterations in key signaling pathways in sinonasal tract melanoma. A molecular genetics and immunohistochemical study of 90 cases and comprehensive review of the literature. Mod. Pathol. 2022, 35, 1609–1617. [Google Scholar] [CrossRef] [PubMed]
- Teixido, C.; Castillo, P.; Martinez-Vila, C.; Arance, A.; Alos, L. Molecular Markers and Targets in Melanoma. Cells 2021, 10, 2320. [Google Scholar] [CrossRef] [PubMed]
- Tang, A.; Taori, S.; Dang, S.; Gardner, P.A.; Zenonos, G.A.; Davar, D.; Kuan, E.C.; Snyderman, C.H.; Wang, E.W.; Choby, G. Immunotherapy in the Management of Sinonasal Mucosal Melanoma: A Systematic Review. Otolaryngol. Head Neck Surg. 2024, 171, 368–380. [Google Scholar] [CrossRef] [PubMed]
- Freiberger, S.N.; Morand, G.B.; Turko, P.; Wager, U.; Dummer, R.; Hüllner, M.; Holzmann, D.; Rupp, N.J.; Levesque, M.P. Morpho-Molecular Assessment Indicates New Prognostic Aspects and Personalized Therapeutic Options in Sinonasal Melanoma. Cancers 2019, 11, 1329. [Google Scholar] [CrossRef]
- Zhang, S.; Zhang, J.; Guo, J.; Si, L.; Bai, X. Evolving Treatment Approaches to Mucosal Melanoma. Curr. Oncol. Rep. 2022, 24, 1261–1271. [Google Scholar] [CrossRef]
- Zhu, Z.; Wang, W.; Zha, Y.; Wang, X.; Aodeng, S.; Wang, L.; Liu, Y.; Wei, L. Development and validation of a nomogram for predicting overall survival in patients with sinonasal mucosal melanoma. BMC Cancer 2024, 24, 184. [Google Scholar] [CrossRef] [PubMed]
- Amin, M.B.; Edge, S.B.; Greene, F.L.; Byrd, D.R.; Brookland, R.K.; Washington, M.K.; Gershenwald, J.E.; Compton, C.C.; Hess, K.R.; Sullivan, D.C.; et al. AJCC Cancer Staging Manual, 8th ed.; Springer: Chicago, IL, USA, 2017; pp. 1–1024. [Google Scholar]
- Aran, D.; Hu, Z.; Butte, A.J. xCell: Digitally portraying the tissue cellular heterogeneity landscape. Genome Biol. 2017, 18, 220. [Google Scholar] [CrossRef]
- Salari, B.; Foreman, R.K.; Emerick, K.S.; Lawrence, D.P.; Duncan, L.M. Sinonasal Mucosal Melanoma: An Update and Review of the Literature. Am. J. Dermatopathol. 2022, 44, 424–432. [Google Scholar] [CrossRef] [PubMed]
- Song, L.; Robson, T.; Doig, T.; Brenn, T.; Mathers, M.; Brown, E.R.; Doherty, V.; Bartlett, J.M.S.; Anderson, N.; Melton, D.W. DNA repair and replication proteins as prognostic markers in melanoma. Histopathology 2013, 62, 343–350. [Google Scholar] [CrossRef] [PubMed]
- Ma, J.; Cai, X.; Kang, L.; Chen, S.; Liu, H. Identification of novel biomarkers and candidate small-molecule drugs in cutaneous melanoma by comprehensive gene microarrays analysis. J. Cancer 2021, 12, 1307–1317. [Google Scholar] [CrossRef]
- Kauffmann, A.; Rosselli, F.; Lazar, V.; Winnepenninckx, V.; Manuset-Lupo, A.; Dessen, P.; van den Oord, J.J.; Spatz, A.; Sarasin, A. High expression of DNA repair pathways is associated with metastasis in melanoma patients. Oncogene 2008, 27, 565–573. [Google Scholar] [CrossRef]
- Karlin, K.L.; Mondal, G.; Hartman, J.K.; Tyagi, S.; Kurley, S.J.; Bland, C.S.; Hsu, T.Y.T.; Renwick, A.; Fang, J.E.; Migliaccio, I.; et al. The oncogenic STP axis promotes triple-negative breast cancer via degradation of the REST tumor suppressor. Cell Rep. 2014, 9, 1318–1332. [Google Scholar] [CrossRef] [PubMed]
- Jiang, J.; Liu, C.; Xu, G.; Liang, T.; Yu, C.; Liao, S.; Zhang, Z.; Lu, Z.; Wang, Z.; Chen, J. Identification of Hub Genes Associated With Melanoma Development by Comprehensive Bioinformatics Analysis. Front. Oncol. 2021, 11, 621430. [Google Scholar] [CrossRef]
- Yan, H.; Zhu, C.; Zhang, L. Kinesin family member 18B: A contributor and facilitator in the proliferation and metastasis of cutaneous melanoma. J. Biochem. Mol. Toxicol. 2019, 33, e22409. [Google Scholar] [CrossRef] [PubMed]
- Yang, Z.; Li, C.; Yan, C.; Li, J.; Yan, M.; Liu, B.; Zhu, Z.; Wu, Y.; Gu, Q. KIF14 promotes tumor progression and metastasis and is an independent predictor of poor prognosis in human gastric cancer. Biochim. Biophys. Acta Mol. Basis Dis. 2019, 1865, 181–192. [Google Scholar] [CrossRef]
- Jiang, F.; Huang, X.; Yang, X.; Zhou, H.; Wang, Y. NUF2 Expression Promotes Lung Adenocarcinoma Progression and Is Associated With Poor Prognosis. Front. Oncol. 2022, 12, 795971. [Google Scholar] [CrossRef]
- Song, R.; Huang, J.; Yang, C.; Li, Y.; Zhan, G.; Xiang, B. ESPL1 is Elevated in Hepatocellular Carcinoma and Predicts Prognosis. Int. J. Gen. Med. 2022, 15, 8381–8398. [Google Scholar] [CrossRef]
- Li, M.; Zhao, J.; Yang, R.; Cai, R.; Liu, X.; Xie, J.; Shu, B.; Qi, S. CENPF as an independent prognostic and metastasis biomarker corresponding to CD4+ memory T cells in cutaneous melanoma. Cancer Sci. 2022, 113, 1220–1234. [Google Scholar] [CrossRef] [PubMed]
- Bogunovic, D.; O’Neill, D.W.; Belitskaya-Levy, I.; Vacic, V.; Yu, Y.; Adams, S.; Darvishian, F.; Berman, R.; Shapiro, R.; Pavlick, A.C. Immune profile and mitotic index of metastatic melanoma lesions enhance clinical staging in predicting patient survival. Proc. Natl. Acad. Sci. USA 2009, 106, 20429–20434. [Google Scholar] [CrossRef] [PubMed]
- Novak, L.; Igoucheva, O.; Cho, S.; Alexeev, V. Characterization of the CCL21-mediated melanoma-specific immune responses and in situ melanoma eradication. Mol. Cancer Ther. 2007, 6, 1755–1764. [Google Scholar] [CrossRef] [PubMed]
- Peske, J.D.; Thompson, E.D.; Gemta, L.; Baylis, R.A.; Fu, Y.; Engelhard, V.H. Effector lymphocyte-induced lymph node-like vasculature enables naive T-cell entry into tumours and enhanced anti-tumour immunity. Nat. Commun. 2015, 6, 7114. [Google Scholar] [CrossRef] [PubMed]
- Sah, V.R.; Jespersen, H.; Karlsson, J.; Nilsson, L.M.; Bergqvist, M.; Johansson, I.; Carneiro, A.; Helgadottir, H.; Levin, M.; Ullenhag, G. Chemokine Analysis in Patients with Metastatic Uveal Melanoma Suggests a Role for CCL21 Signaling in Combined Epigenetic Therapy and Checkpoint Immunotherapy. Cancer Res. Commun. 2023, 3, 884–895. [Google Scholar] [CrossRef] [PubMed]
- Takeuchi, H.; Fujimoto, A.; Tanaka, M.; Yamano, T.; Hsueh, E.; Hoon, D.S.B. CCL21 chemokine regulates chemokine receptor CCR7 bearing malignant melanoma cells. Clin. Cancer Res. 2004, 10, 2351–2358. [Google Scholar] [CrossRef]
- Riedel, A.; Shorthouse, D.; Haas, L.; Hall, B.A.; Shields, J. Tumor-induced stromal reprogramming drives lymph node transformation. Nat. Immunol. 2016, 17, 1118–1127. [Google Scholar] [CrossRef] [PubMed]
- Avram, G.; Sánchez-Sendra, B.; Martín, J.M.; Terrádez, L.; Ramos, D.; Monteagudo, C. The density and type of MECA-79-positive high endothelial venules correlate with lymphocytic infiltration and tumour regression in primary cutaneous melanoma. Histopathology 2013, 63, 852–861. [Google Scholar] [CrossRef]
- Martinet, L.; Le Guellec, S.; Filleron, T.; Lamant, L.; Meyer, N.; Rochaix, P.; Garrido, I.; Girard, J.P. High endothelial venules (HEVs) in human melanoma lesions: Major gateways for tumor-infiltrating lymphocytes. Oncoimmunology 2012, 1, 829–839. [Google Scholar] [CrossRef]
- Harlin, H.; Meng, Y.; Peterson, A.C.; Zha, Y.; Tretiakova, M.; Slingluff, C.; McKee, M.; Gajewski, T.F. Chemokine expression in melanoma metastases associated with CD8+ T-cell recruitment. Cancer Res. 2009, 69, 3077–3085. [Google Scholar] [CrossRef] [PubMed]
- Bedognetti, D.; Spivey, T.L.; Zhao, Y.; Uccellini, L.; Tomei, S.; Dudley, M.E.; Ascierto, M.L.; De Giorgi, V.; Liu, Q.; Delogu, L.G.; et al. CXCR3/CCR5 pathways in metastatic melanoma patients treated with adoptive therapy and interleukin-2. Br. J. Cancer 2013, 109, 2412–2423. [Google Scholar] [CrossRef] [PubMed]
- Messina, J.L.; Fenstermacher, D.A.; Eschrich, S.; Xiao, Q.; Berglund, A.E.; Lloyd, M.C.; Schell, M.J.; Sondak, V.K.; Weber, J.S.; Mulé, J.J. 12-Chemokine gene signature identifies lymph node-like structures in melanoma: Potential for patient selection for immunotherapy? Sci. Rep. 2012, 2, 765. [Google Scholar] [CrossRef]
- Ji, R.-R.; Chasalow, S.D.; Wang, L.; Hamid, O.; Schmidt, H.; Cogswell, J.; Alaparthy, S.; Berman, D.; Jure-Kunkel, M.; Siemers, N.O.; et al. An immune-active tumor microenvironment favors clinical response to ipilimumab. Cancer Immunol. Immunother. 2012, 61, 1019–1031. [Google Scholar] [CrossRef]
- D’Angelo, S.P.; Larkin, J.; Sosman, J.A.; Lebbé, C.; Brady, B.; Neyns, B.; Schmidt, H.; Hassel, J.C.; Hodi, F.S.; Lorigan, P.; et al. Efficacy and Safety of Nivolumab Alone or in Combination With Ipilimumab in Patients With Mucosal Melanoma: A Pooled Analysis. J. Clin. Oncol. 2016, 35, 226–235. [Google Scholar] [CrossRef] [PubMed]
- Barbero, G.; Castro, M.V.; Quezada, M.J.; Lopez-Bergami, P. Bioinformatic analysis identifies epidermal development genes that contribute to melanoma progression. Med. Oncol. 2022, 39, 141. [Google Scholar] [CrossRef]
- Metri, R.; Mohan, A.; Nsengimana, J.; Pozniak, J.; Molina-Paris, C.; Newton-Bishop, J.; Bishop, D.; Chandra, N. Identification of a gene signature for discriminating metastatic from primary melanoma using a molecular interaction network approach. Sci. Rep. 2017, 7, 17314. [Google Scholar] [CrossRef] [PubMed]
- Xiong, T.-F.; Pan, F.-Q.; Li, D. Expression and clinical significance of S100 family genes in patients with melanoma. Melanoma Res. 2019, 29, 23–29. [Google Scholar] [CrossRef] [PubMed]
- Xia, Y.; Zhao, J.; Yang, C. Identification of key genes and pathways for melanoma in the TRIM family. Cancer Med. 2020, 9, 8989–9005. [Google Scholar] [CrossRef] [PubMed]
- Clark, W.H.; Elder, D.E.; Guerry, D.; Braitman, L.E.; Trock, B.J.; Schultz, D.; Synnestvedt, M.; Halpern, A.C. Model predicting survival in stage I melanoma based on tumor progression. J. Natl. Cancer Inst. 1989, 81, 1893–1904. [Google Scholar] [CrossRef] [PubMed]
- Clemente, C.G.; Mihm, M.C.; Bufalino, R.; Zurrida, S.; Collini, P.; Cascinelli, N. Prognostic value of tumor infiltrating lymphocytes in the vertical growth phase of primary cutaneous melanoma. Cancer 1996, 77, 1303–1310. [Google Scholar] [CrossRef]
- Erdag, G.; Schaefer, J.T.; Smolkin, M.E.; Deacon, D.H.; Shea, S.M.; Dengel, L.T.; Patterson, J.W.; Slingluff, C.L. Immunotype and immunohistologic characteristics of tumor-infiltrating immune cells are associated with clinical outcome in metastatic melanoma. Cancer Res. 2012, 72, 1070–1080. [Google Scholar] [CrossRef]
- Piras, F.; Colombari, R.; Minerba, L.; Murtas, D.; Floris, C.; Maxia, C.; Corbu, A.; Perra, M.T.; Sirigu, P. The predictive value of CD8, CD4, CD68, and human leukocyte antigen-D-related cells in the prognosis of cutaneous malignant melanoma with vertical growth phase. Cancer 2005, 104, 1246–1254. [Google Scholar] [CrossRef] [PubMed]
- Maibach, F.; Sadozai, H.; Jafari, S.M.S.; Hunger, R.E.; Schenk, M. Tumor-Infiltrating Lymphocytes and Their Prognostic Value in Cutaneous Melanoma. Front. Immunol. 2020, 11, 2105. [Google Scholar] [CrossRef] [PubMed]
- Ledderose, S.; Schulz, H.; Paul, T.; Ledderose, C.; Ledderose, G.J. Characterization of the tumor-infiltrating lymphocyte landscape in sinonasal mucosal melanoma. Pathol. Res. Pract. 2023, 241, 154289. [Google Scholar] [CrossRef]





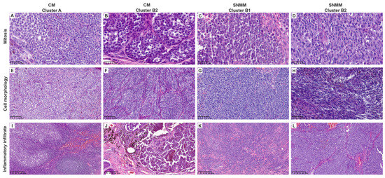
| Histopathological Characteristics | Cluster A n = 20 | Cluster B n = 17 | p-Value |
|---|---|---|---|
| Mitosis (mm2) a mean (SD) b | 4.8 (3.9) | 7.8 (5.3) | 0.046 |
| Nucleus pleomorphism, n (%) | 0.298 | ||
| Mild | 10 (50.0) | 7 (41.2) | |
| Moderate | 10 (50.0) | 8 (47.1) | |
| Severe | - | 2 (11.8) | |
| Nucleolus, n (%) | 0.217 | ||
| Small/inapparent | 12 (60.0) | 8 (47.1) | |
| Present | 8 (40.0) | 7 (41.2) | |
| Very prominent | - | 2 (11.8) | |
| Necrosis, n (%) | 0.088 | ||
| Absent | 20 (100.0) | 14 (82.4) | |
| Present | - | 3 (17.7) | |
| Cytoplasm, n (%) | 0.009 | ||
| Minimum | - | 4 (23.5) | |
| Moderate | 7 (35.0) | 8 (47.1) | |
| Abundant | 13 (65.0) | 5 (29.4) | |
| Pigment, n (%) | 0.797 | ||
| Absent | 5 (25.0) | 5 (29.4) | |
| Mild | 9 (45.0) | 5 (29.4) | |
| Moderate | 6 (30.0) | 7 (41.2) | |
| Cell morphology, n (%) | <0.001 | ||
| Epithelioid | 16 (80.0) | 4 (23.5) | |
| Fusiform | 1 (5.0) | 1 (5.9) | |
| Microcytic/Plasmacytoid | 2 (10.0) | 11 (64.7) | |
| Rhabdoid/Pleomorphic | 1 (5.0) | 1 (5.9) | |
| Lymphocytic inflammation, n (%) | |||
| Mild | 7 (35.0) | 14 (82.4) | 0.007 |
| Moderate | 8 (40.0) | 2 (11.8) | |
| Severe | 5 (25.0) | 1 (5.9) | |
| TILs, n (%) | |||
| 0–10% | 9 (45.0) | 14 (82.4) | 0.046 |
| 20–40% | 8 (40.0) | 3 (17.6) | |
| 50–90% | 3 (15.0) | 0 (0.0) | |
| TILs (Brisk) | |||
| Brisk | 6 (30.0) | 1 (5.9) | 0.097 |
| Non-brisk | 14 (70.0) | 16 (94.1) |
Disclaimer/Publisher’s Note: The statements, opinions and data contained in all publications are solely those of the individual author(s) and contributor(s) and not of MDPI and/or the editor(s). MDPI and/or the editor(s) disclaim responsibility for any injury to people or property resulting from any ideas, methods, instructions or products referred to in the content. |
© 2024 by the authors. Licensee MDPI, Basel, Switzerland. This article is an open access article distributed under the terms and conditions of the Creative Commons Attribution (CC BY) license (https://creativecommons.org/licenses/by/4.0/).
Share and Cite
Molina-García, M.; Rojas-Lechuga, M.J.; Torres Moral, T.; Bagué, J.; Mateu, J.; Langdon, C.; Lop, J.; Gonçalves de Souza, V.; Alós, L.; López-Chacón, M.; et al. Distinct Transcriptomic and Tumor Microenvironment Profiles in Sinonasal Mucosal Melanoma and Aggressive Cutaneous Melanomas. Cancers 2024, 16, 4172. https://doi.org/10.3390/cancers16244172
Molina-García M, Rojas-Lechuga MJ, Torres Moral T, Bagué J, Mateu J, Langdon C, Lop J, Gonçalves de Souza V, Alós L, López-Chacón M, et al. Distinct Transcriptomic and Tumor Microenvironment Profiles in Sinonasal Mucosal Melanoma and Aggressive Cutaneous Melanomas. Cancers. 2024; 16(24):4172. https://doi.org/10.3390/cancers16244172
Chicago/Turabian StyleMolina-García, Manuel, María Jesús Rojas-Lechuga, Teresa Torres Moral, Jaume Bagué, Judit Mateu, Cristóbal Langdon, Joan Lop, Vinícius Gonçalves de Souza, Llúcia Alós, Mauricio López-Chacón, and et al. 2024. "Distinct Transcriptomic and Tumor Microenvironment Profiles in Sinonasal Mucosal Melanoma and Aggressive Cutaneous Melanomas" Cancers 16, no. 24: 4172. https://doi.org/10.3390/cancers16244172
APA StyleMolina-García, M., Rojas-Lechuga, M. J., Torres Moral, T., Bagué, J., Mateu, J., Langdon, C., Lop, J., Gonçalves de Souza, V., Alós, L., López-Chacón, M., Podlipnik, S., Carrera, C., Malvehy, J., Alobid, I., da Silva-Júnior, R. M. P., & Puig, S. (2024). Distinct Transcriptomic and Tumor Microenvironment Profiles in Sinonasal Mucosal Melanoma and Aggressive Cutaneous Melanomas. Cancers, 16(24), 4172. https://doi.org/10.3390/cancers16244172

