HDAC6 as a Prognostic Factor and Druggable Target in HER2-Positive Breast Cancer
Simple Summary
Abstract
1. Introduction
2. Materials and Methods
2.1. Patient Selection
2.2. Gene Expression Profile
2.3. Immunohistochemical Determinations
2.4. Cell Lines
2.5. Doubling Time
2.6. Clonogenic Assay
2.7. MTS Assay
2.8. Real-Time RT-qPCR
2.9. HDAC-Glo I/II Assay
2.10. Drug Combinations
2.11. Drug Interaction Analysis
2.12. Prediction of NextA Targets Related to BC
2.13. Gene Enrichment Analysis
2.14. Protein–Protein Interaction Network Analysis
2.15. Statistical Analyses
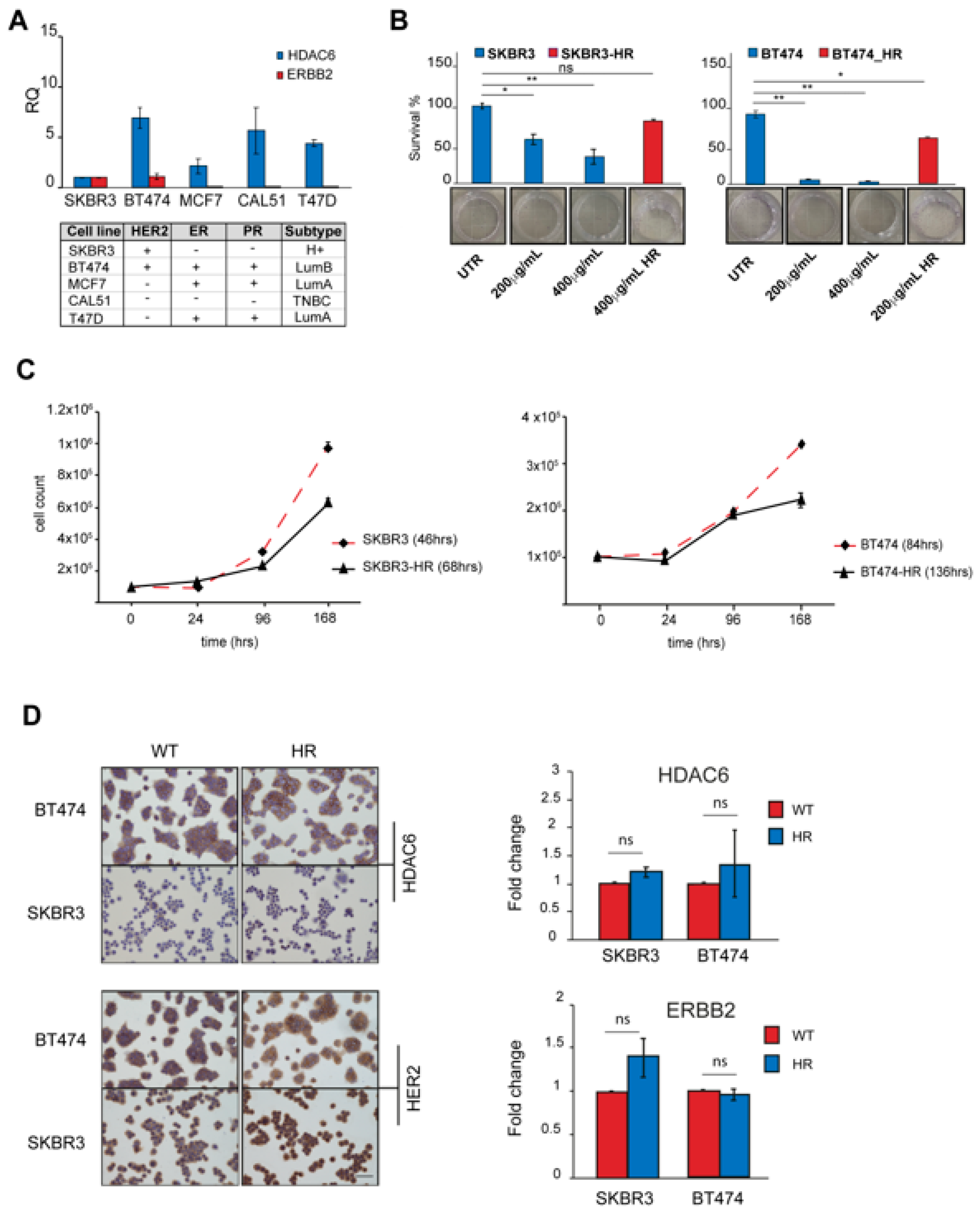
3. Results
3.1. Patients’ Characteristics and Treatment
3.2. Association Between BC Intrinsic Subtypes and Relapse Status
3.3. Association Between Genes, BC360 Signatures and Relapse Status
3.4. Independent Confirmation Analysis of the Potential Prognostic Role of HDAC6
3.5. Generation of Trastuzumab-Resistant Subclones
3.6. NexturastatA In Vitro Cytotoxic Activity
3.7. Effect of the Selective Inhibition of HDAC6 Combined with Her2 Blockade on BC Cells
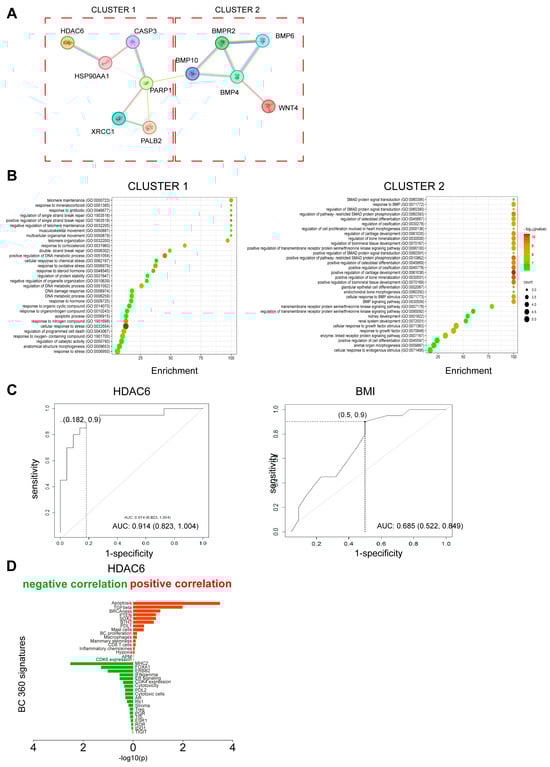
3.8. Prediction of NexturastatA Targets Involved in BC
3.9. Gene Enrichment Analysis of Target Genes
3.10. Protein–Protein Interaction Networks of Trastuzumab and NextA Targets of BC
3.11. Survival Analysis of Putative Synergistic Targets
4. Discussion
5. Conclusions
Supplementary Materials
Author Contributions
Funding
Institutional Review Board Statement
Informed Consent Statement
Data Availability Statement
Acknowledgments
Conflicts of Interest
List of Abbreviations
| BC | breast cancer |
| OR | odds ratio |
| CI | confidence interval |
| HR | trastuzumab resistant |
| HDAC6 | histone deacetylase 6 |
| HDAC6i | histone deacetylase 6 inhibitors |
| HSP90 | heat shock protein 90 |
| IHC | immunohistochemistry |
| FISH | fluorescence in situ hybridization |
| ER | estrogen receptor |
| FFPE | formalin-fixed paraffin-embedded |
| FOV | field of view |
| TIS | tumor inflammation signature |
| ROR | risk of recurrence |
| OD | optical density |
| PPI | Protein–protein interaction |
| GO | gene ontology |
| MCODE | molecular complex detection |
| OS | overall survival |
| SD | standard deviation |
| FDR | false discovery rate |
| ROC | receiver operating characteristics curve |
| DFS | disease-free survival |
| WT | wild type |
References
- Siegel, R.L.; Miller, K.D.; Jemal, A. Cancer statistics, 2020. CA Cancer J. Clin. 2020, 70, 7–30. [Google Scholar] [CrossRef] [PubMed]
- Cronin, K.A.; Harlan, L.C.; Dodd, K.W.; Abrams, J.S.; Ballard-Barbash, R. Population-based estimate of the prevalence of HER-2 positive breast cancer tumors for early stage patients in the US. Cancer Investig. 2010, 28, 963–968. [Google Scholar] [CrossRef]
- Prat, A.; Pineda, E.; Adamo, B.; Galván, P.; Fernández, A.; Gaba, L.; Díez, M.; Viladot, M.; Arance, A.; Muñoz, M. Clinical implications of the intrinsic molecular subtypes of breast cancer. Breast 2015, 24, S26–S35. [Google Scholar] [CrossRef]
- Ferrando-Díez, A.; Felip, E.; Pous, A.; Bergamino Sirven, M.; Margelí, M. Targeted Therapeutic Options and Future Perspectives for HER2-Positive Breast Cancer. Cancers 2022, 14, 3305. [Google Scholar] [CrossRef] [PubMed]
- Rocca, A.; Andreis, D.; Fedeli, A.; Maltoni, R.; Sarti, S.; Cecconetto, L.; Amadori, D. Pharmacokinetics, pharmacodynamics and clinical efficacy of pertuzumab in breast cancer therapy. Expert Opin. Drug Metab. Toxicol. 2015, 11, 1647–1663. [Google Scholar] [CrossRef] [PubMed]
- Early Breast Cancer Trialists’ Collaborative group (EBCTCG). Trastuzumab for Early-Stage, HER2-Positive Breast Cancer: A Meta-Analysis of 13,864 Women in Seven Randomised Trials. Lancet Oncol. 2021, 22, 1107–1120. [Google Scholar]
- Swain, S.M.; Shastry, M.; Hamilton, E. Targeting HER2-positive breast cancer: Advances and future directions. Nat. Rev. Drug Discov. 2023, 22, 101–126. [Google Scholar] [CrossRef] [PubMed]
- Tao, J.J.; Castel, P.; Radosevic-Robin, N. Antagonism of EGFR and HER3 enhances the response to inhibitors of the PI3K-Akt pathway in triple-negative breast cancer. Sci. Signal. 2014, 7, ra29. [Google Scholar] [CrossRef]
- Qiu, N.; He, Y.-F.; Zhang, S.-M.; Zhan, Y.-T.; Han, G.-D.; Jiang, M.; He, W.-X.; Zhou, J.; Liang, H.-L.; Ao, X.; et al. Cullin7 enhances resistance to trastuzumab therapy in HER2 positive breast cancer via degrading IRS-1 and downregulating IGFBP-3 to activate the PI3K/AKT pathway. Cancer Lett. 2019, 464, 25–36. [Google Scholar] [CrossRef]
- Shattuck, D.L.; Miller, J.K.; Carraway, K.L.; Sweeney, C. Met Receptor Contributes to Trastuzumab Resistance of HER2-Overexpressing Breast Cancer Cells. Cancer Res. 2008, 68, 1471–1477. [Google Scholar] [CrossRef]
- Nagata, Y.; Lan, K.-H.; Zhou, X.; Tan, M.; Esteva, F.J.; Sahin, A.A.; Klos, K.S.; Li, P.; Monia, B.P.; Nguyen, N.T.; et al. PTEN activation contributes to tumor inhibition by trastuzumab, and loss of PTEN predicts trastuzumab resistance in patients. Cancer Cell. 2004, 6, 117–127. [Google Scholar] [CrossRef] [PubMed]
- Liang, K.; Esteva, F.J.; Albarracin, C.; Stemke-Hale, K.; Lu, Y.; Bianchini, G.; Yang, C.-Y.; Li, Y.; Li, X.; Chen, C.-T.; et al. Recombinant Human Erythropoietin Antagonizes Trastuzumab Treatment of Breast Cancer Cells via Jak2-Mediated Src Activation and PTEN Inactivation. Cancer Cell. 2010, 18, 423–435. [Google Scholar] [CrossRef] [PubMed]
- Bruni, S.; Mauro, F.L.; Proietti, C.J.; Cordo-Russo, R.I.; Rivas, M.A.; Inurrigarro, G.; Dupont, A.; Rocha, D.; Fernández, E.A.; Gil Deza, E.; et al. Blocking soluble TNFα sensitizes HER2-positive breast cancer to trastuzumab through MUC4 downregulation and subverts immunosuppression. J. Immunother. Cancer. 2023, 11, e005325. [Google Scholar] [CrossRef] [PubMed]
- Lavaud, P.; Andre, F. Strategies to overcome trastuzumab resistance in HER2-overexpressing breast cancers: Focus on new data from clinical trials. BMC Med. 2014, 12, 132. [Google Scholar] [CrossRef] [PubMed]
- Xing, F.; Gao, H.; Chen, G.; Sun, L.; Sun, J.; Qiao, X.; Xue, J.; Liu, C. CMTM6 overexpression confers trastuzumab resistance in HER2-positive breast cancer. Mol. Cancer 2023, 22, 6. [Google Scholar] [CrossRef] [PubMed]
- Park, S.; Park, J.M.; Park, M.; Ko, D.; Kim, S.; Seo, J.; Nam, K.D.; Jung, E.; Farrand, L.; Kim, Y.-J.; et al. β-Escin overcomes trastuzumab resistance in HER2-positive breast cancer by targeting cancer stem-like features. Cancer Cell Int. 2022, 22, 289. [Google Scholar] [CrossRef] [PubMed]
- Palomeras, S.; Diaz-Lagares, Á.; Viñas, G.; Setien, F.; Ferreira, H.J.; Oliveras, G.; Crujeiras, A.B.; Hernández, A.; Lum, D.H.; Welm, A.L.; et al. Epigenetic silencing of TGFBI confers resistance to trastuzumab in human breast cancer. Breast Cancer Res. 2019, 21, 79. [Google Scholar] [CrossRef]
- Bravaccini, S.; Puccetti, M.; Maltoni, R. Re: "Evolution of low HER2 expression between early and advanced-stage breast cancer". Eur. J. Cancer 2023, 179, 147–148. [Google Scholar] [CrossRef] [PubMed]
- Bravaccini, S.; Rengucci, C.; Medri, L.; Zoli, W.; Silvestrini, R.; Amadori, D. Detection of HER2 and Topo 2 in breast cancers: Comparison between MLPA and FISH approaches. J. Clin. Pathol. 2012, 65, 183–185. [Google Scholar] [CrossRef]
- Wallden, B.; Storhoff, J.; Nielsen, T.; Dowidar, N.; Schaper, C.; Ferree, S.; Liu, S.; Leung, S.; Geiss, G.; Snider, J.; et al. Development and verification of the PAM50-based Prosigna breast cancer gene signature assay. BMC Med. Genom. 2015, 8, 54. [Google Scholar] [CrossRef]
- Damotte, D.; Warren, S.; Arrondeau, J.; Boudou-Rouquette, P.; Mansuet-Lupo, A.; Biton, J.; Ouakrim, H.; Alifano, M.; Gervais, C.; Bellesoeur, A.; et al. The tumor inflammation signature (TIS) is associated with anti-PD-1 treatment benefit in the CERTIM pan-cancer cohort. J. Transl. Med. 2019, 17, 357. [Google Scholar] [CrossRef] [PubMed]
- Nielsen, T.; Wallden, B.; Schaper, C.; Ferree, S.; Liu, S.; Gao, D.; Barry, G.; Dowidar, N.; Maysuria, M.; Storhoff, J. Analytical validation of the PAM50-based Prosigna Breast Cancer Prognostic Gene Signature Assay and nCounter Analysis System using formalin-fixed paraffin-embedded breast tumor specimens. BMC Cancer 2014, 14, 177. [Google Scholar] [CrossRef] [PubMed]
- Quartino, A.L.; Li, H.; Kirschbrown, W.P.; Mangat, R.; Wada, D.R.; Garg, A.; Jin, J.Y.; Lum, B. Population pharmacokinetic and covariate analyses of intravenous trastuzumab (Herceptin®), a HER2-targeted monoclonal antibody, in patients with a variety of solid tumors. Cancer Chemother. Pharmacol. 2019, 83, 329–340. [Google Scholar] [CrossRef] [PubMed]
- Zheng, S.; Wang, W.; Aldahdooh, J.; Malyutina, A.; Shadbahr, T.; Tanoli, Z.; Pessia, A.; Tang, J. SynergyFinder Plus: Toward Better Interpretation and Annotation of Drug Combination Screening Datasets. Genom. Proteom. Bioinform. 2022, 20, 587–596. [Google Scholar] [CrossRef] [PubMed]
- Ianevski, A.; Giri, A.K.; Aittokallio, T. SynergyFinder 2.0: Visual analytics of multi-drug combination synergies. Nucleic Acids Res. 2021, 48, W488–W493. [Google Scholar] [CrossRef] [PubMed]
- Kim, S.; Thiessen, P.A.; Bolton, E.E.; Chen, J.; Fu, G.; Gindulyte, A.; Han, L.; He, J.; He, S.; Shoemaker, B.A.; et al. PubChem Substance and Compound databases. Nucleic Acids Res. 2016, 44, D1202–D1213. [Google Scholar] [CrossRef]
- Daina, A.; Michielin, O.; Zoete, V. SwissTargetPrediction: Updated data and new features for efficient prediction of protein targets of small molecules. Nucleic Acids Res. 2019, 47, W357–W364. [Google Scholar] [CrossRef]
- Rappaport, N.; Twik, M.; Plaschkes, I.; Nudel, R.; Stein, T.I.; Levitt, J.; Gershoni, M.; Morrey, C.P.; Safran, M.; Lancet, D. MalaCards: An amalgamated human disease compendium with diverse clinical and genetic annotation and structured search. Nucleic Acids Res. 2017, 45, D877–D887. [Google Scholar] [CrossRef] [PubMed]
- Kuleshov, M.V.; Jones, M.R.; Rouillard, A.D.; Fernandez, N.F.; Duan, Q.; Wang, Z.; Koplev, S.; Jenkins, S.L.; Jagodnik, K.M.; Lachmann, A.; et al. Enrichr: A comprehensive gene set enrichment analysis web server 2016 update. Nucleic Acids Res. 2016, 44, W90–W97. [Google Scholar] [CrossRef]
- Fabregat, A.; Sidiropoulos, K.; Viteri, G.; Forner, O.; Marin-Garcia, P.; Arnau, V.; D’eustachio, P.; Stein, L.; Hermjakob, H. Reactome pathway analysis: A high-performance in-memory approach. BMC Bioinform. 2017, 18, 142. [Google Scholar] [CrossRef] [PubMed]
- Szklarczyk, D.; Kirsch, R.; Koutrouli, M.; Nastou, K.; Mehryary, F.; Hachilif, R.; Gable, A.L.; Fang, T.; Doncheva, N.T.; Pyysalo, S.; et al. The STRING database in 2023: Protein–protein association networks and functional enrichment analyses for any sequenced genome of interest. Nucleic Acids Res. 2023, 51, D638–D646. [Google Scholar] [CrossRef] [PubMed]
- Lotia, S.; Montojo, J.; Dong, Y.; Bader, G.D.; Pico, A.R. Cytoscape App Store. Bioinformatics 2013, 29, 1350–1351. [Google Scholar] [CrossRef] [PubMed]
- February, R.; Academy, I. The control of the false discovery rate in multiple testing under dependency. Ann. Stat. 2001, 29, 1165–1188. [Google Scholar]
- Wilkerson, M.D.; Hayes, D.N. ConsensusClusterPlus: A class discovery tool with confidence assessments and item tracking. Bioinformatics 2010, 26, 1572–1573. [Google Scholar] [CrossRef] [PubMed]
- Cerami, E.; Gao, J.; Dogrusoz, U.; Gross, B.E.; Sumer, S.O.; Aksoy, B.A.; Jacobsen, A.; Byrne, C.J.; Heuer, M.L.; Larsson, E.; et al. The cBio Cancer Genomics Portal: An Open Platform for Exploring Multidimensional Cancer Genomics Data. Cancer Discov. 2012, 2, 401–404. [Google Scholar] [CrossRef] [PubMed]
- Lopez-Tarruella, S.; Del Monte-Millán, M.; Roche-Molina, M.; Jerez, Y.; Diaz-Guardamino, I.E.; López, B.H.; Casado, S.G.; Marquez-Rodas, I.; Alvarez, E.; Cebollero, M.; et al. Correlation between breast cancer subtypes determined by immunohistochemistry and nCounter PAM50 assay: A real-world study. Breast Cancer Res. 2024, 203, 163–172. [Google Scholar] [CrossRef] [PubMed]
- Dank, M.; Mühl, D.; Pölhös, A. The Prediction Analysis of Microarray 50 (PAM50) Gene Expression Classifier Utilized in Indeterminate-Risk Breast Cancer Patients in Hungary: A Consecutive 5-Year Experience. Genes 2023, 14, 1708. [Google Scholar] [CrossRef] [PubMed]
- Tang, D.; Chen, M.; Huang, X.; Zhang, G.; Zeng, L.; Zhang, G.; Wu, S.; Wang, Y. SRplot: A free online platform for data visualization and graphing. PLoS ONE 2023, 18, e0294236. [Google Scholar] [CrossRef]
- Dai, X.; Cheng, H.; Bai, Z.; Li, J. Breast Cancer Cell Line Classification and Its Relevance with Breast Tumor Subtyping. J. Cancer 2017, 8, 3131–3141. [Google Scholar] [CrossRef]
- Gfeller, D.; Grosdidier, A.; Wirth, M.; Daina, A.; Michielin, O.; Zoete, V. SwissTargetPrediction: A web server for target prediction of bioactive small molecules. Nucleic Acids Res. 2014, 42, W32–W38. [Google Scholar] [CrossRef] [PubMed]
- Thomas, P.D.; Ebert, D.; Muruganujan, A.; Mushayahama, T.; Albou, L.; Mi, H. PANTHER: Making genome-scale phylogenetics accessible to all. Protein Sci. 2022, 31, 8–22. [Google Scholar] [CrossRef] [PubMed]
- Milacic, M.; Beavers, D.; Conley, P.; Gong, C.; Gillespie, M.; Griss, J.; Haw, R.; Jassal, B.; Matthews, L.; May, B.; et al. The Reactome Pathway Knowledgebase 2024. Nucleic Acids Res. 2024, 52, D672–D678. [Google Scholar] [CrossRef]
- Cortés, J.; Kim, S.B.; Chung, W.P. DESTINY-Breast03 Trial Investigators. Trastuzumab Deruxtecan versus Trastuzumab Emtansine for Breast Cancer. N. Engl. J. Med. 2022, 386, 1143–1154. [Google Scholar] [CrossRef]
- Virga, A.; Gianni, C.; Palleschi, M.; Angeli, D.; Merloni, F.; Maltoni, R.; Ulivi, P.; Martinelli, G.; De Giorgi, U.; Bravaccini, S. A Novel AKT1, ERBB2, ESR1, KRAS, PIK3CA, and TP53 NGS Assay: A Non-Invasive Tool to Monitor Resistance Mechanisms to Hormonal Therapy and CDK4/6 Inhibitors. Biomedicines 2024, 12, 2183. [Google Scholar] [CrossRef]
- Curigliano, G.; Mueller, V.; Borges, V. Tucatinib versus placebo added to trastuzumab and capecitabine for patients with pretreated HER2+ metastatic breast cancer with and without brain metastases (HER2CLIMB): Final overall survival analysis. Ann. Oncol. 2022, 33, 321–329. [Google Scholar] [CrossRef] [PubMed]
- Krop, I.E.; Masuda, N.; Mukohara, T.; Takahashi, S.; Nakayama, T.; Inoue, K.; Iwata, H.; Toyama, T.; Yamamoto, Y.; Hansra, D.; et al. Results from the phase 1/2 study of patritumab deruxtecan, a HER3-directed antibody-drug conjugate (ADC), in patients with HER3-expressing metastatic breast cancer (MBC). J. Clin. Oncol. 2022, 40, 1002. [Google Scholar] [CrossRef]
- Loi, S.; Giobbie-Hurder, A.; Gombos, A.; Bachelot, T.; Hui, R.; Curigliano, G.; Campone, M.; Biganzoli, L.; Bonnefoi, H.; Jerusalem, G.; et al. Pembrolizumab plus trastuzumab in trastuzumab-resistant, advanced, HER2-positive breast cancer (PANACEA): A single-arm, multicentre, phase 1b-2 trial. Lancet Oncol. 2020, 20, 371–382. [Google Scholar] [CrossRef]
- Emens, L.A.; Esteva, F.J.; Beresford, M. Trastuzumab emtansine plus atezolizumab versus trastuzumab emtansine plus placebo in previously treated, HER2-positive advanced breast cancer (KATE2): A phase 2, multicentre, randomised, double-blind trial. Lancet Oncol. 2021, 21, 1283–1295. [Google Scholar] [CrossRef]
- Dirix, L.Y.; Takacs, I.; Jerusalem, G. Avelumab, an anti-PD-L1 antibody, in patients with locally advanced or metastatic breast cancer: A phase 1b JAVELIN Solid Tumor study. Breast Cancer Res. Treat. 2018, 167, 671–686. [Google Scholar] [CrossRef]
- Corti, C.; Giachetti, P.P.M.B.; Eggermont, A.M.M. Therapeutic vaccines for breast cancer: Has the time finally come? Eur. J. Cancer 2022, 160, 150–174. [Google Scholar] [CrossRef] [PubMed]
- Gingras, I.; Gebhart, G.; de Azambuja, E.; Piccart-Gebhart, M. HER2-positive breast cancer is lost in translation: Time for patient-centered research. Nat. Rev. Clin. Oncol. 2017, 14, 669–681. [Google Scholar] [CrossRef]
- Pogue-Geile, K.L.; Song, N.; Jeong, J.-H.; Gavin, P.G.; Kim, S.-R.; Blackmon, N.L.; Finnigan, M.; Rastogi, P.; Fehrenbacher, L.; Mamounas, E.P.; et al. Intrinsic Subtypes, PIK3CA Mutation, and the Degree of Benefit From Adjuvant Trastuzumab in the NSABP B-31 Trial. J. Clin. Oncol. 2015, 33, 1340–1347. [Google Scholar] [CrossRef] [PubMed]
- Li, T.; Zhang, C.; Hassan, S.; Liu, X.; Song, F.; Chen, K.; Zhang, W.; Yang, J. Histone deacetylase 6 in cancer. J. Hematol. Oncol. 2018, 11, 111. [Google Scholar] [CrossRef] [PubMed]
- Yan, B.; Xie, S.; Liu, Z.; Luo, Y.; Zhou, J.; Li, D.; Liu, M. STAT3 Association with Microtubules and Its Activation Are Independent of HDAC6 Activity. DNA Cell Biol. 2015, 34, 290–295. [Google Scholar] [CrossRef] [PubMed]
- Woan, K.V.; Lienlaf, M.; Perez-Villaroel, P.; Lee, C.; Cheng, F.; Knox, T.; Woods, D.M.; Barrios, K.; Powers, J.; Sahakian, E.; et al. Targeting histone deacetylase 6 mediates a dual anti-melanoma effect: Enhanced antitumor immunity and impaired cell proliferation. Mol. Oncol. 2015, 9, 1447–1457. [Google Scholar] [CrossRef]
- Li, G.; Xie, Q.; Yang, Z.; Wang, L.; Zhang, X.; Zuo, B.; Zhang, S.; Yang, A.; Jia, L. Sp1-mediated epigenetic dysregulation dictates HDAC inhibitor susceptibility of HER2-overexpressing breast cancer. Int. J. Cancer 2019, 145, 3285–3298. [Google Scholar] [CrossRef] [PubMed]
- Zeleke, T.Z.; Pan, Q.; Chiuzan, C.; Onishi, M.; Li, Y.; Tan, H.; Alvarez, M.J.; Honan, E.; Yang, M.; Chia, P.L.; et al. Network-based assessment of HDAC6 activity predicts preclinical and clinical responses to the HDAC6 inhibitor ricolinostat in breast cancer. Nat. Cancer 2022, 4, 257–275. [Google Scholar] [CrossRef]
- Müller, B.M.; Jana, L.; Kasajima, A.; Lehmann, A.; Prinzler, J.; Budczies, J.; Winzer, K.-J.; Dietel, M.; Weichert, W.; Denkert, C. Differential expression of histone deacetylases HDAC1, 2 and 3 in human breast cancer—Overexpression of HDAC2 and HDAC3 is associated with clinicopathological indicators of disease progression. BMC Cancer 2013, 13, 215. [Google Scholar] [CrossRef]
- Shankar, E.; Pandey, M.; Verma, S.; Abbas, A.; Candamo, M.; Kanwal, R.; Shukla, S.; MacLennan, G.T.; Gupta, S. Role of class I histone deacetylases in the regulation of maspin expression in prostate cancer. Mol. Carcinog. 2020, 59, 955–966. [Google Scholar] [CrossRef]
- Basu, R.; Wu, S.; Kopchick, J.J. Targeting growth hormone receptor in human melanoma cells attenuates tumor progression and epithelial mesenchymal transition via suppression of multiple oncogenic pathways. Oncotarget 2017, 8, 21579–21598. [Google Scholar] [CrossRef]
- Hao, M.; Song, F.; Du, X.; Wang, G.; Yang, Y.; Chen, K.; Yang, J. Advances in targeted therapy for unresectable melanoma: New drugs and combinations. Cancer Lett. 2015, 359, 1–8. [Google Scholar] [CrossRef] [PubMed]
- Khan, N.; Jeffers, M.; Kumar, S.; Hackett, C.; Boldog, F.; Khramtsov, N.; Qian, X.; Mills, E.; Berghs, S.C.; Carey, N.; et al. Determination of the class and isoform selectivity of small-molecule histone deacetylase inhibitors. Biochem. J. 2007, 409, 581–589. [Google Scholar] [CrossRef] [PubMed]
- Garcia-Manero, G.; Sekeres, M.A.; Egyed, M.; Breccia, M.; Graux, C.; Cavenagh, J.D.; Salman, H.; Illes, A.; Fenaux, P.; DeAngelo, D.J.; et al. A phase 1b/2b multicenter study of oral panobinostat plus azacitidine in adults with MDS, CMML or AML with ≤30% blasts. Leukemia 2017, 31, 2799–2806. [Google Scholar] [CrossRef] [PubMed]
- Alothaim, T.; Charbonneau, M.; Tang, X. HDAC6 inhibitors sensitize non-mesenchymal triple-negative breast cancer cells to cysteine deprivation. Sci Rep. 2021, 11, 10956. [Google Scholar] [CrossRef]
- McClure, J.J.; Li, X.; Chou, C.J. Advances and Challenges of HDAC Inhibitors in Cancer Therapeutics. Adv. Cancer Res. 2018, 183–211. [Google Scholar]
- Hu, Z.; Wei, F.; Su, Y.; Wang, Y.; Shen, Y.; Fang, Y.; Ding, J.; Chen, Y. Histone deacetylase inhibitors promote breast cancer metastasis by elevating NEDD9 expression. Signal Transduct. Target. Ther. 2023, 8, 11. [Google Scholar] [CrossRef]
- Sofi, S.; Qayoom, H.; Jan, N.; Khaliq, N.; Shah, M.Z.U.H.; Almilaibary, A.; Mir, M.A. A comprehensive analysis of notch signaling genes in breast cancer: Expression pattern and prognostic significance. Adv. Cancer Biol. Metastasis. 2023, 7, 100104. [Google Scholar] [CrossRef]
- Lin, T.-Y.; Fenger, J.; Murahari, S.; Bear, M.D.; Kulp, S.K.; Wang, D.; Chen, C.-S.; Kisseberth, W.C.; London, C.A. AR-42, a novel HDAC inhibitor, exhibits biologic activity against malignant mast cell lines via down-regulation of constitutively activated Kit. Blood 2010, 115, 4217–4225. [Google Scholar] [CrossRef] [PubMed]
- Liu, P.; Xiao, J.; Wang, Y.; Song, X.; Huang, L.; Ren, Z.; Kitazato, K.; Wang, Y. Posttranslational modification and beyond: Interplay between histone deacetylase 6 and heat-shock protein 90. Mol. Med. 2021, 27, 110. [Google Scholar] [CrossRef] [PubMed]
- Park, J.M.; Kim, Y.-J.; Park, S.; Park, M.; Farrand, L.; Nguyen, C.-T.; Ann, J.; Nam, G.; Park, H.-J.; Lee, J.; et al. A novel HSP90 inhibitor targeting the C-terminal domain attenuates trastuzumab resistance in HER2-positive breast cancer. Mol. Cancer 2020, 19, 161. [Google Scholar] [CrossRef] [PubMed]








| Mechanism | Description | Ref |
|---|---|---|
| Signaling from other HER receptors | Activation of HER3 or EGFR can bypass HER2 blockade, sustaining growth. | [8] |
| Activation of PI3K/AKT/mTOR pathways | Promotes cell survival and proliferation, contributing to resistance. | [9] |
| C-MET overexpression | Activates alternative pathways, enhancing tumor survival. | [10] |
| Loss of PTEN | Leads to increased PI3K signaling, promoting tumor growth. | [11] |
| Upregulation of Src activity | Enhances tumor cell proliferation and survival through various pathways. | [12] |
| MUC4 expression | Inhibits binding of trastuzumab to HER2, reducing its efficacy. | [13] |
| Expression of p95 HER2 isoform | Lacks trastuzumab binding site, allowing continued signaling. | [14] |
| Variable | Cases (n = 26) | Controls (n = 26) | ||
|---|---|---|---|---|
| n | (%) | n | (%) | |
| Age at start of adjuvant therapy (years) | ||||
| Mean ± SD | 53.1 ± 12.6 | 53.7 ± 11.4 | ||
| Menopausal Status | ||||
| Pre-menopause | 10 | (38.5) | 11 | (42.3) |
| Post-menopause | 16 | (61.5) | 15 | (57.7) |
| Stage of Disease | ||||
| I | 2 | (8.0) | 7 | (30.4) ** |
| II | 7 | (28.0) | 13 | (56.5) |
| III | 16 | (64.0) | 3 | (13.0) |
| Unknown | 1 | 3 | ||
| Lymph Node Status | ||||
| pN negative | 4 | (16.7) | 14 | (53.9) ** |
| pN positive | 20 | (83.3) | 12 | (46.2) |
| Unknown | 2 | 0 | ||
| Tumor Size (at Diagnosis) | ||||
| pT1 | 7 | (26.9) | 21 | (80.8) ** |
| pT2 | 8 | (30.8) | 5 | (19.2) |
| pT3 | 6 | (23.1) | 0 | (0.0) |
| pT4 | 5 | (19.2) | 0 | (0.0) |
| Tumor Histology | ||||
| Ductal carcinoma | 22 | (84.6) | 23 | (88.5) |
| Lobular carcinoma | 1 | (3.9) | 2 | (7.7) |
| Other | 3 | (11.5) | 1 | (3.9) |
| Histologic Grade | ||||
| 1 | 1 | (4.2) | 1 | (4.0) |
| 2 | 8 | (33.3) | 10 | (40.0) |
| 3 | 15 | (62.5) | 14 | (56.0) |
| Unknown | 2 | 1 | ||
| Ki-67 | ||||
| <20% | 8 | (30.8) | 9 | (34.6) |
| ≥20% | 18 | (69.2) | 17 | (65.4) |
| ER | ||||
| Negative | 7 | (26.9) | 7 | (26.9) |
| Positive | 19 | (73.1) | 19 | (73.1) |
| PgR | ||||
| Negative | 11 | (44.0) | 11 | (42.3) |
| Positive | 14 | (56.0) | 15 | (57.7) |
| Unknown | 1 | 0 | ||
| VI | ||||
| No | 3 | (37.5) | 10 | (66.7) |
| Yes | 5 | (62.5) | 5 | (33.3) |
| Unknown | 18 | 11 | ||
| Adjuvant Chemotherapy in combination with Trastuzumab | ||||
| Anthracyclines and taxanes | 7 | (26.9) | 17 | (65.4) ** |
| Taxanes only | 4 | (15.4) | 2 | (7.7) |
| Anthracyclines only | 3 | (11.5) | 7 | (26.9) |
| Other (endocrine therapy, CMF, vinorelbine) | 12 | (46.2) | 0 | (0.0) |
| BMI at start of Adjuvant Chemotherapy | ||||
| Mean ± SD | 25.9 ± 3.2 | 23.6 ± 4.4 * | ||
| Univariate | Multivariate | |||
|---|---|---|---|---|
| Variable | OR | (95% CI) | OR | (95% CI) |
| Age at start of adjuvant therapy (yrs) | 0.99 | (0.94–1.04) | ||
| Stage of Disease | ||||
| I or II | 1 (ref) | 1(ref) | ||
| III | 23.33 | (4.86–179.29) ** | 22.64 | (3.59–256.25) ** |
| Lymph Node Status | ||||
| pN negative | 1 (ref) | |||
| pN positive | 6.79 | (1.73–34.82) ** | ||
| Tumor Size (at Diagnosis) § | ||||
| pT1 or pT2 | 1 (ref) | |||
| pT3 or pT4 | - | - | ||
| Tumor Histology | ||||
| Ductal carcinoma | 1 (ref) | |||
| Lobular carcinoma | 0.58 | (0.03–6.51) | ||
| Other | 1.16 | (0.04–30.63) | ||
| Histologic Grade | ||||
| 1 | 1 (ref) | |||
| 2 | 0.56 | (0.02–16.14) | ||
| 3 | 1.00 | (0.04–27.00) | ||
| Ki-67 | ||||
| <20% | 1 (ref) | |||
| ≥20% | 0.94 | (0.27–3.30) | ||
| ER | ||||
| Negative | 1 (ref) | |||
| Positive | 0.97 | (0.27–3.62) | ||
| PgR | ||||
| Negative | 1 (ref) | |||
| Positive | 0.96 | (0.29–3.17) | ||
| Adjuvant Chemotherapy § | ||||
| Anthracyclines and taxanes | 1 (ref) | |||
| Taxanes only | 5.33 | (0.08–46.61) | ||
| Anthracyclines only | 0.76 | (0.10–4.32) | ||
| Other (endocrine therapy, CMF, vinorelbine) | - | - | ||
| BMI at start of Adjuvant Chemotherapy | 1.21 | (1.03–1.45) * | 1.25 | (0.99–1.65) |
| HDAC6 ¥ | 16.49 | (2.58–164.10) ** | 32.78 | (2.65–973.27) * |
| HDAC6 † | 2.55 | (1.37–5.47) | 3.20 | (1.38–9.91) |
| WNT4 ¥ | 0.93 | (0.55–1.54) | ||
| BMPR2 ¥ | 7.38 | (1.19–64.35) * | ||
| PALB2 ¥ | 0.72 | (0.15–3.16) | ||
| PARP1 ¥ | 2.55 | (0.73–10.20) | 0.157 | |
Disclaimer/Publisher’s Note: The statements, opinions and data contained in all publications are solely those of the individual author(s) and contributor(s) and not of MDPI and/or the editor(s). MDPI and/or the editor(s) disclaim responsibility for any injury to people or property resulting from any ideas, methods, instructions or products referred to in the content. |
© 2024 by the authors. Licensee MDPI, Basel, Switzerland. This article is an open access article distributed under the terms and conditions of the Creative Commons Attribution (CC BY) license (https://creativecommons.org/licenses/by/4.0/).
Share and Cite
Cortesi, M.; Bravaccini, S.; Ravaioli, S.; Petracci, E.; Angeli, D.; Tumedei, M.M.; Balzi, W.; Pirini, F.; Zanoni, M.; Possanzini, P.; et al. HDAC6 as a Prognostic Factor and Druggable Target in HER2-Positive Breast Cancer. Cancers 2024, 16, 3752. https://doi.org/10.3390/cancers16223752
Cortesi M, Bravaccini S, Ravaioli S, Petracci E, Angeli D, Tumedei MM, Balzi W, Pirini F, Zanoni M, Possanzini P, et al. HDAC6 as a Prognostic Factor and Druggable Target in HER2-Positive Breast Cancer. Cancers. 2024; 16(22):3752. https://doi.org/10.3390/cancers16223752
Chicago/Turabian StyleCortesi, Michela, Sara Bravaccini, Sara Ravaioli, Elisabetta Petracci, Davide Angeli, Maria Maddalena Tumedei, William Balzi, Francesca Pirini, Michele Zanoni, Paola Possanzini, and et al. 2024. "HDAC6 as a Prognostic Factor and Druggable Target in HER2-Positive Breast Cancer" Cancers 16, no. 22: 3752. https://doi.org/10.3390/cancers16223752
APA StyleCortesi, M., Bravaccini, S., Ravaioli, S., Petracci, E., Angeli, D., Tumedei, M. M., Balzi, W., Pirini, F., Zanoni, M., Possanzini, P., Rocca, A., Palleschi, M., Ulivi, P., Martinelli, G., & Maltoni, R. (2024). HDAC6 as a Prognostic Factor and Druggable Target in HER2-Positive Breast Cancer. Cancers, 16(22), 3752. https://doi.org/10.3390/cancers16223752

