Simple Summary
The treatment of BRAF-mutant melanoma with BRAF inhibitors is severely limited in clinical practice, in part due to the emergence of drug tolerance via non-genetic adaptation to therapies. Improving our understanding of the molecular mechanisms that underlie drug tolerance may lead to improved treatment strategies. Here, we describe a novel calcium-dependent signaling mechanism induced by BRAF inhibitor (BRAFi) treatment that provides compensatory mitogenic signaling to drug-tolerant persister cells in the form of MAPK reactivation. This calcium signaling mechanism has not previously been recognized in BRAFi-tolerant melanoma, may initiate a novel line of scientific inquiry, and presents a host of novel targets for therapeutic development in this field.
Abstract
Drug tolerance is a major cause of relapse after cancer treatment. Despite intensive efforts, its molecular basis remains poorly understood, hampering actionable intervention. We report a previously unrecognized signaling mechanism supporting drug tolerance in BRAF-mutant melanoma treated with BRAF inhibitors that could be of general relevance to other cancers. Its key features are cell-intrinsic intracellular Ca2+ signaling initiated by P2X7 receptors (purinergic ligand-gated cation channels) and an enhanced ability for these Ca2+ signals to reactivate ERK1/2 in the drug-tolerant state. Extracellular ATP, virtually ubiquitous in living systems, is the ligand that can initiate Ca2+ spikes via P2X7 channels. ATP is abundant in the tumor microenvironment and is released by dying cells, ironically implicating treatment-initiated cancer cell death as a source of trophic stimuli that leads to ERK reactivation and drug tolerance. Such a mechanism immediately offers an explanation of the inevitable relapse after BRAFi treatment in BRAF-mutant melanoma and points to actionable strategies to overcome it.
1. Introduction
Drug tolerance, originally described in bacteria treated with antibiotics [1,2], is recognized as a major challenge to cancer treatment, particularly with molecularly targeted agents. It is considered a major cause of residual disease, which may lead to tumor relapse and treatment failure [3,4,5,6,7,8]. Drug-tolerant cells survive treatment by non-genetic means, presumably via phenotypic adaptation [6,8,9,10,11,12,13,14,15]. Therefore, tolerance is distinct from resistance, which is based on pre-existing or acquired genetic mutations. The drug-tolerant state is thought to be reversible [6,14,16], and it has been proposed that redirecting drug-tolerant cells into non-tolerant states across the phenotypic landscape should be possible [10,17], such as by epigenetic modulators [14,18]. Despite intensive efforts [3,4,16,19,20,21,22,23,24], the molecular basis for drug tolerance remains poorly understood, hampering actionable intervention. An additional level of complexity to disentangle is that drug tolerance has been described as a heterogeneous collection of distinct cell states [8,25,26,27], making it challenging to effectively study and treat.
We previously described a distinct form of drug tolerance in BRAFi-treated BRAF-mutant melanoma that results in “idling” tumor cell populations [28,29]. After surviving initial drug exposure, drug-tolerant melanoma cells enter a state characterized by low and approximately equal rates of stochastic division and death events, leading to approximately zero net growth of the population, i.e., a cell population that idles, rather than being quiescent. In these idling cell populations, oncogenic BRAF stays inhibited [28], but due to acquired drug tolerance, ERK becomes reactivated and cell division still occurs sporadically. These idling melanoma cell populations may be responsible for “residual disease” after BRAFi-targeted therapy, which is thought to be a prelude to the acquisition of resistance-conferring mutations that ultimately defy treatment [8,30,31].
Here, we report that, unexpectedly, purinergic signaling is a mechanism of drug tolerance in idling melanoma cell populations. Our data indicate that extracellular ATP (eATP), known to be abundant in the tumor microenvironment, triggers cytoplasmic Ca2+ ([Ca2+]cyt) spikes in BRAFi-adapted melanoma cells through ATP-gated cation channels. We demonstrate that this purinergic signaling is then responsible for the reactivation of ERK, which is known to promote viability and cell division under conditions of BRAFi. Further, we demonstrate that ERK in drug-tolerant cells is primed to respond to Ca2+ signals, illustrating the significance of these cell-intrinsic [Ca2+]cyt spikes to the drug-tolerant state. To the best of our knowledge, purinergic signaling has not been described as a mechanism of ERK reactivation in drug tolerance before and could produce actionable insights.
2. Materials and Methods
2.1. Cell Culture
BRAF-mutant melanoma cell lines (A375, SKMEL5, and SKMEL28 from American Type Culture Collection, Gaithersburg, MD USA, and WM88, a gift from Meenhard Herlyn, The Wistar Institute, Philadelphia, PA, USA) were grown in DMEM/F12 (Gibco Ref 11330-032), supplemented with 10% fetal bovine serum and 1% pen/strep, at 37 °C and 5% CO2 as described previously [28,32,33].
2.2. Reagents
The intracellular calcium dyes, i.e., Calbryte-520-AM (AAT Bioquest, 20650, Pleasanton, CA, USA) and Fura-2-AM (AAT Bioquest, 21023), were individually dissolved in DMSO and frozen in single-use aliquots to prevent freeze–thaw. The drugs in Supplementary Table S1 were dissolved in the indicated solvent (DMSO or water), aliquoted into single-use tubes, and stored at −20 °C. Ionomycin calcium salt (Cayman Chemical, Ref 11932, Ann Arbor, MI, USA) or cyclopiazonic acid (CPA) (Cayman Chemical, Ref 11326) were dissolved in DMSO to 10 mM and 50 mM, respectively, aliquoted into single-use tubes, and stored at −20 °C for no longer than 3 months.
2.3. Drug Treatment
Melanoma cells were detached from flasks using TrypLE (Thermo Fisher, Waltham, MA, USA), counted, diluted, and seeded into 384-well plates (Greiner 781091, Kremsmunster, Austria) or 35 mm imaging dishes (Cellvis D35-20-1.5P, Mountain View, CA, USA) with volumes of 30 µL or 2 mL, respectively. The number of cells seeded was chosen for each condition to achieve approximately 60–70% confluency at the time of experimental observation. For 384-well plates, a drug- or vehicle-containing medium was added at 2X concentration to existing media the following day (approximately 18–24 h later). For 35 mm dishes, the existing media were aspirated, and 2 mL of a drug- or vehicle-containing medium was added the following day (approximately 18–24 h later). In experiments with long-term treatment, the medium was aspirated, and a fresh vehicle- or drug-containing medium was added every 3–4 days. The research analog of vemurafenib, i.e., PLX4720, was used for BRAF inhibition, except where noted.
2.4. Dye Loading for the Imaging of Cytoplasmic Calcium
Fura-2-AM: For experiments using Fura-2, unless otherwise noted, Imaging Buffer was Ca2+ containing Hanks Balanced Salt Solution (Ca2+:HBSS) (Gibco 14025-092) containing any relevant drugs (i.e., PLX4720). To cells in 35 mm dishes, 1 mL of medium was removed and Fura-2-AM was added to 4 µM (2X) concentration before adding back to the plate to achieve a 2 µM final concentration. Plates were incubated at 37 °C, 5% CO2 for 30 min. After dye loading, the media was aspirated and the plates were washed 3X with 2 mL of Imaging Buffer warmed to 37 °C. After the final wash, 2 mL of Imaging Buffer was added to the dish.
Calbryte-520-AM: For experiments using Calbryte, unless otherwise noted, the Imaging Buffer was a phenol red- and serum-free culture medium (DMEM/F12, Gibco Ref 11039-021) containing any relevant drugs (i.e., PLX4720). Cells plated to 384-well plates were loaded with 2 µM Calbryte-520-AM diluted in culture media containing any relevant drugs (i.e., PLX4720). To begin dye loading, media from cell plates were aspirated down to 20 µL with a BioTek ELx405 plate washer (ELX plate washer, Winooski, VT, USA), followed by the addition of 2X 20 µL of a dye-containing medium (warmed to 37 °C) for a final concentration of 2 µM Calbryte-520-AM. The plates were incubated at 37 °C under 5% CO2 for 25 min before 20 µL of the medium was aspirated, and the wells were washed 3X with 80 µL of Imaging Buffer. Before imaging, 20 µL of Imaging Buffer was added to achieve a final volume of 40 µL. When Ca2+-containing and Ca2+-free imaging conditions were compared (as in Figure 1D), the Imaging Buffers were Ca2+:HBSS (Gibco 14025-092) and Ca2+-free HBSS (Gibco 14175-095), respectively.
2.5. Live-Cell Imaging of Spontaneous Cytoplasmic Calcium Spikes
Fura-2-AM: After dye loading/washing, the imaging dishes were moved to a heated stage. Fura-2-AM fluorescence (Ratio 340Ex/380Ex-535Em; 340/380 ratio) was measured every 5 s as an indicator of [Ca2+]cyt; the 340/380 ratio increased proportionally with the [Ca2+]cyt. Imaging was performed for a period of 40 min with a Nikon Eclipse Ti2 microscope (Melville, NY, USA) using a 10X objective and equipped with a Photometrics Prime 95B 25mm sCMOS Camera. For Ca2+-free conditions, the cells were washed and imaged in Ca2+-free HBSS (Gibco 14175-095).
Calbryte-520-AM: After dye loading/washing, the plates were moved to an ImageXpress Confocal HT.ai imager with environmental controls (37 °C, 5% CO2, and humidity) for 15 min to allow for equilibration. When purinergic inhibitors were included in the imaging conditions, they were added at 2x concentration immediately after the final wash step and before the 15-min equilibration. If additional inhibitors were not included, 20 µL of the Imaging Buffer was added to wells, as described above. Calbryte-520 signal was imaged simultaneously across 8 wells at an interval of 5 s within each well to detect spikes in cytoplasmic calcium levels. Imaging was performed with a FITC filter set, using a 470 nm laser light source (89North). Imaging was performed for 40 min unless otherwise noted. To link Calbryte images to ppERK data within individual cells, at the conclusion of Calbryte imaging, cells were fixed with 4% paraformaldehyde (PFA) (Thermo Scientific Chemicals, 043368.9M) at room temperature for 20 min followed by 3X washes with 80 µL PBS. ppERK staining was performed as described below.
2.6. Live-Cell Imaging of ATP-Stimulated Cytoplasmic Calcium Spikes
Calbryte-520-AM: The cells were loaded with Calbryte-520-AM as described above and ATP-containing Imaging Buffer (maintained at 37 °C) was added to each well immediately before imaging on an ImageXpress Micro XLS automated microscope (Molecular Devices) using a 10X objective and a Lumencor Sola solid-state light source. Calbryte-520 fluorescence was excited and detected using a Semrock GFP filter set (GFP-3035B) consisting of a 472/30 excitation filter, 442–488/502–730 dichroic, and 520/35 emission filter. One site per well was captured using a 4.2MP widefield scientific cMOS camera with a camera binning of 1. One well at a time was imaged at 5-s intervals for 5 min. For experiments using the P2X inhibitor, isoPPADS, the drug (or vehicle control) was serially diluted in the Imaging Buffer and preincubated on cells for 15 min at 37 °C under 5% CO2 after the final wash step.
2.7. Live-Cell Imaging of Store-Operated Calcium Entry (SOCE)
Fura-2-AM: SOCE assays were conducted, as described previously [34], in three phases consisting of (1) an equilibration period in Ca2+-free HBSS, (2) release of Ca2+ from the endoplasmic reticulum (ER), and (3) the induction of SOCE activity. Changes in cytoplasmic Ca2+ levels were measured with Fura-2-AM, as described above. Briefly, the cells were dye-loaded, washed, and incubated in Ca2+-free HBSS before imaging. In phase 1, Ca2+-free HBSS was perfused over cells for 10 min of imaging to allow equilibration and to acquire a baseline. In phase 2, Ca2+-free HBSS buffer containing 50 µM of the sarco-endoplasmic Ca2+ ATPase (SERCA) inhibitor cyclopiazonic acid (CPA) was perfused over cells for 8 min. During this phase, CPA treatment leads to the release of free Ca2+ within the endoplasmic reticulum (ER), allowing for the quantification of ER Ca2+ stores and subsequent cytoplasmic Ca2+ clearance. The release of ER Ca2+ stores results in activation of SOCE channels; however, they do not contribute to the Ca2+ signal until extracellular Ca2+ is added to the assay in the third phase. In phase 3, perfusion with Ca2+:HBSS (+50 µM CPA) allows influx of Ca2+ through activated SOCE channels and subsequent quantification of SOCE activity on a cell-by-cell basis. This final component of the assay proceeds for an additional eight minutes before imaging is stopped. For all the phases, the cells were perfused at a flow rate of 2 mL/min. Quantifications of ER Ca2+ content and SOCE activity were calculated by taking the integral of each cell trace within the respective phases, followed by baseline subtraction.
2.8. ppERK Staining
The cells were fixed with a final concentration of 4% PFA at room temperature for 20 to 40 min. The cells were washed 3X with 80 µL PBS using an ELX plate washer, leaving 15 µL after the final wash and aspiration step. A total of 15 µL of 2X the primary antibody was added (Phospho-p44/42 MAPK (Erk1/2) (Thr202/Tyr204) (D13.14.4E) XP Rabbit mAb #4370; Cell Signaling, Ref 4370S), generating a final concentration of 1:800 (3% goat serum, 0.3% Triton X100). The plates were incubated at 4 °C overnight. The next morning, the cells were washed 3X with PBS and 15 µL of 2X secondary antibody (Donkey anti-Rabbit IgG (H+L) Highly Cross-Adsorbed Secondary Antibody, Alexa Fluor™ 488; Invitrogen, Ref A21206, Waltham, MA, USA) were added to the remaining 15 µL of PBS to generate a final concentration of 1:1000 (3% goat serum, 0.3% Triton X100). The plates were incubated for 2 h, protected from light, at room temperature before washing 3X with PBS, and 15 µL of 2X Hoescht 33342 (Thermo Scientific, 62249) (final concentration of 1.7 µM) were incubated on cells for 5 min before washing 3X with PBS. The plates were sealed with an aluminum plate sealer. Imaging of nuclei and ppERK fluorescence intensity was performed using an ImageXpress Micro XLS automated microscope (Molecular Devices) with a 10X objective and a Lumencor Sola solid-state light source. Alexa-488 fluorescence was excited and detected using a Semrock GFP filter set (GFP-3035B) consisting of a 472/30 excitation filter, 442–488/502–730 dichroic, and a 520/35 emission filter. Four sites per well were captured using a 4.2MP widefield scientific cMOS camera with a camera binning of 1. Multiple plates were loaded to a plate carousel (ThermoScientific), shuttled to/from the ImageXpress via a ThermoScientific CRS F3 robot arm, and automatically run through the Momentum scheduling software (Thermo). Data were quantified using MetaXpress multiwavelength cell scoring. Primary or secondary antibodies alone were included as controls and were likewise imaged to determine the background signal.
2.9. P2Xi Effects on ppERK
P2X inhibitors were diluted to 3X concentrations in warmed serum-free cell culture media and serially diluted within 384-well reservoir plates (Greiner, Ref 781280) using a Bravo automated pipette liquid handler (Velocity 11/Agilent). Media from cell plates were aspirated using an ELX plate washer, leaving a volume of 20 µL. A Bravo liquid handler added 10 µL of media, each containing 3X the concentration of drug (or vehicle), to respective wells, and the plates were returned to the incubator for an hour before 10 µL of 16% PFA (4% final concentration) was added to each well using a ThermoScientific Multi-Drop Combi liquid dispenser to fix the cells. The cells were incubated for 20 min at room temperature before washing 3X with PBS. Staining for ppERK was performed as described above. All the conditions were performed in technical triplicate on the same plate.
2.10. Ca2+ Mobilization Effects on ppERK
Ionomycin calcium salt (Cayman Chemical, Ref 11932) or CPA (Cayman Chemical, Ref 11326) stocks were diluted to 2X the max desired concentration in serum-free culture media and then serially diluted within 384-well reservoir plates using a Bravo automated pipette to generate a drug addition plate. The media were aspirated from cell plates using an ELX plate washer immediately before stimulation, leaving 15 µL/well. A total of 15 µL from the drug addition plate was stamped onto the cell plate and incubated at room temperature for the duration of the time series. At each indicated time point, 10 µL of 16% PFA (to 4% final concentration) were added to the corresponding wells. At the last time point, PFA was added and incubated for an additional 20 min at room temperature before the entire plate was washed with 3X PBS using an ELX plate washer. Staining for ppERK was performed as described above. All the conditions were performed in technical triplicate on the same plate.
2.11. ATP Solution
ATP (MedChemExpress, Ref HY-B2176) was dissolved in a solubilization buffer consisting of 200 mM HEPES and 3 mM CaCl2 in DEPC H2O to create a stock solution with a concentration of 300 mM ATP. This solution was buffered to a pH of 7 using 1 M KOH and 5 M NaOH; the final concentrations were approximately 6 mM KOH and 600 mM NaOH. This stock was frozen in aliquots and stored at −20 °C for no more than 3 months. The aliquots were diluted in the relevant experimental buffer to generate the indicated final concentrations.
ATP Stimulation of ppERK
The ATP solution described above was diluted to a maximum concentration in serum-free culture media and serially diluted using the Bravo instrument, as described above. The media were aspirated to 15 µL/well using an ELX plate washer immediately before stimulation. For each time point, 15 µL of the 2X ATP-containing solution was added to the cell plate and the cells were maintained at 37 °C and 5% CO2 to achieve 1, 10, 20, 30, or 40 min ATP treatment time (reverse time series where all treatment times were completed simultaneously). After incubation, 10 µL of 16% PFA (4% final concentration) was added to all wells using a ThermoScientific Multi-Drop Combi and incubated at room temperature for 20 min. The cells were washed 3X with PBS before primary staining for ppERK, as described above. All the conditions were performed in technical triplicate on the same plate.
For experiments with P2X inhibitors, titrations of each P2X inhibitor (or vehicle alone) were generated by serial dilution with the Bravo in serum-free culture media. The media were aspirated, leaving 20 µL/well, immediately prior to the addition of 5 µL of each P2Xi solution (6X), followed by incubation at 37 °C under 5% CO2 for 30 min. After the P2Xi preincubation, 5 µL of 6X ATP (or vehicle) was added to each well to generate a final concentration of 39 µM ATP. The plates were returned to 37 °C under 5% CO2 for 30 additional minutes. The cells were then fixed and stained for ppERK as described above.
2.12. Bulk RNAseq
2.12.1. Drug Treatment
Four different BRAF-mutant melanoma cell lines (A375, SKMEL28, SKMEL5, and WM88) were seeded overnight in 10 cm dishes in their standard culture medium, and treatment with 8 µM PLX4720 was initiated the following day on three separate occasions (biological triplicate). The media containing PLX4720 were replaced every 3 days up to 8 days of treatment. The media were aspirated and cells were kept on ice while washing with 25 mL of ice-cold PBS, followed by aspiration and the addition of 1 mL of ice-cold PBS into which cells were gently scraped into suspension. PBS cell suspension was pipetted into a pre-chilled 1.5 mL RNase-free snap lid tube (Zymo Research, Cat C2001-100, Irvine, CA, USA, used for all downstream sample handling). The cells were pelleted by centrifugation at 500× g @ 4 °C for 5 min and washed again with 1 mL ice-cold PBS. The remaining cells in the tube were immediately snap-frozen in liquid nitrogen and stored at −80 °C until all samples were collected. Drug-naïve cells were collected similarly (in biological triplicate); however, the cells were seeded and collected two days later such that drug-treated and drug-naïve conditions had approximately the same number of cells per plate upon harvesting.
2.12.2. RNA Isolation
The samples were processed in groups of eight with one biological replicate from each cell line processed at a time (24 samples total). The samples were briefly thawed on ice, resuspended in 1 mL Trizol, and vortexed. Then, they were incubated at room temperature for 5 min before 200 µL of chloroform was added. Subsequently, the samples were vigorously shaken for 10 s, moved to ice for 3 min, and centrifuged at 4 °C and 13,000× g for 15 min. Approximately 400 µL of the top aqueous phase was moved to 500 µL of cold isopropanol in a new 1.5 mL tube and incubated at −20 °C for 1 h. The samples were centrifuged at 4 °C and 13,000× g for 15 min to pellet RNA. Isopropanol was removed, and 1 mL ethanol was added to wash the pellets. The samples were pelleted again at 4 °C and 13,000× g for 15 min before ethanol was removed and the samples were allowed to air dry. The samples were resuspended in DEPC-treated H2O and treated with Qiagen RNase-free DNAse (ref #79254) as per the protocol’s recommendation (15-min incubation at room temperature). After DNAse treatment, RNA was reisolated using the same procedure. Briefly, 0.5 mL of Trizol and 100 µL of chloroform were added to the samples and shaken vigorously. The samples were placed on ice for 3 min before being centrifuged at 4 °C and 13,000× g for 15 min. Approximately 250 µL of aqueous phase was transferred to 300 µL of cold isopropanol and incubated at −20 °C for one hour. RNA was pelleted at 4 °C and 13,000× g for 15 min, isopropanol was decanted, and 1 mL of ethanol was added to wash the samples before being centrifuged again at 4 °C and 13,000× g for 15 min. Ethanol was decanted, and the pellets were air-dried before being resuspended in 30 µL DEPC-treated H2O. The RNA concentration was measured by nanodrop and aliquots through RIN analysis of RNA quality.
2.12.3. Transcriptomic Sequencing
Illumina NovaSeq 6000, stranded mRNA (poly-A), paired ends 150 bp reads.
2.12.4. Sequence Processing
Read quality control was determined using FastQC v0.11.9 (https://www.bioinformatics.babraham.ac.uk/projects/fastqc/). Reads were aligned to the human reference genome (GRCh38.p14) using STAR version 2.7.7a88 and GENCODE version 2189 with the default settings, and transcript abundance was determined using STAR’s “quantMode.” Alignment quality control was performed with Picard {http://broadinstitute.github.io/picard/}. Links to the shell scripts used to perform these analyses can be found in Supplementary Information.
2.13. Image Processing
2.13.1. ppERK Images
Molecular Devices MetaXpress Multiwavelength Cell Scoring (https://www.moleculardevices.com/sites/default/files/en/assets/data-sheets/dd/img/metaxpress-software-multi-wavelength-cell-scoring-application-module.pdf, accessed on 1 June 2024) was used to quantify object-level information from the images, which were then used to determine the number of cells staining positive for ppERK and signal intensities of positive cells. Nuclei were identified with the Hoescht nuclear channel, and cytoplasmic cell boundaries were identified from the ppERK antibody fluorescence channel. Cell masks were generated by associating nuclei and ppERK signal intensities greater than background fluorescence (i.e., the absence of primary antibody). Cells without intensity values above the background threshold were characterized as negative for ppERK staining.
2.13.2. Fura-2 Images
Cell masks were generated using Nikon’s NIS analysis platform from images obtained using 340 nm excitation. Mean signal intensity within the cell masks for each excitation wavelength was quantified at each time point across the time series. Ratios of signal intensities from 340 nm and 380 nm excitation (340/380) were used as a measure of the proportion of Ca2+-bound to Ca2+-free dye, providing a direct relationship to [Ca2+]cyt.
2.13.3. Calbryte Images
Images obtained from an ImageXpress Micro XLS (16-bit grayscale images of 1080 × 1080 pixels) and annotation files describing the time and well position of each image were assembled using custom R code (available at https://github.com/darrentyson/IXprocess). Time series image stacks were assembled for each well of data and exported as a multipage TIF file for further processing. The first image of each well’s time series was used to obtain a labeled mask image with adjacent/contiguous pixels defining each object being assigned a unique value (region ID) using a DeepCell pretrained model for segmentation [35]. The labeled segmentation masks were then used to quantify integrated intensity values for each object from each image of the relevant Calbryte time series using custom Python scripts (all code for performing these steps are available on GitHub).
2.14. Data Analysis
All codes used for analyses are provided in a public git repository available on GitHub (https://github.com/QuLab-VU/Stauffer_et_al_2024).
2.14.1. Differential Expression of Transcript Abundance
Differential expression of transcript abundance was performed on transcript counts from four melanoma cell lines in R (v4.3.2) using DESeq2 [36] (v1.42.0). Data from A375 cells were used as the reference to facilitate comparison to results in Gerosa et al., 2020. The enrichment of genes associated with drug tolerance compared to the drug-naïve state was identified using the “contrast” selection of the DESeq2 results object. Gene ontology term enrichment was performed using “clusterProfiler” [37] on differentially expressed genes filtered with a Benjamini–Hochberg-adjusted p-value of 0.05 and a 1.5-fold change in expression as cutoffs.
2.14.2. ppERK
Only objects of the total area between 50 and 4500 pixels2 with integrated intensity values of <5e6 were considered. Proportions of positive cells were generated by dividing the number of positive cells by the number of total cells per condition and were reported as percentages or used to calculate percent inhibition versus control by setting the proportion of positive cells in the control condition as the denominator. We conservatively estimated the dose–response relationships of P2Xi on ppERK staining by assuming that drug concentrations of 1 nM for each drug had no effect (i.e., they were similar to vehicle control) to allow log-logistic model regression.
To estimate the effects of P2Xi on ATP-induced ppERK, percentage inhibition was calculated as the percent reduction in positive cells compared to vehicle control. ATP-stimulated ppERK levels were determined by subtracting the baseline proportion of positive cells (1 min of ATP treatment) from the proportion of positive cells after 30 min of ATP treatment for each condition: vehicle and 100 nM concentration of each inhibitor. Percent inhibition was determined by taking the ratio of ATP-stimulated ppERK for each drug (at 100 nM) to ATP-stimulated ppERK for vehicle control. Estimates of the mean and error of percentages were determined by sampling the mean proportion of positive cells in 1000 randomly selected cells 10 times.
To quantify the ppERK staining intensity per cell, cells without detectable ppERK staining were assigned a value of −0.5. Average ppERK staining intensity was determined by dividing the integrated signal intensity of ppERK by the total cell area and was represented as log-transformed values. A ppERK intensity score was calculated using an empirical formula that takes into account the proportion of positive cells and the intensity values of all ppERK-positive cells. The score calculated for the earliest treatment time (1 min) was used as the reference value, and the normalized scores represent the ratio of the ppERK scores at each time point over the 1-min time point. For the ionomycin treatment time series, the mean values of integrated ppERK intensity per cell per condition were calculated as the mean values from all replicate wells per condition.
2.14.3. Fura-2 Spike Detection:
The automatic classification of cells exhibiting calcium spiking behavior from Fura-2 images of the BRAFi time series (5612 unique cell traces) was determined using the following criteria. Traces without spikes were identified using all the following criteria: (A) traces with zero slopes when fit to linear model; (B) traces with mean values < 0.05 and standard deviations < 0.01; (C) the application of DBscan clustering (epsilon = 2 and minimum number of points = 20) to principal component analysis (PCA) of 22 canonical time series characteristics (Catch-22) [38] identified two clusters, one with significant overlap with traces from a and b, which was assumed to demarcate cells that do not exhibit calcium spikes; D) no values of Fast Fourier Transform values > 10 (indicative of repeating patterns; oscillations); and E) no values above the threshold of 0.17.
Using these criteria, we were able to rapidly classify all 5612 observed Fura-2 ratio traces into spiking versus non-spiking behaviors; however, a significant number of traces classified as exhibiting spikes, when visually assessed for spiking patterns, would not have been considered spiking. Therefore, the estimates of the proportions of spiking cells are likely an overestimation of the true proportion of spiking cells. This overestimation appears to be approximately 4–5% based on the automatic detection of cells not treated with BRAFi, which have <1% spiking cells when assessed by visual examination.
2.14.4. Calbryte-520 Spike Detection
The automated classification of spiking activity used for Fura-2 could not be applied to Calbryte image data due to a diminishing signal over time and automatic focus correction that resulted in uneven measurements. A subset of 100 randomly selected cells per condition (except where noted) were manually annotated for spiking behavior. The presence of at least one clear spike in Calbryte intensity during the imaging period represented a spiking cell. To rigorously estimate the proportions of spiking cells, bootstrapping was performed on these annotated cells (described below). Under conditions of ATP stimulation, only spikes occurring after the first 10 images were considered to avoid artifacts, but all cells (rather than a random sample) were manually annotated for spiking activity.
2.14.5. Bootstrapping to Estimate Mean Proportions of Spiking Cells for Each Condition
Confidence intervals for the proportion of spiking cells in a population were determined using bootstrapping based on the number of cells for which spiking annotation was obtained. Sampling of at least 20% of the annotated cells (minimum of 50 cells per condition) was performed at least 10 times per condition. For example, since all cells in the data from Fura-2 imaging were annotated (~900–1200 cells per condition), the proportions of positive cells were calculated from 200 randomly sampled cells (with replacement) 100 times. For Calbryte images, fewer cells were annotated for spiking activity (typically between 160 and 500 cells per condition). For these experiments, 50 randomly sampled cells (with replacement) were used to calculate the percentage of spiking cells 100 times for each condition.
3. Results
3.1. BRAFi Induces Cell-Intrinsic Ca2+ Signaling in Drug-Tolerant Cells
Previous [39] and more recent (Figure 1A) findings by our lab implicated changes in ion channel expression and Ca2+ signaling as a mechanism of adaptation and drug tolerance to BRAFi in BRAF-mutant melanoma. Ion channels and Ca2+ signaling have been studied in the context of cellular physiology and, to a much lesser extent, of cancer [40,41,42,43,44,45], but no studies have directly explored their potential involvement in drug tolerance (see the Discussion section). To investigate this possibility, we explored changes in Ca2+ signaling in BRAFi-treated drug-tolerant idling populations (≥3 days of BRAFi). By measuring changes in [Ca2+]cyt using the Ca2+ dye, i.e., Fura-2-AM, we found that frequent spontaneous spikes of [Ca2+]cyt were pronounced in drug-tolerant idling cells, occurring in up to 60% of the population (Figure 1B,C and Figure S1, Supplementary Video S1). Spike patterns from individual cell traces appeared in various forms, as represented in Figure 1B. Cell traces varied with respect to the magnitude, shape, and frequency of spiking, ranging from near-constant spiking to only one or two spikes during the imaging period (Figure 1B and Figure S2). Within cell traces, complex signaling patterns emerged across the population, with some cells displaying multiple spike shapes, possibly hinting at the heterogeneity that underlies drug tolerance (see the Discussion section).
Spiking activity became more prevalent across the population with increasing BRAFi treatment times (Figure 1C), demonstrating that signaling is a time-dependent response that coincides with the acquisition of drug tolerance. In contrast, few to no spikes were detected in cells either in the absence of BRAFi or after 60 min of BRAFi (referred to here as drug-sensitive populations) (Figure 1C and Figure S3). Furthermore, when cells were treated with one of the clinical standard-of-care combinations of BRAFi (dabrafenib, 1 µM) and MEKi (trametinib, 100 nM) for 3 days, similar spontaneous [Ca2+]cyt spikes were also observed (Supplementary Figure S1), indicating that this signaling mechanism may also be relevant to melanoma cell survival in clinical settings.
Identifying the sources of these [Ca2+]cyt signals may elucidate their significance and molecular function in the drug-tolerant state. Broadly, [Ca2+]cyt spikes may originate from intracellular or extracellular Ca2+ sources or a combination of both. Ligand activation of plasma membrane receptors (i.e., G-protein-coupled receptors) may lead to [Ca2+]cyt release from intracellular Ca2+ stores in the endoplasmic reticulum (ER), principally through inositol triphosphate (IP3) receptors (ITPRs) [46]. Alternatively, [Ca2+]cyt spikes could be a result of influx of extracellular Ca2+ (e[Ca2+]) through plasma membrane ion channels, down an electrochemical gradient. To differentiate between these potential sources, cells were switched to a Ca2+-free buffer immediately before imaging. In the absence of e[Ca2+], spontaneous [Ca2+]cyt spikes were diminished to approximately 2.5% of the idling population (Figure 1D and Figure S4), demonstrating the importance of plasmalemma Ca2+ flux. Conversely, when we assessed the potential contribution of intracellular Ca2+ flux, we found that ER Ca2+ stores were substantially reduced in the drug-tolerant population (Figure 1E and Figure S5), suggesting a diminished capacity for signaling from intracellular Ca2+ sources. Similarly, the mechanism for refilling ER stores upon depletion, i.e., as a result of intracellular Ca2+ signaling, via store-operated Ca2+ entry (SOCE) [47], was also substantially reduced (Figure 1E). Taken together, these data suggest that drug-tolerant cells may have a blunted capacity to maintain Ca2+ signaling from intracellular sources and/or from SOCE activity itself [48]. Moreover, mRNA expression levels of ITPRs, which are central to ER Ca2+ signaling, are significantly reduced in drug-tolerant cells (Supplementary Figure S6). These findings directed us to focus on a role of plasmalemma flux of e[Ca2+] rather than the release of intracellular Ca2+ stores as a primary mechanism of these [Ca2+]cyt spikes.
Figure 1.
Ca2+ transport and cytoplasmic Ca2+ regulation are associated with drug tolerance. (A) GO term representation of significantly upregulated genes from bulk RNAseq data across four melanoma cell lines under BRAFi conditions for 8 days, a treatment previously shown to induce an idling population of drug-tolerant cells [28,39]. Nine out of 10 of the top GO terms relate explicitly to ions and ion channels, two of which relate specifically to Ca2+, although Ca2+-related genes are encompassed in nearly all of these GO terms. (B) Representative traces from imaging of [Ca2+]cyt spikes with Fura-2 in A375 cells treated with 8 µM PLX4720 for 14 days. Data are plotted as a ratio of Fura-2 excitation/emission at 340/380 nm; an increase in the ratio indicates an increase in cytoplasmic Ca2+. A variety of spike patterns, magnitudes, and frequencies observed in the population are represented here. (C) A375 cells were treated with 8 µM PLX4720 for the indicated number of days before imaging with Fura-2 for 40 min to detect [Ca2+]cyt spikes. Traces were identified as having at least one spike or no spikes using an automated spike detection algorithm. Bootstrapping was performed iteratively to randomly select cells in the datasets to estimate the proportions of the population that experienced at least one spike. With increasing treatment time, there is a clear increase in the activity of [Ca2+]cyt spikes. (D) A375 cells treated with 8 µM PLX4720 for 3 days were imaged with Calbryte-520 to detect [Ca2+]cyt spikes under conditions with and without e[Ca2+]. Traces were manually assessed for the presence of [Ca2+]cyt spikes, and proportions of spiking cells were determined with bootstrapping. (E) Store-operated Ca2+ entry (SOCE) assays were performed on A375 cells treated with 8 µM PLX4720 or vehicle for 3 days to quantify ER Ca2+ content and activity levels of SOCE. (F) Integrals were taken to quantify Ca2+ released during the ER Ca2+ phase, separate from the SOCE phase of the assay. Values within individual cells are background-normalized and plotted to generate these distributions.
Figure 1.
Ca2+ transport and cytoplasmic Ca2+ regulation are associated with drug tolerance. (A) GO term representation of significantly upregulated genes from bulk RNAseq data across four melanoma cell lines under BRAFi conditions for 8 days, a treatment previously shown to induce an idling population of drug-tolerant cells [28,39]. Nine out of 10 of the top GO terms relate explicitly to ions and ion channels, two of which relate specifically to Ca2+, although Ca2+-related genes are encompassed in nearly all of these GO terms. (B) Representative traces from imaging of [Ca2+]cyt spikes with Fura-2 in A375 cells treated with 8 µM PLX4720 for 14 days. Data are plotted as a ratio of Fura-2 excitation/emission at 340/380 nm; an increase in the ratio indicates an increase in cytoplasmic Ca2+. A variety of spike patterns, magnitudes, and frequencies observed in the population are represented here. (C) A375 cells were treated with 8 µM PLX4720 for the indicated number of days before imaging with Fura-2 for 40 min to detect [Ca2+]cyt spikes. Traces were identified as having at least one spike or no spikes using an automated spike detection algorithm. Bootstrapping was performed iteratively to randomly select cells in the datasets to estimate the proportions of the population that experienced at least one spike. With increasing treatment time, there is a clear increase in the activity of [Ca2+]cyt spikes. (D) A375 cells treated with 8 µM PLX4720 for 3 days were imaged with Calbryte-520 to detect [Ca2+]cyt spikes under conditions with and without e[Ca2+]. Traces were manually assessed for the presence of [Ca2+]cyt spikes, and proportions of spiking cells were determined with bootstrapping. (E) Store-operated Ca2+ entry (SOCE) assays were performed on A375 cells treated with 8 µM PLX4720 or vehicle for 3 days to quantify ER Ca2+ content and activity levels of SOCE. (F) Integrals were taken to quantify Ca2+ released during the ER Ca2+ phase, separate from the SOCE phase of the assay. Values within individual cells are background-normalized and plotted to generate these distributions.

3.2. Purinergic Ca2+ Signaling Is A Mechanism of ERK Reactivation in Drug-Tolerant Idling Cells
To explore which ion channel(s) may be responsible for the abundance of plasmalemma Ca2+ flux, we visualized expression changes of specific genes in BRAF-mutant melanoma cell lines in the idling drug-tolerant state (8 days under BRAFi conditions). Consistent with the observed [Ca2+]cyt spikes, the surviving cell population exhibited significant upregulation of numerous genes involved in Ca2+ signaling (Figure 2A, Figures S7 and S8). Notably, the ATP-gated monoatomic cation-conducting channel Purinergic Receptor P2X7 (gene name P2RX7) was one of the highest upregulated genes in the dataset, with a >250-fold increase at the mRNA level in drug-tolerant A375 cells and >6.6-fold increase across all drug-tolerant cell lines combined (Figure 2A,B, Figures S7 and S8).
Figure 2.
Upregulation and activation of purinergic receptors induce spontaneous cytoplasmic Ca2+ spiking and activation of ERK in drug-tolerant cells. (A) Volcano plot of up- and down-regulated genes in melanoma cells under BRAFi conditions for 8 days. Data are from bulk RNAseq of a representative cell line, i.e., A375, out of four that were tested (all data combined are shown in Supplementary Figures S7 and S8). Reduced MEK-dependent genes and increased melanocyte differentiation genes changed for the continued inhibition of oncogenic BRAF activity, as expected [49,50,51]. Transcripts for the Ca2+ channel P2RX7 (upper right) are enriched 250-fold, with a p-value of <10−150. (B) Log2-fold change in the expression of P2RX7 transcripts before and after BRAFi treatment (8 days) in four BRAF-mutant melanoma cell lines. (C) A375 cells were treated with 8 µM PLX4720 for 3 days before being treated with the P2X7 inhibitors, i.e., AZD9056 and isoPPADS (or vehicle), immediately before imaging with Calbryte-520 to detect [Ca2+]cyt spikes. Traces were manually analyzed for spiking activity. Bootstrapping was performed to generate the proportions of spiking cells presented in this figure. These drugs had inhibitory effects on spiking activity at concentrations expected from their known IC50 values. (D) A375 cells treated with 8 µM PLX4720 for 3 days were imaged with Calbryte-520 to detect [Ca2+]cyt spikes, followed by fixation and staining for ppERK. Plotting ppERK staining intensity for cells classified as spiking or no spiking by manual assessment revealed higher ppERK staining in spiking cells. (E) A375 cells treated with BRAFi for 3 days were incubated with a panel of P2X7 inhibitors (or vehicle) for one hour and assessed for levels of ppERK intensity at the single-cell level with and without inhibitors present. Cells staining positive for ppERK were quantified and calculated as ratios (fractions) of vehicle control. Log-logistic models of concentration-dependent effects of each P2Xi were fit to the data and are represented by the lines.
P2X7 belongs to a family of ATP-responsive ionotropic (P2X) and metabotropic (P2Y) purinergic receptors that have been studied extensively in the context of Ca2+ signaling in the nervous system and the immune system, largely with respect to cellular signaling, inflammation, and inflammatory pathologies [52,53,54]. However, purinergic signaling has been broadly overlooked in the context of oncogenic BRAF activity. Nonetheless, the Human Protein Atlas and The Cancer Genome Atlas report a trend for P2RX7 enrichment at both transcript and protein levels in skin and melanoma tissues, and worse clinical outcomes are associated with a high expression (Supplementary Figure S9) [55,56]. To specifically explore whether the spontaneous [Ca2+]cyt spikes in drug-tolerant melanoma cells originate from P2X7 receptors, we adapted and optimized high-throughput equipment to image cells in the presence of unrelated P2X7 inhibitors (P2X7i). We found that approximately 24–50% fewer drug-tolerant cells experienced [Ca2+]cyt spikes (Figure 2C) in the presence of P2X7i, demonstrating that P2X7 signaling is a major mechanism of these BRAFi-induced [Ca2+]cyt spikes.
We then directed our attention to possible molecular mechanisms that may link P2X-derived [Ca2+]cyt spikes to drug tolerance. ERK (re)activation has been shown to be essential for drug tolerance because it is well known to promote cell survival and proliferation [57,58]. Ca2+ signals have been shown to activate the MAPK pathway in many cell types [59,60,61,62,63,64,65,66,67,68,69], although it has never been considered in the context of drug tolerance. By performing single-cell Ca2+ measurements on drug-tolerant cells, followed by fixation and staining for phospho-ERK T202/Y204 (ppERK), we found that drug-tolerant cells with [Ca2+]cyt spikes have significantly greater ppERK staining (Figure 2D). Accordingly, co-treatment with P2X7 inhibitors reduced the proportion of cells with ERK reactivation (Figure 2E), at concentrations below their in vitro IC50 values [70,71], confirming purinergic [Ca2+]cyt spikes are mitogenic. Drugs that target P2X4 (BX430) or P2X3 (gefapixant), also displayed activity, but only at concentrations significantly above their IC50 values, demonstrating the particular potency of P2X7-targeted inhibitors. Notably, approximately the same proportion of cells that lost [Ca2+]cyt spikes also lost ppERK staining, as would be expected from a causal relationship.
3.3. ATP Stimulates Ca2+ Signaling and ERK Reactivation via P2X7 Receptors in Drug-Tolerant Idling Cells
ATP, a physiological agonist of P2X receptors, is known to be abundant in the tumor microenvironment [43]. If ATP were to activate ppERK in the presence of BRAFi, an intriguing relationship to drug tolerance in melanoma tumors could emerge. Indeed, exogenous ATP induces ppERK activation in drug-tolerant but not drug-sensitive cells (Figure 3A), indicating its relevance to an adaptive response. As expected, the ATP stimulation of ppERK corresponds to the activation of [Ca2+]cyt spikes (Figure 3B, ‘no ATP, 0’ vs. ‘0’) that resemble the spontaneous [Ca2+]cyt spikes observed in Figure 1B (Supplementary Figure S10), which occur in the absence of exogenous ATP. The inhibition of these ATP-induced [Ca2+]cyt spikes (Figure 3B) results in reduced ATP-stimulated ppERK staining (Figure 3C). Additionally, ATP-induced cytoplasmic Ca2+ levels were sustained at higher levels in drug-tolerant cells than drug-sensitive cells, indicative of the potentiation of ATP-induced effects in the drug-tolerant condition (Supplementary Figure S11). These results demonstrate that ATP-induced Ca2+ signaling leads to increased ppERK in a P2X7 receptor-dependent manner, potentially enhanced by prolonged signaling dynamics.
Figure 3.
Exogenous ATP enhances Ca2+ spiking and ppERK activation via P2X7 receptors in drug-tolerant cells. (A) Immunofluorescence detection of dual-phosphorylated ERK (ppERK) was performed on drug-sensitive (60 min of BRAFi) and drug-tolerant (3 days of BRAFi) cells treated with 39 µM of exogenous ATP or vehicle control (0 µM). Cells without detectable ppERK staining were assigned values of −0.5 and are represented by the blue distributions. The intensity of ppERK staining is represented by the fuschia-colored distributions. A ppERK intensity score was calculated from the percent of positive cells and the intensity distributions of ppERK-positive cells and normalized to the 1 min time point. The ppERK intensity score, the number of cells in each condition, and the percentage of ppERK-positive cells (%pos) are indicated to the right of each pair of distributions per condition. The ppERK intensity score and %pos increased in a time-dependent manner in drug-tolerant but not drug-sensitive cells. (B) [Ca2+]cyt spiking activity was assessed in Calbryte-loaded A375 cells treated with BRAFi for 3 days without or with 39 µM ATP stimulation and without or with pretreatment of the P2Xi isoPPADS at the indicated concentrations. The addition of ATP significantly increased the proportion of spiking cells, which was inhibited by the addition of isoPPADS. (C) A panel of P2X inhibitors (100 nM each) or vehicle were preincubated on drug-tolerant A375 cells, treated with 39 µM ATP for 30 min, and stained for ppERK activity. Inhibition of ATP-induced ppERK staining intensity is shown as a percent of inhibition relative to the vehicle control and shows that all P2X inhibitors that affect P2X7 activity inhibit ATP-induced ppERK, in contrast to the P2X4 inhibitor (bx430), which had no effect.
Our studies have thus far indicated that adaptation to targeted BRAFi treatment alters multiple axes of Ca2+ signaling, at least one of which is relevant to the drug-tolerant state via ppERK reactivation (Figure 2D,E). Moreover, this effect is not limited specifically to BRAFi since the [Ca2+]cyt spikes occur despite co-treatment with a MEK inhibitor (BRAFi + MEKi) (Supplementary Figure S1). Altogether, these findings demonstrate that drug-tolerant melanoma cells overexpress the purinergic receptor P2X7 (Figure 2A,B) and that they are functionally active in inducing [Ca2+]cyt spikes (Figure 1B, Figure 2C and Figure 3B) and are responsive to ATP. The results also showed that the inhibition of P2X7-mediated [Ca2+]cyt spikes reduces ppERK reactivation in drug-tolerant cells (Figure 3C).
3.4. Ca2+-Mediated Activation of ERK Is Potentiated in Drug-Tolerant Cells
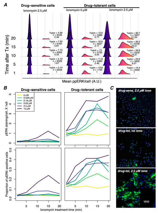
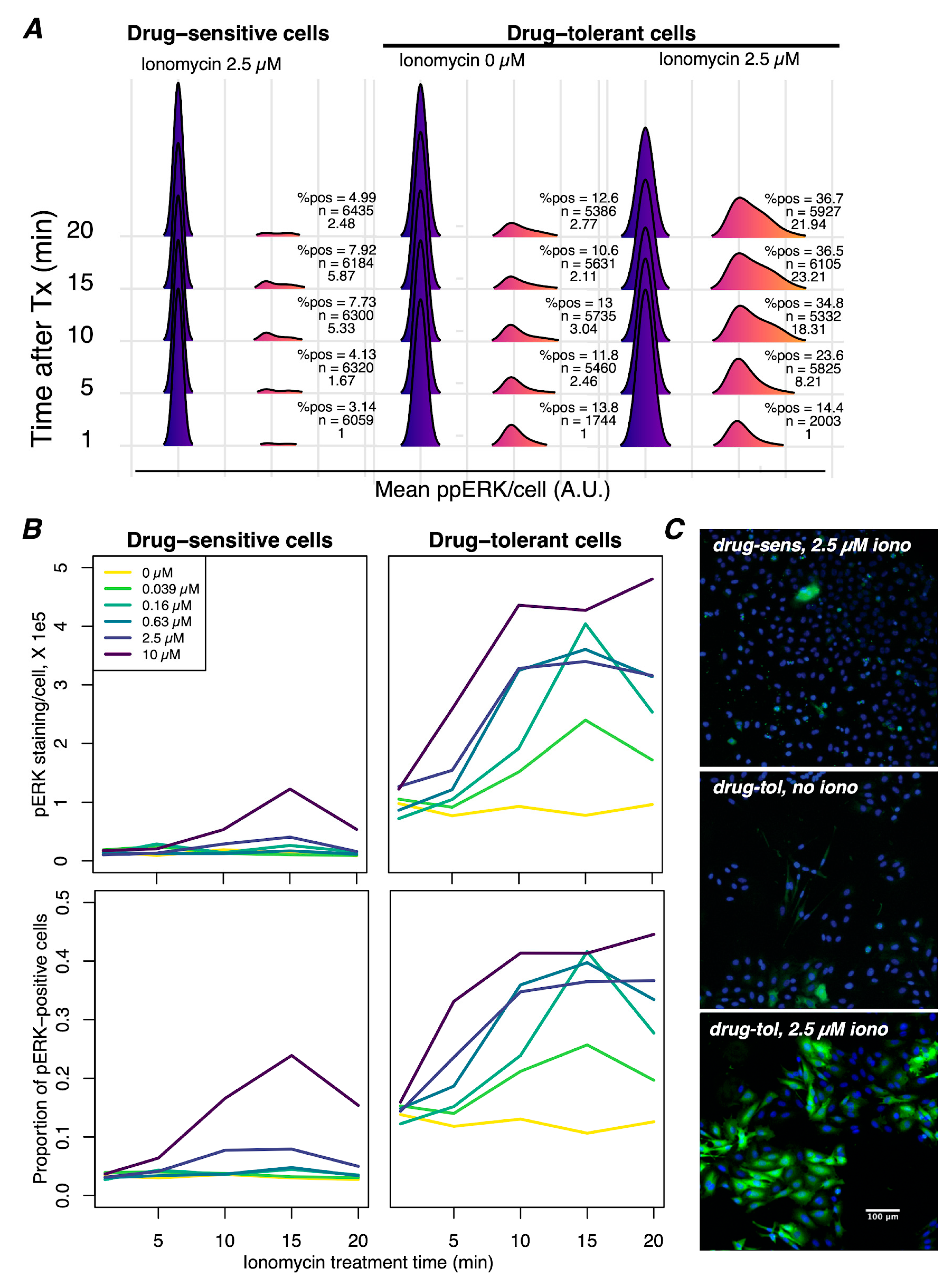
Previous work has demonstrated an increased ability of receptor tyrosine kinases to potentiate ERK activation in the presence of BRAFi due to the release of negative feedback [49]. This is an accepted mechanism of BRAFi bypass that underscores the adaptability of melanoma cells to treatment, presumably in a non-genetic fashion. Similarly, Ca2+ signaling in BRAFi-tolerant cells may be a crucial and parallel component of this mechanism, reflecting phenotypic adaptation that leads to efficient Ca2+-mediated reactivation of ERK. To directly test this possibility, we compared short-term (60 min) to long-term (3 days) BRAFi treatment, followed by a time-course exposure to ionomycin, a Ca2+ ionophore. Ionomycin drives e[Ca2+] into the cytoplasm, thereby inducing a Ca2+ signal in all the cells. Following treatment, the cells were fixed and immunostained for ppERK to quantify the Ca2+-mediated activation of ERK (Figure 4A). We found that in drug-tolerant cells, ERK phosphorylation was stimulated at lower concentrations of ionomycin, reached much higher levels at a faster rate, and stayed elevated longer than drug-sensitive cells (Figure 4B). Furthermore, the maximum percentage of cells stained for ppERK in the long-term treated population (>40%) was higher than in the short-term treated population (<25%) (Figure 4B), suggesting that a higher proportion of the population is capable of Ca2+-mediated activation of ERK. The addition of another Ca2+-mobilizing agent, i.e., cyclopiazonic acid (CPA), which causes the passive release of ER Ca2+, also led to the reactivation of ppERK (Supplementary Figure S12) in drug-tolerant but not drug-sensitive cells. Consistent with our observation of reduced ER Ca2+ stores, CPA activated ppERK to a lesser extent than ionomycin, which is likely a reflection of the amount of Ca2+ flux that occurs. These results support the conclusion that drug-tolerant cells, adapted over several days, have an enhanced ability to activate the MAPK pathway via Ca2+ signaling.
Figure 4.
Ca2+ mobilization induces greater ppERK activation in drug-tolerant than drug-sensitive cells. (A) Immunofluorescence detection of ppERK was performed on drug-sensitive (60 min of BRAFi) and drug-tolerant (3 days of BRAFi) cells in the presence of the Ca2+ ionophore ionomycin (iono). The percentage of positive cells and mean ppERK intensity per cell increased in a time-dependent manner after the addition of ionomycin in drug-tolerant cells but not in drug-sensitive cells. (B) Mean ppERK staining intensity per cell (top) and the proportion of cells staining positive for ppERK (bottom) across a time series and concentration range of iono. Note that these graphs are an alternative depiction of the same data shown in (A) but include additional iono concentrations. Iono induced ppERK staining in drug-sensitive cells with concentrations at or above 2.5 µM, whereas ppERK was activated with as little as 39 nM iono in drug-tolerant cells, demonstrating a particular sensitivity to Ca2+ mediated activation of ppERK. ppERK staining increased at the earliest time point (5 min) in drug-tolerant cells but not drug-sensitive cells, indicating that drug-tolerant cells respond more rapidly to Ca2+. Mean staining intensity in positive cells was significantly elevated at all tested concentrations of ionomycin in drug-tolerant cells but only at the highest concentration in drug-sensitive cells. Moreover, iono activated ppERK in a greater proportion of drug-tolerant cells and did not diminish during the time series at higher concentrations of iono, in contrast to drug-sensitive cells. (C) Representative images of ppERK staining (green) with Hoechst-stained nuclei (blue) under the indicated conditions, each after 15 min of treatment. All images were captured with identical settings and have been set to the same intensity range for visualization. The scale bar shown in the bottom image is applicable to all three images.
4. Discussion
Here, we identify a previously unrecognized signaling network responsible for ERK reactivation in drug-tolerant cells based on the following findings: (1) BRAFi induces robust cell-intrinsic [Ca2+]cyt spikes in drug-tolerant cells, which become more pronounced with treatment time and correspond to increased ppERK levels; (2) increases in P2RX7 transcript abundance is consistent across multiple cell lines and with increased Ca2+ flux; (3) [Ca2+]cyt spikes are dependent on e[Ca2+] and can be blocked by P2X7 inhibitors; (4) the inhibition of [Ca2+]cyt spikes reduces ERK reactivation in drug-tolerant cells; and (5) drug-tolerant cells activate MAPK with much greater sensitivity to Ca2+ flux.
An intriguing feature of this network is that ATP, which is virtually ubiquitous in living systems, is the ligand that can initiate [Ca2+]cyt spikes via P2X receptors. ATP is abundant in the tumor microenvironment and is released by dying cells, thereby implicating the death of drug-sensitive cells as a source of trophic stimuli that leads to ERK reactivation and drug-tolerant behavior. It is tempting to speculate that ATP may be the diffusible ligand responsible for ppERK pulses in drug-tolerant melanoma cell clusters, as described by Gerosa et al. [72]; in direct support of this, we found that cell lysates stimulated an increase in ppERK, similar to ATP, ionomycin, and CPA (Supplementary Figure S13). Such a mechanism immediately offers an explanation of the inherent efficacy issues of BRAFi treatment in BRAF-mutant melanoma. That is, both in vitro and in vivo BRAFi-induced cell death may simultaneously favor the survival and proliferation of adapted drug-tolerant cells by the release of ATP, a mitogenic ligand. Accordingly, we found the percentage of cells with [Ca2+]cyt spiking, and those capable of Ca2+-mediated activation of MAPK increased with treatment time in drug-tolerant populations (Figure 1C and Figure 4C), suggesting that a selective advantage is conferred by mitogenic [Ca2+]cyt spikes (Figure 2D, Figure 3A and Figure 4A). While our results provide substantial indirect evidence for the role of ATP in initiating the Ca2+ spiking behavior, the precise and sensitive measurement of locally increased concentrations of ATP surrounding cells exhibiting Ca2+ spiking would provide stronger and more direct evidence for its role in driving the responses.
Parallel to ATP release from dead and dying cells, Pannexin-2 (PANX2), also enriched in drug-tolerant cells (>2-fold) (Figure 2A), may form a cell-to-cell positive feedback loop amongst adjacent drug-tolerant cells since it reinforces purinergic receptor activation by ATP release [73]. In addition, in melanoma cells with primary resistance to BRAFi, it has been shown that ATP is released when cells are treated with BRAFi via autophagy-driven pathways as a form of stress response [74], which suggests that a similar release of ATP may occur in BRAFi-tolerant cells.
Previous reports have linked melanoma tolerance to BRAFi with RTK activity (e.g., AXL, FGFR, NGFR, and EGFR [24,75]) and ERK reactivation [72,76]. However, no clinically effective RTK combination in BRAF-mutant melanoma has been identified. In contrast, targeting EGFR in BRAF-mutant colorectal cancer [77,78] has been successful, underscoring the significance and possibility of a variety of context-dependent mechanisms of MAPK reactivation. These RTK-based mechanisms of ERK reactivation are ligand-dependent, raising the question of possible exogenous sources for these ligands in vitro and in vivo. In contrast, in the ppERK reactivation pathway we describe here, the ATP ligand may be released by cells dying from BRAFi, which can then be used for survival by neighboring cells to reactivate ERK via P2X receptor [Ca2+]cyt spikes. It is possible that P2X7 signaling activity could also underlie RTK signaling activity that may occur in the drug-tolerant state via transactivation mechanisms [59,67,79,80,81,82,83,84,85,86,87].
It has been convincingly shown that drug tolerance is a heterogeneous collection of distinct cell states [8,25,26,27,88]. Our observation of diverse patterns of spiking (Figure 1B) in drug-tolerant cells suggests a possible correlation with distinct biochemical events or cell states within tolerant cell populations [16]. Additional work to establish such connections may distinguish amongst separate mechanisms of tolerance resulting from specific [Ca2+]cyt spike patterns. A limitation of our study is the exclusive focus on ERK reactivation downstream of purinergic [Ca2+]cyt spikes. There are a plethora of other cellular functions in which Ca2+ plays a role, independent of ppERK reactivation, which may be relevant to drug-tolerance, including bioenergetics, metabolism, stress response, and cell cycle progression [46]. Furthermore, the activation of Ca2+ signaling beyond purinergic cation channels should also be considered since P2X7 inhibitors did not inhibit all [Ca2+]cyt spikes or ppERK staining, indicating that other Ca2+ channels may also contribute to drug tolerance (Figure 1A, Figure 2A and Figure S6). However, it is possible that P2X7 inhibitors do not block all P2X7 channel activity but may instead modulate Ca2+ channel properties (i.e., result in altered spike patterns) without completely ablating spikes. To address these possibilities, more sophisticated methods to analyze [Ca2+]cyt spiking patterns are needed to reveal more nuanced relationships. For example, isoPPADS appears to have a greater inhibition of ppERK (~25%) at lower concentrations (Figure 2E) than would be expected from the complete ablation of [Ca2+]cyt spikes observed in Figure 2C. Intriguingly, the same cannot be said for AZD9056, demonstrating the context dependence of these inhibitors. It will be relevant to elucidate the relationships between the other P2X7 inhibitors, [Ca2+]cyt spike properties, and ppERK activity with additional experiments and improved analysis methods of [Ca2+]cyt spikes, which have been enigmatic in the field of Ca2+ signaling. Nonetheless, given the enhanced ability of Ca2+ to activate ERK in the drug-tolerant state, it will be worthwhile to elucidate if these [Ca2+]cyt signals, regardless of the source, underlie most of ERK reactivation and, therefore, drug-tolerant behavior. Accordingly, we observed that drug-tolerant cells do not tolerate the absence of extracellular Ca2+ (Supplementary Figure S14), indicating that the inhibition of all [Ca2+]cyt spikes may be a viable therapeutic approach.
Raj and co-workers described a jackpot effect [24,76], whereby a stochastic combination of non-mutational (i.e., epigenetic) events generate rare cells in BRAF-mutant melanoma cultures under BRAFi. These jackpot cells are implicated in ERK reactivation-dependent escape from BRAFi and appear within a time frame similar to the drug-tolerant idling state we describe. However, by definition, the jackpot cells are a rare occurrence. In contrast, the drug tolerance we describe here is a cell population phenomenon. That is, a large portion of the population adapts to the BRAFi stress (Supplementary Video S1), and no selection of rare clones takes place [39]. Thus, idling and jackpot descriptions are distinct, although possibly related. It would be interesting to determine whether [Ca2+]cyt spikes appear at any stage in jackpot cells and/or play a causative role in their development. Spencer and co-workers reported that drug-tolerant cells dividing in the presence of BRAFi tend to have increased ER stress response signaling in comparison to non-dividing cells. ER stress-driven autophagy has previously been shown to be a survival mechanism utilized by melanoma cells under therapeutic treatment [74,89]. Whether these findings are related to the [Ca2+]cyt spikes in idling cells is not known. However, ER stress signaling can be induced by insufficient ER Ca2+ stores, and our data indicate that drug-tolerant cells have diminished ER Ca2+ content.
In normal skin, UV light-induced ATP release from keratinocytes activates P2X7 receptors on melanocytes to induce melanogenesis and melanosome transfer to keratinocytes [90]. It remains to be determined whether the increased expression and activity of P2X7 in melanoma under BRAFi may be related to this physiological function. Along these lines, BRAFi is known to induce a range of melanocytic differentiation states [16]. Moreover, this possible relationship may be reflected in the relatively high but wide range of P2RX7 transcript abundance in melanoma compared to other tumor types (Supplementary Figure S4).
Purinergic signaling is an expansive area of active research. It is especially studied in the nervous system, where it can participate in synapse formation, action potentials, and various neuropathologies. In the immune system, purinergic receptors and associated surface molecules modulate T cell activation and are key players in inflammation [43]. In comparison, purinergic signaling has been less studied in cancer, although it has gained attention in recent years. Immunosuppressive effects and the modulation of host–tumor cell interactions mediated via purinergic receptors and ATP in the tumor microenvironment have been reviewed [43]. Here, we put forward the novel perspective that ATP-driven activation of P2X receptors may be an adaptive mechanism of escape from targeted therapy (e.g., BRAFi) by promoting the rise of drug-tolerant cells.
In response to ATP, drug-tolerant cells maintain a sustained concentration of [Ca2+]cyt compared to drug-naïve cells (Supplementary Figure S11). This observation may be worthy of attention and could be due to several non-mutually exclusive possibilities. One is differential channel gating (i.e., increased open probability) mediated by post-transcriptional (e.g., alternative splicing) or post-translational mechanisms [91]. Alternatively, Ca2+ clearance may be reduced, which is consistent with our findings (Supplementary Figure S15). Regardless, tolerant cells may be intrinsically more prone to maintaining higher levels of [Ca2+]cyt, thus enhancing Ca2+ signals that promote adaptive response. A better understanding of this mechanism may provide actionable implications for the prevention of tolerance.
Recently, P2X7 activation was associated with improved therapy responses in NRAS-mutant melanoma [92], presumably by reducing the rise in resistant cells. This is contrary to the role of purinergic signaling in BRAF-mutant melanoma, which enhances drug tolerance via ppERK reactivation during BRAFi therapy. It is nonetheless possible that these discordant findings point to a fundamentally distinct biology of mutations occurring at different sites in the MAPK pathway. More work is needed to reconcile these apparently conflicting observations. For instance, it is worth determining whether in one case, there is much higher P2X7 activation than the other such that the level of P2X7 activation and thus, Ca2+ flux, could cause opposite outcomes. Indeed, our findings indicated that excessive ATP stimulation in drug-tolerant cells reduces viability, which is in agreement with prior studies showing prolonged exposure of cells to high concentrations of ATP-induced cell death [93].
Although our results implicate P2X7 as a primary driver of the increased Ca2+ signaling in drug tolerance, other Ca2+ regulatory genes are likely to contribute to the cellular responses. For example, P2X-induced [Ca2+]cyt spikes may initiate Ca2+-induced Ca2+ release through ryanodine receptors on the ER, which are facilitated by low-voltage-gated calcium channels (CACNA1C and CACNA1D) that are known to activate RYR in the heart muscle and were observed to have increased expression in drug-tolerant cells (Figure 2A). The release of ER Ca2+ in response to [Ca2+]cyt spikes could explain the reduced ER Ca2+ content and may be a contextual difference that explains the apparently discordant findings in NRAS- and BRAF-mutant melanoma described above [92]. ER stress has previously been shown to contribute to the drug-tolerant state in BRAF-mutant melanoma [7,94], further supporting its role in Ca2+ dysregulation.
5. Conclusions
This study reveals a previously unrecognized signaling network that reactivates ERK in drug-tolerant cells through calcium spikes and ATP. BRAFi induces calcium spikes in drug-tolerant cells, leading to increased ERK phosphorylation, with P2RX7 playing a key role in this process. ATP, released by dying cells, triggers these spikes via P2X receptors, supporting the survival and proliferation of drug-tolerant cells, and may be further reinforced by feedback loops involving stress response-mediated ATP release. This mechanism may explain the limited efficacy of BRAFi in treating BRAF-mutant melanoma by maintaining a reservoir of drug-tolerant cells.
The MAPK signaling architecture of BRAFi-tolerant melanoma cells is uniquely adapted to efficiently use Ca2+ signaling. Although we focused on ERK reactivation via purinergic calcium signaling, other potential pathways and cellular functions affected by calcium may provide added benefit to the drug-tolerant state, highlighting the need for further investigation into the exact roles and interactions of different calcium channels and signaling pathways in drug tolerance. This suggests that targeting Ca2+ signaling may be key to increasing the durability of treatment while maintaining enough target specificity for treatment tolerability. Such approaches are desirable because they could reduce patient suffering in comparison to the standard-of-care combinations with MEK inhibitors, which come with significant side effects. Indeed, clinical trials demonstrate that P2X receptor inhibitors are tolerated well in patients, providing confidence that targeting P2X signaling in combination with BRAFi could be a promising strategy to combat drug tolerance.
Supplementary Materials
The following supporting information can be downloaded at: https://www.mdpi.com/article/10.3390/cancers16132426/s1, Figure S1: Spiking occurs in numerous BRAF-mutant melanoma lines and under different conditions of treatment.; Figure S2: Spiking activity can be qualitatively grouped by spike pattern; Figure S3. Spiking activity in drug-sensitive cells is minimal; Figure S4: Spiking activity in drug-tolerant cells treated for 8 days relies on extracellular Ca2+; Figure S5: Single-cell Ca2+ traces in store-operated Ca2+ entry (SOCE) assays performed on BRAFi-naïve and 3-day BRAFi-treated cells; Figure S6: IP3 receptor expression in BRAFi; Figure S7: Volcano plot of up- and down-regulated genes in drug-tolerant versus BRAFi-naïve melanoma cells; Figure S8: Volcano plot of up- and down-regulated genes in melanoma cells under BRAFi conditions for 8 days, a treatment previously shown to induce an idling population of drug-tolerant cells; Figure S9: TCGA data demonstrating high levels of P2RX7 expression in melanoma; Figure S10: ATP stimulation generates spikes of Ca2+ in drug-tolerant cells; Figure S11: ATP stimulation of drug-tolerant idling cells; Figure S12: CPA induces ERK phosphorylation in drug-tolerant but not drug-sensitive cells; Figure S13: Cell lysate stimulates ppERK in drug-tolerant but not drug-sensitive cells; Figure S14. Drug-tolerant cells do not tolerate Ca2+-free conditions; Figure S15. Quantification of single-cell SOCE Ca2+ traces; Table S1: Reagent information; Video S1: Spontaneous calcium signaling in drug-tolerant cells.
Author Contributions
Conceptualization, P.E.S., D.A.J., V.Q. and D.R.T.; Methodology, P.E.S., D.A.J. and D.R.T.; Formal analysis, P.E.S. and D.R.T.; Investigation, P.E.S., J.B. and D.R.T.; Resources, V.Q. and D.R.T.; Data curation, P.E.S. and D.R.T.; Writing—original draft, P.E.S.; Writing—review and editing, P.E.S., D.A.J., V.Q. and D.R.T.; Visualization, P.E.S. and D.R.T.; Supervision, D.A.J., V.Q. and D.R.T.; Project administration, V.Q. and D.R.T.; Funding acquisition, P.E.S., D.A.J., V.Q. and D.R.T. All authors have read and agreed to the published version of the manuscript.
Funding
U54CA217450 to V.Q., R50CA243783 to D.R.T., T32MH064913 to P.E.S., and DK129340 and DK136768 to D.A.J.
Data Availability Statement
All the codes that were used for analyses are provided in a public git repository available on GitHub (https://github.com/QuLab-VU/Stauffer_et_al_2024).
Acknowledgments
We would like to acknowledge the Vanderbilt High Throughput Screening facility for their contributions to this work and that some results published here are entirely or partly based upon data generated by the TCGA Research Network: https://www.cancer.gov/tcga accessed on 7 September 2023.
Conflicts of Interest
The authors have no conflicts of interest to report.
References
- Handwerger, S.; Tomasz, A. Antibiotic Tolerance among Clinical Isolates of Bacteria. Annu. Rev. Pharmacol. Toxicol. 1985, 25, 349–380. [Google Scholar] [CrossRef]
- Meredith, H.R.; Srimani, J.K.; Lee, A.J.; Lopatkin, A.J.; You, L. Collective Antibiotic Tolerance: Mechanisms, Dynamics and Intervention. Nat. Chem. Biol. 2015, 11, 182–188. [Google Scholar] [CrossRef]
- Arozarena, I.; Wellbrock, C. Phenotype Plasticity as Enabler of Melanoma Progression and Therapy Resistance. Nat. Rev. Cancer 2019, 19, 377–391. [Google Scholar] [CrossRef]
- Marin-Bejar, O.; Rogiers, A.; Dewaele, M.; Femel, J.; Karras, P.; Pozniak, J.; Bervoets, G.; Van Raemdonck, N.; Pedri, D.; Swings, T.; et al. Evolutionary Predictability of Genetic versus Nongenetic Resistance to Anticancer Drugs in Melanoma. Cancer Cell 2021, 39, 1135–1149.e8. [Google Scholar] [CrossRef]
- Boumahdi, S.; de Sauvage, F.J. The Great Escape: Tumour Cell Plasticity in Resistance to Targeted Therapy. Nat. Rev. Drug Discov. 2020, 19, 39–56. [Google Scholar] [CrossRef]
- Oren, Y.; Tsabar, M.; Cuoco, M.S.; Amir-Zilberstein, L.; Cabanos, H.F.; Hütter, J.C.; Hu, B.; Thakore, P.I.; Tabaka, M.; Fulco, C.P.; et al. Cycling Cancer Persister Cells Arise from Lineages with Distinct Programs. Nature 2021, 596, 576–582. [Google Scholar] [CrossRef]
- Yang, C.; Tian, C.; Hoffman, T.E.; Jacobsen, N.K.; Spencer, S.L. Melanoma Subpopulations That Rapidly Escape MAPK Pathway Inhibition Incur DNA Damage and Rely on Stress Signalling. Nat. Commun. 2021, 12, 1747. [Google Scholar] [CrossRef]
- Rambow, F.; Rogiers, A.; Marin-Bejar, O.; Aibar, S.; Femel, J.; Dewaele, M.; Karras, P.; Brown, D.; Chang, Y.H.; Debiec-Rychter, M.; et al. Toward Minimal Residual Disease-Directed Therapy in Melanoma. Cell 2018, 174, 843–855.e19. [Google Scholar] [CrossRef]
- Rambow, F.; Marine, J.C.; Goding, C.R. Melanoma Plasticity and Phenotypic Diversity: Therapeutic Barriers and Opportunities. Genes Dev. 2019, 33, 1295–1318. [Google Scholar] [CrossRef]
- Huang, S. Genetic and Non-Genetic Instability in Tumor Progression: Link between the Fitness Landscape and the Epigenetic Landscape of Cancer Cells. Cancer Metastasis Rev. 2013, 32, 423–448. [Google Scholar] [CrossRef]
- Huang, M.; Shen, A.; Ding, J.; Geng, M. Molecularly Targeted Cancer Therapy: Some Lessons from the Past Decade. Trends Pharmacol. Sci. 2014, 35, 41–50. [Google Scholar] [CrossRef] [PubMed]
- Fallahi-Sichani, M.; Becker, V.; Izar, B.; Baker, G.J.; Lin, J.R.; Boswell, S.A.; Shah, P.; Rotem, A.; Garraway, L.A.; Sorger, P.K. Adaptive Resistance of Melanoma Cells to RAF Inhibition via Reversible Induction of a Slowly Dividing De-Differentiated State. Mol. Syst. Biol. 2017, 13, 905. [Google Scholar] [CrossRef]
- Yan, H.; Chen, X.; Zhang, Q.; Qin, J.; Li, H.; Liu, C.; Calhoun-Davis, T.; Coletta, L.D.; Klostergaard, J.; Fokt, I.; et al. Drug-Tolerant Cancer Cells Show Reduced Tumor-Initiating Capacity: Depletion of CD44 Cells and Evidence for Epigenetic Mechanisms. PLoS ONE 2011, 6, e24397. [Google Scholar] [CrossRef] [PubMed]
- Sharma, S.V.; Lee, D.Y.; Li, B.; Quinlan, M.P.; Takahashi, F.; Maheswaran, S.; McDermott, U.; Azizian, N.; Zou, L.; Fischbach, M.A.; et al. A Chromatin-Mediated Reversible Drug-Tolerant State in Cancer Cell Subpopulations. Cell 2010, 141, 69–80. [Google Scholar] [CrossRef]
- Shen, S.; Faouzi, S.; Souquere, S.; Roy, S.; Routier, E.; Libenciuc, C.; André, F.; Pierron, G.; Scoazec, J.Y.; Robert, C. Melanoma Persister Cells Are Tolerant to BRAF/MEK Inhibitors via ACOX1-Mediated Fatty Acid Oxidation. Cell Rep. 2020, 33, 108421. [Google Scholar] [CrossRef]
- Su, Y.; Ko, M.E.; Cheng, H.; Zhu, R.; Xue, M.; Wang, J.; Lee, J.W.; Frankiw, L.; Xu, A.; Wong, S.; et al. Multi-Omic Single-Cell Snapshots Reveal Multiple Independent Trajectories to Drug Tolerance in a Melanoma Cell Line. Nat. Commun. 2020, 11, 2345. [Google Scholar] [CrossRef]
- Waddington, C.H. Canalization of Development and the Inheritance of Acquired Characters. Nature 1942, 150, 563–565. [Google Scholar] [CrossRef]
- Vinogradova, M.; Gehling, V.S.; Gustafson, A.; Arora, S.; Tindell, C.A.; Wilson, C.; Williamson, K.E.; Guler, G.D.; Gangurde, P.; Manieri, W.; et al. An Inhibitor of KDM5 Demethylases Reduces Survival of Drug-Tolerant Cancer Cells. Nat. Chem. Biol. 2016, 12, 531–538. [Google Scholar] [CrossRef]
- Goldman, A.; Khiste, S.; Freinkman, E.; Dhawan, A.; Majumder, B.; Mondal, J.; Pinkerton, A.B.; Eton, E.; Medhi, R.; Chandrasekar, V.; et al. Targeting Tumor Phenotypic Plasticity and Metabolic Remodeling in Adaptive Cross-Drug Tolerance. Sci. Signal. 2019, 12, eaas8779. [Google Scholar] [CrossRef]
- Liguoro, D.; Fattore, L.; Mancini, R.; Ciliberto, G. Drug Tolerance to Target Therapy in Melanoma Revealed at Single Cell Level: What Next. Biochim. Biophys. Acta Rev. Cancer 2020, 1874, 188440. [Google Scholar] [CrossRef]
- Ravindran Menon, D.; Das, S.; Krepler, C.; Vultur, A.; Rinner, B.; Schauer, S.; Kashofer, K.; Wagner, K.; Zhang, G.; Bonyadi Rad, E.; et al. A Stress-Induced Early Innate Response Causes Multidrug Tolerance in Melanoma. Oncogene 2015, 34, 4448–4459. [Google Scholar] [CrossRef] [PubMed]
- Smith, M.P.; Brunton, H.; Rowling, E.J.; Ferguson, J.; Arozarena, I.; Miskolczi, Z.; Lee, J.L.; Girotti, M.R.; Marais, R.; Levesque, M.P.; et al. Inhibiting Drivers of Non-Mutational Drug Tolerance Is a Salvage Strategy for Targeted Melanoma Therapy. Cancer Cell 2016, 29, 270–284. [Google Scholar] [CrossRef] [PubMed]
- Shaffer, S.M.; Emert, B.L.; Reyes Hueros, R.A.; Cote, C.; Harmange, G.; Schaff, D.L.; Sizemore, A.E.; Gupte, R.; Torre, E.; Singh, A.; et al. Memory Sequencing Reveals Heritable Single-Cell Gene Expression Programs Associated with Distinct Cellular Behaviors. Cell 2020, 182, 947–959.e17. [Google Scholar] [CrossRef] [PubMed]
- Shaffer, S.M.; Dunagin, M.C.; Torborg, S.R.; Torre, E.A.; Emert, B.; Krepler, C.; Beqiri, M.; Sproesser, K.; Brafford, P.A.; Xiao, M.; et al. Rare Cell Variability and Drug-Induced Reprogramming as a Mode of Cancer Drug Resistance. Nature 2017, 546, 431–435. [Google Scholar] [CrossRef]
- Altschuler, S.J.; Wu, L.F. Cellular Heterogeneity: Do Differences Make a Difference? Cell 2010, 141, 559–563. [Google Scholar] [CrossRef]
- Dexter, D.L.; Leith, J.T. Tumor Heterogeneity and Drug Resistance. J. Clin. Oncol. Off. J. Am. Soc. Clin. Oncol. 1986, 4, 244–257. [Google Scholar] [CrossRef]
- Lee, M.-C.W.; Lopez-Diaz, F.J.; Khan, S.Y.; Tariq, M.A.; Dayn, Y.; Vaske, C.J.; Radenbaugh, A.J.; Kim, H.J.; Emerson, B.M.; Pourmand, N. Single-Cell Analyses of Transcriptional Heterogeneity during Drug Tolerance Transition in Cancer Cells by RNA Sequencing. Proc. Natl. Acad. Sci. USA 2014, 111, E4726–E4735. [Google Scholar] [CrossRef]
- Paudel, B.B.; Harris, L.A.; Hardeman, K.N.; Abugable, A.A.; Hayford, C.E.; Tyson, D.R.; Quaranta, V. A Nonquiescent “Idling” Population State in Drug-Treated, BRAF-Mutated Melanoma. Biophys. J. 2018, 114, 1499–1511. [Google Scholar] [CrossRef]
- Jia, D.; Paudel, B.B.; Hayford, C.E.; Hardeman, K.N.; Levine, H.; Onuchic, J.N.; Quaranta, V. Drug-Tolerant Idling Melanoma Cells Exhibit Theory-Predicted Metabolic Low-Low Phenotype. Front. Oncol. 2020, 10, 1426. [Google Scholar] [CrossRef]
- Luskin, M.R.; Murakami, M.A.; Manalis, S.R.; Weinstock, D.M. Targeting Minimal Residual Disease: A Path to Cure. Nat. Rev. Cancer 2018, 18, 255–263. [Google Scholar] [CrossRef]
- Pérez-González, A.; Bévant, K.; Blanpain, C. Cancer Cell Plasticity during Tumor Progression, Metastasis and Response to Therapy. Nat. Cancer 2023, 4, 1063–1082. [Google Scholar] [CrossRef]
- Hardeman, K.N.; Peng, C.; Paudel, B.B.; Meyer, C.T.; Luong, T.; Tyson, D.R.; Young, J.D.; Quaranta, V.; Fessel, J.P. Dependence On Glycolysis Sensitizes BRAF-Mutated Melanomas For Increased Response To Targeted BRAF Inhibition. Sci. Rep. 2017, 7, 42604. [Google Scholar] [CrossRef]
- Meyer, C.T.; Wooten, D.J.; Paudel, B.B.; Bauer, J.; Hardeman, K.N.; Westover, D.; Lovly, C.M.; Harris, L.A.; Tyson, D.R.; Quaranta, V. Quantifying Drug Combination Synergy along Potency and Efficacy Axes. Cell Syst. 2019, 8, 97–108.e16. [Google Scholar] [CrossRef]
- Vierra, N.C.; Dadi, P.K.; Milian, S.C.; Dickerson, M.T.; Jordan, K.L.; Gilon, P.; Jacobson, D.A. TALK-1 Channels Control β Cell Endoplasmic Reticulum Ca(2+) Homeostasis. Sci. Signal. 2017, 10, eaan2883. [Google Scholar] [CrossRef] [PubMed]
- Bannon, D.; Moen, E.; Schwartz, M.; Borba, E.; Kudo, T.; Greenwald, N.; Vijayakumar, V.; Chang, B.; Pao, E.; Osterman, E.; et al. DeepCell Kiosk: Scaling Deep Learning–Enabled Cellular Image Analysis with Kubernetes. Nat. Methods 2021, 18, 43–45. [Google Scholar] [CrossRef]
- Love, M.I.; Huber, W.; Anders, S. Moderated Estimation of Fold Change and Dispersion for RNA-Seq Data with DESeq2. Genome Biol. 2014, 15, 550. [Google Scholar] [CrossRef]
- Yu, G.; Wang, L.-G.; Han, Y.; He, Q.-Y. clusterProfiler: An R Package for Comparing Biological Themes Among Gene Clusters. OMICS J. Integr. Biol. 2012, 16, 284–287. [Google Scholar] [CrossRef]
- Lubba, C.H.; Sethi, S.S.; Knaute, P.; Schultz, S.R.; Fulcher, B.D.; Jones, N.S. Catch22: CAnonical Time-Series CHaracteristics. Data Min. Knowl. Discov. 2019, 33, 1821–1852. [Google Scholar] [CrossRef]
- Hayford, C.E.; Stauffer, P.E.; Baleami, B.; Paudel, B.B.; Tyson, D.R.; Al’Khafaji, A.; Johnson, K.E.; Harris, L.A.; Brock, A.; Quaranta, V. A Heterogeneous Drug Tolerant Persister State in BRAF-Mutant Melanoma Is Characterized by Ion Channel Dysregulation and Susceptibility to Ferroptosis. bioRxiv 2022. [Google Scholar] [CrossRef]
- Prevarskaya, N.; Zhang, L.; Barritt, G. TRP Channels in Cancer. Biochim. Biophys. Acta 2007, 1772, 937–946. [Google Scholar] [CrossRef]
- Monteith, G.R.; Prevarskaya, N.; Roberts-Thomson, S.J. The Calcium-Cancer Signalling Nexus. Nat. Rev. Cancer 2017, 17, 367–380. [Google Scholar] [CrossRef]
- Böhme, I.; Schönherr, R.; Eberle, J.; Bosserhoff, A.K. Membrane Transporters and Channels in Melanoma. Rev. Physiol. Biochem. Pharmacol. 2021, 181, 269–374. [Google Scholar] [CrossRef]
- Di Virgilio, F.; Sarti, A.C.; Falzoni, S.; De Marchi, E.; Adinolfi, E. Extracellular ATP and P2 Purinergic Signalling in the Tumour Microenvironment. Nat. Rev. Cancer 2018, 18, 601–618. [Google Scholar] [CrossRef]
- Gross, S.; Mallu, P.; Joshi, H.; Schultz, B.; Go, C.; Soboloff, J. Ca2+ as a Therapeutic Target in Cancer. Adv. Cancer Res. 2020, 148, 233–317. [Google Scholar] [CrossRef] [PubMed]
- Yang, Y.; Luo, Z.; Hao, Y.; Ba, W.; Wang, R.; Wang, W.; Ding, X.; Li, C. mTOR-Mediated Na+/Ca2+ Exchange Affects Cell Proliferation and Metastasis of Melanoma Cells. Biomed. Pharmacother. Biomed. Pharmacother. 2017, 92, 744–749. [Google Scholar] [CrossRef]
- Berridge, M.J.; Bootman, M.D.; Roderick, H.L. Calcium Signalling: Dynamics, Homeostasis and Remodelling. Nat. Rev. Mol. Cell Biol. 2003, 4, 517–529. [Google Scholar] [CrossRef]
- Prakriya, M.; Lewis, R.S. Store-Operated Calcium Channels. Physiol. Rev. 2015, 95, 1383–1436. [Google Scholar] [CrossRef]
- Parekh, A.B. Store-Operated CRAC Channels: Function in Health and Disease. Nat. Rev. Drug Discov. 2010, 9, 399–410. [Google Scholar] [CrossRef]
- Pratilas, C.A.; Taylor, B.S.; Ye, Q.; Viale, A.; Sander, C.; Solit, D.B.; Rosen, N. (V600E)BRAF Is Associated with Disabled Feedback Inhibition of RAF-MEK Signaling and Elevated Transcriptional Output of the Pathway. Proc. Natl. Acad. Sci. USA 2009, 106, 4519–4524. [Google Scholar] [CrossRef]
- Haq, R.; Shoag, J.; Andreu-Perez, P.; Yokoyama, S.; Edelman, H.; Rowe, G.C.; Frederick, D.T.; Hurley, A.D.; Nellore, A.; Kung, A.L.; et al. Oncogenic BRAF Regulates Oxidative Metabolism via PGC1α and MITF. Cancer Cell 2013, 23, 302–315. [Google Scholar] [CrossRef]
- Tsoi, J.; Robert, L.; Paraiso, K.; Galvan, C.; Sheu, K.M.; Lay, J.; Wong, D.J.L.; Atefi, M.; Shirazi, R.; Wang, X.; et al. Multi-Stage Differentiation Defines Melanoma Subtypes with Differential Vulnerability to Drug-Induced Iron-Dependent Oxidative Stress. Cancer Cell 2018, 33, 890–904.e5. [Google Scholar] [CrossRef] [PubMed]
- North, R.A. Molecular Physiology of P2X Receptors. Physiol. Rev. 2002, 82, 1013–1067. [Google Scholar] [CrossRef]
- Gachet, C. Regulation of Platelet Functions by P2 Receptors. Annu. Rev. Pharmacol. Toxicol. 2006, 46, 277–300. [Google Scholar] [CrossRef] [PubMed]
- Huang, Z.; Xie, N.; Illes, P.; Di Virgilio, F.; Ulrich, H.; Semyanov, A.; Verkhratsky, A.; Sperlagh, B.; Yu, S.G.; Huang, C.; et al. From Purines to Purinergic Signalling: Molecular Functions and Human Diseases. Signal Transduct. Target. Ther. 2021, 6, 162. [Google Scholar] [CrossRef]
- Uhlén, M.; Fagerberg, L.; Hallström, B.M.; Lindskog, C.; Oksvold, P.; Mardinoglu, A.; Sivertsson, Å.; Kampf, C.; Sjöstedt, E.; Asplund, A.; et al. Proteomics. Tissue-Based Map of the Human Proteome. Science 2015, 347, 1260419. [Google Scholar] [CrossRef] [PubMed]
- Karlsson, M.; Zhang, C.; Méar, L.; Zhong, W.; Digre, A.; Katona, B.; Sjöstedt, E.; Butler, L.; Odeberg, J.; Dusart, P.; et al. A Single-Cell Type Transcriptomics Map of Human Tissues. Sci. Adv. 2021, 7, eabh2169. [Google Scholar] [CrossRef]
- Poulikakos, P.I.; Rosen, N. Mutant BRAF Melanomas--Dependence and Resistance. Cancer Cell 2011, 19, 11–15. [Google Scholar] [CrossRef] [PubMed]
- Roskoski, R. Allosteric MEK1/2 Inhibitors Including Cobimetanib and Trametinib in the Treatment of Cutaneous Melanomas. Pharmacol. Res. 2017, 117, 20–31. [Google Scholar] [CrossRef] [PubMed]
- Cullen, P.J. Decoding Complex Ca2+ Signals through the Modulation of Ras Signaling. Curr. Opin. Cell Biol. 2006, 18, 157–161. [Google Scholar] [CrossRef]
- Cullen, P.J.; Lockyer, P.J. Integration of Calcium and Ras Signalling. Nat. Rev. Mol. Cell Biol 2002, 3, 339–348. [Google Scholar] [CrossRef]
- Kupzig, S.; Walker, S.A.; Cullen, P.J. The Frequencies of Calcium Oscillations Are Optimized for Efficient Calcium-Mediated Activation of Ras and the ERK/MAPK Cascade. Proc. Natl. Acad. Sci. USA 2005, 102, 7577–7582. [Google Scholar] [CrossRef]
- Fleming, I.; Fisslthaler, B.; Busse, R. Calcium Signaling in Endothelial Cells Involves Activation of Tyrosine Kinases and Leads to Activation of Mitogen-Activated Protein Kinases. Circ. Res. 1995, 76, 522–529. [Google Scholar] [CrossRef]
- Apáti, A.; Jánossy, J.; Brózik, A.; Bauer, P.I.; Magócsi, M. Calcium Induces Cell Survival and Proliferation through the Activation of the MAPK Pathway in a Human Hormone-Dependent Leukemia Cell Line, TF-1. J. Biol. Chem. 2003, 278, 9235–9243. [Google Scholar] [CrossRef]
- Agell, N.; Bachs, O.; Rocamora, N.; Villalonga, P. Modulation of the Ras/Raf/MEK/ERK Pathway by Ca2+, and Calmodulin. Cell Signal. 2002, 14, 649–654. [Google Scholar] [CrossRef]
- Rusanescu, G.; Qi, H.; Thomas, S.M.; Brugge, J.S.; Halegoua, S. Calcium Influx Induces Neurite Growth through a Src-Ras Signaling Cassette. Neuron 1995, 15, 1415–1425. [Google Scholar] [CrossRef]
- Schmidt, M.; Goebeler, M.; Posern, G.; Feller, S.M.; Seitz, C.S.; Brocker, E.B.; Rapp, U.R.; Ludwig, S. Ras-Independent Activation of the Raf/MEK/ERK Pathway upon Calcium-Induced Differentiation of Keratinocytes. J. Biol. Chem. 2000, 275, 41011–41017. [Google Scholar] [CrossRef]
- Tebar, F.; Lladó, A.; Enrich, C. Role of Calmodulin in the Modulation of the MAPK Signalling Pathway and the Transactivation of Epidermal Growth Factor Receptor Mediated by PKC. FEBS Lett. 2002, 517, 206–210. [Google Scholar] [CrossRef][Green Version]
- Anguita, E.; Villalobo, A. Src-Family Tyrosine Kinases and the Ca2+ Signal. Biochim. Biophys. Acta Mol. Cell Res. 2017, 1864, 915–932. [Google Scholar] [CrossRef]
- Marcelo, K.L.; Means, A.R.; York, B. The Ca(2+)/Calmodulin/CaMKK2 Axis: Nature’s Metabolic CaMshaft. Trends Endocrinol. Metab. 2016, 27, 706–718. [Google Scholar] [CrossRef]
- Illes, P.; Müller, C.E.; Jacobson, K.A.; Grutter, T.; Nicke, A.; Fountain, S.J.; Kennedy, C.; Schmalzing, G.; Jarvis, M.F.; Stojilkovic, S.S.; et al. Update of P2X Receptor Properties and Their Pharmacology: IUPHAR Review 30. Br. J. Pharmacol. 2021, 178, 489–514. [Google Scholar] [CrossRef]
- Broom, D.C.; Matson, D.J.; Bradshaw, E.; Buck, M.E.; Meade, R.; Coombs, S.; Matchett, M.; Ford, K.K.; Yu, W.; Yuan, J.; et al. Characterization of N-(Adamantan-1-Ylmethyl)-5-[(3R-Aminopyrrolidin-1-Yl)Methyl]-2-Chloro-Benzamide, a P2X7 Antagonist in Animal Models of Pain and Inflammation. J. Pharmacol. Exp. Ther. 2008, 327, 620–633. [Google Scholar] [CrossRef]
- Gerosa, L.; Chidley, C.; Fröhlich, F.; Sanchez, G.; Lim, S.K.; Muhlich, J.; Chen, J.Y.; Vallabhaneni, S.; Baker, G.J.; Schapiro, D.; et al. Receptor-Driven ERK Pulses Reconfigure MAPK Signaling and Enable Persistence of Drug-Adapted BRAF-Mutant Melanoma Cells. Cell Syst. 2020, 11, 478–494.e9. [Google Scholar] [CrossRef]
- Schenk, U.; Westendorf, A.M.; Radaelli, E.; Casati, A.; Ferro, M.; Fumagalli, M.; Verderio, C.; Buer, J.; Scanziani, E.; Grassi, F. Purinergic Control of T Cell Activation by ATP Released through Pannexin-1 Hemichannels. Sci. Signal. 2008, 1, ra6. [Google Scholar] [CrossRef]
- Martin, S.; Dudek-Peric, A.M.; Garg, A.D.; Roose, H.; Demirsoy, S.; Van Eygen, S.; Mertens, F.; Vangheluwe, P.; Vankelecom, H.; Agostinis, P. An Autophagy-Driven Pathway of ATP Secretion Supports the Aggressive Phenotype of BRAFV600E Inhibitor-Resistant Metastatic Melanoma Cells. Autophagy 2017, 13, 1512–1527. [Google Scholar] [CrossRef]
- Tirosh, I.; Izar, B.; Prakadan, S.M.; Wadsworth, M.H.; Treacy, D.; Trombetta, J.J.; Rotem, A.; Rodman, C.; Lian, C.; Murphy, G.; et al. Dissecting the Multicellular Ecosystem of Metastatic Melanoma by Single-Cell RNA-Seq. Science 2016, 352, 189–196. [Google Scholar] [CrossRef]
- Emert, B.L.; Cote, C.J.; Torre, E.A.; Dardani, I.P.; Jiang, C.L.; Jain, N.; Shaffer, S.M.; Raj, A. Variability within Rare Cell States Enables Multiple Paths toward Drug Resistance. Nat. Biotechnol. 2021, 39, 865–876. [Google Scholar] [CrossRef]
- Prahallad, A.; Sun, C.; Huang, S.; Di Nicolantonio, F.; Salazar, R.; Zecchin, D.; Beijersbergen, R.L.; Bardelli, A.; Bernards, R. Unresponsiveness of Colon Cancer to BRAF(V600E) Inhibition through Feedback Activation of EGFR. Nature 2012, 483, 100–103. [Google Scholar] [CrossRef]
- Kopetz, S.; Grothey, A.; Yaeger, R.; Cutsem, E.V.; Desai, J.; Yoshino, T.; Wasan, H.; Ciardiello, F.; Loupakis, F.; Hong, Y.S.; et al. Encorafenib, Binimetinib, and Cetuximab in BRAF V600E–Mutated Colorectal Cancer. N. Engl. J. Med. 2019, 381, 1632–1643. [Google Scholar] [CrossRef]
- Saini, N.; Lakshminarayanan, S.; Kundu, P.; Sarin, A. Notch1 Modulation of Cellular Calcium Regulates Mitochondrial Metabolism and Anti-Apoptotic Activity in T-Regulatory Cells. Front. Immunol. 2022, 13, 832159. [Google Scholar] [CrossRef]
- Mulder, C.; Prust, N.; van Doorn, S.; Reinecke, M.; Kuster, B.; van Bergen En Henegouwen, P.; Lemeer, S. Adaptive Resistance to EGFR-Targeted Therapy by Calcium Signaling in NSCLC Cells. Mol. Cancer Res. MCR 2018, 16, 1773–1784. [Google Scholar] [CrossRef]
- Egea, J.; Espinet, C.; Soler, R.M.; Peiró, S.; Rocamora, N.; Comella, J.X. Nerve Growth Factor Activation of the Extracellular Signal-Regulated Kinase Pathway Is Modulated by Ca(2+) and Calmodulin. Mol. Cell. Biol. 2000, 20, 1931–1946. [Google Scholar] [CrossRef]
- Villalobo, A. Regulation of ErbB Receptors by the Ca2+ Sensor Protein Calmodulin in Cancer. Biomedicines 2023, 11, 661. [Google Scholar] [CrossRef]
- Martín-Nieto, J.; Villalobo, A. The Human Epidermal Growth Factor Receptor Contains a Juxtamembrane Calmodulin-Binding Site. Biochemistry 1998, 37, 227–236. [Google Scholar] [CrossRef]
- Bilbao, P.S.; Katz, S.; Boland, R. Interaction of Purinergic Receptors with GPCRs, Ion Channels, Tyrosine Kinase and Steroid Hormone Receptors Orchestrates Cell Function. Purinergic Signal. 2012, 8, 91–103. [Google Scholar] [CrossRef]
- Amoroso, F.; Capece, M.; Rotondo, A.; Cangelosi, D.; Ferracin, M.; Franceschini, A.; Raffaghello, L.; Pistoia, V.; Varesio, L.; Adinolfi, E. The P2X7 Receptor Is a Key Modulator of the PI3K/GSK3β/VEGF Signaling Network: Evidence in Experimental Neuroblastoma. Oncogene 2015, 34, 5240–5251. [Google Scholar] [CrossRef]
- Hill, L.M.; Gavala, M.L.; Lenertz, L.Y.; Bertics, P.J. Extracellular ATP May Contribute to Tissue Repair by Rapidly Stimulating Purinergic Receptor X7-Dependent Vascular Endothelial Growth Factor Release from Primary Human Monocytes. J. Immunol. 2010, 185, 3028–3034. [Google Scholar] [CrossRef]
- Adinolfi, E.; Raffaghello, L.; Giuliani, A.L.; Cavazzini, L.; Capece, M.; Chiozzi, P.; Bianchi, G.; Kroemer, G.; Pistoia, V.; Di Virgilio, F. Expression of P2X7 Receptor Increases in Vivo Tumor Growth. Cancer Res. 2012, 72, 2957–2969. [Google Scholar] [CrossRef]
- Goyal, Y.; Busch, G.T.; Pillai, M.; Li, J.; Boe, R.H.; Grody, E.I.; Chelvanambi, M.; Dardani, I.P.; Emert, B.; Bodkin, N.; et al. Diverse Clonal Fates Emerge upon Drug Treatment of Homogeneous Cancer Cells. Nature 2023, 620, 651–659. [Google Scholar] [CrossRef]
- Ma, X.H.; Piao, S.F.; Dey, S.; McAfee, Q.; Karakousis, G.; Villanueva, J.; Hart, L.S.; Levi, S.; Hu, J.; Zhang, G.; et al. Targeting ER Stress-Induced Autophagy Overcomes BRAF Inhibitor Resistance in Melanoma. J. Clin. Investig. 2014, 124, 1406–1417. [Google Scholar] [CrossRef] [PubMed]
- Lee, E.J.; Kim, J.Y.; Ahn, Y.; Lee, B.M.; Heo, Y.; Hwang, S.; Lee, S.H.; Lee, J.; Chung, G.; Oh, S.H. Critical Role of ATP-P2X7 Axis in UV-Induced Melanogenesis. J. Investig. Dermatol. 2019, 139, 1554–1563.e6. [Google Scholar] [CrossRef]
- Lara, R.; Adinolfi, E.; Harwood, C.A.; Philpott, M.; Barden, J.A.; Di Virgilio, F.; McNulty, S. P2X7 in Cancer: From Molecular Mechanisms to Therapeutics. Front. Pharmacol. 2020, 11, 793. [Google Scholar] [CrossRef] [PubMed]
- Randic, T.; Magni, S.; Philippidou, D.; Margue, C.; Grzyb, K.; Preis, J.R.; Wroblewska, J.P.; Nazarov, P.V.; Mittelbronn, M.; Frauenknecht, K.B.M.; et al. Single-Cell Transcriptomics of NRAS-Mutated Melanoma Transitioning to Drug Resistance Reveals P2RX7 as an Indicator of Early Drug Response. Cell. Rep. 2023, 42, 112696. [Google Scholar] [CrossRef] [PubMed]
- Di Virgilio, F.; Schmalzing, G.; Markwardt, F. The Elusive P2X7 Macropore. Trends Cell Biol. 2018, 28, 392–404. [Google Scholar] [CrossRef] [PubMed]
- Ojha, R.; Leli, N.M.; Onorati, A.; Piao, S.; Verginadis, I.I.; Tameire, F.; Rebecca, V.W.; Chude, C.I.; Murugan, S.; Fennelly, C.; et al. ER Translocation of the MAPK Pathway Drives Therapy Resistance in BRAF-Mutant Melanoma. Cancer Discov. 2019, 9, 396–415. [Google Scholar] [CrossRef] [PubMed]
Disclaimer/Publisher’s Note: The statements, opinions and data contained in all publications are solely those of the individual author(s) and contributor(s) and not of MDPI and/or the editor(s). MDPI and/or the editor(s) disclaim responsibility for any injury to people or property resulting from any ideas, methods, instructions or products referred to in the content. |
© 2024 by the authors. Licensee MDPI, Basel, Switzerland. This article is an open access article distributed under the terms and conditions of the Creative Commons Attribution (CC BY) license (https://creativecommons.org/licenses/by/4.0/).


