Next Article in Journal
Prediction of Surgical Outcome in Advanced Ovarian Cancer by Imaging and Laparoscopy: A Narrative Review
Next Article in Special Issue
Directed Evolution of Seneca Valley Virus in Tumorsphere and Monolayer Cell Cultures of a Small-Cell Lung Cancer Model
Previous Article in Journal
The Pro-Tumorigenic Role of Chemotherapy-Induced Extracellular HSP70 from Breast Cancer Cells via Intratumoral Macrophages
 
 
Retraction published on 13 April 2026, see Cancers 2026, 18(8), 1229.
Font Type:
Arial Georgia Verdana
Font Size:
Aa Aa Aa
Line Spacing:
Column Width:
Background:
Article

RETRACTED: LncRNA ERVH48-1 Contributes to the Drug Resistance of Prostate Cancer and Proliferation through Sponging of miR-4784 to the Activation of the Wnt/β-Catenin Pathway

1
Department of Urology, Zhujiang Hospital, Southern Medical University, Guangzhou 510282, China
2
Guangzhou Key Laboratory of Inflammatory and Immune Diseases, Zhujiang Hospital, Southern Medical University, Guangzhou 510282, China
*
Author to whom correspondence should be addressed.
These authors contributed equally to this work.
Cancers 2023, 15(6), 1902; https://doi.org/10.3390/cancers15061902
Submission received: 5 January 2023 / Revised: 6 February 2023 / Accepted: 9 February 2023 / Published: 22 March 2023 / Retracted: 13 April 2026
(This article belongs to the Special Issue Molecular Immunotherapy of Solid Tumors)

Simple Summary

Long non-coding RNA plays an essential role in the occurrence and development of prostate cancer. Drug re-sistance in tumor cells is one of the main reasons that affects the effectiveness of chemotherapy in cancer patients. The immunogenicity of the tumor is edited, and various immunosuppressive mechanisms that enable disease pro-gression are acquired, causing the tumor cells to evade the surveillance of the immune system, leading to immune evasion and drug resistance of the tumor cells. The lncRNA related to cellular immunity was obtained by bioin-formatics analysis, and the lncRNA-miRNA-mRNA regulatory network was constructed to study the mechanism of chemotherapy resistance in colon cancer cells and to obtain key genes for tumor cell resistance.

Abstract

Long noncoding RNAs (LncRNAs) are very important in the way that docetaxel resistance (DR) happens in prostate cancer (PCa) patients. ImmuneScore and StromalScore were calculated using PCa-related expression data from TCGA and the ESTIMATE algorithm. We finally found the DEGs that were related to the immune system and the stroma of the patients by making profiles of the DEGs in ImmuneScore and StromalScore. The CancerSubtypes algorithm identified prognosis-related PCa subtypes, and the GSVA assessed their pathway activity. A UniCox regression analysis was used to identify a prognosis-related differential gene set. We then used intersection analysis to identify immunological and prognostic (IP)-related genes (IPGs). The coexpression of long noncoding RNAs (lncRNAs) and IPGs was used to identify IP-related lncRNAs (IPLs). Three methods (SVM-RFE, random forest, and LASSO) were used to find genes that overlap in the GEO database. A gene signature was then validated by building an ROC curve. CIBERSORT technology was used to look at the possibility of a link between the gene signature and immune cells. LncRNA–miRNA pairs and miRNA–mRNA pairs from the miRDB and TargetScan databases were used to construct the ERVH48-1-miR-4784-WNT2B ceRNA regulation network. The concentration of docetaxel elevated the expression of ERVH48-1. Overexpression of ERVH48-1 increased PCa-DR cell proliferation, invasion, and migration while inhibiting apoptosis. ERVH48-1 increased the tumorigenicity of PCa-DR cells in nude mice. ERVH48-1, acting as a ceRNA, targeted miR-4784 to increase WNT2B expression. ICG001 therapy increased Wnt/-catenin signaling activity in PCa-DR cells by inhibiting ERVH48-1. Finally, ERVH48-1 increased docetaxel resistance in a WNT2B-dependent manner via the miR-4784/Wnt/-catenin pathway.

1. Introduction

Compared to younger men, older men are more susceptible to the potentially fatal effects of prostate cancer (PCa). The number of cases of PCa in China has been rapidly increasing, and a high proportion of patients have had distant invasion and metastasis [1,2]. The primary treatment is endocrine castration, conducted according to approved methods (androgen deprivation therapy). Despite this, a great majority of people will develop castration-resistant prostate cancer at some point in their lives (CRPC) [3,4]. This could be caused by a number of things, such as the abnormal expression of apoptosis-related genes, oncogenes, tumor suppressor genes, and signaling pathways, the presence of tumor stem cells, androgen receptor variation, androgen receptor hyperactivation, and ligand-independent androgen receptor activation [5,6,7,8,9], but the exact mechanism is unclear.
There are still a few significant challenges in the clinical management of CRPC. First-line chemotherapy drugs include paclitaxel, docetaxel, and cabazitaxel, and second-line chemotherapy drugs include androgen receptor-targeted drugs [10]. Paclitaxel, docetaxel, and cabazitaxel are the types of chemotherapy used in the initial stages of treatment. Even so, about 1% of patients are unable to respond to these therapies [11]. The first symptoms of drug resistance, also referred to as primary resistance, can take anywhere between 6 and 24 months to manifest [12]. The progression of prostate cancer happens during this period. It is imperative to conduct in-depth research into the mechanisms underlying the emergence of treatment resistance in PCa. Furthermore, crucial cellular signal transduction pathways must be identified in order to construct a novel therapeutic approach. This research must be done in order to develop a workable PCa treatment.
A group of untranslated transcripts exists when a transcript’s length is greater than 200 base pairs [13]. LncRNA can influence the growth, development, and angiogenesis of tumor cells by regulating procedures such as transcriptional activation and interference, genomic imprinting, X chromosome silencing, pro-to-oncogene activation regulation, chromatin remodeling, and intranuclear trafficking [14]. LncRNAs have the potential to affect the cell cycle, Toll-like receptors, and epithelial–mesenchymal transition, all of which help prostate cancer progress [15,16,17,18]. This affects both the progression of the illness and the development of treatment resistance. The ERVH48-1 gene is a distinct predictor of hepatocellular cancer brought on by alcohol consumption [19]. ERVH48-1 acts as a negative regulator of the fusion process within the cytotrophoblast [20]. Furthermore, ERVH48-1 has been linked to the prognosis of squamous cell carcinomas, tongue cancer, and lung cancer [19,21]. However, it is still unclear how ERVRH48-1 regulates treatment-resistant prostate cancer.

2. Materials and Methods

2.1. Integration of DEMs and DEGs in TCGA

In order to acquire DEMs and DEGs, we first obtained gene expression quantification data and clinical records from TCGA for individuals who had PRAD using TCGAbiolinks11. After that, we obtained DEMs and DEGs. TCGA’s biolinks pipeline was used to standardize and process every set of data. First, the count matrix is converted into an edgeR object. Next, the dispersion estimate for each gene is standardized. Next, pairwise tests are run to determine whether or not there is a significant difference in expression between the two groups. Finally, the output is corrected for the false-discovery rate (FDR) to determine which genes have differential expression levels. In order to conduct a differential expression analysis, the criteria that were used were FDR 0.05 and log2FC > 1.

2.2. Differential Expression Analysis in the GEO Database

We began by combining all of the samples from three different datasets that were related to PCa (GSE69223, GSE103512, and GSE116918). Next, we used the “sva” package that is available in the programming language R to perform batch normalization. This allowed us to greatly increase the total number of samples (22 normal samples versus 323 tumor samples). A differential analysis was obtained (|log2FC| > 1, adjusted 0.05) when tumor and normal samples were analyzed side by side in R using the limma tool.

2.3. Identification of Optimal Prognostic Signatures for PCa

The prediction models were built with the help of random forest feature selection, support vector machine recursive feature elimination, and the LASSO model. In order to reduce the number of dimensions that the data possessed, the LASSO algorithm and the glmnet package were utilized. Following the combination of the scale-normalized datasets, the retention of DEGs between PCa patients and normal controls for the purpose of feature selection, and the use of LASSO methods to find gene biomarkers for PCa, we were able to achieve some encouraging results. After that, we constructed the RFSFS and SVMRFE models in order to determine which DEGs in PCa had the greatest capacity for predictive analysis. It was also possible to narrow in on the most accurate prognostic indications for PCa by utilizing the overlap that existed between the biomarkers that were predicted by the three different models. In order to build a hierarchical clustering of these gene biomarkers, the LASSO, SVM-RFE, and RFS-FS algorithms were utilized. This clustering was then created using the “heatmap” R package.

2.4. Analysis of ImmuneScore, StromalScore, and ESTIMATEScore

It was determined how to calculate the percentage of immune and stromal cells that are present within the TME by utilizing the R program known as ESTIMATE (estimation of stromal and immune cells in malignant tumor tissue using expression data). ESTIMATE was used to estimate the presence of immune and stromal cells within the TME. In order to determine the prognosis, a Kaplan–Meier analysis of survival was carried out. It was necessary for the value of the log-rank test to be more than 0.05 in order for the result to be regarded as statistically significant.

2.5. In Silico Prediction of Immune Cell Infiltration

Raw mRNA expression of genes that were differentially expressed between the groups was used in conjunction with the analytical tool CIBERSORT to construct a model that enabled the in-silico prediction of immune cell infiltration. This model was used to determine whether or not immune cells were present in the tissue.

2.6. Univariate Cox Regression

The survival R package and the survminer R package were utilized for the purpose of carrying out univariate Cox regression by employing patient survival time and status in conjunction with the tumor-gene set. This was done in order to achieve the aforementioned goal. The survival R package was utilized throughout the course of this investigation. A Cox p-value of 0.05 was used as a global survival criterion for the purpose of screening the collection of genes related to survival as part of this process.

2.7. Identification of Prognosis-Related Molecular Subclassification

Using a method known as consensus clustering, the number of clusters was determined with the aim of carrying out in-depth research on a variety of molecular subclassification survival patterns. This was accomplished by applying the previously mentioned procedure. The R packages “CancerSubtypes,” “NbClust,” “factoextra,” “ggplots,” and “limma” were utilized in order to carry out the analysis. We carried out cluster analysis in order to accomplish the aforementioned goals of integrating the GSVA gene set and survival time and identifying potential alterations in survival model across the clusters. In this investigation, we regarded a dataset to be statistically significant if it had a p-value that was less than 0.05. This threshold was chosen arbitrarily.

2.8. Coexpression Network Construction of IP-Related lncRNA-mRNA and Analysis

In this investigation, Pearson’s correlation coefficient of IPG–lncRNA pairs was determined based on the expression value of each pair. The results of this study are presented below. The IPG–lncRNA pairs that exhibited an absolute Pearson’s correlation coefficient of 0.2 were selected for inclusion in the coexpression network, which was constructed with the assistance of the software package Cytoscape (version 3.9.1, https://cytoscape.org/, accessed on 8 February 2023). This network was designed to examine the relationships between gene expression levels.

2.9. Construction of the ceRNA Network

The IP-related regulatory network of lncRNA–miRNA–mRNA was developed by integrating lncRNA–miRNA and miRNA–mRNA pairs from the miRDB and TargetScan 7.2 databases. This resulted in the formation of a network of regulatory interactions between lncRNA, miRNA, and mRNA. The regulatory network was constructed using these databases as the foundation.

2.10. Differential Analysis and GSVA Analysis of the Subtypes

Statistical significance was regarded as a p-value lower than 0.05, which was the threshold that was applied. The classification of the PCa samples was handled by the CancerSubtypes package, while the ComplexHeatmap and CancerSubtypes programs were used for assessing the heat maps of the PCa samples. The approach known as nonnegative matrix factorization (NMF) is an effective way for reducing the total number of dimensions. It has found widespread use in the fields of defining classes as well as finding molecular patterns in high-dimension genomic data. The NMF analysis was carried out on the cancer genomic dataset with the assistance of NMF software (https://cran.r-project.org/web/packages/NMF/index.html, accessed on 8 February 2023).
After comparing samples from one subtype to those of the other subtypes, researchers that utilized the “limma” package in R were successful in uncovering subtype-specific genes for each subtype. An examination into PCa subtype-specific variations in gene expression was carried out with the use of the “GSVA” tool. We chose gene sets with p-values of less than 0.05 for each category in order to use them as molecular indicators of subtypes that are connected with prognosis. This allowed us to use gene sets related to survival as molecular indicators of subtypes that are connected with prognosis. Because of this, we were able to choose gene sets that are associated with survival.

2.11. Ethics Statement

After receiving participants’ written informed consent, the Ethics Committee of the Southern Medical University Zhujiang Hospital gave the go-ahead to move forward with the research. The criteria and procedures that had been set by Zhujiang Hospital and Southern Medical University were adhered to in an extremely stringent fashion during the all the research that was conducted. Throughout the entirety of this study, every effort was made to ensure that the investigation was carried out in a manner that was compliant with the principles outlined in the Declaration of Helsinki and that have been endorsed by the General Assembly of the World Medical Association.

2.12. Patients and Tissue Samples

This Southern Medical University Zhujiang Hospital study included 82 PCa patients (2015–2018). Radical prostatectomy was done without chemotherapy, radiation, or androgen suppression. Gradient-dehydrated, wax-dipped, 10% buffered formalin-embedded prostate cancer tissue samples were sliced into 5 mm-thick pieces, dewaxed, dried, and hematoxylin–eosin-stained on glass slides. Hematoxylin and eosin stained each sample’s paraffin-embedded tissue histopathology. Expert pathologists analyzed hematoxylin–eosin-stained tissue slices from all patients to confirm prostate cancer diagnosis and tumor content of >70%. Medical records contained pre- and postoperative clinicopathological and demographic data, including clinical stage, Gleason score, margin status, angiolymphatic invasion, seminal vesicle invasion, and biochemical recurrence. Table 1 lists all patient clinicopathological traits. BCR is a surrogate end point when prostate-specific antigen (PSA) levels are 0.2 ng/mL postprostatectomy. Excluding non-prostate cancer fatalities, 82 primary prostate cancer specimens and noncancerous prostate tissue were frozen in liquid nitrogen at −80 °C until usage.

2.13. Cell Culture

The American Type Culture Collection, also known as the ATCC, provided the researchers with the LNcap, PC3, and DU145 human prostate cancer cell lines (Manassas, VA, USA). The cells were grown in RPMI 1640 medium (Gibco, Rockville, MD, USA) with 10% fetal bovine serum (Sigma Aldrich, Oakville, ON, Canada) and 100 U/mL of penicillin–streptomycin at a temperature of 37 °C and in a humidified atmosphere containing 5% carbon dioxide (Life Technologies, Burlington, ON, Canada). Docetaxel was obtained from Sigma-Aldrich (St. Louis, MO, USA).

2.14. Establishment of Dox-Resistant Cells

We used docetaxel concentrations ranging from 5 nM to 200 nM to select for Dox-resistant PC3-DR and DU145-DR cells from their parental PC3 and DU145 counterparts, respectively. For brevity, 5 nM Dox was added to PC3 and DU145 cells for two days before the Dox-sensitive clones died off while in cultivation without Dox. The surviving cells were then grown in a 10 nM Dox solution. The same steps were taken until 200 nM Dox produced viable cells. After 10 months, the cell lines “PC3-DR” and “DU145-DR” were created from those that thrived in 10 nM and 200 nM Dox-containing medium, respectively.

2.15. Cell Transfections

GenePharma created WNT2B and ERVH48-1 vectors (Shanghai, China) and empty vectors and sent ERVH48-1#1, #2, WNT2B-targeting siRNA, and a siNC that did not target anything (Shanghai, China). Sigma-Aldrich supplied the miR-4784 mimic/inhibitor and negative control miRNA (miR Ctrl). Lipofectamine 2000 reagent-transfected cells came from Invitrogen (Carlsbad, CA, USA). Cells received 30–50% vectors, siRNAs, and miRNAs.

2.16. Western Blot Assays

RIPA buffer with a proteinase inhibitor cocktail collected protein from clinical tissue samples and cultured cells (Pierce Biotechnology, IL, USA). BCA protein assay kits measured protein levels (Pierce). Membrane transfer to PVDF and blocking with 5% nonfat milk followed 10% SDS–polyacrylamide electrophoresis. Primary antibodies tested membranes. Anti-Ki67, anti-β-catenin, anti-WNT2B, anti-Bax, anti-Bcl-2, anti-cleaved caspase-3, anti-E-cadherin, anti-MMP2, and anti-GAPDH were prevalent. HRP-conjugated secondary antibody incubation produced ECL blots (Amersham, Shanghai, China).

2.17. RT-PCR Analysis

Trizol collected patient DNA and grew cells (Thermo Fisher Scientific, Inc. Waltham, MA, USA). TaqManTM reverse transcription reagents produced cDNA from 2 ng RNA (Thermo Fisher Scientific, Inc., Waltham, MA, USA). The DyNAmo ColorFlash SYBR-Green qPCR kit (Thermo Fisher Scientific, Inc., Waltham, MA, USA) and ABI Prism 7700 Sequence Detection system measured miRNA-4784, WNT2B, and ERVH48-1 expression (Applied Biosystems; Thermo Fisher Scientific, Inc., Waltham, MA, USA). U6/GAPDH were internal controls. Table 2 lists primers. The reaction used 95 degrees Celsius for 30 s, 40 cycles of 3 s, and 60 degrees Celsius for 34 s. 2−ΔΔCt method assessed target gene expression.

2.18. Cell Viability Assay

TCCK-8 assessed cell proliferation posttransfection. Collection yielded 6 × 104 cell/mL suspensions, and 37 °C, 5% CO2 incubated a 96-well plate with a 0.1 mL cell slurry containing 6 × 103 cells. Sigma-Aldrich added 10 µL CCK-8 daily. A Fisherbrand accuSkan GO UV/vis microplate spectrophotometer detected OD at 450 nM after 4 h of development (Fisher Scientific, Waltham, MA, USA).

2.19. Cell Apoptosis Assay

Transfection measured apoptosis. Serum-free medium held 6104 cells/mL. Each 6-well plate well contained 10 mL cell suspension, 0.25% trypsin degraded 48 h-old cells, and DMEM contained cells. After 5 min at 1000 g, apoptotic cells were labeled with annexin V–FITC (Dojindo, Gaithersburg, MD, USA) and PI.

2.20. Colony Formation Assay

Transfected cells (1000/mL) were diluted in 12-well plates (2 mL per well). After 14 days in culture, the cells were fixed with 3.7% methanol for 15 min and stained with 0.1% crystal violet for 30 min at room temperature. We photographed colonies under an inverted microscope (Leica, Weztlar, Germany) and counted clones above 50 cells.

2.21. RNA Immunoprecipitation (RIP) Assay

The Ago2-RIP test was carried out in a manner that was strictly compliant with the instructions that were provided by the Magna RIPTM RNA kit in order to verify that ERVH48-1, miR-4784, and WNT2B were all components of the RISC complex. This was done in order to establish that all three of these genes were involved in the formation of the RISC complex (Millipore, Bedford, MA, USA). Complete RNA immunoprecipitation (RIP) lysis buffer was utilized in order to accomplish the task of disassembling PC3-DR and DU145-DR cells. After that, whole cell extracts were combined with either anti-Ago2 or anti-IgG antibodies, as well as magnetic beads, and the resulting combination was allowed to incubate. After a total of six hours had passed at a temperature of four degrees Celsius, the magnetic beads were removed, and RT-PCR was used to determine the amount of effectively purified RNA.

2.22. Dual-Luciferase Assay

Promega supplied luciferase vectors ERVH48-1 WT, MUT, WNT2B WT, and MUT (MUT). Lipofectamine 2000 transfected 24-well plates with ERVH48-1 (or WNT2B) WT or MUT and miR-4784 mimic/inhibitor or scramble. Dual-luciferase assay equipment measured transfected cell activity as per Promega Corporation’s guidelines.

2.23. TOPFlash/FOPFlash Reporter Assay

Both the ERVH48-1/or WNT2B overexpression vector as well as the TOPFlash/FOPFlash Wnt/-catenin signaling reporter were simultaneously cotransfected into the cells. The TOPFlash/FOPFlash Wnt/-catenin signaling reporter was obtained from Beyotime in Shanghai, China. After a transfection process that lasted for 48 h, the cells were then lysed. The results are presented in the form of their normalized TOPFlash and FOPFlash values. This format was chosen since it best conveys the information. Quantification of the amount of renilla luciferase activity was carried out so that a standard for comparison could be established.

2.24. Transwell Assay

In this work, the transwell assay was employed to investigate cell invasion. Matrigel in the amount of 100 μL was injected into the upper chamber. In the upper compartment, nearly 1 × 106 cells were placed in a medium containing 1% FBS. The bottom chamber’s RPMI 1640 medium was supplemented with 10% FBS. The transwell chamber was rinsed twice in PBS for 5 min after a 24 h incubation period at 37 °C, fixed with 5% glutaraldehyde at 4 °C, and stained with 0.1% crystal violet. The transwell chamber was examined under a microscope after two PBS washes. The number of cells that made it through the Matrigel was assumed to signify invasion potential.

2.25. Wound Healing Assay

Before the plate was seeded, 5 × 105 cells were planted into each well of a six-well plate. This was done before the plate was seeded. By putting the tip of a pipette with a capacity of 200 L into a monolayer of confluent cells, it was possible to create a synthetic wound in the monolayer of cells. By utilizing an inverted microscope, we were able to capture photos of the wound healing process at 0 and 24 h after it had been created. These photographs were taken precisely zero hours after the incision was first made. A variety of calculations were performed in order to establish an approximation of the distance covered by the process of healing.

2.26. Caspase 3 Activity Detection

Caspase 3 activity was assessed using a caspase 3 activity assay kit (Beyotime, Shanghai, China) and manufacturer instructions. Cold cell lysis buffer (50 L) resuspended 5106 treated cells. Cell supernatant was protein-tested. Each sample was combined with 50 L of 2 reaction buffer and 5 L of 4 mM DEVD-p-NA substrate to make 200 M with 2 h 405 nm absorption.

2.27. Tumor Xenograft Model

The Beijing Vital River Laboratory Animal Technology Company Limited was in charge of supplying the BALB/c nude mice that were used throughout the investigation. These mice were kept in a clean environment free of any infections, and they were utilized in all stages of the study (Beijing, China). The recommendations made by the Southern Medical University Institutional Animal Care and Use Committee were followed throughout all the animal procedures that were carried out. This was done to ensure that the best possible results were obtained. Phosphate-buffered saline (PBS) containing either siRNA targeting ERVH48-1 transfected DU145-DR cells or 1107 vectors creating ERVH48-1 transfected PC3-DR cells was administered subcutaneously into BALB/nude mice. The vectors were used to produce ERVH48-1 transfected PC3-DR cells. One hundred milliliters of PBS was injected into the patients (male, 4 weeks of age). Readings were taken at regular intervals of three days to determine the volume of the tumor as well as the body weight in grams. Each of the animals was then put to death after four weeks, and tumor tissue samples were taken, analyzed, photographed, and measured. The following equation was used in order to calculate the volume of the tumor in order to get an accurate measurement of its size: the volume of an object expressed in millimeters cubed is [width (mm2) length (mm)]/2. The tumor tissue were either preserved in liquid nitrogen, frozen at 80 degrees Celsius, or fixed in 10% formalin that was buffered with sodium hydroxide before being embedded in paraffin, sectioned, and stained. Alternatively, the tumor tissue were frozen at 80 degrees Celsius. The tissue may have also been maintained by dipping them in liquid nitrogen and then freezing them at 80 degrees Celsius.

2.28. Immunohistochemistry (IHC)

Formalin-fixed, paraffin-embedded tissue assessed Ki-67, cleaved caspase-3, and E-cadherin. Abcam rabbit polyclonal antibodies 1:200 were used against cleaved caspase-3, p53, E-cadherin, and Ki-67-stained sections: 0–3 (strong), 0 (5%), 1 (5–25%), 2 (26–50%), 3 (51–75%), 4 (>75%), 0–12 IHC intensity and breadth.

2.29. Statistical Analysis

SPSS version 19.0 was used to carry out the statistical analysis (IBM, Armonk, NY, USA). It was examined, with the aid of Pearson’s correlation analysis, to what extent the expression of ERVH48-1 was linked with a number of clinicopathological factors. This was done in order to assess the magnitude of the association. The Kaplan–Meier method was utilized to carry out the survival analysis, and the log-rank test was utilized to ascertain whether or not there was a difference between the groups that could be considered statistically significant. Performing repeated comparisons with the use of the LSD test and Student’s t test was what the process of data analysis consisted in overall. Statistical significance was regarded as p-value less than 0.05.

3. Results

3.1. Identifying IP-Related lncRNA for PCa in TCGA Database

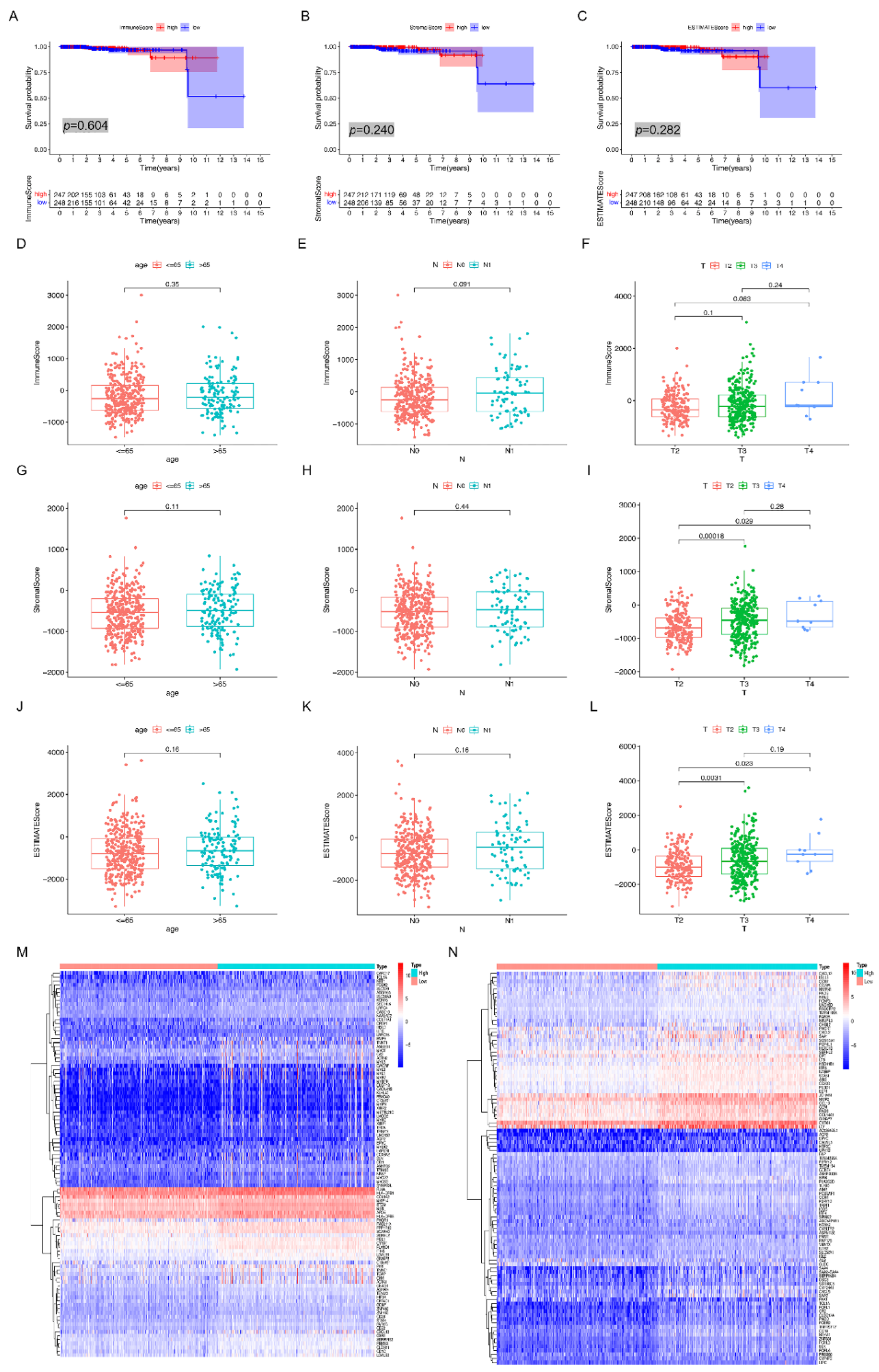
We used three types of scores to assess the relationship between immune and stromal cell proportions and patient prognosis: ImmuneScore, StromalScore, and ESTIMATEScore of PCa cases were calculated using the ESTIMATE algorithm in conjunction with Kaplan–Meier analysis. A higher ImmuneScore indicates a greater proportion of immune cells in the TME, whereas a higher StromalScore indicates a greater proportion of stromal cells. The ESTIMATEScore is the combination of the ImmuneScore and the StromalScore. This analysis, however, revealed that the ImmuneScore was not correlated with PCa OS (Figure 1A, p = 0.604), and the correlation between the StromalScore and ESTIMATEScore and prognosis was not significantly different (Figure 1B,C).
We looked at the relationship between the proportion of immune and stromal cells and clinical characteristics like age and tumor stage in patients. The ImmuneScore was not statistically related to age, tumor stage N, or tumor stage T. (Figure 1D–F). There was no statistically significant relationship between the stromal score and age or tumor stage N. (Figure 1G,H), but it was found to be positively related to tumor stage T (Figure 1I). Further investigation revealed that in the T classification of tumor stage, StromalScore increased significantly from T2 to T3 and T2 to T4 (Figure 1I). The ESTIMATEScore exhibited an age bias similar to the StromalScore (Figure 1J). There was no statistically significant relationship between the ESTIMATEScore and the N classification (Figure 1K). The ESTIMATEScore and the tumor stage T classification were found to be positively correlated (Figure 1L), with the ESTIMATEScore increasing significantly from T2 to T3 and T2 to T4 (Figure 1L, p = 0.0031 and p = 0.023, respectively). The raw clinical data from the TCGA-PRAD dataset did not have information on T1 and thus could not explain the relationship between T1 and immune scores (Supplementary Materials Table S1). The ratios of stromal cells to immune cells in the microenvironment of PCa tumors were found to be related to tumor development and spread. ImmuneScore and StromalScore were divided into high-score and low-score groups based on their respective medians to highlight the differences in gene expression between immune cells and stromal cells of the TME. The DEGs are represented as heat maps, and the high-score group comprised values greater than the median (Figure 1M,N). The 966 DEGs obtained from the ImmuneScore and the 1287 DEGs obtained from the StromalScore contained both up- and downregulated genes.
GSVA can be used for analysis of an entire dataset pertaining to gene expression in order to find small variations in the activity of particular pathways. In order to better understand how immunological and hallmark gene sets are expressed differently in prostate cancer vs. normal tissue, the purpose of this study was to compare the two types of tissue. Gene sets are defined in the field of immunology by analyzing microarray gene expression data. Hallmark gene sets are congruently expressed signatures that are obtained from the combination of many MSigDB (Molecular Signatures Database) gene sets, each of which stands for a particular biological state or process. The results of this study identify groupings of genes that are involved in immunological response. GSVA extracted the data on PCa expression from TCGA and used it to calculate the enrichment score (ES) of 4922 gene sets (Figure 2A). It was found that several gene sets could classify samples into multiple groups, and this was true not just for prostate cancer but also for neighboring normal tissue.
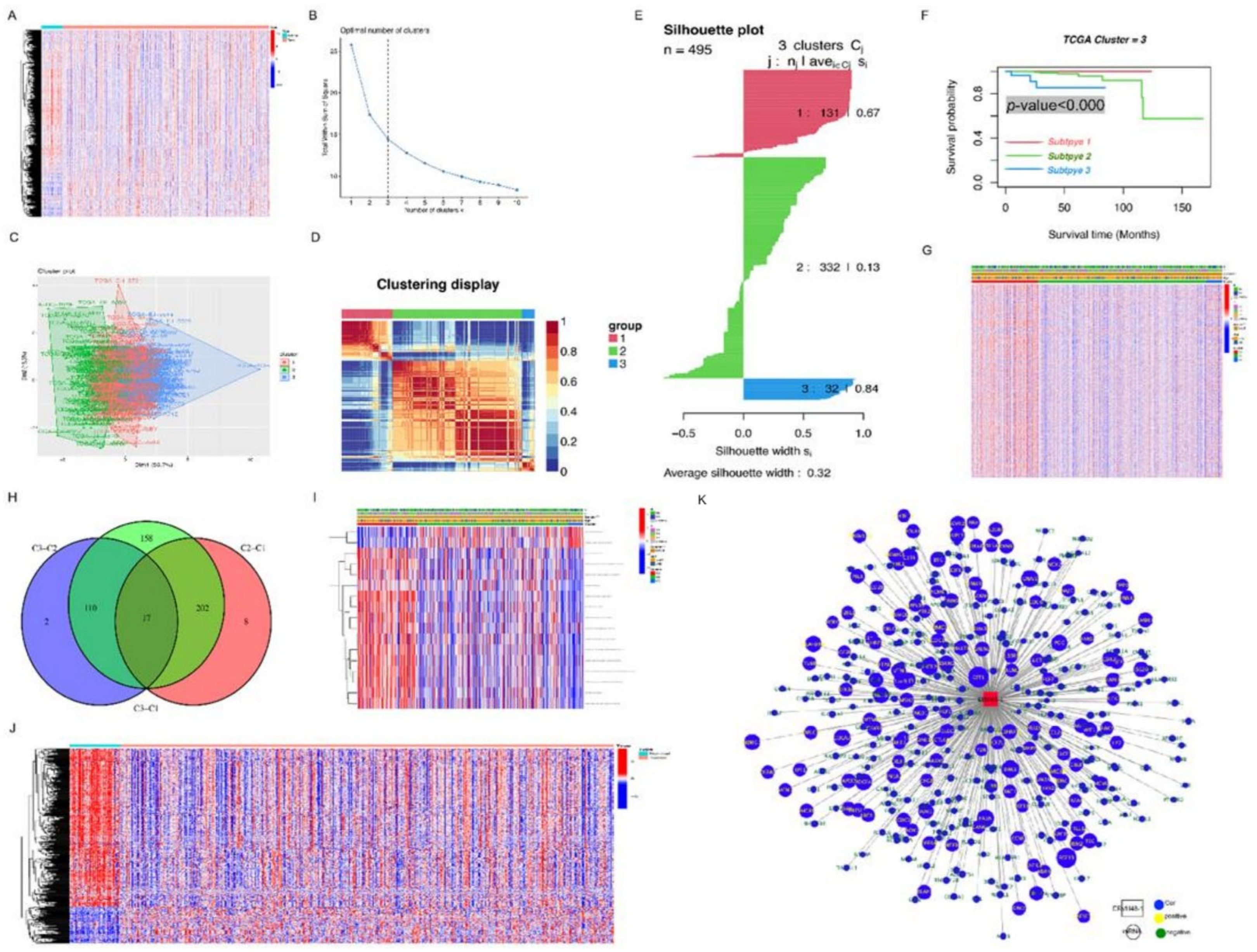
In order to classify prostate cancer patients into distinct subgroups, we used the expression signatures (ESs) of immunological and signature gene sets discovered in PCa and bordering nontumor samples. The number of gene sets discovered in tumor tissue was 4922, and the number of gene sets discovered in nontumor samples surrounding the tumor was also 4922. The Cox regression model was used to select features for use in the CancerSubtypes software, and after the selection process was completed, 500 characteristics were chosen to be used in a subsequent study. We used the facto-extra package to calculate the optimal number of clusters (K), which turned out to be three (Figure 2B,C). PCa patients were categorized as having one of three unique subtypes by the use of the NMF methodology, which is a dimension reduction method for the identification of cancer subtypes (Figure 2D). In comparison to the other subtypes, the value of the silhouette width plots (Figure 2E) was 0.32, which indicated that there was a tight match between a PCa sample and its anticipated subtype. Patients who were diagnosed with prostate cancer subtype 1 (favorable prognosis) stood in stark contrast to those who were diagnosed with prostate cancer subtype 2 (poor prognosis) and subtype 3 (worst prognosis), who faced a dismal outlook (Figure 2F).
Additional research was conducted to look into the link between clinical factors and the different forms of PCa. We further explored the correlation between clinical characteristics and PCa subtypes. PCa patients with subtype 1 tended to live longer, and this subtype was not correlated with age or tumor stage, as opposed to patients with subtypes 2 and 3 (Figure 2G). After calculating the differential expression profiles (ES) of gene sets that existed between the two categories, we intersected those profiles making use of criteria of fold change larger than 1.2 or 0.83 and a false-discovery rate of 0.05. Because of this, we were able to choose gene sets that are characteristic of each subtype. We were successful in locating 17 unique gene sets that were spread out evenly among clusters 1, 2, and 3. (See Figure 2H). Correlations between 17 representative gene sets and clinical characteristics of PCa are shown in Figure 2I: subtype 1 had higher ESs of gene sets in nontumor samples than other subtypes, such as N_HALLNARK_UV_RESPONSE_DN and N_GSE24671_CTRL_VS_BAKIMULC_INFECTED_MOUSE_SPLENOCYTES_DN. Subtype 2 and subtype 3 also had higher ESs of some gene sets in tumor samples, such as T_HALLMARK_MYC_TARGETS_V2 and T_GSE18893_TCONV_VS_TREG_24H_TNF_STIM_UP. Among these gene sets, two were in nontumor tissue (N gene sets: N_GSE19198_1H_VS_24H_IL21_TREATED_TCELL_UP, N_GSE2405_0H_VS_1.5H_A_PHAGOCYTOPHILUM_STIM_NEUTROPHIL_UP) and one was in tumor tissue (T gene sets: T_GSE18893_TCONV_VS_TREG_24H_TNF_STIM_UP). A total of 200 genes are in this T gene set (Table 1). We obtained 3331 immune- and prognosis-related genes (IPGs) via integrating from the T gene set, ImmuneScore genes, and StromalScore genes. According to the PCa expression profile data in the TCGA database, 619 differentially expressed IPGs were identified (Figure 2J). Finally, coexpression analysis of IPGs and PCa-related lncRNAs of TCGA showed that ERVH48-1 is an IP-related lncRNA (IPL) (Figure 2K).

3.2. Construction of IP-Related lncRNA-miRNA-mRNA Regulatory Network

The GSE69223, GSE103512, and GSE116918 datasets were combined in R using the sva package, and then 370 DEGs were extracted from the combined PCa dataset (202 downregulated genes and 168 upregulated genes) (Figure 3A,B). We used the LASSO algorithm to identify a set of 50 DEGs (Figure 3C,D), the SVMRFE algorithm to select a set of 31 DEGs (Figure 3E,F), and the RFSFS algorithm to select a set of 65 DEGs for further validation and selection of the best candidate prognostic DEGs with significantly characteristic values for classifying PCa and non-PCa subtypes (Figure 3G–I). Next, PCa miRNA expression data from TCGA were used to screen out DE_miRNAs between PCa and non-PCa samples, which identifed 131 DEMs: 45 downregulated miRNAs and 86 upregulated miRNAs (Figure 3J,K).
Between these DEMs and the ERVH48-1 target miRNAs, two miRNAs were chosen (Figure 3L). WNT2B was the only intersected DEG identified by combining the DEGs screened out by the LASSO, SVMRFE, and SVMRFE algorithms, as well as 1789 target genes of miR-92a-1-5p and 3519 target genes of miR-4784 (Figure 3M), which were identified based on candidate classification and prognosis characteristics. We discovered that WNT2B expression was significantly higher in the tumor group (Figure 3N). WNT2B was found to be a good gene signature for PCa prognosis using the ROC curve (Figure 3O). The CIBERSORT tool revealed a possible link between WNT2B and T cells (Figure 3P,Q). Based on the findings, an ERVH48-1-miR-4784-WNT2B regulatory network was built (Figure 3R).

3.3. High ERVH48-1 Expression Was Detected in PCa Tumor Tissue and Dox-Resistant PCa Cells, and Indicated Poor Survival Probability

We discovered that ERVH48-1 and WNT2B expression levels in PCa tumor tissue were higher than in matched neighboring tissue, but miR-4784 expression was lower (Figure 4B). MiR-4784 expression correlated significantly negatively with ERVH48-1 expression and WNT2B expression (Figure 4D,E), while ERVH48-1 expression correlated significantly positively with WNT2B expression (Figure 4F). High ERVH48-1 expression was correlated with shorter survival in PCa patients (Figure 4G). PCa patients in the ERVH48-1_High+miR-4784_Low+WNT2B_High group (n = 12), WNT2B_High group (n = 41), and ERVH48-1_High+WNT2B_High group (n = 20) had a lower survival rate than those in the ERVH48-1_High group (n = 41) (Figure 4H,I,J). However, PCa patients in the ERVH48-1_Low+miR-4784_High+WNT2B_Low group (n = 9) had a longer survival rate than those in the ERVH48-1_High+miR-4784_Low+WNT2B_High group (n = 12) (Figure 4K).
Next, two Dox-resistant cell lines were constructed (PC3-DR and DU145-DR) (Figure 4L). The amount of ERVH48-1 mRNA was found to be increased by the concentration of docetaxel (Figure 4M). PC3-DR and DU145-DR cells had vectors expressing ERVH48-1 transfected into them, and high ERVH48-1 expression was confirmed after this process (Figure 4N). It is possible that the expression of ERVH48-1 could be decreased in PC3-DR and DU145-DR cells through the transfection of ERVH48-1 siRNA (Figure 4N).
The purpose of this study was to determine whether there is an association between ERVH48-1 expression and the clinicopathological characteristics of patients with prostate cancer. We found that ERVH48-1 expression was strongly associated with histological grade, Gleason score, and biochemical recurrence. This was in contrast to age, pathological stage, and lymph node metastasis, which were all considered (p < 0.05; Table 2).

3.4. ERVH48-1 Promotes Proliferation, Invasion, and Migration and Inhibits Apoptosis in PC3-DR and DU145-DR Cells

The results of transwell and colony formation assays showed that overexpression of ERVH48-1 in Dox-resistant PCa cells proliferated, invaded, and migrated significantly faster (Figure 5A–D). Flow cytometry showed that overexpression of ERVH48-1 in Dox-resistant PCa cells resulted in a reduced rate of apoptosis (Figure 5E,F). Next, we found that in addition to the expression of related proteins, ERVH48-1 silencing inhibited the proliferation, invasion, migration, and eventual death of Dox-resistant PCa cells (Figure 5G–L), although these cells were able to migrate and invade normally (Figure 5M,N). After overexpression of ERVH48-1 in PC3-DR and DU145-DR cells, Bax, cleaved caspase-3 and E-cadherin protein levels decreased, while Ki67, Bcl-2 and MMP2 protein levels increased (Figure 6A). In ERVH48-1-inhibited PC3-DR and DU145-DR cells, Ki67, Bcl-2 and MMP2 protein levels were lower, while Bax, cleaved caspase-3 and E-cadherin protein levels were higher. These results suggest that ERVH48-1 may be a potential therapeutic target (Figure 6B).

3.5. ERVH48-1 Affects the Oncogenicity of Dox-Resistant PCa Cells In Vivo

Injections of PC3-DR cells that had been treated with siRNA directed against ERVH48-1 were delivered subcutaneously to naked mice. An electronic scale and Vernier calipers were utilized in order to determine the tumors’ weights and volumes (Figure 7A). The suppression of ERVH48-1 reduced both the size and the weight of tumors (Figure 7B,C). Following the subcutaneous injection of DU145-DR cells that had been transfected with vectors expressing ERVH48-1 into nude mice, tumor weight and volume were subsequently assessed (Figure 7D). Inhibition of ERVH48-1 increased both the volume and weight of tumors (Figure 7E,F). IHC staining showed that ERVH48-1 inhibition in the tumor tissue of nude mice resulted in decreased Ki67 expression, increased cleaved caspase-3 expression, and increased E-cadherin expression, whereas ERVH48-1 overexpression resulted in increased Ki67 expression, decreased cleaved caspase-3 expression, and increased E-cadherin expression. These results were in contrast to those obtained when ERVH48-1 was overexpressed (Figure 7G).

3.6. ERVH48-1 Upregulated WNT2B Expression via Targeting the Inhibition of miR-4784

In order for the ERVH48-1-regulated posttranscriptional pathway to operate appropriately in PC3-DR and DU145-DR cells, the ERVH48-1 protein must be localized in the cytoplasm of those cells (Figure 8A). As can be seen in Figure 8B, the expression of miR-4784 increased noticeably as a direct result of the suppression of ERVH48-1. Increased miR-4784 expression can be achieved in PC3-DR and DU145-DR cells through transfection with an miR-4784 mimic (Figure 8C,D). Using StarBase, we were also able to anticipate the presence of binding sites for ERVH48-1 and miR-4784 (Figure 8E). Using a dual-luciferase reporter assay, it was found that miR4784 mimics and strongly inhibits luciferase activity in cells that were transfected with ERVH48-1WT (Figure 8F). Additional Ago2-RIP investigations not only demonstrated that miR-4784 and ERVH48-1 are enriched in the Ago2-immunoprecipitated complex but they also demonstrated that direct binding exists between miR-4784 and ERVH48-1 (Figure 8G). It would appear from the facts at hand that ERVH48-1 and miR-4784 interact with one another. The next stage in the process, which was to consult the TargetScan database in order to identify potential binding sites for miR-4784 and WNT2B, is depicted in Figure 8H. This phase is a standard one. A dual-luciferase reporter test revealed that the use of miR-4784 mimics resulted in a considerable reduction in the luciferase activity of wild-type WNT2B, whereas these mimics had no effect on its mutant counterpart. The addition of ERVH48-1 was able to counteract the decrease in luciferase activity that was caused by the miR-4784 mimic (Figure 8I). WNT2B mRNA and miR-4784 were shown to be highly enriched in immunoprecipitated Ago2 complexes, as determined by the Ago2-RIP assay, demonstrating their coexpression in the RISC complex. This was demonstrated by the fact that WNT2B mRNA and miR-4784 were found to be highly enriched in immunoprecipitated Ago2 complexes (Figure 8J). In order to investigate the effect that ERVH48-1 and miR-4784 have on WNT2B mRNA, reverse-transcription polymerase chain reaction was carried out. Following either an inhibition of ERVH48-1 or an overexpression of miR-4784, the levels of WNT2B mRNA were found to be significantly reduced in PC3-DR and DU145-DR cells (Figure 8K–N). It has been demonstrated that ERVH48-1′s effect on miR-4784 can raise the level of WNT2B expression.

3.7. ERVH48-1 Activates the Wnt/β-Catenin Signaling Pathway via the miR-4784–WNT2B Axis to Regulate Cell Viability and Apoptosis

To regulate WNT2B expression in PC3-DR cells, vectors expressing WNT2B and siRNA targeting WNT2B were transfected into cells to upregulate and downregulate levels (Figure 9A,B). Using miR-4784 mimics and inhibiting WNT2B restored the ERVH48-1-induced cell viability-enhancing and apoptosis-inhibiting effects (Figure 9C,D). When miR-4784 mimics or siRNA-WNT2N were transfected, the upregulation of MMP2, β-catenin, and Ki67 by ERVH48-1 was fully reversed (Figure 9E–H). With the use of ICG001 (a canonical WNT signaling inhibitor), we were able to determine the activation time points of the Wnt/β-catenin signaling pathway in PC3-DR cells. ICG001 decreased WNT2B and β-catenin expression (Figure 9I,J), but ERVH48-1 boosted cell survival and decreased apoptosis (Figure 9 K,L). As anticipated, overexpression of ERVH48-1 in PC3-DR cells significantly boosted TOP/FOP transcriptional activity (Figure 9M). However, the addition of ICG001 to PC3-DR cells transfected with vectors expressing ERVH48-1 decreased TOP/FOP activity. ERVH48-1 and WNT2B considerably boosted cell viability and decreased apoptosis, whereas ICG001 dramatically increased apoptosis and decreased viability in cells containing these two factors (Figure 9N,O). Experiments with dual luciferase revealed that the addition of ERVH48-1 and WNT2B to PC3-DR cells significantly boosted the activity of the canonical WNT pathway, whereas the addition of substance ICG001 significantly decreased this activity (Figure 9P).

4. Discussion and Conclusions

We came to the conclusion that ERVH48-1 is a significant long noncoding RNA (lncRNA) that has a direct influence on the immune system as well as the prognosis of PCa. This realization came about as a result of the fact that ERVH48-1 had a direct bearing on both of these factors. In addition to this, it was shown that WNT2B, miR-4784, and ERVH48-1 were all part of a ceRNA regulatory network. We made the discovery that a low survival rate is connected with high levels of ERVH48-1 expression in tumor tissue as well as WNT2B expression in tumor tissue from PCa patients. We also found that high levels of ERVH48-1 expression in tumor tissue were associated with high levels of WNT2B expression in tumor tissue. After discovering both of these substances in the tumor tissue of PCa patients, we were able to make the connection between them. Based on these findings, it is likely that an oncogenic function is played by the gene ERVH48-1 in prostate cancer. To add insult to injury, increasing the amount of docetaxel in the treatment solution led PCa cell lines to display a noticeable increase in the level of ERVH48-1 expression. Chemotherapy causes patients with prostate cancer to develop a tolerance to the drugs, which can result in cases of castration-resistant prostate cancer (CRPC), which cannot be treated effectively. As a direct consequence of this, we need to make significant headway in advancing our understanding of the factors that contribute to the development of CRPC. As a direct consequence of this, we created two cell lines that were resistant to the effects of Dox in order to investigate the impact of ERVH48-1 on PCa resistance, as well as the molecular mechanism underlying this resistance. These two cell lines exhibited a high level of resistance to Dox’s effects.
When Dox-resistant PCa cells were compared to Dox-resistant PCa cells that were designed to express ERVH48-1 vectors, it was discovered that Dox-resistant PCa cells created to express ERVH48-1 vectors had a greater ability for multiplication, migration, and invasion. It made no difference whether or not the Dox-resistant PCa cells were modified to express ERVH48-1 vectors—this was the result either way. Overexpressing ERVH48-1 was shown to be able to prevent the growth of tumors and the death of cells in vivo. This was discovered in addition to the previously mentioned finding. According to these data, it would seem that a decrease in Dox resistance is caused by an increase in the expression of ERVH48-1 in PCa. These mutations have a complex relationship to the expression of proteins at the locations where they occur. Ki67, Bax, Bcl-2, and caspase-3 are some of the marker proteins that have been linked to both apoptosis and proliferation [10,16,22]. It has been discovered that the degree to which Ki67 is expressed in tumor tissue has a direct bearing on the possibility of the presence of tumors. Caspase-3 is an enzyme that is necessary for the completion of apoptosis further on in the caspase cascade. Caspase-3 plays a function in the execution of apoptosis. One of the ways in which the process of apoptosis might begin in a cell is when caspase-3 is activated. There is a consensus among researchers that the proteins Bcl-2 and Bax, both of which belong to the same family as Bcl-2, play a significant role in regulating the process of apoptosis [23,24]. It is possible that they facilitate the release of substances that are associated with the mitochondrial pathway. Not only do the proteins Bcl-2 and Bax serve as direct substrates for the caspase-3 enzyme, but they also play an important role as upstream regulators of the activity of that enzyme. Not only do they interact with one another, but throughout the process of apoptosis, they also work together to stop the other from carrying out its function [25]. ERVH48-1, according to the findings of our research, reduces the production of proteins that promote apoptosis (Bax and caspase-3), while simultaneously increasing the expression of a protein that inhibits apoptosis (Bcl-2). Research has shown that the proteins E-cadherin and MMP-2 can be utilized as a means of determining whether or not cells migrate or invade their surroundings [26]. The overexpression of ERVH48-1 in cells led to a considerable rise in the level of expression of MMP-2; however, this caused a significant decrease in the level of expression of E-cadherin. According to these findings, ERVH48-1 promotes an increase in drug resistance in PC3-DR and DU145-DR cells by promoting an increase in cell proliferation, migration, and invasion while simultaneously reducing apoptosis. This is accomplished by promoting an increase in cell proliferation, migration, and invasion. This is achieved by stimulating an increase in the proliferation of cells, their migration, and their invasion of neighboring tissue.
This mechanism has been the subject of a substantial amount of research [27] as a result of the frequency with which microRNAs are sponged and repressed by lncRNAs operating as ceRNAs. According to the findings of an integrated bioinformatic study, the gene WNT2B [25], which is responsible for ERVH48-targeting 1, has miR-4784 as one of its direct targets. These findings are based on these results, which were obtained as a result of the investigation and served as its basis. It has also been demonstrated, through the investigation that is currently being carried out, that this approach is appropriate. In addition to this, researchers have made the groundbreaking discovery that ERVH48-1 and WNT2B interact with each other. This was a discovery made for the very first time. Experiments designed to help salvage the situation revealed that inhibiting WNT2B in Dox-resistant PCa cells prevented those cells from experiencing apoptosis and increased cell viability when ERVH48-1 was overexpressed in the cells. This was discovered as a result of the experiments designed to help salvage the situation. WNT2B is the name of the primary protein that acts as a participant in the Wnt/catenin signaling pathway. In some circles, it is also referred to by the name miR-4784.
According to the results of our research, ERVH48-1 possesses the potential to raise both the level of Wnt/β-catenin signaling activity and the level of β-catenin expression. This is the case because ERVH48-1 has the ability to enhance the level of β-catenin expression. We used vectors that expressed WNT2B, which is an important marker of Wnt signaling activity, in conjunction with the inhibitor ICG001 [28,29] so that we could acquire a more in-depth comprehension of the fundamental molecular process [30]. This was done so that we could learn more about how Wnt signaling works. As a consequence of this, we were granted the opportunity to delve even deeper into the underlying mechanism. When Dox-resistant cells were treated with WNT2B, we found that this led to an increase in the amount of activity associated with the Wnt signaling pathway. This led to the formation of the cells. According to these findings, it would appear that the principal mechanism by which ERVH48-1 controls Wnt/β-catenin signaling is through changing WNT2B. This conclusion was reached as a result of the research described above. The primary mechanism by which ICG001 is able to interfere with the Wnt/β-catenin signaling pathway is that it is able to prevent the interaction between β-catenin and CBP [31,32,33]. The suppressive effect of the chemical is brought about in this manner. During the course of this experiment, the presence of ICG001 had the effect of partially restricting the capacity of ERVH48-1 to control the Wnt/β-catenin pathway. This came about as a consequence of the inhibition. As a result of this finding, it is highly probable that WNT2B is not the only target of ERVH48-1 in terms of boosting the Wnt/β-catenin signaling pathway.
The results of the dual-luciferase reporter assay showed that the luciferase activity of ERVH48-1-WT cells was significantly decreased by the miR-4784 mimic, that the luciferase activity of WNT2B-WT cells was significantly decreased by the miR-4784 mimic, and that the luciferase activity of WNT2B-WT cells was significantly increased by ERVH48-1 overexpression. These two discoveries go hand in hand, and both are open to consideration. This reveals that ERVH48-1 operates as a ceRNA by absorbing the miR-4784 miRNA, which controls the proliferation and dispersion of Dox-resistant PCa cells. This was demonstrated by the fact that in the past, blocking the Wnt signaling system was a viable technique for preventing the development of docetaxel resistance in human PCa cells. However, this strategy has since been proven ineffective.
In conclusion, ERVH48-1 expression is high in PCa tumor tissue and serves as an independent prognostic factor for patients with PCa. miR-4784 was a target miRNA of ERVH48-1, and WNT2B was a target of miR-4784. The effects of ERVH48-1 overexpression on the proliferation and metastasis of Dox-resistant PCa cells were reversed by miR-4784 overexpression, thereby upregulating WNT2B expression and activating the Wnt signaling pathway. Therefore, ERVH48-1 might function as a potential oncogene in CRPC.

Supplementary Materials

The following supporting information can be downloaded at: https://www.mdpi.com/article/10.3390/cancers15061902/s1, Table S1: The raw clinical data from TCGA-PRAD dataset.

Author Contributions

Conceptualization, B.C. and Y.X.; methodology, K.X.; software, Y.Z.; validation, B.C., K.X. and Y.Z.; formal analysis, P.X.; investigation, C.L.; resources, J.L.; data curation, K.X.; writing—original draft preparation, B.C.; writing—review and editing, Y.X.; visualization, K.X.; supervision, Y.X.; project administration, Y.X.; funding acquisition, Y.X. All authors have read and agreed to the published version of the manuscript.

Funding

This work was supported by grants from the National Natural Science Foundation of China (81802516).

Institutional Review Board Statement

The study was conducted in accordance with the Declaration of Helsinki, and approved by the Ethics Committee of Zhujiang Hospital (No.10522647). The animal study protocol was approved by the Ethics Committee of Southern Medical University (Approval No. 4200157).

Informed Consent Statement

Informed consent was obtained from all subjects involved in the study.

Data Availability Statement

The datasets used and/or analyzed during the present study are available from the corresponding author on reasonable request.

Conflicts of Interest

The authors declare no conflict of interest.

Abbreviations

TCGAThe Cancer Genome Atlas
DEGsdifferentially expressed genes
GSVAgene set variation analysis
UniCoxunivariate Cox
DEMsdifferentially expressed miRNAs
GEOGene Expression Omnibus
SVM-RFEsupport vector machine recursive feature elimination
ceRNAcompeting endogenous RNA
ROCreceiver-operating characteristic

References

  1. Achard, V.; Putora, P.M.; Omlin, A.; Zilli, T.; Fischer, S. Metastatic Prostate Cancer: Treatment Options. Oncology 2022, 100, 48–59. [Google Scholar] [CrossRef]
  2. Sebesta, E.M.; Anderson, C.B. The Surgical Management of Prostate Cancer. Semin. Oncol. 2017, 44, 347–357. [Google Scholar] [PubMed]
  3. Bridges, M.C.; Daulagala, A.C.; Kourtidis, A. LNCcation: lncRNA localization and function. J. Cell Biol. 2021, 220, e202009045. [Google Scholar]
  4. Conteduca, V.; Mosca, A.; Brighi, N.; de Giorgi, U.; Rescigno, P. New Prognostic Biomarkers in Metastatic Castration-Resistant Prostate Cancer. Cells 2021, 10, 193. [Google Scholar] [CrossRef] [PubMed]
  5. Cui, Y.; Wu, X.; Lin, C.; Zhang, X.; Ye, L.; Ren, L.; Chen, M.; Yang, M.; Li, Y.; Li, M.; et al. AKIP1 promotes early recurrence of hepatocellular carcinoma through activating the Wnt/β-catenin/CBP signaling pathway. Oncogene 2019, 38, 5516–5529. [Google Scholar] [PubMed]
  6. Davies, A.; Conteduca, V.; Zoubeidi, A.; Beltran, H. Biological Evolution of Castration-resistant Prostate Cancer. Eur. Urol. Focus 2019, 5, 147–154. [Google Scholar]
  7. Elmaci, İ.; Altinoz, M.A.; Bolukbasi, F.H.; Yapicier, O.; Sav, A. Paradoxical results obtained with Ki67-labeling and PHH3-mitosis index in glial tumors: A literature analysis. Clin. Neuropathol. 2017, 36, 272–282. [Google Scholar] [CrossRef]
  8. Fan, L.; Fei, X.; Zhu, Y.; Pan, J.; Sha, J.; Chi, C.; Gong, Y.; Du, X.; Zhou, L.; Dong, B.; et al. Comparative Analysis of Genomic Alterations across Castration Sensitive and Castration Resistant Prostate Cancer via Circulating Tumor DNA Sequencing. J. Urol. 2021, 205, 461–469. [Google Scholar] [CrossRef]
  9. Folescu, R.; Levai, C.M.; Grigoraş, M.L.; Arghirescu, T.S.; Talpoş, I.C.; Gîndac, C.M.; Zamfir, C.; Poroch, V.; Anghel, M.D. Expression and significance of Ki-67 in lung cancer. Rom. J. Morphol. Embryol. 2018, 59, 227–233. [Google Scholar]
  10. Gao, M.; Li, Y.; Ji, X.; Xue, X.; Chen, L.; Feng, G.; Zhang, H.; Wang, H.; Shah, W.; Hou, Z. Disturbance of Bcl-2, Bax, Caspase-3, Ki-67 and C-myc expression in acute and subchronic exposure to benzo(a)pyrene in cervix. Acta Histochem. 2016, 118, 63–73. [Google Scholar]
  11. Gao, M.; Zhang, X.; Li, D.; He, P.; Tian, W.; Zeng, B. Expression analysis and clinical significance of eIF4E, VEGF-C, E-cadherin and MMP-2 in colorectal adenocarcinoma. Oncotarget 2016, 7, 85502–85514. [Google Scholar]
  12. Garg, R.; Bal, A.; Das, A.; Singh, N.; Singh, H. Proliferation Marker (Ki67) in Sub-Categorization of Neuroendocrine Tumours of the Lung. Turk Patoloji Derg. 2019, 35, 15–21. [Google Scholar] [CrossRef] [PubMed]
  13. Haffner, M.C.; Zwart, W.; Roudier, M.P.; True, L.D.; Nelson, W.G.; Epstein, J.I.; De Marzo, A.M.; Nelson, P.S.; Yegnasubramanian, S. Genomic and phenotypic heterogeneity in prostate cancer. Nat. Rev. Urol. 2021, 18, 79–92. [Google Scholar] [PubMed]
  14. Hong, B.; Krusche, C.A.; Schwabe, K.; Friedrich, S.; Klein, R.; Krauss, J.K.; Nakamura, M. Cyclooxygenase-2 supports tumor proliferation in vestibular schwannomas. Neurosurgery 2011, 68, 1112–1117. [Google Scholar]
  15. Hua, Q.; Xu, G.; Zhao, L.; Zhang, T. Comparison of first line chemotherapy regimens for advanced soft tissue sarcoma: A network meta-analysis. J. Chemother. 2021, 33, 570–581. [Google Scholar] [PubMed]
  16. Juríková, M.; Danihel, L’.; Polák, Š.; Varga, I. Ki67, PCNA, and MCM proteins: Markers of proliferation in the diagnosis of breast cancer. Acta Histochem. 2016, 118, 544–552. [Google Scholar] [PubMed]
  17. Ke, H.; Wang, X.; Zhou, Z.; Ai, W.; Wu, Z.; Zhang, Y. Effect of weimaining on apoptosis and Caspase-3 expression in a breast cancer mouse model. J. Ethnopharmacol. 2021, 264, 113363. [Google Scholar]
  18. Klöppel, G.; La Rosa, S. Ki67 labeling index: Assessment and prognostic role in gastroenteropancreatic neuroendocrine neoplasms. Virchows Arch. 2018, 472, 341–349. [Google Scholar] [PubMed]
  19. Luo, Y.; Ye, J.; Wei, J.; Zhang, J.; Li, Y. Long non-coding RNA-based risk scoring system predicts prognosis of alcohol-related hepatocellular carcinoma. Mol. Med. Rep. 2020, 22, 997–1007. [Google Scholar] [CrossRef] [PubMed]
  20. Matta, R.; Yousafzai, M.S.; Murrell, M.; Gonzalez, A.L. Endothelial cell secreted metalloproteinase-2 enhances neural stem cell N-cadherin expression, clustering, and migration. FASEB J. 2021, 35, e21311. [Google Scholar]
  21. Qi, L.; Zhang, T.; Yao, Y.; Zhuang, J.; Liu, C.; Liu, R.; Sun, C. Identification of lncRNAs associated with lung squamous cell carcinoma prognosis in the competitive endogenous RNA network. PeerJ 2019, 7, e7727. [Google Scholar] [PubMed]
  22. Corella, A.N.; Ordonio, M.V.A.C.; Coleman, I.; Lucas, J.M.; Kaipainen, A.; Nguyen, H.M.; Sondheim, D.; Brown, L.G.; True, L.D.; Lee, J.K.; et al. Identification of Therapeutic Vulnerabilities in Small-cell Neuroendocrine Prostate Cancer. Clin. Cancer Res. 2020, 26, 1667–1677. [Google Scholar] [PubMed]
  23. Menon, S.S.; Guruvayoorappan, C.; Sakthivel, K.M.; Rasmi, R.R. Ki-67 protein as a tumour proliferation marker. Clin. Chim. Acta 2019, 491, 39–45. [Google Scholar]
  24. Moszczyńska, E.; Prokop-Piotrkowska, M.; Bogusz-Wójcik, A.; Grajkowska, W.; Szymańska, S.; Szalecki, M. Ki67 as a prognostic factor of craniopharyngioma’s recurrence in paediatric population. Childs Nerv. Syst. 2020, 36, 1461–1469. [Google Scholar]
  25. Okazaki, H.; Sato, S.; Koyama, K.; Morizumi, S.; Abe, S.; Azuma, M.; Chen, Y.; Goto, H.; Aono, Y.; Ogawa, H.; et al. The novel inhibitor PRI-724 for Wnt/β-catenin/CBP signaling ameliorates bleomycin-induced pulmonary fibrosis in mice. Exp. Lung Res. 2019, 45, 188–199. [Google Scholar] [CrossRef]
  26. Su, J.; Zheng, J. Use of tumor proliferation marker ki-67 and PCNA in surgical pathology. Zhonghua Bing Li Xue Za Zhi 2009, 38, 568–571. [Google Scholar]
  27. Sugimoto, J.; Choi, S.; Sheridan, M.A.; Koh, I.; Kudo, Y.; Schust, D.J. Could the Human Endogenous Retrovirus-Derived Syncytialization Inhibitor, Suppressyn, Limit Heterotypic Cell Fusion Events in the Decidua? Int. J. Mol. Sci. 2021, 22, 10259. [Google Scholar] [CrossRef]
  28. Zhang, Y.; Huang, Y.-S.; Wang, D.-L.; Yang, B.; Yan, H.-Y.; Lin, L.-H.; Li, Y.; Chen, J.; Xie, L.-M.; Liao, J.-Y.; et al. LncRNA DSCAM-AS1 interacts with YBX1 to promote cancer progression by forming a positive feedback loop that activates FOXA1 transcription network. Theranostics 2020, 10, 10823–10837. [Google Scholar] [CrossRef]
  29. Zhou, L.; Liu, Y. Wnt/β-catenin signaling and renin-angiotensin system in chronic kidney disease. Curr. Opin. Nephrol. Hypertens. 2016, 25, 100–106. [Google Scholar]
  30. Sun, Y.; Campisi, J.; Higano, C.; Beer, T.M.; Porter, P.; Coleman, I.; True, L.; Nelson, P.S. Treatment-induced damage to the tumor microenvironment promotes prostate cancer therapy resistance through WNT16B. Nat. Med. 2012, 18, 1359–1368. [Google Scholar] [PubMed]
  31. Zhang, Y.; Yang, X.; Ge, X.; Zhang, F. Puerarin attenuates neurological deficits via Bcl-2/Bax/cleaved caspase-3 and Sirt3/SOD2 apoptotic pathways in subarachnoid hemorrhage mice. Biomed. Pharmacother. 2019, 109, 726–733. [Google Scholar] [CrossRef] [PubMed]
  32. Zhou, R.S.; Zhang, E.-X.; Sun, Q.-F.; Ye, Z.-J.; Liu, J.W.; Zhou, D.-H.; Tang, Y. Integrated analysis of lncRNA-miRNA-mRNA ceRNA network in squamous cell carcinoma of tongue. BMC Cancer 2019, 19, 779. [Google Scholar] [CrossRef] [PubMed]
  33. Zhang, S.; Cao, R.; Li, Q.; Yao, M.; Chen, Y.; Zhou, H. Comprehensive analysis of lncRNA-associated competing endogenous RNA network in tongue squamous cell carcinoma. PeerJ 2019, 7, e6397. [Google Scholar] [CrossRef] [PubMed]
Figure 1. Correlation between three categories of scores with the prognosis and clinical characteristics of individuals with prostate cancer. (A) Kaplan–Meier survival analysis for high- and low-score PCa patients, grouped by ImmuneScore median; (B) StromalScore survival analysis; (C) ESTIMATEScore survival analysis. (DF) Association between PCa patients’ age, N classification, and T classification and ImmuneScore. (GI) Association between PCa patients’ age, N classification, and T classification and StromalScore. (JL) Association between PCa patients’ age, N classification, and T classification and ESTIMATEScore. (M,N) the DEGs were visualized in heatmaps.
Figure 1. Correlation between three categories of scores with the prognosis and clinical characteristics of individuals with prostate cancer. (A) Kaplan–Meier survival analysis for high- and low-score PCa patients, grouped by ImmuneScore median; (B) StromalScore survival analysis; (C) ESTIMATEScore survival analysis. (DF) Association between PCa patients’ age, N classification, and T classification and ImmuneScore. (GI) Association between PCa patients’ age, N classification, and T classification and StromalScore. (JL) Association between PCa patients’ age, N classification, and T classification and ESTIMATEScore. (M,N) the DEGs were visualized in heatmaps.
Cancers 15 01902 g001
Figure 2. PCa subgroups identified to have clinical relevance. (A) GSVA computed the enrichment score (ES) heat map for 4922 gene sets; (B) the optimal number of clusters (K) was determined using the factoextra package; (C) cluster results were visualized using the factoextra package; and (D) PCa samples were clustered using the nonnegative matrix factorization (NMF) method. The CancerSubtypes tool was used to generate silhouette width plots. (E) The CancerSubtypes tool was used to generate silhouette width plots. (F) Survival patterns were analyzed using the CancerSubtypes program; (G) a link was revealed between their expression and other clinical variables; and (H) the differential enrichment score of gene sets was computed between each grouping and intersection. (I) The association between 17 common gene sets and PCa clinical characteristics; (J) heat map of 619 differentially expressed IPGs; (K) the coexpression network of PCa-associated IPGs and lncRNAs.
Figure 2. PCa subgroups identified to have clinical relevance. (A) GSVA computed the enrichment score (ES) heat map for 4922 gene sets; (B) the optimal number of clusters (K) was determined using the factoextra package; (C) cluster results were visualized using the factoextra package; and (D) PCa samples were clustered using the nonnegative matrix factorization (NMF) method. The CancerSubtypes tool was used to generate silhouette width plots. (E) The CancerSubtypes tool was used to generate silhouette width plots. (F) Survival patterns were analyzed using the CancerSubtypes program; (G) a link was revealed between their expression and other clinical variables; and (H) the differential enrichment score of gene sets was computed between each grouping and intersection. (I) The association between 17 common gene sets and PCa clinical characteristics; (J) heat map of 619 differentially expressed IPGs; (K) the coexpression network of PCa-associated IPGs and lncRNAs.
Cancers 15 01902 g002
Figure 3. Construction of IP-related lncRNA–miRNA–mRNA regulatory network. (A) Heat map of DEGs from GSE69223, GSE103512, and GSE116918 datasets; (B) volcano plot of DEGs; (C) LASSO algorithm; (D) heat map of 50 DEGs; (E) SVM-RFE algorithm; (F) heat map of 31 DEGs; (G,H) RFS-FS algorithm; (I) heat map of 65 DEGs; (J) heat map of DEMs; (K) volcano plot of DEMs; (L) Venn plot of overlapping miRNAs; (M) Venn plot of candidate characteristics; (N) WNT2B expression in the tumor group; (O) ROC curve for WNT2B; (P,Q) the CIBERSORT tool showed that WNT2B had a potential correlation with T cells; (R) an ERVH48-1-miR-4784-WNT2B regulatory network was constructed.
Figure 3. Construction of IP-related lncRNA–miRNA–mRNA regulatory network. (A) Heat map of DEGs from GSE69223, GSE103512, and GSE116918 datasets; (B) volcano plot of DEGs; (C) LASSO algorithm; (D) heat map of 50 DEGs; (E) SVM-RFE algorithm; (F) heat map of 31 DEGs; (G,H) RFS-FS algorithm; (I) heat map of 65 DEGs; (J) heat map of DEMs; (K) volcano plot of DEMs; (L) Venn plot of overlapping miRNAs; (M) Venn plot of candidate characteristics; (N) WNT2B expression in the tumor group; (O) ROC curve for WNT2B; (P,Q) the CIBERSORT tool showed that WNT2B had a potential correlation with T cells; (R) an ERVH48-1-miR-4784-WNT2B regulatory network was constructed.
Cancers 15 01902 g003
Figure 4. High ERVH48-1 expression was detected in PCa tumor tissue and Dox-resistant PCa cells and was connected with poor survival. RT-PCR analysis of ERVH48-1 expression (A); miR-4784 expression (B); and WNT2B expression (C). Correlation analysis of ERVH48-1 expression and miR-4784 expression (D); WNT2B expression and miR-4784 expression (E), ERVH48-1 expression and WNT2B expression (F). Survival analysis of high ERVH48-1 expression and low ERVH48-1 expression (G), ERVH48-1_High and ERVH48-1_High+miRNA_Low+WNT2B_High (H), ERVH48-1_High and WNT2B_High (I), ERVH48-1_High and ERVH48-1_High+WNT2B_High (J), ERVH48-1_High+miRNA_Low+WNT2B_High and ERVH48-1_Low+miRNA_High+WNT2B_Low (K). (L) CCK8 analysis of cell viability for PCa cell lines. (M) RT-PCR analysis of ERVH48-1 expression in PC3-DR and DU145-DR cells. (N) RT-PCR analysis of ERVH48-1 expression in the different groups. ** p < 0.01. All experiments were repeated three times.
Figure 4. High ERVH48-1 expression was detected in PCa tumor tissue and Dox-resistant PCa cells and was connected with poor survival. RT-PCR analysis of ERVH48-1 expression (A); miR-4784 expression (B); and WNT2B expression (C). Correlation analysis of ERVH48-1 expression and miR-4784 expression (D); WNT2B expression and miR-4784 expression (E), ERVH48-1 expression and WNT2B expression (F). Survival analysis of high ERVH48-1 expression and low ERVH48-1 expression (G), ERVH48-1_High and ERVH48-1_High+miRNA_Low+WNT2B_High (H), ERVH48-1_High and WNT2B_High (I), ERVH48-1_High and ERVH48-1_High+WNT2B_High (J), ERVH48-1_High+miRNA_Low+WNT2B_High and ERVH48-1_Low+miRNA_High+WNT2B_Low (K). (L) CCK8 analysis of cell viability for PCa cell lines. (M) RT-PCR analysis of ERVH48-1 expression in PC3-DR and DU145-DR cells. (N) RT-PCR analysis of ERVH48-1 expression in the different groups. ** p < 0.01. All experiments were repeated three times.
Cancers 15 01902 g004
Figure 5. ERVH48-1 promotes cell growth, invasion, and migration in PC3-DR and DU145-DR cells while inhibiting apoptosis. In ERVH48-1-overexpressed PC3-DR and DU145-DR cells, clone formation, transwell, scratch-wound, flow cytometry, and Western blot assays were used to detect cell proliferation (A), invasion (B), migration (C,D), and apoptosis (E,F). In ERVH48-1-inhibition PC3-DR and DU145-DR cells, clone formation, transwell, scratch-wound, flow cytometry, and Western blot assays were used to detect cell proliferation (G), invasion (H), migration (I,J), and apoptosis (K,L). ** p < 0.01. All experiments were repeated three times.
Figure 5. ERVH48-1 promotes cell growth, invasion, and migration in PC3-DR and DU145-DR cells while inhibiting apoptosis. In ERVH48-1-overexpressed PC3-DR and DU145-DR cells, clone formation, transwell, scratch-wound, flow cytometry, and Western blot assays were used to detect cell proliferation (A), invasion (B), migration (C,D), and apoptosis (E,F). In ERVH48-1-inhibition PC3-DR and DU145-DR cells, clone formation, transwell, scratch-wound, flow cytometry, and Western blot assays were used to detect cell proliferation (G), invasion (H), migration (I,J), and apoptosis (K,L). ** p < 0.01. All experiments were repeated three times.
Cancers 15 01902 g005
Figure 6. ERVH48-1 regulates related protein expression. In ERVH48-1-overexpressed PC3-DR and DU145-DR cells, Western blot assays were used to detect the expression of Ki67, Bax, Bcl-2, cleaved caspase-3, E-cadherin, and MMP2 (A). In ERVH48-1-inhibited PC3-DR and DU145-DR cells, Western blot assays weres used to detect the expression of Ki67, Bax, Bcl-2, cleaved caspase-3, E-cadherin, and MMP2 (B). ** p < 0.01. All experiments were repeated three times.
Figure 6. ERVH48-1 regulates related protein expression. In ERVH48-1-overexpressed PC3-DR and DU145-DR cells, Western blot assays were used to detect the expression of Ki67, Bax, Bcl-2, cleaved caspase-3, E-cadherin, and MMP2 (A). In ERVH48-1-inhibited PC3-DR and DU145-DR cells, Western blot assays weres used to detect the expression of Ki67, Bax, Bcl-2, cleaved caspase-3, E-cadherin, and MMP2 (B). ** p < 0.01. All experiments were repeated three times.
Cancers 15 01902 g006
Figure 7. ERVH48-1 has an impact on the oncogenicity of Dox-resistant PCa cells in vivo. (A) Subcutaneous injections of PC3-DR cells transfected with siRNA against ERVH48-1 were given to null mice. (B,C,E,F) Tumor weights and volumes. (D) Nude mice were subcutaneously injected with DU145-DR cells that had been transfected with vectors expressing ERVH48-1. (G) IHC analysis of Ki67 expression, cleaved caspase-3 expression, and E-cadherin expression. ** p < 0.01. All experiments were repeated three times.
Figure 7. ERVH48-1 has an impact on the oncogenicity of Dox-resistant PCa cells in vivo. (A) Subcutaneous injections of PC3-DR cells transfected with siRNA against ERVH48-1 were given to null mice. (B,C,E,F) Tumor weights and volumes. (D) Nude mice were subcutaneously injected with DU145-DR cells that had been transfected with vectors expressing ERVH48-1. (G) IHC analysis of Ki67 expression, cleaved caspase-3 expression, and E-cadherin expression. ** p < 0.01. All experiments were repeated three times.
Cancers 15 01902 g007
Figure 8. ERVH48-1 increased the expression of WNT2B by suppressing miR-4784. (A) The location of ERVH48-1 was discovered in PC3-DR and DU145-DR cells. (B) RT-PCR quantification of ERVH48-1 in cells treated with ERVH48-1-targeting siRNA. (C,D) RT-PCR analysis of miR-4784 expression in cells treated with miR-4784 mimics. (E) Potential binding sites of ERVH48-1 for miR-4784 were predicted. (F) The wild-type 3′-UTR reporter for ERVH48-1 was less active in cells containing miR-4784 mimics based on a luciferase reporter test. (G) Anti-IgG or anti-Ago2 antibodies were added to PC3-DR and DU145-DR cell lysates, and RT-PCR was used to determine ERVH48-1 and miR-4784 levels. (H) Potential binding sites of WNT2B for miR-4784 were predicted. (I) The WNT2B-WT reporter’s luciferase activity was tested after transfection with particular plasmids. (J) PC3-DR and DU145-DR cell lysates were mixed with anti-IgG or anti-Ago2 antibodies before RT-PCR analysis of the captured WNT2B and miR-4784. (K,L) RT-PCR analysis of WNT2B expression after transfection with specific plasmids. (M,N) RT-PCR analysis of WNT2B expression after transfection with miR-4784 mimics. * p < 0.05; # p < 0.05. All experiments were repeated three times.
Figure 8. ERVH48-1 increased the expression of WNT2B by suppressing miR-4784. (A) The location of ERVH48-1 was discovered in PC3-DR and DU145-DR cells. (B) RT-PCR quantification of ERVH48-1 in cells treated with ERVH48-1-targeting siRNA. (C,D) RT-PCR analysis of miR-4784 expression in cells treated with miR-4784 mimics. (E) Potential binding sites of ERVH48-1 for miR-4784 were predicted. (F) The wild-type 3′-UTR reporter for ERVH48-1 was less active in cells containing miR-4784 mimics based on a luciferase reporter test. (G) Anti-IgG or anti-Ago2 antibodies were added to PC3-DR and DU145-DR cell lysates, and RT-PCR was used to determine ERVH48-1 and miR-4784 levels. (H) Potential binding sites of WNT2B for miR-4784 were predicted. (I) The WNT2B-WT reporter’s luciferase activity was tested after transfection with particular plasmids. (J) PC3-DR and DU145-DR cell lysates were mixed with anti-IgG or anti-Ago2 antibodies before RT-PCR analysis of the captured WNT2B and miR-4784. (K,L) RT-PCR analysis of WNT2B expression after transfection with specific plasmids. (M,N) RT-PCR analysis of WNT2B expression after transfection with miR-4784 mimics. * p < 0.05; # p < 0.05. All experiments were repeated three times.
Cancers 15 01902 g008
Figure 9. ERVH48-1 activates the Wnt/β-catenin signaling pathway via the miR-4784/WNT2B axis to regulate cell viability and apoptosis. (A,B) RT-PCR analysis of WNT2B expression. (C) CCK8 assays were used to detect cell viability. (D) Detection of caspase-3 activity. RT-PCR (EG) and Western blot (H) assays were used to detect the expression of MMP2, β-catenin, and Ki67. Western blot (I) and RT-PCR (J) assays were used to detect the expression of WNT2B and β-catenin in ICG001-treated cells. (K,N) CCK8 assays were used to detect cell viability. (L,O) Detection of caspase-3 activity. (M,P) Detection of TOP/FOP transcriptional activity. * p < 0.05, # p < 0.05, and ^ p < 0.05. All experiments were repeated three times.
Figure 9. ERVH48-1 activates the Wnt/β-catenin signaling pathway via the miR-4784/WNT2B axis to regulate cell viability and apoptosis. (A,B) RT-PCR analysis of WNT2B expression. (C) CCK8 assays were used to detect cell viability. (D) Detection of caspase-3 activity. RT-PCR (EG) and Western blot (H) assays were used to detect the expression of MMP2, β-catenin, and Ki67. Western blot (I) and RT-PCR (J) assays were used to detect the expression of WNT2B and β-catenin in ICG001-treated cells. (K,N) CCK8 assays were used to detect cell viability. (L,O) Detection of caspase-3 activity. (M,P) Detection of TOP/FOP transcriptional activity. * p < 0.05, # p < 0.05, and ^ p < 0.05. All experiments were repeated three times.
Cancers 15 01902 g009
Table 1. Gene primer sequences.
Table 1. Gene primer sequences.
GeneSequences
miRNA-4784-FCATGCAACTGTGTCCCGGTTTA
miRNA-4784-RGCTTCATTTAGAAGCCGCTCGCGAT
ERVH48-1-FTGCCCCGAATGTGTCCCTCGGTCAATG
ERVH48-1-RAACTCTCAAGCGCTGTGCCCTGGG
GAPDH-FTGTGTCCATGTAATGTTGTTACCC
GAPDH-RTGGGTCGTCAAATGTCATCGTAGTC
MMP2-FTGCCTGATGTGTCCAACTGTTG
MMP2-RCCGTGAACGCTTAGCGCTAATGTGAAA
WNT2B-FTCGAGGATAGCCATATATGTGTCCCC
WNT2B-RACTCAGTGACGTGACGTAAACCATTT
Ki67-FGCTGTTGGGATACAGACATAGACAA
Ki67-RACGTGACGATGATGACAGAT
β-cetanin-FTGCGTAGATGATCAAGTGAAGTGAA
β-cetanin-RAAACGTGACGTGACAGTAATGTGTAAG
U6-FCGTGTGCATAGTAGATCGTCTCTTCA
U6-RTCCCTGTATCCCTAGCTAGTATAACT
Table 2. Relationship between ERVH48-1 expression and clinical parameters.
Table 2. Relationship between ERVH48-1 expression and clinical parameters.
SubgroupNumberERVH48-1 Expressionχ2p-Value
Low (n = 34)High (n = 34)
Age---0.2580.612
<=65442123--
>65241311--
Tumor size (cm)---5.9650.015 *
<=2.5381424--
>2.5302010--
Preoperative PSA---0.2830.595
<=10 ng/mL482523--
>10 ng/mL20911--
Clinical stage---0.9440.331
I+II321814--
III+IV361620--
Gleason score---15.5430.000 **
<=728622--
>7402812--
Lymph node metastasis---0.9410.332
negative341519--
positive341915--
* p < 0.05 was considered as significant; PSA: prostate-specific antigen; ** p < 0.01.
Disclaimer/Publisher’s Note: The statements, opinions and data contained in all publications are solely those of the individual author(s) and contributor(s) and not of MDPI and/or the editor(s). MDPI and/or the editor(s) disclaim responsibility for any injury to people or property resulting from any ideas, methods, instructions or products referred to in the content.

Share and Cite

MDPI and ACS Style

Chen, B.; Xu, K.; Zhang, Y.; Xu, P.; Li, C.; Liu, J.; Xu, Y. RETRACTED: LncRNA ERVH48-1 Contributes to the Drug Resistance of Prostate Cancer and Proliferation through Sponging of miR-4784 to the Activation of the Wnt/β-Catenin Pathway. Cancers 2023, 15, 1902. https://doi.org/10.3390/cancers15061902

AMA Style

Chen B, Xu K, Zhang Y, Xu P, Li C, Liu J, Xu Y. RETRACTED: LncRNA ERVH48-1 Contributes to the Drug Resistance of Prostate Cancer and Proliferation through Sponging of miR-4784 to the Activation of the Wnt/β-Catenin Pathway. Cancers. 2023; 15(6):1902. https://doi.org/10.3390/cancers15061902

Chicago/Turabian Style

Chen, Binshen, Kai Xu, Yiming Zhang, Peng Xu, Chaoming Li, Jun Liu, and Yawen Xu. 2023. "RETRACTED: LncRNA ERVH48-1 Contributes to the Drug Resistance of Prostate Cancer and Proliferation through Sponging of miR-4784 to the Activation of the Wnt/β-Catenin Pathway" Cancers 15, no. 6: 1902. https://doi.org/10.3390/cancers15061902

APA Style

Chen, B., Xu, K., Zhang, Y., Xu, P., Li, C., Liu, J., & Xu, Y. (2023). RETRACTED: LncRNA ERVH48-1 Contributes to the Drug Resistance of Prostate Cancer and Proliferation through Sponging of miR-4784 to the Activation of the Wnt/β-Catenin Pathway. Cancers, 15(6), 1902. https://doi.org/10.3390/cancers15061902

Note that from the first issue of 2016, this journal uses article numbers instead of page numbers. See further details here.

Article Metrics

Back to TopTop