TRIM10 Is Downregulated in Acute Myeloid Leukemia and Plays a Tumor Suppressive Role via Regulating NF-κB Pathway
Abstract
Simple Summary
Abstract
1. Background
2. Materials and Methods
2.1. Patients and Clinical Characteristics
2.2. Mice
2.3. Cell Lines
2.4. Cell Proliferation Assay
2.5. Cell Death Assay
2.6. Cell Cycle Analysis
2.7. Quantitative Real-Time PCR Assays (qRT-PCR)
2.8. Western Blot Analysis
2.9. DNA Isolation, Bisulfite Modification and Methylation-Specific PCR (MSP)
2.10. Plasmid Construction and Retroviral Infection
2.11. Luciferase Reporter Assays
2.12. Statistical Analysis
3. Results
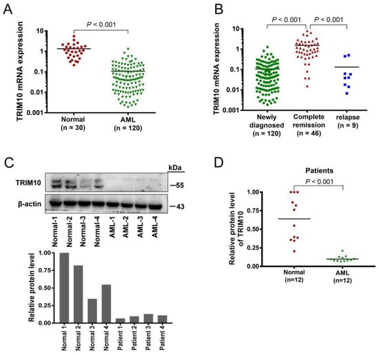
3.1. Loss of TRIM10 Expression in AML Patients
3.2. TRIM10 Is Downregulated in AML Cell Lines
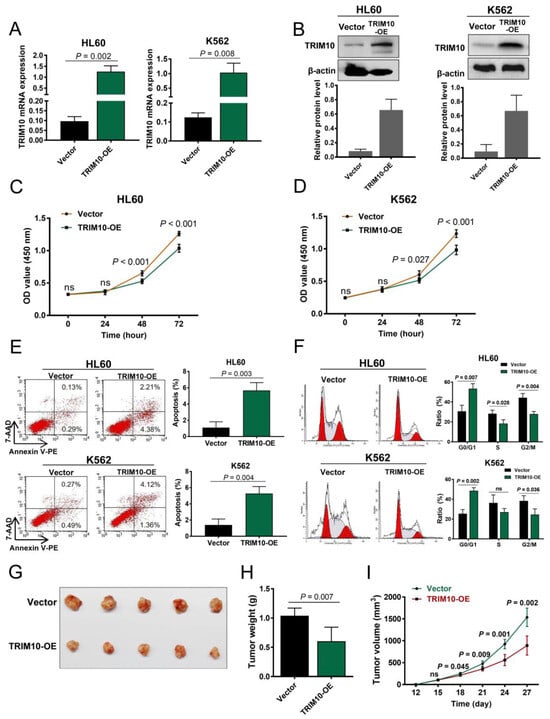
3.3. Overexpression of TRIM10 Inhibited AML Cell Proliferation and Induced Cell Apoptosis
3.4. TRIM10 Downregulation Activates the NF-κB Signalling Pathway in AML Cells
3.5. TRIM10 Downregulation Is Associated with DNA Methylation in AML Cells
3.6. De-Repression of TRIM10 with DNMT Inhibitor or in Combination with HDAC Inhibitor Leads to Remarkable Apoptosis in AML Cells
4. Discussion
5. Conclusions
Supplementary Materials
Author Contributions
Funding
Institutional Review Board Statement
Informed Consent Statement
Data Availability Statement
Acknowledgments
Conflicts of Interest
References
- Shallis, R.M.; Wang, R.; Davidoff, A.; Ma, X.; Zeidan, A.M. Epidemiology of acute myeloid leukemia: Recent progress and enduring challenges. Blood Rev. 2019, 36, 70–87. [Google Scholar] [PubMed]
- Bose, P.; Vachhani, P.; Cortes, J.E. Treatment of Relapsed/Refractory Acute Myeloid Leukemia. Curr. Treat. Options Oncol. 2017, 18, 17. [Google Scholar] [CrossRef] [PubMed]
- Estey, E.H. Acute myeloid leukemia: 2019 update on risk-stratification and management. Am. J. Hematol. 2018, 93, 1267–1291. [Google Scholar] [CrossRef] [PubMed]
- Short, N.J.; Rytting, M.E.; Cortes, J.E. Acute myeloid leukaemia. Lancet 2018, 392, 593–606. [Google Scholar] [CrossRef]
- Döhner, H.; Weisdorf, D.J.; Bloomfield, C.D. Acute Myeloid Leukemia. N. Engl. J. Med. 2015, 373, 1136–1152. [Google Scholar] [CrossRef]
- Yang, X.; Wang, J. Precision therapy for acute myeloid leukemia. J. Hematol. Oncol. 2018, 11, 3. [Google Scholar] [CrossRef]
- Newell, L.F.; Cook, R.J. Advances in acute myeloid leukemia. BMJ 2021, 375, n2026. [Google Scholar] [CrossRef]
- Khwaja, A.; Bjorkholm, M.; Gale, R.E.; Levine, R.L.; Jordan, C.T.; Ehninger, G.; Bloomfield, C.D.; Estey, E.; Burnett, A.; Cornelissen, J.J.; et al. Acute myeloid leukaemia. Nat. Rev. Dis. Prim. 2016, 2, 16010. [Google Scholar]
- Vetrie, D.; Helgason, G.V.; Copland, M. The leukaemia stem cell: Similarities, differences and clinical prospects in CML and AML. Nat. Rev. Cancer 2020, 20, 158–173. [Google Scholar]
- Vosberg, S.; Greif, P.A. Clonal evolution of acute myeloid leukemia from diagnosis to relapse. Genes Chromosomes Cancer 2019, 58, 839–849. [Google Scholar] [CrossRef]
- Stetson, L.C.; Balasubramanian, D.; Ribeiro, S.P.; Stefan, T.; Gupta, K.; Xu, X.; Fourati, S.; Roe, A.; Jackson, Z.; Schauner, R.; et al. Single cell RNA sequencing of AML initiating cells reveals RNA-based evolution during disease progression. Leukemia 2021, 35, 2799–2812. [Google Scholar] [CrossRef] [PubMed]
- Hatakeyama, S. TRIM Family Proteins: Roles in Autophagy, Immunity, and Carcinogenesis. Trends Biochem. Sci. 2017, 42, 297–311. [Google Scholar] [CrossRef] [PubMed]
- Landgren, O.; Iskander, K. Modern multiple myeloma therapy: Deep, sustained treatment response and good clinical outcomes. J. Intern. Med. 2017, 281, 365–382. [Google Scholar] [CrossRef] [PubMed]
- Mohammadi, A.; Pour Abbasi, M.S.; Khorrami, S.; Khodamoradi, S.; Mohammadi Goldar, Z.; Ebrahimzadeh, F. The TRIM proteins in cancer: From expression to emerging regulatory mechanisms. Clin. Transl. Oncol. 2022, 24, 460–470. [Google Scholar] [CrossRef]
- Thol, F.; Ganser, A. Treatment of Relapsed Acute Myeloid Leukemia. Curr. Treat. Options Oncol. 2020, 21, 66. [Google Scholar] [CrossRef]
- Crawford, L.J.; Johnston, C.K.; Irvine, A.E. TRIM proteins in blood cancers. J. Cell Commun. Signal. 2018, 12, 21–29. [Google Scholar] [CrossRef]
- Hatakeyama, S. TRIM proteins and cancer. Nat. Rev. Cancer 2011, 11, 792–804. [Google Scholar] [CrossRef]
- Quintás-Cardama, A.; Zhang, N.; Qiu, Y.H.; Post, S.; Creighton, C.J.; Cortes, J.; Coombes, K.R.; Kornblau, S.M. Loss of TRIM62 expression is an independent adverse prognostic factor in acute myeloid leukemia. Clin. Lymphoma Myeloma Leuk. 2015, 15, 115–127. [Google Scholar] [CrossRef] [PubMed]
- Ransom, D.G.; Bahary, N.; Niss, K.; Traver, D.; Burns, C.; Trede, N.S.; Paffett-Lugassy, N.; Saganic, W.J.; Lim, C.A.; Hersey, C.; et al. The zebrafish moonshine gene encodes transcriptional intermediary factor 1gamma, an essential regulator of hematopoiesis. PLoS Biol. 2004, 2, E237. [Google Scholar] [CrossRef]
- Bai, X.; Trowbridge, J.J.; Riley, E.; Lee, J.A.; DiBiase, A.; Kaartinen, V.M.; Orkin, S.H.; Zon, L.I. TiF1-gamma plays an essential role in murine hematopoiesis and regulates transcriptional elongation of erythroid genes. Dev. Biol. 2013, 373, 422–430. [Google Scholar] [CrossRef] [PubMed]
- Demy, D.L.; Tauzin, M.; Lancino, M.; Le Cabec, V.; Redd, M.; Murayama, E.; Herbomel, P. Trim33 is essential for macrophage and neutrophil mobilization to developmental or inflammatory cues. J. Cell Sci. 2017, 130, 2797–2807. [Google Scholar] [PubMed]
- Wang, E.; Kawaoka, S.; Roe, J.S.; Shi, J.; Hohmann, A.F.; Xu, Y.; Bhagwat, A.S.; Suzuki, Y.; Kinney, J.B.; Vakoc, C.R. The transcriptional cofactor TRIM33 prevents apoptosis in B lymphoblastic leukemia by deactivating a single enhancer. elife 2015, 4, e06377. [Google Scholar] [CrossRef] [PubMed]
- Shaughnessy, J.D., Jr.; Zhan, F.; Burington, B.E.; Huang, Y.; Colla, S.; Hanamura, I.; Stewart, J.P.; Kordsmeier, B.; Randolph, C.; Williams, D.R.; et al. A validated gene expression model of high-risk multiple myeloma is defined by deregulated expression of genes mapping to chromosome 1. Blood 2007, 109, 2276–2284. [Google Scholar] [CrossRef] [PubMed]
- Xue, J.; Chen, Y.; Wu, Y.; Wang, Z.; Zhou, A.; Zhang, S.; Lin, K.; Aldape, K.; Majumder, S.; Lu, Z.; et al. Tumour suppressor TRIM33 targets nuclear β-catenin degradation. Nat. Commun. 2015, 6, 6156. [Google Scholar] [CrossRef]
- Baranova, A.; Hammarsund, M.; Ivanov, D.; Skoblov, M.; Sangfelt, O.; Corcoran, M.; Borodina, T.; Makeeva, N.; Pestova, A.; Tyazhelova, T.; et al. Distinct organization of the candidate tumor suppressor gene RFP2 in human and mouse: Multiple mRNA isoforms in both species- and human-specific antisense transcript RFP2OS. Gene 2003, 321, 103–112. [Google Scholar] [CrossRef]
- Guo, M.; Cao, W.; Chen, S.; Tian, R.; Wang, L.; Liu, Q.; Zhang, L.; Wang, Z.; Zhao, M.; Lu, Q.; et al. TRIM10 binds to IFN-α/β receptor 1 to negatively regulate type I IFN signal transduction. Eur. J. Immunol. 2021, 51, 1762–1773. [Google Scholar] [CrossRef]
- Zhang, Q.; Lenardo, M.J.; Baltimore, D. 30 Years of NF-κB: A Blossoming of Relevance to Human Pathobiology. Cell 2017, 168, 37–57. [Google Scholar] [CrossRef]
- Verstrepen, L.; Bekaert, T.; Chau, T.L.; Tavernier, J.; Chariot, A.; Beyaert, R. TLR-4, IL-1R and TNF-R signaling to NF-kappaB: Variations on a common theme. Cell Mol. Life Sci. 2008, 65, 2964–2978. [Google Scholar] [CrossRef]
- Mitchell, S.; Vargas, J.; Hoffmann, A. Signaling via the NF-κB system. Wiley Interdiscip. Rev. Syst. Biol. Med. 2016, 8, 227–241. [Google Scholar] [CrossRef]
- Stein, S.J.; Baldwin, A.S. Deletion of the NF-κB subunit p65/RelA in the hematopoietic compartment leads to defects in hematopoietic stem cell function. Blood 2013, 121, 5015–5024. [Google Scholar] [CrossRef]
- Zhao, C.; Xiu, Y.; Ashton, J.; Xing, L.; Morita, Y.; Jordan, C.T.; Boyce, B.F. Noncanonical NF-κB signaling regulates hematopoietic stem cell self-renewal and microenvironment interactions. Stem Cells 2012, 30, 709–718. [Google Scholar] [CrossRef] [PubMed]
- Bottero, V.; Withoff, S.; Verma, I.M. NF-kappaB and the regulation of hematopoiesis. Cell Death Differ. 2006, 13, 785–797. [Google Scholar] [CrossRef] [PubMed]
- Bosman, M.C.; Schuringa, J.J.; Vellenga, E. Constitutive NF-κB activation in AML: Causes and treatment strategies. Crit. Rev. Oncol. Hematol. 2016, 98, 35–44. [Google Scholar] [CrossRef] [PubMed]
- Chen, X.J.; Zhang, W.N.; Chen, B.; Xi, W.D.; Lu, Y.; Huang, J.Y.; Wang, Y.Y.; Long, J.; Wu, S.F.; Zhang, Y.X.; et al. Homoharringtonine deregulates MYC transcriptional expression by directly binding NF-κB repressing factor. Proc. Natl. Acad. Sci. USA 2019, 116, 2220–2225. [Google Scholar] [CrossRef] [PubMed]
- Di Francesco, B.; Verzella, D.; Capece, D.; Vecchiotti, D.; Di Vito Nolfi, M.; Flati, I.; Cornice, J.; Di Padova, M.; Angelucci, A.; Alesse, E.; et al. NF-κB: A Druggable Target in Acute Myeloid Leukemia. Cancers 2022, 14, 3557. [Google Scholar] [CrossRef]
- Xiu, Y.; Dong, Q.; Li, Q.; Li, F.; Borcherding, N.; Zhang, W.; Boyce, B.; Xue, H.H.; Zhao, C. Stabilization of NF-κB-Inducing Kinase Suppresses MLL-AF9-Induced Acute Myeloid Leukemia. Cell Rep. 2018, 22, 350–358. [Google Scholar] [CrossRef]
- Wang, S.Y.; Shih, Y.H.; Shieh, T.M.; Tseng, Y.H. Proteasome Inhibitors Interrupt the Activation of Non-Canonical NF-κB Signaling Pathway and Induce Cell Apoptosis in Cytarabine-Resistant HL60 Cells. Int. J. Mol. Sci. 2021, 23, 361. [Google Scholar] [CrossRef]
- Zhang, H.; Xu, H.; Zhang, R.; Zhao, X.; Liang, M.; Wei, F. Chemosensitization by 4-hydroxyphenyl retinamide-induced NF-κB inhibition in acute myeloid leukemia cells. Cancer Chemother. Pharmacol. 2020, 86, 257–266. [Google Scholar] [CrossRef]
- Xi, X.; Bao, Y.; Zhou, Y.; Chen, Y.; Zhong, X.; Liao, J.; Zhou, J.; Xu, S.; Cao, Z.; Hu, K.; et al. Oncogenic gene TRIM10 confers resistance to cisplatin in osteosarcoma cells and activates the NF-κB signaling pathway. Cell Biol. Int. 2021, 45, 74–82. [Google Scholar] [CrossRef]
- Jiang, D.; He, Y.; Mo, Q.; Liu, E.; Li, X.; Huang, L.; Zhang, Q.; Chen, F.; Li, Y.; Shao, H. PRICKLE1, a Wnt/PCP signaling component, is overexpressed and associated with inferior prognosis in acute myeloid leukemia. J. Transl. Med. 2021, 19, 211. [Google Scholar] [CrossRef]
- Chen, R.; Wang, M.; Liu, Q.; Wu, J.; Huang, W.; Li, X.; Du, B.; Xu, Q.; Duan, J.; Jiao, S.; et al. Sequential treatment with aT19 cells generates memory CAR-T cells and prolongs the lifespan of Raji-B-NDG mice. Cancer Lett. 2020, 469, 162–172. [Google Scholar] [CrossRef] [PubMed]
- Xiao, X.; Li, H.; Jin, H.; Jin, J.; Yu, M.; Ma, C.; Tong, Y.; Zhou, L.; Lei, H.; Xu, H.; et al. Identification of 11(13)-dehydroivaxillin as a potent therapeutic agent against non-Hodgkin’s lymphoma. Cell Death Dis. 2017, 8, e3050. [Google Scholar] [CrossRef] [PubMed]
- Gong, J.; Guo, F.; Cheng, W.; Fan, H.; Miao, Q.; Yang, J. Preliminary biological evaluation of 123I-labelled anti-CD30-LDM in CD30-positive lymphomas murine models. Artif. Cells Nanomed. Biotechnol. 2020, 48, 408–414. [Google Scholar] [CrossRef] [PubMed]
- Jiang, D.; Mo, Q.; Sun, X.; Wang, X.; Dong, M.; Zhang, G.; Chen, F.; Zhao, Q. Pyruvate dehydrogenase kinase 4-mediated metabolic reprogramming is involved in rituximab resistance in diffuse large B-cell lymphoma by affecting the expression of MS4A1/CD20. Cancer Sci. 2021, 112, 3585–3597. [Google Scholar] [CrossRef] [PubMed]
- Jiang, D.; Zhang, K.; Zhu, Y.; Zhu, Y.; Zou, L.; Hu, J.; Cui, Y.; Zhou, W.; Chen, F.; He, Y. Chidamide-Induced Accumulation of Reactive Oxygen Species Increases Lenalidomide Sensitivity Against Multiple Myeloma Cells. Onco Targets Ther. 2021, 14, 4061–4075. [Google Scholar] [CrossRef] [PubMed]
- Przybilla, J.; Hopp, L.; Lübbert, M.; Loeffler, M.; Galle, J. Targeting DNA hypermethylation: Computational modeling of DNA demethylation treatment of acute myeloid leukemia. Epigenetics 2017, 12, 886–896. [Google Scholar] [CrossRef]
- Liu, Y.; Tian, X.; Liu, S.; Liu, D.; Li, Y.; Liu, M.; Zhang, X.; Yan, C.; Han, Y. DNA hypermethylation: A novel mechanism of CREG gene suppression and atherosclerogenic endothelial dysfunction. Redox Biol. 2020, 32, 101444. [Google Scholar] [CrossRef]
- Wang, J.; Jiang, Y.; Yang, A.; Sun, W.; Ma, C.; Ma, S.; Gong, H.; Shi, Y.; Wei, J. Hyperhomocysteinemia-Induced Monocyte Chemoattractant Protein-1 Promoter DNA Methylation by Nuclear Factor-κB/DNA Methyltransferase 1 in Apolipoprotein E-Deficient Mice. Biores. Open Access 2013, 2, 118–127. [Google Scholar] [CrossRef]
- He, Y.; Jiang, D.; Zhang, K.; Zhu, Y.; Zhang, J.; Wu, X.; Xia, J.; Zhu, Y.; Zou, L.; Hu, J.; et al. Chidamide, a subtype-selective histone deacetylase inhibitor, enhances Bortezomib effects in multiple myeloma therapy. J. Cancer 2021, 12, 6198–6208. [Google Scholar] [CrossRef]
- Aucagne, R.; Droin, N.; Paggetti, J.; Lagrange, B.; Largeot, A.; Hammann, A.; Bataille, A.; Martin, L.; Yan, K.P.; Fenaux, P.; et al. Transcription intermediary factor 1γ is a tumor suppressor in mouse and human chronic myelomonocytic leukemia. J. Clin. Investig. 2011, 121, 2361–2370. [Google Scholar] [CrossRef]
- Gatt, M.E.; Takada, K.; Mani, M.; Lerner, M.; Pick, M.; Hideshima, T.; Carrasco, D.E.; Protopopov, A.; Ivanova, E.; Sangfelt, O.; et al. TRIM13 (RFP2) downregulation decreases tumour cell growth in multiple myeloma through inhibition of NF Kappa B pathway and proteasome activity. Br. J. Haematol. 2013, 162, 210–220. [Google Scholar] [CrossRef] [PubMed]
- Cilloni, D.; Martinelli, G.; Messa, F.; Baccarani, M.; Saglio, G. Nuclear factor κB as a target for new drug development in myeloid malignancies. Haematologica 2007, 92, 1224–1229. [Google Scholar] [CrossRef] [PubMed]
- Blagitko-Dorfs, N.; Schlosser, P.; Greve, G.; Pfeifer, D.; Meier, R.; Baude, A.; Brocks, D.; Plass, C.; Lübbert, M. Combination treatment of acute myeloid leukemia cells with DNMT and HDAC inhibitors: Predominant synergistic gene downregulation associated with gene body demethylation. Leukemia 2019, 33, 945–956. [Google Scholar] [CrossRef] [PubMed]







| Patient’s Parameters | Total (n = 120) | Status of TRIM10 Expression | p Value | |
|---|---|---|---|---|
| High (n = 60) | Low (n = 60) | |||
| Gender: male/female | 71/49 | 35/25 | 36/24 | 0.990 |
| Age, median (range) | 50 (12–81) | 51 (12–81) | 49 (13–80) | 0.648 |
| WBC × 109/L, median (range) | 17.1 (0.5–263.5) | 36.5 (0.7–263.5) | 13.9 (0.5–131.5) | 0.027 |
| Hemoglobin g/L, median (range) | 73 (35–155) | 70 (36–155) | 77 (35–138) | 0.223 |
| Platelets × 109/L, median (range) | 29 (2–400) | 26 (2–263) | 36 (8–400) | 0.035 |
| Median BM blasts %, (range) | 74.0 (21.0–97.0) | 78.5 (21.0–97.0) | 66 (22.0–97.0) | <0.001 |
| Cytogenetic risk (%) | 0.002 | |||
| Favorable | 38 (30.2) | 12 (25.0) | 26 (35.4) | |
| Intermediate | 53 (45.7) | 35 (50.0) | 18 (41.5) | |
| Adverse | 14 (11.6) | 10 (15.6) | 4 (7.7) | |
| No data | 15 (12.4) | 3 (9.4) | 12 (15.4) | |
| Karyotypes (%) | 0.248 | |||
| t(8;21)/RUNX1-RUNX1T1 | 18 (15.0) | 12 (20.0) | 6 (10.0) | |
| inv(16)/CBFβ-MYH11 | 4 (3.3) | 4 (6.7) | 0 (0.0) | |
| t(15;17)/PML-RARA | 16 (13.3) | 10 (16.7) | 6 (10.0) | |
| 11q23/MLL | 6 (5.0) | 3 (5.0) | 3 (5.0) | |
| Normal karyotype | 36 (30.0) | 11 (18.3) | 25 (41.7) | |
| Complex karyotype | 5 (4.2) | 0 (0.0) | 5 (8.3) | |
| Other karyotype | 20 (16.7) | 8 (13.3) | 12 (20.0) | |
| No data | 15 (12.5) | 12 (20.0) | 3 (5.0) | |
| FLT3 (%) | 0.022 | |||
| FLT3-ITD | 14 (11.7) | 12 (20.0) | 2 (3.3) | |
| FLT3-TKD | 4 (3.3) | 1 (1.7) | 3 (5.0) | |
| wild | 80 (66.7) | 35 (58.3) | 45 (75.0) | |
| No data | 22 (18.3) | 12 (20.0) | 10 (16.7) | |
| CEBPA (%) | 0.335 | |||
| Single Mutation | 3 (2.5) | 1 (1.7) | 2 (3.3) | |
| Double Mutation | 14 (11.7) | 4 (6.6) | 10 (16.7) | |
| wild | 81 (67.5) | 43 (71.7) | 38 (63.3) | |
| No data | 22 (18.3) | 12 (20.0) | 10 (16.7) | |
| DNMT3A (%) | 0.821 | |||
| mutated | 5 (4.2) | 2 (3.3) | 3 (5.0) | |
| wild | 93 (77.5) | 46 (76.7) | 47 (78.3) | |
| No data | 22 (18.3) | 12 (20.0) | 10 (16.7) | |
| IDH1/2 (%) | 0.503 | |||
| mutated | 14 (11.7) | 9 (15.0) | 5 (8.3) | |
| wild | 84 (70.0) | 41 (68.3) | 43 (71.7) | |
| No data | 22 (18.3) | 10 (16.7) | 12 (20.0) | |
| Patient’s Characteristics | Normal Control (n = 30) | AML-CR (n = 46) | AML-Relapse (n = 9) |
|---|---|---|---|
| Median age in years (range) | 30 (21–48) | 40 (18–78) | 52 (23–70) |
| Sex (male/female) | 12 (40%)/18 (60%) | 22 (47.8%)/24 (52.2%) | 4 (44.4%)/5 (55.6%) |
| Unfavorable fusion gene | - | 4 (8.7%) | 3 (33.3%) |
| Unfavorable karyotype | - | 3 (6.5%) | 4 (44.4%) |
Disclaimer/Publisher’s Note: The statements, opinions and data contained in all publications are solely those of the individual author(s) and contributor(s) and not of MDPI and/or the editor(s). MDPI and/or the editor(s) disclaim responsibility for any injury to people or property resulting from any ideas, methods, instructions or products referred to in the content. |
© 2023 by the authors. Licensee MDPI, Basel, Switzerland. This article is an open access article distributed under the terms and conditions of the Creative Commons Attribution (CC BY) license (https://creativecommons.org/licenses/by/4.0/).
Share and Cite
Li, L.; Li, Q.; Zou, Z.; Huang, Z.; Chen, Y. TRIM10 Is Downregulated in Acute Myeloid Leukemia and Plays a Tumor Suppressive Role via Regulating NF-κB Pathway. Cancers 2023, 15, 417. https://doi.org/10.3390/cancers15020417
Li L, Li Q, Zou Z, Huang Z, Chen Y. TRIM10 Is Downregulated in Acute Myeloid Leukemia and Plays a Tumor Suppressive Role via Regulating NF-κB Pathway. Cancers. 2023; 15(2):417. https://doi.org/10.3390/cancers15020417
Chicago/Turabian StyleLi, Lin, Qi Li, Zhengrong Zou, Zoufang Huang, and Yijian Chen. 2023. "TRIM10 Is Downregulated in Acute Myeloid Leukemia and Plays a Tumor Suppressive Role via Regulating NF-κB Pathway" Cancers 15, no. 2: 417. https://doi.org/10.3390/cancers15020417
APA StyleLi, L., Li, Q., Zou, Z., Huang, Z., & Chen, Y. (2023). TRIM10 Is Downregulated in Acute Myeloid Leukemia and Plays a Tumor Suppressive Role via Regulating NF-κB Pathway. Cancers, 15(2), 417. https://doi.org/10.3390/cancers15020417
