Small Molecule RBI2 Disrupts Ribosome Biogenesis through Pre-rRNA Depletion
Abstract
Simple Summary
Abstract
1. Introduction
2. Materials and Methods
2.1. Standard Growth Curves and Cell Viability
2.2. RT-qPCR
2.3. Chromatin Immunoprecipitation (ChIP)
2.4. RNA-Seq Assays
2.5. RNA Gel Electrophoresis, Visualization, and Northern Blotting
3. Results
3.1. RBI2 Inhibits Cancer Cell Growth Similarly to Positive Control CX-5461
3.2. Ribosome Biogenesis Inhibitor RBI2 Rapidly Decreases Pre-rRNA Levels in Cancer Cells
3.3. RBI2 Does Not Alter Pol I Occupancy of the rDNA
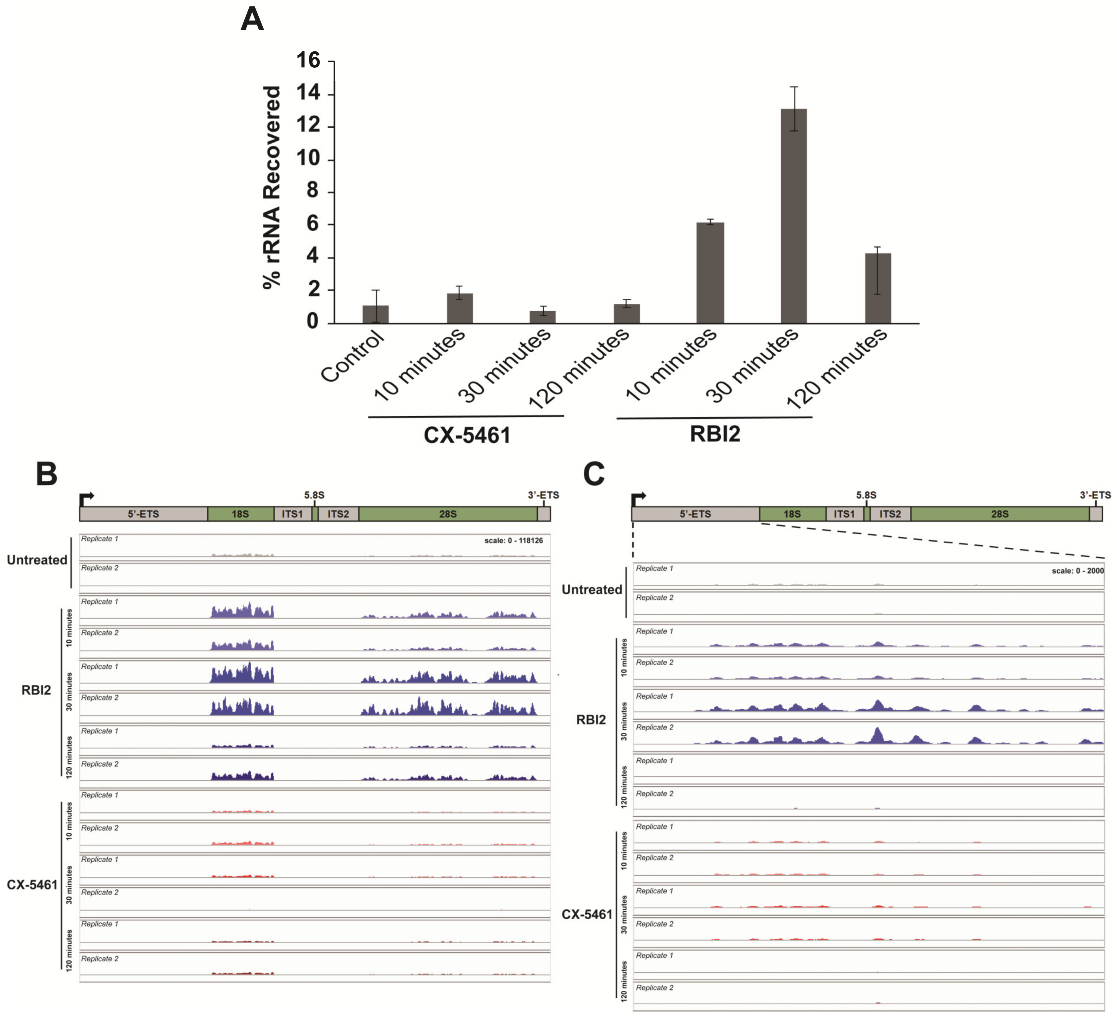
3.4. RNA-Seq Analysis
3.5. RBI2 Treatment Results in an Increase in the Poly-Adenylation of Pre-Mature rRNAs
3.6. RBI2 Treatment Does Not Result in Altered rRNA-Processing Pathways
4. Discussion
4.1. RBI2 Mediates Ribosome Biogenesis Inhibition by Decreasing Pre-rRNA Levels
4.2. Mechanistic Differences between the Current Small Molecules in Cancer Therapeutics
4.3. Potential Direct Mechanisms of RBI2-Mediated Inhibition of Cancer Cell Proliferation
5. Conclusions
Supplementary Materials
Author Contributions
Funding
Institutional Review Board Statement
Informed Consent Statement
Data Availability Statement
Acknowledgments
Conflicts of Interest
References
- Pianese, G. Beitrag zur Histologie und Aetiologie des Carcinoms; Fischer, J.G., Ed.; Kessinger Publishing, LLC: Whitefish, MT, USA, 1896; 193p. [Google Scholar]
- Scull, C.E.; Schneider, D.A. Coordinated Control of rRNA Processing by RNA Polymerase, I. Trends Genet. 2019, 35, 724–733. [Google Scholar] [CrossRef]
- Derenzini, M.; Trerè, D.; Pession, A.; Govoni, M.; Sirri, V.; Chieco, P. Nucleolar size indicates the rapidity of cell proliferation in cancer tissues. J. Pathol. 2000, 191, 181–186. [Google Scholar] [CrossRef]
- Gani, R. The nucleoli of cultured human lymphocytes: I. Nucleolar morphology in relation to transformation and the DNA cycle. Exp. Cell Res. 1976, 97, 249–258. [Google Scholar] [CrossRef]
- Fromont-Racine, M.; Senger, B.; Saveanu, C.; Fasiolo, F. Ribosome assembly in eukaryotes. Gene 2003, 313, 17–42. [Google Scholar] [CrossRef]
- Hannan, R.D.; Drygin, D.; Pearson, R.B. Targeting RNA polymerase I transcription and the nucleolus for cancer therapy. Expert Opin. Ther. Targets 2013, 17, 873–878. [Google Scholar] [CrossRef]
- Drygin, D.; Lin, A.; Bliesath, J.; Ho, C.; O’Brien, S.; Proffitt, C.; Omori, M.; Haddach, M.; Schwaebe, M.K.; Siddiqui-Jain, A.; et al. Targeting RNA Polymerase I with an oral small molecule CX-5461 inhibits ribosomal RNA synthesis and solid tumor growth. Cancer Res. 2010, 71, 1418–1430. [Google Scholar] [CrossRef]
- Poortinga, G.; Quinn, L.M.; Hannan, R.D. Targeting RNA polymerase I to treat MYC-driven cancer. Oncogene 2014, 34, 403. [Google Scholar] [CrossRef]
- Quin, J.; Chan, K.T.; Devlin, J.R.; Cameron, D.P.; Diesch, J.; Cullinane, C.; Ahern, J.; Khot, A.; Hein, N.; George, A.J.; et al. Inhibition of RNA polymerase I transcription initiation by CX-5461 activates non-canonical ATM/ATR signaling. Oncotarget 2016, 7, 49800–49818. [Google Scholar] [CrossRef]
- Bywater, M.J.; Poortinga, G.; Sanij, E.; Hein, N.; Peck, A.; Cullinane, C.; Wall, Y.; Cluse, L.; Drygin, D.; Anderes, K.; et al. Inhibition of RNA Polymerase I as a Therapeutic Strategy to Promote Cancer-Specific Activation of p53. Cancer Cell 2012, 22, 51–65. [Google Scholar] [CrossRef]
- Negi, S.S.; Brown, P. Transient rRNA synthesis inhibition with CX-5461 is sufficient to elicit growth arrest and cell death in acute lymphoblastic leukemia cells. Oncotarget 2015, 6, 34846–34858. [Google Scholar] [CrossRef]
- Peltonen, K.; Colis, L.; Liu, H.; Jäämaa, S.; Zhang, Z.; Hällström, T.; Moore, H.M.; Sirajuddin, P.; Laiho, M. Small Molecule BMH-Compounds That Inhibit RNA Polymerase I and Cause Nucleolar Stress. Mol. Cancer Ther. 2014, 13, 2537–2546. [Google Scholar] [CrossRef]
- Peltonen, K.; Colis, L.; Liu, H.; Trivedi, R.; Moubarek, M.S.; Moore, H.M.; Bai, B.; Rudek, M.A.; Bieberich, C.; Laiho, M. A Targeting Modality for Destruction of RNA Polymerase I that Possesses Anticancer Activity. Cancer Cell 2014, 25, 77–90. [Google Scholar] [CrossRef]
- Wei, T.; Najmi, S.M.; Liu, H.; Peltonen, K.; Kucerova, A.; Schneider, D.A.; Laiho, M. Small-Molecule Targeting of RNA Polymerase I Activates a Conserved Transcription Elongation Checkpoint. Cell Rep. 2018, 23, 404–414. [Google Scholar] [CrossRef]
- Harold, C.M.; Buhagiar, A.F.; Cheng, Y.; Baserga, S.J. Ribosomal RNA Transcription Regulation in Breast Cancer. Genes 2021, 12, 502. [Google Scholar] [CrossRef]
- Scull, C.E.; Zhang, Y.; Tower, N.; Rasmussen, L.; Padmalayam, I.; Hunter, R.; Zhai, L.; Bostwick, R.; Schneider, D.A. Discovery of novel inhibitors of ribosome biogenesis by innovative high throughput screening strategies. Biochem. J. 2019, 476, 2209–2219. [Google Scholar] [CrossRef]
- Engel, K.L.; French, S.L.; Viktorovskaya, O.V.; Beyer, A.L.; Schneider, D.A. Spt6 Is Essential for rRNA Synthesis by RNA Polymerase, I. Mol. Cell. Biol. 2015, 35, 2321–2331. [Google Scholar] [CrossRef]
- Robinson, J.T.; Thorvaldsdóttir, H.; Winckler, W.; Guttman, M.; Lander, E.S.; Getz, G.; Mesirov, J.P. Integrative genomics viewer. Nat. Biotechnol. 2011, 29, 24–26. [Google Scholar] [CrossRef]
- Patro, R.; Duggal, G.; Love, M.I.; Irizarry, R.A.; Kingsford, C. Salmon provides fast and bias-aware quantification of transcript expression. Nat. Methods 2017, 14, 417–419. [Google Scholar] [CrossRef]
- Love, M.I.; Soneson, C.; Hickey, P.F.; Johnson, L.K.; Pierce, N.T.; Shepherd, L.; Morgan, M.; Patro, R. Tximeta: Reference sequence checksums for provenance identification in RNA-seq. PLoS Comput. Biol. 2020, 16, e1007664. [Google Scholar] [CrossRef]
- Blighe, K.; Rana, S.; Lewis, M. EnhancedVolcano: Publication-Ready Volcano Plots with Enhanced Colouring and Labeling, R Package Version 1.12.0. 2021. Available online: https://github.com/kevinblighe/EnhancedVolcano (accessed on 16 April 2021).
- Schneider, D.A.; Michel, A.; Sikes, M.L.; Vu, L.; Dodd, J.A.; Salgia, S.; Osheim, Y.N.; Beyer, A.L.; Nomura, M. Transcription Elongation by RNA Polymerase I Is Linked to Efficient rRNA Processing and Ribosome Assembly. Mol. Cell 2007, 26, 217–229. [Google Scholar] [CrossRef]
- Morello, L.G.; Hesling, C.; Coltri, P.P.; Castilho, B.A.; Rimokh, R.; Zanchin, N.I.T. The NIP7 protein is required for accurate pre-rRNA processing in human cells. Nucleic Acids Res. 2010, 39, 648–665. [Google Scholar] [CrossRef]
- Stefanovsky, V.Y.; Pelletier, G.; Hannan, R.; Gagnon-Kugler, T.; Rothblum, L.I.; Moss, T. An Immediate Response of Ribosomal Transcription to Growth Factor Stimulation in Mammals Is Mediated by ERK Phosphorylation of UBF. Mol. Cell 2001, 8, 1063–1073. [Google Scholar] [CrossRef]
- Hein, N.; Hannan, K.M.; George, A.J.; Sanij, E.; Hannan, R.D. The nucleolus: An emerging target for cancer therapy. Trends Mol. Med. 2013, 19, 643–654. [Google Scholar] [CrossRef]
- Devlin, J.R.; Hannan, K.M.; Hein, N.; Cullinane, C.; Kusnadi, E.; Ng, P.Y.; George, A.; Shortt, J.; Bywater, M.J.; Poortinga, G.; et al. Combination Therapy Targeting Ribosome Biogenesis and mRNA Translation Synergistically Extends Survival in MYC-Driven Lymphoma. Cancer Discov. 2016, 6, 59–70. [Google Scholar] [CrossRef]
- Rebello, R.J.; Kusnadi, E.; Cameron, D.P.; Pearson, H.B.; Lesmana, A.; Devlin, J.R.; Drygin, D.; Clark, A.K.; Porter, L.; Pedersen, P.; et al. The Dual Inhibition of RNA Pol I Transcription and PIM Kinase as a New Therapeutic Approach to Treat Advanced Prostate Cancer. Clin. Cancer Res. 2016, 22, 5539–5552. [Google Scholar] [CrossRef]
- El Hage, A.; French, S.L.; Beyer, A.L.; Tollervey, D. Loss of Topoisomerase I leads to R-loop-mediated transcriptional blocks during ribosomal RNA synthesis. Genes Dev. 2010, 24, 1546–1558. [Google Scholar] [CrossRef]
- Koš, M.; Tollervey, D. Yeast Pre-rRNA Processing and Modification Occur Cotranscriptionally. Mol. Cell 2010, 37, 809–820. [Google Scholar] [CrossRef]
- Kos-Braun, I.C.; Jung, I.; Koš, M. Tor1 and CK2 kinases control a switch between alternative ribosome biogenesis pathways in a growth-dependent manner. PLoS Biol. 2017, 15, e2000245. [Google Scholar] [CrossRef]
- Gillery, P.; Georges, N.; Wegrowski, J.; Randoux, A.; Borel, J.P. Protein synthesis in collagen lattice-cultured fibroblasts is controlled at the ribosomal level. FEBS Lett. 1995, 357, 287–289. [Google Scholar] [CrossRef]
- Yi, X.; Tesmer, V.M.; Savre-Train, I.; Shay, J.W.; Wright, W.E. Both Transcriptional and Posttranscriptional Mechanisms Regulate Human Telomerase Template RNA Levels. Mol. Cell. Biol. 1999, 19, 3989–3997. [Google Scholar] [CrossRef]
- Zhang, Y.; Sikes, M.L.; Beyer, A.L.; Schneider, D.A. The Paf1 complex is required for efficient transcription elongation by RNA polymerase I. Proc. Natl. Acad. Sci. USA 2009, 106, 2153–2158. [Google Scholar] [CrossRef]
- Fleischmann, J.; Liu, H.; Wu, C.-P. Polyadenylation of ribosomal RNA by Candida albicans also involves the small subunit. BMC Mol. Biol. 2004, 5, 17. [Google Scholar] [CrossRef]
- Kuai, L.; Fang, F.; Butler, J.S.; Sherman, F. Polyadenylation of rRNA in Saccharomyces cerevisiae. Proc. Natl. Acad. Sci. USA 2004, 101, 8581–8586. [Google Scholar] [CrossRef]
- LaCava, J.; Houseley, J.; Saveanu, C.; Petfalski, E.; Thompson, E.; Jacquier, A.; Tollervey, D. RNA Degradation by the Exosome Is Promoted by a Nuclear Polyadenylation Complex. Cell 2005, 121, 713–724. [Google Scholar] [CrossRef]






| Primer Region | Sequence |
|---|---|
| rDNA 5′ ETS | Forward: 5′-GAACGGTGGTGTGTCGTT-3′ Reverse:5′-GCGTCTCGTCTCGTCTCACT-3′ |
| Region | Sequence |
|---|---|
| rDNA Promoter | Forward: 5′-GAGGTATATCTTTCGCTCCGAGTC-3′ Reverse: 5′-CAGCAATAACCCGGCGG-3′ |
| rDNA 5′ETS | Forward: 5′-GAACGGTGGTGTGTCGTT-3′ Reverse: 5′-GCGTCTCGTCTCGTCTCACT-3′ |
| rDNA 18S | Forward: 5′-AAACGGCTACCACATCCAAG-3′ Reverse: 5′-CCTCCAATGGATCCTCGTTA-3′ |
| rDNA 28S | Forward: 5′-TGGGTTTTAAGCAGGAGGTG-3′ Reverse: 5′-AACCTGTCTCACGACGGTCT-3′ |
| rDNA IGS | Forward: 5′-TGGTGGGATTGGTCTCTCTC-3′ Reverse: 5′-CAGCCTGCGTACTGTGAAAA-3′ |
| Oligonucleotide | Sequence |
|---|---|
| P3 | 5′-AAGGGGTCTTTAAACCTCCGCGCCGGAACGCGCTAGGTA C-3′ |
| P7 | 5′-CTTTTCCTCCGCTGACTAATATGCTTA-3′ |
Disclaimer/Publisher’s Note: The statements, opinions and data contained in all publications are solely those of the individual author(s) and contributor(s) and not of MDPI and/or the editor(s). MDPI and/or the editor(s) disclaim responsibility for any injury to people or property resulting from any ideas, methods, instructions or products referred to in the content. |
© 2023 by the authors. Licensee MDPI, Basel, Switzerland. This article is an open access article distributed under the terms and conditions of the Creative Commons Attribution (CC BY) license (https://creativecommons.org/licenses/by/4.0/).
Share and Cite
Scull, C.E.; Twa, G.; Zhang, Y.; Yang, N.J.; Hunter, R.N., III; Augelli-Szafran, C.E.; Schneider, D.A. Small Molecule RBI2 Disrupts Ribosome Biogenesis through Pre-rRNA Depletion. Cancers 2023, 15, 3303. https://doi.org/10.3390/cancers15133303
Scull CE, Twa G, Zhang Y, Yang NJ, Hunter RN III, Augelli-Szafran CE, Schneider DA. Small Molecule RBI2 Disrupts Ribosome Biogenesis through Pre-rRNA Depletion. Cancers. 2023; 15(13):3303. https://doi.org/10.3390/cancers15133303
Chicago/Turabian StyleScull, Catherine E., Guy Twa, Yinfeng Zhang, Naiheng J. Yang, Robert N. Hunter, III, Corinne E. Augelli-Szafran, and David A. Schneider. 2023. "Small Molecule RBI2 Disrupts Ribosome Biogenesis through Pre-rRNA Depletion" Cancers 15, no. 13: 3303. https://doi.org/10.3390/cancers15133303
APA StyleScull, C. E., Twa, G., Zhang, Y., Yang, N. J., Hunter, R. N., III, Augelli-Szafran, C. E., & Schneider, D. A. (2023). Small Molecule RBI2 Disrupts Ribosome Biogenesis through Pre-rRNA Depletion. Cancers, 15(13), 3303. https://doi.org/10.3390/cancers15133303

