Conventional Cancer Therapies Can Accelerate Malignant Potential of Cancer Cells by Activating Cancer-Associated Fibroblasts in Esophageal Cancer Models
Abstract
Simple Summary
Abstract
1. Introduction
2. Materials and Methods
2.1. Cell Culture
2.2. Animals and Peritoneal Dissemination Model
2.3. Reagents
2.4. Cell Viability Assay
2.5. Fibroblast Cell Proliferation under Fractionated Irradiation
2.6. Treatment by Chemotherapy and Radiotherapy
2.7. Immunofluorescence Microscopy for α-SMA and FAP in Fibroblasts
2.8. Flow Cytometry for α-SMA and FAP in Fibroblasts
2.9. Conditioned Medium of Resistant Fibroblast Induced by Radiotherapy
2.10. Migration and Invasion Assay
2.11. ELISA
2.12. Bioluminescence Images
2.13. Statistical Analysis
3. Results
3.1. Cancer Cells and Fibroblasts Damaged by Chemotherapy and Radiotherapy in a Dose-Dependent Manner
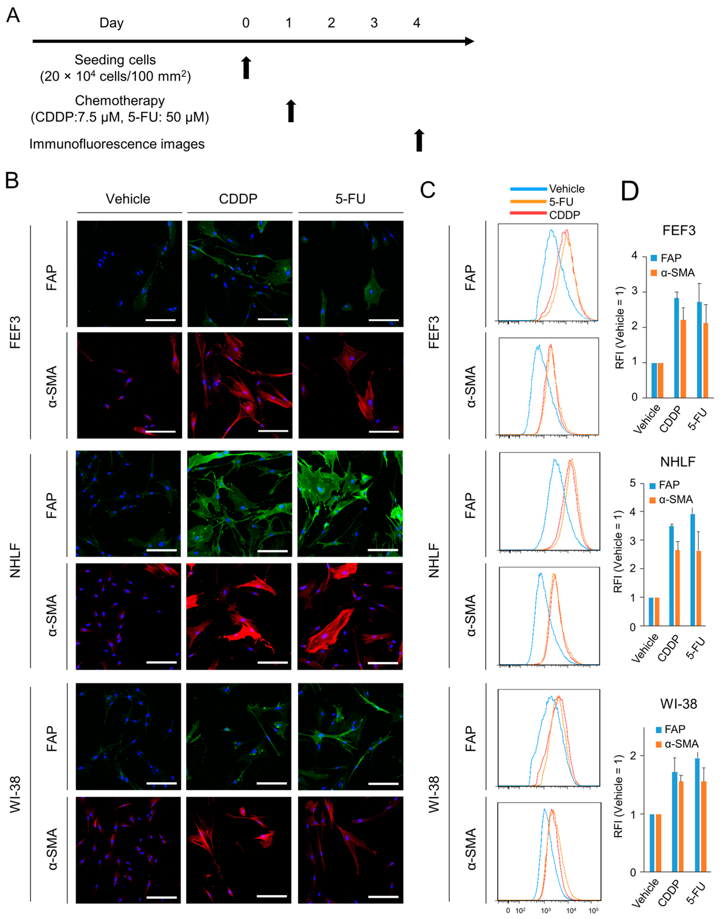
3.2. Low-Dose Anticancer Agents Induce the Malignant Activation of Fibroblasts
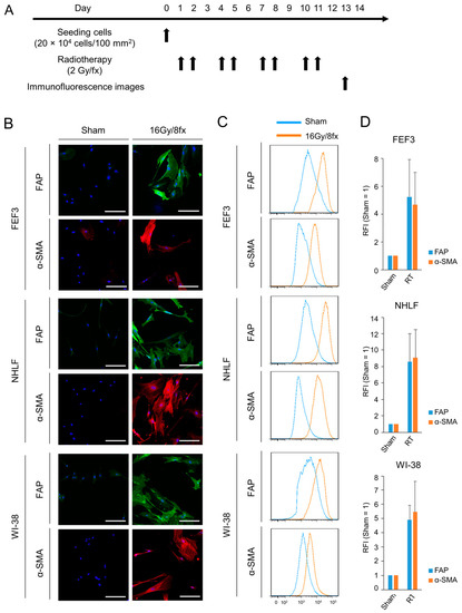
3.3. Radiotherapy Intensively Caused Fibroblasts to Transform into CAFs
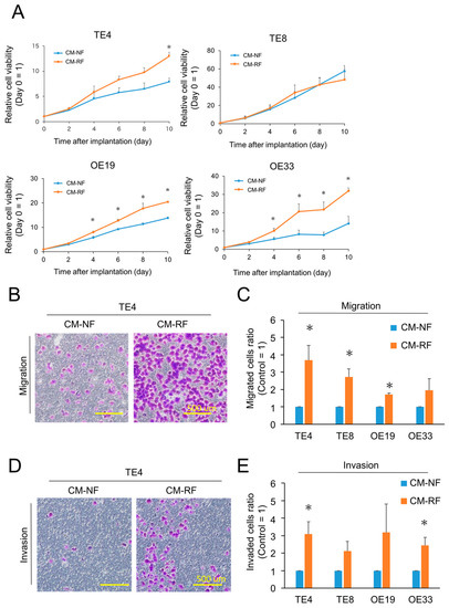
3.4. X-ray-Irradiated Fibroblasts Promoted Cancer Cell Proliferation, Invasion, and Migration In Vitro
3.5. Fibroblasts Irradiated with X-rays Promoted Peritoneal Dissemination in Esophageal Tumor Models
4. Discussion
5. Conclusions
Supplementary Materials
Author Contributions
Funding
Institutional Review Board Statement
Informed Consent Statement
Data Availability Statement
Acknowledgments
Conflicts of Interest
References
- Sung, H.; Ferlay, J.; Siegel, R.L.; Laversanne, M.; Soerjomataram, I.; Jemal, A.; Bray, F. Global Cancer Statistics 2020: GLOBOCAN Estimates of Incidence and Mortality Worldwide for 36 Cancers in 185 Countries. CA Cancer J. Clin. 2021, 71, 209–249. [Google Scholar] [CrossRef]
- Smyth, E.C.; Lagergren, J.; Fitzgerald, R.C.; Lordick, F.; Shah, M.A.; Lagergren, P.; Cunningham, D. Oesophageal cancer. Nat. Rev. Dis. Primers 2017, 3, 17048. [Google Scholar] [CrossRef] [PubMed]
- Huang, F.L.; Yu, S.J. Esophageal cancer: Risk factors, genetic association, and treatment. Asian J. Surg. 2018, 41, 210–215. [Google Scholar] [CrossRef] [PubMed]
- Tachimori, Y.; Ozawa, S.; Numasaki, H.; Ishihara, R.; Matsubara, H.; Muro, K.; Oyama, T.; Toh, Y.; Udagawa, H.; Uno, T. Comprehensive registry of esophageal cancer in Japan, 2012. Esophagus Off. J. Jpn. Esophageal Soc. 2019, 16, 221–245. [Google Scholar] [CrossRef] [PubMed]
- Hironaka, S.; Komori, A.; Machida, R.; Ito, Y.; Takeuchi, H.; Ogawa, G.; Kato, K.; Onozawa, M.; Minashi, K.; Yano, T.; et al. The association of primary tumor site with acute adverse event and efficacy of definitive chemoradiotherapy for cStage II/III esophageal cancer: An exploratory analysis of JCOG0909. Esophagus Off. J. Jpn. Esophageal Soc. 2020, 17, 417–424. [Google Scholar] [CrossRef] [PubMed]
- Wu, T.; Dai, Y. Tumor microenvironment and therapeutic response. Cancer Lett. 2017, 387, 61–68. [Google Scholar] [CrossRef] [PubMed]
- Turley, S.J.; Cremasco, V.; Astarita, J.L. Immunological hallmarks of stromal cells in the tumour microenvironment. Nat. Rev. Immunol. 2015, 15, 669–682. [Google Scholar] [CrossRef]
- Kobayashi, H.; Enomoto, A.; Woods, S.L.; Burt, A.D.; Takahashi, M.; Worthley, D.L. Cancer-associated fibroblasts in gastrointestinal cancer. Nat. Rev. Gastroenterol. Hepatol. 2019, 16, 282–295. [Google Scholar] [CrossRef]
- Vennin, C.; Mélénec, P.; Rouet, R.; Nobis, M.; Cazet, A.S.; Murphy, K.J.; Herrmann, D.; Reed, D.A.; Lucas, M.C.; Warren, S.C.; et al. CAF hierarchy driven by pancreatic cancer cell p53-status creates a pro-metastatic and chemoresistant environment via perlecan. Nat. Commun. 2019, 10, 3637. [Google Scholar] [CrossRef]
- Noma, K.; Smalley, K.S.; Lioni, M.; Naomoto, Y.; Tanaka, N.; El-Deiry, W.; King, A.J.; Nakagawa, H.; Herlyn, M. The essential role of fibroblasts in esophageal squamous cell carcinoma-induced angiogenesis. Gastroenterology 2008, 134, 1981–1993. [Google Scholar] [CrossRef]
- Kato, T.; Noma, K.; Ohara, T.; Kashima, H.; Katsura, Y.; Sato, H.; Komoto, S.; Katsube, R.; Ninomiya, T.; Tazawa, H.; et al. Cancer-Associated Fibroblasts Affect Intratumoral CD8(+) and FoxP3(+) T Cells Via IL6 in the Tumor Microenvironment. Clin. Cancer Res. Off. J. Am. Assoc. Cancer Res. 2018, 24, 4820–4833. [Google Scholar] [CrossRef] [PubMed]
- Kashima, H.; Noma, K.; Ohara, T.; Kato, T.; Katsura, Y.; Komoto, S.; Sato, H.; Katsube, R.; Ninomiya, T.; Tazawa, H.; et al. Cancer-associated fibroblasts (CAFs) promote the lymph node metastasis of esophageal squamous cell carcinoma. Int. J. Cancer 2019, 144, 828–840. [Google Scholar] [CrossRef] [PubMed]
- Watanabe, S.; Noma, K.; Ohara, T.; Kashima, H.; Sato, H.; Kato, T.; Urano, S.; Katsube, R.; Hashimoto, Y.; Tazawa, H.; et al. Photoimmunotherapy for cancer-associated fibroblasts targeting fibroblast activation protein in human esophageal squamous cell carcinoma. Cancer Biol. Ther. 2019, 20, 1234–1248. [Google Scholar] [CrossRef] [PubMed]
- Katsube, R.; Noma, K.; Ohara, T.; Nishiwaki, N.; Kobayashi, T.; Komoto, S.; Sato, H.; Kashima, H.; Kato, T.; Kikuchi, S.; et al. Fibroblast activation protein targeted near infrared photoimmunotherapy (NIR PIT) overcomes therapeutic resistance in human esophageal cancer. Sci. Rep. 2021, 11, 1693. [Google Scholar] [CrossRef]
- Sato, H.; Noma, K.; Ohara, T.; Kawasaki, K.; Akai, M.; Kobayashi, T.; Nishiwaki, N.; Narusaka, T.; Komoto, S.; Kashima, H.; et al. Dual-targeted near-infrared photoimmunotherapy for esophageal cancer and cancer-associated fibroblasts in the tumor microenvironment. Sci. Rep. 2022, 12, 20152. [Google Scholar] [CrossRef]
- Pouysségur, J.; Dayan, F.; Mazure, N.M. Hypoxia signalling in cancer and approaches to enforce tumour regression. Nature 2006, 441, 437–443. [Google Scholar] [CrossRef]
- Nishiwaki, N.; Noma, K.; Ohara, T.; Kunitomo, T.; Kawasaki, K.; Akai, M.; Kobayashi, T.; Narusaka, T.; Kashima, H.; Sato, H.; et al. Overcoming cancer-associated fibroblast-induced immunosuppression by anti-interleukin-6 receptor antibody. Cancer Immunol. Immunother. CII 2023, 1–16. [Google Scholar] [CrossRef] [PubMed]
- Glabman, R.A.; Choyke, P.L.; Sato, N. Cancer-Associated Fibroblasts: Tumorigenicity and Targeting for Cancer Therapy. Cancers 2022, 14, 3906. [Google Scholar] [CrossRef]
- Lindner, U.; Kramer, J.; Rohwedel, J.; Schlenke, P. Mesenchymal Stem or Stromal Cells: Toward a Better Understanding of Their Biology? Transfus. Med. Hemotherapy 2010, 37, 75–83. [Google Scholar] [CrossRef]
- Helms, E.; Onate, M.K.; Sherman, M.H. Fibroblast Heterogeneity in the Pancreatic Tumor Microenvironment. Cancer Discov. 2020, 10, 648–656. [Google Scholar] [CrossRef]
- Matsuda, S.; Kitagawa, Y.; Takemura, R.; Okui, J.; Okamura, A.; Kawakubo, H.; Muto, M.; Kakeji, Y.; Takeuchi, H.; Watanabe, M.; et al. Real-world Evaluation of the Efficacy of Neoadjuvant DCF Over CF in Esophageal Squamous Cell Carcinoma: Propensity Score matched Analysis From 85 Authorized Institutes for Esophageal Cancer in Japan. Ann. Surg. 2022. [Google Scholar] [CrossRef] [PubMed]
- Nishiwaki, N.; Noma, K.; Kunitomo, T.; Hashimoto, M.; Maeda, N.; Tanabe, S.; Sakurama, K.; Shirakawa, Y.; Fujiwara, T. Neoadjuvant chemotherapy for locally advanced esophageal cancer comparing cisplatin and 5-fluorouracil versus docetaxel plus cisplatin and 5-fluorouracil: A propensity score matching analysis. Esophagus Off. J. Jpn. Esophageal Soc. 2022, 19, 626–638. [Google Scholar] [CrossRef] [PubMed]
- Mitsunaga, M.; Ogawa, M.; Kosaka, N.; Rosenblum, L.T.; Choyke, P.L.; Kobayashi, H. Cancer cell-selective in vivo near infrared photoimmunotherapy targeting specific membrane molecules. Nat. Med. 2011, 17, 1685–1691. [Google Scholar] [CrossRef] [PubMed]





Disclaimer/Publisher’s Note: The statements, opinions and data contained in all publications are solely those of the individual author(s) and contributor(s) and not of MDPI and/or the editor(s). MDPI and/or the editor(s) disclaim responsibility for any injury to people or property resulting from any ideas, methods, instructions or products referred to in the content. |
© 2023 by the authors. Licensee MDPI, Basel, Switzerland. This article is an open access article distributed under the terms and conditions of the Creative Commons Attribution (CC BY) license (https://creativecommons.org/licenses/by/4.0/).
Share and Cite
Komoto, S.; Noma, K.; Kato, T.; Kobayashi, T.; Nishiwaki, N.; Narusaka, T.; Sato, H.; Katsura, Y.; Kashima, H.; Kikuchi, S.; et al. Conventional Cancer Therapies Can Accelerate Malignant Potential of Cancer Cells by Activating Cancer-Associated Fibroblasts in Esophageal Cancer Models. Cancers 2023, 15, 2971. https://doi.org/10.3390/cancers15112971
Komoto S, Noma K, Kato T, Kobayashi T, Nishiwaki N, Narusaka T, Sato H, Katsura Y, Kashima H, Kikuchi S, et al. Conventional Cancer Therapies Can Accelerate Malignant Potential of Cancer Cells by Activating Cancer-Associated Fibroblasts in Esophageal Cancer Models. Cancers. 2023; 15(11):2971. https://doi.org/10.3390/cancers15112971
Chicago/Turabian StyleKomoto, Satoshi, Kazuhiro Noma, Takuya Kato, Teruki Kobayashi, Noriyuki Nishiwaki, Toru Narusaka, Hiroaki Sato, Yuki Katsura, Hajime Kashima, Satoru Kikuchi, and et al. 2023. "Conventional Cancer Therapies Can Accelerate Malignant Potential of Cancer Cells by Activating Cancer-Associated Fibroblasts in Esophageal Cancer Models" Cancers 15, no. 11: 2971. https://doi.org/10.3390/cancers15112971
APA StyleKomoto, S., Noma, K., Kato, T., Kobayashi, T., Nishiwaki, N., Narusaka, T., Sato, H., Katsura, Y., Kashima, H., Kikuchi, S., Ohara, T., Tazawa, H., & Fujiwara, T. (2023). Conventional Cancer Therapies Can Accelerate Malignant Potential of Cancer Cells by Activating Cancer-Associated Fibroblasts in Esophageal Cancer Models. Cancers, 15(11), 2971. https://doi.org/10.3390/cancers15112971

