A Mutated Prostatic Acid Phosphatase (PAP) Peptide-Based Vaccine Induces PAP-Specific CD8+ T Cells with Ex Vivo Cytotoxic Capacities in HHDII/DR1 Transgenic Mice
Abstract
Simple Summary
Abstract
1. Introduction
2. Materials and Methods
2.1. Mouse Strain
2.2. Cell Lines, Transfections, and Transductions
2.3. Healthy Donors, and Men with Benign Prostate Disease and PCa
2.4. Vaccine Reagents and Immunization Procedure
- wtPAP42: YIRSTDVDRTLMSAMTNLAALFPPEGVSIWNPILLWQPIPVH
- mutPAP42: YIRSTDVDRTLMSLMTNLAALFPPEGVSIWNPILLWQPIPVH
2.5. Quantification of Peptide-Specific IFNγ-Secreting T Cells
2.6. Flow Cytometry Analysis of Splenocyte Phenotype and Cytokine Secretion Profiles
2.7. Ex Vivo Expansion of Splenocytes
2.8. 51Cr Release Cytotoxicity Assay
2.9. Flow Cytometry-Based Cytotoxicity Assay
2.10. Ex Vivo Expansion of Human PBMCs
2.11. Dextramer™ Staining
2.12. Statistical Analysis
3. Results
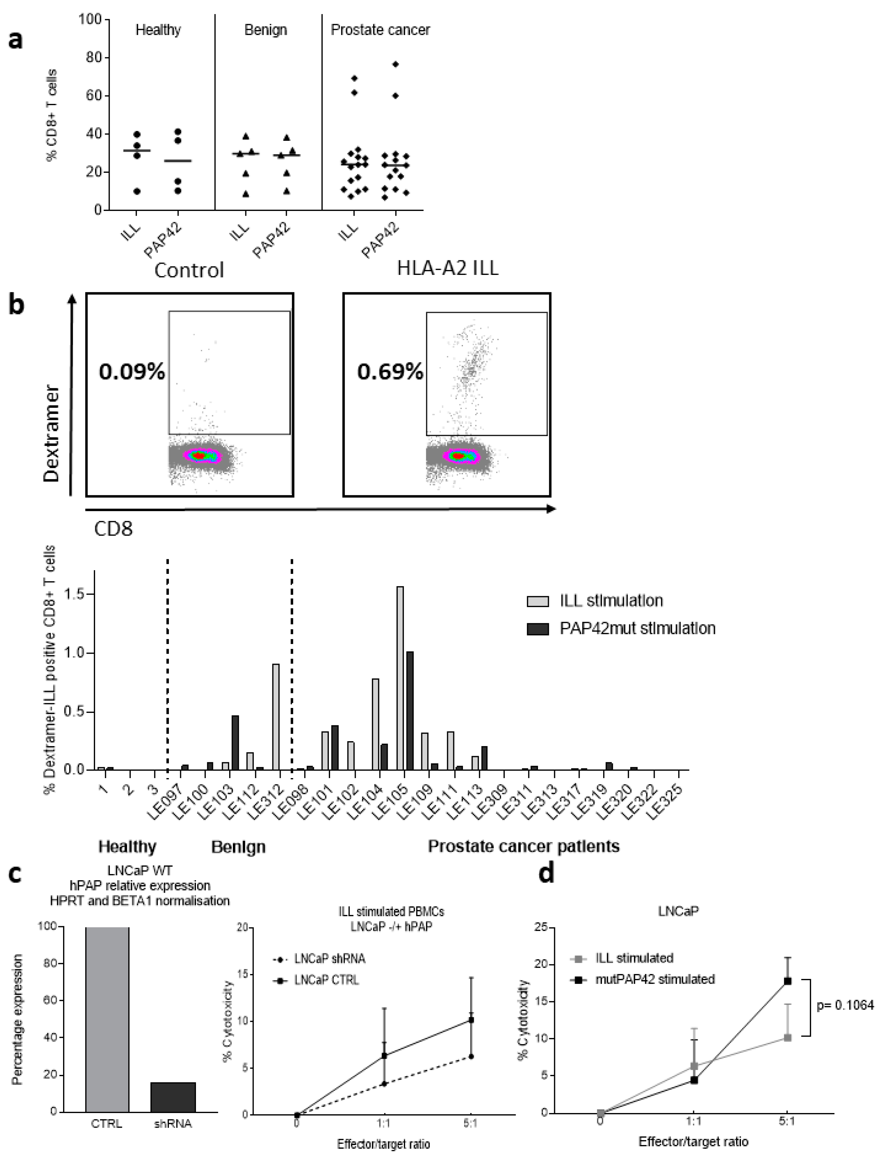
3.1. Pre-Existence of ILL-Specific CD8+ T Cells in the Blood of Patients with PCa
3.2. The MutPAP42mer Vaccine Is More Immunogenic Than Its WT Counterpart
Full Human PAP Protein Sequence
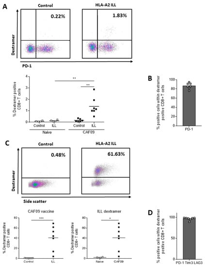
3.3. CAF®09 Adjuvant Increases the Immunogenicity of the Vaccine
3.4. Vaccine-Induced Immune Response towards PAP Antigen Is Driven by CD8+ T Cells
3.5. Vaccination Induces Secretory and Cytotoxic ILL-Specific Cytotoxic T Lymphocytes (CTLs) Co-Expressing PD1, TIM3, and LAG3
3.6. HLA-A*02:01 ILL-Specific CTLs Express PD-1
4. Discussion
5. Conclusions
Author Contributions
Funding
Institutional Review Board Statement
Informed Consent Statement
Data Availability Statement
Acknowledgments
Conflicts of Interest
Appendix A
| Mouse Monoclonal Antibodies | ||||
|---|---|---|---|---|
| Antibody | Fluorochrome | Volume μL/Test | Clone | Manufacturer |
| CD4 | Alexa Fluor™ 700 | 0.5 µL | GK1.5 | BioLegend, UK |
| CD8 | APC/Cy™7 | 2.5 µL | 53–6.7 | BioLegend, UK |
| CD3 | BV421 | 1 µL | 17A2 | BioLegend, UK |
| CD62L | FITC | 0.5 µL | MEL-14 | BioLegend, UK |
| CD44 | APC | 1.25 µL | IM7 | BioLegend, UK |
| GITR (CD357) | FITC | 2 µL | YGITR 765 | BioLegend, UK |
| OX-40 (CD134) | PE | 1.25 µL | OX-86 | BioLegend, UK |
| CTLA-4 (CD152) | PE/Dazzle™ 594 | 2.5 µL | UC10-4B9 | BioLegend, UK |
| LAG-3 (CD223) | PerCP-Cy™5.5 | 2.5 µL | C9B7W | BioLegend, UK |
| Tim-3 (CD366) | PE-Cy™7 | 2.5 µL | B8.2C12 | BioLegend, UK |
| PD-1 | APC | 2.5 µL | 29F.1A12 | BioLegend, UK |
| CD107a | FITC | 3 µL | 1D4B | BioLegend, UK |
| TNF-α | PE | 1.25 µL | MP6-XT22 | BioLegend, UK |
| Ki67 | PE-eFluor 610 | 0.3 µL | SolA15 | EBioscience Ltd., UK |
| IL-2 | PerCP-Cy™5.5 | 3 µL | JES6-5H4 | BioLegend, UK |
| IFNγ | PE-Cy™7 | 3 µL | XMG1.2 | BioLegend, UK |
| Granzyme B | APC | 2.5 µL | QA16A02 | BioLegend, UK |
| Antibody | Fluorochrome | Volume μL/Test | Clone | Manufacture |
|---|---|---|---|---|
| Dextramer™ A*0201/Neg Control-PE | PE | 10 µL | WB266 | Immudex, Denmark |
| Dextramer™ A*0201/ILLWQPIPV-PE | PE | 10 µL | WB488 | Immudex, Denmark |
| CD8 | APC-Fire™ 750 | 2.5 µL | RPA-T8 | BioLegend, UK |
| CD3 | PE-Dazzle™ 594 | 2.5 µL | UCHT1 | BioLegend, UK |
| CD19 | BV421 | 2.5 µL | HIB19 | BioLegend, UK |
Appendix B
| Code | Age | Diagnosis | LUTS | PSA (ng/mL) | PSAD (ng/mL/cc) | TRUS Pathology | TPTP Pathology | Gleason Score | TNM Pathological Stage | D’Amico Classification |
|---|---|---|---|---|---|---|---|---|---|---|
| LE097 | 75 | Benign | YES | 11 | 0.22 | N/A | - | N/A | - | |
| LE100 | 68 | Benign | YES | 0.25 | 0.01 | N/A | - | T2 | - | |
| LE103 | 65 | Benign | YES | 12 | 0.10 | N/A | - | Benign | - | |
| LE112 | 60 | Benign | NO | 5.7 | 0.14 | N/A | - | N/A | - | |
| LE312 | 67 | Benign | NO | 12 | 0.13 | N/A | - | N/A | - | |
| LE317 | 73 | Cancer | YES | 11 | 0.16 | N/A | 3 + 3 | 6 | T1c | Low |
| LE098 | 74 | Cancer | NO | 8.3 | 0.18 | 3 + 3 | 6 | Intermediate | ||
| LE101 | 51 | Cancer | YES | 4.2 | 0.16 | 3 + 4 | 7 | Benign | Intermediate | |
| LE111 | 83 | Cancer | YES | 11 | 0.11 | Flat | Intermediate | |||
| LE319 | 69 | Cancer | YES | 7.2 | 15.00 | N/A | 3 + 4 | 7 | T1c | Intermediate |
| LE320 | 71 | Cancer | NO | 7.5 | 0.18 | N/A | 3 + 4 | 7 | T1c | Intermediate |
| LE322 | 71 | Cancer | NO | 21 | 0.16 | N/A | 3 + 3 | 6 | T1c | Intermediate |
| LE102 | 74 | Cancer | YES | 75 | 2.72 | 4 + 5 | 9 | T3 | High | |
| LE104 | 78 | Cancer | YES | 82 | 2.68 | 5 + 5 | 10 | T4 | High | |
| LE105 | 80 | Cancer | YES | 40 | 1.90 | 5 + 4 | 9 | T3 | High | |
| LE109 | 65 | Cancer | YES | 31 | 1.53 | 4 + 5 | 9 | T2 | High | |
| LE113 | 79 | Cancer | NO | 29 | 1 | 4 + 5 | 9 | T2 | High | |
| LE309 | 56 | Cancer | YES | 10 | 0.19 | N/A | 4 + 3 | 7 | T2 | High |
| LE311 | 64 | Cancer | YES | 47 | 1.09 | 4 + 3 | Mets | 7 | Bone metastasis | High |
| LE313 | 76 | Cancer | YES | 66 | 0.05 | Neg | 4 + 5 | 9 | T1c | High |
| LE325 | 75 | Cancer | NO | 21 | 0.18 | N/A | 3 + 5 | 8 | T1c | High |
| ILL STIMULATION | PAP42MUT STIMULATION | |||
|---|---|---|---|---|
| INDIVIDUAL | % Dextramer™ Negative CTRL | % Dextramer ILL | % Dextramer™ Negative CTRL | % Dextramer™ ILL |
| HEALTHY 1 | 0.1 | 0.12 | 0.09 | 0.11 |
| HEALTHY 2 | 0.02 | 0.02 | 0.02 | 0.02 |
| HEALTHY 3 | 0.03 | 0.06 | 0.03 | 0.07 |
| LE097 | 0.18 | 0.1 | 0.16 | 0.2 |
| LE098 | 0.1 | 0.11 | 0.09 | 0.12 |
| LE100 | 0.14 | 0.14 | 0.09 | 0.15 |
| LE101 | 0.04 | 0.37 | 0.01 | 0.39 |
| LE102 | 0.05 | 0.29 | ||
| LE103 | 0.12 | 0.19 | 0.01 | 0.48 |
| LE104 | 0.02 | 0.8 | 0.08 | 0.3 |
| LE105 | 0.03 | 1.6 | 0.08 | 1.09 |
| LE109 | 0.1 | 0.42 | 0.12 | 0.17 |
| LE111 | 0.13 | 0.46 | 0.18 | 0.21 |
| LE112 | 0.11 | 0.26 | 0.11 | 0.13 |
| LE113 | 0.11 | 0.23 | 0.11 | 0.31 |
| LE309 | 0 | 0 | 0.01 | 0.01 |
| LE311 | 0 | 0.01 | 0 | 0.03 |
| LE312 | 0.01 | 0.92 | 0.03 | 0.01 |
| LE313 | 0 | 0 | 0 | 0 |
| LE317 | 0.01 | 0.02 | 0 | 0.01 |
| LE319 | 0.06 | 0.04 | 0.03 | 0.09 |
| LE320 | 0.01 | 0.01 | 0.02 | 0.04 |
| LE322 | 0.05 | 0.04 | 0.03 | 0.03 |
| LE325 | 0.01 | 0.01 | 0.01 | 0.01 |
References
- Sung, H.; Ferlay, J.; Siegel, R.L.; Laversanne, M.; Soerjomataram, I.; Jemal, A.; Bray, F. Global Cancer Statistics 2020: GLOBOCAN Estimates of Incidence and Mortality Worldwide for 36 Cancers in 185 Countries. CA Cancer J. Clin. 2021, 71, 209–249. [Google Scholar] [CrossRef]
- Schymura, M.J.; Kahn, A.R.; German, R.R.; Hsieh, M.-C.; Cress, R.D.; Finch, J.L.; Fulton, J.P.; Shen, T.; Stuckart, E. Factors Associated with Initial Treatment and Survival for Clinically Localized Prostate Cancer: Results from the CDC-NPCR Patterns of Care Study (PoC1). BMC Cancer 2010, 10, 152. [Google Scholar] [CrossRef] [PubMed]
- McNeel, D.G.; Bander, N.H.; Beer, T.M.; Drake, C.G.; Fong, L.; Harrelson, S.; Kantoff, P.W.; Madan, R.A.; Oh, W.K.; Peace, D.J.; et al. The Society for Immunotherapy of Cancer Consensus Statement on Immunotherapy for the Treatment of Prostate Carcinoma. J. Immunother. Cancer 2016, 4, 92. [Google Scholar] [CrossRef] [PubMed]
- De Maeseneer, D.J.; Van Praet, C.; Lumen, N.; Rottey, S. Battling Resistance Mechanisms in Antihormonal Prostate Cancer Treatment: Novel Agents and Combinations. Urol. Oncol. Semin. Orig. Investig. 2015, 33, 310–321. [Google Scholar] [CrossRef] [PubMed]
- Aly, M.; Leval, A.; Schain, F.; Liwing, J.; Lawson, J.; Vágó, E.; Nordström, T.; Andersson, T.M.-L.; Sjöland, E.; Wang, C.; et al. Survival in Patients Diagnosed with Castration-Resistant Prostate Cancer: A Population-Based Observational Study in Sweden. Scand. J. Urol. 2020, 54, 115–121. [Google Scholar] [CrossRef]
- Kirby, M.; Hirst, C.; Crawford, E.D. Characterising the Castration-Resistant Prostate Cancer Population: A Systematic Review. Int. J. Clin. Pract. 2011, 65, 1180–1192. [Google Scholar] [CrossRef]
- Kantoff, P.W.; Higano, C.S.; Shore, N.D.; Berger, E.R.; Small, E.J.; Penson, D.F.; Redfern, C.H.; Ferrari, A.C.; Dreicer, R.; Sims, R.B.; et al. Sipuleucel-T Immunotherapy for Castration-Resistant Prostate Cancer. N. Engl. J. Med. 2010, 363, 411–422. [Google Scholar] [CrossRef]
- Zhang, H.; Hong, H.; Li, D.; Ma, S.; Di, Y.; Stoten, A.; Haig, N.; Gleria, K.D.; Yu, Z.; Xu, X.-N.; et al. Comparing Pooled Peptides with Intact Protein for Accessing Cross-Presentation Pathways for Protective CD8+ and CD4+ T Cells. J. Biol. Chem. 2009, 284, 9184–9191. [Google Scholar] [CrossRef]
- Muniyan, S.; Chaturvedi, N.K.; Dwyer, J.G.; LaGrange, C.A.; Chaney, W.G.; Lin, M.-F. Human Prostatic Acid Phosphatase: Structure, Function and Regulation. Int. J. Mol. Sci. 2013, 14, 10438–10464. [Google Scholar] [CrossRef]
- Graddis, T.J.; McMahan, C.J.; Tamman, J.; Page, K.J.; Trager, J.B. Prostatic Acid Phosphatase Expression in Human Tissues. Int. J. Clin. Exp. Pathol. 2011, 4, 295–306. [Google Scholar]
- Saif, J.M.S.; Vadakekolathu, J.; Rane, S.S.; McDonald, D.; Ahmad, M.; Mathieu, M.; Pockley, A.G.; Durrant, L.; Metheringham, R.; Rees, R.C.; et al. Novel Prostate Acid Phosphatase-Based Peptide Vaccination Strategy Induces Antigen-Specific T-Cell Responses and Limits Tumour Growth in Mice. Eur. J. Immunol. 2014, 44, 994–1004. [Google Scholar] [CrossRef] [PubMed]
- Melief, C.J.M.; van der Burg, S.H. Immunotherapy of Established (Pre)Malignant Disease by Synthetic Long Peptide Vaccines. Nat. Rev. Cancer 2008, 8, 351–360. [Google Scholar] [CrossRef] [PubMed]
- Bijker, M.S.; Eeden, S.J.F.V.D.; Franken, K.L.; Melief, C.J.M.; Offringa, R.; Van Der Burg, S.H. CD8+ CTL Priming by Exact Peptide Epitopes in Incomplete Freund’s Adjuvant Induces a Vanishing CTL Response, Whereas Long Peptides Induce Sustained CTL Reactivity. J. Immunol. 2007, 179, 5033–5040. [Google Scholar] [CrossRef] [PubMed]
- Scheiermann, J.; Klinman, D.M. Clinical Evaluation of CpG Oligonucleotides as Adjuvants for Vaccines Targeting Infectious Diseases and Cancer. Vaccine 2014, 32, 6377–6389. [Google Scholar] [CrossRef] [PubMed]
- Korsholm, K.S.; Hansen, J.; Karlsen, K.; Filskov, J.; Mikkelsen, M.; Lindenstrøm, T.; Schmidt, S.T.; Andersen, P.; Christensen, D. Induction of CD8+ T-Cell Responses against Subunit Antigens by the Novel Cationic Liposomal CAF09 Adjuvant. Vaccine 2014, 32, 3927–3935. [Google Scholar] [CrossRef]
- Pajot, A.; Michel, M.-L.; Fazilleau, N.; Pancré, V.; Auriault, C.; Ojcius, D.M.; Lemonnier, F.A.; Lone, Y.-C. A Mouse Model of Human Adaptive Immune Functions: HLA-A2.1-/HLA-DR1-Transgenic H-2 Class I-/Class II-Knockout Mice. Eur. J. Immunol. 2004, 34, 3060–3069. [Google Scholar] [CrossRef]
- Jurisic, V. Multiomic Analysis of Cytokines in Immuno-Oncology. Expert Rev. Proteom. 2020, 17, 663–674. [Google Scholar] [CrossRef]
- Cossarizza, A.; Chang, H.-D.; Radbruch, A.; Abrignani, S.; Addo, R.; Akdis, M.; Andrä, I.; Andreata, F.; Annunziato, F.; Arranz, E.; et al. Guidelines for the Use of Flow Cytometry and Cell Sorting in Immunological Studies (Third Edition). Eur. J. Immunol. 2021, 51, 2708–3145. [Google Scholar] [CrossRef]
- Özdemir, Ö. Cell-Mediated Cytotoxicity Assays. Asthma Allergy Immunol. 2019, 17, 61–69. [Google Scholar] [CrossRef]
- McNeel, D.G.; Nguyen, L.D.; Ellis, W.J.; Higano, C.S.; Lange, P.H.; Disis, M.L. Naturally Occurring Prostate Cancer Antigen-Specific T Cell Responses of a Th1 Phenotype Can Be Detected in Patients with Prostate Cancer. Prostate 2001, 47, 222–229. [Google Scholar] [CrossRef]
- Machlenkin, A.; Paz, A.; Bar Haim, E.; Goldberger, O.; Finkel, E.; Tirosh, B.; Volovitz, I.; Vadai, E.; Lugassy, G.; Cytron, S.; et al. Human CTL Epitopes Prostatic Acid Phosphatase-3 and Six-Transmembrane Epithelial Antigen of Prostate-3 as Candidates for Prostate Cancer Immunotherapy. Cancer Res. 2005, 65, 6435–6442. [Google Scholar] [CrossRef] [PubMed]
- Voutsas, I.F.; Anastasopoulou, E.A.; Tzonis, P.; Papamichail, M.; Perez, S.A.; Baxevanis, C.N. Unraveling the Role of Preexisting Immunity in Prostate Cancer Patients Vaccinated with a HER-2/Neu Hybrid Peptide. J. Immunother. Cancer 2016, 4, 75. [Google Scholar] [CrossRef] [PubMed]
- Olson, B.M.; Frye, T.P.; Johnson, L.E.; Fong, L.; Knutson, K.L.; Disis, M.L.; McNeel, D.G. HLA-A2-Restricted T-Cell Epitopes Specific for Prostatic Acid Phosphatase. Cancer Immunol. Immunother. 2010, 59, 943–953. [Google Scholar] [CrossRef] [PubMed]
- Peshwa, M.V.; Shi, J.D.; Ruegg, C.; Laus, R.; van Schooten, W.C.A. Induction of Prostate Tumor-Specific CD8+ Cytotoxic T-Lymphocytes in Vitro Using Antigen-Presenting Cells Pulsed with Prostatic Acid Phosphatase Peptide. Prostate 1998, 36, 129–138. [Google Scholar] [CrossRef]
- Hadaschik, B.; Su, Y.; Huter, E.; Ge, Y.; Hohenfellner, M.; Beckhove, P. Antigen Specific T-Cell Responses Against Tumor Antigens Are Controlled by Regulatory T Cells in Patients With Prostate Cancer. J. Urol. 2012, 187, 1458–1465. [Google Scholar] [CrossRef]
- Viganò, S.; Utzschneider, D.T.; Perreau, M.; Pantaleo, G.; Zehn, D.; Harari, A. Functional Avidity: A Measure to Predict the Efficacy of Effector T Cells? Clin. Dev. Immunol. 2012, 2012, e153863. [Google Scholar] [CrossRef]
- Durrant, L.G.; Pudney, V.; Spendlove, I.; Metheringham, R.L. Vaccines as Early Therapeutic Interventions for Cancer Therapy: Neutralising the Immunosuppressive Tumour Environment and Increasing T Cell Avidity May Lead to Improved Responses. Expert Opin. Biol. Ther. 2010, 10, 735–748. [Google Scholar] [CrossRef]
- Sckisel, G.D.; Mirsoian, A.; Minnar, C.M.; Crittenden, M.; Curti, B.; Chen, J.Q.; Blazar, B.R.; Borowsky, A.D.; Monjazeb, A.M.; Murphy, W.J. Differential Phenotypes of Memory CD4 and CD8 T Cells in the Spleen and Peripheral Tissues Following Immunostimulatory Therapy. J. Immunother. Cancer 2017, 5, 33. [Google Scholar] [CrossRef]
- Ahn, E.; Araki, K.; Hashimoto, M.; Li, W.; Riley, J.L.; Cheung, J.; Sharpe, A.H.; Freeman, G.J.; Irving, B.A.; Ahmed, R. Role of PD-1 during Effector CD8 T Cell Differentiation. Proc. Natl. Acad. Sci. USA 2018, 115, 4749–4754. [Google Scholar] [CrossRef]
- Sabins, N.C.; Chornoguz, O.; Leander, K.; Kaplan, F.; Carter, R.; Kinder, M.; Bachman, K.; Verona, R.; Shen, S.; Bhargava, V.; et al. TIM-3 Engagement Promotes Effector Memory T Cell Differentiation of Human Antigen-Specific CD8 T Cells by Activating MTORC1. J. Immunol. 2017, 199, 4091–4102. [Google Scholar] [CrossRef]
- Elliot, T.A.E.; Jennings, E.K.; Lecky, D.A.J.; Thawait, N.; Flores-Langarica, A.; Copland, A.; Maslowski, K.M.; Wraith, D.C.; Bending, D. Antigen and Checkpoint Receptor Engagement Recalibrates T Cell Receptor Signal Strength. Immunity 2021, 54, 2481–2496. [Google Scholar] [CrossRef] [PubMed]
- Anderson, A.C.; Joller, N.; Kuchroo, V.K. Lag-3, Tim-3, and TIGIT: Co-Inhibitory Receptors with Specialized Functions in Immune Regulation. Immunity 2016, 44, 989–1004. [Google Scholar] [CrossRef] [PubMed]
- Sharpe, A.H.; Wherry, E.J.; Ahmed, R.; Freeman, G.J. The Function of Programmed Cell Death 1 and Its Ligands in Regulating Autoimmunity and Infection. Nat. Immunol. 2007, 8, 239–245. [Google Scholar] [CrossRef]
- Konjević, G.M.; Vuletić, A.M.; Mirjačić Martinović, K.M.; Larsen, A.K.; Jurišić, V.B. The Role of Cytokines in the Regulation of NK Cells in the Tumor Environment. Cytokine 2019, 117, 30–40. [Google Scholar] [CrossRef]
- Wherry, E.J.; Kurachi, M. Molecular and Cellular Insights into T Cell Exhaustion. Nat. Rev. Immunol. 2015, 15, 486–499. [Google Scholar] [CrossRef]
- Topalian, S.L.; Drake, C.G.; Pardoll, D.M. Immune Checkpoint Blockade: A Common Denominator Approach to Cancer Therapy. Cancer Cell 2015, 27, 450–461. [Google Scholar] [CrossRef] [PubMed]
- Kaveh, D.A.; Whelan, A.O.; Hogarth, P.J. The Duration of Antigen-Stimulation Significantly Alters the Diversity of Multifunctional CD4 T Cells Measured by Intracellular Cytokine Staining. PLoS ONE 2012, 7, e38926. [Google Scholar] [CrossRef] [PubMed]
- Ellis, J.M.; Henson, V.; Slack, R.; Ng, J.; Hartzman, R.J.; Katovich Hurley, C. Frequencies of HLA-A2 Alleles in Five U.S. Population Groups: Predominance of A∗02011 and Identification of HLA-A∗0231. Hum. Immunol. 2000, 61, 334–340. [Google Scholar] [CrossRef]
- Fong, L.; Brockstedt, D.; Benike, C.; Breen, J.K.; Strang, G.; Ruegg, C.L.; Engleman, E.G. Dendritic Cell-Based Xenoantigen Vaccination for Prostate Cancer Immunotherapy. J. Immunol. 2001, 167, 7150–7156. [Google Scholar] [CrossRef]
- Wolchok, J.D.; Yuan, J.; Houghton, A.N.; Gallardo, H.F.; Rasalan, T.S.; Wang, J.; Zhang, Y.; Ranganathan, R.; Chapman, P.B.; Krown, S.E.; et al. Safety and Immunogenicity of Tyrosinase DNA Vaccines in Patients with Melanoma. Mol. Ther. 2007, 15, 2044–2050. [Google Scholar] [CrossRef]
- Qazilbash, M.H.; Wieder, E.; Thall, P.F.; Wang, X.; Rios, R.; Lu, S.; Kanodia, S.; Ruisaard, K.E.; Giralt, S.A.; Estey, E.H.; et al. PR1 Peptide Vaccine Induces Specific Immunity with Clinical Responses in Myeloid Malignancies. Leukemia 2017, 31, 697–704. [Google Scholar] [CrossRef] [PubMed]
- Johnson, L.E.; Olson, B.M.; McNeel, D.G. Pretreatment Antigen-Specific Immunity and Regulation—Association with Subsequent Immune Response to Anti-Tumor DNA Vaccination. J. Immunother. Cancer 2017, 5, 56. [Google Scholar] [CrossRef] [PubMed]
- Olson, B.M.; Jankowska-Gan, E.; Becker, J.T.; Vignali, D.A.A.; Burlingham, W.J.; McNeel, D.G. Human Prostate Tumor Antigen-Specific CD8+ Regulatory T Cells Are Inhibited by CTLA-4 or IL-35 Blockade. J. Immunol. 2012, 189, 5590–5601. [Google Scholar] [CrossRef] [PubMed]
- Farsaci, B.; Donahue, R.N.; Grenga, I.; Lepone, L.M.; Kim, P.S.; Dempsey, B.; Siebert, J.C.; Ibrahim, N.K.; Madan, R.A.; Heery, C.R.; et al. Analyses of Pretherapy Peripheral Immunoscore and Response to Vaccine Therapy. Cancer Immunol. Res. 2016, 4, 755–765. [Google Scholar] [CrossRef]
- Santegoets, S.J.A.M.; Stam, A.G.M.; Lougheed, S.M.; Gall, H.; Scholten, P.E.T.; Reijm, M.; Jooss, K.; Sacks, N.; Hege, K.; Lowy, I.; et al. T Cell Profiling Reveals High CD4+CTLA-4 + T Cell Frequency as Dominant Predictor for Survival after Prostate GVAX/Ipilimumab Treatment. Cancer Immunol. Immunother. 2013, 62, 245–256. [Google Scholar] [CrossRef]
- Santegoets, S.J.; Stam, A.G.; Lougheed, S.M.; Gall, H.; Jooss, K.; Sacks, N.; Hege, K.; Lowy, I.; Scheper, R.J.; Gerritsen, W.R.; et al. Myeloid Derived Suppressor and Dendritic Cell Subsets Are Related to Clinical Outcome in Prostate Cancer Patients Treated with Prostate GVAX and Ipilimumab. J. Immunother. Cancer 2014, 2, 31. [Google Scholar] [CrossRef]
- Pedersen, G.K.; Andersen, P.; Christensen, D. Immunocorrelates of CAF Family Adjuvants. Semin. Immunol. 2018, 39, 4–13. [Google Scholar] [CrossRef]
- Ahrends, T.; Spanjaard, A.; Pilzecker, B.; Bąbała, N.; Bovens, A.; Xiao, Y.; Jacobs, H.; Borst, J. CD4+ T Cell Help Confers a Cytotoxic T Cell Effector Program Including Coinhibitory Receptor Downregulation and Increased Tissue Invasiveness. Immunity 2017, 47, 848–861. [Google Scholar] [CrossRef]
- Roberts, A.D.; Ely, K.H.; Woodland, D.L. Differential Contributions of Central and Effector Memory T Cells to Recall Responses. J. Exp. Med. 2005, 202, 123–133. [Google Scholar] [CrossRef]
- Blackburn, S.D.; Shin, H.; Haining, W.N.; Zou, T.; Workman, C.J.; Polley, A.; Betts, M.R.; Freeman, G.J.; Vignali, D.A.A.; Wherry, E.J. Coregulation of CD8+ T Cell Exhaustion by Multiple Inhibitory Receptors during Chronic Viral Infection. Nat. Immunol. 2009, 10, 29–37. [Google Scholar] [CrossRef]
- Scholz, M.; Yep, S.; Chancey, M.; Kelly, C.; Chau, K.; Turner, J.; Lam, R.; Drake, C.G. Phase I Clinical Trial of Sipuleucel-T Combined with Escalating Doses of Ipilimumab in Progressive Metastatic Castrate-Resistant Prostate Cancer. Immunotargets 2017, 6, 11–16. [Google Scholar] [CrossRef] [PubMed][Green Version]
- Madan, R.A.; Mohebtash, M.; Arlen, P.M.; Vergati, M.; Rauckhorst, M.; Steinberg, S.M.; Tsang, K.Y.; Poole, D.J.; Parnes, H.L.; Wright, J.J.; et al. Ipilimumab and a Poxviral Vaccine Targeting Prostate-Specific Antigen in Metastatic Castration-Resistant Prostate Cancer: A Phase 1 Dose-Escalation Trial. Lancet Oncol. 2012, 13, 501–508. [Google Scholar] [CrossRef]
- Jochems, C.; Tucker, J.A.; Tsang, K.-Y.; Madan, R.A.; Dahut, W.L.; Liewehr, D.J.; Steinberg, S.M.; Gulley, J.L.; Schlom, J. A Combination Trial of Vaccine plus Ipilimumab in Metastatic Castration-Resistant Prostate Cancer Patients: Immune Correlates. Cancer Immunol. Immunother. 2014, 63, 407–418. [Google Scholar] [CrossRef] [PubMed]
- McNeel, D.G.; Eickhoff, J.C.; Wargowski, E.; Zahm, C.; Staab, M.J.; Straus, J.; Liu, G. Concurrent, but Not Sequential, PD-1 Blockade with a DNA Vaccine Elicits Anti-Tumor Responses in Patients with Metastatic, Castration-Resistant Prostate Cancer. Oncotarget 2018, 9, 25586–25596. [Google Scholar] [CrossRef]






| Status | Clinical Trials.gov Identifier | Interventions | Phase |
|---|---|---|---|
| Recruiting Date completion 2023 | NCT04071236 | Drug: Avelumab Drug: Peposertib Other: Quality-of-Life Assessment Other: Questionnaire Administration Radiation: Radium Ra 223 Dichloride | Phase 1 Phase 2 |
| Completed | NCT00861614 | Drug: Ipilimumab Drug: Placebo | Phase 3 |
| Completed | NCT01057810 | Drug: Ipilimumab Drug: Placebo | Phase 3 |
| Recruiting | NCT03651271 | Biological: Nivolumab Monotherapy Biological: Nivolumab and Ipilimumab and Combination for Metastatic Cancer Biological: Nivolumab and Ipilimumab (3 mg/kg) Combination for Prostate Cancer Biological: Nivolumab and Ipilimumab (5 mg/kg) Combination for Prostate Cancer | Phase 2 |
| Active, but not recruiting | NCT03815942 | Biological: ChAdOx1-MVA 5T4 vaccine Drug: Nivolumab [OPDIVO®] Infusion | Phase 1 Phase 2 |
| Study discontinued due to drug supply issues; no analysis performed, or meaningful data derived. | NCT01420965 | Drug: CT-011 (PD1 Antibody) Other: Sipuleucel-T (PROVENGE®) Drug: Cyclophosphamide | Phase 2 |
| Active, but not recruiting | NCT03177460 | Biological: Daratumumab (CD38 antibody) Drug: FMS Inhibitor JNJ-40346527 Procedure: Radical Prostatectomy | Phase 1 |
| Recruiting | NCT03805594 | Drug: Lu-177-PSMA-617 Biological: Pembrolizumab | Phase 1 |
| Recruiting | NCT04597411 | Radiation: 225-Ac-PSMA-617 Radiation: 68-Ga-PSMA-11 | Phase 1 |
| Active, but not recruiting | NCT01867333 | Biological: PROSTVAC-F/TRICOM Biological: PROSTVAC-V/TRICOM Biological: Enzalutamide (Xtandi) | Phase2 |
| Terminated due to Toxicity | NCT00133224 | Biological: Immunotherapy allogeneic GM-CSF secreting cellular vaccine (GVAX) Drug: Chemotherapy (docetaxel and prednisone) | Phase 3 |
| Terminated based on analysis showing <30% chance of patients meeting primary endpoint | NCT00089856 | Biological: Imunotherapy with allogeneic prostate vaccine (GVAX) Drug: Chemotherapy (Taxotere and prednisone) | Phase 3 |
| Completed | NCT02234921 | Drug: Cyclophosphamide Biological: DRibble Vaccine (targeting DCs) Other name DPV-001 DRibble vaccine Biological: HPV Vaccinations Other Name: Ceravix Drug: Imiquimod | Phase 1 |
| Completed | NCT00140348 | Biological: Immunotherapy allogeneic GM-CSF secreting cellular vaccine | Phase 1 Phase 2 |
| Completed | NCT00140400 | Biological: Immunotherapy Allogeneic GM-CSF secreting cellular vaccine | Phase 1 Phase 2 |
| Recruiting | NCT03518606 | Drug: Durvalumab + Tremelimumab + metronomic Vinorelbine | Phase 1 Phase 2 |
| Recruiting | NCT03493945 | Biological: M7824 (bifunctional anti-PD-L1/TGFβ Trap fusion protein) Drug: N-803 Biological: MVA-BN-Brachyury Biological: FPV-Brachyury Drug: Epacadostat | Phase 1 Phase 2 |
| Completed | NCT03384316 | Biological: ETBX-051; adenoviral brachyury vaccine Biological: ETBX-061; adenoviral Mucin-1 (MUC1) vaccine Biological: ETBX-011; adenoviral Carcinoembryonic antigen (CEA) vaccine | Phase 1 |
| Active, but not recruiting | NCT02740985 | Drug: AZD4635 Drug: Durvalumab Drug: Abiraterone Acetate Drug: Enzalutamide Drug: Oleclumab Drug: Docetaxel | Phase 1 |
| Recruiting | NCT04514484 | Drug: Cabozantinib S-malate Biological: Nivolumab | Phase 1 |
| Recruiting | NCT03217747 | Biological: OX40 Antibody PF-04518600 Drug: Avelumab Radiation: Radiation Therapy Biological: Utomilumab (4-1BB agonist) | Phase 1 Phase 2 |
| Recruiting | NCT01095848 | Biological: DPX-0907 consists of 7 tumor-specific HLA-A2-restricted peptides, a universal T Helper peptide, a polynucleotide adjuvant, a liposome, and Montanide ISA51 VG | Phase 1 |
| Recruiting | NCT03315871 | Biological: PROSTVAC-V Biological: PROSTVAC-F Drug: MSB0011359C (M7824) Biological: CV301 | Phase 2 |
| Completed | NCT03412786 | Bcl-Xl_42-CAF09b vaccine | Phase 1 |
| Completed | NCT02232230 | Drug: PROVENGE® | Phase 2 |
| Completed | NCT00283829 | Drug: docetaxel Drug: IL-2 | Phase 1 Phase 2 |
| Completed | NCT02692976 | Biological: mDC vaccination Biological: pDC vaccination Biological: mDC and pDC vaccination MUC1, NY-ESO-1, and MAGE-C2 | Phase 2 |
| Recruiting | NCT01436968 | Biological: Aglatimagene besadenovec + valacyclovir Biological: Placebo + valacyclovir ProstAtack (oncolytic virus) | Phase 3 |
| Active, but not recruiting | NCT03879122 | Drug: Ipilimumab 5 MG/ML Drug: Nivolumab 10 MG/ML Drug: Docetaxel Drug: ADT (androgen deprivation therapy) | Phase 2 Phase 3 |
| Active, but not recruiting | NCT01867333 | Biological: PROSTVAC-F/TRICOM Biological: PROSTVAC-V/TRICOM Biological: Enzalutamide (Xtandi®) | Phase 2 |
| HHDII/DR1 Mice | Sequence | Haplotype | Length | SYFPEITHI Score hPAP42mer WT | SYFPEITHI Score hPAP42mer Mut |
|---|---|---|---|---|---|
| Class I epitopes | SAMTNLAAL | HLA-A*02:01 | 9 mer | 24 | 30 |
| ILLWQPIPV | 9 mer | 24 | 24 | ||
| ALFPPEGVSI | HLA-A*02:01/A*03 | 10 mer | 27/25 | 27/25 | |
| Class II epitopes | LAALFPPEGVSIWNP | HLA-DRB1*01:01 | 15 mer | 25 | 25 |
| MSAMTNLAALFPPEG | 15 mer | 33 | 33 | ||
| PEGVSIWNPILLWQP | 15 mer | 25 | 25 | ||
| VSIWNPILLWQPIPV | 15 mer | 25 | 25 | ||
| DRTLMSAMTNLAALF | 15 mer | 22 | 30 |
Publisher’s Note: MDPI stays neutral with regard to jurisdictional claims in published maps and institutional affiliations. |
© 2022 by the authors. Licensee MDPI, Basel, Switzerland. This article is an open access article distributed under the terms and conditions of the Creative Commons Attribution (CC BY) license (https://creativecommons.org/licenses/by/4.0/).
Share and Cite
Vu, P.L.; Vadakekolathu, J.; Idri, S.; Nicholls, H.; Cavaignac, M.; Reeder, S.; Khan, M.A.; Christensen, D.; Pockley, A.G.; McArdle, S.E. A Mutated Prostatic Acid Phosphatase (PAP) Peptide-Based Vaccine Induces PAP-Specific CD8+ T Cells with Ex Vivo Cytotoxic Capacities in HHDII/DR1 Transgenic Mice. Cancers 2022, 14, 1970. https://doi.org/10.3390/cancers14081970
Vu PL, Vadakekolathu J, Idri S, Nicholls H, Cavaignac M, Reeder S, Khan MA, Christensen D, Pockley AG, McArdle SE. A Mutated Prostatic Acid Phosphatase (PAP) Peptide-Based Vaccine Induces PAP-Specific CD8+ T Cells with Ex Vivo Cytotoxic Capacities in HHDII/DR1 Transgenic Mice. Cancers. 2022; 14(8):1970. https://doi.org/10.3390/cancers14081970
Chicago/Turabian StyleVu, Pauline Le, Jayakumar Vadakekolathu, Sarra Idri, Holly Nicholls, Manon Cavaignac, Stephen Reeder, Masood A. Khan, Dennis Christensen, Alan Graham Pockley, and Stéphanie E. McArdle. 2022. "A Mutated Prostatic Acid Phosphatase (PAP) Peptide-Based Vaccine Induces PAP-Specific CD8+ T Cells with Ex Vivo Cytotoxic Capacities in HHDII/DR1 Transgenic Mice" Cancers 14, no. 8: 1970. https://doi.org/10.3390/cancers14081970
APA StyleVu, P. L., Vadakekolathu, J., Idri, S., Nicholls, H., Cavaignac, M., Reeder, S., Khan, M. A., Christensen, D., Pockley, A. G., & McArdle, S. E. (2022). A Mutated Prostatic Acid Phosphatase (PAP) Peptide-Based Vaccine Induces PAP-Specific CD8+ T Cells with Ex Vivo Cytotoxic Capacities in HHDII/DR1 Transgenic Mice. Cancers, 14(8), 1970. https://doi.org/10.3390/cancers14081970

