A Target Animal Effectiveness Study on Adjuvant Peptide-Based Vaccination in Dogs with Non-Metastatic Appendicular Osteosarcoma Undergoing Amputation and Chemotherapy
Abstract
:Simple Summary
Abstract
1. Introduction
2. Materials and Methods
2.1. Trial Design
2.2. Vaccine Preparation
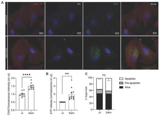
2.3. Immunofluorescence
2.4. ATP Release
2.5. Vaccine Administration
2.6. Immunomonitoring
2.7. Vaccine-Specific T-Cell Response
2.8. Humoral Response
2.9. Control Population
2.10. Antitumor Response Assessment and Follow-Up
2.11. Toxicity
2.12. Sample Size Calculation
2.13. Statistical Analysis
3. Results
3.1. Vaccine Preparation and Quality Control
3.2. Patient and Tumor Characteristics
3.3. Chemotherapy
3.4. Vaccine Administration
3.5. Immunomonitoring
3.6. Clinical Outcome
4. Discussions
5. Conclusions
Supplementary Materials
Author Contributions
Funding
Institutional Review Board Statement
Informed Consent Statement
Data Availability Statement
Acknowledgments
Conflicts of Interest
References
- Ehrhart, N.P.; Christensen, N.I.; Fan, T.M. Tumors of the Skeletal System. In Withrow and MacEwen’s Small Animal Clinical Oncology, 6th ed.; Vail, D.M., Thamm, D.H., Liptak, J.M., Eds.; Saunders; Elsevier: St. Louis, MI, USA, 2020; pp. 524–550. [Google Scholar]
- Culp, W.T.N.; Olea-Popelka, F.; Sefton, J.; Aldridge, C.F.; Withrow, S.J.; Lafferty, M.H.; Rebhun, R.B.; Kent, M.S.; Ehrhart, N. Evaluation of outcome and prognostic factors for dogs living greater than one year after diagnosis of osteosarcoma: 90 cases (1997–2008). J. Am. Veter. Med. Assoc. 2014, 245, 1141–1146. [Google Scholar] [CrossRef] [PubMed] [Green Version]
- Dyson, K.A.; Stover, B.D.; Grippin, A.; Mendez-Gomez, H.R.; Lagmay, J.; Mitchell, D.A.; Sayour, E.J. Emerging trends in immunotherapy for pediatric sarcomas. J. Hematol. Oncol. 2019, 12, 78–88. [Google Scholar] [CrossRef] [PubMed]
- Mehl, M.L.; Withrow, S.J.; Seguin, B.; Powers, B.E.; Dernell, W.S.; Pardo, A.D.; Rosenthal, R.C.; Dolginow, S.Z.; Park, R.D. Spontaneous regression of osteosarcoma in four dogs. J. Am. Veter. Med. Assoc. 2001, 219, 614–617. [Google Scholar] [CrossRef] [PubMed] [Green Version]
- Thrall, D.E.; Withrow, S.J.; Powers, B.E.; Straw, R.C.; Page, R.L.; Heidner, G.L.; Richardson, D.C.; Bissonnette, K.W.; Betts, C.; DeYoung, D.J.; et al. Radiotherapy prior to cortical allograft limb sparing in dogs with osteosarcoma: A dose response assay. Int. J. Radiat. Oncol. Biol. Phys. 1990, 18, 1351–1357. [Google Scholar] [CrossRef]
- Lascelles, B.D.X.; Dernell, W.S.; Correa, M.T.; Lafferty, M.; Devitt, C.M.; Kuntz, C.A.; Straw, R.C.; Withrow, S.J. Improved Survival Associated With Postoperative Wound Infection in Dogs Treated With Limb-Salvage Surgery for Osteosarcoma. Ann. Surg. Oncol. 2005, 12, 1073–1083. [Google Scholar] [CrossRef]
- Liptak, J.; Dernell, W.S.; Ehrhart, N.; Lafferty, M.H.; Monteith, G.J.; Withrow, S.J. Cortical Allograft and Endoprosthesis for Limb-Sparing Surgery in Dogs with Distal Radial Osteosarcoma: A Prospective Clinical Comparison of Two Different Limb-Sparing Techniques. Veter. Surg. 2006, 35, 518–533. [Google Scholar] [CrossRef] [PubMed]
- Sottnik, J.L.; U’Ren, L.W.; Thamm, D.H.; Withrow, S.J.; Dow, S.W. Chronic bacterial osteomyelitis suppression of tumor growth requires innate immune responses. Cancer Immunol. Immunother. 2010, 59, 367–378. [Google Scholar] [CrossRef]
- Kurzman, I.D.; Shi, F.; Vail, D.M.; MacEwen, E.G. In Vitro and In Vivo Enhancement of Canine Pulmonary Alveolar Macrophage Cytotoxic Activity Against Canine Osteosarcoma Cells. Cancer Biotherapy Radiopharm. 1999, 14, 121–128. [Google Scholar] [CrossRef]
- Kurzman, I.D.; MacEwen, E.G.; Rosenthal, R.C.; Fox, L.E.; Keller, E.T.; Helfand, S.C.; Vail, D.M.; Dubielzing, R.R.; Madewell, B.R.; Rodriguez, C.O., Jr.; et al. Adjuvant therapy for osteosarcoma in dogs: Results of randomized clinical trials using combined liposome-encapsulated muramyl tripeptide and cisplatin. Clin. Cancer Res. 1995, 1, 1595–1601. [Google Scholar]
- Mason, N.J.; Gnanandarajah, J.S.; Engiles, J.B.; Gray, F.; Laughlin, D.S.; Gaurnier-Hausser, A.; Wallecha, A.; Huebner, M.; Paterson, Y. Immunotherapy with a HER2-Targeting Listeria Induces HER2-Specific Immunity and Demonstrates Potential Therapeutic Effects in a Phase I Trial in Canine Osteosarcoma. Clin. Cancer Res. 2016, 22, 4380–4390. [Google Scholar] [CrossRef] [Green Version]
- Melacarne, A.; Ferrari, V.; Tiraboschi, L.; Mishto, M.; Liepe, J.; Aralla, M.; Marconato, L.; Lizier, M.; Pozzi, C.; Zeira, O.; et al. Identification of a class of non-conventional ER-stress-response-derived immunogenic peptides. Cell Rep. 2021, 36, 109312. [Google Scholar] [CrossRef] [PubMed]
- Tarone, L.; Barutello, G.; Iussich, S.; Giacobino, D.; Quaglino, E.; Buracco, P.; Cavallo, F.; Riccardo, F. Naturally occurring cancers in pet dogs as pre-clinical models for cancer immunotherapy. Cancer Immunol. Immunother. 2019, 68, 1839–1853. [Google Scholar] [CrossRef] [PubMed] [Green Version]
- Stroud, C.; Dmitriev, I.; Kashentseva, E.; Bryan, J.N.; Curiel, D.T.; Rindt, H.; Reinero, C.; Henry, C.J.; Bergman, P.J.; Mason, N.J.; et al. A One Health overview, facilitating advances in comparative medicine and translational research. Clin. Transl. Med. 2016, 5, 26. [Google Scholar] [CrossRef] [PubMed] [Green Version]
- Tremolada, G.; Thamm, D.H.; Milovancev, M.; Seguin, B. Biological behaviour of primary osteosarcoma of the digits, metacarpal and metatarsal bones in dogs. Veter. Comp. Oncol. 2021, 19, 735–742. [Google Scholar] [CrossRef]
- Pogoda, K.; Kameritsch, P.; Retamal, M.A.; Vega, J.L. Regulation of gap junction channels and hemichannels by phosphorylation and redox changes: A revision. BMC Cell Biol. 2016, 17, 11. [Google Scholar] [CrossRef] [Green Version]
- Kramer, M.; Font, E. Reducing sample size in experiments with animals: Historical controls and related strategies. Biol. Rev. Camb. Philos. Soc. 2015, 92, 431–445. [Google Scholar] [CrossRef]
- LeBlanc, A.K.; Atherton, M.; Bentley, R.T.; Boudreau, C.E.; Burton, J.H.; Curran, K.M.; Dow, S.; Giuffrida, M.A.; Kellihan, H.B.; Mason, N.J.; et al. Veterinary Cooperative Oncology Group—Common Terminology Criteria for Adverse Events ( VCOG-CTCAE v2) following investigational therapy in dogs and cats. Veter. Comp. Oncol. 2021, 19, 311–352. [Google Scholar] [CrossRef]
- Boerman, I.; Selvarajah, G.T.; Nielen, M.; Kirpensteijn, J. Prognostic factors in canine appendicular osteosarcoma—A meta-analysis. BMC Veter. Res. 2012, 8, 56. [Google Scholar] [CrossRef] [Green Version]
- Sottnik, J.; Rao, S.; Lafferty, M.; Thamm, D.; Morley, P.; Withrow, S.; Dow, S. Association of Blood Monocyte and Lymphocyte Count and Disease-Free Interval in Dogs with Osteosarcoma. J. Veter. Intern. Med. 2010, 24, 1439–1444. [Google Scholar] [CrossRef]
- Al-Khan, A.; Nimmo, J.; Day, M.; Tayebi, M.; Ryan, S.; Kuntz, C.; Simcock, J.; Tarzi, R.; Saad, E.; Richardson, S.; et al. Fibroblastic Subtype has a Favourable Prognosis in Appendicular Osteosarcoma of Dogs. J. Comp. Pathol. 2020, 176, 133–144. [Google Scholar] [CrossRef]
- Marconato, L.; Buracco, P.; Polton, G.A.; Finotello, R.; Stefanello, D.; Skor, O.; Bicanova, L.; Capitani, O.; Floch, F.; Morello, E.; et al. Timing of adjuvant chemotherapy after limb amputation and effect on outcome in dogs with appendicular osteosarcoma without distant metastases. J. Am. Veter. Med. Assoc. 2021, 259, 749–756. [Google Scholar] [CrossRef] [PubMed]
- Abdulrahman, Z.; De Miranda, N.; Van Esch, E.M.G.; Steenwijk, P.J.D.V.V.; Nijman, H.W.; Welters, M.J.P.; I E Van Poelgeest, M.; Van Der Burg, S.H. Pre-existing inflammatory immune microenvironment predicts the clinical response of vulvar high-grade squamous intraepithelial lesions to therapeutic HPV16 vaccination. J. Immunother. Cancer 2020, 8, e000563. [Google Scholar] [CrossRef] [PubMed] [Green Version]
- Judge, S.; Yanagisawa, M.; Sturgill, I.R.; Bateni, S.B.; Gingrich, A.A.; Foltz, J.A.; Lee, D.A.; Modiano, J.F.; Monjazeb, A.M.; Culp, W.T.N.; et al. Blood and tissue biomarker analysis in dogs with osteosarcoma treated with palliative radiation and intra-tumoral autologous natural killer cell transfer. PLoS ONE 2020, 15, e0224775. [Google Scholar] [CrossRef] [Green Version]
- Flesner, B.K.; Wood, G.W.; Gayheart-Walsten, P.; Sonderegger, F.L.; Henry, C.J.; Tate, D.J.; Bechtel, S.M.; Donnelly, L.; Johnson, G.C.; Kim, D.Y.; et al. Autologous cancer cell vaccination, adoptive T -cell transfer, and interleukin-2 administration results in long-term survival for companion dogs with osteosarcoma. J. Veter. Intern. Med. 2020, 34, 2056–2067. [Google Scholar] [CrossRef] [PubMed]
- Mason, N.J. Comparative Immunology and Immunotherapy of Canine Osteosarcoma. Adv. Exp. Med. Biol. 2020, 1258, 199–221. [Google Scholar] [CrossRef] [PubMed]
- Saccheri, F.; Pozzi, C.; Avogadri, F.; Barozzi, S.; Faretta, M.; Fusi, P.; Rescigno, M. Bacteria-Induced Gap Junctions in Tumors Favor Antigen Cross-Presentation and Antitumor Immunity. Sci. Transl. Med. 2010, 2, 44ra57. [Google Scholar] [CrossRef] [PubMed]
- Avogadri, F.; Martinoli, C.; Petrovska, L.; Chiodoni, C.; Transidico, P.; Bronte, V.; Longhi, R.; Colombo, M.P.; Dougan, G.; Rescigno, M. Cancer Immunotherapy Based on Killing of Salmonella-Infected Tumor Cells. Cancer Res. 2005, 65, 3920–3927. [Google Scholar] [CrossRef] [Green Version]
- Saxena, M.; van der Burg, S.H.; Melief, C.J.M.; Bhardwaj, N. Therapeutic cancer vaccines. Nat. Rev. Cancer 2021, 21, 360–378. [Google Scholar] [CrossRef]
- van der Burg, S.H. Correlates of immune and clinical activity of novel cancer vaccines. Semin. Immunol. 2018, 39, 119–136. [Google Scholar] [CrossRef]
- Van Der Burg, S.H.; Arens, R.; Ossendorp, F.; van Hall, T.; Melief, C.J.M. Vaccines for established cancer: Overcoming the challenges posed by immune evasion. Nat. Rev. Cancer 2016, 16, 219–233. [Google Scholar] [CrossRef]
- Melief, C.J.; van Hall, T.; Arens, R.; Ossendorp, F.; Van Der Burg, S.H. Therapeutic cancer vaccines. J. Clin. Investig. 2015, 125, 3401–3412. [Google Scholar] [CrossRef] [PubMed]
- Melief, C.J.M.; Welters, M.J.P.; Vergote, I.; Kroep, J.R.; Kenter, G.G.; Ottevanger, P.B.; Tjalma, W.A.A.; Denys, H.; van Poelgeest, M.I.E.; Nijman, H.W.; et al. Strong vaccine responses during chemotherapy are associated with prolonged cancer survival. Sci. Transl. Med. 2020, 12, eaaz8235. [Google Scholar] [CrossRef] [PubMed]
- Vanneman, M.; Dranoff, G. Combining immunotherapy and targeted therapies in cancer treatment. Nat. Rev. Cancer 2012, 12, 237–251. [Google Scholar] [CrossRef] [PubMed] [Green Version]
- Zitvogel, L.; Apetoh, L.; Ghiringhelli, F.; Andre, F.; Tesniere, A.; Kroemer, G. The anticancer immune response: Indispensable for therapeutic success? J. Clin. Investig. 2008, 118, 1991–2001. [Google Scholar] [CrossRef] [Green Version]
- Galluzzi, L.; Buqué, A.; Kepp, O.; Zitvogel, L.; Kroemer, G. Immunological Effects of Conventional Chemotherapy and Targeted Anticancer Agents. Cancer Cell 2015, 28, 690–714. [Google Scholar] [CrossRef] [Green Version]
- Apetoh, L.; Ghiringhelli, F.; Tesniere, A.; Obeid, M.; Ortiz, C.; Criollo, A.; Mignot, G.; Maiuri, M.C.; Ullrich, E.; Saulnier, P.; et al. Toll-like receptor 4–dependent contribution of the immune system to anticancer chemotherapy and radiotherapy. Nat. Med. 2007, 13, 1050–1059. [Google Scholar] [CrossRef]
- Oresta, B.; Pozzi, C.; Braga, D.; Hurle, R.; Lazzeri, M.; Colombo, P.; Frego, N.; Erreni, M.; Faccani, C.; Elefante, G.; et al. Mitochondrial metabolic reprogramming controls the induction of immunogenic cell death and efficacy of chemotherapy in bladder cancer. Sci. Transl. Med. 2021, 13, eaba6110. [Google Scholar] [CrossRef]
- Pozzi, C.; Cuomo, A.; Spadoni, I.; Magni, E.; Silvola, A.; Conte, A.; Sigismund, S.; Ravenda, P.S.; Bonaldi, T.; Zampino, M.G.; et al. The EGFR-specific antibody cetuximab combined with chemotherapy triggers immunogenic cell death. Nat. Med. 2016, 22, 624–631. [Google Scholar] [CrossRef]
- Weir, G.M.; Liwski, R.S.; Mansour, M. Immune Modulation by Chemotherapy or Immunotherapy to Enhance Cancer Vaccines. Cancers 2011, 3, 3114–3142. [Google Scholar] [CrossRef] [Green Version]
- Naiman, B.M.; Blumerman, S.; Alt, D.; Bolin, C.A.; Brown, R.; Zuerner, R.; Baldwin, C.L. Evaluation of Type 1 Immune Response in Naïve and Vaccinated Animals following Challenge with Leptospira borgpetersenii Serovar Hardjo: Involvement of WC1(+) gammadelta and CD4 T Cells. Infect. Immun. 2002, 70, 6147–6157. [Google Scholar] [CrossRef] [Green Version]
- Brown, R.; Blumerman, S.; Gay, C.; Bolin, C.; Duby, R.; Baldwin, C.L. Comparison of three different leptospiral vaccines for induction of a type 1 immune response to Leptospira borgpetersenii serovar Hardjo. Vaccine 2003, 21, 4448–4458. [Google Scholar] [CrossRef]
- Smith, M.; García-Martínez, E.; Pitter, M.R.; Fucikova, J.; Spisek, R.; Zitvogel, L.; Kroemer, G.; Galluzzi, L. Trial Watch: Toll-like receptor agonists in cancer immunotherapy. OncoImmunology 2018, 7, e1526250. [Google Scholar] [CrossRef] [PubMed]
- Bergman, P.J.; MacEwen, E.G.; Kurzman, I.D.; Henry, C.J.; Hammer, A.S.; Knapp, D.W.; Hale, A.; Kruth, S.A.; Klein, M.K.; Klausner, J.; et al. Amputation and Carboplatin for Treatment of Dogs With Osteosarcoma: 48 Cases (1991 to 1993). J. Veter. Intern. Med. 1996, 10, 76–81. [Google Scholar] [CrossRef] [PubMed]
- Phillips, B.; Powers, B.E.; Dernell, W.S.; Straw, R.C.; Khanna, C.; Hogge, G.S.; Vail, D.M. Use of Single-Agent Carboplatin as Adjuvant or Neoadjuvant Therapy in Conjunction With Amputation for Appendicular Osteosarcoma in Dogs. J. Am. Anim. Hosp. Assoc. 2009, 45, 33–38. [Google Scholar] [CrossRef] [PubMed]
- Saam, D.E.; Liptak, J.; Stalker, M.J.; Chun, R. Predictors of outcome in dogs treated with adjuvant carboplatin for appendicular osteosarcoma: 65 cases (1996–2006). J. Am. Veter. Med. Assoc. 2011, 238, 195–206. [Google Scholar] [CrossRef] [Green Version]
- Vail, D.M.; Kurzman, I.D.; Glawe, P.C.; O’Brien, M.G.; Chun, R.; Garrett, L.D.; Obradovich, J.E.; Fred, R.M., 3rd; Khanna, C.; Colbern, G.T.; et al. STEALTH liposome-encapsulated cisplatin (SPI-77) versus carboplatin as adjuvant therapy for spontaneously arising osteosarcoma (OSA) in the dog: A randomized multicenter clinical trial. Cancer Chemother. Pharmacol. 2002, 50, 131–136. [Google Scholar] [CrossRef]
- Kent, M.S.; Strom, A.; London, C.A.; Seguin, B. Alternating carboplatin and doxorubicin as adjunctive chemotherapy to amputation or limb-sparing surgery in the treatment of appendicular osteosarcoma in dogs. J. Vet. Intern. Med. 2004, 18, 540–544. [Google Scholar] [CrossRef] [PubMed]
- Skorupski, K.A.; Uhl, J.M.; Szivek, A.; Frazier, S.D.A.; Rebhun, R.B.; Rodriguez, C.O. Carboplatin versus alternating carboplatin and doxorubicin for the adjuvant treatment of canine appendicular osteosarcoma: A randomized, phase III trial. Vet. Comp. Oncol. 2013, 14, 81–87. [Google Scholar] [CrossRef] [Green Version]



| Variable | Time to Metastasis | p | Tumor-Specific Survival | p |
|---|---|---|---|---|
| Age <7 or >10 years | 0.82 (0.46–1.46) | 0.503 | 0.90 (0.50–1.62) | 0.733 |
| Giant breed (≥45 kg) | 0.66 (0.26–1.67) | 0.382 | 0.55 (0.20–1.53) | 0.253 |
| Male sex | 1.28 (0.72–2.28) | 0.408 | 1.47 (0.82–2.64) | 0.197 |
| Tumor located in proximal humerus | 1.13 (0.59–2.15) | 0.712 | 1.39 (0.73–2.66) | 0.322 |
| Increased serum ALP activity | 2.54 (1.02–6.32) | 0.045 * | 2.85 (1.12–7.24) | 0.027 * |
| Chondroblastic histotype | 0.41 (0.10–1.69) | 0.216 | 0.39 (0.09–1.60) | 0.188 |
| >5 days between amputation and chemotherapy | 1.47 (0.80–2.70) | 0.216 | 1.72 (0.92–3.21) | 0.087 |
| Lack of vaccine administration | 2.33 (1.20–4.50) | 0.012 * | 2.80 (1.42–5.54) | 0.003 * |
| Variable | Time to Metastasis | p | Tumor Specific Survival | p |
|---|---|---|---|---|
| Increased serum ALP activity | 2.30 (0.92–5.72) | 0.073 | 2.67 (1.05–6.76) | 0.039 * |
| Lack of vaccine administration | 2.25 (1.16–4.37) | 0.017 * | 2.75 (1.39–5.44) | 0.004 * |
Publisher’s Note: MDPI stays neutral with regard to jurisdictional claims in published maps and institutional affiliations. |
© 2022 by the authors. Licensee MDPI, Basel, Switzerland. This article is an open access article distributed under the terms and conditions of the Creative Commons Attribution (CC BY) license (https://creativecommons.org/licenses/by/4.0/).
Share and Cite
Marconato, L.; Melacarne, A.; Aralla, M.; Sabattini, S.; Tiraboschi, L.; Ferrari, V.; Zeira, O.; Balboni, A.; Faroni, E.; Guerra, D.; et al. A Target Animal Effectiveness Study on Adjuvant Peptide-Based Vaccination in Dogs with Non-Metastatic Appendicular Osteosarcoma Undergoing Amputation and Chemotherapy. Cancers 2022, 14, 1347. https://doi.org/10.3390/cancers14051347
Marconato L, Melacarne A, Aralla M, Sabattini S, Tiraboschi L, Ferrari V, Zeira O, Balboni A, Faroni E, Guerra D, et al. A Target Animal Effectiveness Study on Adjuvant Peptide-Based Vaccination in Dogs with Non-Metastatic Appendicular Osteosarcoma Undergoing Amputation and Chemotherapy. Cancers. 2022; 14(5):1347. https://doi.org/10.3390/cancers14051347
Chicago/Turabian StyleMarconato, Laura, Alessia Melacarne, Marina Aralla, Silvia Sabattini, Luca Tiraboschi, Valentina Ferrari, Offer Zeira, Andrea Balboni, Eugenio Faroni, Dina Guerra, and et al. 2022. "A Target Animal Effectiveness Study on Adjuvant Peptide-Based Vaccination in Dogs with Non-Metastatic Appendicular Osteosarcoma Undergoing Amputation and Chemotherapy" Cancers 14, no. 5: 1347. https://doi.org/10.3390/cancers14051347
APA StyleMarconato, L., Melacarne, A., Aralla, M., Sabattini, S., Tiraboschi, L., Ferrari, V., Zeira, O., Balboni, A., Faroni, E., Guerra, D., Pisoni, L., Ghezzi, E., Pettinari, L., & Rescigno, M. (2022). A Target Animal Effectiveness Study on Adjuvant Peptide-Based Vaccination in Dogs with Non-Metastatic Appendicular Osteosarcoma Undergoing Amputation and Chemotherapy. Cancers, 14(5), 1347. https://doi.org/10.3390/cancers14051347

