Simple Summary
The mutational status of certain genes can be useful to advance therapeutic decision making and clinical management of cancer patients. In metastatic colorectal cancer, current clinicopathological factors employed in clinical practice have low or modest individual effect on survival, leading to a poor ability to discriminate patients at high risk. Here, we obtained data from metastatic colorectal cancer patients undergoing molecular testing by targeted gene sequencing, and we identified SMAD4 and FBXW7 mutated genes as negative prognostic markers in TP53–driven tumors, which also improved the predictive performance to discriminate high–risk patients beyond clinical factors alone. This negative prognostic impact of co–occurring SMAD4/TP53 and FBXW7/TP53 mutations was confirmed in an independent validation analysis using publicly available data.
Abstract
Next–generation sequencing (NGS) provides a molecular rationale to inform prognostic stratification and to guide personalized treatment in cancer patients. Here, we determined the prognostic and predictive value of actionable mutated genes in metastatic colorectal cancer (mCRC). Among a total of 294 mCRC tumors examined by targeted NGS, 200 of them derived from patients treated with first–line chemotherapy plus/minus monoclonal antibodies were included in prognostic analyses. Discriminative performance was assessed by time–dependent estimates of the area under the curve (AUC). The most recurrently mutated genes were TP53 (64%), KRAS or NRAS (49%), PIK3CA (15%), SMAD4 (14%), BRAF (13%), and FBXW7 (9.5%). Mutations in FBXW7 correlated with worse OS rates (p = 0.036; HR, 2.24) independently of clinical factors. Concurrent mutations in TP53 and FBXW7 were associated with increased risk of death (p = 0.02; HR, 3.31) as well as double–mutated TP53 and SMAD4 (p = 0.03; HR, 2.91). Analysis of the MSK–IMPACT mCRC cohort (N = 1095 patients) confirmed the same prognostic trend for the previously identified mutated genes. Addition of the mutational status of these genes upon clinical factors resulted in a time–dependent AUC of 87%. Gene set enrichment analysis revealed specific molecular pathways associated with SMAD4 and FBXW7 mutations in TP53–defficient tumors. Conclusively, SMAD4 and FBXW7 mutations in TP53–altered tumors were predictive of a negative prognostic outcome in mCRC patients treated with first–line regimens.
1. Introduction
Colorectal cancer (CRC) accounts for 10% of all cancer incidence and mortality worldwide, and associated deaths often occur as a consequence of disease metastases [1]. Despite the incremental clinical benefit added by combinatorial targeted therapies over the last two decades, global median survival at five years remains below 15% in patients with disseminated disease [2]. Current clinicopathological factors employed for management of metastatic CRC (mCRC), such as patient performance status, tumor stage at diagnosis, number and diameter of liver metastases, and carcinoembryonic antigen levels, have low or moderate individual effect on survival [3,4,5]. Therefore, further biomarker–driven research on the genomic characterization of mCRC might advance our ability to predict clinical and therapeutic outcomes.
Tumor profiling based on next–generation sequencing (NGS) can provide a molecular rationale for effective prognostication and therapeutic decision making based on individual genomic information. Nevertheless, current guidelines for risk stratification of patients with mCRC are only partially based on the genomic profiling of the tumor [6,7]. Mismatch repair (MMR) deficiency and BRAFV600E mutation are relevant genetic markers associated with unfavorable prognosis although their prevalence in mCRC is low [8,9]. In addition, mutations in KRAS and NRAS have been related to poor survival as well as to lack of response to anti–EGFR therapy [10,11,12]. Other somatically mutated genes reported to hold negative prognostic value affect SMAD4 [13,14,15] and FBXW7 in resected liver metastases [16], whose frequency of alteration increases upon advanced CRC stages. Recently, wild–type APC in patients with microsatellite–stable (MSS) tumors has been also associated with poor prognosis in mCRC [17,18]. Coexistence of mutations in these frequently altered genes can sometimes exhibit a synergistic effect on survival compared with mutation in one of them alone, such as concurrent triple mutations in TP53/KRAS/SMAD4 [19].
In this study, we obtained data from 294 mCRC patients undergoing routine NGS–based tumor testing in our hospital using the Oncomine Solid Tumor 22–gene panel, enabling us to characterize the mutational spectrum of actionable genes in mCRC. We subsequently aimed at assessing the effects on survival of individual and concomitant mutated genes in patients treated with first–line regimens, i.e., chemotherapy doublets plus/minus monoclonal antibodies against EGFR or VEGF. Moreover, we performed predictive modelling using machine learning–based analysis to assess whether genetic biomarkers can improve the diagnostic accuracy over clinical parameters.
2. Materials and Methods
2.1. Cohort of Patients, Clinical Information, and Ethics Statement
The study was conceived on a retrospective cohort of 294 patients diagnosed with metastatic CRC between January 2016 and January 2020 at the Hospital Clínic of Barcelona. Clinicopathologic information of patients was retrospectively collected from the hospital registry database, and follow–up data were censored in April 2020.
For each patient, disease parameters recorded included sex, age, Eastern Cooperative Oncology Group (ECOG) performance status, stage at diagnosis, site of the primary lesion (ascending or transverse colon were considered right; whilst descending, sigma, or rectum were considered left), microsatellite instability (MSI) status, number and type of affected organs, lactate dehydrogenase (LDH), alkaline phosphatase (ALP), C–reactive protein (PCR), leukocytes, and carcinoembryonic antigen (CEA) blood levels.
Among the total screening population, 200/294 (68%) individuals were treated with approved first–line chemotherapy doublets (FOLFOX, FOLFIRI, or CAPOX) plus/minus anti–VEGF (bevacizumab) or anti–EGFR agents (cetuximab or panitumumab). Only those individuals presenting as good enough medical condition (i.e., ECOG < 2 and/or < 70 years old) were considered suitable for receiving antibody–based targeted agents. Other treatment options were administered to 72/294 (24.5%) patients, including metastatic resection in 50/294 (17%), radiofrequency ablation in 6/294 (2%), and capecitabine monotherapy to 16/294 (6%). The remaining 22/294 (7.5%) patients received best supportive care (BSC) (Figure S1).
2.2. Datasets Obtained from Public Repositories
Validation analyses were carried out on publicly available data downloaded from cBioPortal [20]. A cohort of 1134 mCRC patients analyzed with the MSK–IMPACT capture–based NGS of actionable cancer targets [21] was used. Out of the total 1134 cases, 1095 of them (97%) with no missing survival data were included in subsequent prognostic analyses.
Whole–exome sequencing (WES) and RNA sequencing (RNA–Seq) data from the colon and rectal cancer cohorts of The Cancer Genome Atlas (TCGA) (COAD, N = 398; READ, N = 135, respectively) were downloaded from the Genomic Data Commons (GDC) portal on https://gdc.cancer.gov/ (accessed on 29 July 2021). Only primary adenocarcinomas were considered for this study.
2.3. Targeted Next–Generation Sequencing
A panel–based NGS strategy was followed at Hospital Clínic of Barcelona using the Oncomine Solid Tumor DNA kit (Thermo Fisher Scientific, Waltham, MA, USA) to interrogate a panel of 22 genes, comprising commonly mutated genes and druggable targets in solid tumors. Tumor DNA was extracted from formalin–fixed paraffin–embedded (FFPE) unstained sections of primary CRC specimens using the QIAmp DNA FFPE kit (Qiagen, Hilden, Germany) and then quantified with Qubit Double–Stranded DNA High Sensitivity assay kit and Qubit fluorometer assay (Thermo Fisher Scientific). Amplicon–enriched libraries were prepared with the IonAmpliSeq Library kit 2.0 (Thermo Fisher Scientific, Waltham, MA, USA) from 10 ng of input DNA per sample using specific primers from the Oncomine Solid Tumor DNA kit (Thermo Fisher Scientific, Waltham, MA, USA). For the massive parallel sequencing of DNA libraries, the Ion Torrent Personal Genome Machine (PGM) platform was used (Thermo Fisher Scientific) according to the manufacturer’s instructions.
Raw data processing and downstream analyses were performed using the Torrent Suite Software version 4.0.2 automated pipeline (Thermo Fisher Scientific), including adapter trimming, quality controls, and alignment to GRCh37/hg19 reference genome. Single–nucleotide variants (SNVs) and short insertions and deletions (Indels) were called and annotated with the Ion Reporter Software (Thermo Fisher Scientific) using the AmpliSeq Colon and Lung Cancer v2 single sample workflow. All detected variants were filtered and prioritized according to a minimal variant allele frequency (VAF) of at least 3%, frequency in normal population < 1% based on ExAC database (SCR_004068), appearance in COSMIC, and pathogenic functional effect as annotated by the ClinVar database (SCR_006169). For downstream analyses, events in KRAS and NRAS were pooled in a single RAS category.
2.4. Whole–Exome Sequencing Data Analysis
Mutational profiling to identify tumors harbouring TP53, FBXW7, and SMAD4 mutations was performed based on single–nucleotide variants (SNVs) and short insertions and deletions (indels) from WES data. Annotated somatic variants were gathered in aggregated mutation annotation format (MAF). Only common calls detected by both MuTect2 and VarScan2 Somatic Variant Calling Pipelines were encompassed for subsequent analysis. To minimize false–positive events, regions with coverage < 20x and alternative allele frequency <10% were discarded. Truncating alterations (frameshift indels, nonsense and those affecting splicing sites) were directly included as pathogenic. As regards to functional filtering, missense variants were considered pathogenic by the next two available pathogenicity tools: SIFT > 0.05 and/or PolyPhen2 > 0.90. In addition to fulfilling the previous criteria, calls were manually curated and prioritized for final analysis if appearing in COSMIC with FATHMM prediction > 0.70.
2.5. RNA–Seq Data Analysis
For transcriptomic analysis, mapped gene read counts from aligned RNA–Seq data (HTSeq–Counts) were analyzed. Gene counts were firstly processed and filtered using filterByExpr function (edgeR library) to discard low–level counts. Library size normalization factors were calculated per sample with TMM method by calcNormFactors (edgeR) to remove non–biological variability. Filtered data counts were then normalized and transformed into log2–counts per million (logCPM) using voom (limma). Gene–level differential expression between sample groups was executed using linear models by lmFit and eBayes functions (limma), estimating for each gene the log fold–change (FC), Benjamini–Hochberg–adjusted p–value (or false–discovery rate, FDR), and the Bayes moderated t–statistics. Differentially expressed genes were considered when FC > |1.5| and FDR < 0.15. In order to identify relevant biological processes related to deregulated genes implicated in patient phenotypes (i.e., mutated vs. wild–type tumors), gene set enrichment analysis (GSEA) was conducted on the GSEA desktop application 4.1.0 (Broad Institute, Cambridge, MA, USA). Gene sets or pathways were judged as enriched with a minimum normalized enrichment score (NES) > |1.75| and p–value < 0.05.
2.6. Study Endpoints and Statistical Analysis
Two endpoints were evaluated for survival analysis: the primary objective was overall survival (OS), defined as the time from metastatic diagnosis to the date of death by any cause (in deceased patients) or last follow–up. The secondary objective was progression–free survival (PFS), defined from the date of diagnosis of metastasis to the date of progression or death (in patients with event) or last visit. A third study endpoint included in the analysis was objective response rate, as defined in RECIST v1.1 clinical guidelines [22].
The Kaplan–Meier method was used to estimate time–related events, and a log–rank test at 5% significance level was used to compare OS/PFS between groups. To calculate hazard ratios (HRs) and corresponding 95% confidence intervals (CIs), univariate and multivariable Cox regression models with proportional hazards were fitted to assess risks of each mutated gene (individually or in combination) on OS/PFS, adjusting for baseline clinical variables (sex, age, ECOG performance status, MSI, number of affected organs, site of primary lesion, LDH, ALP, PCR, and leukocytes blood levels). Only those clinical variables showing a p–value < 0.15 at the univariate setting were included as co–variates for multivariable Cox models. Multivariate logistic regression was used to judge the association of biomarkers with the degree of response, and odds ratios (OR) were derived as the exponential of each beta coefficient obtained from regression equations. All tests were two–sided, and the significance threshold of all p–values was set at the 5% level. All statistics were carried out using R software version 3.6.
2.7. Machine Learning–Based Classifier Model
Predictive modelling was computed integrating all covariates (including clinical features plus/minus the mutational status of selected genes) to evaluate the probability of each patient to experience disease progression or death. Multiple imputations with chained equations were run using package mice to replace missing data by imputed values, thereby avoiding subsequent exclusion of these cases by the classifier algorithm. A gradient boosting machine (package gbm v. 2.1.8) algorithm was employed for patient classification and for computing individual probabilities. Feature selection was performed on each training dataset by using a Least Absolute Shrinkage Selector Operator (LASSO) regression from R–package glmnet version 2.0–18 (SCR_015505) so that only those parameters with a Beta–coefficient > 0 in the LASSO equation were subsequently included in the gradient boosting machine–based classifier. The model was trained using 5–fold cross–validation with a training/testing split ratio of 80:20% including a repeated random sub–sampling procedure to ensure statistical robustness. Diagnostic accuracy of machine learning–based classifications was evaluated in terms of sensitivity, specificity, precision, and accuracy calculated with crossval package. Discriminative ability of the biomarkers was assessed by means of the area under the curve (AUC) based on time–dependent receiver operating characteristic (ROC) curve analysis, computed using timeROC package.
3. Results
3.1. Clinico–Pathological Description of the Study Population
Table 1 summarizes demographic and clinico–pathological characteristics of the final study cohort. Only those patients receiving baseline chemotherapy doublets as first–line treatment (N = 200) were included for survival analysis to minimize prognostic biases related to therapy (Figure S1). Median age at diagnosis was 66 years (range 30–85), and 57.5% of individuals were male. Four patients (2%) had tumors with microsatellite instability (MSI), and 148/200 (74%) had primary tumors located on left side. Clinico–pathological features according to tumor location are described in Table S1. Median follow–up time was 19.90 months (range 2–97.2 months). At the time of censoring, 100/200 patients (50%) had died and 156/200 (78%) had progressed to first–line treatment, of whom 109 subsequently underwent a second–line therapeutic option.
Table 1.
Clinical description of our study cohort.
To evaluate the association between baseline clinical parameters and OS, Cox proportional hazards models were fitted comprising the study population (N = 200) (Table 2). The strongest independent predictor for OS was the Eastern Cooperative Oncology Group (ECOG) performance status (p < 0.0001; HR = 2.28; 95% CI: 1.56–3.33) as a continuous variable. Other clinicopathological parameters associated with shorter OS at the multivariable setting were lactate dehydrogenase (LDH) (p = 0.0009), alkaline phosphatase (ALP) (p = 0.005), leukocytes (p = 0.005), and age (p = 0.015) as continuous measures. Moreover, patients with left–sided tumors exhibited longer mean OS as compared to those with right–sided ones (22 vs. 16 months, respectively, p = 0.025 in a univariate analysis) (Table 2, Figure S2).
Table 2.
Cox models for PFS/OS stratified by the annotated clinical variables.
3.2. Recurrently Mutated Genes in mCRC
Multi–gene profiling of the entire 294–patient study cohort revealed a total of 526 somatic mutation events, comprising single–nucleotide variants (SNVs) and short insertions and deletions (Indels). Overall, 268/294 (91%) tumors carried one or more genes mutated (Figure 1). The most frequently mutated genes were TP53 (188 patients, 63.95%), RAS (145 patients, 49.32%), PIK3CA (45 patients, 15.31%), SMAD4 (40 patients, 13.61%), BRAF (39 patients, 13.27%), and FBXW7 (28 patients, 9.52%). The remaining genes appeared mutated in less than 5% of cases. As expected, over 90% of mutations affecting RAS were missense variants, and 83% of mutations in KRAS altered hotspot codons 12 or 13. Mutations in RAS positively correlated with occurrence of PIK3CA events (p = 0.015). Tumors with MSI (12 patients, 4.1%) were enriched for BRAF mutations (p = 0.0002), showed inferior proportion of TP53 and RAS events (p = 0.01 and p = 0.035, respectively), and were more frequent in the right than left colon (10% vs. 1.5%, respectively; p = 0.002) as compared to MSS tumors. In addition, FBXW7 was more frequently mutated in left–sided than right–sided colorectal tumors (11.1% vs. 6.4%, respectively; p = 0.38) (Figure S3). Although mutational frequencies did not differ significantly among treatment groups, BRAF and PIK3CA mutations were enriched in patients treated with best supportive care (BSC). Finally, rectal, descendent colon, and sigmoid cancers were pooled together following their similar mutation frequencies (Figure S4) except for RAS and FBXW7, both appearing significantly more mutated in rectal than in left–sided tumors (Fisher’s p = 0.02 and p = 0.005, respectively).
Figure 1.
Mutation profiling of actionable and cancer driver genes interrogated by targeted capture–based sequencing in patients with metastatic colorectal cancer. Oncoprint chart illustrating the mutation landscape of the Oncomine Solid Tumor 22–gene panel, ranked by ordered mutational frequencies (right), for the 294 capture–sequenced colorectal tumors arranged in two groups according to treatment received (i.e., left group comprises N = 200 patients treated with chemotherapy doublets plus/minus monoclonal antibodies, mAbs; right group comprises N = 94 patients treated with other second-line options or BSC). Each row represents a gene and each column an individual tumor sample. Colored bar plots (top) provide data on tumor–related and treatment characteristics annotated in legend (bottom).
3.3. Prognostic Estimates of PFS and OS by Individual Mutated Genes
We subsequently assessed the independent prognostic value of each mutated gene using Cox statistics in the population of 200 patients treated with first–line regimens (Table 3). In a univariate analysis, PIK3CA mutations were predictive of PFS and OS (p = 0.01 and p = 0.007, respectively). At the multivariable setting, mutations in FBXW7 correlated with worse OS rates (p = 0.036) and mutations in SMAD4 predicted PFS (p = 0.0015). Patients with BRAF–mutant tumors exhibited shorter median OS times compared to their wild–type counterparts though this difference was not significant (14 vs. 29 months, p = 0.39). Among left–sided tumors, FBXW7 mutational status emerged as an independent predictor of both PFS and OS (p = 0.05 and p = 0.03, respectively), while SMAD4 predicted PFS only (p = 0.0075) when adjusting for clinical variables (Table S2). In contrast, RAS mutations moderately predicted worse PFS independently of clinical features in the right colon (p = 0.044).
Table 3.
Cox models for PFS/OS stratifying by the annotated mutated genes (individually or in combination).
3.4. Survival Modelling Based on the Combination of Mutated Genes
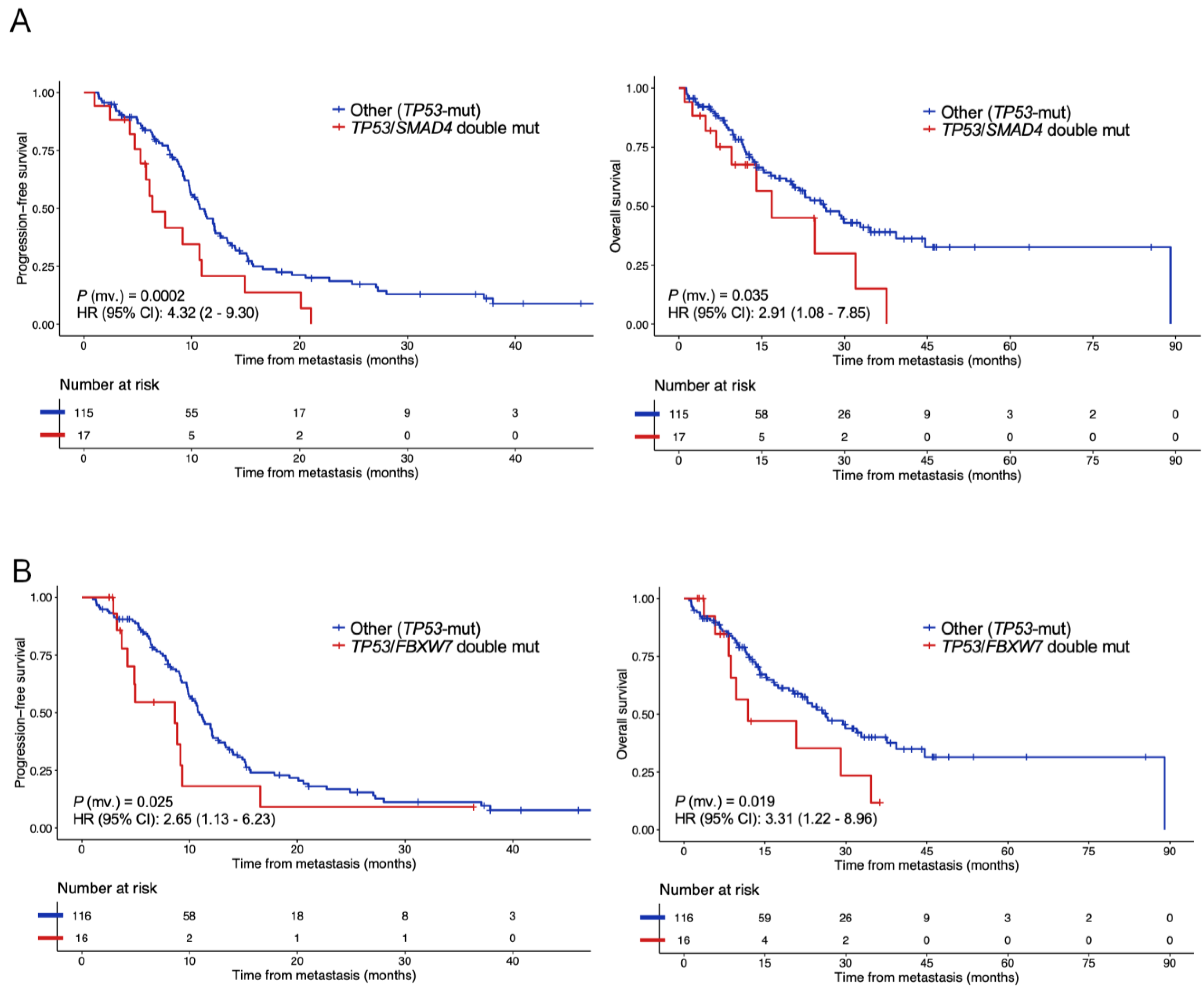
We next sought to investigate to what extent co–occurrence of mutations might impact patient prognosis (Table 3). Among tumors harboring baseline TP53 mutations, concomitant variants in SMAD4 (17/200 patients, 8.5%) independently correlated with reduced PFS (p = 0.0002; HR, 4.32; 95% CI, 2–9.30) and OS (p = 0.035; HR, 2.91; 95% CI, 1.08–7.85) at the multivariable setting (Figure 2A). Median time until progression was 6 months for TP53–mutant cases with co–mutated SMAD4 versus 9.8 months in the SMAD4 wild–type group; while median time until decease was 26 months versus 28.5 months for the abovementioned groups, respectively. As regards to patients with TP53–mutant tumors with concomitant altered FBXW7 (16/200 patients, 8%), they were at a significantly increased risk of progression (p = 0.025; HR, 2.65; 95% CI, 1.13–6.23) and death (p = 0.019; HR, 3.31; 95% CI, 1.22–8.96) at the multivariable setting (Figure 2B). Median time until progression was 4.9 months in those high–risk cases harboring TP53/FBXW7 double mutations versus 10 months in low–risk cases with single mutations in TP53; and median time until decease was 23.7 months versus 29.2 months, respectively. When considering left–sided tumors exclusively (N = 100, 75.8%) within the TP53–defficient population, concurrent TP53/FBXW7 mutations exhibited independent ability to estimate PFS (p = 0.02; HR, 2.80; 95% CI, 1.14–6.89) and OS (p = 0.02; HR, 3.65; 95% CI, 1.20–11.06), while TP53/SMAD4–mutated patients exhibited inferior PFS only (p = 0.002). Among individuals with right–sided tumors (N = 32, 24.2%), concurrent mutations affecting TP53/SMAD4 conferred significantly reduced PFS (p = 0.026) and OS (p = 0.003) (Table S2).
Figure 2.
Prognostic value of double mutations in TP53/SMAD4 and TP53/FBXW7 in metastatic colorectal cancer patients. Kaplan–Meier estimates displaying the cumulative proportion of individuals (Y–axis) who were progression– or death–free over the study period (X–axis), and Cox–derived resulting statistics for PFS and OS in the study population (N = 132/200, 66%) analyzed with the Oncomine panel–based sequencing, stratifying by the presence or absence of coexistent mutations in (A) TP53/SMAD4 and (B) TP53/FBXW7. p–values were obtained using the log–rank test and hazard ratios using a Cox proportional hazards model, correcting for baseline clinical factors (see Methods). mv., multivariable.
The association of mutations in SMAD4 and FBXW7 with treatment response was assessed by multivariate logistic regression, excluding the 24 non–evaluable response cases due to death or loss of follow–up prior to response evaluation. Among patients with mutations in SMAD4, only one case (4%) achieved complete response (CR), seven cases (27%) achieved a partial response, while eighteen (69%) were non–responsive, i.e., presented stable disease or progressed (Fisher’s p = 0.036). Accordingly, patients with SMAD4 mutations displayed a trend towards poor response rates (p = 0.106; OR, 1.48; 95% CI, 0.92–2.38), which was also observed for double–mutant TP53/SMAD4 cases (p = 0.175; OR, 1.49; 95% CI, 0.84–2.64) (Table S3). Among patients with FBXW7 or TP53/FBXW7 mutated tumors, none of these mutations appeared to be significantly associated with response rates.
Intended for a validation analysis, public data from 1095 mCRC patients sequenced with the MSK–IMPACT gene–panel were downloaded from cBioPortal [20]. We modeled the reported oncogenic DNA mutations for their relationship with OS, correcting for the available clinical variables (i.e., age, sex, primary tumor location, and microsatellite status). In this independent dataset, patients with double mutations affecting both TP53/SMAD4 and TP53/FBXW7 showed a trend towards reduced OS rates at the multivariable setting (p = 0.13 and p = 0.096, respectively) (Table S4; Figure S5A,B). In this sense, median time until decease was 26 months for TP53/SMAD4 double–mutant patients versus 28.5 months for TP53 single–mutated cases. Concerning those individuals with TP53/FBXW7 mutant tumors, their median time until death was 23.7 months compared with 29.2 months for those with individually mutated TP53.
3.5. Gene Expression Profiling Underlying Double–Mutation Genotypes for TP53/SMAD4 and TP53/FBXW7
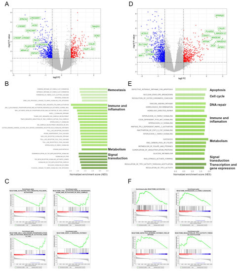
To evaluate potentially deregulated biological processes underlying SMAD4 and FBXW7 mutations in the TP53–defficient CRC population, we analyzed WES and RNA–seq data from 533 colorectal tumors conforming the TCGA cohorts COAD and READ. Within the TP53–mutated population (N = 251/533, 47.1%), mutational frequencies for SMAD4 and FBXW7 were 11.6% and 13.1%, respectively. Differential expression analysis comparing tumors being TP53/SMAD4 double–mutant versus TP53 single–mutated revealed 28 significantly upregulated genes, comprising SOX2, TM4SF4, and CALB1 (log2 FC > 2, p < 0.01), and 59 significantly downregulated, including LY6G6D, SPACA3, CEACAM7, and MS4A12 (log2 FC < −2, p < 0.05) (Figure 3A). GSEA confirmed the downregulation of the TGF–beta receptor signaling pathway as the main downregulated process (NES = −2.02, p = 0.004) in tumors with SMAD4 mutation. In cases having double–mutated TP53/SMAD4, the most downregulated gene sets (NES < −2.00, FDR < 0.25) were the transforming growth factor–β–activated kinase 1 (TAK1) activity, JNK–dependent phosphorylation of c–Jun, and activation of IKKs complex by TAK1 (Figure 3B,C).
Figure 3.
Deregulated cancer–related transcriptomic pathways underlying SMAD4 and FBXW7 mutations in TP53–defficient tumors. (A,B) Volcano plots displaying differentially expressed genes in tumors harboring a mutated genotype for (A) TP53/SMAD4 and for (B) TP53/FBXW7. Grey circles indicate genes with non–significant expression differences, red circles indicate significantly overexpressed genes (with log2 FC > 0.58 and non–adjusted p < 0.05), and blue circles label significantly under–expressed genes (with log2 FC < −0.58 and non–adjusted p < 0.05). Genes that are highlighted in green show the highest FC in gene expression (for TP53/SMAD4: log2 FC > 1.5 or log2 FC < −1.5; for TP53/FBXW7: log2 FC > 2 or log2 FC < −2). (C,D) Most significantly enriched gene sets and categories from REACTOME and KEGG in double–mutated (C) TP53/SMAD4 and (D) TP53/FBXW7 tumors, according to a NES > |1.75| and nominal p < 0.05. (E,F) Exemplary GSEA plots of those significant gene sets with the highest enrichment scores in (E) TP53/SMAD4–mutated and (F) TP53/FBXW7–mutated cancers.
When comparing tumors bearing a TP53/FBXW7 double–mutated genotype with those being TP53 mutated alone, differential gene expression analysis indicated 287 significantly upregulated genes, including MAGEA3, MAGEA12, MAGEA6, CALB1, and NPSR1 (log2 FC > 2.75, p < 0.001), and 582 downregulated genes, encompassing ACSL6, WIF1, LY6G6D, SLC13A2, F7, and NALF2 (log2 FC < −1.75, p < 0.01) (Figure 3D). For those tumors having a TP53/FBXW7 double–mutated genotype, the most significantly enriched cancer–related signaling pathways based on a NES > |1.75| and nominal p < 0.05 were the upregulation of glycolysis and metabolism of folate and pterines, overexpression of TP53 activity–related signaling, defective intrinsic pathway of apoptosis, interleukin 12 family signaling, CD28–dependent PI3K/AKT activity, homologous recombination, and alteration of the Fanconi anemia pathway (Figure 3E,F). Intriguingly, the former two gene sets were only significantly upregulated in FBXW7 mutant tumors within the TP53–deficient population but not in the whole population.
3.6. Discriminative Performance of the Clinico–Genetic Biomarkers
Prognostic–based estimates of the AUC were calculated in a time–dependent manner, aiming at examining the discriminatory ability of clinical parameters along with the mutational status of the most frequently altered genes. Three distinct biomarker compositions were defined: clinical–based, genetic–based, and clinico–genetic (mixed model) (Figure S6). The entire set of risk predictors was composed by the mutational status of TP53, SMAD4, and FBXW7, plus the clinical variables age, sex, ECOG performance status, number of affected organs (one or more), MSI status, location of the primary tumor (right or left), LDH, ALP, leukocytes in blood, and PCR levels.
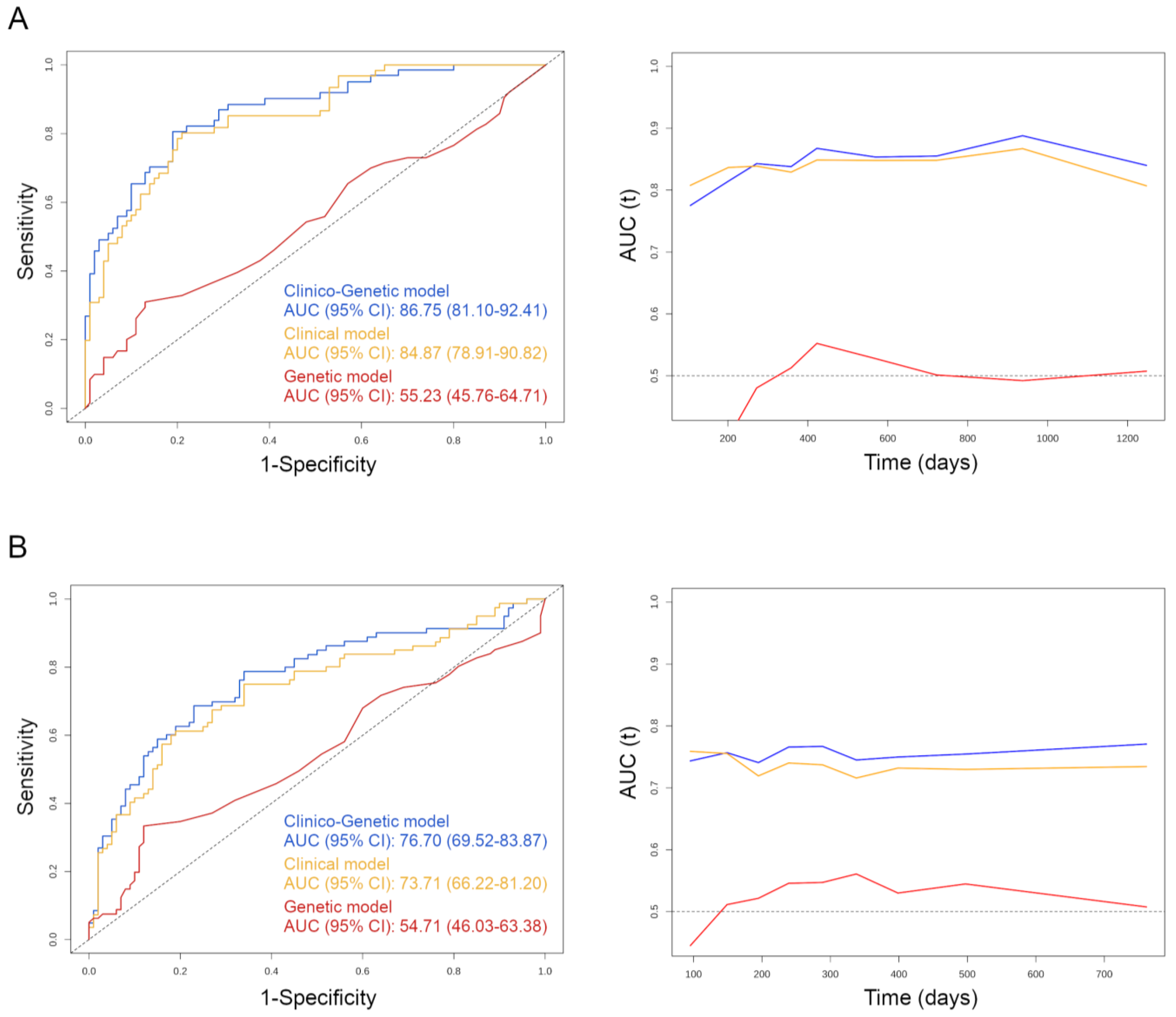
Both the clinico–genetic and clinical–based models displayed the highest AUC for death at the 1000–day time–point, while the genetic–based exhibited the strongest discriminative ability at 400 days (Figure 4A). As expected for predicting disease progression, the highest AUC values were achieved earlier in time than for death (Figure 4B). In the study cohort, median times until progression and death were 9.5 and 14 months, respectively, which were the time–points subsequently used to infer the optimal time–dependent AUCs. The clinico–genetic model ranked an optimal AUC for death of 87% (95% CI, 81–92%) at the 9.5–month time–point and for progression of 77% (95% CI, 70–84%) at the 14–month time–point; the clinical–based, an AUC for death of 85% (95% CI, 79–91%) and for progression of 0.74 (95% CI, 0.66–0.81); and the genetic–based, an AUC for death of 55% (95% CI, 46–65%) and for progression of 55% (95% CI, 46–63%) (Figure 4).
Figure 4.
Discriminatory performance of the three mCRC biomarker models for predicting clinical outcomes of patients. (A) Time–dependent estimates of the AUC (left) for prediction of overall survival, visualized on ROC curves for each of the three biomarker combinations, alongside a diagram (right) displaying the temporal evolution of the AUC value for the different models. (B) Same performance metrics for discerning those patients at risk of progression.
When applied to the entire clinico–genetic biomarker model, LASSO selected a median number of 12/16 (75%) parameters per fold, ranging from 5 to 13 (Table S5). When considering only clinical parameters, the patients’ age, ECOG performance status and MSI status were chosen in 100% of folds, while sex and number of affected organs in 80%, and PCR levels in 60%. Among the analysed mutated genes, SMAD4 and PIK3CA were chosen in 100% of folds while FBXW7 was included in 40% of folds (Table S5). As regards to the efficacy of predictions, the machine–learning model including the entire set of clinical plus mutational parameters achieved 79% sensitivity and 71% specificity to predict patient death status, as opposed to a 74% sensitivity and 72% specificity for the model only containing clinical variables (Table S6).
4. Discussion
Personalized medicine requires accurate understanding of individual tumor biology for effective prognostication and prediction of clinical outcomes, ultimately intending to guide therapeutic interventionism. The implementation of molecular screening programs using NGS–based assays has been already addressed at major cancer centers [6,21,23]. In the present study, we consecutively collected data from 294 mCRC cases that underwent routine mutational profiling at our institution between January 2016 and January 2020 using the Oncomine Solid Tumor panel, which comprises the most frequently mutated and actionable genes in CRC except for APC. Our results revealed a negative prognostic effect of SMAD4 and FBXW7 mutations in patients with TP53–mutated tumors, which was partly confirmed in a separate larger cohort of mCRC cases. The addition of these mutated genes upon clinical factors caused an improvement in the discriminative ability to predict progression and death. Despite the retrospective single–institution design of our study, we demonstrate the feasibility of routinely implemented genetic testing to improve patient stratification for treatment and prognostic procedures in mCRC.
A substantial amount of evidence has already shown that the loss of the tumor suppressor SMAD4 correlates with metastasis occurrence and poor chemo–response in patients with CRC [24,25]. Inactivating SMAD4 mutations occur in approximately 10 to 16% of colorectal tumors [26], similar to the 14% frequency of mutated cases appearing in our cohort. Moreover, inactivation of SMAD4 can also be mediated by loss of heterozygosity at chromosome locus 18q21, exhibited by approximately 50 to 66% of CRCs [27,28]. Reduced levels of SMAD4 are known to correlate with disease recurrence and shorter survival in mCRC patients [13,14,29], consistent with our findings regarding the negative prognostic effect of either sole SMAD4 mutations or combined with mutated TP53. According to our analysis, SMAD4 mutations confer superior risk of progression and death when co–occurring with mutant TP53 than when occurring alone or combined with RAS mutations, potentially as a consequence of a dysregulated activity of the IKK complex and the JNK–dependent phosphorylation of c–Jun and PTK6, which appear to be altered in SMAD4 mutant tumors when present in the TP53–altered population exclusively. In line with recent findings [19], the 11 patients in our cohort with triple–mutant tumors for TP53/RAS/SMAD4 exhibited reduced survival compared to those with mutated RAS or TP53 alone. Nonetheless, this triple combination did not show greater prognostic value than TP53/SMAD4 double mutation, suggesting a synergistic functional interaction between SMAD4 and p53 loss [30]. Our results suggest that patients with SMAD4–mutated tumors encompass reduced rates of treatment response, supporting several studies that point out SMAD4 inactivation as predictive marker for chemo–resistance to 5–fluoroacil (5FU) –based chemotherapy [29,31,32]. Furthermore, mutant BRAF is also a well–known predictor of prognosis in mCRC [33]. In our cohort, the number of BRAF–mutated individuals was relatively small (N = 23), probably explaining the lack of statistical significance of Cox hazards models; even though, patients with BRAF–mutant tumors displayed evident shorter median OS times compared to wild–types. For mutated KRAS, although it has also been reported to correlate with poor outcome in advanced CRC [34], in our set it was only prognostic for PFS at the univariate setting in right–sided tumors. Additionally, recent reports showed that tumors lacking APC mutations correlate with worse prognosis [17,18], in agreement with results we obtained from the MSK–IMPACT dataset (data not shown).
Less is known about the role of FBXW7 as a prognosis marker in mCRC. FBXW7 is a tumor suppressor gene encoding a subunit of the Skip1–Cull–F–box (SCF) ubiquitin ligase complex, which controls proteasome–mediated degradation of various cell cycle regulators such as cyclin E, c–Myc, Notch1, and mTOR [35]. Furthermore, FBXW7 also regulates early apoptosis [36], stem cell differentiation [37,38], and chromosomal stability through p53–related signaling [39,40]. Monoallelic mutations affecting FBXW7 have been frequently detected in several cancer types, including sporadic cholangiocarcinoma (35%), T–cell acute lymphocytic leukemia (31%), endometrial carcinoma (16%), and CRC (16%), among others [41,42]. In our cohort, 23 patients (11.5%) were carriers of FBXW7–mutated tumors. A novel finding is that co–occurrence of mutations in FBXW7 and TP53 in 8% of the cases holds prognostic value in mCRC. Coexistent variants in these genes have been previously documented in gastric cancer [43] and more recently in breast cancer, where the authors suggested that the two mutations cooperate for breast tumorigenesis [44]. In CRC in vitro models, the reduction of phospho–p53(Ser15) has been suggested to contribute to decrease the therapeutic efficacy of oxaliplatin in FBXW7–mutated cells [45]. Our transcriptomic analysis of TP53/FBXW7 double–mutated tumors pointed to the dysregulation of pathways related to P53 and DNA damage response (DDR). Although knowledge is still limited, several studies already suggested that FBXW7 is involved in controlling genomic stability by targeting a wide range of DDR regulatory proteins such as P53 [46,47], PLK1 [48], and SOX9 [49]. Clinical significance of FBXW7 inactivating alterations in CRC remains elusive although it is one of the most frequently mutated genes in metastic disease [50]. Loss of FBXW7, located at chromosome 4q32, correlates with disease progression and usually appears as a late event during the colorectal tumorigenesis [51]. As reported previously, FBXW7 missense mutations have been also associated with shorter OS in mCRC [16] and in patients undergoing resection of colorectal liver metastases [52]. Conversely, some other authors reported that FBXW7 mutations do not confer differences in disease–free survival [53]. Our results further support that patients with FBXW7–mutated tumors show poorer OS, even at the multivariable setting when including determining clinical variables. Remarkably, mCRC patients with concomitant FBXW7/TP53 tumor mutations showed not only lower OS but also poorer PFS. To be mentioned, although the percentage of patients receiving anti–EGFR agents was inferior in those TP53/SMAD4 and TP53/FBXW7 double–mutated cases as compared to their wild–type counterparts, this difference did not appear to be statistically significant (Fisher’s p = 0.49 and p = 0.55 for TP53/SMAD4 and TP53/FBXW7 groups, respectively). Additionally, mutations in FBXW7 resulted in a more intense effect on OS than PFS, in contrast to SMAD4–mutated tumors, as it is illustrated by the violation of the Cox proportional hazards showed by the FBXW7 Kaplan–Meier curve in the MSK–IMPACT cohort. Moreover, the analysis of our cohort showed that FBXW7 mutations might be prognostic specifically in the set of patients treated with first–line cetuximab or panitumumab, unlike the MSK–IMPACT dataset, which was composed by treatment–disparate patient groups. To note, in our cohort a total of 18 (78%) tumors with mutated FBXW7 were located on the left side, reinforcing the idea that FBXW7 mutations might act as biomarkers of poor outcome associated to left–sidedness, which often exhibits a moderately favorable prognosis compared to right–sided colon mCRC [54]. Furthermore, FBXW7 mutations have been reported to be prevalent in patients non–responsive to anti–EGFR treatment [55], which supports that FBXW7 inactivation in RAS wild–type tumors confers resistance to cetuximab or panitumumab in mCRC patients [56]. In our cohort, we found no significant association of FBXW7, SMAD4, TP53/FBXW7, or TP53/SMAD4 mutational status with treatment response, possibly due to the low number of patients included in the mutated groups.
A number of studies have reported the limited clinical significance of single tumor markers in terms of discriminative performance [57,58]. In our multivariable prognostic models, we included a plethora of clinicopathological parameters routinely collected and registered at our institution for patient clinical management. However, none of them resulted in a significant increase in the discriminatory accuracy except for the ECOG PS, which added a 10–12% on the multivariable AUC value and was selected in all cross–validation folds along with MSI status. Likewise, despite the prognostic strength of our identified mutated genes, their added predictive value was limited, resulting in only a 2–3% increase in the time–dependent AUC score and a 5% incremental sensitivity to predict patient overall death status, which is similar to other studies assessing the incremental diagnostic ability by specific mutated genes [57,59]. These results emphasize the importance of including strong prognostic clinical co–variates in multivariable predictive models in mCRC.
5. Conclusions
This study highlights a negative prognostic effect of SMAD4 and FBXW7 mutations in mCRC patients with TP53–driven tumors when receiving first–line chemotherapy doublets/minus anti–EGFR or anti–VEGF. Hence, the mutational analysis of these three genes alongside baseline clinical parameters might serve as useful biomarkers to select those mCRC patients at high risk of progression or death for therapeutic decision making.
Supplementary Materials
The following supporting information can be downloaded at: https://www.mdpi.com/article/10.3390/cancers14235921/s1, Figure S1: Flow–chart identifying the number of mCRC patients receiving each treatment approach; Figure S2: Tree plot displaying the univariate risk of death for all clinical variables included as co–variates in Cox regression models; Figure S3: Oncoprint plot on the mutational spectrum of the Oncomine Solid Tumor 22–gene panel in mCRC according to primary tumor location: left– versus right–sided colorectal tumors; Figure S4: Mutational profiling of right colon, left colon, and rectum tumors; Figure S5: Prognostic value of combined mutated TP53/SMAD4 and TP53/FBXW7 in the mCRC MSK–IMPACT cohort; Figure S6: Schematic representation of the machine learning–based approach to assess the predictive value of the annotated clinical variables and mutated genes; Table S1: Clinicopathological features according to the tumor location in the colorectum; Table S2: Survival Cox analysis of left and right mCRC; Table S3: Response rates according to mutational status; Table S4: Survival Cox analysis of the MSK–IMPACT cohort according to the tumor location; Table S5: Feature selection variables; Table S6: Performance metrics to predict the overall patient death status.
Author Contributions
Conceptualization, S.L., A.R., J.M. and J.C.; methodology, S.L., A.R., A.P. (Antonio Postigo) and A.P. (Aleix Prat); software, S.L. and P.J.; validation, S.L., J.M. and J.C.; formal analysis, S.L., J.M. and J.C.; investigation, S.L., A.R., A.P. (Antonio Postigo), A.P. (Aleix Prat), J.M. and J.C.; resources, A.R., L.F., T.G., R.M., F.E., H.O., S.A., T.S., D.P., G.R., M.C., P.J. and E.P.; data curation, S.L., A.R., L.F., T.G., M.C., P.J., and L.P.; writing—original draft preparation, S.L., A.R., J.M. and J.C.; writing—review and editing, S.L., A.R., P.J., M.C., J.M. and J.C.; supervision, J.M. and J.C.; funding acquisition, A.C., A.P. (Aleix Prat), J.M. and J.C. All authors have read and agreed to the published version of the manuscript.
Funding
This research was funded by grants from the Instituto de Salud Carlos III and co–funded by the European Regional Development Fund (ERDF): CPII18/00026, PI17/01304 and PI20/0863 (to J.C.), and PI19/00740 (to J.M); the CIBEREHD and CIBERONC programs from Instituto de Salud Carlos III, and the Agència de Gestió d’Ajuts Universitaris i de Recerca, Generalitat de Catalunya (2017 SGR 1035 and 2017 SGR 001174), and GEMCAD. This article is based upon work from COST Action CA17118, supported by COST (European Cooperation in Science and Technology). S.L. obtained a PFIS grant from Instituto de Salud Carlos III and co–funded by the European Regional Development Fund (ERDF) (FI18/00221).
Institutional Review Board Statement
The study was conducted in accordance with the Declaration of Helsinki and approved by the Ethics Committee of Hospital Clínic of Barcelona (protocol number HCB/2019/0255).
Informed Consent Statement
All patients signed an informed consent form accepting the ulterior use of their tumor specimens for the Grupo Español Multidisciplinar de Cáncer Digestivo (GEMCAD) collection repository (R190308/202. ISCIII: C.0006214).
Data Availability Statement
The data that support the findings of this study are available from the corresponding author upon reasonable request.
Acknowledgments
The authors would like to thank Giancarlo Castellano from IDIBAPS–Hospital Clínic of Barcelona for his assistance and support in NGS data analysis. The authors are also thankful to the Biobank–Tumor Bank and for preparing and processing samples. The study has been developed in part at the Centre Esther Koplowitz from IDIBAPS/CERCA Programme/Generalitat de Catalunya.
Conflicts of Interest
The authors declare no conflict of interest.
References
- Siegel, R.L.; Miller, K.D.; Goding Sauer, A.; Fedewa, S.A.; Butterly, L.F.; Anderson, J.C.; Cercek, A.; Smith, R.A.; Jemal, A. Colorectal cancer statistics, 2020. CA Cancer J. Clin. 2020, 70, 145–164. [Google Scholar] [CrossRef] [PubMed]
- Biller, L.H.; Schrag, D. Diagnosis and Treatment of Metastatic Colorectal Cancer: A Review. JAMA 2021, 325, 669–685. [Google Scholar] [CrossRef] [PubMed]
- Saltz, L.B.; Clarke, S.; Díaz–Rubio, E.; Scheithauer, W.; Figer, A.; Wong, R.; Koski, S.; Lichinitser, M.; Yang, T.-S.; Rivera, F.; et al. Bevacizumab in combination with oxaliplatin–based chemotherapy as first–line therapy in metastatic colorectal cancer: A randomized phase III study. J. Clin. Oncol. 2008, 26, 2013–2019. [Google Scholar] [CrossRef] [PubMed]
- Van Cutsem, E.; Köhne, C.-H.; Hitre, E.; Zaluski, J.; Chang Chien, C.-R.; Makhson, A.; D’Haens, G.; Pintér, T.; Lim, R.; Bodoky, G.; et al. Cetuximab and chemotherapy as initial treatment for metastatic colorectal cancer. N. Engl. J. Med. 2009, 360, 1408–1417. [Google Scholar] [CrossRef]
- Douillard, J.-Y.; Siena, S.; Cassidy, J.; Tabernero, J.; Burkes, R.; Barugel, M.; Humblet, Y.; Bodoky, G.; Cunningham, D.; Jassem, J.; et al. Randomized, phase III trial of panitumumab with infusional fluorouracil, leucovorin, and oxaliplatin (FOLFOX4) versus FOLFOX4 alone as first–line treatment in patients with previously untreated metastatic colorectal cancer: The PRIME study. J. Clin. Oncol. 2010, 28, 4697–4705. [Google Scholar] [CrossRef]
- Mosele, F.; Remon, J.; Mateo, J.; Westphalen, C.B.; Barlesi, F.; Lolkema, M.P.; Normanno, N.; Scarpa, A.; Robson, M.; Meric–Bernstam, F.; et al. Recommendations for the use of next–generation sequencing (NGS) for patients with metastatic cancers: A report from the ESMO Precision Medicine Working Group. Ann. Oncol. 2020, 31, 1491–1505. [Google Scholar] [CrossRef]
- Stahler, A.; Stintzing, S.; von Einem, J.C.; Westphalen, C.B.; Heinrich, K.; Krämer, N.; Michl, M.; Modest, D.P.; von Weikersthal, L.F.; Decker, T.; et al. Single–nucleotide variants, tumour mutational burden and microsatellite instability in patients with metastatic colorectal cancer: Next–generation sequencing results of the FIRE–3 trial. Eur. J. Cancer 2020, 137, 250–259. [Google Scholar] [CrossRef]
- Tsilimigras, D.I.; Ntanasis-Stathopoulos, I.; Bagante, F.; Moris, D.; Cloyd, J.; Spartalis, E.; Pawlik, T.M. Clinical significance and prognostic relevance of KRAS, BRAF, PI3K and TP53 genetic mutation analysis for resectable and unresectable colorectal liver metastases: A systematic review of the current evidence. Surg. Oncol. 2018, 27, 280–288. [Google Scholar] [CrossRef]
- Venderbosch, S.; Nagtegaal, I.D.; Maughan, T.S.; Smith, C.G.; Cheadle, J.P.; Fisher, D.; Kaplan, R.; Quirke, P.; Seymour, M.T.; Richman, S.D.; et al. Mismatch repair status and BRAF mutation status in metastatic colorectal cancer patients: A pooled analysis of the CAIRO, CAIRO2, COIN, and FOCUS studies. Clin. Cancer Res. 2014, 20, 5322–5330. [Google Scholar] [CrossRef]
- Løes, I.M.; Immervoll, H.; Sorbye, H.; Angelsen, J.-H.; Horn, A.; Knappskog, S.; Lønning, P.E. Impact of KRAS, BRAF, PIK3CA, TP53 status and intraindividual mutation heterogeneity on outcome after liver resection for colorectal cancer metastases. Int. J. Cancer 2016, 139, 647–656. [Google Scholar] [CrossRef]
- Lièvre, A.; Bachet, J.-B.; Le Corre, D.; Boige, V.; Landi, B.; Emile, J.-F.; Côté, J.-F.; Tomasic, G.; Penna, C.; Ducreux, M.; et al. KRAS mutation status is predictive of response to cetuximab therapy in colorectal cancer. Cancer Res. 2006, 66, 3992–3995. [Google Scholar] [CrossRef] [PubMed]
- Benvenuti, S.; Sartore-Bianchi, A.; Di Nicolantonio, F.; Zanon, C.; Moroni, M.; Veronese, S.; Siena, S.; Bardelli, A. Oncogenic activation of the RAS/RAF signaling pathway impairs the response of metastatic colorectal cancers to anti–epidermal growth factor receptor antibody therapies. Cancer Res. 2007, 67, 2643–2648. [Google Scholar] [CrossRef] [PubMed]
- Mehrvarz Sarshekeh, A.; Advani, S.; Overman, M.J.; Manyam, G.; Kee, B.K.; Fogelman, D.R.; Dasari, A.; Raghav, K.; Vilar, E.; Manuel, S.; et al. Association of SMAD4 mutation with patient demographics, tumor characteristics, and clinical outcomes in colorectal cancer. PLoS ONE 2017, 12, e0173345. [Google Scholar]
- Mizuno, T.; Cloyd, J.M.; Vicente, D.; Omichi, K.; Chun, Y.S.; Kopetz, S.E.; Maru, D.; Conrad, C.; Tzeng, C.-W.D.; Wei, S.H.; et al. SMAD4 gene mutation predicts poor prognosis in patients undergoing resection for colorectal liver metastases. Eur. J. Surg. Oncol. 2018, 44, 684–692. [Google Scholar] [CrossRef] [PubMed]
- Lang, H.; Baumgart, J.; Heinrich, S.; Tripke, V.; Passalaqua, M.; Maderer, A.; Galle, P.R.; Roth, W.; Kloth, M.; Moehler, M. Extended Molecular Profiling Improves Stratification and Prediction of Survival After Resection of Colorectal Liver Metastases. Ann. Surg. 2019, 270, 799–805. [Google Scholar] [CrossRef] [PubMed]
- Korphaisarn, K.; Morris, V.K.; Overman, M.J.; Fogelman, D.R.; Kee, B.K.; Raghav, K.P.S.; Manuel, S.; Shureiqi, I.; Wolff, R.A.; Eng, C.; et al. FBXW7 missense mutation: A novel negative prognostic factor in metastatic colorectal adenocarcinoma. Oncotarget 2017, 8, 39268–39279. [Google Scholar] [CrossRef] [PubMed]
- Wang, C.; Ouyang, C.; Cho, M.; Ji, J.; Sandhu, J.; Goel, A.; Kahn, M.; Fakih, M. Wild–type APC Is Associated with Poor Survival in Metastatic Microsatellite Stable Colorectal Cancer. Oncologist 2021, 26, 208–214. [Google Scholar] [CrossRef] [PubMed]
- Schell, M.J.; Yang, M.; Teer, J.K.; Lo, F.Y.; Madan, A.; Coppola, D.; Monteiro, A.N.A.; Nebozhyn, M.V.; Yue, B.; Loboda, A.; et al. A multigene mutation classification of 468 colorectal cancers reveals a prognostic role for APC. Nat. Commun. 2016, 7, 11743. [Google Scholar] [CrossRef]
- Kawaguchi, Y.; Kopetz, S.; Newhook, T.E.; De Bellis, M.; Chun, Y.S.; Tzeng, C.-W.D.; Aloia, T.A.; Vauthey, J.-N. Mutation Status of RAS, TP53, and SMAD4 is Superior to Mutation Status of RAS Alone for Predicting Prognosis after Resection of Colorectal Liver Metastases. Clin. Cancer Res. 2019, 25, 5843–5851. [Google Scholar] [CrossRef]
- Cerami, E.; Gao, J.; Dogrusoz, U.; Gross, B.E.; Sumer, S.O.; Aksoy, B.A.; Jacobsen, A.; Byrne, C.J.; Heuer, M.L.; Larsson, E.; et al. The cBio cancer genomics portal: An open platform for exploring multidimensional cancer genomics data. Cancer Discov. 2012, 2, 401–404. [Google Scholar] [CrossRef]
- Cheng, D.T.; Mitchell, T.N.; Zehir, A.; Shah, R.H.; Benayed, R.; Syed, A.; Chandramohan, R.; Liu, Z.Y.; Won, H.H.; Scott, S.N.; et al. Memorial Sloan Kettering–Integrated Mutation Profiling of Actionable Cancer Targets (MSK–IMPACT): A Hybridization Capture–Based Next–Generation Sequencing Clinical Assay for Solid Tumor Molecular Oncology. J. Mol. Diagn. 2015, 17, 251–264. [Google Scholar] [CrossRef] [PubMed]
- Eisenhauer, E.A.; Therasse, P.; Bogaerts, J.; Schwartz, L.H.; Sargent, D.; Ford, R.; Dancey, J.; Arbuck, S.; Gwyther, S.; Mooney, M.; et al. New response evaluation criteria in solid tumours: Revised RECIST guideline (version 1.1). Eur. J. Cancer 2009, 45, 228–247. [Google Scholar] [CrossRef] [PubMed]
- D’Haene, N.; Fontanges, Q.; De Nève, N.; Blanchard, O.; Melendez, B.; Delos, M.; Dehou, M.-F.; Maris, C.; Nagy, N.; Rousseau, E.; et al. Clinical application of targeted next–generation sequencing for colorectal cancer patients: A multicentric Belgian experience. Oncotarget 2018, 9, 20761–20768. [Google Scholar] [CrossRef] [PubMed]
- Miyaki, M.; Iijima, T.; Konishi, M.; Sakai, K.; Ishii, A.; Yasuno, M.; Hishima, T.; Koike, M.; Shitara, N.; Iwama, T.; et al. Higher frequency of Smad4 gene mutation in human colorectal cancer with distant metastasis. Oncogene 1999, 18, 3098–3103. [Google Scholar] [CrossRef] [PubMed]
- Papageorgis, P.; Cheng, K.; Ozturk, S.; Gong, Y.; Lambert, A.W.; Abdolmaleky, H.M.; Zhou, J.-R.; Thiagalingam, S. Smad4 inactivation promotes malignancy and drug resistance of colon cancer. Cancer Res. 2011, 71, 998–1008. [Google Scholar] [CrossRef] [PubMed]
- Cancer, T.; Atlas, G. Comprehensive molecular characterization of human colon and rectal cancer. Nature 2012, 487, 330–337. [Google Scholar]
- Camps, J.; Nguyen, Q.T.; Padilla–nash, H.M.; Knutsen, T.; Mcneil, N.E.; Wangsa, D. Integrative Genomics Reveals Mechanisms of Copy Number Alterations Responsible for Transcriptional Deregulation in Colorectal Cancer. Genes Chromosom. Cancer 2009, 1017, 1002–1017. [Google Scholar] [CrossRef]
- Jia, X.; Shanmugam, C.; Paluri, R.K.; Jhala, N.C.; Behring, M.P.; Katkoori, V.R.; Sugandha, S.P.; Bae, S.; Samuel, T.; Manne, U. Prognostic value of loss of heterozygosity and sub–cellular localization of SMAD4 varies with tumor stage in colorectal cancer. Oncotarget 2017, 8, 20198–20212. [Google Scholar] [CrossRef]
- Wasserman, I.; Lee, L.H.; Ogino, S.; Marco, M.R.; Wu, C.; Chen, X.; Datta, J.; Sadot, E.; Szeglin, B.; Guillem, J.G.; et al. SMAD4 Loss in Colorectal Cancer Patients Correlates with Recurrence, Loss of Immune Infiltrate, and Chemoresistance. Clin. Cancer Res. 2019, 25, 1948–1956. [Google Scholar] [CrossRef]
- Voorneveld, P.W.; Kodach, L.L.; Jacobs, R.J.; van Noesel, C.J.M.; Peppelenbosch, M.P.; Korkmaz, K.S.; Molendijk, I.; Dekker, E.; Morreau, H.; van Pelt, G.W.; et al. The BMP pathway either enhances or inhibits the Wnt pathway depending on the SMAD4 and p53 status in CRC. Br. J. Cancer 2015, 112, 122–130. [Google Scholar] [CrossRef]
- Boulay, J.L.; Mild, G.; Lowy, A.; Reuter, J.; Lagrange, M.; Terracciano, L.; Laffer, U.; Herrmann, R.; Rochlitz, C. SMAD4 is a predictive marker for 5–fluorouracil–based chemotherapy in patients with colorectal cancer. Br. J. Cancer 2002, 87, 630–634. [Google Scholar] [CrossRef]
- Zhang, B.; Zhang, B.; Chen, X.; Bae, S.; Singh, K.; Washington, M.K.; Datta, P.K. Loss of Smad4 in colorectal cancer induces resistance to 5–fluorouracil through activating Akt pathway. Br. J. Cancer 2014, 110, 946–957. [Google Scholar] [CrossRef] [PubMed]
- Umeda, Y.; Nagasaka, T.; Mori, Y.; Sadamori, H.; Sun, D.-S.; Shinoura, S.; Yoshida, R.; Satoh, D.; Nobuoka, D.; Utsumi, M.; et al. Poor prognosis of KRAS or BRAF mutant colorectal liver metastasis without microsatellite instability. J. Hepato–Biliary–Pancreat. Sci. 2013, 20, 223–233. [Google Scholar] [CrossRef] [PubMed]
- Brudvik, K.W.; Kopetz, S.E.; Li, L.; Conrad, C.; Aloia, T.A.; Vauthey, J.-N. Meta–analysis of KRAS mutations and survival after resection of colorectal liver metastases. Br. J. Surg. 2015, 102, 1175–1183. [Google Scholar] [CrossRef] [PubMed]
- Welcker, M.; Clurman, B.E. FBW7 ubiquitin ligase: A tumour suppressor at the crossroads of cell division, growth and differentiation. Nat. Rev. Cancer 2008, 8, 83–93. [Google Scholar] [CrossRef] [PubMed]
- Inuzuka, H.; Shaik, S.; Onoyama, I.; Gao, D.; Tseng, A.; Maser, R.S.; Zhai, B.; Wan, L.; Gutierrez, A.; Lau, A.W.; et al. SCF(FBW7) regulates cellular apoptosis by targeting MCL1 for ubiquitylation and destruction. Nature 2011, 471, 104–109. [Google Scholar] [CrossRef]
- Takeishi, S.; Nakayama, K.I. Role of Fbxw7 in the maintenance of normal stem cells and cancer–initiating cells. Br. J. Cancer 2014, 111, 1054–1059. [Google Scholar] [CrossRef]
- Li, N.; Babaei–Jadidi, R.; Lorenzi, F.; Spencer–Dene, B.; Clarke, P.; Domingo, E.; Tulchinsky, E.; Vries, R.G.J.; Kerr, D.; Pan, Y.; et al. An FBXW7–ZEB2 axis links EMT and tumour microenvironment to promote colorectal cancer stem cells and chemoresistance. Oncogenesis 2019, 8, 13. [Google Scholar] [CrossRef]
- Grim, J.E.; Knoblaugh, S.E.; Guthrie, K.A.; Hagar, A.; Swanger, J.; Hespelt, J.; Delrow, J.J.; Small, T.; Grady, W.M.; Nakayama, K.I.; et al. Fbw7 and p53 cooperatively suppress advanced and chromosomally unstable intestinal cancer. Mol. Cell. Biol. 2012, 32, 2160–2167. [Google Scholar] [CrossRef]
- Cui, D.; Xiong, X.; Shu, J.; Dai, X.; Sun, Y.; Zhao, Y. FBXW7 Confers Radiation Survival by Targeting p53 for Degradation. Cell Rep. 2020, 30, 497–509.e4. [Google Scholar] [CrossRef]
- Malapelle, U.; Pisapia, P.; Sgariglia, R.; Vigliar, E.; Biglietto, M.; Carlomagno, C.; Giuffrè, G.; Bellevicine, C.; Troncone, G. Less frequently mutated genes in colorectal cancer: Evidences from next–generation sequencing of 653 routine cases. J. Clin. Pathol. 2016, 69, 767–771. [Google Scholar] [CrossRef] [PubMed]
- Yeh, C.-H.; Bellon, M.; Nicot, C. FBXW7: A critical tumor suppressor of human cancers. Mol. Cancer 2018, 17, 115. [Google Scholar] [CrossRef] [PubMed]
- Yokobori, T.; Mimori, K.; Iwatsuki, M.; Ishii, H.; Onoyama, I.; Fukagawa, T.; Kuwano, H.; Nakayama, K.I.; Mori, M. p53–Altered FBXW7 expression determines poor prognosis in gastric cancer cases. Cancer Res. 2009, 69, 3788–3794. [Google Scholar] [CrossRef] [PubMed]
- Meyer, A.E.; Furumo, Q.; Stelloh, C.; Minella, A.C.; Rao, S. Loss of Fbxw7 triggers mammary tumorigenesis associated with E2F/c–Myc activation and Trp53 mutation. Neoplasia 2020, 22, 644–658. [Google Scholar] [CrossRef] [PubMed]
- Li, N.; Lorenzi, F.; Kalakouti, E.; Normatova, M.; Babaei–Jadidi, R.; Tomlinson, I.; Nateri, A.S. FBXW7–mutated colorectal cancer cells exhibit aberrant expression of phosphorylated–p53 at Serine–15. Oncotarget 2015, 6, 9240–9256. [Google Scholar] [CrossRef] [PubMed]
- Galindo–Moreno, M.; Giráldez, S.; Limón–Mortés, M.C.; Belmonte–Fernández, A.; Reed, S.I.; Sáez, C.; Japón, M.Á.; Tortolero, M.; Romero, F. SCF(FBXW7)–mediated degradation of p53 promotes cell recovery after UV–induced DNA damage. FASEB J. 2019, 33, 11420–11430. [Google Scholar] [CrossRef] [PubMed]
- Tripathi, V.; Kaur, E.; Kharat, S.S.; Hussain, M.; Damodaran, A.P.; Kulshrestha, S.; Sengupta, S. Abrogation of FBW7α–dependent p53 degradation enhances p53’s function as a tumor suppressor. J. Biol. Chem. 2019, 294, 13224–13232. [Google Scholar] [CrossRef]
- Giráldez, S.; Herrero–Ruiz, J.; Mora–Santos, M.; Japón, M.Á.; Tortolero, M.; Romero, F. SCF(FBXW7α) modulates the intra–S–phase DNA–damage checkpoint by regulating Polo like kinase–1 stability. Oncotarget 2014, 5, 4370–4383. [Google Scholar] [CrossRef]
- Hong, X.; Liu, W.; Song, R.; Shah, J.J.; Feng, X.; Tsang, C.K.; Morgan, K.M.; Bunting, S.F.; Inuzuka, H.; Zheng, X.F.S.; et al. SOX9 is targeted for proteasomal degradation by the E3 ligase FBW7 in response to DNA damage. Nucleic Acids Res. 2016, 44, 8855–8869. [Google Scholar] [CrossRef]
- Haan, J.C.; Labots, M.; Rausch, C.; Koopman, M.; Tol, J.; Mekenkamp, L.J.M.; van de Wiel, M.A.; Israeli, D.; van Essen, H.F.; van Grieken, N.C.T.; et al. Genomic landscape of metastatic colorectal cancer. Nat. Commun. 2014, 5, 5457. [Google Scholar] [CrossRef]
- Iwatsuki, M.; Mimori, K.; Ishii, H.; Yokobori, T.; Takatsuno, Y.; Sato, T.; Toh, H.; Onoyama, I.; Nakayama, K.I.; Baba, H.; et al. Loss of FBXW7, a cell cycle regulating gene, in colorectal cancer: Clinical significance. Int. J. Cancer 2010, 126, 1828–1837. [Google Scholar] [CrossRef] [PubMed]
- Kawaguchi, Y.; Newhook, T.E.; Tran Cao, H.S.; Tzeng, C.-W.D.; Chun, Y.S.; Aloia, T.A.; Dasari, A.; Kopetz, S.; Vauthey, J.-N. Alteration of FBXW7 is Associated with Worse Survival in Patients Undergoing Resection of Colorectal Liver Metastases. J. Gastrointest. Surg. 2021, 25, 186–194. [Google Scholar] [CrossRef] [PubMed]
- Mouradov, D.; Domingo, E.; Gibbs, P.; Jorissen, R.N.; Li, S.; Soo, P.Y.; Lipton, L.; Desai, J.; Danielsen, H.E.; Oukrif, D.; et al. Survival in stage II/III colorectal cancer is independently predicted by chromosomal and microsatellite instability, but not by specific driver mutations. Am. J. Gastroenterol. 2013, 108, 1785–1793. [Google Scholar] [CrossRef] [PubMed]
- Ciombor, K.K.; Goldberg, R.M. Highlights in Gastrointestinal (Colorectal) Cancer Treatment: The Primary Tumor Sidedness Debate and Advances in Immunotherapy. JAMA Oncol. 2016, 2, 1537–1538. [Google Scholar] [CrossRef] [PubMed]
- Lupini, L.; Bassi, C.; Mlcochova, J.; Musa, G.; Russo, M.; Vychytilova–Faltejskova, P.; Svoboda, M.; Sabbioni, S.; Nemecek, R.; Slaby, O.; et al. Prediction of response to anti–EGFR antibody–based therapies by multigene sequencing in colorectal cancer patients. BMC Cancer 2015, 15, 808. [Google Scholar] [CrossRef]
- Mendelaar, P.A.J.; Smid, M.; van Riet, J.; Angus, L.; Labots, M.; Steeghs, N.; Hendriks, M.P.; Cirkel, G.A.; van Rooijen, J.M.; Ten Tije, A.J.; et al. Whole genome sequencing of metastatic colorectal cancer reveals prior treatment effects and specific metastasis features. Nat. Commun. 2021, 12, 574. [Google Scholar] [CrossRef]
- García–Albéniz, X.; Alonso, V.; Escudero, P.; Méndez, M.; Gallego, J.; Rodríguez, J.R.; Salud, A.; Fernández–Plana, J.; Manzano, H.; Zanui, M.; et al. Prospective Biomarker Study in Advanced RAS Wild–Type Colorectal Cancer: POSIBA Trial (GEMCAD 10–02). Oncologist 2019, 24, e1115–e1122. [Google Scholar] [CrossRef]
- Kawai, K.; Sunami, E.; Yamaguchi, H.; Ishihara, S.; Kazama, S.; Nozawa, H.; Hata, K.; Kiyomatsu, T.; Tanaka, J.; Tanaka, T.; et al. Nomograms for colorectal cancer: A systematic review. World J. Gastroenterol. 2015, 21, 11877–11886. [Google Scholar] [CrossRef]
- Meigs, J.B.; Shrader, P.; Sullivan, L.M.; McAteer, J.B.; Fox, C.S.; Dupuis, J.; Manning, A.K.; Florez, J.C.; Wilson, P.W.F.; D’Agostino, R.B.; et al. Genotype score in addition to common risk factors for prediction of type 2 diabetes. N. Engl. J. Med. 2008, 359, 2208–2219. [Google Scholar] [CrossRef]
Publisher’s Note: MDPI stays neutral with regard to jurisdictional claims in published maps and institutional affiliations. |
© 2022 by the authors. Licensee MDPI, Basel, Switzerland. This article is an open access article distributed under the terms and conditions of the Creative Commons Attribution (CC BY) license (https://creativecommons.org/licenses/by/4.0/).



