miR766-3p and miR124-3p Dictate Drug Resistance and Clinical Outcome in HNSCC
Abstract
Simple Summary
Abstract
1. Introduction
2. Materials and Methods
2.1. Clinical Samples
2.2. RNA Purification from FFPE Samples
2.3. miRNA Sequencing
2.4. Data Analysis
2.5. Gene Ontology (GO) Analysis of miRNA Target Genes
2.6. The Cancer Genome Atlas (TCGA) Dataset
2.7. Kaplan–Meier Plotter Dataset
2.8. Cell Culture and Transfection
2.9. Establishment of Resistant Cell Lines
2.10. Quantitative Real-Time PCR
2.11. Colony Formation Assay
2.12. MTT Assay
2.13. Wound Healing Migration Assay
2.14. Transwell Migration and Invasion Assays
2.15. Measurement of Apoptosis
2.16. Western Blotting Analyses
2.17. Immunohistochemical Analysis
2.18. Mice
2.19. Xenograft Study
2.20. Statistical Analysis
3. Results
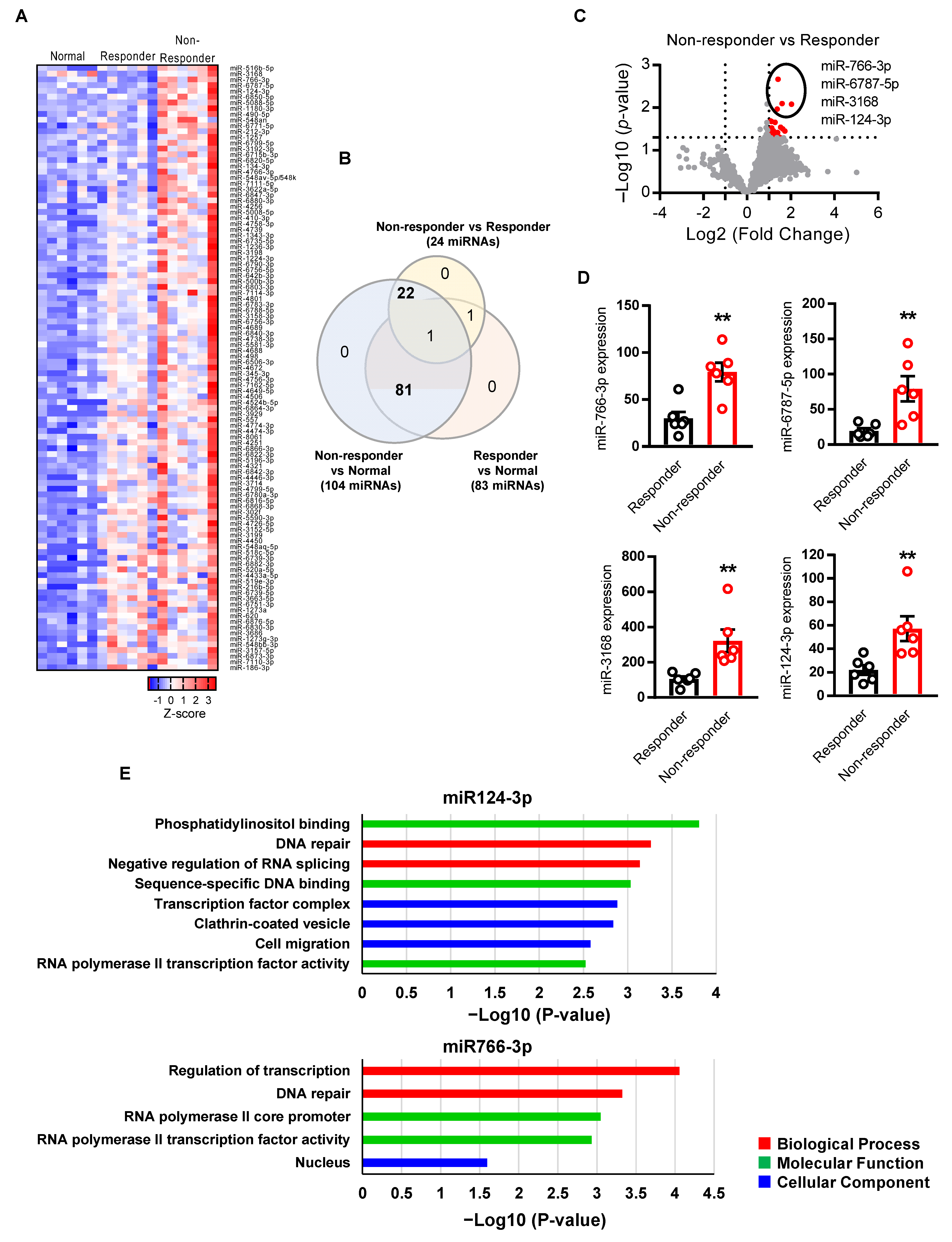
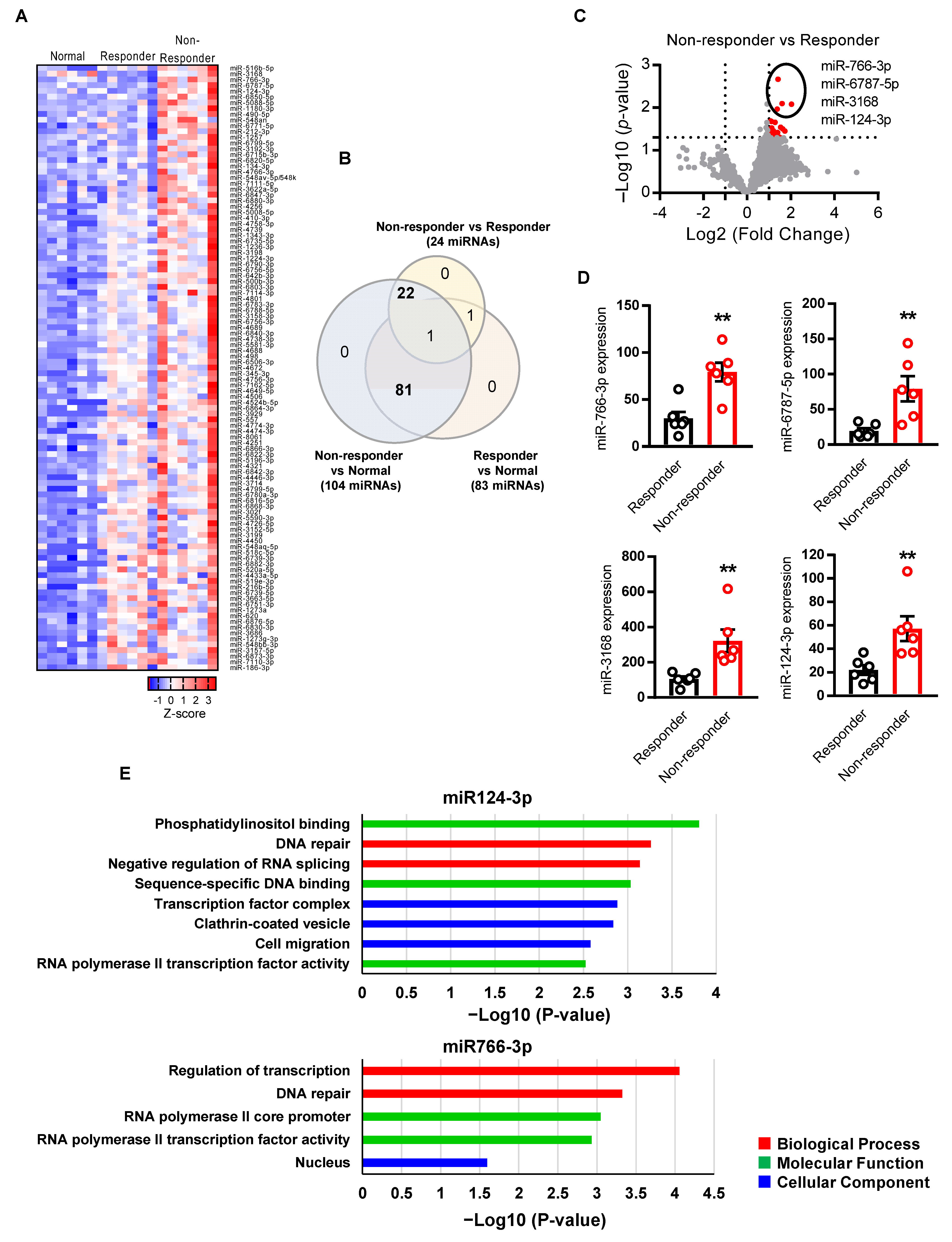
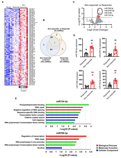
3.1. Overexpression of miR124-3p and miR766-3p Is Associated with Poor Prognosis and Drug Resistance in HNSCC Patients
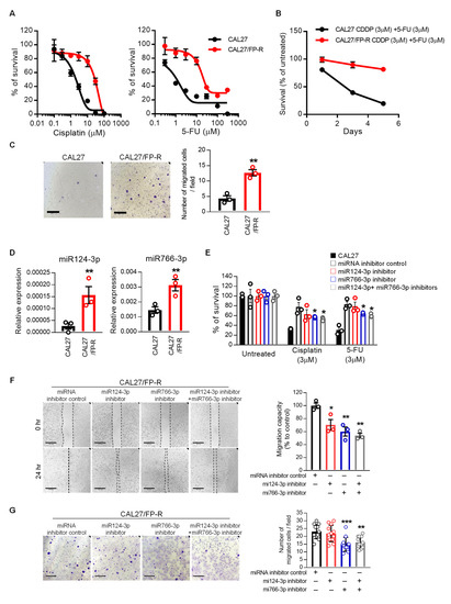
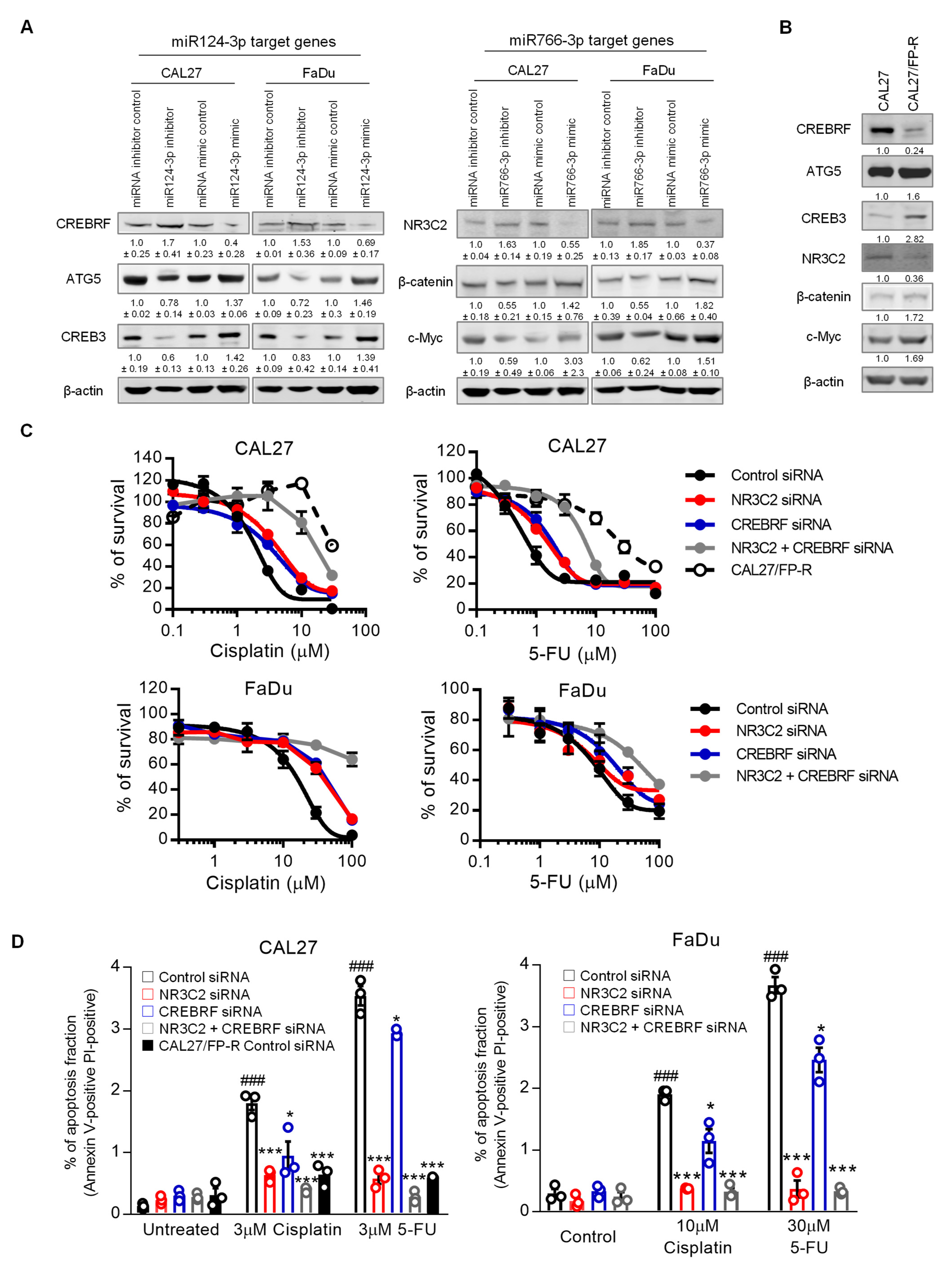
3.2. miR124-3p and miR766-3p Confer Resistance of HNSCC Cells to Cisplatin and 5-FU
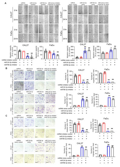
3.3. miR766-3p Increases HNSCC Cell Migration and Invasion
3.4. miR124-3p and miR766-3p Support Acquired Resistance in HNSCC Cells
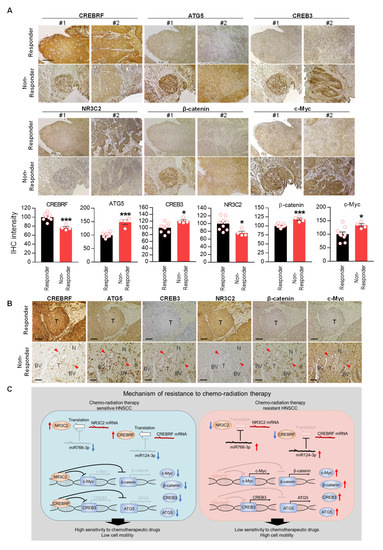
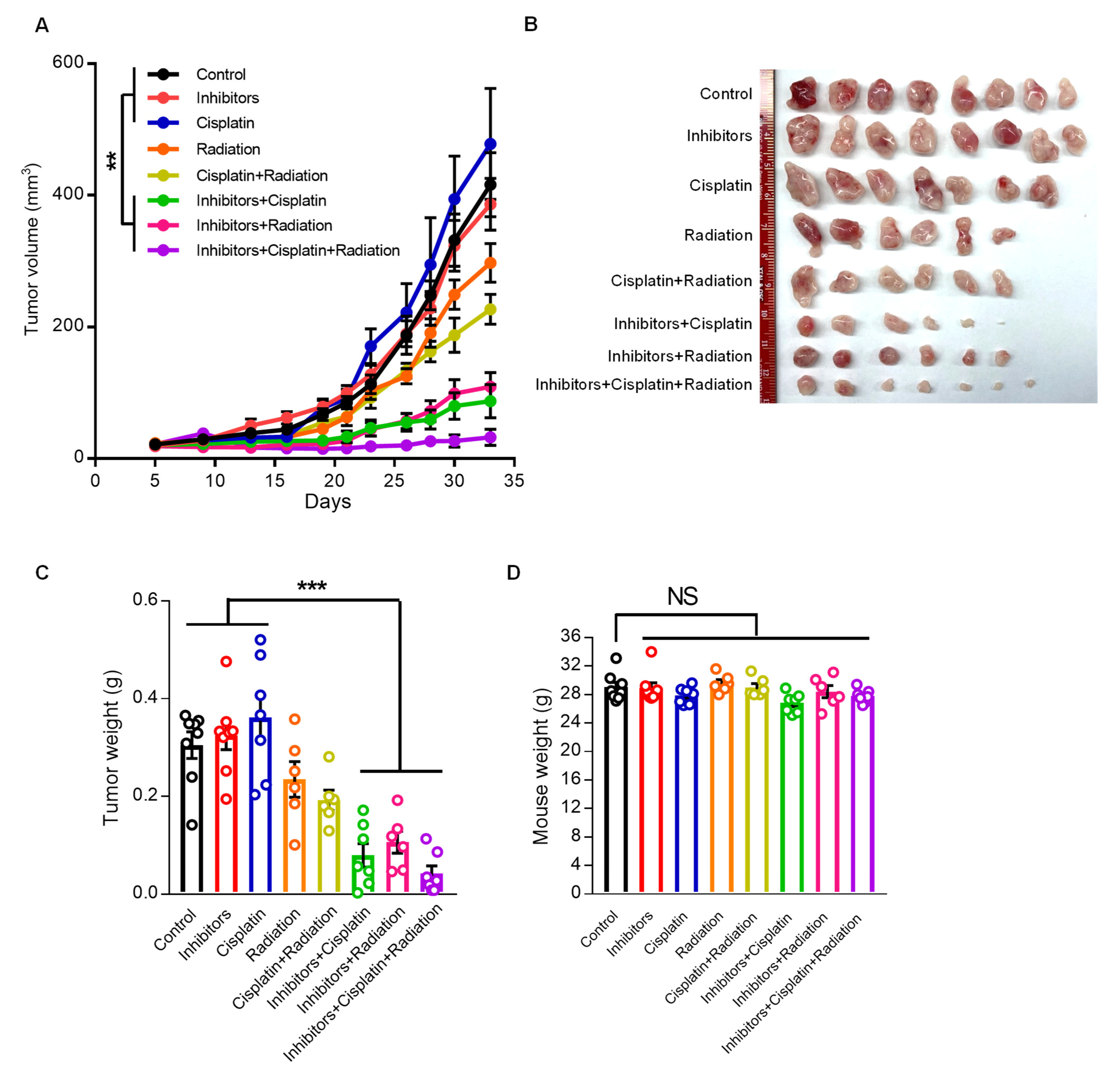
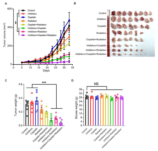
3.5. Inhibition of miR124-3p and miR766-3p Enhances the Effect of Chemo-Radiotherapy on Resistant HNSCC Xenograft
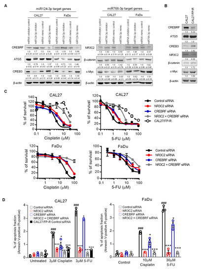
3.6. miR124-3p and miR766-3p induce Drug Resistance and Poor Prognosis in HNSCC via CREBRF and NR3C2 Mediated Pathways
4. Discussion
5. Conclusions
Supplementary Materials
Author Contributions
Funding
Institutional Review Board Statement
Informed Consent Statement
Data Availability Statement
Acknowledgments
Conflicts of Interest
References
- López-Verdín, S.; Lavalle-Carrasco, J.; Carreón-Burciaga, R.G.; Serafín-Higuera, N.; Molina-Frechero, N.; González-González, R.; Bologna-Molina, R. Molecular Markers of Anticancer Drug Resistance in Head and Neck Squamous Cell Carcinoma: A Literature Review. Cancers 2018, 10, 376. [Google Scholar] [CrossRef] [PubMed]
- Johnson, D.E.; Burtness, B.; Leemans, C.R.; Lui, V.W.Y.; Bauman, J.E.; Grandis, J.R. Head and neck squamous cell carcinoma. Nat. Rev. Dis. Primers 2020, 6, 92. [Google Scholar] [CrossRef] [PubMed]
- Kelland, L. The resurgence of platinum-based cancer chemotherapy. Nat. Rev. Cancer 2007, 7, 573–584. [Google Scholar] [CrossRef]
- Yamamoto, E.; Kohama, G.; Sunakawa, H.; Iwai, M.; Hiratsuka, H. Mode of invasion, bleomycin sensitivity, and clinical course in squamous cell carcinoma of the oral cavity. Cancer 1983, 51, 2175–2180. [Google Scholar] [CrossRef]
- Hsu, S.; Singh, B.; Schuster, G. Induction of apoptosis in oral cancer cells: Agents and mechanisms for potential therapy and prevention. Oral Oncol. 2004, 40, 461–473. [Google Scholar] [CrossRef] [PubMed]
- Gu, Y.; Fan, S.; Xiong, Y.; Peng, B.; Zheng, G.; Yu, Y.; Ouyang, Y.; He, Z. Cloning and functional characterization of TCRP1, a novel gene mediating resistance to cisplatin in an oral squamous cell carcinoma cell line. FEBS Lett. 2011, 585, 881–887. [Google Scholar] [CrossRef]
- Zorat, P.L.; Paccagnella, A.; Cavaniglia, G.; Loreggian, L.; Gava, A.; Mione, C.A.; Boldrin, F.; Marchiori, C.; Lunghi, F.; Fede, A.; et al. Randomized phase III trial of neoadjuvant chemotherapy in head and neck cancer: 10-year follow-up. J. Natl. Cancer Inst. 2004, 96, 1714–1717. [Google Scholar] [CrossRef] [PubMed]
- Urba, S.G.; Moon, J.; Giri, P.G.; Adelstein, D.J.; Hanna, E.; Yoo, G.H.; Leblanc, M.; Ensley, J.F.; Schuller, D.E. Organ preservation for advanced resectable cancer of the base of tongue and hypopharynx: A Southwest Oncology Group Trial. J. Clin. Oncol. 2005, 23, 88–95. [Google Scholar]
- O’Brien, J.; Hayder, H.; Zayed, Y.; Peng, C. Overview of MicroRNA Biogenesis, Mechanisms of Actions, and Circulation. Front. Endocrinol. 2018, 9, 402. [Google Scholar] [CrossRef]
- Huang, Y.; Liu, Z.; Zhong, L.; Wen, Y.; Ye, Q.; Cao, D.; Li, P.; Liu, Y. Construction of an 11-microRNA-based signature and a prognostic nomogram to predict the overall survival of head and neck squamous cell carcinoma patients. BMC Genom. 2020, 21, 691. [Google Scholar] [CrossRef]
- Forterre, A.; Komuro, H.; Aminova, S.; Harada, M. A Comprehensive Review of Cancer MicroRNA Therapeutic Delivery Strategies. Cancers 2020, 12, 1852. [Google Scholar] [CrossRef] [PubMed]
- De Jong, M.C.; Ten Hoeve, J.J.; Grénman, R.; Wessels, L.F.; Kerkhoven, R.; Te Riele, H.; van den Brekel, M.W.; Verheij, M.; Begg, A.C. Pretreatment microRNA Expression Impacting on Epithelial-to-Mesenchymal Transition Predicts Intrinsic Radiosensitivity in Head and Neck Cancer Cell Lines and Patients. Clin. Cancer Res. 2015, 21, 5630–5638. [Google Scholar] [CrossRef] [PubMed]
- Peng, Y.; Croce, C.M. The role of MicroRNAs in human cancer. Signal Transduct. Target. Ther. 2016, 1, 15004. [Google Scholar] [CrossRef] [PubMed]
- Sempere, L.F.; Azmi, A.S.; Moore, A. microRNA-based diagnostic and therapeutic applications in cancer medicine. Wiley Interdiscip. Rev. RNA 2021, 12, e1662. [Google Scholar] [CrossRef] [PubMed]
- Hamam, R.; Hamam, D.; Alsaleh, K.A.; Kassem, M.; Zaher, W.; Alfayez, M.; Aldahmash, A.; Alajez, N.M. Circulating microRNAs in breast cancer: Novel diagnostic and prognostic biomarkers. Cell Death Dis. 2017, 8, e3045. [Google Scholar] [CrossRef]
- Filipow, S.; Laczmanski, L. Blood Circulating miRNAs as Cancer Biomarkers for Diagnosis and Surgical Treatment Response. Front. Genet. 2019, 10, 169. [Google Scholar] [CrossRef]
- Reid, G.; Pel, M.E.; Kirschner, M.B.; Cheng, Y.Y.; Mugridge, N.; Weiss, J.; Williams, M.; Wright, C.; Edelman, J.J.; Vallely, M.P.; et al. Restoring expression of miR-16: A novel approach to therapy for malignant pleural mesothelioma. Ann. Oncol. 2013, 24, 3128–3135. [Google Scholar] [CrossRef]
- Reid, G.; Kao, S.C.; Pavlakis, N.; Brahmbhatt, H.; MacDiarmid, J.; Clarke, S.; Boyer, M.; van Zandwijk, N. Clinical development of TargomiRs, a miRNA mimic-based treatment for patients with recurrent thoracic cancer. Epigenomics 2016, 8, 1079–1085. [Google Scholar] [CrossRef]
- Martin, M. Cutadapt removes adapter sequences from high-throughput sequencing reads. EMBnet J. 2011, 17, 10–12. [Google Scholar] [CrossRef]
- Langmead, B.; Trapnell, C.; Pop, M.; Salzberg, S.L. Ultrafast and memory-efficient alignment of short DNA sequences to the human genome. Genome Biol. 2009, 10, 1–10. [Google Scholar] [CrossRef]
- Huang da, W.; Sherman, B.T.; Lempicki, R.A. Systematic and integrative analysis of large gene lists using DAVID bioinformatics resources. Nat. Protoc. 2009, 4, 44–57. [Google Scholar] [CrossRef] [PubMed]
- Huang da, W.; Sherman, B.T.; Lempicki, R.A. Bioinformatics enrichment tools: Paths toward the comprehensive functional analysis of large gene lists. Nucleic Acids Res. 2009, 37, 1–13. [Google Scholar] [CrossRef] [PubMed]
- Wong, N.; Wang, X. miRDB: An online resource for microRNA target prediction and functional annotations. Nucleic Acids Res. 2015, 43, D146–D152. [Google Scholar] [CrossRef] [PubMed]
- Cerami, E.; Gao, J.; Dogrusoz, U.; Gross, B.E.; Sumer, S.O.; Aksoy, B.A.; Jacobsen, A.; Byrne, C.J.; Heuer, M.L.; Larsson, E.; et al. The cBio cancer genomics portal: An open platform for exploring multidimensional cancer genomics data. Cancer Discov. 2012, 2, 401–404. [Google Scholar] [CrossRef] [PubMed]
- Gao, J.; Aksoy, B.A.; Dogrusoz, U.; Dresdner, G.; Gross, B.; Sumer, S.O.; Sun, Y.; Jacobsen, A.; Sinha, R.; Larsson, E.; et al. Integrative analysis of complex cancer genomics and clinical profiles using the cBioPortal. Sci. Signal 2013, 6, pl1. [Google Scholar] [CrossRef]
- Nagy, Á.; Munkácsy, G.; Győrffy, B. Pancancer survival analysis of cancer hallmark genes. Sci. Rep. 2021, 11, 6047. [Google Scholar] [CrossRef]
- Suarez-Arnedo, A.; Torres Figueroa, F.; Clavijo, C.; Arbeláez, P.; Cruz, J.C.; Muñoz-Camargo, C. An image J plugin for the high throughput image analysis of in vitro scratch wound healing assays. PLoS ONE 2020, 15, e0232565. [Google Scholar] [CrossRef]
- Shibata, T.; Watari, K.; Kawahara, A.; Sudo, T.; Hattori, S.; Murakami, Y.; Izumi, H.; Itou, J.; Toi, M.; Akiba, J.; et al. Targeting Phosphorylation of Y-Box-Binding Protein YBX1 by TAS0612 and Everolimus in Overcoming Antiestrogen Resistance. Mol. Cancer Ther. 2020, 19, 882–894. [Google Scholar] [CrossRef]
- Xue, H.; Zhang, J.; Guo, X.; Wang, J.; Li, J.; Gao, X.; Guo, X.; Li, T.; Xu, S.; Zhang, P.; et al. CREBRF is a potent tumor suppressor of glioblastoma by blocking hypoxia-induced autophagy via the CREB3/ATG5 pathway. Int. J. Oncol. 2016, 49, 519–528. [Google Scholar] [CrossRef]
- Yang, S.; He, P.; Wang, J.; Schetter, A.; Tang, W.; Funamizu, N.; Yanaga, K.; Uwagawa, T.; Satoskar, A.R.; Gaedcke, J.; et al. A Novel MIF Signaling Pathway Drives the Malignant Character of Pancreatic Cancer by Targeting NR3C2. Cancer Res. 2016, 76, 3838–3850. [Google Scholar] [CrossRef]
- Zhang, Z.; Che, X.; Yang, N.; Bai, Z.; Wu, Y.; Zhao, L.; Pei, H. miR-135b-5p Promotes migration, invasion and EMT of pancreatic cancer cells by targeting NR3C2. Biomed. Pharmacother. 2017, 96, 1341–1348. [Google Scholar] [CrossRef] [PubMed]
- Yang, C.; Ma, X.; Guan, G.; Liu, H.; Yang, Y.; Niu, Q.; Wu, Z.; Jiang, Y.; Bian, C.; Zang, Y.; et al. MicroRNA-766 promotes cancer progression by targeting NR3C2 in hepatocellular carcinoma. FASEB J. Off. Publ. Fed. Am. Soc. Exp. Biol. 2019, 33, 1456–1467. [Google Scholar] [CrossRef] [PubMed]
- Xue, H.; Yuan, G.; Guo, X.; Liu, Q.; Zhang, J.; Gao, X.; Guo, X.; Xu, S.; Li, T.; Shao, Q.; et al. A novel tumor-promoting mechanism of IL6 and the therapeutic efficacy of tocilizumab: Hypoxia-induced IL6 is a potent autophagy initiator in glioblastoma via the p-STAT3-MIR155-3p-CREBRF pathway. Autophagy 2016, 12, 1129–1152. [Google Scholar] [CrossRef] [PubMed]
- Borel, C.; Jung, A.C.; Burgy, M. Immunotherapy Breakthroughs in the Treatment of Recurrent or Metastatic Head and Neck Squamous Cell Carcinoma. Cancers 2020, 12, 2691. [Google Scholar] [CrossRef]
- Picon, H.; Guddati, A.K. Mechanisms of resistance in head and neck cancer. Am. J. Cancer Res. 2020, 10, 2742–2751. [Google Scholar]
- Jia, X.; Wang, X.; Guo, X.; Ji, J.; Lou, G.; Zhao, J.; Zhou, W.; Guo, M.; Zhang, M.; Li, C.; et al. MicroRNA-124: An emerging therapeutic target in cancer. Cancer Med. 2019, 8, 5638–5650. [Google Scholar] [CrossRef]
- Zhao, Y.; Ling, Z.; Hao, Y.; Pang, X.; Han, X.; Califano, J.A.; Shan, L.; Gu, X. MiR-124 acts as a tumor suppressor by inhibiting the expression of sphingosine kinase 1 and its downstream signaling in head and neck squamous cell carcinoma. Oncotarget 2017, 8, 25005–25020. [Google Scholar] [CrossRef]
- Choo, K.B.; Soon, Y.L.; Nguyen, P.N.; Hiew, M.S.; Huang, C.J. MicroRNA-5p and -3p co-expression and cross-targeting in colon cancer cells. J. Biomed. Sci. 2014, 21, 95. [Google Scholar] [CrossRef]
- Zhang, Z.; Pi, J.; Zou, D.; Wang, X.; Xu, J.; Yu, S.; Zhang, T.; Li, F.; Zhang, X.; Zhao, H.; et al. microRNA arm-imbalance in part from complementary targets mediated decay promotes gastric cancer progression. Nat. Commun. 2019, 10, 4397. [Google Scholar] [CrossRef]
- Sueta, A.; Yamamoto, Y.; Tomiguchi, M.; Takeshita, T.; Yamamoto-Ibusuki, M.; Iwase, H. Differential expression of exosomal miRNAs between breast cancer patients with and without recurrence. Oncotarget 2017, 8, 69934–69944. [Google Scholar] [CrossRef] [PubMed]
- Yang, W.; Cui, G.; Ding, M.; Yang, M.; Dai, D. MicroRNA-124-3p.1 promotes cell proliferation through Axin1-dependent Wnt signaling pathway and predicts a poor prognosis of triple-negative breast cancer. J. Clin. Lab. Anal. 2020, 34, e23266. [Google Scholar] [CrossRef] [PubMed]
- Chen, J.; Zhang, L.; Zhou, H.; Wang, W.; Luo, Y.; Yang, H.; Yi, H. Inhibition of autophagy promotes cisplatin-induced apoptotic cell death through Atg5 and Beclin 1 in A549 human lung cancer cells. Mol. Med. Rep. 2018, 17, 6859–6865. [Google Scholar] [CrossRef] [PubMed]
- Howley, B.V.; Link, L.A.; Grelet, S.; El-Sabban, M.; Howe, P.H. A CREB3-regulated ER-Golgi trafficking signature promotes metastatic progression in breast cancer. Oncogene 2018, 37, 1308–1325. [Google Scholar] [CrossRef]
- Hu, Y.; Chu, L.; Liu, J.; Yu, L.; Song, S.B.; Yang, H.; Han, F. Knockdown of CREB3 activates endoplasmic reticulum stress and induces apoptosis in glioblastoma. Aging 2019, 11, 8156–8168. [Google Scholar] [CrossRef]
- He, X.X.; Luo, S.S.; Qin, H.Q.; Mo, X.W. MicroRNA-766-3p-mediated downregulation of HNF4G inhibits proliferation in colorectal cancer cells through the PI3K/AKT pathway. Cancer Gene Ther. 2021, 29, 803–813. [Google Scholar] [CrossRef]
- Duan, X.; Liu, X.; Cao, Y.; Li, Y.; Silayiding, A.; Zhang, L.; Wang, J. Effect of MicroRNA-766 Promotes Proliferation, Chemoresistance, Migration, and Invasion of Breast Cancer Cells. Clin. Breast. Cancer 2021, 21, e1–e17. [Google Scholar] [CrossRef]
- Fan, Y.; Li, Y.; Zhu, Y.; Dai, G.; Wu, D.; Gao, Z.; Zhang, L.; Xu, D. miR-301b-3p Regulates Breast Cancer Cell Proliferation, Migration, and Invasion by Targeting NR3C2. J. Oncol. 2021, 2021, 8810517. [Google Scholar] [CrossRef]
- Zhao, X.; Shen, F.; Ma, J.; Zhao, S.; Meng, L.; Wang, X.; Liang, S.; Liang, J.; Hu, C.; Zhang, X. CREB1-induced miR-1204 promoted malignant phenotype of glioblastoma through targeting NR3C2. Cancer Cell Int. 2020, 20, 111. [Google Scholar] [CrossRef]
- Wang, Y.; Shang, S.; Yu, K.; Sun, H.; Ma, W.; Zhao, W. miR-224, miR-147b and miR-31 associated with lymph node metastasis and prognosis for lung adenocarcinoma by regulating PRPF4B, WDR82 or NR3C2. PeerJ 2020, 8, e9704. [Google Scholar] [CrossRef]
- Chen, H.; Liu, H.; Qing, G. Targeting oncogenic Myc as a strategy for cancer treatment. Signal Transduct. Target. Ther. 2018, 3, 5. [Google Scholar] [CrossRef]
- Zhang, Y.; Wang, X. Targeting the Wnt/β-catenin signaling pathway in cancer. J. Hematol. Oncol. 2020, 13, 165. [Google Scholar] [CrossRef] [PubMed]
- Robinson, A.M.; Rathore, R.; Redlich, N.J.; Adkins, D.R.; VanArsdale, T.; Van Tine, B.A.; Michel, L.S. Cisplatin exposure causes c-Myc-dependent resistance to CDK4/6 inhibition in HPV-negative head and neck squamous cell carcinoma. Cell Death Dis. 2019, 10, 867. [Google Scholar] [CrossRef]
- Tang, Y.C.; Hsiao, J.R.; Jiang, S.S.; Chang, J.Y.; Chu, P.Y.; Liu, K.J.; Fang, H.L.; Lin, L.M.; Chen, H.H.; Huang, Y.W.; et al. c-MYC-directed NRF2 drives malignant progression of head and neck cancer via glucose-6-phosphate dehydrogenase and transketolase activation. Theranostics 2021, 11, 5232–5247. [Google Scholar] [CrossRef]
- Roy, S.; Kar, M.; Roy, S.; Saha, A.; Padhi, S.; Banerjee, B. Role of β-catenin in cisplatin resistance, relapse and prognosis of head and neck squamous cell carcinoma. Cell Oncol. 2018, 41, 185–200. [Google Scholar] [CrossRef]









| Tissue Type | Age at Diagnosis | Gender | Location | Histology | Clinical Stage | Treatment(s) | PFS or OS |
|---|---|---|---|---|---|---|---|
| Responder #1 | 47 | Male | Left supraglottic mass | Invasive squamous cell carcinoma, Poorly differentiated, focally keratinizing | T4 | Primary Tonsillar cancer: Surgery 1st Recurrence: Radiation 2nd Recurrence: Cisplatin+Taxol | PFS 1st recurrence: 60 months PFS 2nd recurrence: 156 months OS: 300 months |
| * Responder #2 | 68 | Female | Tongue | Invasive squamous cell carcinoma, Non-keratinizing type | cT2N0 | Chemo-RT (Cisplatin) | OS: 81 months |
| * Responder #3 | 57 | Male | Tonsil | Basaloid squamous cell carcinoma | pT2N0 | Induction Chemo-RT (Cisplatin) Recurrence: cisplatin + radiation | PFS: 20 months OS: 109 months |
| * Responder #4 | 53 | Male | Left maxilla | Invasive squamous cell carcinoma, Keratinizing moderately differentiated | pT4aN0M0 | Chemo-RT (Cisplatin) | OS: 84 months |
| Responder #5 | 73 | Male | Tongue base | Squamous cell carcinoma, Non-keratinizing | T3N1 | Chemo-RT (Cisplatin) | OS: 80 months |
| * Responder #6 | 54 | Male | Left orbit/nasal | Invasive squamous cell carcinoma, Moderately–poorly differentiated | pT4aN0 | Chemo-RT (Cisplatin) | OS: 55 months |
| * Non-Responder #1 | 57 | Male | Tonsil | Invasive squamous cell carcinoma, Poorly differentiated | T2N0 | Adjuvant; Chemo-RT (Carboplatin) Disease progression: (Cetuximab) | PFS: 1 month OS: 4 months |
| Non-Responder #2 | 76 | Male | Tongue | Invasive squamous cell carcinoma, Keratinizing moderately differentiated | T4aN2M0 | Chemo-RT (Carboplatin+Taxol) | PFS: 6 months OS: 16 months |
| * Non-Responder #3 | 68 | Female | Left septum | Invasive squamous cell carcinoma, Keratinizing moderately-poorly differentiated | pT1 | Chemo-RT (Carboplatin) | PFS: 7 months OS: 30 months |
| Non-Responder #4 | 76 | Male | Tongue | Invasive squamous cell carcinoma, acantholytic, Keratinizing poorly differentiated | T2N1 | Chemo-RT (Carboplatin) | PFS: 5 months OS: 17 months |
| Non-Responder #5 | 55 | Male | Tonsil | Invasive squamous cell carcinoma, Poorly differentiated | T1N2bM0 | Adjuvant Radiation Recurrence: Chemo (Cisplatin + 5FU) | PFS: 13 months OS: 28 months |
| Non-Responder #6 | 68 | Female | Nasopharynx | Poorly differentiated squamous cell carcinoma | T4N2 | Chemo (Cisplatin + 5FU) | OS: 5 months |
Publisher’s Note: MDPI stays neutral with regard to jurisdictional claims in published maps and institutional affiliations. |
© 2022 by the authors. Licensee MDPI, Basel, Switzerland. This article is an open access article distributed under the terms and conditions of the Creative Commons Attribution (CC BY) license (https://creativecommons.org/licenses/by/4.0/).
Share and Cite
Shibata, T.; Cao, D.-Y.; Dar, T.B.; Ahmed, F.; Bhat, S.A.; Veiras, L.C.; Bernstein, E.A.; Khan, A.A.; Chaum, M.; Shiao, S.L.; et al. miR766-3p and miR124-3p Dictate Drug Resistance and Clinical Outcome in HNSCC. Cancers 2022, 14, 5273. https://doi.org/10.3390/cancers14215273
Shibata T, Cao D-Y, Dar TB, Ahmed F, Bhat SA, Veiras LC, Bernstein EA, Khan AA, Chaum M, Shiao SL, et al. miR766-3p and miR124-3p Dictate Drug Resistance and Clinical Outcome in HNSCC. Cancers. 2022; 14(21):5273. https://doi.org/10.3390/cancers14215273
Chicago/Turabian StyleShibata, Tomohiro, Duo-Yao Cao, Tahir B. Dar, Faizan Ahmed, Shabir A. Bhat, Luciana C. Veiras, Ellen A. Bernstein, Abdul Arif Khan, Manita Chaum, Stephen L. Shiao, and et al. 2022. "miR766-3p and miR124-3p Dictate Drug Resistance and Clinical Outcome in HNSCC" Cancers 14, no. 21: 5273. https://doi.org/10.3390/cancers14215273
APA StyleShibata, T., Cao, D.-Y., Dar, T. B., Ahmed, F., Bhat, S. A., Veiras, L. C., Bernstein, E. A., Khan, A. A., Chaum, M., Shiao, S. L., Tourtellotte, W. G., Giani, J. F., Bernstein, K. E., Cui, X., Vail, E., & Khan, Z. (2022). miR766-3p and miR124-3p Dictate Drug Resistance and Clinical Outcome in HNSCC. Cancers, 14(21), 5273. https://doi.org/10.3390/cancers14215273

