NCAPG2 Maintains Cancer Stemness and Promotes Erlotinib Resistance in Lung Adenocarcinoma
Abstract
:Simple Summary
Abstract
1. Introduction
2. Materials and Methods
2.1. Data Collection
2.2. Variance Analysis
2.3. Erlotinib-Resistant-Related Model Construction
2.4. GO, KEGG, and GSVA Analysis
2.5. The Stemness Index Based on mRNA Expression
2.6. Constructing a Prognostic Model
2.7. Immune Analysis
2.8. Single-Cell RNA Sequencing (scRNA-Seq) Analysis
2.9. Cell Culture and Plasmids
2.10. Cell Viability Assay
2.11. Western Blotting
2.12. Quantitative Real-Time PCR (RT-PCR)
2.13. Tumorsphere Formation
2.14. Colony Formation
2.15. Side Population (SP) Detection by Flow Cytometry
2.16. Statistical Analysis
3. Results
3.1. Identification of 25 Genes Associated with Erlotinib Resistance and Cancer Stemness in Lung Adenocarcinoma
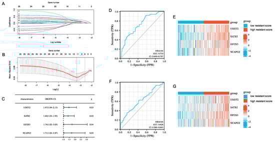
3.2. Construction and Validation of the Erlotinib-Resistance-Related Model
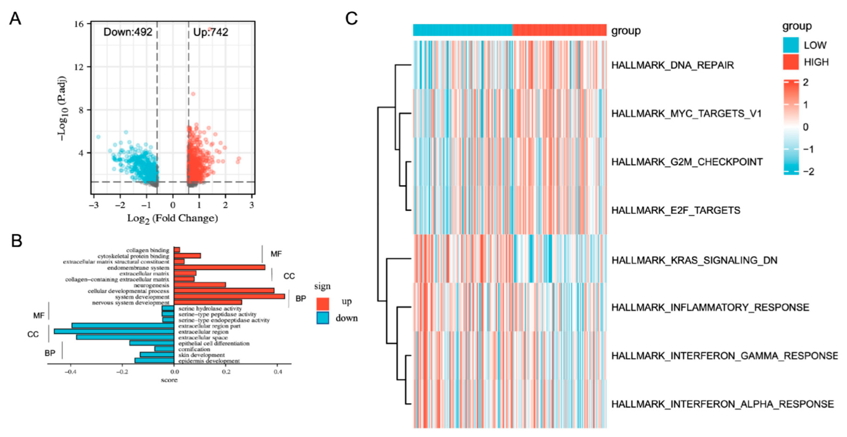
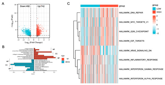
3.3. Functional Enrichment Analysis and Genomic Variation Analysis of the Erlotinib Resistance Model
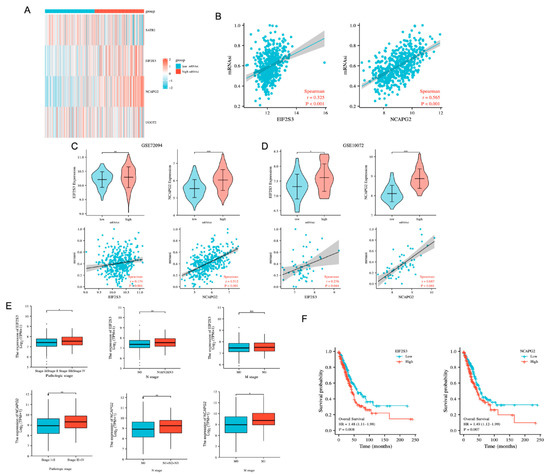
3.4. NCAPG2 and EIF2S3 Are Positively Correlated with Cancer Stemness and Are Malignant Factors in Lung Adenocarcinoma
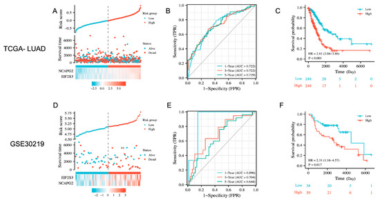
3.5. NCAPG2 and EIF2S3 Could Predict the Prognosis of Patients with Lung Adenocarcinoma
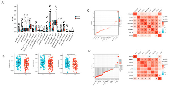
3.6. Immune Infiltration Analysis Based on the Prognostic Model
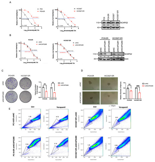
3.7. NCAPG2 and EIF2S3 Contributed to Erlotinib Resistance in Lung Adenocarcinoma
3.8. NCAPG2 Promoted Stemness and Erlotinib Resistance in Lung Adenocarcinoma Cells
4. Discussion
5. Conclusions
Supplementary Materials
Author Contributions
Funding
Institutional Review Board Statement
Informed Consent Statement
Data Availability Statement
Acknowledgments
Conflicts of Interest
Abbreviations
| EGFR-TKI | Growth factor receptor tyrosine kinase inhibitors |
| CSCs | Cancer stem cells |
| LUAD | Lung adenocarcinoma |
| NSCLC | Non-small cell lung cancer |
| SCLC | Small cell lung cancer |
| OS | Overall survival |
| DEGs | Differentially expressed genes |
| KM | Kaplan–Meier |
| GO | Gene Ontology |
| KEGG | Kyoto Encyclopedia of Genes and Genomes |
| IC50 | 50% inhibitory concentration |
| GSVA | Gene Set Variation Analysis |
| mRNAsi | The stemness index based on mRNA expression |
| scRNA-seq | Single-cell RNA sequencing |
References
- Pan, Z.; Liu, H.; Chen, J. Lung Cancer Stem-like Cells and Drug Resistance. Chin. J. Lung Cancer 2022, 25, 111–117. [Google Scholar]
- Pal, A.S.; Agredo, A.; Lanman, N.A.; Son, J.; Sohal, I.S.; Bains, M.; Li, C.; Clingerman, J.; Gates, K.; Kasinski, A.L. Loss of KMT5C Promotes EGFR Inhibitor Resistance in NSCLC via LINC01510-Mediated Upregulation of MET. Cancer Res. 2022, 82, 1534–1547. [Google Scholar] [CrossRef] [PubMed]
- Abdelgalil, A.A.; Al-Kahtani, H.M.; Al-Jenoobi, F.I. Erlotinib. Profiles Drug Subst. Excip. Relat. Methodol. 2020, 45, 93–117. [Google Scholar] [PubMed]
- Zhang, Q.; Xu, K. Advances in the Research of Autophagy in EGFR-TKI Treatment and Resistance in Lung Cancer. Chin. J. Lung Cancer 2016, 19, 607–614. [Google Scholar]
- Greenhalgh, J.; Boland, A.; Bates, V.; Vecchio, F.; Dundar, Y.; Chaplin, M.; Green, J.A. First-line treatment of advanced epidermal growth factor receptor (EGFR) mutation positive non-squamous non-small cell lung cancer. Cochrane Database Syst. Rev. 2021, 3, CD010383. [Google Scholar] [CrossRef]
- Lee, C.K.; Davies, L.; Wu, Y.L.; Mitsudomi, T.; Inoue, A.; Rosell, R.; Zhou, C.; Nakagawa, K.; Thongprasert, S.; Fukuoka, M.; et al. Gefitinib or Erlotinib vs Chemotherapy for EGFR Mutation-Positive Lung Cancer: Individual Patient Data Meta-Analysis of Overall Survival. J. Natl. Cancer Inst. 2017, 109, djw279. [Google Scholar] [CrossRef]
- Rosell, R.; Carcereny, E.; Gervais, R.; Vergnenegre, A.; Massuti, B.; Felip, E.; Palmero, R.; Garcia-Gomez, R.; Pallares, C.; Sanchez, J.M.; et al. Erlotinib versus standard chemotherapy as first-line treatment for European patients with advanced EGFR mutation-positive non-small-cell lung cancer (EURTAC): A multicentre, open-label, randomised phase 3 trial. Lancet Oncol. 2012, 13, 239–246. [Google Scholar] [CrossRef]
- Yu, X.; Ji, X.; Su, C. HER2-Altered Non-Small Cell Lung Cancer: Biology, Clinicopathologic Features and Emerging Therapies. Front. Oncol. 2022, 12, 860313. [Google Scholar] [CrossRef]
- Cheng, C.; Zhao, Y.; Schaafsma, E.; Weng, Y.L.; Amos, C. An EGFR signature predicts cell line and patient sensitivity to multiple tyrosine kinase inhibitors. Int. J. Cancer 2020, 147, 2621–2633. [Google Scholar] [CrossRef]
- Pao, W.; Wang, T.Y.; Riely, G.J.; Miller, V.A.; Pan, Q.; Ladanyi, M.; Zakowski, M.F.; Heelan, R.T.; Kris, M.G.; Varmus, H.E. KRAS mutations and primary resistance of lung adenocarcinomas to gefitinib or erlotinib. PLoS Med. 2005, 2, e17. [Google Scholar] [CrossRef]
- Bean, J.; Brennan, C.; Shih, J.Y.; Riely, G.; Viale, A.; Wang, L.; Chitale, D.; Motoi, N.; Szoke, J.; Broderick, S.; et al. MET amplification occurs with or without T790M mutations in EGFR mutant lung tumors with acquired resistance to gefitinib or erlotinib. Proc. Natl. Acad. Sci. USA 2007, 104, 20932–20937. [Google Scholar] [CrossRef] [PubMed]
- Walcher, L.; Kistenmacher, A.K.; Suo, H.; Kitte, R.; Dluczek, S.; Strauß, A.; Blaudszun, A.R.; Yevsa, T.; Fricke, S.; Kossatz-Boehlert, U. Cancer Stem Cells-Origins and Biomarkers: Perspectives for Targeted Personalized Therapies. Front. Immunol. 2020, 11, 1280. [Google Scholar] [CrossRef] [PubMed]
- Barzegar Behrooz, A.; Syahir, A.; Ahmad, S. CD133: Beyond a cancer stem cell biomarker. J. Drug Target. 2019, 27, 257–269. [Google Scholar] [CrossRef]
- Shien, K.; Toyooka, S.; Yamamoto, H.; Soh, J.; Jida, M.; Thu, K.L.; Hashida, S.; Maki, Y.; Ichihara, E.; Asano, H.; et al. Acquired resistance to EGFR inhibitors is associated with a manifestation of stem cell-like properties in cancer cells. Cancer Res. 2013, 73, 3051–3061. [Google Scholar] [CrossRef] [PubMed]
- Wu, T.; Dai, Y. Tumor microenvironment and therapeutic response. Cancer Lett. 2017, 387, 61–68. [Google Scholar] [CrossRef] [PubMed]
- Yuan, S.; Xu, H.; Xie, J. New Progress in the Relationship between Immune Cells, PD-1 in Tumor Microenvironment and the Efficacy of EGFR-TKIs. Chin. J. Lung Cancer 2017, 20, 775–780. [Google Scholar]
- Hinshaw, D.C.; Shevde, L.A. The Tumor Microenvironment Innately Modulates Cancer Progression. Cancer Res. 2019, 79, 4557–4566. [Google Scholar] [CrossRef] [PubMed]
- Ciardiello, C.; Leone, A.; Budillon, A. The Crosstalk between Cancer Stem Cells and Microenvironment Is Critical for Solid Tumor Progression: The Significant Contribution of Extracellular Vesicles. Stem Cells Int. 2018, 2018, 6392198. [Google Scholar] [CrossRef]
- Valkenburg, K.C.; de Groot, A.E.; Pienta, K.J. Targeting the tumour stroma to improve cancer therapy. Nat. Rev. Clin. Oncol. 2018, 15, 366–381. [Google Scholar] [CrossRef]
- Perche, O.; Menuet, A.; Marcos, M.; Liu, L.; Pâris, A.; Utami, K.H.; Kervran, D.; Cacheux, V.; Laudier, B.; Briault, S. Combined deletion of two Condensin II system genes (NCAPG2 and MCPH1) in a case of severe microcephaly and mental deficiency. Eur. J. Med. Genet. 2013, 56, 635–641. [Google Scholar] [CrossRef]
- Kim, J.H.; Shim, J.; Ji, M.J.; Jung, Y.; Bong, S.M.; Jang, Y.J.; Yoon, E.K.; Lee, S.J.; Kim, K.G.; Kim, Y.H.; et al. The condensin component NCAPG2 regulates microtubule-kinetochore attachment through recruitment of Polo-like kinase 1 to kinetochores. Nat. Commun. 2014, 5, 4588. [Google Scholar] [CrossRef]
- Zhan, P.; Xi, G.M.; Zhang, B.; Wu, Y.; Liu, H.B.; Liu, Y.F.; Xu, W.J.; Zhu, Q.; Cai, F.; Zhou, Z.J.; et al. NCAPG2 promotes tumour proliferation by regulating G2/M phase and associates with poor prognosis in lung adenocarcinoma. J. Cell. Mol. Med. 2017, 21, 665–676. [Google Scholar] [CrossRef]
- Hänzelmann, S.; Castelo, R.; Guinney, J. GSVA: Gene set variation analysis for microarray and RNA-seq data. BMC Bioinform. 2013, 14, 7. [Google Scholar] [CrossRef] [PubMed] [Green Version]
- Malta, T.M.; Sokolov, A.; Gentles, A.J.; Burzykowski, T.; Poisson, L.; Weinstein, J.N.; Kamińska, B.; Huelsken, J.; Omberg, L.; Gevaert, O.; et al. Machine Learning Identifies Stemness Features Associated with Oncogenic Dedifferentiation. Cell 2018, 173, 338–354.e315. [Google Scholar] [CrossRef] [PubMed]
- Rusk, N. Expanded CIBERSORTx. Nat. Methods 2019, 16, 577. [Google Scholar] [CrossRef] [PubMed]
- Dong, J.K.; Lei, H.M.; Liang, Q.; Tang, Y.B.; Zhou, Y.; Wang, Y.; Zhang, S.; Li, W.B.; Tong, Y.; Zhuang, G.; et al. Overcoming erlotinib resistance in EGFR mutation-positive lung adenocarcinomas through repression of phosphoglycerate dehydrogenase. Theranostics 2018, 8, 1808–1823. [Google Scholar] [CrossRef]
- Wang, S.; He, Z.; Wang, X.; Li, H.; Liu, X.S. Antigen presentation and tumor immunogenicity in cancer immunotherapy response prediction. Elife 2019, 8, e49020. [Google Scholar] [CrossRef]
- Sharma, S.V.; Lee, D.Y.; Li, B.; Quinlan, M.P.; Takahashi, F.; Maheswaran, S.; McDermott, U.; Azizian, N.; Zou, L.; Fischbach, M.A.; et al. A chromatin-mediated reversible drug-tolerant state in cancer cell subpopulations. Cell 2010, 141, 69–80. [Google Scholar] [CrossRef]
- De Conti, G.; Dias, M.H.; Bernards, R. Fighting Drug Resistance through the Targeting of Drug-Tolerant Persister Cells. Cancers 2021, 13, 1118. [Google Scholar] [CrossRef]
- Lu, J.; Chen, S.; Tan, H.; Huang, Z.; Li, B.; Liu, L.; Chen, Y.; Zeng, X.; Zou, Y.; Xu, L. Eukaryotic initiation factor-2, gamma subunit, suppresses proliferation and regulates the cell cycle via the MAPK/ERK signaling pathway in acute myeloid leukemia. J. Cancer Res. Clin. Oncol. 2021, 147, 3157–3168. [Google Scholar] [CrossRef]
- Pastushenko, I.; Mauri, F.; Song, Y.; de Cock, F.; Meeusen, B.; Swedlund, B.; Impens, F.; Van Haver, D.; Opitz, M.; Thery, M.; et al. Fat1 deletion promotes hybrid EMT state, tumour stemness and metastasis. Nature 2021, 589, 448–455. [Google Scholar] [CrossRef] [PubMed]
- Yu, L.; Huang, S.; Lv, W.; He, Z.; Hu, J. Research Progress of the Role of EMT in EGFR-TKIs Resistance of Non-small Cell Lung Cancer. Chin. J. Lung Cancer 2018, 21, 907–911. [Google Scholar]
- Tang, C.; Yang, H.; Zhou, X. Advances of DNA damage repair and Cisplatin resistance mechanisms in lung cancer. Chin. J. Lung Cancer 2011, 14, 960–964. [Google Scholar]
- Simon, G.R.; Sharma, S.; Cantor, A.; Smith, P.; Bepler, G. ERCC1 expression is a predictor of survival in resected patients with non-small cell lung cancer. Chest 2005, 127, 978–983. [Google Scholar] [CrossRef] [PubMed]
- Schulze, A.; Oshi, M.; Endo, I.; Takabe, K. MYC Targets Scores Are Associated with Cancer Aggressiveness and Poor Survival in ER-Positive Primary and Metastatic Breast Cancer. Int. J. Mol. Sci. 2020, 21, 8127. [Google Scholar] [CrossRef] [PubMed]
- Hamilton, D.; Ismail, N.; Kroeger, D.; Rudulier, C.; Bretscher, P. Macroimmunology and immunotherapy of cancer. Immunotherapy 2009, 1, 367–383. [Google Scholar] [CrossRef]
- Hamilton, D.H.; Bretscher, P.A. Different immune correlates associated with tumor progression and regression: Implications for prevention and treatment of cancer. Cancer Immunol. Immunother. 2008, 57, 1125–1136. [Google Scholar] [CrossRef]
- Frafjord, A.; Buer, L.; Hammarström, C.; Aamodt, H.; Woldbæk, P.R.; Brustugun, O.T.; Helland, Å.; Øynebråten, I.; Corthay, A. The Immune Landscape of Human Primary Lung Tumors Is Th2 Skewed. Front. Immunol. 2021, 12, 764596. [Google Scholar] [CrossRef]
- Tatsumi, T.; Kierstead, L.S.; Ranieri, E.; Gesualdo, L.; Schena, F.P.; Finke, J.H.; Bukowski, R.M.; Mueller-Berghaus, J.; Kirkwood, J.M.; Kwok, W.W.; et al. Disease-associated bias in T helper type 1 (Th1)/Th2 CD4(+) T cell responses against MAGE-6 in HLA-DRB10401(+) patients with renal cell carcinoma or melanoma. J. Exp. Med. 2002, 196, 619–628. [Google Scholar] [CrossRef]
- Tassi, E.; Gavazzi, F.; Albarello, L.; Senyukov, V.; Longhi, R.; Dellabona, P.; Doglioni, C.; Braga, M.; Di Carlo, V.; Protti, M.P. Carcinoembryonic antigen-specific but not antiviral CD4+ T cell immunity is impaired in pancreatic carcinoma patients. J. Immunol. 2008, 181, 6595–6603. [Google Scholar] [CrossRef]
- Mantovani, A.; Sozzani, S.; Locati, M.; Allavena, P.; Sica, A. Macrophage polarization: Tumor-associated macrophages as a paradigm for polarized M2 mononuclear phagocytes. Trends Immunol. 2002, 23, 549–555. [Google Scholar] [CrossRef]
- Khan, T.N.; Khan, K.; Sadeghpour, A.; Reynolds, H.; Perilla, Y.; McDonald, M.T.; Gallentine, W.B.; Baig, S.M.; Davis, E.E.; Katsanis, N. Mutations in NCAPG2 Cause a Severe Neurodevelopmental Syndrome that Expands the Phenotypic Spectrum of Condensinopathies. Am. J. Hum. Genet. 2019, 104, 94–111. [Google Scholar] [CrossRef] [PubMed]
- Wu, J.; Li, L.; Jiang, G.; Zhan, H.; Zhu, X.; Yang, W. NCAPG2 facilitates glioblastoma cells’ malignancy and xenograft tumor growth via HBO1 activation by phosphorylation. Cell Tissue Res. 2021, 383, 693–706. [Google Scholar] [CrossRef] [PubMed]
- Meng, F.; Zhang, S.; Song, R.; Liu, Y.; Wang, J.; Liang, Y.; Wang, J.; Han, J.; Song, X.; Lu, Z.; et al. NCAPG2 overexpression promotes hepatocellular carcinoma proliferation and metastasis through activating the STAT3 and NF-κB/miR-188-3p pathways. EBioMedicine 2019, 44, 237–249. [Google Scholar] [CrossRef]
- Chen, X.; Guo, J.; Ren, W.; Zhou, F.; Niu, X.; Jiang, X. LncRNA-AL035458.2/hsa-miR-181a-5p Axis-Mediated High Expression of NCAPG2 Correlates with Tumor Immune Infiltration and Non-Small Cell Lung Cancer Progression. Front. Oncol. 2022, 12, 910437. [Google Scholar] [CrossRef]
- Ye, L.; Pu, C.; Tang, J.; Wang, Y.; Wang, C.; Qiu, Z.; Xiang, T.; Zhang, Y.; Peng, W. Transmembrane-4 L-six family member-1 (TM4SF1) promotes non-small cell lung cancer proliferation, invasion and chemo-resistance through regulating the DDR1/Akt/ERK-mTOR axis. Respir. Res. 2019, 20, 106. [Google Scholar] [CrossRef]
- Chen, S.; Fisher, R.C.; Signs, S.; Molina, L.A.; Shenoy, A.K.; Lopez, M.C.; Baker, H.V.; Koomen, J.M.; Chen, Y.; Gittleman, H.; et al. Inhibition of PI3K/Akt/mTOR signaling in PI3KR2-overexpressing colon cancer stem cells reduces tumor growth due to apoptosis. Oncotarget 2017, 8, 50476–50488. [Google Scholar] [CrossRef]
- Zou, Z.; Tao, T.; Li, H.; Zhu, X. mTOR signaling pathway and mTOR inhibitors in cancer: Progress and challenges. Cell Biosci. 2020, 10, 31. [Google Scholar] [CrossRef] [Green Version]








| Characteristics | Total (N) | Univariate Analysis | Multivariate Analysis | ||
|---|---|---|---|---|---|
| Hazard Ratio (95% CI) | p Value | Hazard Ratio (95% CI) | p Value | ||
| NCAPG2 | 496 | 1.266 (1.088–1.474) | 0.002 | 1.203 (1.028–1.409) | 0.022 |
| EIF2S3 | 496 | 1.380 (1.092–1.744) | 0.007 | 1.547 (1.185–2.020) | 0.001 |
| pathologic_stage | 496 | ||||
| Stage I | 268 | ||||
| Stage II | 120 | 2.383 (1.657–3.428) | <0.001 | 1.868 (1.126–3.100) | 0.016 |
| Stage III | 83 | 3.134 (2.145–4.579) | <0.001 | 2.550 (1.450–4.486) | 0.001 |
| Stage IV | 25 | 3.761 (2.168–6.524) | <0.001 | 3.332 (1.815–6.114) | <0.001 |
| pathologic_N | 496 | ||||
| N0 | 319 | ||||
| N1 | 177 | 2.477 (1.845–3.325) | <0.001 | 1.304 (0.823–2.066) | 0.258 |
| pathologic_M | 496 | ||||
| M0 | 330 | ||||
| M1 | 166 | 1.044(0.758–1.439) | 0.790 | ||
Publisher’s Note: MDPI stays neutral with regard to jurisdictional claims in published maps and institutional affiliations. |
© 2022 by the authors. Licensee MDPI, Basel, Switzerland. This article is an open access article distributed under the terms and conditions of the Creative Commons Attribution (CC BY) license (https://creativecommons.org/licenses/by/4.0/).
Share and Cite
Jiang, S.; Huang, J.; He, H.; Liu, Y.; Liang, L.; Sun, X.; Li, Y.; Cong, L.; Qing, B.; Jiang, Y. NCAPG2 Maintains Cancer Stemness and Promotes Erlotinib Resistance in Lung Adenocarcinoma. Cancers 2022, 14, 4395. https://doi.org/10.3390/cancers14184395
Jiang S, Huang J, He H, Liu Y, Liang L, Sun X, Li Y, Cong L, Qing B, Jiang Y. NCAPG2 Maintains Cancer Stemness and Promotes Erlotinib Resistance in Lung Adenocarcinoma. Cancers. 2022; 14(18):4395. https://doi.org/10.3390/cancers14184395
Chicago/Turabian StyleJiang, Shiyao, Jingjing Huang, Hua He, Yueying Liu, Lu Liang, Xiaoyan Sun, Yi Li, Li Cong, Bei Qing, and Yiqun Jiang. 2022. "NCAPG2 Maintains Cancer Stemness and Promotes Erlotinib Resistance in Lung Adenocarcinoma" Cancers 14, no. 18: 4395. https://doi.org/10.3390/cancers14184395
APA StyleJiang, S., Huang, J., He, H., Liu, Y., Liang, L., Sun, X., Li, Y., Cong, L., Qing, B., & Jiang, Y. (2022). NCAPG2 Maintains Cancer Stemness and Promotes Erlotinib Resistance in Lung Adenocarcinoma. Cancers, 14(18), 4395. https://doi.org/10.3390/cancers14184395

