LncRNA HAR1A Suppresses the Development of Non-Small Cell Lung Cancer by Inactivating the STAT3 Pathway
Abstract
:Simple Summary
Abstract
1. Introduction
2. Materials and Methods
2.1. Bioinformatic Analysis
2.1.1. Identification of Differentially Expressed LncRNA in LUAD
2.1.2. Established a Prognostic Signature from HAR1A-Related Apoptosis and Cell Cycle Genes
2.1.3. Construction of a Nomogram
2.1.4. Prediction of Drug Sensitivity Using the Risk Model
2.1.5. Gene Set Variation Analysis for Underlying Molecular Features
2.2. Cell Culture
2.3. RNA Extraction and Quantitative Reverse Transcription—PCR (qRT-PCR)
2.4. Cell Proliferation Assay
2.5. Cell Apoptosis Analysis
2.6. Gene Set Enrichment Analysis to Dissect Downstream Pathways of HAR1A
2.7. Western Blot
2.8. In Vivo Tumorigenicity Assay
2.9. Statistical Analysis
3. Results
3.1. Differentially Expressed LncRNAs in Lung Adenocarcinoma
3.2. Integrating Apoptosis and Cell Cycle-Related Genes to Improve the Prognostic Robustness of LncRNA HAR1A
3.3. Prediction of Patient Response to Chemotherapies
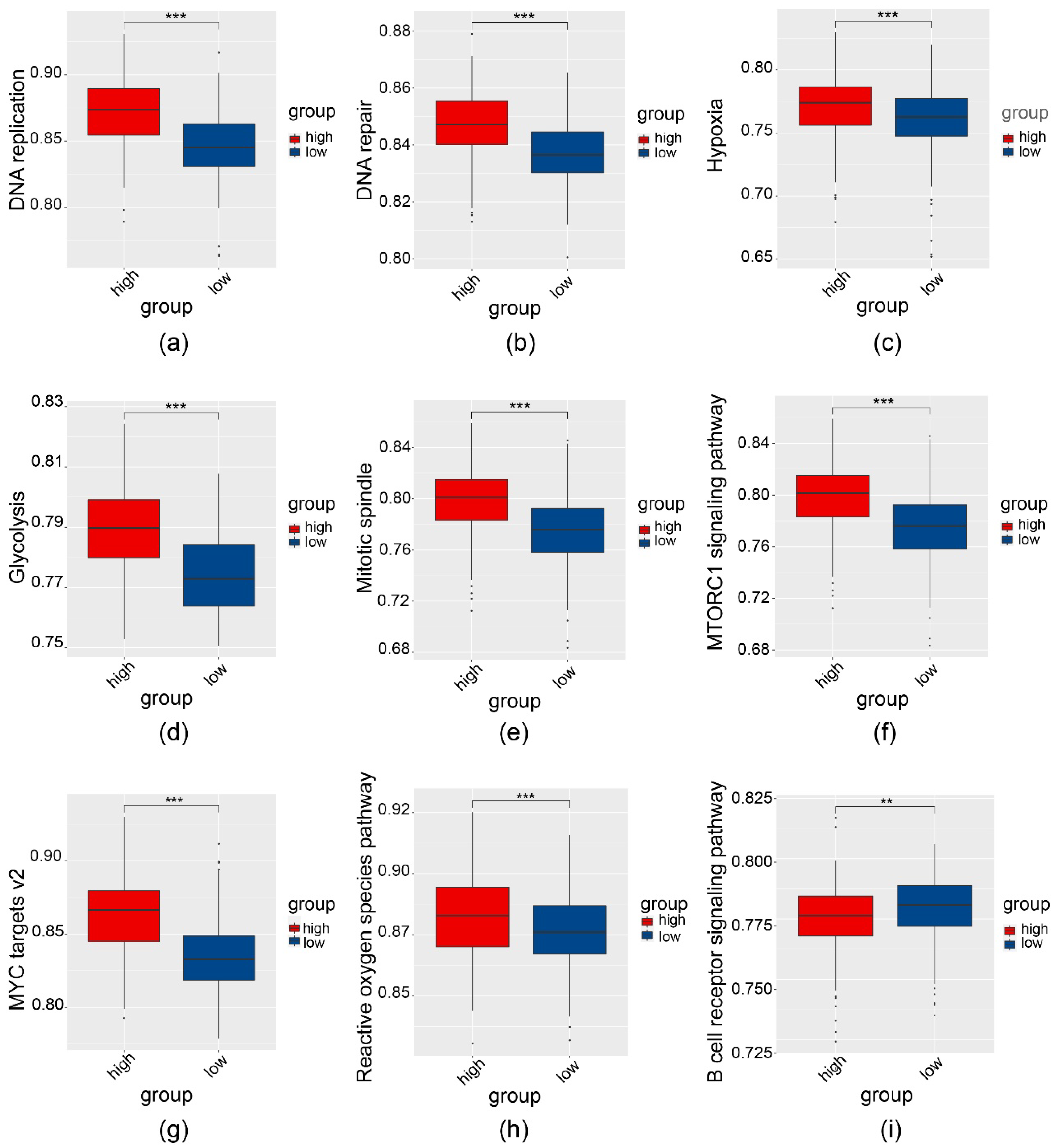
3.4. Underlying Molecular Features between High- and Low-Risk Groups
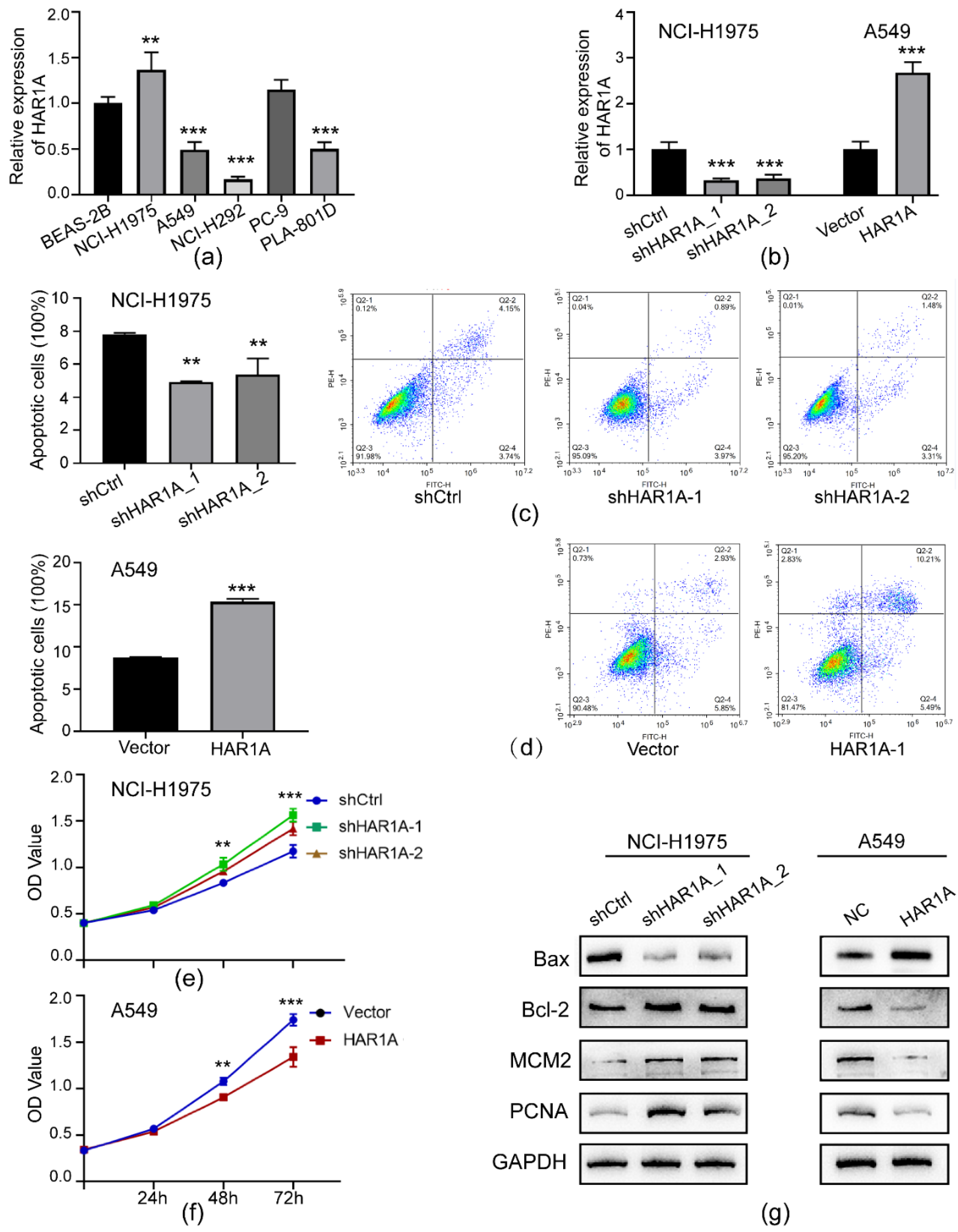
3.5. Expression of LncRNA HAR1A in NSCLC Cell Lines
3.6. LncRNA HAR1A Promoted Apoptosis and Inhibited the Proliferation of NSCLC Cells
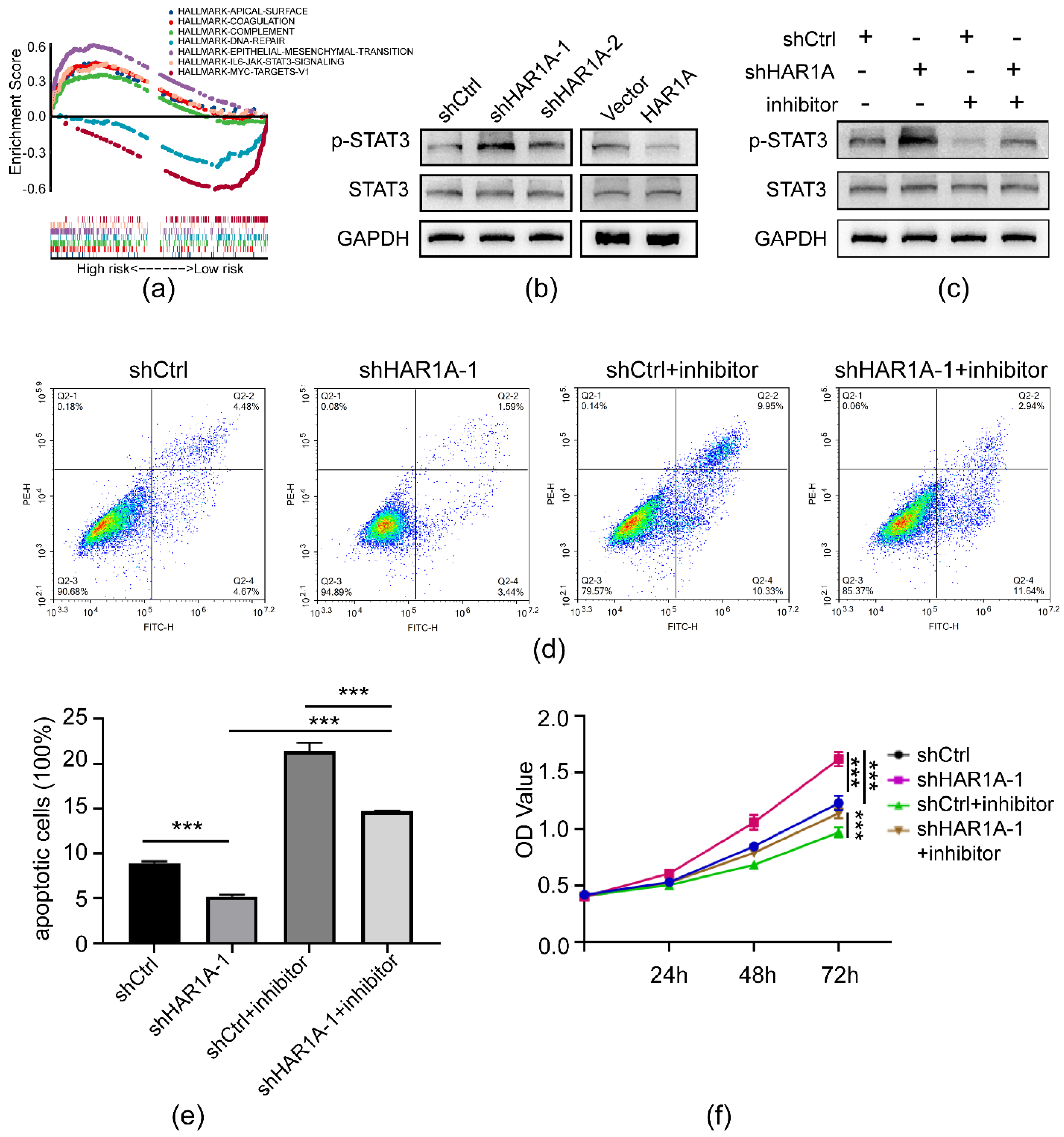
3.7. LncRNA HAR1A Regulated STAT3 Signaling Pathway in NSCLC Cells
3.8. LncRNA HAR1A Mediated the Proliferation and Apoptosis of NSCLC Cells via the STAT3 Signaling Pathway
3.9. LncRNA HAR1A Overexpression Inhibited the Proliferation of NSCLC In Vivo
4. Discussion
5. Conclusions
Supplementary Materials
Author Contributions
Funding
Institutional Review Board Statement
Informed Consent Statement
Data Availability Statement
Conflicts of Interest
References
- Wang, M.; Herbst, R.S.; Boshoff, C. Toward personalized treatment approaches for non-small-cell lung cancer. Nat. Med. 2021, 27, 1345–1356. [Google Scholar] [CrossRef]
- Herbst, R.S.; Morgensztern, D.; Boshoff, C. The biology and management of non-small cell lung cancer. Nature 2018, 553, 446–454. [Google Scholar] [CrossRef]
- Doroshow, D.B.; Herbst, R.S. Treatment of Advanced Non–Small Cell Lung Cancer in 2018. JAMA Oncol. 2018, 4, 569–570. [Google Scholar] [CrossRef]
- Reck, M.; Longo, D.L.; Rabe, K.F. Precision Diagnosis and Treatment for Advanced Non–Small-Cell Lung Cancer. N. Engl. J. Med. 2017, 377, 849–861. [Google Scholar] [CrossRef] [PubMed] [Green Version]
- Boumahdi, S.; de Sauvage, F.J. The great escape: Tumour cell plasticity in resistance to targeted therapy. Nat. Rev. Drug Discov. 2020, 19, 39–56. [Google Scholar] [CrossRef]
- Scagliotti, G.V.; Parikh, P.; von Pawel, J.; Biesma, B.; Vansteenkiste, J.; Manegold, C.; Serwatowski, P.; Gatzemeier, U.; Digumarti, R.; Zukin, M.; et al. Phase III study comparing cisplatin plus gemcitabine with cisplatin plus pemetrexed in chemotherapy-naive patients with advanced-stage non-small-cell lung cancer. J. Clin. Oncol. 2008, 26, 3543–3551. [Google Scholar] [CrossRef]
- Slack, F.J.; Chinnaiyan, A.M. The Role of Non-coding RNAs in Oncology. Cell 2019, 179, 1033–1055. [Google Scholar] [CrossRef]
- Chen, J.; Liu, A.; Wang, Z.; Wang, B.; Chai, X.; Lu, W.; Cao, T.; Li, R.; Wu, M.; Lu, Z.; et al. LINC00173.v1 promotes angiogenesis and progression of lung squamous cell carcinoma by sponging miR-511-5p to regulate VEGFA expression. Mol. Cancer 2020, 19, 98. [Google Scholar] [CrossRef] [PubMed]
- Chen, Z.; Chen, X.; Lu, B.; Gu, Y.; Chen, Q.; Lei, T.; Nie, F.; Gu, J.; Huang, J.; Wei, C.; et al. Upregulated LINC01234 promotes non-small-cell lung cancer cell metastasis by activating VAV3 and repressing BTG2 expression. J. Hematol. Oncol. 2020, 13, 7. [Google Scholar] [CrossRef] [Green Version]
- Gupta, S.; Hashimoto, R.F. Dynamical Analysis of a Boolean Network Model of the Oncogene Role of lncRNA ANRIL and lncRNA UFC1 in Non-Small Cell Lung Cancer. Biomolecules 2022, 12, 420. [Google Scholar] [CrossRef]
- Ma, J.; Miao, H.; Zhang, H.; Ren, J.; Qu, S.; Da, J.; Xu, F.; Zhao, H. LncRNA GAS5 modulates the progression of non-small cell lung cancer through repressing miR-221-3p and upregulating IRF2. Diagn. Pathol. 2021, 16, 46. [Google Scholar] [CrossRef]
- Yin, D.; Lu, X.; Su, J.; He, X.; De, W.; Yang, J.; Li, W.; Han, L.; Zhang, E. Long noncoding RNA AFAP1-AS1 predicts a poor prognosis and regulates non-small cell lung cancer cell proliferation by epigenetically repressing p21 expression. Mol. Cancer 2018, 17, 92. [Google Scholar] [CrossRef] [PubMed]
- Lee, C.P.; Ko, A.M.; Nithiyanantham, S.; Lai, C.H.; Ko, Y.C. Long noncoding RNA HAR1A regulates oral cancer progression through the alpha-kinase 1, bromodomain 7, and myosin IIA axis. J. Mol. Med. 2021, 99, 1323–1334. [Google Scholar] [CrossRef]
- Shi, Z.; Luo, Y.; Zhu, M.; Zhou, Y.; Zheng, B.; Wu, D.; Wang, S.; Xie, X.; Lin, H.; Yu, X. Expression Analysis of Long Non-Coding RNA HAR1A and HAR1B in HBV-Induced Hepatocullular Carcinoma in Chinese Patients. Lab. Med. 2019, 50, 150–157. [Google Scholar] [CrossRef] [PubMed]
- Zou, H.; Wu, L.X.; Yang, Y.; Li, S.; Mei, Y.; Liu, Y.B.; Zhang, L.; Cheng, Y.; Zhou, H.H. lncRNAs PVT1 and HAR1A are prognosis biomarkers and indicate therapy outcome for diffuse glioma patients. Oncotarget 2017, 8, 78767–78780. [Google Scholar] [CrossRef] [PubMed] [Green Version]
- Zhu, J.; Liu, Y.; Zhao, M.; Cao, K.; Ma, J.; Peng, S. Identification of downstream signaling cascades of ACK1 and prognostic classifiers in non-small cell lung cancer. Aging 2021, 12, 4482. [Google Scholar] [CrossRef] [PubMed]
- Zhu, J.; Liu, Y.; Ao, H.; Liu, M.; Zhao, M.; Ma, J. Comprehensive Analysis of the Immune Implication of ACK1 Gene in Non-small Cell Lung Cancer. Front. Oncol. 2020, 10, 1132. [Google Scholar] [CrossRef]
- Liu, Y.; Wu, L.; Ao, H.; Zhao, M.; Leng, X.; Liu, M.; Ma, J.; Zhu, J. Prognostic implications of autophagy-associated gene signatures in non-small cell lung cancer. Aging 2019, 11, 11440–11462. [Google Scholar] [CrossRef]
- Zhu, J.; Ao, H.; Liu, M.; Cao, K.; Ma, J. UBE2T promotes autophagy via the p53/AMPK/mTOR signaling pathway in lung adenocarcinoma. J. Transl. Med. 2021, 19, 374. [Google Scholar] [CrossRef]
- Liu, Y.; Guo, X.; Zhao, M.; Ao, H.; Leng, X.; Liu, M.; Wu, C.; Ma, J.; Zhu, J. Contributions and prognostic values of m(6) A RNA methylation regulators in non-small-cell lung cancer. J. Cell. Physiol. 2020, 235, 6043–6057. [Google Scholar] [CrossRef] [PubMed]
- Geeleher, P.; Cox, N.; Huang, R.S. pRRophetic: An R package for prediction of clinical chemotherapeutic response from tumor gene expression levels. PLoS ONE 2014, 9, e107468. [Google Scholar] [CrossRef] [PubMed]
- Geeleher, P.; Cox, N.J.; Huang, R.S. Clinical drug response can be predicted using baseline gene expression levels and in vitro drug sensitivity in cell lines. Genome Biol. 2014, 15, R47. [Google Scholar] [CrossRef] [PubMed] [Green Version]
- Goodall, G.J.; Wickramasinghe, V.O. RNA in cancer. Nat. Rev. Cancer 2020, 21, 22–36. [Google Scholar] [CrossRef]
- Zhu, Y.; Li, J.; Bo, H.; He, D.; Xiao, M.; Xiang, L.; Gong, L.; Hu, Y.; Zhang, Y.; Cheng, Y.; et al. LINC00467 is upregulated by TDG-mediated acetylation in non-small cell lung cancer and promotes tumor progression. Oncogene 2020, 39, 6071–6084. [Google Scholar] [CrossRef]
- Chen, C.; Liu, W.R.; Zhang, B.; Zhang, L.M.; Li, C.G.; Liu, C.; Zhang, H.; Huo, Y.S.; Ma, Y.C.; Tian, P.F.; et al. LncRNA H19 downregulation confers erlotinib resistance through upregulation of PKM2 and phosphorylation of AKT in EGFR-mutant lung cancers. Cancer Lett. 2020, 486, 58–70. [Google Scholar] [CrossRef]
- Hong, W.; Liang, L.; Gu, Y.; Qi, Z.; Qiu, H.; Yang, X.; Zeng, W.; Ma, L.; Xie, J. Immune-Related lncRNA to Construct Novel Signature and Predict the Immune Landscape of Human Hepatocellular Carcinoma. Mol. Ther. Nucleic Acids 2020, 22, 937–947. [Google Scholar] [CrossRef]
- Li, B.; Cui, Y.; Diehn, M.; Li, R. Development and Validation of an Individualized Immune Prognostic Signature in Early-Stage Nonsquamous Non-Small Cell Lung Cancer. JAMA Oncol. 2017, 3, 1529–1537. [Google Scholar] [CrossRef]
- Wistuba, I.I.; Behrens, C.; Lombardi, F.; Wagner, S.; Fujimoto, J.; Raso, M.G.; Spaggiari, L.; Galetta, D.; Riley, R.; Hughes, E.; et al. Validation of a proliferation-based expression signature as prognostic marker in early stage lung adenocarcinoma. Clin. Cancer Res. 2013, 19, 6261–6271. [Google Scholar] [CrossRef] [Green Version]
- Zhao, E.; Zhou, C.; Chen, S. A signature of 14 immune-related gene pairs predicts overall survival in gastric cancer. Clin. Transl. Oncol. 2021, 23, 265–274. [Google Scholar] [CrossRef]
- Shukla, S.; Evans, J.R.; Malik, R.; Feng, F.Y.; Dhanasekaran, S.M.; Cao, X.; Chen, G.; Beer, D.G.; Jiang, H.; Chinnaiyan, A.M. Development of a RNA-Seq Based Prognostic Signature in Lung Adenocarcinoma. J. Natl. Cancer Inst. 2017, 109, djw200. [Google Scholar] [CrossRef]
- Sheng, K.L.; Kang, L.; Pridham, K.J.; Dunkenberger, L.E.; Sheng, Z.; Varghese, R.T. An integrated approach to biomarker discovery reveals gene signatures highly predictive of cancer progression. Sci. Rep. 2020, 10, 21246. [Google Scholar] [CrossRef]
- Warf, M.B.; Fosso, P.G.; Hughes, E.; Perry, M.; Brown, K.L.; Reid, J.E.; Kolquist, K.A.; Wagner, S.; Gutin, A.; Roa, B. Analytical validation of a proliferation-based molecular signature used as a prognostic marker in early stage lung adenocarcinoma. Biomark. Med. 2015, 9, 901–910. [Google Scholar] [CrossRef]
- Cuzick, J.; Swanson, G.P.; Fisher, G.; Brothman, A.R.; Berney, D.M.; Reid, J.E.; Mesher, D.; Speights, V.O.; Stankiewicz, E.; Foster, C.S.; et al. Prognostic value of an RNA expression signature derived from cell cycle proliferation genes in patients with prostate cancer: A retrospective study. Lancet Oncol. 2011, 12, 245–255. [Google Scholar] [CrossRef] [Green Version]
- Cuzick, J.; Berney, D.M.; Fisher, G.; Mesher, D.; Moller, H.; Reid, J.E.; Perry, M.; Park, J.; Younus, A.; Gutin, A.; et al. Prognostic value of a cell cycle progression signature for prostate cancer death in a conservatively managed needle biopsy cohort. Br. J. Cancer 2012, 106, 1095–1099. [Google Scholar] [CrossRef] [Green Version]
- Yu, H.; Lee, H.; Herrmann, A.; Buettner, R.; Jove, R. Revisiting STAT3 signalling in cancer: New and unexpected biological functions. Nat. Rev. Cancer 2014, 14, 736–746. [Google Scholar] [CrossRef]
- Huynh, J.; Chand, A.; Gough, D.; Ernst, M. Therapeutically exploiting STAT3 activity in cancer—Using tissue repair as a road map. Nat. Rev. Cancer 2019, 19, 82–96. [Google Scholar] [CrossRef] [PubMed]
- Huang, Z.; Lei, W.; Hu, H.B.; Zhang, H.; Zhu, Y. H19 promotes non-small-cell lung cancer (NSCLC) development through STAT3 signaling via sponging miR-17. J. Cell. Physiol. 2018, 233, 6768–6776. [Google Scholar] [CrossRef]
- Peng, W.; He, D.; Shan, B.; Wang, J.; Shi, W.; Zhao, W.; Peng, Z.; Luo, Q.; Duan, M.; Li, B.; et al. LINC81507 act as a competing endogenous RNA of miR-199b-5p to facilitate NSCLC proliferation and metastasis via regulating the CAV1/STAT3 pathway. Cell Death Dis. 2019, 10, 533. [Google Scholar] [CrossRef]
- Wu, S.; Liu, B.; Zhang, Y.; Hong, R.; Liu, S.; Xiang, T.; Tao, T.; Cai, J.; Wu, J.; Li, M.; et al. Long non-coding RNA LEISA promotes progression of lung adenocarcinoma via enhancing interaction between STAT3 and IL-6 promoter. Oncogene 2021, 40, 3449–3459. [Google Scholar] [CrossRef]








| Gene | Coefficients |
|---|---|
| CASP9 | 0.022260317 |
| BIRC3 | 0.170892327 |
| IL1A | 0.072875772 |
| GPX3 | −0.0695151 |
| BTG2 | −0.04849034 |
| HGF | −0.115076855 |
| SOD1 | 0.187145826 |
| IER3 | 0.032801863 |
| BCL2L10 | 0.076058979 |
| CD2 | −0.104266185 |
| PSEN1 | 0.045078508 |
| CD69 | −0.017472337 |
| BCL2L1 | 0.025612127 |
| MGMT | −0.133525302 |
| F2 | 0.031000311 |
| NEDD9 | −0.049292416 |
| PDCD4 | −0.077700047 |
| ABL1 | 0.233491515 |
| PTTG1 | 0.009826465 |
| CDC25C | 0.056608252 |
| YWHAZ | 0.163054991 |
| YWHAE | 0.149670734 |
| ANAPC4 | −0.341219736 |
Publisher’s Note: MDPI stays neutral with regard to jurisdictional claims in published maps and institutional affiliations. |
© 2022 by the authors. Licensee MDPI, Basel, Switzerland. This article is an open access article distributed under the terms and conditions of the Creative Commons Attribution (CC BY) license (https://creativecommons.org/licenses/by/4.0/).
Share and Cite
Ma, J.; Cao, K.; Ling, X.; Zhang, P.; Zhu, J. LncRNA HAR1A Suppresses the Development of Non-Small Cell Lung Cancer by Inactivating the STAT3 Pathway. Cancers 2022, 14, 2845. https://doi.org/10.3390/cancers14122845
Ma J, Cao K, Ling X, Zhang P, Zhu J. LncRNA HAR1A Suppresses the Development of Non-Small Cell Lung Cancer by Inactivating the STAT3 Pathway. Cancers. 2022; 14(12):2845. https://doi.org/10.3390/cancers14122845
Chicago/Turabian StyleMa, Jianqun, Kui Cao, Xiaodong Ling, Ping Zhang, and Jinhong Zhu. 2022. "LncRNA HAR1A Suppresses the Development of Non-Small Cell Lung Cancer by Inactivating the STAT3 Pathway" Cancers 14, no. 12: 2845. https://doi.org/10.3390/cancers14122845
APA StyleMa, J., Cao, K., Ling, X., Zhang, P., & Zhu, J. (2022). LncRNA HAR1A Suppresses the Development of Non-Small Cell Lung Cancer by Inactivating the STAT3 Pathway. Cancers, 14(12), 2845. https://doi.org/10.3390/cancers14122845

