DCBLD2 Mediates Epithelial-Mesenchymal Transition-Induced Metastasis by Cisplatin in Lung Adenocarcinoma
Abstract
Simple Summary
Abstract
1. Introduction
2. Materials and Methods
2.1. Cell Lines and Clinical Samples
2.2. Bioinformatics Analyses
2.3. Plasmid Construction and Establishment of Stable Cell Lines
2.4. RNA Isolation and RT-PCR
2.5. Western Blot
2.6. Immunofluorescence (IF) Staining and Microscopy
2.7. Immunohistochemistry (IHC) Staining
2.8. Chromatin Immunoprecipitation Assay (ChIP)
2.9. Cisplatin Resistance Assays
2.10. Cell Migration Assays
2.11. Animal Studies and In Vivo Assessment of Metastasis in an Orthotopic Lung Adenocarcinoma Mouse Model
2.12. Statistical Analysis
3. Results
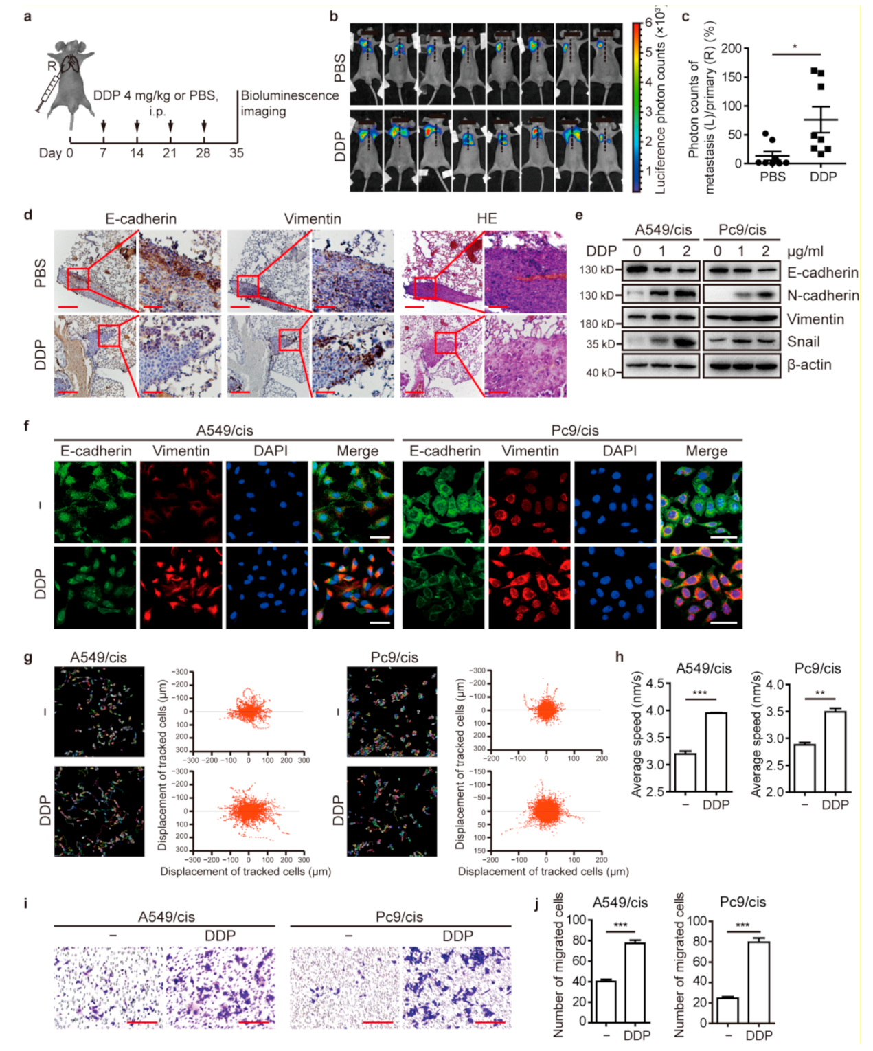
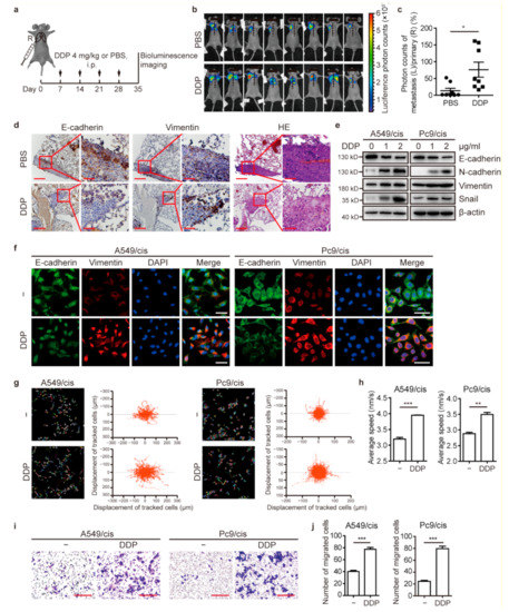
3.1. Cisplatin Notably Facilitates EMT, Cell Migration, and Metastasis in LUAD
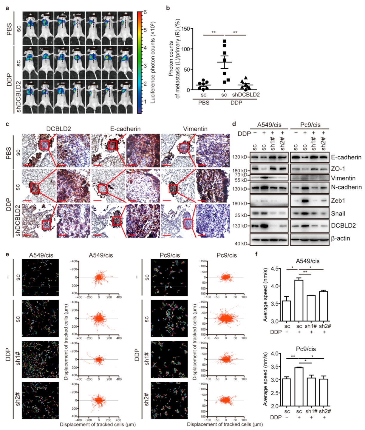
3.2. DCBLD2 Is Essential for Cisplatin-Induced EMT and Metastasis
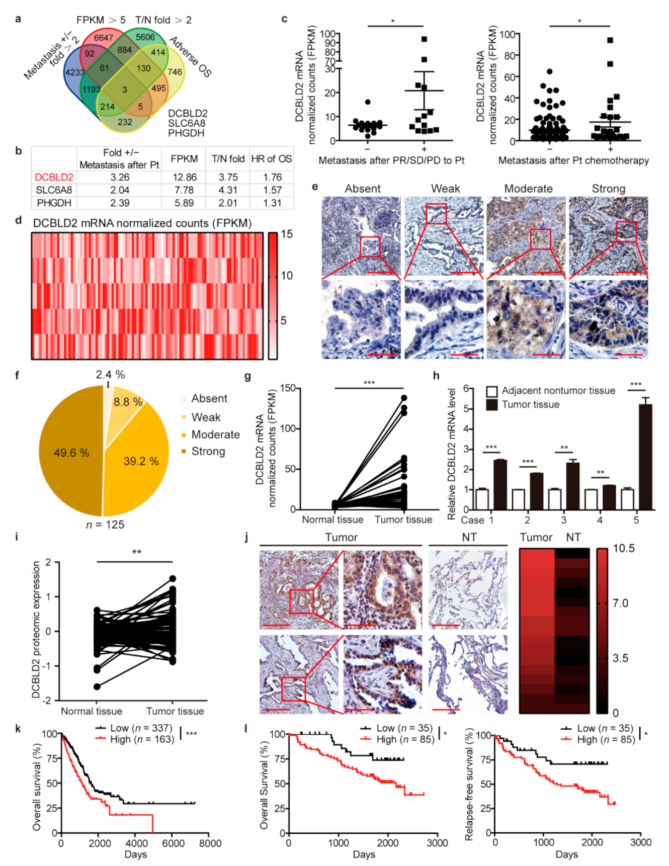
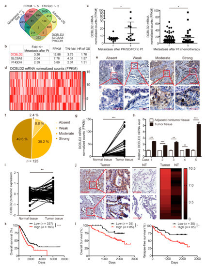
3.3. DCBLD2 Is Characterized as an Oncogene in Human LUAD
3.4. DCBLD2 Markedly Promotes Migration and Metastasis
3.5. DCBLD2 Dramatically Enhances EMT in LUAD
3.6. Cisplatin Promotes EMT, Cell Migration, and Metastasis through DCBLD2
3.7. DCBLD2 Potentiates EMT and Cell Migration via GSK3β/β-Catenin
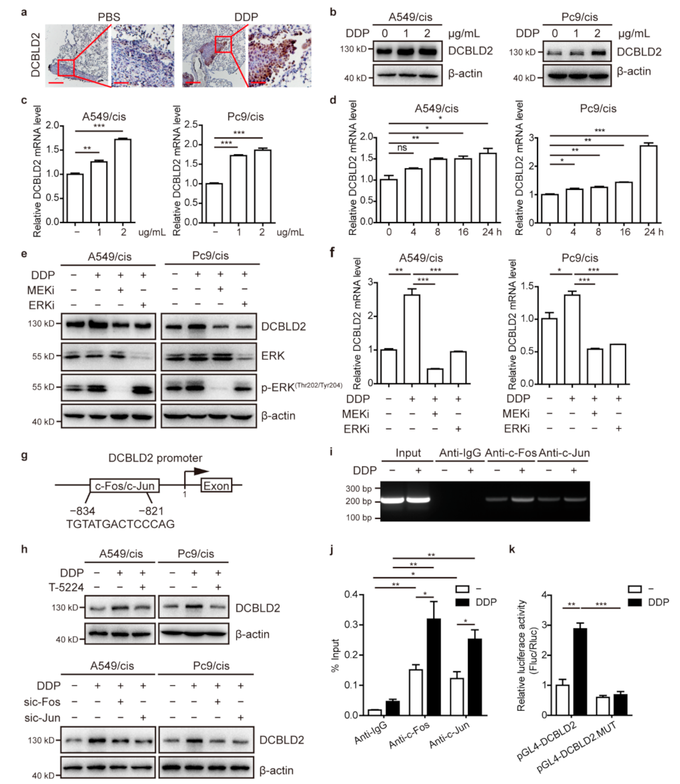
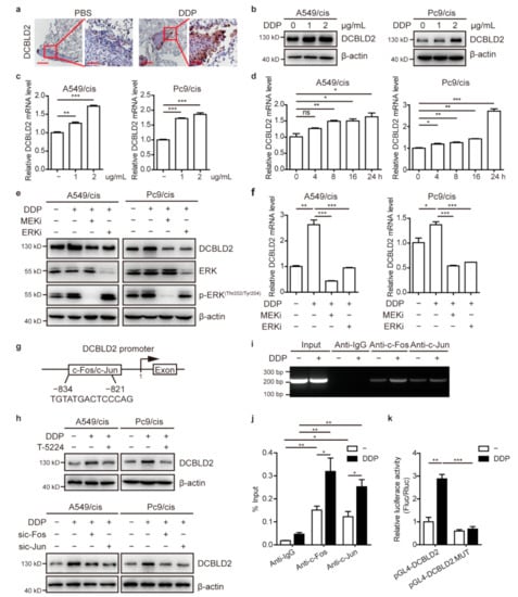
3.8. Cisplatin Upregulates DCBLD2 Expression via the ERK/AP-1 Axis
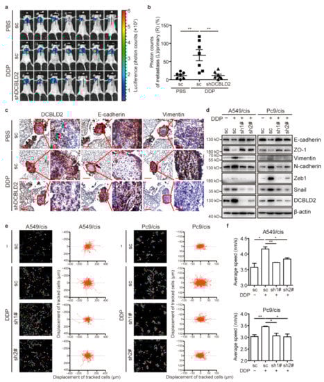
3.9. DCBLD2-Targeted Therapy Strikingly Inhibits Tumor Metastasis in vivo
4. Discussion
5. Conclusions
Supplementary Materials
Author Contributions
Funding
Institutional Review Board Statement
Informed Consent Statement
Data Availability Statement
Acknowledgments
Conflicts of Interest
References
- Bray, F.; Ferlay, J.; Soerjomataram, I.; Siegel, R.L.; Torre, L.A.; Jemal, A. Global cancer statistics 2018: GLOBOCAN estimates of incidence and mortality worldwide for 36 cancers in 185 countries. CA Cancer J. Clin. 2018, 68, 394–424. [Google Scholar] [CrossRef]
- Chen, W.; Sun, K.; Zheng, R.; Zeng, H.; Zhang, S.; Xia, C.; Yang, Z.; Li, H.; Zou, X.; He, J. Cancer incidence and mortality in China, 2014. Chin. J. Cancer Res. Chung-Kuo Yen Cheng Yen Chiu 2018, 30, 1–12. [Google Scholar] [CrossRef] [PubMed]
- Zappa, C.; Mousa, S.A. Non-small cell lung cancer: Current treatment and future advances. Transl. Lung Cancer Res. 2016, 5, 288–300. [Google Scholar] [CrossRef] [PubMed]
- Hirsch, F.R.; Scagliotti, G.V.; Mulshine, J.L.; Kwon, R.; Curran, W.J., Jr.; Wu, Y.L.; Paz-Ares, L. Lung cancer: Current therapies and new targeted treatments. Lancet 2017, 389, 299–311. [Google Scholar] [CrossRef]
- Zornosa, C.; Vandergrift, J.L.; Kalemkerian, G.P.; Ettinger, D.S.; Rabin, M.S.; Reid, M.; Otterson, G.A.; Koczywas, M.; D’Amico, T.A.; Niland, J.C.; et al. First-line systemic therapy practice patterns and concordance with NCCN guidelines for patients diagnosed with metastatic NSCLC treated at NCCN institutions. J. Natl. Compr. Cancer Netw. JNCCN 2012, 10, 847–856. [Google Scholar] [CrossRef] [PubMed][Green Version]
- Arbour, K.C.; Riely, G.J. Systemic Therapy for Locally Advanced and Metastatic Non-Small Cell Lung Cancer: A Review. JAMA 2019, 322, 764–774. [Google Scholar] [CrossRef] [PubMed]
- Rossi, A.; Di Maio, M. Platinum-based chemotherapy in advanced non-small-cell lung cancer: Optimal number of treatment cycles. Expert Rev. Anticancer Ther. 2016, 16, 653–660. [Google Scholar] [CrossRef]
- Karagiannis, G.S.; Pastoriza, J.M.; Wang, Y.; Harney, A.S.; Entenberg, D.; Pignatelli, J.; Sharma, V.P.; Xue, E.A.; Cheng, E.; D’Alfonso, T.M.; et al. Neoadjuvant chemotherapy induces breast cancer metastasis through a TMEM-mediated mechanism. Sci. Transl. Med. 2017, 9. [Google Scholar] [CrossRef]
- Keklikoglou, I.; Cianciaruso, C.; Guc, E.; Squadrito, M.L.; Spring, L.M.; Tazzyman, S.; Lambein, L.; Poissonnier, A.; Ferraro, G.B.; Baer, C.; et al. Chemotherapy elicits pro-metastatic extracellular vesicles in breast cancer models. Nat. Cell Biol. 2019, 21, 190–202. [Google Scholar] [CrossRef]
- van Putten, L.M.; Kram, L.K.; van Dierendonck, H.H.; Smink, T.; Fuzy, M. Enhancement by drugs of metastatic lung nodule formation after intravenous tumour cell injection. Int. J. Cancer 1975, 15, 588–595. [Google Scholar] [CrossRef]
- Vollmer, T.L.; Conley, F.K. Effect of cyclophosphamide on survival of mice and incidence of metastatic tumor following intravenous and intracardial inoculation of tumor cells. Cancer Res. 1984, 44, 3902–3906. [Google Scholar]
- De Larco, J.E.; Wuertz, B.R.; Manivel, J.C.; Furcht, L.T. Progression and enhancement of metastatic potential after exposure of tumor cells to chemotherapeutic agents. Cancer Res. 2001, 61, 2857–2861. [Google Scholar]
- Pierga, J.Y.; Bidard, F.C.; Mathiot, C.; Brain, E.; Delaloge, S.; Giachetti, S.; de Cremoux, P.; Salmon, R.; Vincent-Salomon, A.; Marty, M. Circulating tumor cell detection predicts early metastatic relapse after neoadjuvant chemotherapy in large operable and locally advanced breast cancer in a phase II randomized trial. Clin. Cancer Res. 2008, 14, 7004–7010. [Google Scholar] [CrossRef] [PubMed]
- Onstenk, W.; Kraan, J.; Mostert, B.; Timmermans, M.M.; Charehbili, A.; Smit, V.T.; Kroep, J.R.; Nortier, J.W.; van de Ven, S.; Heijns, J.B.; et al. Improved Circulating Tumor Cell Detection by a Combined EpCAM and MCAM CellSearch Enrichment Approach in Patients with Breast Cancer Undergoing Neoadjuvant Chemotherapy. Mol. Cancer Ther. 2015, 14, 821–827. [Google Scholar] [CrossRef]
- Kobuke, K.; Furukawa, Y.; Sugai, M.; Tanigaki, K.; Ohashi, N.; Matsumori, A.; Sasayama, S.; Honjo, T.; Tashiro, K. ESDN, a novel neuropilin-like membrane protein cloned from vascular cells with the longest secretory signal sequence among eukaryotes, is up-regulated after vascular injury. J. Biol. Chem. 2001, 276, 34105–34114. [Google Scholar] [CrossRef]
- Fukumoto, I.; Kinoshita, T.; Hanazawa, T.; Kikkawa, N.; Chiyomaru, T.; Enokida, H.; Yamamoto, N.; Goto, Y.; Nishikawa, R.; Nakagawa, M.; et al. Identification of tumour suppressive microRNA-451a in hypopharyngeal squamous cell carcinoma based on microRNA expression signature. Br. J. Cancer 2014, 111, 386–394. [Google Scholar] [CrossRef] [PubMed]
- Kikuta, K.; Kubota, D.; Yoshida, A.; Qiao, Z.; Morioka, H.; Nakamura, M.; Matsumoto, M.; Chuman, H.; Kawai, A.; Kondo, T. Discoidin, CUB and LCCL domain-containing protein 2 (DCBLD2) is a novel biomarker of myxofibrosarcoma invasion identified by global protein expression profiling. Biochim. Biophys. Acta Proteins Proteom. 2017, 1865, 1160–1166. [Google Scholar] [CrossRef]
- Koshikawa, K.; Osada, H.; Kozaki, K.; Konishi, H.; Masuda, A.; Tatematsu, Y.; Mitsudomi, T.; Nakao, A.; Takahashi, T. Significant up-regulation of a novel gene, CLCP1, in a highly metastatic lung cancer subline as well as in lung cancers in vivo. Oncogene 2002, 21, 2822–2828. [Google Scholar] [CrossRef] [PubMed]
- Feng, H.; Lopez, G.Y.; Kim, C.K.; Alvarez, A.; Duncan, C.G.; Nishikawa, R.; Nagane, M.; Su, A.J.; Auron, P.E.; Hedberg, M.L.; et al. EGFR phosphorylation of DCBLD2 recruits TRAF6 and stimulates AKT-promoted tumorigenesis. J. Clin. Investig. 2014, 124, 3741–3756. [Google Scholar] [CrossRef]
- Nie, L.; Guo, X.; Esmailzadeh, L.; Zhang, J.; Asadi, A.; Collinge, M.; Li, X.; Kim, J.D.; Woolls, M.; Jin, S.W.; et al. Transmembrane protein ESDN promotes endothelial VEGF signaling and regulates angiogenesis. J. Clin. Investig. 2013, 123, 5082–5097. [Google Scholar] [CrossRef]
- Park, T.J.; Kim, J.H.; Park, B.L.; Cheong, H.S.; Bae, J.S.; Pasaje, C.F.; Park, J.S.; Uh, S.T.; Kim, M.K.; Choi, I.S.; et al. Potential association of DCBLD2 polymorphisms with fall rates of FEV(1) by aspirin provocation in Korean asthmatics. J. Korean Med. Sci. 2012, 27, 343–349. [Google Scholar] [CrossRef] [PubMed]
- Pasaje, C.F.; Bae, J.S.; Park, B.L.; Cheong, H.S.; Kim, J.H.; Jang, A.S.; Uh, S.T.; Park, C.S.; Shin, H.D. DCBLD2 gene variations correlate with nasal polyposis in Korean asthma patients. Lung 2012, 190, 199–207. [Google Scholar] [CrossRef] [PubMed]
- Onn, A.; Isobe, T.; Itasaka, S.; Wu, W.; O’Reilly, M.S.; Ki Hong, W.; Fidler, I.J.; Herbst, R.S. Development of an orthotopic model to study the biology and therapy of primary human lung cancer in nude mice. Clin. Cancer Res. 2003, 9, 5532–5539. [Google Scholar]
- Hayakawa, J.; Ohmichi, M.; Kurachi, H.; Ikegami, H.; Kimura, A.; Matsuoka, T.; Jikihara, H.; Mercola, D.; Murata, Y. Inhibition of extracellular signal-regulated protein kinase or c-Jun N-terminal protein kinase cascade, differentially activated by cisplatin, sensitizes human ovarian cancer cell line. J. Biol. Chem. 1999, 274, 31648–31654. [Google Scholar] [CrossRef] [PubMed]
- Persons, D.L.; Yazlovitskaya, E.M.; Cui, W.; Pelling, J.C. Cisplatin-induced activation of mitogen-activated protein kinases in ovarian carcinoma cells: Inhibition of extracellular signal-regulated kinase activity increases sensitivity to cisplatin. Clin. Cancer Res. 1999, 5, 1007–1014. [Google Scholar]
- Gerber, D.E.; Schiller, J.H. Maintenance chemotherapy for advanced non-small-cell lung cancer: New life for an old idea. J. Clin. Oncol. 2013, 31, 1009–1020. [Google Scholar] [CrossRef] [PubMed]
- Ponde, N.F.; Zardavas, D.; Piccart, M. Progress in adjuvant systemic therapy for breast cancer. Nat. Rev. Clin. Oncol. 2019, 16, 27–44. [Google Scholar] [CrossRef]
- Dienstmann, R.; Salazar, R.; Tabernero, J. Personalizing colon cancer adjuvant therapy: Selecting optimal treatments for individual patients. J. Clin. Oncol. 2015, 33, 1787–1796. [Google Scholar] [CrossRef]
- Santo, A.; Genestreti, G.; Sava, T.; Manno, P.; Terzi, A.; Molino, A.M.; Cetto, G.L. Neo-adjuvant chemotherapy in non-small cell lung cancer (NSCLC). Ann. Oncol. 2006, 17 (Suppl. 5), 55–61. [Google Scholar] [CrossRef]
- Karagiannis, G.S.; Condeelis, J.S.; Oktay, M.H. Chemotherapy-induced metastasis: Mechanisms and translational opportunities. Clin. Exp. Metastasis 2018, 35, 269–284. [Google Scholar] [CrossRef]
- Wang, K.; Shan, S.; Wang, S.; Gu, X.; Zhou, X.; Ren, T. HMGB1-containing nucleosome mediates chemotherapy-induced metastasis of human lung cancer. Biochem. Biophys. Res. Commun. 2018, 500, 758–764. [Google Scholar] [CrossRef]
- Huang, W.C.; Kuo, K.T.; Wang, C.H.; Yeh, C.T.; Wang, Y. Cisplatin resistant lung cancer cells promoted M2 polarization of tumor-associated macrophages via the Src/CD155/MIF functional pathway. J. Exp. Clin. Cancer Res. CR 2019, 38, 180. [Google Scholar] [CrossRef]
- El Sharouni, S.Y.; Kal, H.B.; Battermann, J.J. Accelerated regrowth of non-small-cell lung tumours after induction chemotherapy. Br. J. Cancer 2003, 89, 2184–2189. [Google Scholar] [CrossRef] [PubMed]
- Roodhart, J.M.; Daenen, L.G.; Stigter, E.C.; Prins, H.J.; Gerrits, J.; Houthuijzen, J.M.; Gerritsen, M.G.; Schipper, H.S.; Backer, M.J.; van Amersfoort, M.; et al. Mesenchymal stem cells induce resistance to chemotherapy through the release of platinum-induced fatty acids. Cancer Cell 2011, 20, 370–383. [Google Scholar] [CrossRef] [PubMed]
- Ji, L.; Zhao, X.; Zhang, B.; Kang, L.; Song, W.; Zhao, B.; Xie, W.; Chen, L.; Hu, X. Slc6a8-Mediated Creatine Uptake and Accumulation Reprogram Macrophage Polarization via Regulating Cytokine Responses. Immunity 2019, 51, 272–284.e7. [Google Scholar] [CrossRef] [PubMed]
- Song, Z.; Feng, C.; Lu, Y.; Lin, Y.; Dong, C. PHGDH is an independent prognosis marker and contributes cell proliferation, migration and invasion in human pancreatic cancer. Gene 2018, 642, 43–50. [Google Scholar] [CrossRef] [PubMed]
- Wei, L.; Lee, D.; Law, C.T.; Zhang, M.S.; Shen, J.; Chin, D.W.; Zhang, A.; Tsang, F.H.; Wong, C.L.; Ng, I.O.; et al. Genome-wide CRISPR/Cas9 library screening identified PHGDH as a critical driver for Sorafenib resistance in HCC. Nat. Commun. 2019, 10, 4681. [Google Scholar] [CrossRef]
- Pagnotta, S.M.; Laudanna, C.; Pancione, M.; Sabatino, L.; Votino, C.; Remo, A.; Cerulo, L.; Zoppoli, P.; Manfrin, E.; Colantuoni, V.; et al. Ensemble of gene signatures identifies novel biomarkers in colorectal cancer activated through PPARgamma and TNFalpha signaling. PLoS ONE 2013, 8, e72638. [Google Scholar] [CrossRef]
- Kim, M.; Lee, K.T.; Jang, H.R.; Kim, J.H.; Noh, S.M.; Song, K.S.; Cho, J.S.; Jeong, H.Y.; Kim, S.Y.; Yoo, H.S.; et al. Epigenetic down-regulation and suppressive role of DCBLD2 in gastric cancer cell proliferation and invasion. Mol. Cancer Res. MCR 2008, 6, 222–230. [Google Scholar] [CrossRef]
- Osella-Abate, S.; Novelli, M.; Quaglino, P.; Orso, F.; Ubezio, B.; Tomasini, C.; Berardengo, E.; Bernengo, M.G.; Taverna, D. Expression of AP-2alpha, AP-2gamma and ESDN in primary melanomas: Correlation with histopathological features and potential prognostic value. J. Dermatol. Sci. 2012, 68, 202–204. [Google Scholar] [CrossRef]
- Hofsli, E.; Wheeler, T.E.; Langaas, M.; Laegreid, A.; Thommesen, L. Identification of novel neuroendocrine-specific tumour genes. Br. J. Cancer 2008, 99, 1330–1339. [Google Scholar] [CrossRef] [PubMed]
- Nagai, H.; Sugito, N.; Matsubara, H.; Tatematsu, Y.; Hida, T.; Sekido, Y.; Nagino, M.; Nimura, Y.; Takahashi, T.; Osada, H. CLCP1 interacts with semaphorin 4B and regulates motility of lung cancer cells. Oncogene 2007, 26, 4025–4031. [Google Scholar] [CrossRef]
- Katz, O.B.; Shaked, Y. Host effects contributing to cancer therapy resistance. Drug Resist. Updates Rev. Comment. Antimicrob. Anticancer Chemother. 2015, 19, 33–42. [Google Scholar] [CrossRef]
- Daenen, L.G.; Houthuijzen, J.M.; Cirkel, G.A.; Roodhart, J.M.; Shaked, Y.; Voest, E.E. Treatment-induced host-mediated mechanisms reducing the efficacy of antitumor therapies. Oncogene 2014, 33, 1341–1347. [Google Scholar] [CrossRef] [PubMed]
- Zhan, T.; Rindtorff, N.; Boutros, M. Wnt signaling in cancer. Oncogene 2017, 36, 1461–1473. [Google Scholar] [CrossRef]
- Ram Makena, M.; Gatla, H.; Verlekar, D.; Sukhavasi, S.; Pandey, M.K.; Pramanik, K.C. Wnt/beta-Catenin Signaling: The Culprit in Pancreatic Carcinogenesis and Therapeutic Resistance. Int. J. Mol. Sci. 2019, 20, 4242. [Google Scholar] [CrossRef] [PubMed]
- Teeuwssen, M.; Fodde, R. Wnt Signaling in Ovarian Cancer Stemness, EMT, and Therapy Resistance. J. Clin. Med. 2019, 8, 1658. [Google Scholar] [CrossRef]
- Nusse, R. Wnt signaling in disease and in development. Cell Res. 2005, 15, 28–32. [Google Scholar] [CrossRef]
- Chien, A.J.; Conrad, W.H.; Moon, R.T. A Wnt survival guide: From flies to human disease. J. Investig. Dermatol. 2009, 129, 1614–1627. [Google Scholar] [CrossRef]
- Woessmann, W.; Chen, X.; Borkhardt, A. Ras-mediated activation of ERK by cisplatin induces cell death independently of p53 in osteosarcoma and neuroblastoma cell lines. Cancer Chemother. Pharmacol. 2002, 50, 397–404. [Google Scholar] [CrossRef]
- Kim, M.; Yan, Y.; Kortum, R.L.; Stoeger, S.M.; Sgagias, M.K.; Lee, K.; Lewis, R.E.; Cowan, K.H. Expression of kinase suppressor of Ras1 enhances cisplatin-induced extracellular signal-regulated kinase activation and cisplatin sensitivity. Cancer Res. 2005, 65, 3986–3992. [Google Scholar] [CrossRef]
- Wang, X.; Martindale, J.L.; Holbrook, N.J. Requirement for ERK activation in cisplatin-induced apoptosis. J. Biol. Chem. 2000, 275, 39435–39443. [Google Scholar] [CrossRef]
- Guegan, J.P.; Ezan, F.; Theret, N.; Langouet, S.; Baffet, G. MAPK signaling in cisplatin-induced death: Predominant role of ERK1 over ERK2 in human hepatocellular carcinoma cells. Carcinogenesis 2013, 34, 38–47. [Google Scholar] [CrossRef]
- Matsuda, S.; Gotoh, Y.; Nishida, E. Signaling pathways mediated by the mitogen-activated protein (MAP) kinase kinase/MAP kinase cascade. J. Leukoc. Biol. 1994, 56, 548–553. [Google Scholar] [CrossRef] [PubMed]
- Fan, M.; Chambers, T.C. Role of mitogen-activated protein kinases in the response of tumor cells to chemotherapy. Drug Resist. Updates Rev. Comment. Antimicrob. Anticancer Chemother. 2001, 4, 253–267. [Google Scholar] [CrossRef] [PubMed]
- Hayakawa, J.; Mittal, S.; Wang, Y.; Korkmaz, K.S.; Adamson, E.; English, C.; Ohmichi, M.; McClelland, M.; Mercola, D. Identification of promoters bound by c-Jun/ATF2 during rapid large-scale gene activation following genotoxic stress. Mol. Cell 2004, 16, 521–535. [Google Scholar] [CrossRef] [PubMed]







| Characteristics | Total (n = 513) | DCBLD2 Expression | χ2 | p Value | |
|---|---|---|---|---|---|
| Low (n = 339) | High (n = 114) | ||||
| Gender | 1.475 | 0.225 | |||
| Male | 222 | 167 | 55 | ||
| Female | 291 | 232 | 59 | ||
| Age(year) | 0.323 | 0.570 | |||
| <65 | 237 | 187 | 50 | ||
| ≥65 | 276 | 212 | 64 | ||
| T staging | 1.679 | 0.195 | |||
| T1–T2 | 446 | 351 | 95 | ||
| T3–T4 | 67 | 48 | 19 | ||
| Nodal staging | 7.360 | 0.007 ** | |||
| N0 | 338 | 275 | 63 | ||
| N1–N3 | 175 | 124 | 51 | ||
| M staging | 0.589 | 0.443 | |||
| M0 | 488 | 378 | 110 | ||
| M1 | 25 | 21 | 4 | ||
| TNM | 6.063 | 0.014 * | |||
| I | 277 | 227 | 50 | ||
| II,III,IV | 236 | 172 | 64 | ||
| Characteristics | Total (n = 125) | DCBLD2 Expression | χ2 | p Value | |
|---|---|---|---|---|---|
| Low (n = 37) | High (n = 88) | ||||
| Gender | 1.926 | 0.165 | |||
| Male | 59 | 21 | 38 | ||
| Female | 66 | 16 | 50 | ||
| Age (year) | 0.826 | 0.363 | |||
| <65 | 91 | 29 | 62 | ||
| ≥65 | 34 | 8 | 26 | ||
| T staging | 0.409 | 0.523 | |||
| T1 | 52 | 17 | 35 | ||
| T2–T4 | 73 | 20 | 53 | ||
| Nodal staging | 7.119 | 0.008 ** | |||
| N0–N1 | 83 | 31 | 52 | ||
| N2–N3 | 42 | 6 | 36 | ||
| M staging | 1.000 # | ||||
| M0 | 124 | 37 | 87 | ||
| M1 | 1 | 0 | 1 | ||
| TNM | 6.406 | 0.011 * | |||
| I | 56 | 23 | 33 | ||
| II,III,IV | 69 | 14 | 55 | ||
Publisher’s Note: MDPI stays neutral with regard to jurisdictional claims in published maps and institutional affiliations. |
© 2021 by the authors. Licensee MDPI, Basel, Switzerland. This article is an open access article distributed under the terms and conditions of the Creative Commons Attribution (CC BY) license (http://creativecommons.org/licenses/by/4.0/).
Share and Cite
Chen, X.; Lv, Y.; Xu, K.; Wang, X.; Zhao, Y.; Li, J.; Qin, X.; Shi, Y.; Wang, L.; Chang, A.; et al. DCBLD2 Mediates Epithelial-Mesenchymal Transition-Induced Metastasis by Cisplatin in Lung Adenocarcinoma. Cancers 2021, 13, 1403. https://doi.org/10.3390/cancers13061403
Chen X, Lv Y, Xu K, Wang X, Zhao Y, Li J, Qin X, Shi Y, Wang L, Chang A, et al. DCBLD2 Mediates Epithelial-Mesenchymal Transition-Induced Metastasis by Cisplatin in Lung Adenocarcinoma. Cancers. 2021; 13(6):1403. https://doi.org/10.3390/cancers13061403
Chicago/Turabian StyleChen, Xiaosu, Yajing Lv, Kejia Xu, Xiaoshuang Wang, Yujia Zhao, Jia Li, Xuan Qin, Yi Shi, Longlong Wang, Antao Chang, and et al. 2021. "DCBLD2 Mediates Epithelial-Mesenchymal Transition-Induced Metastasis by Cisplatin in Lung Adenocarcinoma" Cancers 13, no. 6: 1403. https://doi.org/10.3390/cancers13061403
APA StyleChen, X., Lv, Y., Xu, K., Wang, X., Zhao, Y., Li, J., Qin, X., Shi, Y., Wang, L., Chang, A., Huang, C., & Xiang, R. (2021). DCBLD2 Mediates Epithelial-Mesenchymal Transition-Induced Metastasis by Cisplatin in Lung Adenocarcinoma. Cancers, 13(6), 1403. https://doi.org/10.3390/cancers13061403

