Next Article in Journal
Postoperative Radiotherapy for Endometrial Cancer in Elderly (≥80 Years) Patients: Oncologic Outcomes, Toxicity, and Validation of Prognostic Scores
Next Article in Special Issue
Editorial: Bio-Pathological Markers in the Diagnosis and Therapy of Cancer
Previous Article in Journal
YB1 Is a Major Contributor to Health Disparities in Triple Negative Breast Cancer
Previous Article in Special Issue
Immune-Checkpoint Inhibition in the Treatment of Gastro-Esophageal Cancer: A Closer Look at the Emerging Evidence
 
 
Font Type:
Arial Georgia Verdana
Font Size:
Aa Aa Aa
Line Spacing:
Column Width:
Background:
Communication

Comparison of the Transcriptomic Signatures in Pediatric and Adult CML

by
Minyoung Youn
1,†,
Stephanie M. Smith
1,†,
Alex Gia Lee
2,†,
Hee-Don Chae
1,†,
Elizabeth Spiteri
3,4,
Jason Erdmann
4,
Ilana Galperin
4,
Lara Murphy Jones
1,5,
Michele Donato
5,6,
Parveen Abidi
7,
Henrique Bittencourt
8,
Norman Lacayo
1,
Gary Dahl
1,
Catherine Aftandilian
1,
Kara L. Davis
1,
Jairo A. Matthews
9,
Steven M. Kornblau
9,
Min Huang
1,
Nathan Sumarsono
1,
Michele S. Redell
10,
Cecilia H. Fu
11,
I-Ming Chen
12,
Todd A. Alonzo
13,
Elizabeth Eklund
14,
Jason Gotlib
7,
Purvesh Khatri
5,6,
E. Alejandro Sweet-Cordero
2,
Nobuko Hijiya
15 and
Kathleen M. Sakamoto
1,*
add Show full author list remove Hide full author list
1
Department of Pediatrics, Stanford University School of Medicine, Stanford, CA 94305, USA
2
Department of Pediatrics, University of California, San Francisco, CA 94143, USA
3
Department of Pathology, Stanford University School of Medicine, Stanford, CA 94305, USA
4
Cytogenetics Laboratory, Stanford Health Care, Stanford, CA 94304, USA
5
Institute for Immunity, Transplantation and Infection, Stanford University, Stanford, CA 94305, USA
6
Stanford Center for Biomedical Informatics Research, Stanford University, Stanford, CA 94305, USA
7
Division of Hematology, Department of Medicine, Stanford Cancer Institute, Stanford University School of Medicine, Stanford, CA 94305, USA
8
Hematology-Oncology Division, Charles Bruneau Cancer Center, Centre Hospitalier Universitaire Sainte-Justine, Montreal, QC H3T 1C5, Canada
9
Department of Leukemia, The University of Texas M.D. Anderson Cancer Center, Houston, TX 77030, USA
10
Division of Pediatric Hematology/Oncology, Baylor College of Medicine, Houston, TX 77030, USA
11
Division of Hematology/Oncology, Children’s Hospital Los Angeles, Los Angeles, CA 90027, USA
12
Department of Pathology, University of New Mexico Comprehensive Cancer Center, Albuquerque, NM 87102, USA
13
Department of Preventive Medicine, University of Southern California, Los Angeles, CA 90032, USA
14
Feinberg School of Medicine, Northwestern University, Chicago, IL 60611, USA
15
Department of Pediatrics, Columbia University Irving Medical Center, New York, NY 10032, USA
*
Author to whom correspondence should be addressed.
These authors contributed equally to this work.
Cancers 2021, 13(24), 6263; https://doi.org/10.3390/cancers13246263
Submission received: 16 November 2021 / Revised: 7 December 2021 / Accepted: 8 December 2021 / Published: 14 December 2021
(This article belongs to the Special Issue Bio-Pathological Markers in the Diagnosis and Therapy of Cancer)

Abstract

Simple Summary

To investigate whether pediatric and adult chronic myeloid leukemia (CML) have unique molecular characteristics, we studied the transcriptomic signature of pediatric and adult CML cells using high-throughput RNA sequencing. We identified differentially expressed genes and pathways unique to pediatric CML cells compared to adult CML cells. The Rho pathway was significantly dysregulated in pediatric CML cells compared to adult CML cells, suggesting the potential importance in the pathogenesis of pediatric CML. Our study is the first to compare transcriptome profiles of CML across different age groups. A better understanding of the biology of CML across different ages may inform future treatment approaches.

Abstract

Children with chronic myeloid leukemia (CML) tend to present with higher white blood counts and larger spleens than adults with CML, suggesting that the biology of pediatric and adult CML may differ. To investigate whether pediatric and adult CML have unique molecular characteristics, we studied the transcriptomic signature of pediatric and adult CML CD34+ cells and healthy pediatric and adult CD34+ control cells. Using high-throughput RNA sequencing, we found 567 genes (207 up- and 360 downregulated) differentially expressed in pediatric CML CD34+ cells compared to pediatric healthy CD34+ cells. Directly comparing pediatric and adult CML CD34+ cells, 398 genes (258 up- and 140 downregulated), including many in the Rho pathway, were differentially expressed in pediatric CML CD34+ cells. Using RT-qPCR to verify differentially expressed genes, VAV2 and ARHGAP27 were significantly upregulated in adult CML CD34+ cells compared to pediatric CML CD34+ cells. NCF1, CYBB, and S100A8 were upregulated in adult CML CD34+ cells but not in pediatric CML CD34+ cells, compared to healthy controls. In contrast, DLC1 was significantly upregulated in pediatric CML CD34+ cells but not in adult CML CD34+ cells, compared to healthy controls. These results demonstrate unique molecular characteristics of pediatric CML, such as dysregulation of the Rho pathway, which may contribute to clinical differences between pediatric and adult patients.

1. Introduction

Chronic myeloid leukemia (CML) accounts for 2–9% of leukemias in children and adolescents and occurs with much greater frequency in adults. Compared to adults, children with CML tend to present with higher white blood cell (WBC) counts and larger spleens, suggesting that the biology of pediatric CML differs from that of adult CML [1,2].
We hypothesize that the differences in the clinical features of pediatric and adult CML are due to unique molecular characteristics. To test this hypothesis, we compared transcriptomic signatures of pediatric and adult CML CD34+ cells and healthy control CD34+ cells by performing high-throughput RNA sequencing analysis.
In this study, we found that several genes in the Rho pathway were differentially expressed in pediatric CML CD34+ cells compared to adult CML CD34+ cells. Our study is the first to compare transcriptome profiles of CML across different age groups.

2. Materials and Methods

2.1. Patient Samples and Clinical Data Analysis

Clinical and demographic features at diagnosis were extracted from electronic medical records or provided by the Children’s Oncology Group (COG) for pediatric (<18 years) and adult CML patients and compared using Fisher’s exact test (categorical variables) or Wilcoxon rank sum test (continuous variables). Bone marrow samples from CML patients were collected through voluntary participation in existing tissue banking studies at Stanford University School of Medicine, MD Anderson Cancer Center, and the COG in compliance with the institutional review boards. Informed consent for the tissue banking studies was obtained from all human subjects in accordance with the Declaration of Helsinki. For controls, bone marrow CD34+ cells from healthy bone marrow donors with a similar age range as the CML patients were provided by Université de Montréal for pediatric samples and purchased from StemCell Technologies (Vancouver, BC, Canada) for pediatric samples and from Lonza, Inc. (Basel, Switzerland) for pediatric and adult samples. Clinical and demographic features of individual CML patients and healthy controls are shown in Supplementary Materials Table S1. Every effort was made to obtain complete clinical data; despite this, several historically treated patients had incomplete information available.

2.2. RNAseq Analysis

CD34+ cells were isolated by fluorescence-activated cell sorting (FACS) of pediatric CML (n = 9), adult CML (n = 10), pediatric healthy (n = 10), and adult healthy (n = 10) bone marrow samples. RNAseq was performed as previously published [3]. Briefly, prepared libraries were sequenced on Illumina HiSeq 4000 or Illumina NextSeq 500 instruments. Raw sequences were trimmed and aligned to the hg38 reference genome with STAR/2.5.1b aligner. Gene-level counts were determined with STAR-quantMode option using gene annotations from GENCODE (p5). Differential gene expression and pathway analysis were conducted with R/3.5.3. Counts were normalized with trimmed mean of M-values (TMM) from the EdgeR/3.24.3 package and further transformed with VOOM from the Limma/3.38.3 package. A linear model using the empirical Bayes analysis pipeline, also from Limma, was then used to obtain p-values, adjusted p-values, and log-fold changes (LogFC). We performed four pairwise comparisons: (1) pediatric CML vs. pediatric healthy, (2) adult CML vs. adult healthy, (3) pediatric CML vs. adult CML, and (4) pediatric healthy vs. adult healthy CD34+ cells. A false discovery rate (FDR) of ≤0.05 and absolute log2 fold-change > 1 was used to define differentially expressed genes (DEG) in each comparison. We additionally performed a single comparison of (pediatric CML vs. pediatric healthy) vs. (adult CML vs. adult healthy) with an FDR of ≤0.12, and an absolute log2 fold-change of >1 was used to define DEG. To identify potentially unique pathways based on DEG, pathway over-representation was calculated with either goana from the Limma package or clueGO, while Gene Set Enrichment Analysis (GSEA) was performed on preranked logFC using the R package fgsea. All predefined pathways such as GO gene ontology, Hallmark gene sets, and KEGG pathways were downloaded directly from the Molecular Signatures Database (MSigDB).

2.3. RT-qPCR

Total RNA was transcribed into first-strand cDNA using an iScript cDNA Synthesis Kit (Bio-Rad, Hercules, CA, USA). A real-time qPCR reaction was run with PrimeTime Gene Expression Master Mix (IDT, Coralville, IA, USA) using a CFX384 TouchTM Real-Time PCR Detection System (Bio-Rad, Hercules, CA, USA). mRNA expression levels were normalized against Abelson (ABL), beta-glucuronidase (GUSB), or beta-actin (ACTB) expression. Data were expressed as mean ± SEM. Each spot on the graph represents an individual sample. p-values for statistical significance were obtained using unpaired Student’s t-test or ANOVA test (Tukey’s multiple comparison). p < 0.05 was considered significant.

3. Results and Discussion

Pediatric patients were diagnosed with CML at a median of 10 years (interquartile range (IQR): 9–13) compared to 54 years (IQR: 33–62) for adult patients. At diagnosis, pediatric patients had higher platelet counts (p = 0.0004) than adult patients. Median WBC counts were 255,000 and 143,000 in pediatric and adult patients, respectively, similar to prior reports [1,2], despite lacking statistical significance (Table 1 and Supplementary Materials Table S1).
A total of 1276 genes were differentially expressed in either adult or pediatric CML CD34+ cells compared to healthy CD34+ cells, 174 of which were expressed similarly in pediatric and adult CML CD34+ cells (55 up- and 119 downregulated) (Supplementary Materials Figure S1A,B). There were 883 differentially expressed genes (376 up- and 507 downregulated) in adult CML CD34+ cells compared to adult healthy CD34+ cells (Supplementary Materials Figure S1C) and 567 differentially expressed genes (207 up- and 360 downregulated) in pediatric CML CD34+ cells compared to pediatric healthy CD34+ cells (Supplementary Materials Figure S1D). At least 92% of CD34+ cells from pediatric and adult CML patients were BCR-ABL+ by fluorescent in situ hybridization (Supplementary Methods S1 and Supplementary Materials Figure S2A,B), suggesting that gene expression differences between CML and healthy samples reflect true differences between leukemic and healthy CD34+ cells. Moreover, increased BCR-ABL expression was verified by RT-qPCR in pediatric and adult CML CD34+ cells (Supplementary Materials Figure S2C).
Interestingly, we observed increased expressions of GATA1 and TAL1, well known as transcriptional regulators for erythrocyte differentiation, in pediatric CML CD34+ cells compared to pediatric healthy CD34+ cells (Supplementary Materials Figure S3A). Pathway analysis showed that several pathways were differentially regulated in pediatric CML compared to healthy controls (Supplementary Materials Figure S3B). As previously reported in CML molecular pathogenesis [4,5,6], we found that Notch/Wnt, CBL, and Rho pathways were differentially expressed in pediatric CML compared to healthy controls (Supplementary Materials Figure S3C). In addition, several genes involved in these pathways, such as NOTCH1, CBL, NCOR2, TLE1, and E2F2, were significantly decreased in pediatric CML CD34+ cells compared to healthy CD34+ cells (Supplementary Materials Figure S3D).
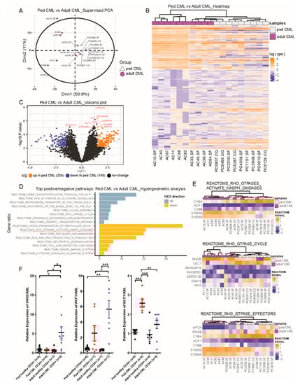
Next, we directly compared pediatric and adult CML CD34+ cells to identify differentially regulated genes and pathways. Supervised principal component analysis (PCA) showed two distinct populations (Figure 1A), suggesting that the transcriptomes differ between pediatric and adult CML. We observed distinct gene expression profiles across pediatric and adult CML samples (Figure 1B). However, some heterogeneity was noted, with four adult CML samples clustering with pediatric CML samples in certain genes. Two of these patients were young adults at diagnosis (age 23 and 30), while the other two were older (age 55 and 62). WBC counts, platelet counts, and spleen sizes were variable among these four patients and did not explain the differences in gene expression profiles.
A total of 398 genes were differentially expressed (258 up- and 140 downregulated) in pediatric CML CD34+ cells compared to adult CML CD34+ cells (Figure 1C and Supplementary Materials Table S2). Several interesting pathways were enriched in pediatric CML (Figure 1D and Supplementary Materials Table S3). These differences were not identified when comparing pediatric healthy and adult healthy CD34+ cells using the same stringent conditions (FDR ≤ 0.05). With less stringent conditions (FDR ≤ 0.8), we observed 80 differentially expressed genes (27 up- and 53 downregulated) in pediatric healthy CD34+ cells compared to adult healthy CD34+ cells; however, only one gene (BEST1) was differentially expressed in the same direction as in pediatric vs. adult CML CD34+ cells (Supplementary Materials Figure S4A,B). This suggests that our finding of transcriptomic differences between pediatric CML and adult CML is not attributable to age-related phenomena in healthy cells.
Our pathway analysis showed that the Rho pathways were most significantly downregulated in pediatric CML CD34+ cells compared to adult CML CD34+ cells, excluding a number of inflammation-related pathways (Figure 1D and Supplementary Materials Table S3). To examine whether this was disease-related rather than age-related, we performed additional gene set enrichment analysis (GSEA) ranked by log-fold change. Several Rho pathways were upregulated in pediatric healthy CD34+ cells compared to adult healthy CD34+ cells, possibly reflecting differences due to age. Nevertheless, the Rho_GTPASES_ACTIVATE_NADPH_OXIDASES pathway was downregulated in pediatric CML CD34+ cells compared to adult CML CD34+ cells (data not shown). Thus, the Rho pathway was specifically downregulated in pediatric CML, suggesting a unique molecular pathway contributing to pediatric but not adult CML. Several regulator/effector genes in the Rho pathway were differently expressed in pediatric CML CD34+ cells compared to adult CML CD34+ cells (Figure 1E). The Rho family of GTPases is a subfamily of the Ras superfamily that regulates intracellular actin dynamics including organelle development, cytoskeletal dynamics, and cell movement. Rho signaling also affects the interaction between tumor cells, stromal cells, and the extracellular matrix, which may influence disease outcomes [7]. In CML, this pathway is activated through a Dbl homology domain and a Src homology 3 domain of Bcr-Abl [5], resulting in a proliferative advantage and induced abnormal adhesion and migration of cells [8]. Our data suggest that the Rho pathway is less critical for the pathogenesis of pediatric CML compared to adult CML.
To further define the direct comparison of pediatric CML and adult CML, we performed a single-model comparison of pediatric CML vs. adult CML after normalizing with each healthy control: (pediatric CML vs. pediatric healthy) vs. (adult CML vs. adult healthy). Importantly, we recapitulated the results demonstrating that Rho pathways are significantly downregulated in pediatric CML CD34+ cells compared to adult CML CD34+ cells (Supplementary Materials Figure S5). GSEA analysis showed the same conclusion (Supplementary Materials Figure S6). Similarly, we observed that several genes in the Rho pathway were differently expressed in pediatric CML CD34+ cells compared to adult CML CD34+ cells (Supplementary Materials Table S4).
We selected significantly dysregulated genes in the Rho pathway to verify their gene expressions by RT-qPCR (Figure 1F and Supplementary Materials Figure S7). As previously reported [9], we used three internal controls including Abelson (ABL), beta-glucuronidase (GUSB), and beta-actin (ACTB) for qPCR. The patterns of gene expression were consistent with RNA-seq data using all internal controls. VAV2, a guanine nucleotide exchange factor (GEF) for Rho-family GTPase members and a known oncogene [10], was upregulated in adult CML CD34+ cells seven-fold (p = 0.0157) compared to pediatric CML CD34+ cells. Rho GTPase Activating Protein 27 (ARHGAP27) was upregulated in adult CML CD34+ cells 3.7-fold (p = 0.0453) compared to pediatric CML CD34+ cells. Several genes involved in the regulation of nicotinamide adenine dinucleotide phosphate (NADPH) oxidase, one of the best-characterized Rho GTPase-regulated systems [11], were differently expressed in CML. Compared to healthy CD34+ cells, Neutrophil Cytosolic Factor 1 (NCF1), Cytochrome B-245 Beta Chain (CYBB), and S100 Calcium-Binding Protein A8 (S100A8) were highly increased in adult CML CD34+ cells but not in pediatric CML CD34+ cells. Moreover, NCF1 and CYBB were significantly upregulated in adult CML CD34+ cells 2.2-fold (p = 0.0458) and 3.26-fold (p = 0.006), respectively, compared to pediatric CML CD34+ cells. However, Deleted in Liver Cancer 1 (DLC1; Rho GTPase activating protein) was significantly upregulated only in pediatric CML CD34+ cells compared to healthy CD34+ cells, and its expression was 1.74-fold higher (p = 0.0044) compared to adult CML CD34+ cells. DLC1 acts as a tumor suppressor by negatively regulating Rho from active GTP-bound Rho to inactive GDP-bound Rho [12]. While DNA methylation of the DLC1 promoter is predominantly responsible for its downregulation in hematological malignancies such as acute lymphoblastic leukemia and chronic lymphocytic leukemia [12,13], DLC1 hypermethylation was found in relatively low frequencies in myeloid leukemia [13]. Our transcriptome data show differential DLC1 expression in pediatric and adult CML; whether this is due to differences in methylation will be investigated in the future.

4. Conclusions

We identified differentially expressed genes and pathways unique to pediatric CML compared to adult CML. Although prior reports have compared molecular signatures between adult CML CD34+ cells and healthy CD34+ cells [14,15], our study is the first to compare transcriptome profiles of CML CD34+ cells across different age groups. Pathway analysis suggests the potential importance of the repressed Rho pathway in pediatric CML CD34+ cells. Furthermore, with new Ras inhibitors under development, our findings have potential clinical implications. Bolouri et al. recently investigated the molecular landscape of pediatric AML and found differences in mutated genes, structural variants, and DNA methylation patterns among patients of different ages [16]. Similarly, our results demonstrate unique molecular characteristics of pediatric CML that may contribute to clinical differences between children and adults with CML. Our study included three young adult patients (diagnosed at age 23, 30, and 33), two of whom had gene expression profiles that were similar to the pediatric samples. Whether the biology of CML in young adults differs from that in older adults and in children will be investigated in the future. A better understanding of the molecular biology of CML across different ages will provide insights into the pathogenesis of pediatric CML and potentially inform future treatment decisions.

Supplementary Materials

The following are available online at https://www.mdpi.com/article/10.3390/cancers13246263/s1, Methods S1: FISH, Figure S1: Volcano plots show differentially expressed genes in each comparison, Figure S2: BCR-ABL1 fusions were detected in ≥92% of CD34+ cells from both pediatric and adult CML pa-tient samples by FISH analysis, Figure S3: Differentially expressed genes and pathways comparing pediatric CML CD34+ cells vs. pediatric healthy control CD34+ cells, Figure S4: Comparison of pediatric healthy and adult healthy CD34+ cells does not show significant differences, Figure S5: Differentially expressed pathways for (pediatric CML vs pediatric healthy) vs (adult CML vs adult healthy), Figure S6: GSEA-enrichment plots of Rho pathways between (pediatric CML vs pediatric healthy) vs (adult CML vs adult healthy), Figure S7: Several genes involved in the Rho pathway were differentially expressed between pediatric CML CD34+ cells and adult CML CD34+ cells, Table S1: Demographic and clinical characteristics of CML patients and healthy controls, Table S2: All DEG in pediatric CML compared to adult CML, sorted according to logFC level, Table S3: All pathways differentially regulated in pediatric CML compared to adult CML, sorted according to GeneRatio level, Table S4: All DEG in comparison of (pediatric CML vs pediatric healthy) vs (adult CML vs adult healthy), sorted according to logFC level.

Author Contributions

M.Y., S.M.S., H.-D.C. and K.M.S. designed and performed the research and wrote the manuscript. A.G.L. performed RNAseq data analysis and contributed to data interpretation and manuscript revision. E.S., J.E. and I.G. performed FISH analysis for BCR-ABL detection. H.B., N.L., G.D., C.A., K.L.D., J.A.M., S.M.K., M.H., N.S., M.S.R., C.H.F., I.-M.C., T.A.A. and J.G. provided bone marrow cells and clinical data of CML patients and contributed to scientific discussions and manuscript revision. L.M.J., M.D., E.A.S.-C., P.A., E.E., P.K. and N.H. contributed to scientific discussions, data interpretation, and manuscript revision. All authors have read and agreed to the published version of the manuscript.

Funding

This work was supported by the Stanford Maternal Child Health Research Institute and Lurie Children’s Hospital/Northwestern University. This research received no external funding.

Institutional Review Board Statement

This study was conducted according to the guidelines of the Declaration of Helsinki and was approved by the Institutional Review Board of Stanford University School of Medicine (IRB ID 45458; originally approved 29 August 2018 and most recently updated/approved 13 July 2021 and IRB ID 11062; originally approved 18 March 2008 and most recently updated/approved 9 November 2021) and MD Anderson Cancer Center (IRB ID LAB01-473_CR003; most recently approved 20 July 2021).

Informed Consent Statement

Informed consent for tissue banking was obtained from all subjects involved in the study.

Data Availability Statement

The RNA sequencing data have been deposited in NCBI’s Gene Expression Omnibus database (GEO accession number GSE163690). The clinical data are available on request from the corresponding author Kathleen M. Sakamoto.

Acknowledgments

All authors thank the Stanford Functional Genomics Facility for high-throughput RNA sequencing. The sequencing data were generated on an Illumina HiSeq 4000 that was purchased with funds from the National Institutes of Health under award number S10OD018220.

Conflicts of Interest

The authors declare no conflict of interest.

References

  1. Hijiya, N.; Schultz, K.R.; Metzler, M.; Millot, F.; Suttorp, M. Pediatric chronic myeloid leukemia is a unique disease that requires a different approach. Blood 2016, 127, 392–399. [Google Scholar] [CrossRef] [PubMed]
  2. Millot, F.; Traore, P.; Guilhot, J.; Nelken, B.; Leblanc, T.; Leverger, G.; Plantaz, M.; Bertrand, Y.; Bordigoni, P.; Guilhot, F. Clinical and biological features at diagnosis in 40 children with chronic myeloid leukemia. Pediatrics 2005, 116, 140–143. [Google Scholar] [CrossRef] [PubMed]
  3. Valencia, K.; Erice, O.; Kostyrko, K.; Hausmann, S.; Guruceaga, E.; Tathireddy, A.; Flores, N.M.; Sayles, L.C.; Lee, A.G.; Fragoso, R.; et al. The Mir181ab1 cluster promotes KRAS-driven oncogenesis and progression in lung and pancreas. J. Clin. Investig. 2020, 130, 1879–1895. [Google Scholar] [CrossRef] [PubMed]
  4. Badger-Brown, K.M.; Gillis, L.C.; Bailey, M.L.; Penninger, J.M.; Barber, D.L. CBL-B is required for leukemogenesis mediated by BCR-ABL through negative regulation of bone marrow homing. Leukemia 2013, 27, 1146–1154. [Google Scholar] [CrossRef] [PubMed][Green Version]
  5. Harnois, T.; Constantin, B.; Rioux, A.; Grenioux, E.; Kitzis, A.; Bourmeyster, N. Differential interaction and activation of Rho family GTPases by p210bcr-abl and p190bcr-abl. Oncogene 2003, 22, 6445–6454. [Google Scholar] [CrossRef] [PubMed][Green Version]
  6. Sengupta, A.; Banerjee, D.; Chandra, S.; Banerji, S.K.; Ghosh, R.; Roy, R.; Banerjee, S.; A Sengupta, D.B. Deregulation and cross talk among Sonic hedgehog, Wnt, Hox and Notch signaling in chronic myeloid leukemia progression. Leukemia 2007, 21, 949–955. [Google Scholar] [CrossRef]
  7. Johan, M.Z.; Samuel, M.S. Rho-ROCK signaling regulates tumor-microenvironment interactions. Biochem. Soc. Trans. 2019, 47, 101–108. [Google Scholar] [CrossRef] [PubMed]
  8. Ramaraj, P.; Singh, H.; Niu, N.; Chu, S.; Holtz, M.; Yee, J.K.; Bhatia, R. Effect of mutational inactivation of tyrosine kinase activity on BCR/ABL-induced abnormalities in cell growth and adhesion in human hematopoietic progenitors. Cancer Res. 2004, 64, 5322–5331. [Google Scholar] [CrossRef] [PubMed]
  9. Beillard, E.; Pallisgaard, N.; van der Velden, V.H.; Bi, W.; Dee, R.; van der Schoot, E.; Delabesse, E.; MacIntyre, E.; Gottardi, E.; Saglio, G.; et al. Evaluation of candidate control genes for diagnosis and residual disease detection in leukemic patients using ‘real-time’ quantitative reverse-transcriptase polymerase chain reaction (RQ-PCR)—A Europe against cancer program. Leukemia 2003, 17, 2474–2486. [Google Scholar] [CrossRef] [PubMed]
  10. Bassermann, F.; Jahn, T.; Miething, C.; Seipel, P.; Bai, R.Y.; Coutinho, S.; Peschel, C.; Duyster, J.; Tybulewicz, V. Association of Bcr-Abl with the proto-oncogene Vav is implicated in activation of the Rac-1 pathway. J. Biol. Chem. 2002, 277, 12437–12445. [Google Scholar] [CrossRef] [PubMed]
  11. Bokoch, G.M.; Diebold, B.A. Current molecular models for NADPH oxidase regulation by Rac GTPase. Blood 2002, 100, 2692–2696. [Google Scholar] [CrossRef] [PubMed]
  12. Durkin, M.E.; Yuan, B.Z.; Zhou, X.; Zimonjic, D.B.; Lowy, D.R.; Thorgeirsson, S.S.; Popescu, N.C. DLC-1: A Rho GTPase-activating protein and tumour suppressor. J. Cell. Mol. Med. 2007, 11, 1185–1207. [Google Scholar] [CrossRef] [PubMed]
  13. Cheung, K.F.; Lau, K.M.; Chan, N.P.; Wong, W.S.; Chik, K.W.; Shing, M.M.; Wong, R.; Cheng, G.; Li, C.K.; Ng, H.K.; et al. Frequent promoter hypermethylation of deleted in liver cancer-1 (DLC-1) gene in human leukemias. Cancer Res. 2005, 65 (Suppl. S9), 429–430. [Google Scholar]
  14. Diaz-Blanco, E.; Bruns, I.; Neumann, F.; Fischer, J.C.; Graef, T.; Rosskopf, M.; Brors, B.; Pechtel, S.; Bork, S.; Koch, A.; et al. Molecular signature of CD34(+) hematopoietic stem and progenitor cells of patients with CML in chronic phase. Leukemia 2007, 21, 494–504. [Google Scholar] [CrossRef] [PubMed][Green Version]
  15. Gerber, J.M.; Gucwa, J.L.; Esopi, D.; Gurel, M.; Haffner, M.C.; Vala, M.; Nelson, W.G.; Jones, R.J.; Yegnasubramanian, S. Genome-wide comparison of the transcriptomes of highly enriched normal and chronic myeloid leukemia stem and progenitor cell populations. Oncotarget 2013, 4, 715–728. [Google Scholar] [CrossRef] [PubMed]
  16. Bolouri, H.; Farrar, J.E.; Triche, T., Jr.; Ries, R.E.; Lim, E.L.; Alonzo, T.A.; Ma, Y.; Moore, R.; Mungall, A.J.; Marra, M.; et al. The molecular landscape of pediatric acute myeloid leukemia reveals recurrent structural alterations and age-specific mutational interactions. Nat. Med. 2018, 24, 103–112. [Google Scholar] [CrossRef] [PubMed]
Figure 1. Direct comparison between pediatric and adult CML CD34+ cells shows that genes involved in the Rho pathway are differentially expressed in pediatric CML. (A) multi-dimensional scaling (MDS) for supervised PCA was completed with DEG between pediatric and adult CML CD34+ cells. DEG defined as FDR of ≤0.05 and absolute log2 fold-change > 1. (B) Heatmap and (C) Volcano plot with DEG in pediatric CML CD34+ cells compared to adult CML CD34+ cells. (D) Barplot of top REACTOME pathways differentially expressed in pediatric CML CD34+ cells compared to adult CML CD34+ cells. (E) Heatmap of the Rho pathways with DEG between pediatric and adult CML CD34+ cells. (F) mRNA expression levels of dysregulated genes were examined by RT-qPCR and normalized against Abelson (ABL) expression. Several genes involved in the Rho pathway were differentially expressed between pediatric and adult CML CD34+ cells. Each spot on the graph represents an individual sample. * p < 0.05, ** p < 0.01, *** p < 0.001.
Figure 1. Direct comparison between pediatric and adult CML CD34+ cells shows that genes involved in the Rho pathway are differentially expressed in pediatric CML. (A) multi-dimensional scaling (MDS) for supervised PCA was completed with DEG between pediatric and adult CML CD34+ cells. DEG defined as FDR of ≤0.05 and absolute log2 fold-change > 1. (B) Heatmap and (C) Volcano plot with DEG in pediatric CML CD34+ cells compared to adult CML CD34+ cells. (D) Barplot of top REACTOME pathways differentially expressed in pediatric CML CD34+ cells compared to adult CML CD34+ cells. (E) Heatmap of the Rho pathways with DEG between pediatric and adult CML CD34+ cells. (F) mRNA expression levels of dysregulated genes were examined by RT-qPCR and normalized against Abelson (ABL) expression. Several genes involved in the Rho pathway were differentially expressed between pediatric and adult CML CD34+ cells. Each spot on the graph represents an individual sample. * p < 0.05, ** p < 0.01, *** p < 0.001.
Cancers 13 06263 g001
Table 1. Clinical and demographic characteristics of CML patients at diagnosis.
Table 1. Clinical and demographic characteristics of CML patients at diagnosis.
Clinical/Demographic FeaturesPediatric
(n = 9)
Adult
(n = 10)
Pediatric vs. Adult
n%n%p-value *
Demographic characteristics
Age at diagnosis (years)
  Median (IQR)10 (9–13)54 (33–62)<0.0001
Sex
  Male888.9990.01.0000
  Female111.1110.0
Race/Ethnicity
  Asian444.4110.00.1771
  Hispanic222.2220.0
  White non-Hispanic222.2660.0
  Black non-Hispanic00110.0
  Other111.100
Clinical features at diagnosis
CML diagnosis
  Chronic phase777.810100.00.2105
  Unknown/not reported222.200
WBC count (×109/liter) $
  Median (IQR)255 (95–351)143 (64–260)0.4908
Platelet count (×109/liter) $
  Median (IQR)627 (617–870)305 (205–371)0.0004
Spleen size (cm) +
  Median (IQR)5 (2–5)0 (0–0)0.0739
Abbreviations: IQR, interquartile range; WBC, white blood cell; * p-values from Fisher’s exact test (categorical variables) or Wilcoxon rank sum test (continuous variables); $ based on n = 7 pediatric patients (all chronic phase) and n = 10 adult patients with data available; + spleen size calculated as centimeters (cm) below the costal margin at diagnosis; based on n = 5 pediatric patients (all chronic phase) and n = 10 adult patients with data available.
Publisher’s Note: MDPI stays neutral with regard to jurisdictional claims in published maps and institutional affiliations.

Share and Cite

MDPI and ACS Style

Youn, M.; Smith, S.M.; Lee, A.G.; Chae, H.-D.; Spiteri, E.; Erdmann, J.; Galperin, I.; Jones, L.M.; Donato, M.; Abidi, P.; et al. Comparison of the Transcriptomic Signatures in Pediatric and Adult CML. Cancers 2021, 13, 6263. https://doi.org/10.3390/cancers13246263

AMA Style

Youn M, Smith SM, Lee AG, Chae H-D, Spiteri E, Erdmann J, Galperin I, Jones LM, Donato M, Abidi P, et al. Comparison of the Transcriptomic Signatures in Pediatric and Adult CML. Cancers. 2021; 13(24):6263. https://doi.org/10.3390/cancers13246263

Chicago/Turabian Style

Youn, Minyoung, Stephanie M. Smith, Alex Gia Lee, Hee-Don Chae, Elizabeth Spiteri, Jason Erdmann, Ilana Galperin, Lara Murphy Jones, Michele Donato, Parveen Abidi, and et al. 2021. "Comparison of the Transcriptomic Signatures in Pediatric and Adult CML" Cancers 13, no. 24: 6263. https://doi.org/10.3390/cancers13246263

APA Style

Youn, M., Smith, S. M., Lee, A. G., Chae, H.-D., Spiteri, E., Erdmann, J., Galperin, I., Jones, L. M., Donato, M., Abidi, P., Bittencourt, H., Lacayo, N., Dahl, G., Aftandilian, C., Davis, K. L., Matthews, J. A., Kornblau, S. M., Huang, M., Sumarsono, N., ... Sakamoto, K. M. (2021). Comparison of the Transcriptomic Signatures in Pediatric and Adult CML. Cancers, 13(24), 6263. https://doi.org/10.3390/cancers13246263

Note that from the first issue of 2016, this journal uses article numbers instead of page numbers. See further details here.

Article Metrics

Back to TopTop