Low-Dose Pesticides Alter Primary Human Bone Marrow Mesenchymal Stem/Stromal Cells through ALDH2 Inhibition
Abstract
Simple Summary
Abstract
1. Introduction
2. Materials and Methods
2.1. Cells
2.2. Cell Culture and Pesticide Treatment
2.3. RNA Extraction and Quantitative Reverse Transcription PCR (RT-qPCR)
2.4. ALDH Family Expression Array
2.5. Protein Extraction and Western Blot Analyse
2.6. ALDH2 Activity, Acetate and Acetaldehyde Levels
2.7. Senescence Analysis
2.8. Comet Assay
2.9. Phospho-S139 γH2AX Quantification by Flow Cytometry
2.10. Foci Analyses by Immunofluorescence
2.11. Limiting Dilution CAFC Assay
2.12. ALDH2 Inactivation
2.13. Statistical Analyses
3. Results
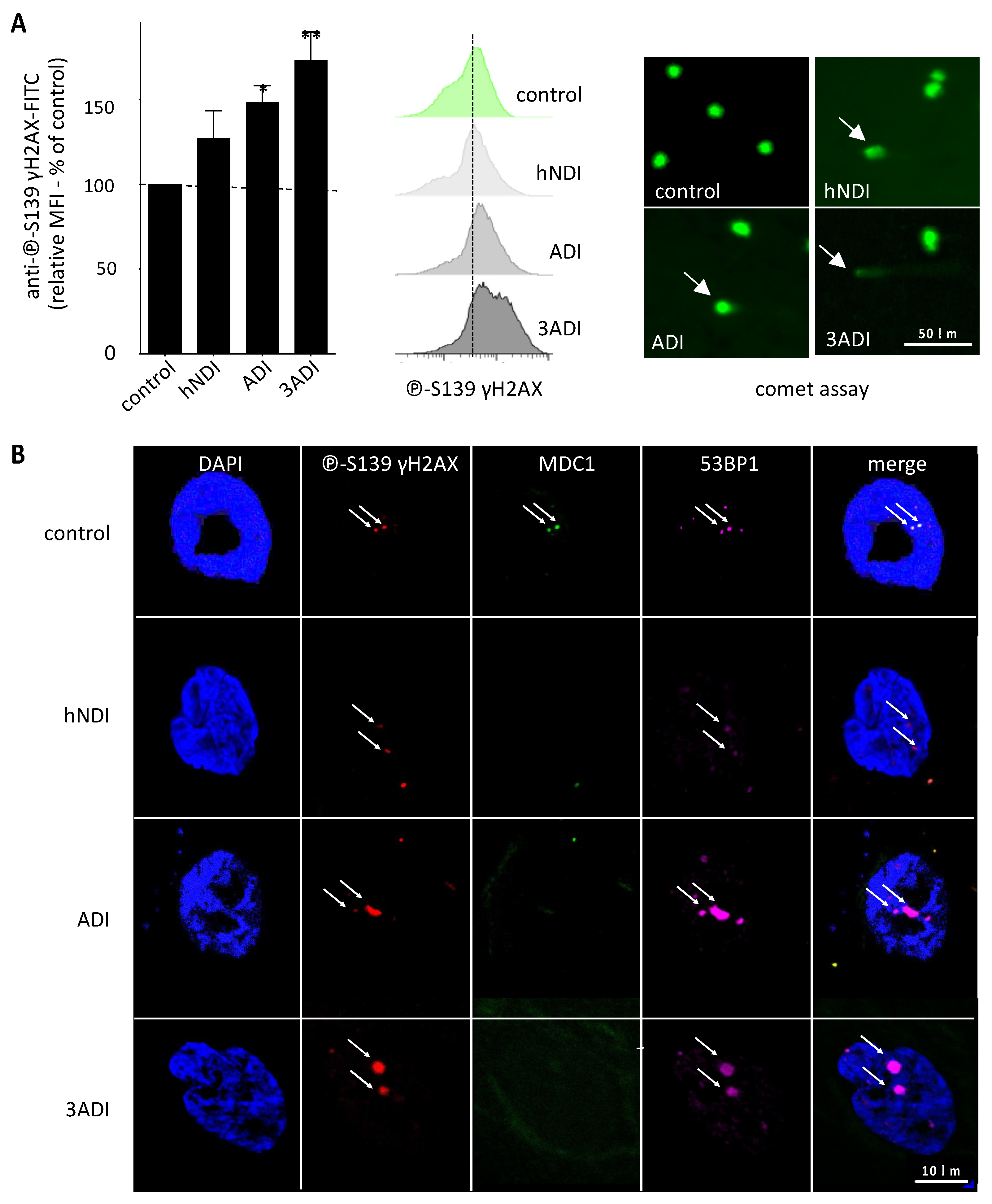
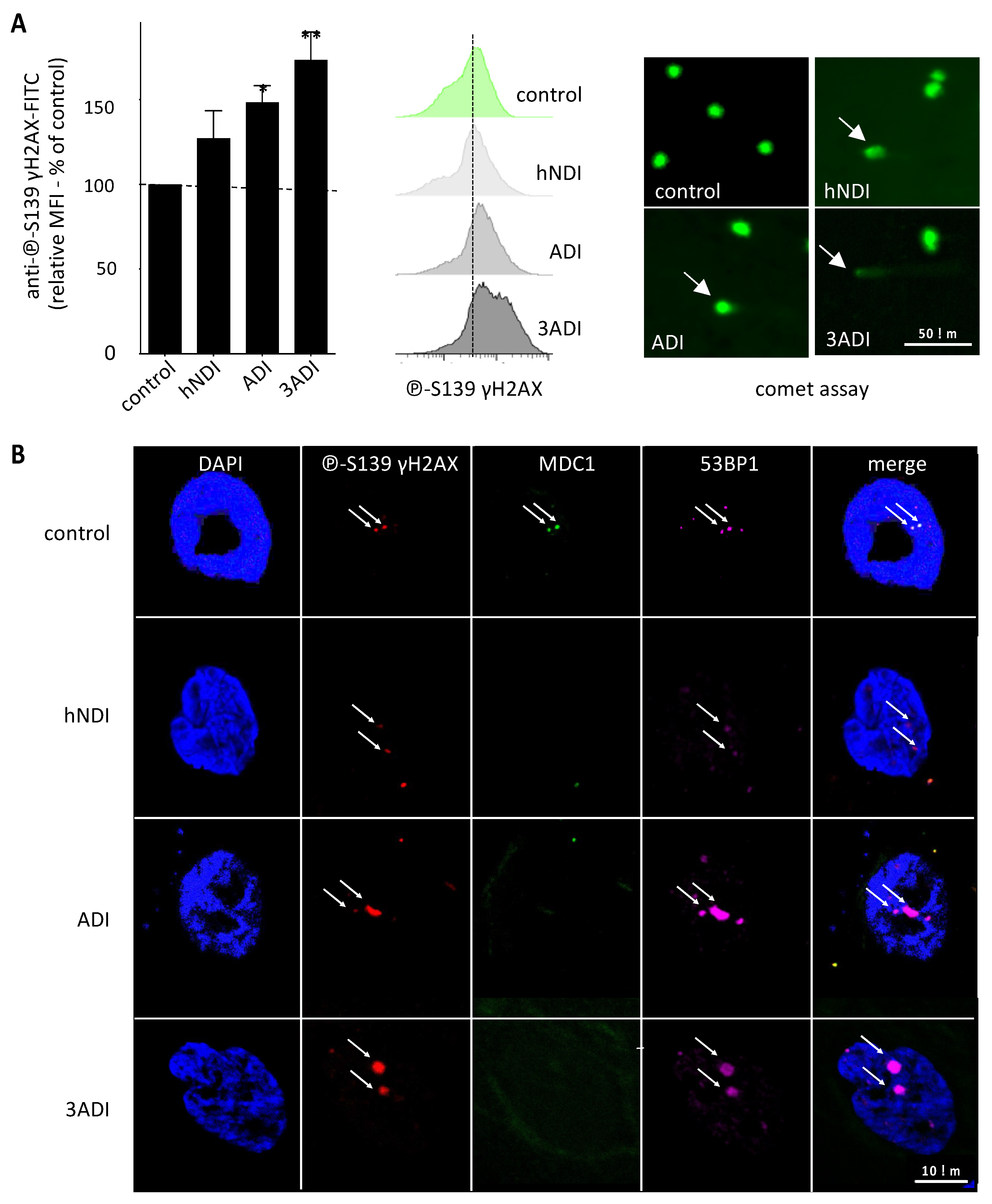
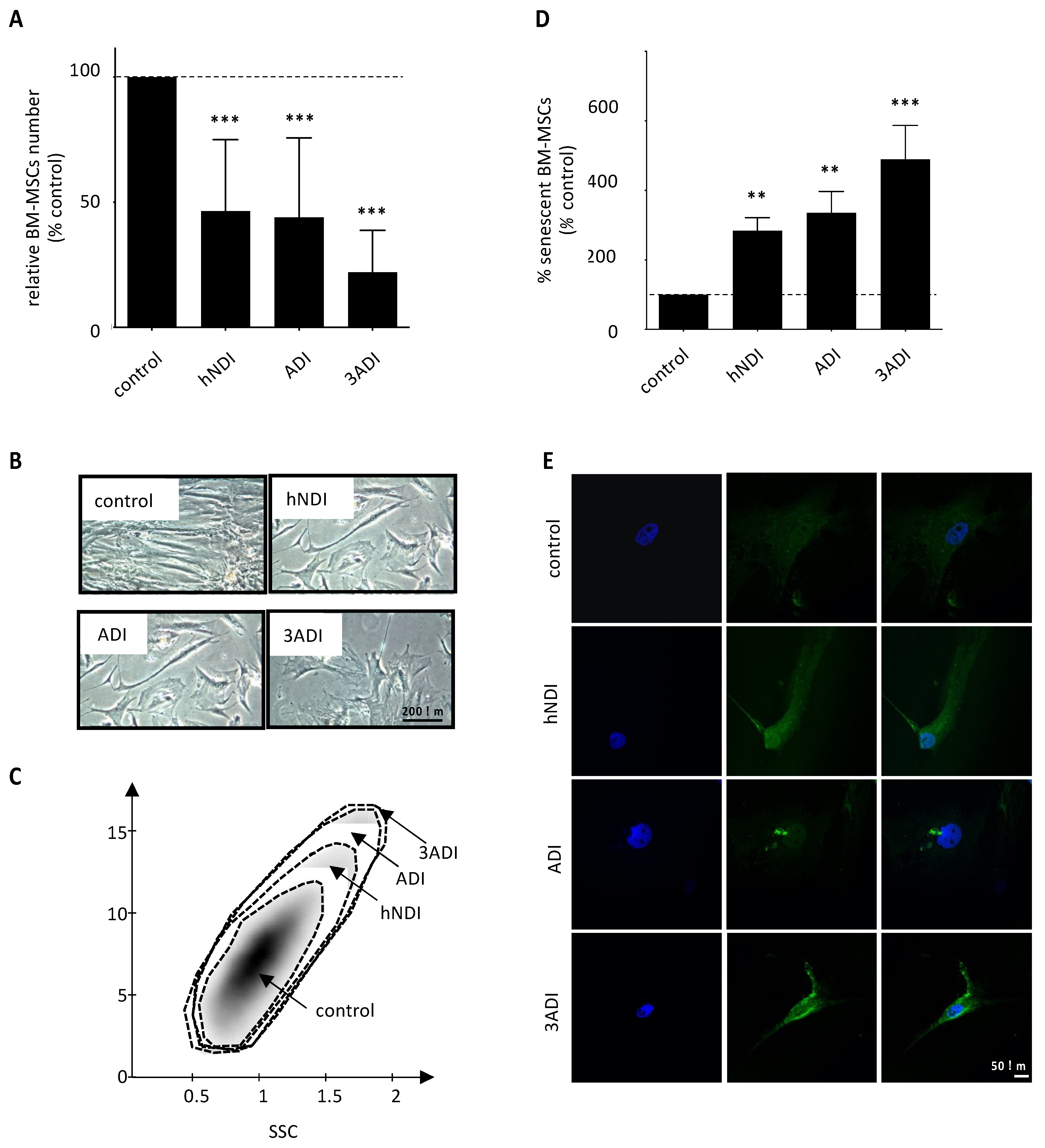
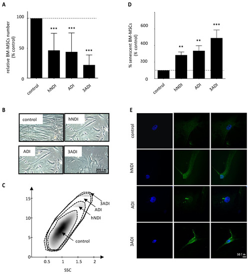
3.1. Pesticide Exposure Induces DNA Damage in Normal BM-MSCs
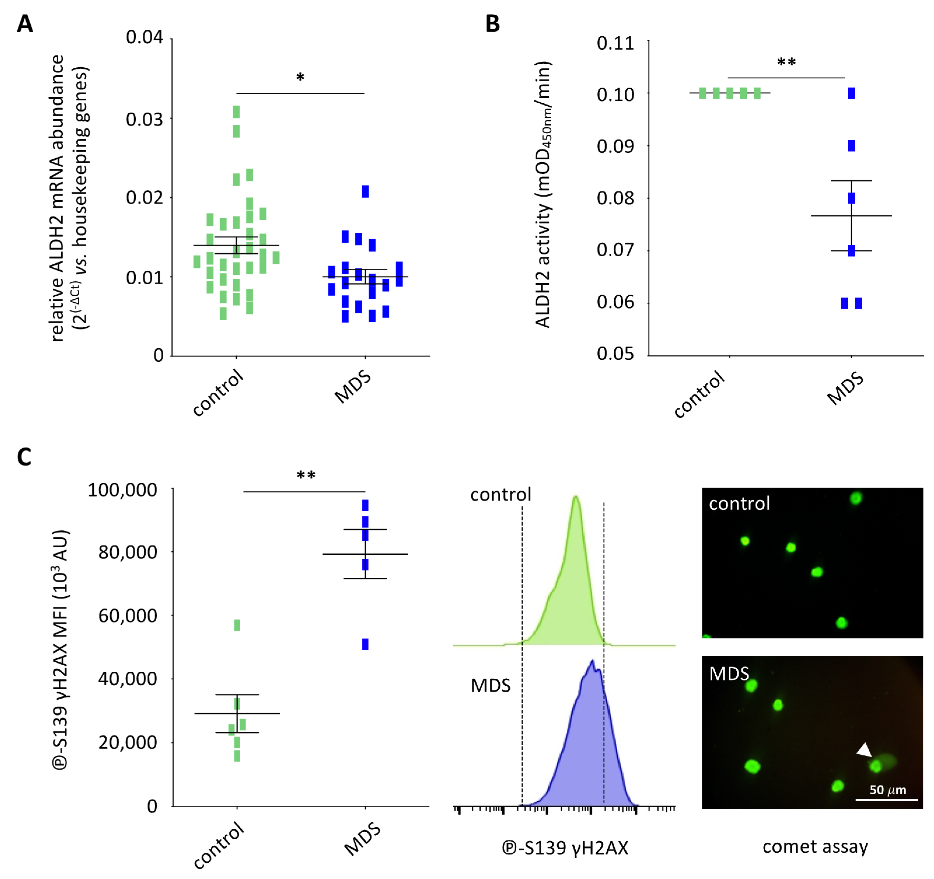
3.2. Pesticide Cocktail Alters ALDH2 Expression and Activity, Inducing Acetaldehyde Accumulation in BM-MSCs
3.3. ALDH2 Inactivation by Disulfiram Induces Senescence and DNA Damage in BM-MSCs
3.4. Pesticide Exposure Alters the Functional Capacity of BM-MSCs to Support Primitive Hematopoiesis
4. Discussion
5. Conclusions
Supplementary Materials
Author Contributions
Funding
Institutional Review Board Statement
Informed Consent Statement
Data Availability Statement
Acknowledgments
Conflicts of Interest
References
- FAO (Food & Agriculture Organisation). 2016. Available online: http://www.fao.org/faostat/en/#data/EP/visualize (accessed on 16 March 2018).
- Kim, K.-H.; Kabir, E.; Jahan, S.A. Exposure to pesticides and the associated human health effects. Sci. Total Environ. 2017, 575, 525–535. [Google Scholar] [CrossRef] [PubMed]
- Inserm. Pesticides et Effets sur la Santé: Nouvelles Données. Collection Expertise Collective; EDP Sciences: Montrouge, France, 2021. [Google Scholar]
- Jin, J.; Yu, M.; Hu, C.; Ye, L.; Xie, L.; Jin, J.; Chen, F.; Tong, H. Pesticide exposure as a risk factor for myelodysplastic syndromes: A meta-analysis based on 1942 cases and 5359 controls. PLoS ONE 2014, 9, e110850. [Google Scholar] [CrossRef]
- Nisse, C.; Haguenoer, J.M.; Grandbastien, B.; Preudhomme, C.; Fontaine, B.; Brillet, J.M.; Lejeune, R.; Fenaux, P. Occupational and environmental risk factors of the myelodysplastic syndromes in the North of France. Br. J. Haematol. 2001, 112, 927–935. [Google Scholar] [CrossRef]
- Foucault, A.; Vallet, N.; Gyan, E.; Herault, O. Occupational pesticides exposure is associated with an increased risk of acute myeloid leukemia: A meta-analysis of case-control studies including 2981 patients and 248705 controls. Sci. Rep. 2021, 11, 2007. [Google Scholar] [CrossRef]
- Alavanja, M.C.R. Introduction: Pesticides use and exposure, extensive worldwide. Rev. Environ. Health 2009, 24, 303–309. [Google Scholar] [CrossRef]
- EFSA. The 2018 European Union report on pesticide residues in food. EFSA J. 2020, 18, 6057. [Google Scholar]
- Hochane, M.; Trichet, V.; Pecqueur, C.; Avril, P.; Oliver, L.; Denis, J.; Brion, R.; Amiaud, J.; Pineau, A.; Naveilhan, P.; et al. Low-dose pesticide mixture induces senescence in normal mesenchymal stem cells (MSCs) and promotes tumorigenic phenotype in premalignant MSC. Stem Cells 2017, 35, 800–811. [Google Scholar] [CrossRef]
- Leveque, X.; Hochane, M.; Geraldo, F.; Dumont, S.; Gratas, C.; Oliver, L.; Gaignier, C.; Trichet, V.; Layrolle, P.; Heymann, D.; et al. Low-dose pesticide mixture induces accelerated mesenchymal stem cell aging in vitro. Stem Cells 2019, 37, 1083–1094. [Google Scholar] [CrossRef]
- Blau, O.; Hofmann, W.K.; Baldus, C.D.; Thiel, G.; Serbent, V.; Schümann, E.; Thiel, E.; Blau, I.W. Chromosomal aberrations in bone marrow mesenchymal stroma cells from patients with myelodysplastic syndrome and acute myeloblastic leukemia. Exp. Hematol. 2007, 35, 221–229. [Google Scholar] [CrossRef] [PubMed]
- Chen, Q.; Yuan, Y.; Chen, T. Morphology, differentiation and adhesion molecule expression changes of bone marrow mesenchymal stem cells from acute myeloid leukemia patients. Mol. Med. Rep. 2014, 9, 293–298. [Google Scholar] [CrossRef]
- Geyh, S.; Öz, S.; Cadeddu, R.-P.; Fröbel, J.; Brückner, B.; Kündgen, A.; Fenk, R.; Bruns, I.; Zilkens, C.; Hermsen, D.; et al. Insufficient stromal support in MDS results from molecular and functional deficits of mesenchymal stromal cells. Leukemia 2013, 27, 1841–1851. [Google Scholar] [CrossRef]
- Geyh, S.; Rodríguez-Paredes, M.; Jäger, P.; Khandanpour, C.; Cadeddu, R.-P.; Gutekunst, J.; Wilk, C.M.; Fenk, R.; Zilkens, C.; Hermsen, D.; et al. Functional inhibition of mesenchymal stromal cells in acute myeloid leukemia. Leukemia 2016, 30, 683–691. [Google Scholar] [CrossRef] [PubMed]
- Von der Heide, E.K.; Neumann, M.; Vosberg, S.; James, A.R.; Schroeder, M.P.; Ortiz-Tanchez, J.; Isaakidis, K.; Schlee, C.; Luther, M.; Jöhrens, K.; et al. Molecular alterations in bone marrow mesenchymal stromal cells derived from acute myeloid leukemia patients. Leukemia 2017, 31, 1069–1078. [Google Scholar] [CrossRef]
- Walkley, C.R.; Olsen, G.H.; Dworkin, S.; Fabb, S.A.; Swann, J.; Mcarthur, G.A.; Westmoreland, S.V.; Chambon, P.; Scadden, T.; Purton, L.E. A microenvironment-induced myeloproliferative syndrome caused by RARy deficiency. Cell 2008, 129, 1097–1110. [Google Scholar] [CrossRef] [PubMed]
- Raaijmakers, M.H.G.P.; Mukherjee, S.; Guo, S.; Zhang, S.; Kobayashi, T.; Schoonmaker, J.A.; Ebert, B.L.; Al-Shahrour, F.; Hasserjian, R.P.; Scadden, E.O.; et al. Bone progenitor dysfunction induces myelodysplasia and secondary leukaemia. Nature 2010, 464, 852–857. [Google Scholar] [CrossRef] [PubMed]
- Kode, A.; Mosialou, I.; Manavalan, S.J.; Rathinam, C.V.; Friedman, R.A.; Teruya-Feldstein, J.; Bhagat, G.; Berman, E.; Kousteni, S. FoxO1-dependent induction of acute myeloid leukemia by osteoblasts in mice. Leukemia 2016, 30, 1–13. [Google Scholar] [CrossRef]
- Dong, L.; Yu, W.-M.; Zheng, H.; Loh, M.L.; Bunting, S.T.; Pauly, M.; Huang, G.; Zhou, M.; Broxmeyer, H.E.; Scadden, D.T.; et al. Leukaemogenic effects of Ptpn11 activating mutations in the stem cell microenvironment. Nature 2016, 539, 304–308. [Google Scholar] [CrossRef] [PubMed]
- Delorme, B.; Charbord, P. Culture and characterization of human bone marrow mesenchymal stem cells. Methods Mol. Med. 2007, 140, 67–81. [Google Scholar]
- Herault, O.; Hope, K.J.; Deneault, E.; Mayotte, N.; Chagraoui, J.; Wilhelm, B.T.; Cellot, S.; Sauvageau, M.; Andrade-Navarro, M.A.; Hébert, J.; et al. A role for GPx3 in activity of normal and leukemia stem cells. J. Exp. Med. 2012, 209, 895–901. [Google Scholar] [CrossRef]
- Kouzi, F.; Zibara, K.; Bourgeais, J.; Picou, F.; Gallay, N.; Brossaud, J.; Dakik, H.; Roux, B.; Hamard, S.; Le Nail, L.-R.; et al. Disruption of gap junctions attenuates acute myeloid leukemia chemoresistance induced by bone marrow mesenchymal stromal cells. Oncogene 2019, 39, 1198–1212. [Google Scholar] [CrossRef]
- Vandesompele, J.; De Preter, K.; Pattyn, F.; Poppe, B.; Van Roy, N.; De Paepe, A.; Speleman, F. Accurate normalization of real-time quantitative RT-PCR data by geometric averaging of multiple internal control genes. Genome Biol. 2002, 3, 1–12, research0034. [Google Scholar] [CrossRef]
- Desbourdes, L.; Javary, J.; Charbonnier, T.; Ishac, N.; Bourgeais, J.; Iltis, A.; Chomel, J.-C.; Turhan, A.; Guilloton, F.; Tarte, K.; et al. Alteration analysis of bone marrow mesenchymal stromal cells from de novo acute myeloid leukemia patients at diagnosis. Stem Cells Dev. 2017, 26, 709–722. [Google Scholar] [CrossRef]
- Issaad, C.; Croisille, L.; Katz, A.; Vainchenker, W.; Coulombel, L. A murine stromal cell line allows the proliferation of very primitive human CD34++/CD38− progenitor cells in long-term cultures and semisolid assays. Blood 1993, 81, 2916–2924. [Google Scholar] [CrossRef]
- Benboubker, L.; Binet, C.; Cartron, G.; Bernard, M.-C.; Clement, N.; Delain, M.; Degenne, M.; Desbois, I.; Colombat, P.; Domenech, J. Frequency and differentiation capacity of circulating LTC-IC mobilized by G-CSF or GM-CSF following chemotherapy: A comparison with steady-state bone marrow and peripheral blood. Exp. Hematol. 2002, 30, 74–81. [Google Scholar] [CrossRef]
- Concordet, J.-P.; Haeussler, M. CRISPOR: Intuitive guide selection for CRISPR/Cas9 genome editing experiments and screens. Nucleic Acids Res. 2018, 46, W242–W245. [Google Scholar] [CrossRef]
- Wang, F.; Guo, T.; Jiang, H.; Li, R.; Wang, T.; Zeng, N.; Dong, G.; Zeng, X.; Li, D.; Xiao, Y.; et al. A comparison of CRISPR/Cas9 and siRNA-mediated ALDH2 gene silencing in human cell lines. Mol. Genet. Genom. 2018, 293, 769–783. [Google Scholar] [CrossRef]
- Lipsky, J.J.; Shen, M.L.; Naylor, S. In vivo inhibition of aldehyde dehydrogenase by disulfiram. Chem. Biol. Interact. 2001, 130–132, 93–102. [Google Scholar] [CrossRef]
- Domico, L.M.; Zeevalk, G.D.; Bernard, L.P.; Cooper, K.R. Acute neurotoxic effects of mancozeb and maneb in mesencephalic neuronal cultures are associated with mitochondrial dysfunction. Neurotoxicology 2006, 27, 816–825. [Google Scholar] [CrossRef]
- Hoffman, L.; Trombetta, L.; Hardej, D. Ethylene bisdithiocarbamate pesticides maneb and mancozeb cause metal overload in human colon cells. Environ. Toxicol. Pharmacol. 2016, 41, 78–88. [Google Scholar] [CrossRef]
- Garaycoechea, J.I.; Crossan, G.P.; Langevin, F.; Daly, M.; Arends, M.J.; Patel, K.J. Genotoxic consequences of endogenous aldehydes on mouse haematopoietic stem cell function. Nature 2012, 489, 571–575. [Google Scholar] [CrossRef]
- Vasiliou, V.; Pappa, A.; Petersen, D.R. Role of aldehyde dehydrogenases in endogenous and xenobiotic metabolism. Chem. Biol. Interact. 2000, 129, 1–19. [Google Scholar] [CrossRef]
- Kusadasi, N.; Koevoet, J.; van Soest, P.; Ploemacher, R. Stromal support augments extended long-term ex vivo expansion of hemopoietic progenitor cells. Leukemia 2001, 15, 1347–1358. [Google Scholar] [CrossRef][Green Version]
- Leon, M.E.; Schinasi, L.H.; Lebailly, P.; Beane Freeman, L.E.; Nordby, K.-C.; Ferro, G.; Monnereau, A.; Brouwer, M.; Tual, S.; Baldi, I.; et al. Pesticide use and risk of non-Hodgkin lymphoid malignancies in agricultural cohorts from France, Norway and the USA: A pooled analysis from the AGRICOH consortium. Int. J. Epidemiol. 2019, 48, 1519–1535. [Google Scholar] [CrossRef]
- Beane Freeman, L.E.; Bonner, M.R.; Blair, A.; Hoppin, J.A.; Sandler, D.P.; Lubin, J.H.; Dosemeci, M.; Lynch, C.F.; Knott, C.; Alavanja, M.C.R. Cancer incidence among male pesticide applicators in the Agricultural Health Study Cohort exposed to diazinon. Am. J. Epidemiol. 2005, 162, 1070–1079. [Google Scholar] [CrossRef]
- Lee, W.J.; Blair, A.; Hoppin, J.A.; Lubin, J.H.; Rusiecki, J.A.; Sandler, D.P.; Dosemeci, M.; Alavanja, M.C.R. Cancer incidence among pesticide applicators exposed to chlorpyrifos in the Agricultural Health Study. J. Natl. Cancer Inst. 2004, 96, 1781–1789. [Google Scholar] [CrossRef]
- Mills, P.K.; Yang, R.; Riordan, D. Lymphohematopoietic cancers in the United Farm Workers of America (UFW), 1988–2001. Cancer Causes Control. 2005, 16, 823–830. [Google Scholar] [CrossRef]
- Rahman, M.F.; Mahboob, M.; Danadevi, K.; Saleha Banu, B.; Grover, P. Assessment of genotoxic effects of chloropyriphos and acephate by the comet assay in mice leucocytes. Mutat. Res. 2002, 516, 139–147. [Google Scholar] [CrossRef]
- Silva, M.S.; De Souza, D.V.; Alpire, M.E.S.; Malinverni, A.C.D.M.; Da Silva, R.C.B.; Viana, M.D.B.; Oshima, C.T.F.; Ribeiro, D.A. Dimethoate induces genotoxicity as a result of oxidative stress: In vivo and in vitro studies. Environ. Sci. Pollut. Res. 2021, 28, 43274–43286. [Google Scholar] [CrossRef]
- Muranli, F.D.G.; Kanev, M.; Ozdemir, K. Genotoxic effects of diazinon on human peripheral blood lymphocytes. Arh. Hig. Rada Toksikol. 2015, 66, 153–158. [Google Scholar] [CrossRef][Green Version]
- Srivastava, A.K.; Ali, W.; Singh, R.; Bhui, K.; Tyagi, S.; Al-Khedhairy, A.A.; Srivastava, P.K.; Musarrat, J.; Shukla, Y. Mancozeb-induced genotoxicity and apoptosis in cultured human lymphocytes. Life Sci. 2012, 90, 815–824. [Google Scholar] [CrossRef]
- Şişman, T.; Türkez, H. Toxicologic evaluation of imazalil with particular reference to genotoxic and teratogenic potentials. Toxicol. Ind. Health 2010, 26, 641–648. [Google Scholar] [CrossRef] [PubMed]
- Calviello, G.; Piccioni, E.; Boninsegna, A.; Tedesco, B.; Maggiano, N.; Serini, S.; Wolf, F.I.; Palozza, P. DNA damage and apoptosis induction by the pesticide mancozeb in rat cells: Involvement of the oxidative mechanism. Toxicol. Appl. Pharmacol. 2006, 211, 87–96. [Google Scholar] [CrossRef]
- Gadeva, P.; Dimitrov, B. Genotoxic effects of the pesticides rubigan, omite and rovral in root-meristem cells of Crepis Capillaris L. Mutat. Res. 2008, 652, 191–197. [Google Scholar] [CrossRef]
- Bandyopadhyay, U.; Das, D.; Banerjee, R.K. Reactive oxygen species: Oxidative damage and pathogenesis. Curr. Sci. 1999, 77, 658–666. [Google Scholar]
- Qin, C.; Yang, B.; Zhang, W.; Ling, W.; Liu, C.; Liu, J.; Li, X.; Gao, Y. Organochlorinated pesticides expedite the enzymatic degradation of DNA. Commun. Biol. 2019, 2, 1–9. [Google Scholar] [CrossRef]
- Ahmed, F.E.; Hart, R.W.; Lewis, N.J. Pesticide induced DNA damage and its repair in cultured human cells. Mutat Res. 1977, 42, 161–173. [Google Scholar] [CrossRef]
- Hreljac, I.; Zajc, I.; Lah, T.; Filipič, M. Effects of model organophosphorous pesticides on DNA damage and proliferation of HepG2 cells. Environ. Mol. Mutagen. 2008, 49, 360–367. [Google Scholar] [CrossRef] [PubMed]
- Intranuovo, G.; Schiavulli, N.; Cavone, D.; Birtolo, F.; Cocco, P.; Vimercati, L.; Macinagrossa, L.; Giordano, A.; Perrone, T.; Ingravallo, G.; et al. Assessment of DNA damages in lymphocytes of agricultural workers exposed to pesticides by comet assay in a cross-sectional study. Biomarkers 2018, 23, 462–473. [Google Scholar] [CrossRef] [PubMed]
- Jungmichel, S.; Stucki, M. MDC1: The art of keeping things in focus. Chromosoma 2010, 119, 337–349. [Google Scholar] [CrossRef]
- Baldock, R.A.; Day, M.; Wilkinson, O.J.; Cloney, R.; Jeggo, P.A.; Oliver, A.W.; Watts, F.Z.; Pearl, L.H. ATM localization and heterochromatin repair depend on direct interaction of the 53BP1-BRCT 2 domain with γH2AX. Cell Rep. 2015, 13, 2081–2089. [Google Scholar] [CrossRef]
- Tamura, M.; Ito, H.; Matsui, H.; Hyodo, I. Acetaldehyde is an oxidative stressor for gastric epithelial cells. J. Clin. Biochem. Nutr. 2014, 55, 26–31. [Google Scholar] [CrossRef]
- Waris, S.; Patel, A.; Ali, A.; Mahmood, R. Acetaldehyde-induced oxidative modifications and morphological changes in isolated human erythrocytes: An in vitro study. Environ. Sci. Pollut. Res. 2020, 27, 16268–16281. [Google Scholar] [CrossRef]
- Kimura, M.; Yokoyama, A.; Higuchi, S. Aldehyde dehydrogenase-2 as a therapeutic target. Expert Opin. Ther. Targets 2019, 23, 955–966. [Google Scholar] [CrossRef]
- Fitzmaurice, A.G.; Rhodes, S.L.; Cockburn, M.; Ritz, B.; Bronstein, J.M. Aldehyde dehydrogenase variation enhances effect of pesticides associated with Parkinson disease. Neurology 2014, 82, 419–426. [Google Scholar] [CrossRef]
- Kamino, K.; Nagasaka, K.; Imagawa, M.; Yamamoto, H.; Yoneda, H.; Ueki, A.; Kitamura, S.; Namekata, K.; Miki, T.; Ohta, S. Deficiency in mitochondrial aldehyde dehydrogenase increases the risk for late-onset Alzheimer’s disease in the Japanese population. Biochem. Biophys. Res. Commun. 2000, 273, 192–196. [Google Scholar] [CrossRef]
- Langevin, F.; Crossan, G.P.; Rosado, I.V.; Arends, M.J.; Patel, K.J. Fancd2 counteracts the toxic effects of naturally produced aldehydes in mice. Nature 2011, 475, 53–58. [Google Scholar] [CrossRef] [PubMed]
- Dandré, F.; Cassaigne, A.; Iron, A. The frequency of the mitochondrial aldehyde dehydrogenase I2 (atypical) allele in Caucasian, Oriental and African black populations determined by the restriction profile of PCR-amplified DNA. Mol. Cell Probes. 1995, 9, 189–193. [Google Scholar] [CrossRef] [PubMed]
- Goedde, H.W.; Agarwal, D.P.; Fritze, G.; Meier-Tackmann, D.; Singh, S.; Beckmann, G.; Bhatia, K.; Chen, L.Z.; Fang, B.; Lisker, R.; et al. Distribution of ADH2 and ALDH2 genotypes in different populations. Hum. Genet. 1992, 88, 344–346. [Google Scholar] [CrossRef] [PubMed]
- Li, H.; Borinskaya, S.; Yoshimura, K.; Kal’ina, N.; Marusin, A.; Stepanov, V.A.; Qin, Z.; Khaliq, S.; Lee, M.; Yang, Y.; et al. Refined geographic distribution of the oriental ALDH2*504Lys (nee 487Lys ) variant. Ann. Hum. Genet. 2009, 73, 335–345. [Google Scholar] [CrossRef]
- Hira, A.; Yabe, H.; Yoshida, K.; Okuno, Y.; Shiraishi, Y.; Chiba, K.; Tanaka, H.; Miyano, S.; Nakamura, J.; Kojima, S.; et al. Variant ALDH2 is associated with accelerated progression of bone marrow failure in japanese Fanconi anemia patients. Blood 2013, 122, 3206–3209. [Google Scholar] [CrossRef]
- Yabe, M.; Koike, T.; Ohtsubo, K.; Imai, E.; Morimoto, T.; Takakura, H.; Koh, K.; Yoshida, K.; Ogawa, S.; Ito, E.; et al. Associations of complementation group, ALDH2 genotype, and clonal abnormalities with hematological outcome in Japanese patients with Fanconi anemia. Ann. Hematol. 2019, 98, 271–280. [Google Scholar] [CrossRef]
- Chatterjee, S.; Basak, P.; Chaklader, M.; Das, P.; Pereira, J.A.; Chaudhuri, S.; Law, S. Pesticide induced marrow toxicity and effects on marrow cell population and on hematopoietic stroma. Exp. Toxicol. Pathol. 2013, 65, 287–295. [Google Scholar] [CrossRef]
- Chatterjee, S.; Basak, P.; Chaklader, M.; Das, P.; Pereira, J.A.; Chaudhuri, S.; Law, S. Pesticide induced alterations in marrow physiology and depletion of stem and stromal progenitor population: An experimental model to study the toxic effects of pesticide. Environ. Toxicol. 2014, 29, 84–97. [Google Scholar] [CrossRef]
- Merhi, M.; Demur, C.; Racaud-Sultan, C.; Bertrand, J.; Canlet, C.; Estrada, F.B.Y.; Gamet-Payrastre, L. Gender-linked haematopoietic and metabolic disturbances induced by a pesticide mixture administered at low dose to mice. Toxicology 2010, 267, 80–90. [Google Scholar] [CrossRef]
- Bulycheva, E.; Rauner, M.; Medyouf, H.; Theurl, I.; Bornhäuser, M.; Hofbauer, L.; Platzbecker, U. Myelodysplasia is in the niche: Novel concepts and emerging therapies. Leukemia 2014, 29, 259–268. [Google Scholar] [CrossRef] [PubMed]
- Guermouche, H.; Ravalet, N.; Gallay, N.; Deswarte, C.; Foucault, A.; Beaud, J.; Rault, E.; Saindoy, E.; Lachot, S.; Martignoles, J.A.; et al. High prevalence of clonal hematopoiesis in the blood and bone marrow of healthy volunteers. Blood Adv. 2020, 4, 3550–3557. [Google Scholar] [CrossRef]
- Oguma, S.; Yoshida, Y.; Uchino, H.; Maekawa, T.; Nomura, T.; Mizoguchi, H. Clinical characteristics of Japanese patients with primary myelodysplastic syndromes: A co-operative study based on 838 cases. Leuk Res. 1995, 19, 219–225. [Google Scholar] [CrossRef]
- Matsuda, A.; Germing, U.; Jinnai, I.; Misumi, M.; Kuendgen, A.; Knipp, S.; Aivado, M.; Iwanaga, M.; Miyazaki, Y.; Tsushima, H.; et al. Difference in clinical features between Japanese and German patients with refractory anemia in myelodysplastic syndromes. Blood 2005, 106, 2633–2640. [Google Scholar] [CrossRef] [PubMed]






Publisher’s Note: MDPI stays neutral with regard to jurisdictional claims in published maps and institutional affiliations. |
© 2021 by the authors. Licensee MDPI, Basel, Switzerland. This article is an open access article distributed under the terms and conditions of the Creative Commons Attribution (CC BY) license (https://creativecommons.org/licenses/by/4.0/).
Share and Cite
Foucault, A.; Ravalet, N.; Besombes, J.; Picou, F.; Gallay, N.; Babin, L.; Bourgeais, J.; Hamard, S.; Domenech, J.; Loyer, P.; et al. Low-Dose Pesticides Alter Primary Human Bone Marrow Mesenchymal Stem/Stromal Cells through ALDH2 Inhibition. Cancers 2021, 13, 5699. https://doi.org/10.3390/cancers13225699
Foucault A, Ravalet N, Besombes J, Picou F, Gallay N, Babin L, Bourgeais J, Hamard S, Domenech J, Loyer P, et al. Low-Dose Pesticides Alter Primary Human Bone Marrow Mesenchymal Stem/Stromal Cells through ALDH2 Inhibition. Cancers. 2021; 13(22):5699. https://doi.org/10.3390/cancers13225699
Chicago/Turabian StyleFoucault, Amélie, Noémie Ravalet, Joevin Besombes, Frédéric Picou, Nathalie Gallay, Laetitia Babin, Jérôme Bourgeais, Sophie Hamard, Jorge Domenech, Pascal Loyer, and et al. 2021. "Low-Dose Pesticides Alter Primary Human Bone Marrow Mesenchymal Stem/Stromal Cells through ALDH2 Inhibition" Cancers 13, no. 22: 5699. https://doi.org/10.3390/cancers13225699
APA StyleFoucault, A., Ravalet, N., Besombes, J., Picou, F., Gallay, N., Babin, L., Bourgeais, J., Hamard, S., Domenech, J., Loyer, P., Vallet, N., Lejeune, J., Gyan, E., Béné, M. C., Vallette, F., Olivier, C., & Hérault, O. (2021). Low-Dose Pesticides Alter Primary Human Bone Marrow Mesenchymal Stem/Stromal Cells through ALDH2 Inhibition. Cancers, 13(22), 5699. https://doi.org/10.3390/cancers13225699

