Genomic and Transcriptomic Profiling of Brain Metastases
Abstract
:Simple Summary
Abstract
1. Introduction
2. Materials and Methods
2.1. Patient and Sample Selection
2.2. Sample Preparation and Sequencing
2.3. Somatic Mutation Analysis
2.4. Copy Number Variation Analysis
2.5. RNA Analysis
2.6. Survival Analysis
3. Results
3.1. Patient Cohort
3.2. Somatic Mutations and Significantly Mutated Genes
3.3. Mutational Signatures
3.4. Copy Number Variation
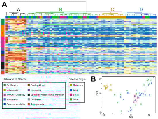
3.5. RNA Sequencing
3.6. Survival Analysis
4. Discussion
5. Conclusions
Supplementary Materials
Author Contributions
Funding
Institutional Review Board Statement
Informed Consent Statement
Data Availability Statement
Acknowledgments
Conflicts of Interest
References
- Brastianos, P.K.; Curry, W.T.; Oh, K.S. Clinical discussion and review of the management of brain metastases. J. Natl. Compr. Canc. Netw. 2013, 11, 1153–1164. [Google Scholar] [CrossRef] [Green Version]
- Lu-Emerson, C.; Eichler, A.F. Brain metastases. Continuum (Minneap. Minn.) 2012, 18, 295–311. [Google Scholar] [CrossRef]
- Barnholtz-Sloan, J.S.; Yu, C.; Sloan, A.E.; Vengoechea, J.; Wang, M.; Dignam, J.J.; Vogelbaum, M.A.; Sperduto, P.W.; Mehta, M.P.; Machtay, M.; et al. A nomogram for individualized estimation of survival among patients with brain metastasis. Neuro Oncol. 2012, 14, 910–918. [Google Scholar] [CrossRef] [PubMed] [Green Version]
- Boire, A.; Brastianos, P.K.; Garzia, L.; Valiente, M. Brain metastasis. Nat. Rev. Cancer 2019, 5, 5. [Google Scholar] [CrossRef]
- Franceschini, D.; Franzese, C.; Navarria, P.; Ascolese, A.M.; De Rose, F.; Del Vecchio, M.; Santoro, A.; Scorsetti, M. Radiotherapy and immunotherapy: Can this combination change the prognosis of patients with melanoma brain metastases? Cancer Treat. Rev. 2016, 50, 1–8. [Google Scholar] [CrossRef] [PubMed]
- Bertolini, F.; Spallanzani, A.; Fontana, A.; Depenni, R.; Luppi, G. Brain metastases: An overview. CNS Oncol. 2015, 4, 37–46. [Google Scholar] [CrossRef]
- Karami, E.; Soliman, H.; Ruschin, M.; Sahgal, A.; Myrehaug, S.; Tseng, C.-L.; Czarnota, G.J.; Jabehdar-Maralani, P.; Chugh, B.; Lau, A.; et al. Quantitative MRI Biomarkers of Stereotactic Radiotherapy Outcome in Brain Metastasis. Sci. Rep. 2019, 9, 19830. [Google Scholar] [CrossRef] [PubMed]
- Mouraviev, A.; Detsky, J.; Sahgal, A.; Ruschin, M.; Lee, Y.K.; Karam, I.; Heyn, C.; Stanisz, G.J.; Martel, A.L. Use of Radiomics for the Prediction of Local Control of Brain Metastases After Stereotactic Radiosurgery. Neuro Oncol. 2020, 22, 797–805. [Google Scholar] [CrossRef]
- Han, C.H.; Brastianos, P.K. Genetic Characterization of Brain Metastases in the Era of Targeted Therapy. Front. Oncol. 2017, 7, 230. [Google Scholar] [CrossRef] [Green Version]
- Salomon, M.P.; Orozco, J.I.J.; Wilmott, J.S.; Hothi, P.; Manughian-Peter, A.O.; Cobbs, C.S.; Scolyer, R.A.; Hoon, D.S.B.; Marzese, D.M. Brain metastasis DNA methylomes, a novel resource for the identification of biological and clinical features. Sci. Data 2018, 5, 180245. [Google Scholar] [CrossRef]
- Neagu, M.R.; Gill, C.M.; Batchelor, T.T.; Brastianos, P.K. Genomic profiling of brain metastases: Current knowledge and new frontiers. Chin. Clin. Oncol. 2015, 4, 7. [Google Scholar]
- Chakraborty, S.; Hosen, M.I.; Ahmed, M.; Shekhar, H.U. Onco-Multi-OMICS Approach: A New Frontier in Cancer Research. BioMed Res. Int. 2018, 2018, 9836256. [Google Scholar] [CrossRef] [PubMed] [Green Version]
- Brastianos, P.K.; Carter, S.L.; Santagata, S.; Cahill, D.P.; Taylor-Weiner, A.; Jones, R.T.; Van Allen, E.M.; Lawrence, M.S.; Horowitz, P.M.; Cibulskis, K.; et al. Genomic Characterization of Brain Metastases Reveals Branched Evolution and Potential Therapeutic Targets. Cancer Discov. 2015, 5, 1164–1177. [Google Scholar] [CrossRef] [PubMed] [Green Version]
- Orozco, J.I.J.; Knijnenburg, T.A.; Manughian-Peter, A.O.; Salomon, M.P.; Barkhoudarian, G.; Jalas, J.R.; Wilmott, J.S.; Hothi, P.; Wang, X.; Takasumi, Y.; et al. Epigenetic Profiling for the Molecular Classification of Metastatic Brain Tumors. Nat. Commun. 2018, 9, 4627. [Google Scholar] [CrossRef]
- Zheng, Y.; Ding, Y.; Wang, Q.; Sun, Y.; Teng, X.; Gao, Q.; Zhong, W.; Lou, X.; Xiao, C.; Chen, C.; et al. 90-gene signature assay for tissue origin diagnosis of brain metastases. J. Transl. Med. 2019, 17, 331. [Google Scholar] [CrossRef] [Green Version]
- Park, J.H.; de Lomana, A.L.G.; Marzese, D.M.; Juarez, T.; Feroze, A.; Hothi, P.; Cobbs, C.; Patel, A.P.; Kesari, S.; Huang, S.; et al. A Systems Approach to Brain Tumor Treatment. Cancers 2021, 13, 3152. [Google Scholar] [CrossRef]
- Wang, H.; Diaz, A.K.; Shaw, T.I.; Li, Y.; Niu, M.; Cho, J.H.; Paugh, B.S.; Zhang, Y.; Sifford, J.; Bai, B.; et al. Deep multiomics profiling of brain tumors identifies signaling networks downstream of cancer driver genes. Nat. Commun. 2019, 10, 3718. [Google Scholar] [CrossRef]
- Fukumura, K.; Malgulwar, P.B.; Fischer, G.M.; Hu, X.; Mao, X.; Song, X.; Hernandez, S.D.; Zhang, X.H.-F.; Zhang, J.; Parra, E.R.; et al. Multi-omic molecular profiling reveals potentially targetable abnormalities shared across multiple histologies of brain metastasis. Acta Neuropathol. 2021, 141, 303–321. [Google Scholar] [CrossRef]
- Nahed, B.V.; Alvarez-Breckenridge, C.; Brastianos, P.K.; Shih, H.; Sloan, A.; Ammirati, M.; Kuo, J.S.; Ryken, T.C.; Kalkanis, S.N.; Olson, J.J. Congress of Neurological Surgeons Systematic Review and Evidence-Based Guidelines on the Role of Surgery in the Management of Adults with Metastatic Brain Tumors. Clin. Neurosurg. 2019, 84, E152–E155. [Google Scholar] [CrossRef] [Green Version]
- Toma-Dasu, I.; Sandström, H.; Barsoum, P.; Dasu, A. To fractionate or not to fractionate? That is the question for the radiosurgery of hypoxic tumors. J. Neurosurg. 2014, 121, 110–115. [Google Scholar] [CrossRef] [Green Version]
- Lee, C.-C.; Yen, C.-P.; Xu, Z.; Schlesinger, D.; Sheehan, J. Large intracranial metastatic tumors treated by Gamma Knife surgery: Outcomes and prognostic factors. J. Neurosurg. 2014, 120, 52–59. [Google Scholar] [CrossRef]
- Vecht, C.J.; Haaxma-Reiche, H.; Noordijk, E.M.; Padberg, G.W.; Voormolen, J.H.; Hoekstra, F.H.; Tans, J.T.; Lambooij, N.; Metsaars, J.A.; Wattendorff, A.R. Treatment of single brain metastasis: Radiotherapy alone or combined with neurosurgery? Ann. Neurol. 1993, 33, 583–590. [Google Scholar] [CrossRef]
- Linnert, M.; Iversen, H.K.; Gehl, J. Multiple brain metastases—Current management and perspectives for treatment with electrochemotherapy. Radiol. Oncol. 2012, 46, 271–278. [Google Scholar] [CrossRef]
- Roberge, D.; Brown, P.D.; Whitton, A.; O’Callaghan, C.; Leis, A.; Greenspoon, J.; Smith, G.L.; Hu, J.J.; Nichol, A.; Winch, C.; et al. The Future Is Now-Prospective Study of Radiosurgery for More Than 4 Brain Metastases to Start in 2018! Front. Oncol. 2018, 8, 380. [Google Scholar] [CrossRef]
- Inoue, H.K.; Seto, K.-I.; Nozaki, A.; Torikai, K.; Suzuki, Y.; Saitoh, J.-I.; Noda, S.-E.; Nakano, T. Three-fraction CyberKnife radiotherapy for brain metastases in critical areas: Referring to the risk evaluating radiation necrosis and the surrounding brain volumes circumscribed with a single dose equivalence of 14 Gy (V14). J. Radiat. Res. 2013, 54, 727–735. [Google Scholar] [CrossRef] [PubMed] [Green Version]
- Jiang, X.; Xiao, J.; Zhang, Y.; Xu, Y.; Li, X.; Chen, X.; Huang, X.; Yi, J.; Gao, L.; Li, Y. Hypofractionated stereotactic radiotherapy for brain metastases larger than three centimeters. Radiat. Oncol. 2012, 7, 36. [Google Scholar] [CrossRef] [PubMed] [Green Version]
- Shibahara, I.; Kanamori, M.; Watanabe, T.; Utsunomiya, A.; Suzuki, H.; Saito, R.; Sonoda, Y.; Jokura, H.; Uenohara, H.; Tominaga, T. Clinical Features of Precocious, Synchronous, and Metachronous Brain Metastases and the Role of Tumor Resection. World Neurosurg. 2018, 113, e1–e9. [Google Scholar] [CrossRef] [PubMed]
- Darrigues, E.; Elberson, B.W.; De Loose, A.; Lee, M.P.; Green, E.; Benton, A.M.; Sink, L.G.; Scott, H.; Gokden, M.; Day, J.D.; et al. Brain Tumor Biobank Development for Precision Medicine: Role of the Neurosurgeon. Front. Oncol. 2021, 11, 662260. [Google Scholar] [CrossRef]
- Peng, Y.; Maxwell, A.S.; Barker, N.D.; Laird, J.G.; Kennedy, A.J.; Wang, N.; Zhang, C.; Gong, P. SeqAssist: A novel toolkit for preliminary analysis of next-generation sequencing data. BMC Bioinform. 2014, 15, S10. [Google Scholar] [CrossRef] [PubMed] [Green Version]
- Kim, S.; Scheffler, K.; Halpern, A.L.; Bekritsky, M.A.; Noh, E.; Källberg, M.; Chen, X.; Kim, Y.; Beyter, D.; Krusche, P.; et al. Strelka2: Fast and accurate calling of germline and somatic variants. Nat. Methods 2018, 15, 591–594. [Google Scholar] [CrossRef]
- Wardell, C.P.; Ashby, C.; Bauer, M.A. FiNGS: High quality somatic mutations using filters for next generation sequencing. BMC Bioinform. 2021, 22, 77. [Google Scholar] [CrossRef] [PubMed]
- McLaren, W.; Gil, L.; Hunt, S.; Riat, H.S.; Ritchie, G.; Thormann, A.; Flicek, P.; Cunningham, F. The Ensembl Variant Effect Predictor. Genome Biol. 2016, 17, 122. [Google Scholar] [CrossRef] [Green Version]
- Martincorena, I.; Raine, K.M.; Gerstung, M.; Dawson, K.J.; Haase, K.; Van Loo, P.; Davies, H.; Stratton, M.R.; Campbell, P.J. Universal Patterns of Selection in Cancer and Somatic Tissues. Cell 2017, 171, 1029–1041.e21. [Google Scholar] [CrossRef]
- Talevich, E.; Shain, A.H.; Botton, T.; Bastian, B.C. CNVkit: Genome-Wide Copy Number Detection and Visualization from Targeted DNA Sequencing. PLoS Comput. Biol. 2016, 12, e1004873. [Google Scholar] [CrossRef]
- Mermel, C.H.; Schumacher, S.E.; Hill, B.; Meyerson, M.L.; Beroukhim, R.; Getz, G. GISTIC2.0 facilitates sensitive and confident localization of the targets of focal somatic copy-number alteration in human cancers. Genome Biol. 2011, 12, R41. [Google Scholar] [CrossRef] [Green Version]
- Pertea, M.; Kim, D.; Pertea, G.M.; Leek, J.T.; Salzberg, S.L. Transcript-level expression analysis of RNA-seq experiments with HISAT, StringTie and Ballgown. Nat. Protoc. 2016, 11, 1650–1667. [Google Scholar] [CrossRef]
- Hanahan, D.; Weinberg, R.A. Hallmarks of cancer: The next generation. Cell 2011, 144, 646–674. [Google Scholar] [CrossRef] [Green Version]
- Nik-Zainal, S.; Alexandrov, L.B.; Wedge, D.C.; Van Loo, P.; Greenman, C.D.; Raine, K.; Jones, D.; Hinton, J.; Marshall, J.; Stebbings, L.A.; et al. Mutational processes molding the genomes of 21 breast cancers. Cell 2012, 149, 979–993. [Google Scholar] [CrossRef] [Green Version]
- Alexandrov, L.B.; Kim, J.; Haradhvala, N.J.; Huang, M.N.; Tian Ng, A.W.; Wu, Y.; Boot, A.; Covington, K.R.; Gordenin, D.A.; Bergstrom, E.N.; et al. The repertoire of mutational signatures in human cancer. Nature 2020, 578, 94–101. [Google Scholar] [CrossRef] [Green Version]
- Arnold, M.; Rutherford, M.J.; Bardot, A.; Ferlay, J.; Andersson, T.M.L.; Myklebust, T.Å.; Tervonen, H.; Thursfield, V.; Ransom, D.; Shack, L.; et al. Progress in cancer survival, mortality, and incidence in seven high-income countries 1995–2014 (ICBP SURVMARK-2): A population-based study. Lancet Oncol. 2019, 20, 1493–1505. [Google Scholar] [CrossRef] [Green Version]
- Bovi, J.A. Prevention of Brain Metastases. Front. Neurol. 2018, 9, 758. [Google Scholar] [CrossRef]
- Palmieri, D.; Chambers, A.F.; Felding-Habermann, B.; Huang, S.; Steeg, P.S. The biology of metastasis to a sanctuary site. Clin. Cancer Res. 2007, 13, 1656–1662. [Google Scholar] [CrossRef] [Green Version]
- Azizidoost, S.; Asnafi, A.A.; Saki, N. Signaling-chemokine axis network in brain as a sanctuary site for metastasis. J. Cell. Physiol. 2019, 234, 3376–3382. [Google Scholar] [CrossRef]
- Arvanitis, C.D.; Ferraro, G.B.; Jain, R.K. The blood–brain barrier and blood–tumour barrier in brain tumours and metastases. Nat. Rev. Cancer 2019, 20, 26–41. [Google Scholar] [CrossRef]
- Achrol, A.S.; Rennert, R.C.; Anders, C.; Soffietti, R.; Ahluwalia, M.S.; Nayak, L.; Peters, S.; Arvold, N.D.; Harsh, G.R.; Steeg, P.S.; et al. Brain metastases. Nat. Rev. Dis. Prim. 2019, 5, 5. [Google Scholar] [CrossRef]
- Fecci, P.E.; Champion, C.D.; Hoj, J.; McKernan, C.M.; Rory Goodwin, C.; Kirkpatrick, J.P.; Anders, C.K.; Pendergast, A.M.; Sampson, J.H. The evolving modern management of brain metastasis. Clin. Cancer Res. 2019, 25, 6570–6580. [Google Scholar] [CrossRef] [Green Version]
- Aquilanti, E.; Brastianos, P.K. Immune Checkpoint Inhibitors for Brain Metastases: A Primer for Neurosurgeons. Neurosurgery 2020, 87, E281–E288. [Google Scholar] [CrossRef]
- Long, G.V.; Atkinson, V.; Lo, S.; Sandhu, S.; Guminski, A.D.; Brown, M.P.; Wilmott, J.S.; Edwards, J.; Gonzalez, M.; Scolyer, R.A.; et al. Combination nivolumab and ipilimumab or nivolumab alone in melanoma brain metastases: A multicentre randomised phase 2 study. Lancet Oncol. 2018, 19, 672–681. [Google Scholar] [CrossRef]
- Tawbi, H.A.; Forsyth, P.A.; Algazi, A.; Hamid, O.; Hodi, F.S.; Moschos, S.J.; Khushalani, N.I.; Lewis, K.; Lao, C.D.; Postow, M.A.; et al. Combined Nivolumab and Ipilimumab in Melanoma Metastatic to the Brain. N. Engl. J. Med. 2018, 379, 722–730. [Google Scholar] [CrossRef]
- Shih, D.J.H.; Nayyar, N.; Bihun, I.; Dagogo-Jack, I.; Gill, C.M.; Aquilanti, E.; Bertalan, M.; Kaplan, A.; D’Andrea, M.R.; Chukwueke, U.; et al. Genomic characterization of human brain metastases identifies drivers of metastatic lung adenocarcinoma. Nat. Genet. 2020, 52, 371–377. [Google Scholar] [CrossRef]
- Flaherty, K.T.; Gray, R.; Chen, A.; Li, S.; Patton, D.; Hamilton, S.R.; Williams, P.M.; Mitchell, E.P.; Iafrate, A.J.; Sklar, J.; et al. The Molecular Analysis for Therapy Choice (NCI-MATCH) Trial: Lessons for Genomic Trial Design. J. Natl. Cancer Inst. 2020, 112, 1021–1029. [Google Scholar] [CrossRef] [Green Version]
- Beaubier, N.; Bontrager, M.; Huether, R.; Igartua, C.; Lau, D.; Tell, R.; Bobe, A.M.; Bush, S.; Chang, A.L.; Hoskinson, D.C.; et al. Integrated genomic profiling expands clinical options for patients with cancer. Nat. Biotechnol. 2019, 37, 1351–1360. [Google Scholar] [CrossRef]
- Taylor, E.M.; Byrum, S.D.; Edmondson, J.L.; Wardell, C.P.; Griffin, B.G.; Shalin, S.C.; Gokden, M.; Makhoul, I.; Tackett, A.J.; Rodriguez, A. Proteogenomic analysis of melanoma brain metastases from distinct anatomical sites identifies pathways of metastatic progression. Acta Neuropathol. Commun. 2020, 8, 157. [Google Scholar] [CrossRef] [PubMed]
- Su, J.; Song, Q.; Qasem, S.; O’Neill, S.; Lee, J.; Furdui, C.M.; Pasche, B.; Metheny-Barlow, L.; Masters, A.H.; Lo, H.W.; et al. Multi-Omics Analysis of Brain Metastasis Outcomes Following Craniotomy. Front. Oncol. 2021, 10, 615472. [Google Scholar] [CrossRef] [PubMed]
- Muller, P.A.J.; Vousden, K.H. Mutant p53 in cancer: New functions and therapeutic opportunities. Cancer Cell 2014, 25, 304–317. [Google Scholar] [CrossRef] [Green Version]
- Kim, M.P.; Zhang, Y.; Lozano, G. Mutant p53: Multiple mechanisms define biologic activity in cancer. Front. Oncol. 2015, 5, 249. [Google Scholar] [CrossRef] [Green Version]
- Donehower, L.A.; Soussi, T.; Korkut, A.; Weinstein, J.N.; Akbani, R.; Correspondence, D.A.W. Integrated Analysis of TP53 Gene and Pathway Alterations in The Cancer Genome Atlas. Cell Rep. 2019, 28, 1370–1384.e5. [Google Scholar] [CrossRef] [Green Version]
- Espana-Agusti, J.; Warren, A.; Chew, S.; Adams, D.; Matakidou, A. Loss of PBRM1 rescues VHL dependent replication stress to promote renal carcinogenesis. Nat. Commun. 2017, 8, 2026. [Google Scholar] [CrossRef] [PubMed] [Green Version]
- Stransky, N.; Cerami, E.; Schalm, S.; Kim, J.L.; Lengauer, C. The landscape of kinase fusions in cancer. Nat. Commun. 2014, 5, 4846. [Google Scholar] [CrossRef] [Green Version]
- Wohlhieter, C.A.; Richards, A.L.; Uddin, F.; Hulton, C.H.; Quintanal-Villalonga, À.; Martin, A.; de Stanchina, E.; Bhanot, U.; Asher, M.; Shah, N.S.; et al. Concurrent Mutations in STK11 and KEAP1 Promote Ferroptosis Protection and SCD1 Dependence in Lung Cancer. Cell Rep. 2020, 33, 108444. [Google Scholar] [CrossRef]
- Grimm, J.; Zeuschner, P.; Janssen, M.; Wagenpfeil, S.; Hartmann, A.; Stöhr, C.; Keck, B.; Kahlmeyer, A.; Stöckle, M.; Junker, K. Metastatic risk stratification of clear cell renal cell carcinoma patients based on genomic aberrations. Genes. Chromosomes Cancer 2019, 58, 612–618. [Google Scholar] [CrossRef]
- Goh, J.; Feng, M.; Wang, W.; Oguz, G.; Yatim, S.; Lee, P.; Bao, Y.; Lim, T.; Wang, P.; Tam, W.; et al. Chromosome 1q21.3 amplification is a trackable biomarker and actionable target for breast cancer recurrence. Nat. Med. 2017, 23, 1319–1330. [Google Scholar] [CrossRef]
- Pastushenko, I.; Mauri, F.; Song, Y.; de Cock, F.; Meeusen, B.; Swedlund, B.; Impens, F.; Van Haver, D.; Opitz, M.; Thery, M.; et al. Fat1 deletion promotes hybrid EMT state, tumour stemness and metastasis. Nature 2021, 589, 448–455. [Google Scholar] [CrossRef] [PubMed]
- Marzese, D.M.; Scolyer, R.A.; Roqué, M.; Vargas-Roig, L.M.; Huynh, J.L.; Wilmott, J.S.; Murali, R.; Buckland, M.E.; Barkhoudarian, G.; Thompson, J.F.; et al. DNA methylation and gene deletion analysis of brain metastases in melanoma patients identifies mutually exclusive molecular alterations. Neuro Oncol. 2014, 16, 1499–1509. [Google Scholar] [CrossRef] [PubMed] [Green Version]
- Orozco, J.I.; Manughian-Peter, A.O.; Salomon, M.P.; Marzese, D.M. Epigenetic Classifiers for Precision Diagnosis of Brain Tumors. Epigenetics Insights 2019, 12, 2516865719840284. [Google Scholar] [CrossRef]
- Borrell, L.N.; Elhawary, J.R.; Fuentes-Afflick, E.; Witonsky, J.; Bhakta, N.; Wu, A.H.B.; Bibbins-Domingo, K.; Rodríguez-Santana, J.R.; Lenoir, M.A.; Gavin, J.R., III; et al. Race and Genetic Ancestry in Medicine—A Time for Reckoning with Racism. N. Engl. J. Med. 2021, 384, 474–480. [Google Scholar] [CrossRef]
- Pellom, S.; Arnold, T.; Williams, M.; Brown, V.; Samuels, A. Examining breast cancer disparities in African Americans with suggestions for policy. Cancer Causes Control 2020, 31, 795–800. [Google Scholar] [CrossRef]
- Salas, L.A.; Peres, L.C.; Thayer, Z.M.; Smith, R.W.; Guo, Y.; Chung, W.; Si, J.; Liang, L. A transdisciplinary approach to understand the epigenetic basis of race/ethnicity health disparities. Epigenomics 2021. [Google Scholar] [CrossRef] [PubMed]
- Caballero, J.A.; Sneed, P.K.; Lamborn, K.R.; Ma, L.; Denduluri, S.; Nakamura, J.L.; Barani, I.J.; McDermott, M.W. Prognostic factors for survival in patients treated with stereotactic radiosurgery for recurrent brain metastases after prior whole brain radiotherapy. Int. J. Radiat. Oncol. Biol. Phys. 2012, 83, 303–309. [Google Scholar] [CrossRef]





| Feature (%) | All Patients (n = 130) | UAMS Patients (n = 68) | dbGaP Data Set (n = 62) |
|---|---|---|---|
| Sex: | |||
| Female | 76 (58%) | 34 (50%) | 42 (68%) |
| Male | 54 (42%) | 34 (50%) | 20 (32%) |
| Age (mean, standard deviation, range) | 57, 11.5, 19–82 | 58, 12.3, 19–82 | 56, 10.6, 35–80 |
| Smoking | 82 (63%) | 41 (60%) | 41 (66%) |
| Prior radiation | 23 (18%) | 13 (19%) | 10 (16%) |
| Disease origin | |||
| Breast | 27 (21%) | 10 (15%) | 17 (27%) |
| Lung | 57 (44%) | 27 (40%) | 30 (48%) |
| Melanoma | 16 (12%) | 14 (21%) | 2 (3%) |
| Other | 30 (23%) | 17 (25%) | 13 (21%) |
| Median survival | NA | 372 days, 95% CI 299–555 | NA |
| Description | q-Value (Combined) | q-Value (UAMS) | q-Value (dbGaP) | Total Frequency (n = 130) | Frequency UAMS (n = 68) | Frequency dbGaP (n = 62) |
|---|---|---|---|---|---|---|
| Gain1q | 1.69 × 10−7 | 4.13 × 10−4 | 3.84 × 10−2 | 55% | 56% | 53% |
| Del9p | 3.66 × 10−7 | 1.03 × 10−5 | 3.35 × 10−2 | 67% | 72% | 58% |
| Del9q | 6.15 × 10−4 | 5.14 × 10−2 | 1.98 × 10−3 | 53% | 49% | 60% |
| Del10q | 4.12 × 10−3 | 5.14 × 10−2 | 1.20 × 10−2 | 51% | 49% | 61% |
| Del17p | 7.16 × 10−4 | 4.22 × 10−2 | 1.98 × 10−3 | 58% | 51% | 73% |
| Del19q | 2.78 × 10−4 | 5.14 × 10−2 | 3.35 × 10−2 | 38% | 31% | 50% |
| Del22q | 1.11 × 10−7 | 5.14 × 10−2 | 5.05 × 10−5 | 57% | 38% | 74% |
| Description | Genomic Coordinates (hg19) | Size (Megabases) | RefSeq Genes in Window | Candidate Gene | q-Value (Combined) | q-Value (UAMS) | q-Value (Validation) | Total Frequency (n = 130) | Frequency UAMS (n = 68) | Frequency in dbGaP Data (n = 62) |
|---|---|---|---|---|---|---|---|---|---|---|
| Gain1q21.3 | chr1:149459146–151435225 | 2.0 | Many | MCL1 | 1.78 × 10−7 | 1.83 × 10−4 | 3.25 × 10−3 | 75% | 78% | 73% |
| Gain8q24.21 | chr8:128600697–128904379 | 0.3 | 3 | MYC | 2.17 × 10−3 | 4.50 × 10−5 | NA | 68% | 69% | 68% |
| Del9p21.3 | chr9:21853980–22169008 | 0.3 | 2 | CDKN2A | 3.76 × 10−14 | 2.73 × 10−3 | 6.30 × 10−11 | 67% | 72% | 61% |
| Del10q26.2 | chr10:129878108–131344459 | 1.5 | 2 | MGMT | 2.33 × 10−6 | 7.26 × 10−4 | NA | 60% | 65% | 55% |
| Gain7q31.2 | chr7:116187728–116418819 | 0.2 | 2 | MET | 3.62 × 10−3 | 3.89 × 10−4 | NA | 56% | 57% | 55% |
| Gain7p11.2 | chr7:55220368–55419259 | 0.2 | 2 | EGFR | 7.99 × 10−3 | 6.91 × 10−4 | NA | 55% | 60% | 50% |
| Del11p15.4 | chr11:3677960–3833468 | 0.2 | 4 | NUP98 | 3.80 × 10−4 | 7.82 × 10−2 | 3.10 × 10−3 | 48% | 50% | 47% |
| Del4q35.2 | chr4:187489123–187657360 | 0.2 | 1 | FAT1 | 5.42 × 10−7 | 1.00 × 10−2 | 4.67 × 10−4 | 48% | 60% | 35% |
| Gain17q12 | chr17:37856575–38035342 | 0.2 | 4 | ERBB2 | 9.90 × 10−15 | 1.88 × 10−9 | 3.84 × 10−7 | 46% | 54% | 37% |
| Gain19q12 | chr19:30313521–30466344 | 0.2 | 2 | CCNE1 | 4.20 × 10−2 | 4.77 × 10−4 | NA | 42% | 53% | 31% |
| Gain14q13.2 | chr14:35873861–36509568 | 0.6 | 4 | NFKBIA | 1.09 × 10−5 | 3.96 × 10−3 | 1.34 × 10−2 | 42% | 47% | 35% |
| Gain11q13.3 | chr11:68944739–69588069 | 0.6 | 4 | CCND1 | 4.19 × 10−7 | 1.79 × 10−4 | NA | 41% | 43% | 39% |
| Gain3q26.2 | chr3:168496014–169105035 | 0.6 | 2 | MECOM * | 1.78 × 10−7 | NA | 5.62 × 10−6 | 79% | ||
| Del22q13.33 | chr22:47340083–51304566 | 4.0 | Many | Unknown * | 7.93 × 10−4 | NA | 9.82 × 10−4 | 79% | ||
| Del19p13.3 | chr19:1595678–2171104 | 0.6 | Many | Unknown * | 3.06 × 10−4 | NA | 1.80 × 10−4 | 73% | ||
| Del21q22.2 | chr21:40162170–40831414 | 0.7 | 5 | PSMG1 * | 1.25 × 10−6 | NA | 7.37 × 10−7 | 63% | ||
| Del14q32.13 | chr14:96158774–99640737 | 3.5 | Many | VRK1 * | 1.85 × 10−14 | NA | 2.52 × 10−13 | 45% |
Publisher’s Note: MDPI stays neutral with regard to jurisdictional claims in published maps and institutional affiliations. |
© 2021 by the authors. Licensee MDPI, Basel, Switzerland. This article is an open access article distributed under the terms and conditions of the Creative Commons Attribution (CC BY) license (https://creativecommons.org/licenses/by/4.0/).
Share and Cite
Wardell, C.P.; Darrigues, E.; De Loose, A.; Lee, M.P.; Gokden, M.; Makhoul, I.; Tackett, A.J.; Rodriguez, A. Genomic and Transcriptomic Profiling of Brain Metastases. Cancers 2021, 13, 5598. https://doi.org/10.3390/cancers13225598
Wardell CP, Darrigues E, De Loose A, Lee MP, Gokden M, Makhoul I, Tackett AJ, Rodriguez A. Genomic and Transcriptomic Profiling of Brain Metastases. Cancers. 2021; 13(22):5598. https://doi.org/10.3390/cancers13225598
Chicago/Turabian StyleWardell, Christopher P., Emilie Darrigues, Annick De Loose, Madison P. Lee, Murat Gokden, Issam Makhoul, Alan J. Tackett, and Analiz Rodriguez. 2021. "Genomic and Transcriptomic Profiling of Brain Metastases" Cancers 13, no. 22: 5598. https://doi.org/10.3390/cancers13225598
APA StyleWardell, C. P., Darrigues, E., De Loose, A., Lee, M. P., Gokden, M., Makhoul, I., Tackett, A. J., & Rodriguez, A. (2021). Genomic and Transcriptomic Profiling of Brain Metastases. Cancers, 13(22), 5598. https://doi.org/10.3390/cancers13225598

