Cathepsin S Evokes PAR2-Dependent Pain in Oral Squamous Cell Carcinoma Patients and Preclinical Mouse Models
Abstract
Simple Summary
Abstract
1. Introduction
2. Materials and Methods
2.1. Oral SCC Patients
2.2. Mice
2.3. Tongue Xenograft Cancer Model
2.4. Analysis of Total and Active Cathepsin S in Human Oral Cancer and Mouse Oral Cancer Tissues
2.5. Quantification of Cathepsin S Activity in Oral SCC Cells and Dysplastic Oral Keratinocytes
2.6. Multiplex Immunostaining of Human Oral SCC Tissue and Adjacent Normal Mucosa
2.7. Measurement of F2RL1 mRNA, with RNAscope®, in Human Tongue Cancer and Contralateral Normal Tongue in the Same Patient
2.8. Measurement of PAR2 Protein, with Immunohistochemistry, in the Human Lingual Nerve Innervating Tongue Cancer, Compared to the Lingual Nerve Innervating Contralateral, Unaffected Tongue
2.9. FLAG Imaging
2.10. On-Cell Westerns Assay
2.11. Transfection and Clonal Isolation
2.12. RT-PCR
2.13. Cathepsin S Quantification by ELISA
2.14. Facial Mechanical Nociception
2.15. Paw Xenograft Cancer Model
2.16. Mechanical and Thermal Nociception in the Hind Paw
2.17. Cancer Paw Volume Measurement
2.18. Histologic Determination of the Area of Cancer in the Paw
2.19. Statistics
3. Results
3.1. Cathepsin S Activity and Expression in Human Oral Cancers
3.2. F2RL1 mRNA in Human Tongue Cancer Compared to Contralateral Normal Tongue, and PAR2 Protein Expression in the Lingual Nerve Innervating the Tongue Cancer Compared to the Lingual Nerve Innervating the Contralateral Unaffected Tongue
3.3. Cathepsin S Activity in Mouse Oral Cancers
3.4. Cathepsin S Activity in a Human Oral Cancer Cell Line Compared to a Human Dysplastic Oral Keratinocyte Line
3.5. Cathepsin S from Human Oral Cancer Cell Lines Cleaves PAR2
3.6. Cathepsin S Causes Orofacial Nociception That Is Neuronal PAR2 Dependent
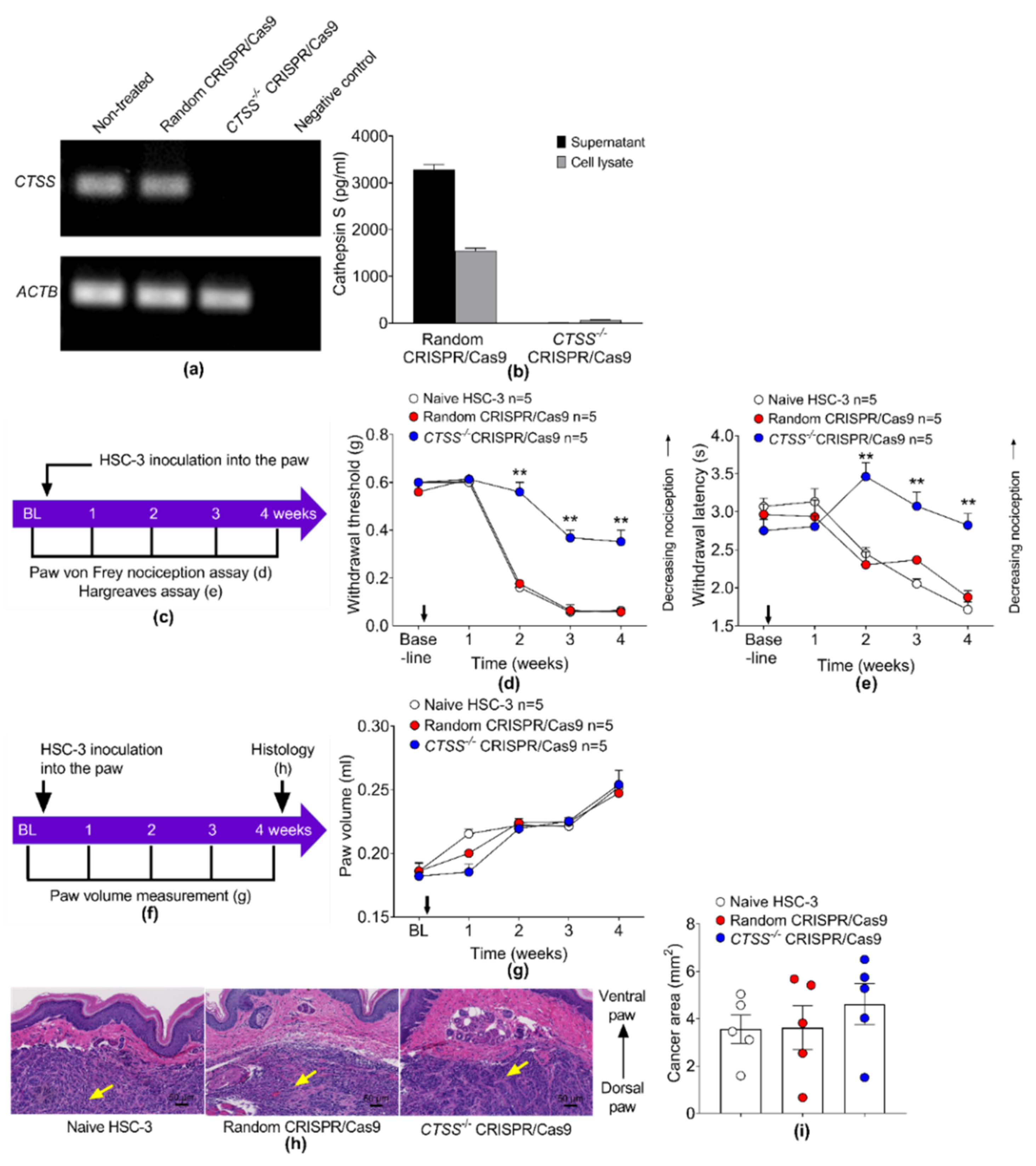
3.7. Deletion of CTSS with CRISPR/Cas9 in HSC-3 Reduces Nociception, but Not Tumor Volume in the Xenograft Model
3.8. The Cathepsin S Inhibitor Reduces Cancer Nociception, but Not Tumor Volume, in Cancer Mice Generated with Two Human Tongue Oral Cancer Cell Lines, HSC-3 and OSC-20
4. Discussion
5. Conclusions
Supplementary Materials
Author Contributions
Funding
Institutional Review Board Statement
Informed Consent Statement
Data Availability Statement
Acknowledgments
Conflicts of Interest
References
- Riese, R.J.; Mitchell, R.N.; Villadangos, J.A.; Shi, G.P.; Palmer, J.T.; Karp, E.R.; De Sanctis, G.T.; Ploegh, H.L.; Chapman, H.A. Cathepsin S activity regulates antigen presentation and immunity. J. Clin. Investig. 1998, 101, 2351–2363. [Google Scholar] [CrossRef] [PubMed]
- Chapman, H.A.; Riese, R.J.; Shi, G.P. Emerging roles for cysteine proteases in human biology. Annu. Rev. Physiol. 1997, 59, 63–88. [Google Scholar] [CrossRef] [PubMed]
- Overall, C.M.; Lopez-Otin, C. Strategies for MMP inhibition in cancer: Innovations for the post-trial era. Nat. Rev. Cancer 2002, 2, 657–672. [Google Scholar] [CrossRef] [PubMed]
- Maciewicz, R.A.; Etherington, D.J. A comparison of four cathepsins (B, L, N and S) with collagenolytic activity from rabbit spleen. Biochem. J. 1988, 256, 433–440. [Google Scholar] [CrossRef] [PubMed]
- Morton, P.A.; Zacheis, M.L.; Giacoletto, K.S.; Manning, J.A.; Schwartz, B.D. Delivery of nascent MHC class II-invariant chain complexes to lysosomal compartments and proteolysis of invariant chain by cysteine proteases precedes peptide binding in B-lymphoblastoid cells. J. Immunol. 1995, 154, 137–150. [Google Scholar]
- Brown, R.; Nath, S.; Lora, A.; Samaha, G.; Elgamal, Z.; Kaiser, R.; Taggart, C.; Weldon, S.; Geraghty, P. Cathepsin S: Investigating an old player in lung disease pathogenesis, comorbidities, and potential therapeutics. Respir. Res. 2020, 21, 111. [Google Scholar] [CrossRef]
- Burden, R.E.; Gormley, J.A.; Jaquin, T.J.; Small, D.M.; Quinn, D.J.; Hegarty, S.M.; Ward, C.; Walker, B.; Johnston, J.A.; Olwill, S.A.; et al. Antibody-mediated inhibition of cathepsin S blocks colorectal tumor invasion and angiogenesis. Clin. Cancer Res 2009, 15, 6042–6051. [Google Scholar] [CrossRef]
- Flannery, T.; Gibson, D.; Mirakhur, M.; McQuaid, S.; Greenan, C.; Trimble, A.; Walker, B.; McCormick, D.; Johnston, P.G. The clinical significance of cathepsin S expression in human astrocytomas. Am. J. Pathol. 2003, 163, 175–182. [Google Scholar] [CrossRef][Green Version]
- Kos, J.; Sekirnik, A.; Kopitar, G.; Cimerman, N.; Kayser, K.; Stremmer, A.; Fiehn, W.; Werle, B. Cathepsin S in tumours, regional lymph nodes and sera of patients with lung cancer: Relation to prognosis. Br. J. Cancer 2001, 85, 1193–1200. [Google Scholar] [CrossRef]
- Flannery, T.; McConnell, R.S.; McQuaid, S.; McGregor, G.; Mirakhur, M.; Martin, L.; Scott, C.; Burden, R.; Walker, B.; McGoohan, C.; et al. Detection of cathepsin S cysteine protease in human brain tumour microdialysates in vivo. Br. J. Neurosurg. 2007, 21, 204–209. [Google Scholar] [CrossRef]
- Gocheva, V.; Wang, H.W.; Gadea, B.B.; Shree, T.; Hunter, K.E.; Garfall, A.L.; Berman, T.; Joyce, J.A. IL-4 induces cathepsin protease activity in tumor-associated macrophages to promote cancer growth and invasion. Genes Dev. 2010, 24, 241–255. [Google Scholar] [CrossRef]
- Joyce, J.A.; Baruch, A.; Chehade, K.; Meyer-Morse, N.; Giraudo, E.; Tsai, F.Y.; Greenbaum, D.C.; Hager, J.H.; Bogyo, M.; Hanahan, D. Cathepsin cysteine proteases are effectors of invasive growth and angiogenesis during multistage tumorigenesis. Cancer Cell 2004, 5, 443–453. [Google Scholar] [CrossRef]
- Wang, X.; Xiong, L.; Yu, G.; Li, D.; Peng, T.; Luo, D.; Xu, J. Cathepsin S silencing induces apoptosis of human hepatocellular carcinoma cells. Am. J. Transl. Res. 2015, 7, 100–110. [Google Scholar] [PubMed]
- Gocheva, V.; Zeng, W.; Ke, D.; Klimstra, D.; Reinheckel, T.; Peters, C.; Hanahan, D.; Joyce, J.A. Distinct roles for cysteine cathepsin genes in multistage tumorigenesis. Genes Dev. 2006, 20, 543–556. [Google Scholar] [CrossRef]
- Wang, B.; Sun, J.; Kitamoto, S.; Yang, M.; Grubb, A.; Chapman, H.A.; Kalluri, R.; Shi, G.P. Cathepsin S controls angiogenesis and tumor growth via matrix-derived angiogenic factors. J. Biol. Chem. 2006, 281, 6020–6029. [Google Scholar] [CrossRef] [PubMed]
- Sevenich, L.; Bowman, R.L.; Mason, S.D.; Quail, D.F.; Rapaport, F.; Elie, B.T.; Brogi, E.; Brastianos, P.K.; Hahn, W.C.; Holsinger, L.J.; et al. Analysis of tumour- and stroma-supplied proteolytic networks reveals a brain-metastasis-promoting role for cathepsin S. Nat. Cell Biol. 2014, 16, 876–888. [Google Scholar] [CrossRef]
- Hsieh, M.-J.; Lin, C.-W.; Chen, M.-K.; Chien, S.-Y.; Lo, Y.-S.; Chuang, Y.-C.; Hsi, Y.-T.; Lin, C.-C.; Chen, J.-C.; Yang, S.-F. Inhibition of cathepsin S confers sensitivity to methyl protodioscin in oral cancer cells via activation of p38 MAPK/JNK signaling pathways. Sci. Rep. 2017, 7, 45039. [Google Scholar] [CrossRef] [PubMed]
- Vergnolle, N.; Wallace, J.L.; Bunnett, N.W.; Hollenberg, M.D. Protease-activated receptors in inflammation, neuronal signaling and pain. Trends Pharmacol. Sci. 2001, 22, 146–152. [Google Scholar] [CrossRef]
- Clark, A.K.; Yip, P.K.; Grist, J.; Gentry, C.; Staniland, A.A.; Marchand, F.; Dehvari, M.; Wotherspoon, G.; Winter, J.; Ullah, J.; et al. Inhibition of spinal microglial cathepsin S for the reversal of neuropathic pain. Proc. Natl. Acad. Sci. USA 2007, 104, 10655–10660. [Google Scholar] [CrossRef] [PubMed]
- Connelly, S.T.; Schmidt, B.L. Evaluation of pain in patients with oral squamous cell carcinoma. J. Pain 2004, 5, 505–510. [Google Scholar] [CrossRef] [PubMed]
- Kolokythas, A.; Connelly, S.T.; Schmidt, B.L. Validation of the University of California San Francisco Oral Cancer Pain Questionnaire. J. Pain 2007, 8, 950–953. [Google Scholar] [CrossRef]
- Jimenez-Vargas, N.N.; Pattison, L.A.; Zhao, P.; Lieu, T.; Latorre, R.; Jensen, D.D.; Castro, J.; Aurelio, L.; Le, G.T.; Flynn, B.; et al. Protease-activated receptor-2 in endosomes signals persistent pain of irritable bowel syndrome. Proc. Natl. Acad. Sci. USA 2018, 115, E7438–E7447. [Google Scholar] [CrossRef]
- Stirling, L.C.; Forlani, G.; Baker, M.D.; Wood, J.N.; Matthews, E.A.; Dickenson, A.H.; Nassar, M.A. Nociceptor-specific gene deletion using heterozygous NaV1.8-Cre recombinase mice. Pain 2005, 113, 27–36. [Google Scholar] [CrossRef] [PubMed]
- Oresic Bender, K.; Ofori, L.; van der Linden, W.A.; Mock, E.D.; Datta, G.K.; Chowdhury, S.; Li, H.; Segal, E.; Sanchez Lopez, M.; Ellman, J.A.; et al. Design of a highly selective quenched activity-based probe and its application in dual color imaging studies of cathepsin S activity localization. J. Am. Chem. Soc. 2015, 137, 4771–4777. [Google Scholar] [CrossRef] [PubMed]
- Verdoes, M.; Oresic Bender, K.; Segal, E.; van der Linden, W.A.; Syed, S.; Withana, N.P.; Sanman, L.E.; Bogyo, M. Improved quenched fluorescent probe for imaging of cysteine cathepsin activity. J. Am. Chem. Soc. 2013, 135, 14726–14730. [Google Scholar] [CrossRef] [PubMed]
- Edgington-Mitchell, L.E.; Bogyo, M.; Verdoes, M. Live Cell Imaging and Profiling of Cysteine Cathepsin Activity Using a Quenched Activity-Based Probe. Methods Mol. Biol. 2017, 1491, 145–159. [Google Scholar] [CrossRef] [PubMed]
- Tu, N.H.; Jensen, D.D.; Anderson, B.M.; Chen, E.; Jimenez-Vargas, N.N.; Scheff, N.N.; Inoue, K.; Tran, H.D.; Dolan, J.C.; Meek, T.A.; et al. Legumain Induces Oral Cancer Pain by Biased Agonism of Protease-Activated Receptor-2. J. Neurosci. 2021, 41, 193–210. [Google Scholar] [CrossRef] [PubMed]
- Deseure, K.; Koek, W.; Adriaensen, H.; Colpaert, F.C. Continuous administration of the 5-hydroxytryptamine1A agonist (3-Chloro-4-fluoro-phenyl)-[4-fluoro-4-[[(5-methyl-pyridin-2-ylmethyl) -amino]-methyl]piperidin-1-yl]-methadone (F 13640) attenuates allodynia-like behavior in a rat model of trigeminal neuropathic pain. J. Pharmacol. Exp. Ther. 2003, 306, 505–514. [Google Scholar] [CrossRef]
- Ye, Y.; Bae, S.S.; Viet, C.T.; Troob, S.; Bernabe, D.; Schmidt, B.L. IB4(+) and TRPV1(+) sensory neurons mediate pain but not proliferation in a mouse model of squamous cell carcinoma. Behav. Brain Funct. 2014, 10, 5. [Google Scholar] [CrossRef][Green Version]
- Ye, Y.; Dang, D.; Zhang, J.; Viet, C.T.; Lam, D.K.; Dolan, J.C.; Gibbs, J.L.; Schmidt, B.L. Nerve growth factor links oral cancer progression, pain, and cachexia. Mol. Cancer Ther. 2011, 10, 1667–1676. [Google Scholar] [CrossRef]
- Chaplan, S.R.; Bach, F.W.; Pogrel, J.W.; Chung, J.M.; Yaksh, T.L. Quantitative assessment of tactile allodynia in the rat paw. J. Neurosci. Methods 1994, 53, 55–63. [Google Scholar] [CrossRef]
- Pickering, V.; Gupta, J.R.; Quang, P.; Jordan, R.C.; Schmidt, B.L. Effect of peripheral endothelin-1 concentration on carcinoma-induced pain in mice. Eur. J. Pain 2007, 12, 293–300. [Google Scholar] [CrossRef]
- Yamano, S.; Viet, C.T.; Dang, D.; Dai, J.; Hanatani, S.; Takayama, T.; Kasai, H.; Imamura, K.; Campbell, R.; Ye, Y.; et al. Ex vivo nonviral gene delivery of mu-opioid receptor to attenuate cancer-induced pain. Pain 2017, 158, 240–251. [Google Scholar] [CrossRef] [PubMed]
- Zhao, P.; Lieu, T.; Barlow, N.; Metcalf, M.; Veldhuis, N.A.; Jensen, D.D.; Kocan, M.; Sostegni, S.; Haerteis, S.; Baraznenok, V.; et al. Cathepsin S causes inflammatory pain via biased agonism of PAR2 and TRPV4. J. Biol. Chem. 2014, 289, 27215–27234. [Google Scholar] [CrossRef]
- Lam, D.K.; Schmidt, B.L. Serine proteases and protease-activated receptor 2-dependent allodynia: A novel cancer pain pathway. Pain 2010, 149, 263–272. [Google Scholar] [CrossRef]
- Lam, D.K.; Dang, D.; Zhang, J.; Dolan, J.C.; Schmidt, B.L. Novel animal models of acute and chronic cancer pain: A pivotal role for PAR2. J. Neurosci. 2012, 32, 14178–14183. [Google Scholar] [CrossRef]
- Lam, D.K.; Dang, D.; Flynn, A.N.; Hardt, M.; Schmidt, B.L. TMPRSS2, a novel membrane-anchored mediator in cancer pain. Pain 2015, 156, 923–930. [Google Scholar] [CrossRef]
- Lindahl, C.; Simonsson, M.; Bergh, A.; Thysell, E.; Antti, H.; Sund, M.; Wikström, P. Increased levels of macrophage-secreted cathepsin S during prostate cancer progression in TRAMP mice and patients. Cancer Genom. Proteom. 2009, 6, 149–159. [Google Scholar]
- Small, D.M.; Burden, R.E.; Jaworski, J.; Hegarty, S.M.; Spence, S.; Burrows, J.F.; McFarlane, C.; Kissenpfennig, A.; McCarthy, H.O.; Johnston, J.A.; et al. Cathepsin S from both tumor and tumor-associated cells promote cancer growth and neovascularization. Int. J. Cancer 2013, 133, 2102–2112. [Google Scholar] [CrossRef] [PubMed]
- Ye, Y.; Dolan, J.; Schmidt, B. ATP correlates with pain in cancer patients and produces nociception in an oral cancer mouse model. In Proceedings of the The International Association for the Study of Pain: The 14th World Congress on Pain, Milan, Italy, 27–31 August 2012. [Google Scholar]
- Schmidt, B.L.; Pickering, V.; Liu, S.; Quang, P.; Dolan, J.; Connelly, S.T.; Jordan, R.C. Peripheral endothelin A receptor antagonism attenuates carcinoma-induced pain. Eur. J. Pain 2007, 11, 406–414. [Google Scholar] [CrossRef] [PubMed]
- Zhao, P.; Lieu, T.; Barlow, N.; Sostegni, S.; Haerteis, S.; Korbmacher, C.; Liedtke, W.; Jimenez-Vargas, N.N.; Vanner, S.J.; Bunnett, N.W. Neutrophil Elastase Activates Protease-activated Receptor-2 (PAR2) and Transient Receptor Potential Vanilloid 4 (TRPV4) to Cause Inflammation and Pain. J. Biol. Chem. 2015, 290, 13875–13887. [Google Scholar] [CrossRef] [PubMed]
- Amadesi, S.; Cottrell, G.S.; Divino, L.; Chapman, K.; Grady, E.F.; Bautista, F.; Karanjia, R.; Barajas-Lopez, C.; Vanner, S.; Vergnolle, N.; et al. Protease-activated receptor 2 sensitizes TRPV1 by protein kinase Cepsilon- and A-dependent mechanisms in rats and mice. J. Physiol. 2006, 575, 555–571. [Google Scholar] [CrossRef] [PubMed]
- Sostegni, S.; Diakov, A.; McIntyre, P.; Bunnett, N.; Korbmacher, C.; Haerteis, S. Sensitisation of TRPV4 by PAR2 is independent of intracellular calcium signalling and can be mediated by the biased agonist neutrophil elastase. Pflug. Arch. 2015, 467, 687–701. [Google Scholar] [CrossRef]
- Lieu, T.; Jayaweera, G.; Zhao, P.; Poole, D.P.; Jensen, D.; Grace, M.; McIntyre, P.; Bron, R.; Wilson, Y.M.; Krappitz, M.; et al. The bile acid receptor TGR5 activates the TRPA1 channel to induce itch in mice. Gastroenterology 2014, 147, 1417–1428. [Google Scholar] [CrossRef]
- Verma, V.; Khoury, S.; Parisien, M.; Cho, C.; Maixner, W.; Martin, L.J.; Diatchenko, L. The dichotomous role of epiregulin in pain. Pain 2020, 161, 1052–1064. [Google Scholar] [CrossRef]
- Martin, L.J.; Smith, S.B.; Khoutorsky, A.; Magnussen, C.A.; Samoshkin, A.; Sorge, R.E.; Cho, C.; Yosefpour, N.; Sivaselvachandran, S.; Tohyama, S.; et al. Epiregulin and EGFR interactions are involved in pain processing. J. Clin. Investig. 2017, 127, 3353–3366. [Google Scholar] [CrossRef] [PubMed]
- Caruso, R.; Pallone, F.; Fina, D.; Gioia, V.; Peluso, I.; Caprioli, F.; Stolfi, C.; Perfetti, A.; Spagnoli, L.G.; Palmieri, G.; et al. Protease-activated receptor-2 activation in gastric cancer cells promotes epidermal growth factor receptor trans-activation and proliferation. Am. J. Pathol. 2006, 169, 268–278. [Google Scholar] [CrossRef]
- Halvorson, K.G.; Kubota, K.; Sevcik, M.A.; Lindsay, T.H.; Sotillo, J.E.; Ghilardi, J.R.; Rosol, T.J.; Boustany, L.; Shelton, D.L.; Mantyh, P.W. A blocking antibody to nerve growth factor attenuates skeletal pain induced by prostate tumor cells growing in bone. Cancer Res. 2005, 65, 9426–9435. [Google Scholar] [CrossRef] [PubMed]
- Peters, C.M.; Lindsay, T.H.; Pomonis, J.D.; Luger, N.M.; Ghilardi, J.R.; Sevcik, M.A.; Mantyh, P.W. Endothelin and the tumorigenic component of bone cancer pain. Neuroscience 2004, 126, 1043–1052. [Google Scholar] [CrossRef] [PubMed]
- Lyo, V.; Cattaruzza, F.; Kim, T.N.; Walker, A.W.; Paulick, M.; Cox, D.; Cloyd, J.; Buxbaum, J.; Ostroff, J.; Bogyo, M.; et al. Active cathepsins B, L, and S in murine and human pancreatitis. Am. J. Physiol. Gastrointest. Liver Physiol. 2012, 303, G894–G903. [Google Scholar] [CrossRef] [PubMed]










| Patient # | Sex | Age | Ethnicity | Tumor Location | Primary Tumor Stage | Nodal Status | Reported Pain (0–100) |
|---|---|---|---|---|---|---|---|
| 1 | F | 71 | Hispanic | Mandibular gingiva | pT4a | pN0 | 86 |
| 2 | M | 57 | Hispanic | Mandibular gingiva | pT2 | pN2a | 92 |
| 3 | M | 66 | Hispanic | Floor of mouth, Mandibular gingiva | pT4a | pN0 | 95 |
| 4 | F | 77 | White/ Non-Hispanic | Mandibular gingiva | pT4a | pN0 | 86 |
| 5 | F | 50 | Asian | Tongue | pT1 | pN0 | 10 |
| 6 | M | 93 | Asian | Mandibular gingiva | pT2 | pN0 | 5 |
| 7 | F | 81 | White/ Non-Hispanic | Maxillary gingiva | pT2 | pN0 | 74 |
| Patient # | Sex | Age | Ethnicity | Tumor Location | Primary Tumor Stage | Nodal Status |
|---|---|---|---|---|---|---|
| A* | F | 56 | White/Not Hispanic | Tongue | pT4a | pN3b |
| B | F | 75 | White/Not Hispanic | Tongue | pT2 | pN0 |
| C | M | 38 | White/Not Hispanic | Tongue | pT2 | pN0 |
| D | F | 66 | White/Not Hispanic | Tongue | pT3 | pN1 |
Publisher’s Note: MDPI stays neutral with regard to jurisdictional claims in published maps and institutional affiliations. |
© 2021 by the authors. Licensee MDPI, Basel, Switzerland. This article is an open access article distributed under the terms and conditions of the Creative Commons Attribution (CC BY) license (https://creativecommons.org/licenses/by/4.0/).
Share and Cite
Tu, N.H.; Inoue, K.; Chen, E.; Anderson, B.M.; Sawicki, C.M.; Scheff, N.N.; Tran, H.D.; Kim, D.H.; Alemu, R.G.; Yang, L.; et al. Cathepsin S Evokes PAR2-Dependent Pain in Oral Squamous Cell Carcinoma Patients and Preclinical Mouse Models. Cancers 2021, 13, 4697. https://doi.org/10.3390/cancers13184697
Tu NH, Inoue K, Chen E, Anderson BM, Sawicki CM, Scheff NN, Tran HD, Kim DH, Alemu RG, Yang L, et al. Cathepsin S Evokes PAR2-Dependent Pain in Oral Squamous Cell Carcinoma Patients and Preclinical Mouse Models. Cancers. 2021; 13(18):4697. https://doi.org/10.3390/cancers13184697
Chicago/Turabian StyleTu, Nguyen Huu, Kenji Inoue, Elyssa Chen, Bethany M. Anderson, Caroline M. Sawicki, Nicole N. Scheff, Hung D. Tran, Dong H. Kim, Robel G. Alemu, Lei Yang, and et al. 2021. "Cathepsin S Evokes PAR2-Dependent Pain in Oral Squamous Cell Carcinoma Patients and Preclinical Mouse Models" Cancers 13, no. 18: 4697. https://doi.org/10.3390/cancers13184697
APA StyleTu, N. H., Inoue, K., Chen, E., Anderson, B. M., Sawicki, C. M., Scheff, N. N., Tran, H. D., Kim, D. H., Alemu, R. G., Yang, L., Dolan, J. C., Liu, C. Z., Janal, M. N., Latorre, R., Jensen, D. D., Bunnett, N. W., Edgington-Mitchell, L. E., & Schmidt, B. L. (2021). Cathepsin S Evokes PAR2-Dependent Pain in Oral Squamous Cell Carcinoma Patients and Preclinical Mouse Models. Cancers, 13(18), 4697. https://doi.org/10.3390/cancers13184697

