Prognostic and Therapeutic Potential of the OIP5 Network in Papillary Renal Cell Carcinoma
Abstract
:Simple Summary
Abstract
1. Introduction
2. Materials and Methods
2.1. Cell Lines, Plasmid, and Retrovirus Infection
2.2. Invasion and Soft Agar Assay
2.3. Colony Formation Assay and Proliferation Assay
2.4. Western Blot
2.5. Immunohistochemistry (IHC)
2.6. Xenograft Tumor Formation and Treatment with PLK1 Inhibitor
2.7. RNA Sequencing Analysis
2.8. RNA Sequencing Analysis
2.9. Examination of Gene Expression
2.10. Statistical Analysis
3. Results
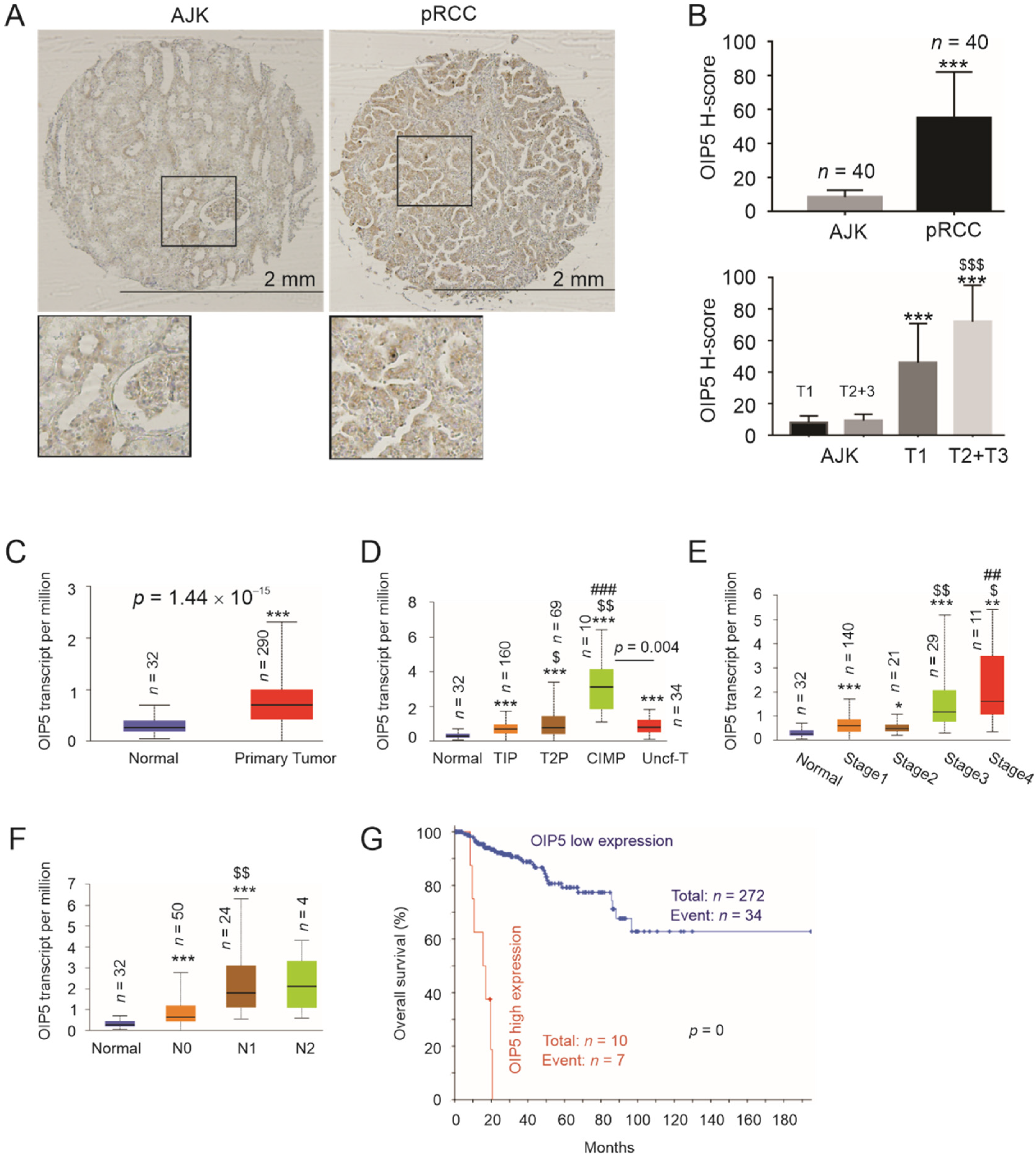
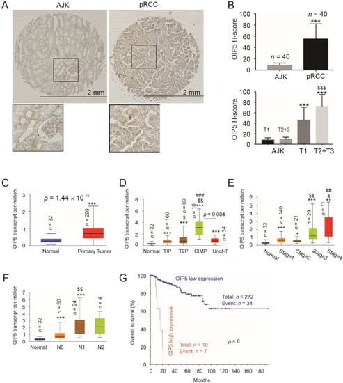
3.1. Association of OIP5 Upregulation with pRCC Tumorigenesis and Progression
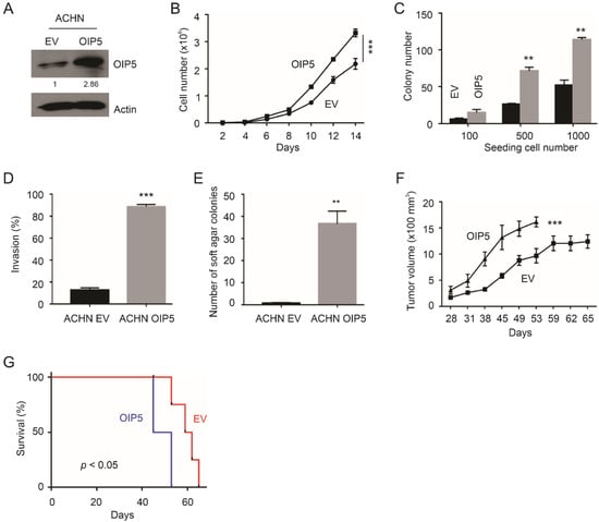
3.2. OIP5-Mediated Enhancement of pRCC Tumorigenesis along with Network Alterations
3.3. Association of OIP5-Related Differentially Expressed Genes with CIMP Subtype
3.4. Robust Prognostic Biomarker Potential of Overlap66 and Its Sub-Multigene Panels
3.5. Alterations in Immune Cell Subsets in High-Risk pRCC Tumors
3.6. Critical Contributions of PLK1 to OIP5-Promoted Growth of pRCC Tumors
4. Discussion
5. Conclusions
6. Patents
Supplementary Materials
Author Contributions
Funding
Institutional Review Board Statement
Informed Consent Statement
Data Availability Statement
Acknowledgments
Conflicts of Interest
References
- Cohen, H.T.; McGovern, F.J. Renal-cell carcinoma. N. Engl. J. Med. 2005, 353, 2477–2490. [Google Scholar] [CrossRef] [PubMed] [Green Version]
- Twardowski, P.W.; Mack, P.C.; Lara, P.N., Jr. Papillary renal cell carcinoma: Current progress and future directions. Clin. Genitourin. Cancer 2014, 12, 74–79. [Google Scholar] [CrossRef] [PubMed]
- Pai, A.; Brunson, A.; Brown, M.; Pan, C.X.; Lara, P.N., Jr. Evolving epidemiologic trends in nonclear cell renal cell cancer: An analysis of the california cancer registry. Urology 2013, 82, 840–845. [Google Scholar] [CrossRef] [PubMed]
- Delahunt, B.; Eble, J.N. Papillary renal cell carcinoma: A clinicopathologic and immunohistochemical study of 105 tumors. Mod. Pathol. 1997, 10, 537–544. [Google Scholar]
- Zbar, B.; Tory, K.; Merino, M.; Schmidt, L.; Glenn, G.; Choyke, P.; Walther, M.M.; Lerman, M.; Linehan, W.M. Hereditary papillary renal cell carcinoma. J. Urol. 1994, 151, 561–566. [Google Scholar] [CrossRef]
- Delahunt, B.; Eble, J.N.; McCredie, M.R.; Bethwaite, P.B.; Stewart, J.H.; Bilous, A.M. Morphologic typing of papillary renal cell carcinoma: Comparison of growth kinetics and patient survival in 66 cases. Hum. Pathol. 2001, 32, 590–595. [Google Scholar] [CrossRef]
- Kosaka, T.; Mikami, S.; Miyajima, A.; Kikuchi, E.; Nakagawa, K.; Ohigashi, T.; Nakashima, J.; Oya, M. Papillary renal cell carcinoma: Clinicopathological characteristics in 40 patients. Clin. Exp. Nephrol. 2008, 12, 195–199. [Google Scholar] [CrossRef]
- Mejean, A.; Hopirtean, V.; Bazin, J.P.; Larousserie, F.; Benoit, H.; Chretien, Y.; Thiounn, N.; Dufour, B. Prognostic factors for the survival of patients with papillary renal cell carcinoma: Meaning of histological typing and multifocality. J. Urol. 2003, 170, 764–767. [Google Scholar] [CrossRef]
- Wong, E.C.L.; Di Lena, R.; Breau, R.H.; Pouliot, F.; Finelli, A.; Lavallee, L.T.; So, A.; Tanguay, S.; Fairey, A.; Rendon, R.; et al. Morphologic subtyping as a prognostic predictor for survival in papillary renal cell carcinoma: Type 1 vs. Type 2. Urol. Oncol. 2019, 37, 721–726. [Google Scholar] [CrossRef]
- Akhtar, M.; Al-Bozom, I.A.; Al Hussain, T. Papillary renal cell carcinoma (prcc): An update. Adv. Anat. Pathol. 2019, 26, 124–132. [Google Scholar] [CrossRef]
- Cohen, D.; Zhou, M. Molecular genetics of familial renal cell carcinoma syndromes. Clin. Lab. Med. 2005, 25, 259–277. [Google Scholar] [CrossRef]
- Cancer Genome Atlas Research Network; Linehan, W.M.; Spellman, P.T.; Ricketts, C.J.; Creighton, C.J.; Fei, S.S.; Davis, C.; Wheeler, D.A.; Murray, B.A.; Schmidt, L.; et al. Comprehensive molecular characterization of papillary renal-cell carcinoma. N. Engl. J. Med. 2016, 374, 135–145. [Google Scholar] [CrossRef] [PubMed]
- Courthod, G.; Tucci, M.; Di Maio, M.; Scagliotti, G.V. Papillary renal cell carcinoma: A review of the current therapeutic landscape. Crit. Rev. Oncol. Hematol. 2015, 96, 100–112. [Google Scholar] [CrossRef] [PubMed]
- Motzer, R.J.; Jonasch, E.; Boyle, S.; Carlo, M.I.; Manley, B.; Agarwal, N.; Alva, A.; Beckermann, K.; Choueiri, T.K.; Costello, B.A.; et al. Nccn guidelines insights: Kidney cancer, version 1.2021. J. Natl. Compr. Canc. Netw. 2020, 18, 1160–1170. [Google Scholar] [CrossRef]
- Ravaud, A.; Oudard, S.; De Fromont, M.; Chevreau, C.; Gravis, G.; Zanetta, S.; Theodore, C.; Jimenez, M.; Sevin, E.; Laguerre, B.; et al. First-line treatment with sunitinib for type 1 and type 2 locally advanced or metastatic papillary renal cell carcinoma: A phase ii study (supap) by the french genitourinary group (getug)dagger. Ann. Oncol. Off. J. Eur. Soc. Med. Oncol. ESMO 2015, 26, 1123–1128. [Google Scholar] [CrossRef]
- Williams, J.M.; Chen, G.C.; Zhu, L.; Rest, R.F. Using the yeast two-hybrid system to identify human epithelial cell proteins that bind gonococcal opa proteins: Intracellular gonococci bind pyruvate kinase via their opa proteins and require host pyruvate for growth. Mol. Microbiol. 1998, 27, 171–186. [Google Scholar] [CrossRef] [PubMed] [Green Version]
- Pawlak, A.; Toussaint, C.; Levy, I.; Bulle, F.; Poyard, M.; Barouki, R.; Guellaen, G. Characterization of a large population of mrnas from human testis. Genomics 1995, 26, 151–158. [Google Scholar] [CrossRef]
- Yazarloo, F.; Shirkoohi, R.; Mobasheri, M.B.; Emami, A.; Modarressi, M.H. Expression analysis of four testis-specific genes aurkc, oip5, piwil2 and taf7l in acute myeloid leukemia: A gender-dependent expression pattern. Med. Oncol. 2013, 30, 368. [Google Scholar] [CrossRef]
- Gong, M.; Xu, Y.; Dong, W.; Guo, G.; Ni, W.; Wang, Y.; Wang, Y.; An, R. Expression of opa interacting protein 5 (oip5) is associated with tumor stage and prognosis of clear cell renal cell carcinoma. Acta Histochem. 2013, 115, 810–815. [Google Scholar] [CrossRef]
- Chen, L.; Wang, R.; Gao, L.; Shi, W. Opa-interacting protein 5 expression in human glioma tissues is essential to the biological function of u251 human malignant glioma cells. Cancer Control. 2020, 27, 1073274820968914. [Google Scholar] [CrossRef]
- Li, H.; Zhang, J.; Lee, M.J.; Yu, G.R.; Han, X.; Kim, D.G. Oip5, a target of mir-15b-5p, regulates hepatocellular carcinoma growth and metastasis through the akt/mtorc1 and beta-catenin signaling pathways. Oncotarget 2017, 8, 18129–18144. [Google Scholar] [CrossRef] [Green Version]
- Li, Y.; Xiao, F.; Li, W.; Hu, P.; Xu, R.; Li, J.; Li, G.; Zhu, C. Overexpression of opa interacting protein 5 increases the progression of liver cancer via bmpr2/jun/chek1/rac1 dysregulation. Oncol. Rep. 2019, 41, 2075–2088. [Google Scholar] [CrossRef] [Green Version]
- Li, S.; Xuan, Y.; Gao, B.; Sun, X.; Miao, S.; Lu, T.; Wang, Y.; Jiao, W. Identification of an eight-gene prognostic signature for lung adenocarcinoma. Cancer Manag. Res. 2018, 10, 3383–3392. [Google Scholar] [CrossRef] [PubMed] [Green Version]
- Li, H.C.; Chen, Y.F.; Feng, W.; Cai, H.; Mei, Y.; Jiang, Y.M.; Chen, T.; Xu, K.; Feng, D.X. Loss of the opa interacting protein 5 inhibits breast cancer proliferation through mir-139-5p/notch1 pathway. Gene 2017, 603, 1–8. [Google Scholar] [CrossRef]
- Chun, H.K.; Chung, K.S.; Kim, H.C.; Kang, J.E.; Kang, M.A.; Kim, J.T.; Choi, E.H.; Jung, K.E.; Kim, M.H.; Song, E.Y.; et al. Oip5 is a highly expressed potential therapeutic target for colorectal and gastric cancers. BMB Rep. 2010, 43, 349–354. [Google Scholar] [CrossRef] [PubMed]
- Nakamura, Y.; Tanaka, F.; Nagahara, H.; Ieta, K.; Haraguchi, N.; Mimori, K.; Sasaki, A.; Inoue, H.; Yanaga, K.; Mori, M. Opa interacting protein 5 (oip5) is a novel cancer-testis specific gene in gastric cancer. Ann. Surg. Oncol. 2007, 14, 885–892. [Google Scholar] [CrossRef]
- Afsharpad, M.; Nowroozi, M.R.; Mobasheri, M.B.; Ayati, M.; Nekoohesh, L.; Saffari, M.; Zendehdel, K.; Modarressi, M.H. Cancer-testis antigens as new candidate diagnostic biomarkers for transitional cell carcinoma of bladder. Pathol. Oncol. Res. POR 2019, 25, 191–199. [Google Scholar] [CrossRef] [PubMed]
- Wang, D.; Chen, Z.; Lin, F.; Wang, Z.; Gao, Q.; Xie, H.; Xiao, H.; Zhou, Y.; Zhang, F.; Ma, Y.; et al. Oip5 promotes growth, metastasis and chemoresistance to cisplatin in bladder cancer cells. J. Cancer 2018, 9, 4684–4695. [Google Scholar] [CrossRef] [PubMed]
- He, X.; Hou, J.; Ping, J.; Wen, D.; He, J. Opa interacting protein 5 acts as an oncogene in bladder cancer. J. Cancer Res. Clin. Oncol. 2017, 143, 2221–2233. [Google Scholar] [CrossRef]
- He, X.; Ding, X.; Wen, D.; Hou, J.; Ping, J.; He, J. Exploration of the pathways and interaction network involved in bladder cancer cell line with knockdown of opa interacting protein 5. Pathol. Res. Pract. 2017, 213, 1059–1066. [Google Scholar] [CrossRef]
- Tanaka, A.; Sakaguchi, S. Targeting treg cells in cancer immunotherapy. Eur. J. Immunol. 2019, 49, 1140–1146. [Google Scholar] [CrossRef] [Green Version]
- He, L.; Fan, C.; Kapoor, A.; Ingram, A.J.; Rybak, A.P.; Austin, R.C.; Dickhout, J.; Cutz, J.C.; Scholey, J.; Tang, D. Alpha-mannosidase 2c1 attenuates pten function in prostate cancer cells. Nat. Commun. 2011, 2, 307. [Google Scholar] [CrossRef] [PubMed]
- Jiang, Y.; Lin, X.; Kapoor, A.; He, L.; Wei, F.; Gu, Y.; Mei, W.; Zhao, K.; Yang, H.; Tang, D. Fam84b promotes prostate tumorigenesis through a network alteration. Ther. Adv. Med. Oncol. 2019, 11, 1758835919846372. [Google Scholar] [CrossRef] [Green Version]
- Zhou, Y.; Zhou, B.; Pache, L.; Chang, M.; Khodabakhshi, A.H.; Tanaseichuk, O.; Benner, C.; Chanda, S.K. Metascape provides a biologist-oriented resource for the analysis of systems-level datasets. Nat. Commun. 2019, 10, 1523. [Google Scholar] [CrossRef]
- Cerami, E.; Gao, J.; Dogrusoz, U.; Gross, B.E.; Sumer, S.O.; Aksoy, B.A.; Jacobsen, A.; Byrne, C.J.; Heuer, M.L.; Larsson, E.; et al. The cbio cancer genomics portal: An open platform for exploring multidimensional cancer genomics data. Cancer Discov. 2012, 2, 401–404. [Google Scholar] [CrossRef] [Green Version]
- Gao, J.; Aksoy, B.A.; Dogrusoz, U.; Dresdner, G.; Gross, B.; Sumer, S.O.; Sun, Y.; Jacobsen, A.; Sinha, R.; Larsson, E.; et al. Integrative analysis of complex cancer genomics and clinical profiles using the cbioportal. Sci. Signal. 2013, 6, pl1. [Google Scholar] [CrossRef] [Green Version]
- Chandrashekar, D.S.; Bashel, B.; Balasubramanya, S.A.H.; Creighton, C.J.; Ponce-Rodriguez, I.; Chakravarthi, B.; Varambally, S. Ualcan: A portal for facilitating tumor subgroup gene expression and survival analyses. Neoplasia 2017, 19, 649–658. [Google Scholar] [CrossRef]
- Jiang, Y.; Mei, W.; Gu, Y.; Lin, X.; He, L.; Zeng, H.; Wei, F.; Wan, X.; Yang, H.; Major, P.; et al. Construction of a set of novel and robust gene expression signatures predicting prostate cancer recurrence. Mol. Oncol. 2018, 12, 1559–1578. [Google Scholar] [CrossRef] [Green Version]
- Brodaczewska, K.K.; Szczylik, C.; Fiedorowicz, M.; Porta, C.; Czarnecka, A.M. Choosing the right cell line for renal cell cancer research. Mol. Cancer 2016, 15, 83. [Google Scholar] [CrossRef] [PubMed] [Green Version]
- Schmidt, L.; Junker, K.; Nakaigawa, N.; Kinjerski, T.; Weirich, G.; Miller, M.; Lubensky, I.; Neumann, H.P.; Brauch, H.; Decker, J.; et al. Novel mutations of the met proto-oncogene in papillary renal carcinomas. Oncogene 1999, 18, 2343–2350. [Google Scholar] [CrossRef] [PubMed] [Green Version]
- Scholl, C.; Frohling, S.; Dunn, I.F.; Schinzel, A.C.; Barbie, D.A.; Kim, S.Y.; Silver, S.J.; Tamayo, P.; Wadlow, R.C.; Ramaswamy, S.; et al. Synthetic lethal interaction between oncogenic kras dependency and stk33 suppression in human cancer cells. Cell 2009, 137, 821–834. [Google Scholar] [CrossRef] [PubMed] [Green Version]
- Alhamdoosh, M.; Law, C.W.; Tian, L.; Sheridan, J.M.; Ng, M.; Ritchie, M.E. Easy and efficient ensemble gene set testing with egsea. F1000Research 2017, 6, 2010. [Google Scholar] [CrossRef] [PubMed]
- Gu, Y.; Li, T.; Kapoor, A.; Major, P.; Tang, D. Contactin 1: An important and emerging oncogenic protein promoting cancer progression and metastasis. Genes 2020, 11, 874. [Google Scholar] [CrossRef] [PubMed]
- Brott, T.; Marler, J.R.; Olinger, C.P.; Adams, H.P., Jr.; Tomsick, T.; Barsan, W.G.; Biller, J.; Eberle, R.; Hertzberg, V.; Walker, M. Measurements of acute cerebral infarction: Lesion size by computed tomography. Stroke 1989, 20, 871–875. [Google Scholar] [CrossRef] [PubMed] [Green Version]
- Angell, H.; Galon, J. From the immune contexture to the immunoscore: The role of prognostic and predictive immune markers in cancer. Curr. Opin. Immunol. 2013, 25, 261–267. [Google Scholar] [CrossRef] [PubMed]
- Gentles, A.J.; Newman, A.M.; Liu, C.L.; Bratman, S.V.; Feng, W.; Kim, D.; Nair, V.S.; Xu, Y.; Khuong, A.; Hoang, C.D.; et al. The prognostic landscape of genes and infiltrating immune cells across human cancers. Nat. Med. 2015, 21, 938–945. [Google Scholar] [CrossRef]
- Newman, A.M.; Steen, C.B.; Liu, C.L.; Gentles, A.J.; Chaudhuri, A.A.; Scherer, F.; Khodadoust, M.S.; Esfahani, M.S.; Luca, B.A.; Steiner, D.; et al. Determining cell type abundance and expression from bulk tissues with digital cytometry. Nat. Biotechnol. 2019, 37, 773–782. [Google Scholar] [CrossRef] [PubMed]
- Reddy, J.P.; Peddibhotla, S.; Bu, W.; Zhao, J.; Haricharan, S.; Du, Y.C.; Podsypanina, K.; Rosen, J.M.; Donehower, L.A.; Li, Y. Defining the atm-mediated barrier to tumorigenesis in somatic mammary cells following erbb2 activation. Proc. Natl. Acad. Sci. USA 2010, 107, 3728–3733. [Google Scholar] [CrossRef] [Green Version]
- Hashimoto, M.; Kamphorst, A.O.; Im, S.J.; Kissick, H.T.; Pillai, R.N.; Ramalingam, S.S.; Araki, K.; Ahmed, R. Cd8 t cell exhaustion in chronic infection and cancer: Opportunities for interventions. Annu. Rev. Med. 2018, 69, 301–318. [Google Scholar] [CrossRef]
- Wing, K.; Onishi, Y.; Prieto-Martin, P.; Yamaguchi, T.; Miyara, M.; Fehervari, Z.; Nomura, T.; Sakaguchi, S. Ctla-4 control over foxp3+ regulatory t cell function. Science 2008, 322, 271–275. [Google Scholar] [CrossRef]
- Ostuni, R.; Kratochvill, F.; Murray, P.J.; Natoli, G. Macrophages and cancer: From mechanisms to therapeutic implications. Trends Immunol. 2015, 36, 229–239. [Google Scholar] [CrossRef]
- Lamkin, D.M.; Ho, H.Y.; Ong, T.H.; Kawanishi, C.K.; Stoffers, V.L.; Ahlawat, N.; Ma, J.C.Y.; Arevalo, J.M.G.; Cole, S.W.; Sloan, E.K. Beta-adrenergic-stimulated macrophages: Comprehensive localization in the m1-m2 spectrum. Brain Behav. Immun. 2016, 57, 338–346. [Google Scholar] [CrossRef] [Green Version]
- Hayashi, T.; Fujita, Y.; Iwasaki, O.; Adachi, Y.; Takahashi, K.; Yanagida, M. Mis16 and mis18 are required for cenp-a loading and histone deacetylation at centromeres. Cell 2004, 118, 715–729. [Google Scholar] [CrossRef] [Green Version]
- Fujita, Y.; Hayashi, T.; Kiyomitsu, T.; Toyoda, Y.; Kokubu, A.; Obuse, C.; Yanagida, M. Priming of centromere for cenp-a recruitment by human hmis18alpha, hmis18beta, and m18bp1. Dev. Cell 2007, 12, 17–30. [Google Scholar] [CrossRef] [Green Version]
- McKinley, K.L.; Cheeseman, I.M. Polo-like kinase 1 licenses cenp-a deposition at centromeres. Cell 2014, 158, 397–411. [Google Scholar] [CrossRef] [Green Version]
- Gutteridge, R.E.; Ndiaye, M.A.; Liu, X.; Ahmad, N. Plk1 inhibitors in cancer therapy: From laboratory to clinics. Mol. Cancer 2016, 15, 1427–1435. [Google Scholar] [CrossRef] [PubMed] [Green Version]
- Raab, C.A.; Raab, M.; Becker, S.; Strebhardt, K. Non-mitotic functions of polo-like kinases in cancer cells. Biochim. Biophys. Acta. Rev. Cancer 2021, 1875, 188467. [Google Scholar] [CrossRef]
- Hudson, D.F.; Amor, D.J.; Boys, A.; Butler, K.; Williams, L.; Zhang, T.; Kalitsis, P. Loss of rmi2 increases genome instability and causes a bloom-like syndrome. PLoS Genet. 2016, 12, e1006483. [Google Scholar] [CrossRef] [PubMed] [Green Version]
- Yasuhara, T.; Suzuki, T.; Katsura, M.; Miyagawa, K. Rad54b serves as a scaffold in the DNA damage response that limits checkpoint strength. Nat. Commun. 2014, 5, 5426. [Google Scholar] [CrossRef] [PubMed] [Green Version]
- Ehlen, A.; Martin, C.; Miron, S.; Julien, M.; Theillet, F.X.; Ropars, V.; Sessa, G.; Beaurepere, R.; Boucherit, V.; Duchambon, P.; et al. Proper chromosome alignment depends on brca2 phosphorylation by plk1. Nat. Commun 2020, 11, 1819. [Google Scholar] [CrossRef] [PubMed] [Green Version]
- Ghafouri-Fard, S.; Dashti, S.; Farsi, M.; Hussen, B.M.; Taheri, M. A review on the role of oncogenic lncrna oip5-as1 in human malignancies. Biomed. Pharmacother. 2021, 137, 111366. [Google Scholar] [CrossRef]
- Yang, J.; Jiang, B.; Hai, J.; Duan, S.; Dong, X.; Chen, C. Long noncoding rna opa-interacting protein 5 antisense transcript 1 promotes proliferation and invasion through elevating integrin alpha6 expression by sponging mir-143-3p in cervical cancer. J. Cell Biochem. 2019, 120, 907–916. [Google Scholar] [CrossRef] [PubMed] [Green Version]
- Zhang, Z.; Liu, F.; Yang, F.; Liu, Y. Kockdown of oip5-as1 expression inhibits proliferation, metastasis and emt progress in hepatoblastoma cells through up-regulating mir-186a-5p and down-regulating zeb1. Biomed. Pharmacother. 2018, 101, 14–23. [Google Scholar] [CrossRef] [PubMed]
- Salmaninejad, A.; Zamani, M.R.; Pourvahedi, M.; Golchehre, Z.; Hosseini Bereshneh, A.; Rezaei, N. Cancer/testis antigens: Expression, regulation, tumor invasion, and use in immunotherapy of cancers. Immunol. Investig. 2016, 45, 619–640. [Google Scholar] [CrossRef] [PubMed]
- Tarnowski, M.; Czerewaty, M.; Deskur, A.; Safranow, K.; Marlicz, W.; Urasinska, E.; Ratajczak, M.Z.; Starzynska, T. Expression of cancer testis antigens in colorectal cancer: New prognostic and therapeutic implications. Dis. Markers 2016, 2016, 1987505. [Google Scholar] [CrossRef] [Green Version]
- Pal, S.K.; Tangen, C.; Thompson, I.M., Jr.; Balzer-Haas, N.; George, D.J.; Heng, D.Y.C.; Shuch, B.; Stein, M.; Tretiakova, M.; Humphrey, P.; et al. A comparison of sunitinib with cabozantinib, crizotinib, and savolitinib for treatment of advanced papillary renal cell carcinoma: A randomised, open-label, phase 2 trial. Lancet 2021, 397, 695–703. [Google Scholar] [CrossRef]









| Parameter | Age (Year) | Male (n) | Female (n) | T1 (n) | T2 (n) | T3 (n) |
|---|---|---|---|---|---|---|
| Details | 49.5 (39.8–61) | 11 | 9 | 13 | 6 | 1 |
| Gene | OS 1 | p Value | CIMP 2 | p Value | Tumor 3 | p Value |
|---|---|---|---|---|---|---|
| SLC7A11 | + | 0.0135 * | Up | 8.4 × 10−5 *** | Up | 1.68 × 10−5 *** |
| PCSK5 4 | + | 6.73 × 10−10 *** | Up | 0.0085 ** | Down | 0.011 * |
| STC2 4 | + | 1.72 × 10−6 *** | Up | 2.03 × 10−5 *** | None | NS |
| TEX15 4 | + | 0.00101 ** | Up | 0.074 | Down | 1.55 × 10−5 *** |
| ESCO2 5 | + | 6.89 × 10−10 *** | Up | 0.0149 * | Up | 1.67 × 10−12 *** |
| OIP5 4 | + | 7.41 × 10−12 *** | Up | 8.07 × 10−5 *** | Up | 1.44 × 10−15 *** |
| PLK1 5 | + | 5.58 × 10−15 *** | Up | 0.0241 * | Up | <1 × 10−12 *** |
| ELOVL2 5 | + | 4.36 × 10−8 *** | Up | 0.0197 * | Up | 4.34 × 10−7 *** |
| LYPD6 4 | N | NS | Up | 0.0236 * | Down | 4.82 × 10−8 *** |
| ATAD2 5 | + | 1.84 × 10−13 *** | Up | 0.00446 ** | Up | 3.80 × 10−8 *** |
| ISM1 4 | + | 0.00237 ** | N | NS | None | NS |
| TK1 5 | + | 1.51 × 10−10 *** | Up | 0.0126 * | Up | 5.97 × 10−8 *** |
| TRIB3 5 | + | 2.26 × 10−6 *** | Up | 6.19 × 10−9 *** | Up | 3.23 × 10−13 *** |
| KIAA1324L 4 | N | NS | Up | 0.0346 * | None | NS |
| SLIT3 5 | + | 0.000677 *** | N | NS | Down | 6.05 × 10−9 *** |
| COL14A1 | + | 0.00114 ** | N | NS | Down | 3.21 × 10−7 *** |
| FAM40B | N | NS | Up | 0.0203 * | None | NS |
| STOX1 | N | NS | N | NS | Down | 1.89 × 10−14 *** |
| ABCA12 5 | + | 9.87 × 10−5 *** | Up | 0.0182 * | Up | <1 × 10−12 *** |
| RGS20 | N | NS | Up | 0.0377 * | Up | 1.63 × 10−12 *** |
| ACCN2 | + | 0.0105 * | Up | 1.57 × 10−4 *** | None | NS |
| DPYSL3 5 | + | 2.18 × 10−6 *** | Up | 3.37 × 10−4 *** | Down | 7.92 × 10−5 *** |
| STAT4 5 | + | 0.024 * | N | NS | Up | 7.34 × 10−8 *** |
| CALCRL 4 | + | 0.0378 * | Up | 0.0024 ** | Down | 7.29 × 10−11 *** |
| SRXN1 | + | 0.0258 * | Up | 0.0102 * | Up | 3.39 × 10−10 *** |
| FAR2 | N | NS | Down2a | 0.0049 ** | Down | 0.0165 * |
| TPD52 5 | + | 8.63 × 10−7 *** | Up | 8.08 × 10−4 *** | Down | 1.62 × 10−12 *** |
| ZNF239 4 | + | 8.96 × 10−6 *** | Up | 0.00488 ** | None | NS |
| C16orf75 5 | + | 1.3 × 10−10 *** | Up | 2.56 × 10−12 *** | Up | 6.13 × 10−10 *** |
| HEYL 5 | + | 0.000855 *** | Up | 0.0312 * | Down | 2.52 × 10−6 *** |
| F2R 4 | + | 7.34 × 10−7 *** | Up | 1.89 × 10−5 *** | Down | 2.81 × 10−9 *** |
| KCNJ8 4 | + | 0.000334 *** | N | NS | Down | 4.02 × 10−5 *** |
| RAD54B 5 | + | 0.000931 *** | Up | 0.0197 * | Up | 1.14 × 10−9 *** |
| KCNK1 4 | + | 4.35 × 10−6 *** | Up | 0.00816 ** | Down | 0.00236 ** |
| ZNF391 5 | + | 0.00543 ** | N | NS | Down | 4.24 × 10−4 *** |
| POLR3G 5 | + | 0.000266 *** | N | NS | Up | 1.74 × 10−5 *** |
| MEIS1 | N | NS | Up | 0.0046 ** | Down | 9.44 × 10−12 *** |
| MCM8 5 | + | 0.00612 ** | N | NS | None | NS |
| SNX16 5 | + | 2.29 × 10−7 *** | Up | 3.51 × 10−5 *** | None | NS |
| SPAG1 5 | + | 0.000246 *** | Up | 5.15 × 10−4 *** | None | NS |
| CX3CL1 5 | − | 0.000679 *** | Down | 1.98 × 10−6 *** | Up | 4.47 × 10−8 *** |
| DYNC2LI1 | − | 0.00415 ** | Down | 2.01 × 10−4 *** | Up | 1.62 × 10−12 *** |
| ACSS2 4 | − | 0.0214 * | Down | 1.62 × 10−12 *** | Down | 1.73 × 10−5 *** |
| HS3ST5 4 | N | NS | Down | 6.1 × 10−5 *** | None | NS |
| DPF3 4 | N | NS | Down 2a | 0.0027 ** | Down | 3.98 × 10−5 *** |
| ZNF862 | N | NS | Down | 1.83 × 10−11 *** | Up | 7.87 × 10−12 *** |
| LHPP 5 | − | 0.00907 ** | N | NS | Down | 0.0496 * |
| PITPNM3 | − | 0.0391 * | N | NS | Down | 7.08 × 10−11 *** |
| GNG7 5 | − | 0.000249 *** | N | NS | Down | 3.30 × 10−9 *** |
| CHD5 4 | N | NS | Down | 6.26 × 10−5 *** | None | NS |
| CCDC106 5 | − | 0.000256 *** | Down | 1.01 × 10−6 *** | None | NS |
| NBL1 | - | 0.0211 * | Down | 4.47 × 10−5 *** | Up | <1 × 10−12 *** |
| LYNX1 5 | − | 0.00675 ** | Down | 2.29 × 10−5 *** | Down | 2.29 × 10−8 *** |
| PHYHIP | N | NS | Down | 4.79 × 10−4 *** | None | NS |
| NRXN3 | N | NS | N | NS | Down | 1.87 × 10−9 *** |
| TMEM130 4 | N | NS | Down | 2.25 × 10−12 *** | Down | 4.59 × 10−12 *** |
| EREG 4 | N | NS | Down | 0.00318 ** | Up | 1.70 × 10−12 *** |
| C2orf62 | − | 0.00479 ** | Down | 1.97 × 10−4 *** | Up | 1.62 × 10−12 *** |
| CCDC135 | − | 0.0478 * | Down | <1 × 10−12 *** | Up | 1.62 × 10−12 *** |
| SYCE1L | N | NS | Down | 2.56 × 10−12 *** | Up | <1 × 10−12 *** |
| GAL3ST3 | N | NS | Down | 1.63 × 10−12 *** | Down | 7.38 × 10−4 *** |
| SPATA18 5 | − | 1.82 × 10−7 *** | Down | 1.62 × 10−12 *** | Up | 1.62 × 10−12 *** |
| C6orf138 4 | N | NS | Down | 0.026 * | Up | 1.62 × 10−12 *** |
| ABI3BP | N | NS | Down | 5.83 × 10−11 *** | Up | <1 × 10−12 *** |
| CNTN6 4 | N | NS | Down | 5.07 × 10−11 *** | Up | <1 × 10−12 *** |
| SCEL 4 | − | 0.0331 * | Down | 1.66 × 10−12 *** | Up | <1 × 10−12 *** |
| Factors | Univariate Cox Analysis | Multivariate Cox Analysis | ||||
|---|---|---|---|---|---|---|
| HR | 95% CI | p-Value | HR | 95% CI | p-Value | |
| Overlap66 | 2.72 | 2.14–3.46 | 3.82 × 10−16 *** | 3.03 | 2.29–4.01 | 1.15 × 10−14 *** |
| Overlap21 | 2.72 | 2.19–3.38 | <2 × 10−16 *** | 2.71 | 2.1–3.5 | 2.81 × 10−14 *** |
| Age | 1.01 | 0.98–1.04 | 0.504 | 1.04 i 1.03 ii | 1.01–1.08 1.003–1.064 | 0.0119 * 0.0333 * |
| Sex | 0.67 | 0.34–1.36 | 0.268 | 0.80 i 1.45 ii | 0.36–1.76 0.67–3.13 | 0.576 0.346 |
| Tstage 1 | 5.13 | 2.73–9.62 | 3.53 × 10−7 *** | 1.75 i 3.28 ii | 0.81–3.76 1.61–6.65 | 0.154 0.001 ** |
Publisher’s Note: MDPI stays neutral with regard to jurisdictional claims in published maps and institutional affiliations. |
© 2021 by the authors. Licensee MDPI, Basel, Switzerland. This article is an open access article distributed under the terms and conditions of the Creative Commons Attribution (CC BY) license (https://creativecommons.org/licenses/by/4.0/).
Share and Cite
Chow, M.J.; Gu, Y.; He, L.; Lin, X.; Dong, Y.; Mei, W.; Kapoor, A.; Tang, D. Prognostic and Therapeutic Potential of the OIP5 Network in Papillary Renal Cell Carcinoma. Cancers 2021, 13, 4483. https://doi.org/10.3390/cancers13174483
Chow MJ, Gu Y, He L, Lin X, Dong Y, Mei W, Kapoor A, Tang D. Prognostic and Therapeutic Potential of the OIP5 Network in Papillary Renal Cell Carcinoma. Cancers. 2021; 13(17):4483. https://doi.org/10.3390/cancers13174483
Chicago/Turabian StyleChow, Mathilda Jing, Yan Gu, Lizhi He, Xiaozeng Lin, Ying Dong, Wenjuan Mei, Anil Kapoor, and Damu Tang. 2021. "Prognostic and Therapeutic Potential of the OIP5 Network in Papillary Renal Cell Carcinoma" Cancers 13, no. 17: 4483. https://doi.org/10.3390/cancers13174483
APA StyleChow, M. J., Gu, Y., He, L., Lin, X., Dong, Y., Mei, W., Kapoor, A., & Tang, D. (2021). Prognostic and Therapeutic Potential of the OIP5 Network in Papillary Renal Cell Carcinoma. Cancers, 13(17), 4483. https://doi.org/10.3390/cancers13174483

