The Value of Serum MicroRNA Expression Signature in Predicting Refractoriness to Bortezomib-Based Therapy in Multiple Myeloma Patients
Simple Summary
Abstract
1. Introduction
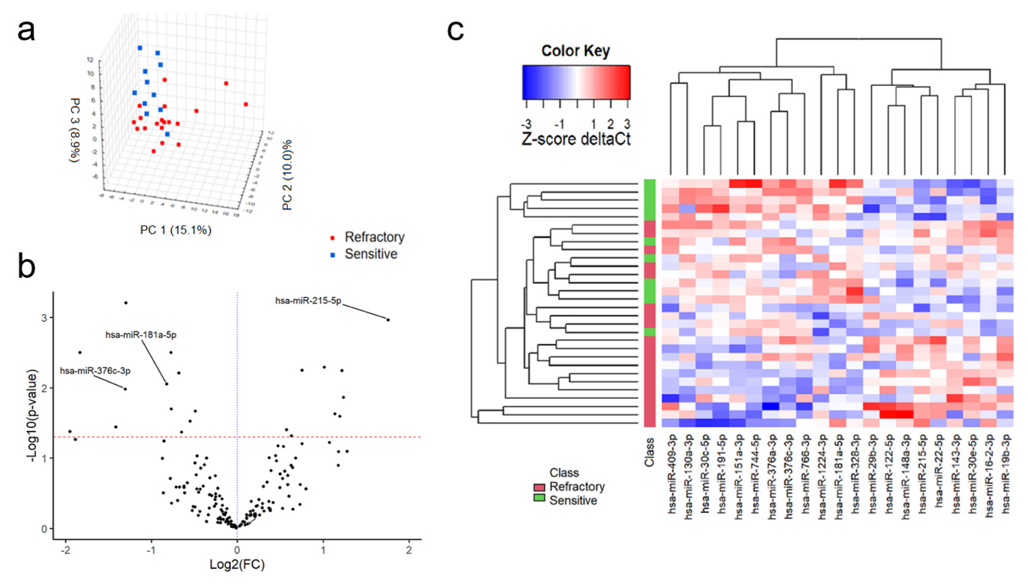
2. Results
3. Discussion
4. Materials and Methods
4.1. Patients
4.2. Serum Collection
4.3. miRNA Isolation
4.4. Determination of MicroRNA Profile
4.5. Reverse Transcriptase Reaction
4.6. Real Time PCR (qPCR)
4.7. Statistical Analysis
4.7.1. Data Preparation
4.7.2. Analysis
4.7.3. Internal Validation
5. Conclusions
Supplementary Materials
Author Contributions
Funding
Acknowledgments
Conflicts of Interest
Abbreviations
| BM | bone marrow |
| Bcl-2 | B-Cell Leukemia/Lymphoma 2 |
| FISH | fluorescent in situ hybridization |
| MM | Multiple myeloma |
| MiRNAs | MicroRNAs |
| MeV | Multi Experiment Viewer |
| Mcl-1 | myeloid cell leukemia sequence 1 |
| MGUS | monoclonal gammopathy of unknown significance |
| qRT-PCR | quantitative real-time polymerase chain reaction |
| CLL | lymphocytic leukemia |
| CR | complete response |
| VGPR | very good partial response |
| OS | overall survival |
| PCR | polymerase chain reaction |
| PFS | progression free survival |
| PR | partial response |
| ROC | receiver operating characteristics |
| RUNX1 | runt-related transcription factor 1 |
| AUC | area under the curve |
References
- Palumbo, A.; Anderson, K. Multiple myeloma. N. Engl. J. Med. 2011, 364, 1046–1060. [Google Scholar] [CrossRef] [PubMed]
- Hideshima, T.; Mitsiades, C.; Tonon, G.; Richardson, P.G.; Anderson, K.C. Understanding multiple myeloma pathogenesis in the bone marrow to identify new therapeutic targets. Nat. Rev. Cancer 2007, 7, 585–598. [Google Scholar] [CrossRef] [PubMed]
- Becker, N. Epidemiology of multiple myeloma. Methods Mol. Biol. 2011, 183, 25–35. [Google Scholar]
- Morgan, G.; Walker, B.A.; Davies, F.E. The genetic architecture of multiple myeloma. Nat. Rev. Cancer 2012, 12, 335–348. [Google Scholar] [CrossRef] [PubMed]
- Robak, P.; Węgłowska, E.; Dróżdż, I.; Mikulski, D.; Jarych, D.; Ferlińska, M.; Wawrzyniak, E.; Misiewicz, M.; Smolewski, P.; Fendler, W.; et al. Cytokine and chemokine profile in patients with multiple myeloma treated with bortezomib. Mediat. Inflamm. 2020, 2020, 1835836. [Google Scholar] [CrossRef]
- Dimopoulos, M.A.; Richardson, P.G.; Moreau, P.; Anderson, K.C. Current treatment landscape for relapsed and/or refractory multiple myeloma. Nat. Rev. Clin. Oncol. 2014, 12, 42–54. [Google Scholar] [CrossRef]
- Robak, P.; Robak, T. Bortezomib for the treatment of hematologic malignancies: 15 years later. Drugs RD 2019, 19, 73–92. [Google Scholar] [CrossRef]
- Mohan, M.; Matin, A.; Davies, F. Update on the optimal use of bortezomib in the treatment of multiple myeloma. Cancer Manag. Res. 2017, 9, 51–63. [Google Scholar] [CrossRef]
- Robak, P.; Drozdz, I.; Szemraj, J.; Robak, T. Drug resistance in multiple myeloma. Cancer Treat. Rev. 2018, 70, 199–208. [Google Scholar] [CrossRef]
- Bartel, B. MicroRNAs: Genomics, biogenesis, mechanism, and function. Cell 2004, 116, 281–297. [Google Scholar] [CrossRef]
- Handa, H.; Murakami, Y.; Ishihara, R.; Kimura-Masuda, K.; Masuda, Y. The role and function of microrna in the pathogenesis of multiple myeloma. Cancers 2019, 11, 1738. [Google Scholar] [CrossRef] [PubMed]
- Pourhanifeh, M.H.; Mahjoubin-Tehran, M.; Shafiee, A.; Hajighadimi, S.; Moradizarmehri, S.; Mirzaei, H.; Asemi, Z. MicroRNAs and exosomes: Small molecules with big actions in multiple myeloma pathogenesis. IUBMB Life 2019, 72, 314–333. [Google Scholar] [CrossRef] [PubMed]
- Liu, M.; Huang, F.; Zhang, D.; Ju, J.; Wu, X.B.; Wang, Y.; Wang, Y.; Wu, Y.; Nie, M.; Li, Z.; et al. Heterochromatin protein HP1gamma promotes colorectal cancer progression and is regulated by miR-30a. Cancer Res. 2015, 75, 4593–4604. [Google Scholar] [CrossRef] [PubMed]
- Al Masri, A.; Price-Troska, T.; Chesi, M.; Chung, T.-H.; Kim, S.; Carpten, J.; Bergsagel, P.L.; Fonseca, R. MicroRNA expression analysis in multiple myeloma. Blood 2005, 106, 1554. [Google Scholar] [CrossRef]
- Roccaro, A.M.; Sacco, A.; Thompson, B.; Leleu, X.; Azab, A.K.; Azab, F.; Runnels, J.; Jia, X.; Ngo, H.T.; Melhem, M.R.; et al. MicroRNAs 15a and 16 regulate tumor proliferation in multiple myeloma. Blood 2009, 113, 6669–6680. [Google Scholar] [CrossRef]
- Löffler, D.; Brocke-Heidrich, K.; Pfeifer, G.; Stocsits, C.; Hackermüller, J.; Kretzschmar, A.K.; Burger, R.; Gramatzki, M.; Blumert, C.; Bauer, K.; et al. Interleukin-6–dependent survival of multiple myeloma cells involves the Stat3-mediated induction of microRNA-21 through a highly conserved enhancer. Blood 2007, 110, 1330–1333. [Google Scholar] [CrossRef]
- Gupta, N.; Kumar, R.; Seth, T.; Garg, B.; Sati, H.C.; Sharma, A. Clinical significance of circulatory microRNA-203 in serum as novel potential diagnostic marker for multiple myeloma. J. Cancer Res. Clin. Oncol. 2019, 145, 1601–1611. [Google Scholar] [CrossRef]
- DeSantis, V.; Saltarella, I.; Lamanuzzi, A.; Melaccio, A.; Solimando, A.G.; Mariggiò, M.A.; Racanelli, V.; Paradiso, A.; Vacca, A.; Frassanito, M.A. MicroRNAs-based nano-strategies as new therapeutic approach in multiple myeloma to overcome disease progression and drug resistance. Int. J. Mol. Sci. 2020, 21, 3084. [Google Scholar] [CrossRef]
- Abdi, J.; Jian, H.; Chang, H. Role of micro-RNAs in drug resistance of multiple myeloma. Oncotarget 2016, 7, 60723–60735. [Google Scholar] [CrossRef]
- Hao, M.; Zhang, L.; An, G.; Sui, W.; Yu, Z.; Zou, D.; Xu, Y.; Chang, H.; Qiu, L. Suppressing miRNA-15a/-16 expression by interleukin-6 enhances drug-resistance in myeloma cells. J. Hematol. Oncol. 2011, 4, 37. [Google Scholar] [CrossRef]
- Di Martino, M.T.; Gullà, A.; Cantafio, M.E.; Lionetti, M.; Leone, E.; Amodio, N.; Guzzi, P.H.; Foresta, U.; Conforti, F.; Cannataro, M.; et al. In vitro and in vivo anti-tumor activity of miR-221/222 inhibitors in multiple myeloma. Oncotarget 2013, 4, 242–255. [Google Scholar] [CrossRef] [PubMed]
- Gullà, A.; Di Martino, M.T.; Cantafio, M.E.G.; Morelli, E.; Amodio, N.; Botta, C.; Pitari, M.R.; Lio, S.G.; Britti, D.; Stamato, M.A.; et al. A 13 mer LNA-i-miR-221 inhibitor restores drug sensitivity in melphalan-refractory multiple myeloma cells. Clin. Cancer Res. 2015, 22, 1222–1233. [Google Scholar] [CrossRef] [PubMed]
- Yu, X.; Zheng, H.; Chan, M.T.; Wu, W.K. Modulation of chemoresponsiveness to platinum-based agents by microRNAs in cancer. Am. J. Cancer Res. 2017, 7, 1769–1778. [Google Scholar]
- Liu, P.; Wu, X.; Dai, L.; Ge, Z.; Gao, C.; Zhang, H.; Wang, F.; Zhang, X.; Chen, B. Gambogenic acid exerts antitumor activity in hypoxic multiple myeloma cells by regulation of miR-21. J. Cancer 2017, 8, 3278–3286. [Google Scholar] [CrossRef] [PubMed]
- Wang, J.; Zhang, C.; Peng, X.; Liu, K.; Zhao, L.; Chen, X.; Yu, H.; Lai, Y. A combination of four serum miRNAs for screening of lung adenocarcinoma. Hum. Cell 2020, 1–9. [Google Scholar] [CrossRef]
- Pan, Y.; Zhang, Y.; Liu, W.; Huang, Y.; Shen, X.; Jing, R.; Pu, J.; Wang, X.; Ju, S.; Cong, H.; et al. LncRNA H19 overexpression induces bortezomib resistance in multiple myeloma by targeting MCL-1 via miR-29b-3p. Cell Death Dis. 2019, 10, 1–14. [Google Scholar] [CrossRef]
- Rastgoo, N.; Wu, J.; Liu, M.; Pourabdollah, M.; Atenafu, E.G.; Reece, D.; Chen, W.; Chang, H. Targeting CD47/TNFAIP8 by miR-155 overcomes drug resistance and inhibits tumor growth through induction of phagocytosis and apoptosis in multiple myeloma. Haematologica 2019, 227579. [Google Scholar] [CrossRef]
- Abdi, J.; Rastgoo, N.; Chen, Y.; Chen, G.A.; Chang, H. Ectopic expression of BIRC5-targeting miR-101-3p overcomes bone marrow stroma-mediated drug resistance in multiple myeloma cells. BMC Cancer 2019, 19, 975. [Google Scholar] [CrossRef]
- Wu, Y.; Zhu, X.; Shen, R.; Huang, J.; Xu, X.; He, S. miR-182 contributes to cell adhesion-mediated drug resistance in multiple myeloma via targeting PDCD4. Pathol. Res. Pr. 2019, 215, 152603. [Google Scholar] [CrossRef]
- Amodio, N.; Cantafio, M.E.G.; Botta, C.; Agosti, V.; Federico, C.; Caracciolo, D.; Ronchetti, D.; Rossi, M.; Driessen, C.; Neri, A.; et al. Replacement of miR-155 elicits tumor suppressive activity and antagonizes bortezomib resistance in multiple myeloma. Cancers 2019, 11, 236. [Google Scholar] [CrossRef]
- Tian, F.; Zhan, Y.; Zhu, W.; Li, J.; Tang, M.; Chen, X.; Jiang, J. MicroRNA-497 inhibits multiple myeloma growth and increases susceptibility to bortezomib by targeting Bcl-2. Int. J. Mol. Med. 2018. [Google Scholar] [CrossRef]
- Liu, S.; Zhang, Y.; Huang, C.; Lin, S. miR-215-5p is an anticancer gene in multiple myeloma by targeting RUNX1 and deactivating the PI3K/AKT/mTOR pathway. J. Cell. Biochem. 2019, 121, 1475–1490. [Google Scholar] [CrossRef] [PubMed]
- Gregorová, J.; Vrábel, D.; Radová, L.A.; Gablo, N.; Almaši, M.; Štork, M.; Slabý, O.; Pour, L.; Minařík, J.; Ševčíková, S. [MicroRNA analysis for extramedullary multiple myeloma relapse]. Klin. Onkol. 2018, 31, 148–150. [Google Scholar] [PubMed]
- Liu, D.; Wang, J.; Liu, M. Long noncoding RNA TUG1 promotes proliferation and inhibits apoptosis in multiple myeloma by inhibiting miR-29b-3p. Biosci Rep. 2019, 39, BSR20182489. [Google Scholar] [CrossRef] [PubMed]
- Tianhua, Y.; Dianqiu, L.; Xuanhe, Z.; Zhe, Z.; Dongmei, G. Long non-coding RNA Sox2 overlapping transcript (SOX2OT) promotes multiple myeloma progression via microRNA-143-3p/c-MET axis. J. Cell. Mol. Med. 2020, 24, 5185–5194. [Google Scholar] [CrossRef]
- Han, Q.; Yang, J.; Yang, H.; Li, C.; Li, J.; Cao, Y. KIAA1429 promotes osteosarcoma progression by promoting stem cell properties and is regulated by miR-143-3p. Cell Cycle 2020, 19, 1172–1185. [Google Scholar] [CrossRef]
- Song, L.; Wang, L.; Pan, X.; Yang, C. lncRNA OIP5-AS1 targets ROCK1 to promote cell proliferation and inhibit cell apoptosis through a mechanism involving miR-143-3p in cervical cancer. Braz. J. Med. Boil. Res. 2020, 53. [Google Scholar] [CrossRef]
- Liu, H.; Zheng, M.; Zhao, Y.; Zhang, S. miR-143 inhibits migration and invasion through regulating LASP1 in human esophageal cancer. Int. J. Clin. Exp. Pathol. 2019, 12, 466–476. [Google Scholar]
- Li, G.-H.; Yu, J.-H.; Yang, B.; Gong, F.-C.; Zhang, K.-W. LncRNA LOXL1-AS1 inhibited cell proliferation, migration and invasion as well as induced apoptosis in breast cancer via regulating miR-143-3p. Eur. Rev. Med. Pharmacol. Sci. 2019, 23, 10400–10409. [Google Scholar] [CrossRef]
- Wang, H.; Deng, Q.; Lv, Z.; Ling, Y.; Hou, X.; Chen, Z.; Dinglin, X.; Ma, S.; Li, D.; Wu, Y.; et al. N6-methyladenosine induced miR-143-3p promotes the brain metastasis of lung cancer via regulation of VASH1. Mol. Cancer 2019, 18, 1–17. [Google Scholar] [CrossRef]
- Fang, L.-L.; Wang, X.-H.; Sun, B.-F.; Zhang, X.-D.; Zhu, X.-H.; Yu, Z.-J.; Luo, H. Expression, regulation and mechanism of action of the miR-17-92 cluster in tumor cells (Review). Int. J. Mol. Med. 2017, 40, 1624–1630. [Google Scholar] [CrossRef] [PubMed]
- Huhn, D.; Kousholt, A.N.; Sorensen, C.S.; Sartori, A.A. miR-19, a component of the oncogenic miR-17 approximately 92 cluster, targets the DNA-end resection factor CtIP. Oncogene 2015, 34, 3977–3984. [Google Scholar] [CrossRef] [PubMed]
- Jiang, T.; Ye, L.; Han, Z.; Liu, Y.; Yang, Y.; Peng, Z.; Fan, J. miR-19b-3p promotes colon cancer proliferation and oxaliplatin-based chemoresistance by targeting SMAD4: Validation by bioinformatics and experimental analyses. J. Exp. Clin. Cancer Res. 2017, 36, 131. [Google Scholar] [CrossRef] [PubMed]
- Huang, T.; Yin, L.; Wu, J.; Gu, J.J.; Wu, J.Z.; Chen, D.; Yu, H.L.; Ding, K.; Zhang, N.; Du, M.Y.; et al. Microrna-19b-3p regulates nasopharyngeal carcinoma radiosensitivity by targeting tnfaip3/nf-kappab axis. J. Exp. Clin. Cancer Res. 2016, 35, 188. [Google Scholar] [CrossRef] [PubMed]
- Maximov, V.V.; Akkawi, R.; Khawaled, S.; Salah, Z.; Jaber, L.; Barhoum, A.; Or, O.; Galasso, M.; Kurek, K.C.; Yavin, E.; et al. MiR-16-1-3p and miR-16-2-3p possess strong tumor suppressive and antimetastatic properties in osteosarcoma. Int. J. Cancer. 2019, 145, 3052–3063. [Google Scholar] [CrossRef]
- Jin, Y.; Wong, Y.S.; Goh, B.K.P.; Chan, C.Y.; Cheow, P.C.; Chow, P.K.; Lim, T.K.H.; Goh, G.B.B.; Krishnamoorthy, T.L.; Kumar, R.; et al. Circulating microRNAs as Potential Diagnostic and Prognostic Biomarkers in Hepatocellular Carcinoma. Sci. Rep. 2019, 9, 10464. [Google Scholar] [CrossRef]
- Liu, Y.-H.; Liu, J.-L.; Wang, Z.; Zhu, X.-H.; Chen, X.-B.; Wang, M.-Q. MiR-122-5p suppresses cell proliferation, migration and invasion by targeting SATB1 in nasopharyngeal carcinoma. Eur. Rev. Med. Pharmacol. Sci. 2019, 23, 622–629. [Google Scholar] [CrossRef]
- Liu, Q.; Jiang, J.; Fu, Y.; Liu, T.; Yu, Y.; Zhang, X. MiR-129-5p functions as a tumor suppressor in gastric cancer progression through targeting ADAM9. Biomed. Pharmacother. 2018, 105, 420–427. [Google Scholar] [CrossRef]
- Meng, L.; Chen, Z.; Jiang, Z.; Huang, T.; Hu, J.; Luo, P.; Zhang, H.; Huang, M.; Huang, L.; Chen, Y.; et al. MiR-122-5p suppresses the proliferation, migration, and invasion of gastric cancer cells by targeting LYN. Acta Biochim. Biophys. Sin. 2019, 52, 49–57. [Google Scholar] [CrossRef]
- Murata, T.; Takayama, K.; Katayama, S.; Urano, T.; Horie-Inoue, K.; Ikeda, K.; Takahashi, S.; Kawazu, C.; Hasegawa, A.; Ouchi, Y. miR-148a is an andro-gen-responsive microRNA that promotes LNCaPprostate cell growth by repressing its target CAND1expression. Prostate Cancer Prostatic Dis. 2010, 13, 356–361. [Google Scholar] [CrossRef]
- Li, Y.; Deng, X.; Zeng, X.; Peng, X. The Role of Mir-148a in Cancer. J. Cancer 2016, 7, 1233–1241. [Google Scholar] [CrossRef] [PubMed]
- Dybos, S.A.; Flatberg, A.; Halgunset, J.; Viset, T.; Rolfseng, T.; Kvam, S.; Skogseth, H. Increased levels of serum miR-148a-3p are associated with prostate cancer. APMIS 2018, 126, 722–731. [Google Scholar] [CrossRef] [PubMed]
- Jung, D.E.; Park, S.B.; Kim, K.; Kim, C.; Song, S.Y. CG200745, an HDAC inhibitor, induces anti-tumour effects in cholangiocarcinoma cell lines via miRNAs targeting the Hippo pathway. Sci. Rep. 2017, 7, 10921. [Google Scholar] [CrossRef] [PubMed]
- Xu, C.; Zheng, Y.; Lian, D.; Ye, S.; Yang, J.; Zeng, Z. Analysis of microRNA expression profile identifies novel biomarkers for non-small cell lung cancer. Tumori J. 2015, 101, 104–110. [Google Scholar] [CrossRef]
- Xin, M.; Qiao, Z.; Li, J.; Liu, J.; Song, S.; Zhao, X.; Miao, P.; Tang, T.; Wang, L.; Liu, W.; et al. miR-22 inhibits tumor growth and metastasis by targeting ATP citrate lyase: Evidence in osteosarcoma, prostate cancer, cervical cancer and lung cancer. Oncotarget 2016, 7, 44252–44265. [Google Scholar] [CrossRef]
- Zhu, S.-T.; Wang, X.; Wang, J.-Y.; Xi, G.-H.; Liu, Y. Downregulation of miR-22 contributes to epithelial-mesenchymal transition in osteosarcoma by targeting Twist1. Front. Oncol. 2020, 10. [Google Scholar] [CrossRef]
- Sun, Y.; Jiang, T.; Jia, Y.; Zou, J.; Wang, X.; Gu, W. LncRNA MALAT1/miR-181a-5p affects the proliferation and adhesion of myeloma cells via regulation of Hippo-YAP signaling pathway. Cell Cycle 2019, 18, 2509–2523. [Google Scholar] [CrossRef]
- Chen, S.; Shi, F.; Zhang, W.; Zhou, Y.; Huang, J. miR-744-5p inhibits non-small cell lung cancer proliferation and invasion by directly targeting PAX2. Technol. Cancer Res. Treat. 2019, 18, 1533033819876913. [Google Scholar] [CrossRef]
- Zhao, L.-G.; Wang, J.; Li, J.; Li, Q.-F. miR -744-5p inhibits cellular proliferation and invasion via targeting ARF1 in epithelial ovarian cancer. Kaohsiung J. Med. Sci. 2020, 12253. [Google Scholar] [CrossRef]
- Liu, H.; Cheng, Y.; Xu, Y.; Xu, H.; Lin, Z.; Fan, J.; Lang, J. The inhibition of tumor protein p53 by microRNA-151a-3p induced cell proliferation, migration and invasion in nasopharyngeal carcinoma. Biosci. Rep. 2019, 39. [Google Scholar] [CrossRef]
- Wang, Y.; Cong, W.; Wu, G.; Ju, X.; Li, Z.; Duan, X.; Wang, X.; Gao, H. MiR-376a suppresses the proliferation and invasion of non-small-cell lung cancer by targeting c-Myc. Cell Boil. Int. 2017, 42, 25–33. [Google Scholar] [CrossRef] [PubMed]
- Yao, S.; Liu, Y.; Yao, Z.; Zhao, Y.; Wang, H.; Xu, Y.; Zhang, J.; Li, J.; Yang, S. MicroRNA-376a regulates cell proliferation and apoptosis by targeting forkhead box protein P2 in lymphoma. Oncol. Lett. 2018, 16, 3169–3176. [Google Scholar] [CrossRef] [PubMed]
- Wu, H.Y.; Li, M.W.; Li, Q.Q.; Pang, Y.-Y.; Chen, G.; Lu, H.-P.; Pan, S.-L. Elevation of miR-191-5p level and its potential signaling pathways in hepatocellular carcinoma: A study validated by microarray and in-house qRT-PCR with 1,291 clinical samples. Int. J. Clin. Exp. Pathol. 2019, 12, 1439–1456. [Google Scholar] [PubMed]
- Liu, S.; Lin, Z.; Zheng, Z.; Rao, W.; Lin, Y.; Chen, H.; Xie, Q.; Chen, Y.; Hu, Z. Serum exsomal miR-766-3p expression is associated with poor prognosis of esophageal squamous cell carcinoma. Cancer Sci. 2020, 10. [Google Scholar] [CrossRef]
- Li, C.-F.; Li, Y.-C.; Chen, L.-B.; Li, D.-D.; Yang, L.; Jin, J.-P.; Zhang, B. MicroRNA-766 targeting regulation of SOX6 expression promoted cell proliferation of human colorectal cancer. OncoTargets Ther. 2015, 8, 2981–2988. [Google Scholar] [CrossRef] [PubMed]
- Ferracin, M.; Lupini, L.; Salamon, I.; Saccenti, E.; Zanzi, M.V.; Rocchi, A.; Da Ros, L.; Zagatti, B.; Musa, G.; Bassi, C.; et al. Absolute quantification of cell-free microRNAs in cancer patients. Oncotarget 2015, 6, 14545–14555. [Google Scholar] [CrossRef] [PubMed]
- Onyshchenko, K.V.; Voitsitskyi, T.V.; Grygorenko, V.M.O.; Saidakova, N.; Pereta, L.V.; Onyschuk, A.P.; Skrypkina, I.Y. Expression of micro-RNA hsa-miR-30c-5p and hsa-miR-138-1 in renal cell carcinoma. Exp. Oncol. 2020, 42. [Google Scholar] [CrossRef]
- Wang, Z.; Li, Z.; Fu, Y.; Han, L.; Tian, Y. MiRNA-130a-3p inhibits cell proliferation, migration, and TMZ resistance in glioblastoma by targeting Sp1. Am. J. Transl. Res. 2019, 11, 7272–7285. [Google Scholar]
- Jiang, H.; Yu, W.-W.; Wang, L.-L.; Peng, Y. miR-130a acts as a potential diagnostic biomarker and promotes gastric cancer migration, invasion and proliferation by targeting RUNX3. Oncol. Rep. 2015, 34, 1153–1161. [Google Scholar] [CrossRef]
- Li, B.; Huang, P.; Qiu, J.; Liao, Y.; Hong, J.; Yuan, Y. MicroRNA-130a is down-regulated in hepatocellular carcinoma and associates with poor prognosis. Med. Oncol. 2014, 31. [Google Scholar] [CrossRef]
- Zhu, X.; Zhao, H.; Lin, Z.; Zhang, G. Functional studies of miR-130a on the inhibitory pathways of apoptosis in patients with chronic myeloid leukemia. Cancer Gene Ther. 2015, 22, 573–580. [Google Scholar] [CrossRef] [PubMed]
- Pan, Y.; Wang, R.; Zhang, F.; Chen, Y.; Lv, Q.; Long, G.; Yang, K. MicroRNA-130a inhibits cell proliferation, invasion and migration in human breast cancer by targeting the RAB5A. Int. J. Clin. Exp. Pathol. 2015, 8, 384–393. [Google Scholar] [PubMed]
- An, Z.; Wang, D.; Yang, G.; Zhang, W.Q.; Ren, J.; Fu, J.L. Role of microRNA-130a in the pathogeneses of obstructive sleep apnea hypopnea syndrome-associated pulmonary hypertension by targeting the GAX gene. Medicine 2017, 96, e6746. [Google Scholar] [CrossRef] [PubMed]
- Hrustincova, A.; Krejcik, Z.; Kundrat, D.; Szikszai, K.; Belickova, M.; Pecherkova, P.; Klema, J.; Vesela, J.; Hruba, M.; Cermak, J.; et al. Circulating small noncoding RNAs have specific expression patterns in plasma and extracellular vesicles in myelodysplastic syndromes and are predictive of patient outcome. Cells 2020, 9, 794. [Google Scholar] [CrossRef]
- Ji, D.; Qiao, M.; Yao, Y.; Li, M.; Chen, H.; Dong, Q.; Jia, J.; Cui, X.; Li, Z.; Xia, J.; et al. Serum-based microRNA signature predicts relapse and therapeutic outcome of adjuvant chemotherapy in colorectal cancer patients. EBioMedicine 2018, 35, 189–197. [Google Scholar] [CrossRef]
- Zhu, B.; Ju, S.; Chu, H.; Shen, X.; Zhang, Y.; Luo, X.; Cong, H. The potential function of microRNAs asbiomarkers and therapeutic targets in multiple myeloma. Oncol. Lett. 2018, 15, 6094–6106. [Google Scholar] [CrossRef]
- Zhao, J.J.; Chu, Z.B.; Hu, Y.; Lin, J.; Wang, Z.; Jiang, M.; Chen, M.; Wang, X.; Kang, Y.; Zhou, Y.; et al. Targeting the miR-221-222/PUMA/BAK/BAX pathway abrogates dexamethasone resistance in multiple myeloma. Cancer Res. 2015, 75, 4384–4397. [Google Scholar] [CrossRef]
- Rastgoo, N.; Abdi, J.; Hou, J.; Chang, H. Role of epigenetics-microRNA axis in drug resistance of multiple myeloma. J. Hematol. Oncol. 2017, 10, 121. [Google Scholar] [CrossRef]
- Jagannathan, S.; Vad, N.; Vallabhapurapu, S.; Anderson, K.C.; Driscoll, J.J. MiR-29breplacement inhibits proteasomes and disrupts aggresome+autophagosome formation to enhance theantimyeloma benefit of bortezomib. Leukemia 2015, 29, 727–738. [Google Scholar] [CrossRef]
- Wang, X.; Li, C.; Ju, S.; Wang, Y.; Wang, H.; Zhong, R. Myeloma cell adhesion to bone marrow stromal cellsconfers drug resistance by microRNA-21 up-regulation. Leuk. Lymphoma 2011, 52, 1991–1998. [Google Scholar] [CrossRef]
- Barrio, S.; Stühmer, T.; Da Vià, M.C.; Barrio-Garcia, C.; Lehners, N.; Besse, A.; Cuenca, I.; Garitano-Trojaola, A.; Fink, S.; Leich, E.; et al. Spectrum and functional validation of PSMB5 mutations in multiple myeloma. Leukemy 2018, 33, 447–456. [Google Scholar] [CrossRef] [PubMed]
- Tang, H.; Xu, L.; Cen, X.; Yang, L.; Feng, J.; Li, G.; Zhu, H.; Gao, S.; Yu, Y.; Zhao, Y.; et al. CDK5 inhibition in vitro and in vivo induces cell death in myeloma and overcomes the obstacle of bortezomib resistance. Int. J. Mol. Med. 2020, 45, 1661–1672. [Google Scholar] [CrossRef] [PubMed]
- Xu, D.; Hu, J.; De Bruyne, E.; Menu, E.; Schots, R.; Vanderkerken, K.; Van Valckenborgh, E. Dll1/Notch activation contributes to bortezomib resistance by upregulating CYP1A1 in multiple myeloma. Biochem Biophys. Res. Commun. 2012, 428, 518–524. [Google Scholar] [CrossRef] [PubMed]
- Zhu, Y.X.; Tiedemann, R.; Shi, C.X.; Yin, H.; Schmidt, J.E.; Bruins, L.A.; Keats, J.J.; Braggio, E.; Sereduk, C.; Mousses, S.; et al. RNAi screen of the druggable genome identifies modulators of proteasome inhibitor sensitivity in myeloma including CDK5. Blood 2011, 117, 3847–3857. [Google Scholar] [CrossRef] [PubMed]
- Durie, B.G.M.; on behalf of the International Myeloma Working Group; Harousseau, J.-L.; Miguel, J.S.; Blade, J.; Barlogie, B.; Anderson, K.; Gertz, M.; Dimopoulos, M.; Westin, J.; et al. International uniform response criteria for multiple myeloma. Leukemia 2006, 20, 1467–1473. [Google Scholar] [CrossRef] [PubMed]
- Kyle, R.A.; Rajkumar, S.V. Criteria for diagnosis, staging, risk stratification and response assessment of multiple myeloma. Leukemia 2008, 23, 3–9. [Google Scholar] [CrossRef]
- Anderson, K.C.; Kyle, R.A.; Rajkumar, S.V.; Stewart, A.K.; Weber, D.; Richardson, P. ASH/FDA Panel on Clinical Endpoints in Multiple Myeloma. Clinically relevant end points and new drug approvals for myeloma. Leukemia 2008, 22, 231–239. [Google Scholar] [CrossRef]
- Laubach, J.P.; Mitsiades, C.S.; Mahindra, A.; Luskin, M.R.; Rosenblatt, J.; Ghobrial, I.; Schlossman, R.L.; Avigan, D.; Raje, N.; Munshi, N.C.; et al. Management of relapsed and relapsed/refractory multiple myeloma. J. Natl. Compr. Cancer Netw. 2011, 9, 1209–1216. [Google Scholar] [CrossRef]
- Johnson, W.E.; Li, C.; Rabinovic, A. Adjusting batch effects in microarray expression data using empirical Bayes methods. Biostatistic 2006, 8, 118–127. [Google Scholar] [CrossRef]
- Grabia, S.; Smyczynska, U.; Pagacz, K.; Fendler, W. NormiRazor—Tool Applying GPU-accelerated Computing for Determination of Internal References in MicroRNA Transcription Studies. BioRxiv 2020. [Google Scholar] [CrossRef]
- Pagacz, K.; Kucharski, P.; Smyczynska, U.; Grabia, S.; Chowdhury, D.; Fendler, W. A systemic approach to screening high-throughput RT-qPCR data for a suitable set of reference circulating miRNAs. BMC Genom. 2020, 21, 1–15. [Google Scholar] [CrossRef] [PubMed]
- Steyerberg, E.W.E.; Harrell, F.; Borsboom, G.J.; Eijkemans, M.J.; Vergouwe, Y.; Habbema, J.D. Internal validation of predictive models: Efficiency of some procedures for logistic regression analysis. J. Clin. Epidemiol. 2001, 54, 774–781. [Google Scholar] [CrossRef]
- miRNAselector—Environment, Docker-Based Application and R Package for Biomarker Signiture Selection from High-Throughput Experiments. Available online: https://kstawiski.github.io/miRNAselector/ (accessed on 5 July 2020).



| Variable | Total | Refractory | Sensitive | p-Value |
|---|---|---|---|---|
| Number of patients | 30 | 19 | 11 | - |
| Gender M F | 18 (60.0) 12 (40.0) | 12 (63.2) 7 (36.8) | 6 (54.5) 5 (45.5) | 0.73 |
| Age at diagnosis Mean ± SD (range) | 64.0 ± 9.9 (39–81) | 65.2 ± 10.6 (39–81) | 62.2 ± 8.6 (46–76) | 0.44 |
| Bortezomib-based regimen VCD VMP VTD | 27 (90.0) 2 (6.7) 1 (3.3) | 16 (84.2) 2 (10.5) 1 (5.3) | 11 (100.0) 0 0 | 0.36 |
| Paraprotein IgG kappa IgG lambda LCD lambda IgA kappa LCD kappa IgA lambda | 11 (36.7) 7 (23.3) 6 (20.0) 4 (13.3) 1 (3.3) 1 (3.3) | 7 (36.8) 4 (21.1) 3 (15.8) 4 (21.1) 0 1 (5.3) | 4 (36.4) 3 (27.3) 3 (27.3) 0 1 (9.1) 0 | 0.36 |
| Bone involvement at diagnosis | 14 (46.7) | 9 (47.4) | 5 (45.5) | 1.00 |
| Calcium > 2.75 mmol/L at diagnosis | 1 (3.3) | 1 (5.3) | 0 | 1.00 |
| Calcium > 2.52 mmol/L at diagnosis | 4 (13.3) | 2 (10.5) | 2 (18.2) | 0.94 |
| HB < 10 g/dL at diagnosis | 12 (40.0) | 7 (36.8) | 5 (45.5) | 0.87 |
| Creatinine > 2 mg/dL at diagnosis | 5 (16.7) | 2 (10.5) | 3 (27.3) | 0.59 |
| Previous treatment | 6 | 6 | 0 | 0.06 |
| ISS | I- 9 (30.0) II- 6 (20.0) III- 15 (50.0) | I- 6 (31.6) II- 4 (21.1) III- 9 (47.4) | I- 3 (27.3) II- 2 (18.2) III- 6 (54.5) | 0.96 |
| CRP > 5 mg/L | 7 (23.3) | 4 (21.1) | 3 (27.3) | 0.72 |
| Beta−2 microglobulin (>3 mg/L) | 20 (66.7) | 12 (63.2) | 8 (72.7) | 0.61 |
| LDH > 240 U/L | 4 (13.3) | 3 (15.8) | 1 (9.1) | 0.81 |
| Cytogenetics amp(1q) IGH rearrangements del(17p) del(13q) t(4;14) t(11;14) del(1p) t(14;16) t(14;20) | N = 13 8 (61.5) 6 (46.2) 4 (30.8) 4 (30.8) 3 (23.1) 1 (7.7) 1 (7.7) 0 0 | N = 8 5 (62.5) 5 (62.5) 2 (25.0) 1 (12.5) 3 (37.5) 1 (12.5) 0 0 0 | N = 5 3 (60.0) 1 (20.0) 2 (40.0) 3 (60.0) 0 0 1 (20.0) 0 0 | 1.00 0.24 1.00 0.14 0.23 1.00 0.42 |
| miRNA | Average Expression ± SD - Refractory Group | Average Expression ± SD - Sensitive Group | Fold Change | log2FC | p-Value | FDR |
|---|---|---|---|---|---|---|
| hsa-miR-744-5p | −5.03 ± 0.80 | −3.73 ± 0.87 | 0.41 | −1.30 | 0.0006 | 0.0823 |
| hsa-miR-215-5p | −1.82 ± 1.29 | −3.58 ± 1.20 | 3.38 | 1.75 | 0.0011 | 0.0823 |
| hsa-miR-151a-3p | −1.72 ± 0.63 | −0.94 ± 0.61 | 0.58 | −0.77 | 0.0031 | 0.1163 |
| hsa-miR-376a-3p | −3.28 ± 2.02 | −1.44 ± 1.08 | 0.28 | −1.83 | 0.0031 | 0.1163 |
| hsa-miR-143-3p | −0.65 ± 0.86 | −1.66 ± 0.85 | 2.02 | 1.01 | 0.0051 | 0.1163 |
| hsa-miR-19b-3p | 3.91 ± 0.76 | 3.16 ± 0.59 | 1.69 | 0.75 | 0.0056 | 0.1163 |
| hsa-miR-16-2-3p | −1.43 ± 0.95 | −2.65 ± 1.08 | 2.33 | 1.22 | 0.0057 | 0.1163 |
| hsa-miR-191-5p | 0.40 ± 0.66 | 1.09 ± 0.56 | 0.62 | −0.68 | 0.0061 | 0.1163 |
| hsa-miR-181a-5p | −1.97 ± 0.75 | −1.15 ± 0.75 | 0.57 | −0.82 | 0.0088 | 0.1492 |
| hsa-miR-376c-3p | −3.12 ± 1.26 | −1.81 ± 1.21 | 0.40 | −1.31 | 0.0104 | 0.1579 |
| hsa-miR-122-5p | 1.35 ± 1.80 | 0.12 ± 0.72 | 2.35 | 1.23 | 0.0137 | 0.1893 |
| hsa-miR-766-3p | −3.53 ± 1.09 | −2.76 ± 0.62 | 0.59 | −0.77 | 0.0199 | 0.2497 |
| hsa-miR-30c-5p | −0.89 ± 0.65 | −0.40 ± 0.44 | 0.71 | −0.49 | 0.0214 | 0.2497 |
| hsa-miR-148a-3p | 1.70 ± 1.60 | 0.57 ± 0.99 | 2.20 | 1.13 | 0.0235 | 0.2555 |
| hsa-miR-22-5p | −3.27 ± 0.99 | −4.46 ± 1.41 | 2.28 | 1.19 | 0.0255 | 0.2584 |
| hsa-miR-130a-3p | −0.19 ± 0.63 | 0.36 ± 0.62 | 0.68 | −0.55 | 0.0298 | 0.2830 |
| hsa-miR-409-3p | −5.59 ± 2.21 | −4.18 ± 1.31 | 0.38 | −1.41 | 0.0361 | 0.3230 |
| hsa-miR-30e-5p | 0.78 ± 0.67 | 0.21 ± 0.70 | 1.49 | 0.57 | 0.0396 | 0.3230 |
| hsa-miR-1224-3p | −6.62 ± 2.04 | −4.67 ± 2.51 | 0.26 | −1.95 | 0.0418 | 0.3230 |
| hsa-miR-328-3p | −3.26 ± 0.45 | −2.61 ± 0.89 | 0.64 | −0.65 | 0.0425 | 0.3230 |
| hsa-miR-29b-3p | −2.83 ± 0.78 | −3.46 ± 0.80 | 1.55 | 0.63 | 0.0483 | 0.3494 |
| miRNA | Coefficient | OR | 95% CI | p-Value | |
|---|---|---|---|---|---|
| Lower | Upper | ||||
| hsa-miR-215-5p | 1.13 | 3.08 | 1.28 | 7.41 | 0.0120 |
| hsa-miR-744-5p | −2.81 | 0.06 | 0.01 | 0.57 | 0.0146 |
| hsa-miR-143-3p | 1.42 | 4.14 | 1.31 | 13.09 | 0.0157 |
| hsa-miR-151a-3p | −2.56 | 0.08 | 0.01 | 0.64 | 0.0172 |
| hsa-miR-16-2-3p | 1.30 | 3.68 | 1.26 | 10.76 | 0.0174 |
| hsa-miR-376a-3p | −0.84 | 0.43 | 0.21 | 0.87 | 0.0194 |
| hsa-miR-19b-3p | 1.57 | 4.78 | 1.27 | 17.98 | 0.0205 |
| hsa-miR-376c-3p | −0.83 | 0.44 | 0.21 | 0.88 | 0.0210 |
| hsa-miR-181a-5p | −1.51 | 0.22 | 0.06 | 0.80 | 0.0219 |
| hsa-miR-191-5p | −2.61 | 0.07 | 0.01 | 0.79 | 0.0311 |
| hsa-miR-122-5p | 0.78 | 2.18 | 0.98 | 4.86 | 0.0557 |
| miRNA | Coefficient | OR | 95% CI | p Value |
|---|---|---|---|---|
| hsa-miR-215-5p | 1.35 | 3.873 | 1.210–12.389 | 0.0225 |
| hsa-miR-376c-3p | −1.72 | 0.178 | 0.039–0.806 | 0.0251 |
| hsa-miR-181a-5p | −2.67 | 0.069 | 0.005–0.973 | 0.0477 |
© 2020 by the authors. Licensee MDPI, Basel, Switzerland. This article is an open access article distributed under the terms and conditions of the Creative Commons Attribution (CC BY) license (http://creativecommons.org/licenses/by/4.0/).
Share and Cite
Robak, P.; Dróżdż, I.; Jarych, D.; Mikulski, D.; Węgłowska, E.; Siemieniuk-Ryś, M.; Misiewicz, M.; Stawiski, K.; Fendler, W.; Szemraj, J.; et al. The Value of Serum MicroRNA Expression Signature in Predicting Refractoriness to Bortezomib-Based Therapy in Multiple Myeloma Patients. Cancers 2020, 12, 2569. https://doi.org/10.3390/cancers12092569
Robak P, Dróżdż I, Jarych D, Mikulski D, Węgłowska E, Siemieniuk-Ryś M, Misiewicz M, Stawiski K, Fendler W, Szemraj J, et al. The Value of Serum MicroRNA Expression Signature in Predicting Refractoriness to Bortezomib-Based Therapy in Multiple Myeloma Patients. Cancers. 2020; 12(9):2569. https://doi.org/10.3390/cancers12092569
Chicago/Turabian StyleRobak, Paweł, Izabela Dróżdż, Dariusz Jarych, Damian Mikulski, Edyta Węgłowska, Monika Siemieniuk-Ryś, Małgorzata Misiewicz, Konrad Stawiski, Wojciech Fendler, Janusz Szemraj, and et al. 2020. "The Value of Serum MicroRNA Expression Signature in Predicting Refractoriness to Bortezomib-Based Therapy in Multiple Myeloma Patients" Cancers 12, no. 9: 2569. https://doi.org/10.3390/cancers12092569
APA StyleRobak, P., Dróżdż, I., Jarych, D., Mikulski, D., Węgłowska, E., Siemieniuk-Ryś, M., Misiewicz, M., Stawiski, K., Fendler, W., Szemraj, J., Smolewski, P., & Robak, T. (2020). The Value of Serum MicroRNA Expression Signature in Predicting Refractoriness to Bortezomib-Based Therapy in Multiple Myeloma Patients. Cancers, 12(9), 2569. https://doi.org/10.3390/cancers12092569

