Identification of the Novel Oncogenic Role of SAAL1 and Its Therapeutic Potential in Hepatocellular Carcinoma
Abstract
1. Background
2. Results
2.1. SAAL1 Is Upregulated in HCC Tumor Tissues and Correlates with Poor Overall Survival in HCC Patients
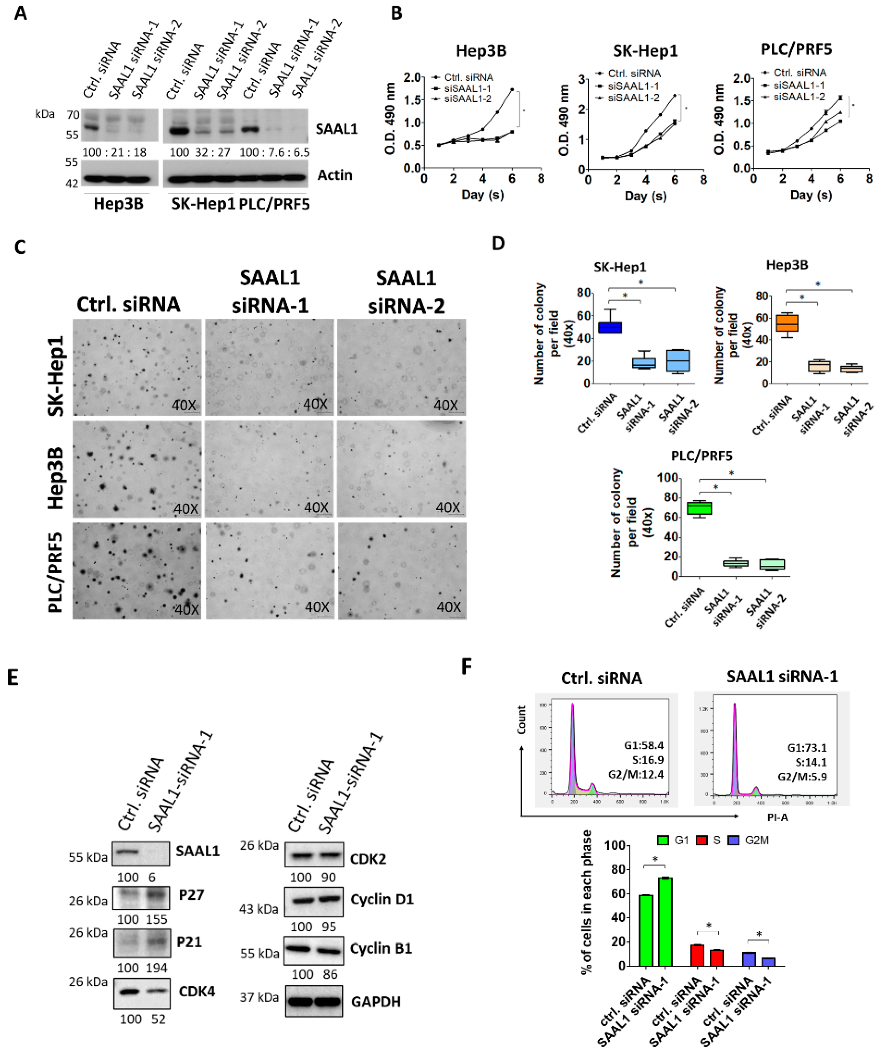
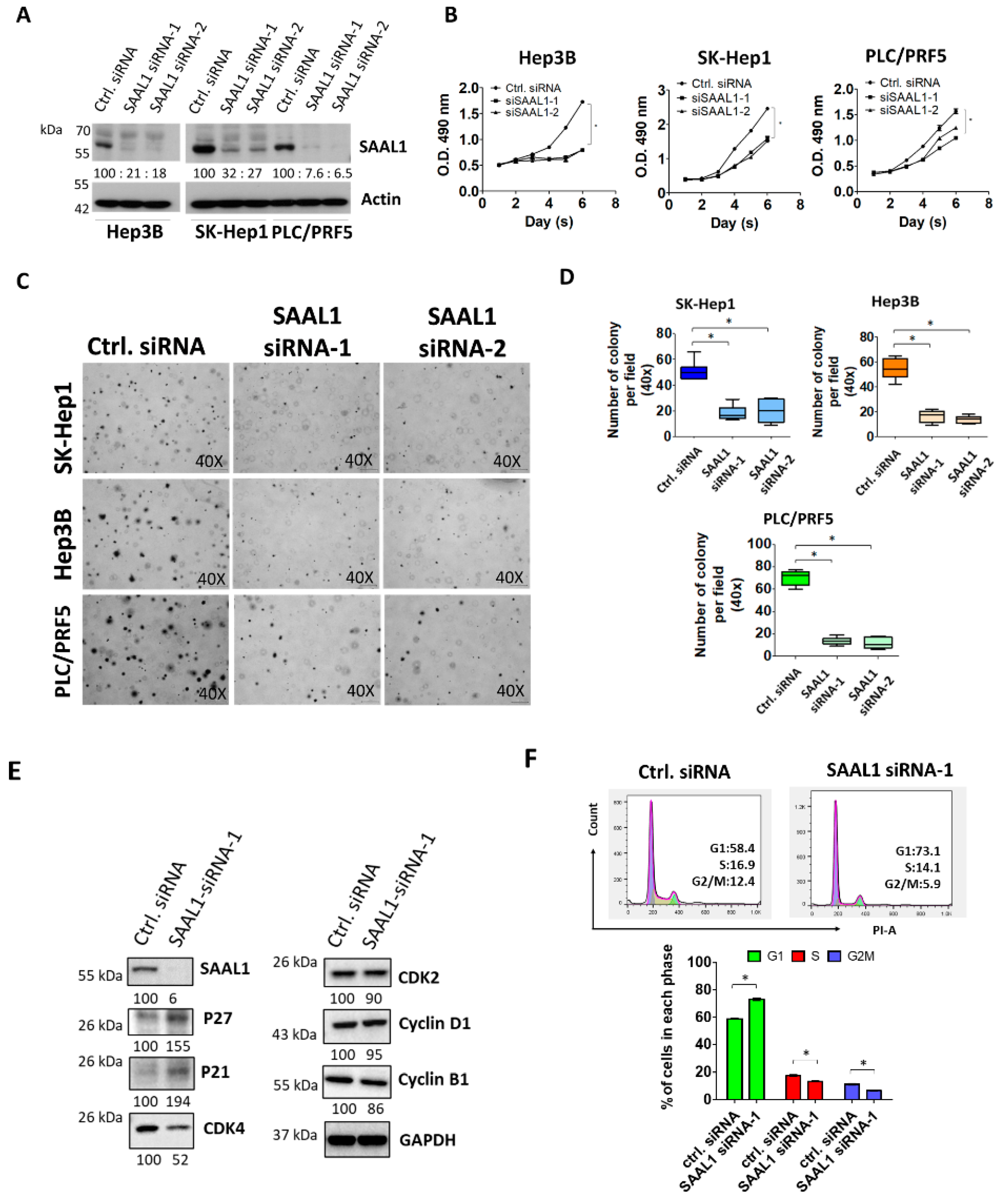
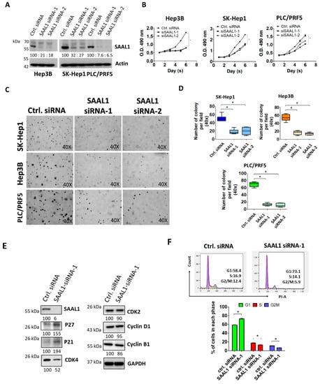
2.2. Depletion of SAAL1 Significantly Impairs HCC Cell Proliferation and Anchorage-Independent Growth via Inducing G1 Phase Cell Cycle Arrest
2.3. Inhibition of SAAL1 Impairs HGF-Induced HCC Cell Migration and Invasion
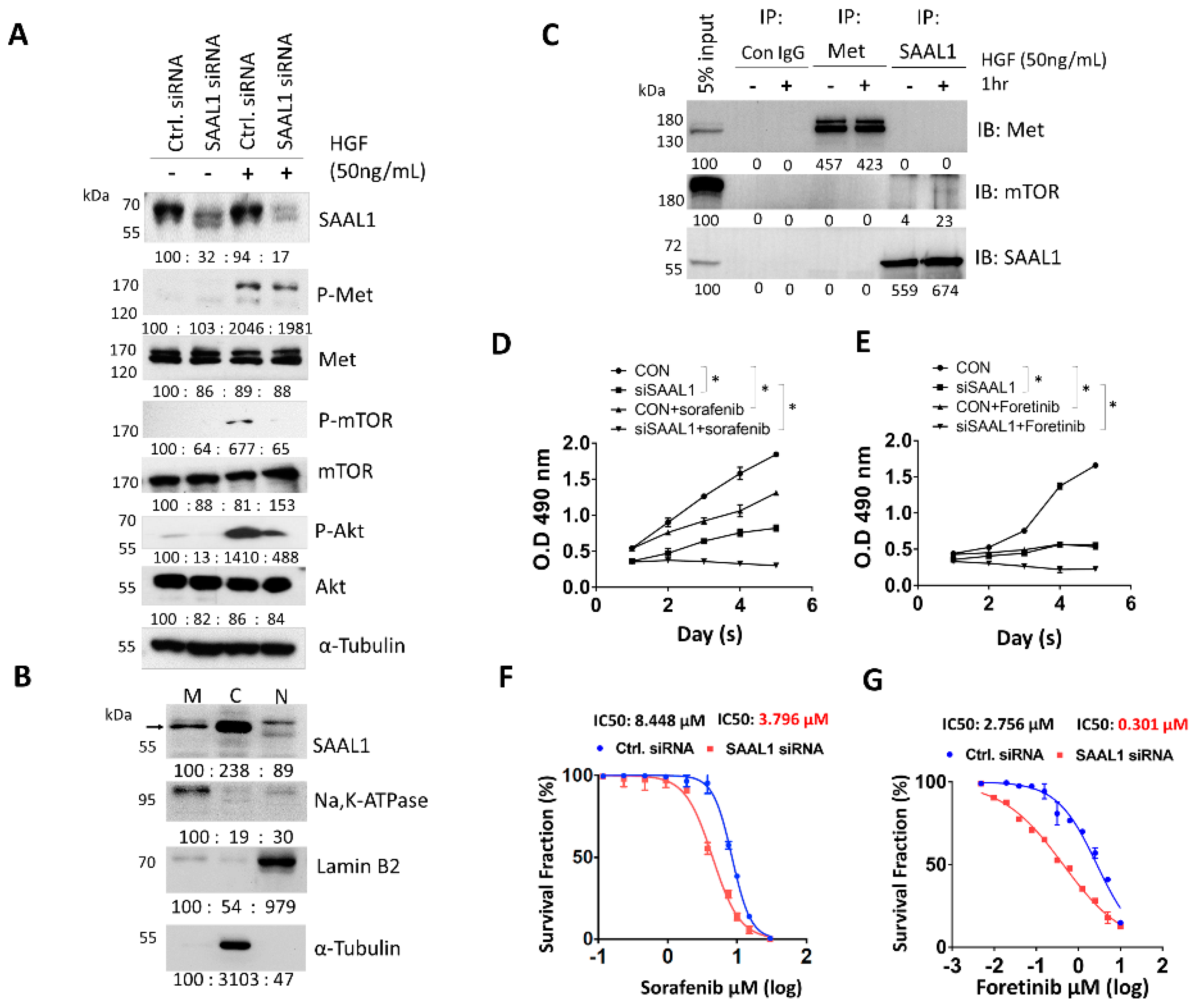
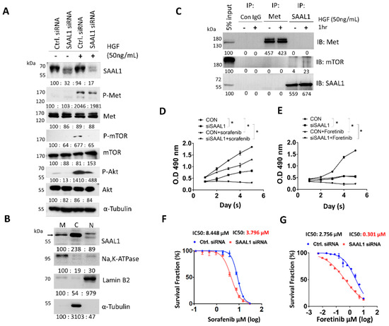
2.4. Depletion of SAAL1 Significantly Inhibits the HGF/Met/Akt/mTOR Oncogenic Signaling Cascade in HCC
2.5. Inhibition of SAAL1 Significantly Increases Chemosensitivity towards Sorafenib and Foretinib Treatment in HCC Cells
3. Discussion
4. Materials and Methods
4.1. Cell Culture
4.2. Transwell Migration and Invasion Assay
4.3. Western Blot
4.4. Antibodies and Chemical Reagents
4.5. Oligonucleotide Transfection
4.6. Soft Agar Assay
4.7. MTS Cell Proliferation Assay
4.8. In Vitro Cytotoxicity Assay
4.9. Protein Subcellular Fractionation
4.10. Co-Immunoprecipitation
4.11. Cell Cycle Analysis
4.12. Annexin V Staining
4.13. Public Domain Dataset Analysis
4.14. Statistical Analysis
5. Conclusions
Supplementary Materials
Author Contributions
Funding
Conflicts of Interest
References
- Forner, A.; Bruix, J. Biomarkers for early diagnosis of hepatocellular carcinoma. Lancet Oncol. 2012, 13, 750–751. [Google Scholar] [CrossRef]
- Forner, A.; Reig, M.; Bruix, J. Hepatocellular carcinoma. Lancet 2018, 391, 1301–1314. [Google Scholar] [CrossRef]
- Golabi, P.; Fazel, S.; Otgonsuren, M.; Sayiner, M.; Locklear, C.T.; Younossi, Z.M. Mortality assessment of patients with hepatocellular carcinoma according to underlying disease and treatment modalities. Medicine 2017, 96, e5904. [Google Scholar] [CrossRef] [PubMed]
- Kulik, L.; El-Serag, H.B. Epidemiology and Management of Hepatocellular Carcinoma. Gastroenterology 2019, 156, 477–491. [Google Scholar] [CrossRef]
- Le Grazie, M.; Biagini, M.R.; Tarocchi, M.; Polvani, S.; Galli, A. Chemotherapy for hepatocellular carcinoma: The present and the future. World J. Hepatol. 2017, 9, 907–920. [Google Scholar] [CrossRef] [PubMed]
- Raza, A.; Sood, G.K. Hepatocellular carcinoma review: Current treatment, and evidence-based medicine. World J. Gastroenterol. 2014, 20, 4115–4127. [Google Scholar] [CrossRef]
- Ronot, M.; Bouattour, M.; Wassermann, J.; Bruno, O.; Dreyer, C.; Larroque, B.; Castera, L.; Vilgrain, V.; Belghiti, J.; Raymond, E.; et al. Alternative Response Criteria (Choi, European Association for the Study of the Liver, and Modified Response Evaluation Criteria in Solid Tumors [RECIST]) Versus RECIST 1.1 in Patients With Advanced Hepatocellular Carcinoma Treated With Sorafenib. Oncologist 2014, 19, 394–402. [Google Scholar] [CrossRef]
- Colagrande, S.; Inghilesi, A.L.; Aburas, S.; Taliani, G.G.; Nardi, C.; Marra, F. Challenges of advanced hepatocellular carcinoma. World J. Gastroenterol. 2016, 22, 7645–7659. [Google Scholar] [CrossRef]
- Llovet, J.M.; Ricci, S.; Mazzaferro, V.; Hilgard, P.; Gane, E.; Blanc, J.-F.; De Oliveira, A.C.; Santoro, A.; Raoul, J.-L.; Forner, A.; et al. Sorafenib in Advanced Hepatocellular Carcinoma. N. Engl. J. Med. 2008, 359, 378–390. [Google Scholar] [CrossRef]
- Personeni, N.; Pressiani, T.; Santoro, A.; Rimassa, L. Regorafenib in hepatocellular carcinoma: Latest evidence and clinical implications. Drugs Context 2018, 7, 1–10. [Google Scholar] [CrossRef]
- Abou-Alfa, G.K.; Meyer, T.; Cheng, A.-L.; El-Khoueiry, A.B.; Rimassa, L.; Ryoo, B.-Y.; Cicin, I.; Merle, P.; Chen, Y.; Park, J.; et al. Cabozantinib in Patients with Advanced and Progressing Hepatocellular Carcinoma. N. Engl. J. Med. 2018, 379, 54–63. [Google Scholar] [CrossRef] [PubMed]
- Kudo, M. Systemic Therapy for Hepatocellular Carcinoma: Latest Advances. Cancers 2018, 10, 412. [Google Scholar] [CrossRef] [PubMed]
- Crissien, A.M.; Frenette, C. Current Management of Hepatocellular Carcinoma. Gastroenterol. Hepatol. 2014, 10, 153–161. [Google Scholar]
- Revathy, K.S.; Umasuthan, N.; Whang, I.; Lee, Y.; Lee, S.; Oh, M.-J.; Jung, S.-J.; Choi, C.Y.; Park, C.-J.; Park, H.-C.; et al. A novel acute phase reactant, serum amyloid A-like 1, from Oplegnathus fasciatus: Genomic and molecular characterization and transcriptional expression analysis. Dev. Comp. Immunol. 2012, 37, 294–305. [Google Scholar] [CrossRef] [PubMed]
- Sato, T.; Fujii, R.; Konomi, K.; Yagishita, N.; Aratani, S.; Araya, N.; Aono, H.; Yudoh, K.; Suzuki, N.; Beppu, M.; et al. Overexpression of SPACIA1/SAAL1, a newly identified gene that is involved in synoviocyte proliferation, accelerates the progression of synovitis in mice and humans. Arthritis Rheum. 2011, 63, 3833–3842. [Google Scholar] [CrossRef]
- Ramakrishna, G.; Rastogi, A.; Trehanpati, N.; Sen, B.; Khosla, R.; Sarin, S.K. From cirrhosis to hepatocellular carcinoma: New molecular insights on inflammation and cellular senescence. Liver Cancer 2013, 2, 367–383. [Google Scholar] [CrossRef]
- Sack, G.H. Serum amyloid A—A review. Mol. Med. 2018, 24, 367–383. [Google Scholar] [CrossRef]
- Shin, G.; Kang, T.-W.; Yang, S.; Baek, S.-J.; Jeong, Y.; Kim, S.-Y. GENT: Gene Expression Database of Normal and Tumor Tissues. Cancer Informa. 2011, 10, 149–157. [Google Scholar] [CrossRef]
- Giordano, S.; Columbano, A. Met as a therapeutic target in HCC: Facts and hopes. J. Hepatol. 2014, 60, 442–452. [Google Scholar] [CrossRef]
- Birchmeier, C.; Birchmeier, W.; Gherardi, E.; Woude, G.F.V. Met, metastasis, motility and more. Nat. Rev. Mol. Cell Biol. 2003, 4, 915–925. [Google Scholar] [CrossRef]
- Nakanishi, K.; Fujimoto, J.; Ueki, T.; Kishimoto, K.; Hashimoto-Tamaoki, T.; Furuyama, J.-I.; Itoh, T.; Sasaki, Y.; Okamoto, E. Hepatocyte growth factor promotes migration of human hepatocellular carcinoma via phosphatidylinositol 3-kinase. Clin. Exp. Metastasis 1999, 17, 507–514. [Google Scholar] [CrossRef] [PubMed]
- Medico, E.; Gentile, A.; Celso, C.L.; Williams, T.A.; Gambarotta, G.; Trusolino, L.; Comoglio, P.M. Osteopontin is an autocrine mediator of hepatocyte growth factor-induced invasive growth. Cancer Res. 2001, 61, 5861–5868. [Google Scholar]
- Ariztia, E.; Subbarao, V.; Solt, D.B.; Rademaker, A.W.; Iyer, A.P.; Oltvai, Z.N. Osteopontin contributes to hepatocyte growth factor-induced tumor growth and metastasis formation. Exp. Cell Res. 2003, 288, 257–267. [Google Scholar] [CrossRef]
- Chen, H.-T.; Tsou, H.-K.; Chang, C.-H.; Tang, C.-H. Hepatocyte Growth Factor Increases Osteopontin Expression in Human Osteoblasts through PI3K, Akt, c-Src, and AP-1 Signaling Pathway. PLoS ONE 2012, 7, e38378. [Google Scholar] [CrossRef] [PubMed]
- Yau, T.C.C.; Lencioni, R.; Sukeepaisarnjaroen, W.; Chao, Y.; Yen, C.-J.; Lausoontornsiri, W.; Chen, P.-J.; Sanpajit, T.; Camp, A.; Cox, D.S.; et al. A Phase I/II Multicenter Study of Single-Agent Foretinib as First-Line Therapy in Patients with Advanced Hepatocellular Carcinoma. Clin. Cancer Res. 2016, 23, 2405–2413. [Google Scholar] [CrossRef] [PubMed]
- Ray, E.; Sanoff, H.K. Optimal therapy for patients with hepatocellular carcinoma and resistance or intolerance to sorafenib: Challenges and solutions. J. Hepatocell. Carcinoma 2017, 4, 131–138. [Google Scholar] [CrossRef] [PubMed]
- Chen, K.-F.; Chen, H.-L.; Tai, W.-T.; Feng, W.-C.; Hsu, C.-H.; Chen, D.-S.; Cheng, A.-L. Activation of Phosphatidylinositol 3-Kinase/Akt Signaling Pathway Mediates Acquired Resistance to Sorafenib in Hepatocellular Carcinoma Cells. J. Pharmacol. Exp. Ther. 2011, 337, 155–161. [Google Scholar] [CrossRef] [PubMed]
- Niu, L.; Liu, L.; Yang, S.; Ren, J.; Lai, P.B.; Chen, G.G. New insights into sorafenib resistance in hepatocellular carcinoma: Responsible mechanisms and promising strategies. Biochim. Biophys. Acta (BBA) —Bioenerg. 2017, 1868, 564–570. [Google Scholar] [CrossRef]
- Zhai, B.; Sun, X. Mechanisms of resistance to sorafenib and the corresponding strategies in hepatocellular carcinoma. World J. Hepatol. 2013, 5, 345–352. [Google Scholar] [CrossRef]
- Zhu, Y.-J.; Zheng, B.; Wang, H.-Y.; Chen, L. New knowledge of the mechanisms of sorafenib resistance in liver cancer. Acta Pharmacol. Sin. 2017, 38, 614–622. [Google Scholar] [CrossRef]
- Xiang, Q.-F.; Zhan, M.-X.; Li, Y.; Liang, H.; Hu, C.; Huang, Y.-M.; Xiao, J.; He, X.; Xin, Y.-J.; Chen, M.-S.; et al. Activation of MET promotes resistance to sorafenib in hepatocellular carcinoma cells via the AKT/ERK1/2-EGR1 pathway. Artif. Cells Nanomed. Biotechnol. 2019, 47, 83–89. [Google Scholar] [CrossRef] [PubMed]
- Zhang, Y.; Gao, X.; Zhu, Y.; Kadel, D.; Sun, H.; Chen, J.; Luo, Q.; Sun, H.; Yang, L.; Yang, J.; et al. The dual blockade of MET and VEGFR2 signaling demonstrates pronounced inhibition on tumor growth and metastasis of hepatocellular carcinoma. J. Exp. Clin. Cancer Res. 2018, 37, 93. [Google Scholar] [CrossRef]
- Ozpolat, B.; Sood, A.K.; Lopez-Berestein, G. Liposomal siRNA nanocarriers for cancer therapy. Adv. Drug Deliv. Rev. 2013, 66, 110–116. [Google Scholar] [CrossRef] [PubMed]
- Chan, S.-H.; Tsai, K.-W.; Chiu, S.-Y.; Kuo, W.-H.; Chen, H.-Y.; Jiang, S.-S.; Chang, K.-J.; Hung, W.-C.; Wang, L.-H. Identification of the Novel Role of CD24 as an Oncogenesis Regulator and Therapeutic Target for Triple-Negative Breast Cancer. Mol. Cancer Ther. 2018, 18, 147–161. [Google Scholar] [CrossRef] [PubMed]




| Characteristic | No. (%) | OS | |||
|---|---|---|---|---|---|
| CHR (95% CI) | p-Value | AHR (95% CI) | p-Value | ||
| SAAL1 | (n = 346) | ||||
| Low | 195 (56.4) | 1.00 | 1.00 | ||
| High | 151 (43.6) | 1.63 (1.13–2.35) | 0.009 | 1.57 (1.09–2.27) | 0.016 |
© 2020 by the authors. Licensee MDPI, Basel, Switzerland. This article is an open access article distributed under the terms and conditions of the Creative Commons Attribution (CC BY) license (http://creativecommons.org/licenses/by/4.0/).
Share and Cite
Chu, P.-Y.; Tung, S.-L.; Tsai, K.-W.; Shen, F.-P.; Chan, S.-H. Identification of the Novel Oncogenic Role of SAAL1 and Its Therapeutic Potential in Hepatocellular Carcinoma. Cancers 2020, 12, 1843. https://doi.org/10.3390/cancers12071843
Chu P-Y, Tung S-L, Tsai K-W, Shen F-P, Chan S-H. Identification of the Novel Oncogenic Role of SAAL1 and Its Therapeutic Potential in Hepatocellular Carcinoma. Cancers. 2020; 12(7):1843. https://doi.org/10.3390/cancers12071843
Chicago/Turabian StyleChu, Pei-Yi, Shiao-Lin Tung, Kuo-Wang Tsai, Fang-Ping Shen, and Shih-Hsuan Chan. 2020. "Identification of the Novel Oncogenic Role of SAAL1 and Its Therapeutic Potential in Hepatocellular Carcinoma" Cancers 12, no. 7: 1843. https://doi.org/10.3390/cancers12071843
APA StyleChu, P.-Y., Tung, S.-L., Tsai, K.-W., Shen, F.-P., & Chan, S.-H. (2020). Identification of the Novel Oncogenic Role of SAAL1 and Its Therapeutic Potential in Hepatocellular Carcinoma. Cancers, 12(7), 1843. https://doi.org/10.3390/cancers12071843

