Enrichment of Aldolase C Correlates with Low Non-Mutated IDH1 Expression and Predicts a Favorable Prognosis in Glioblastomas
Abstract
1. Introduction
2. Results
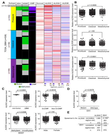
2.1. ALDOC mRNA Expression Level Inversely Correlated with IDH1 and Prolonged Survival Time in Glioblastoma Patients
2.2. High ALDOC mRNA Expression Level Correlated with Low Non-Mutated IDH1 Expression and Longer Survival Time in Gliomas
2.3. In Silico Predicted Aldolase Family in Glioma Cohorts and Several Benign or Malignant Cell Lines
2.4. ALDOC Expression Associated with IDH1 Mutation and Several Glioblastoma Subtypes
2.5. ALDOC Expression Level Associated with Prognosis in High-Grade Gliomas
2.6. Low ALDOC Protein Expression Associated with Poor Prognosis in Human Glioma Tissue
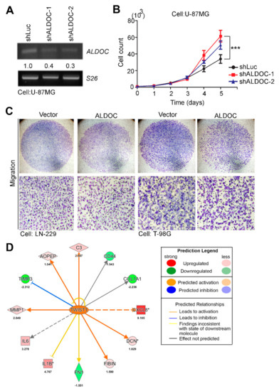
2.7. ALDOC Involved Proliferation Rate and Metastatic Ability in GBM Cells
3. Discussion
4. Materials and Methods
4.1. In Silico Study
4.2. Case Selection
4.3. Tissue Microarray Construction and Immunohistochemical Staining
4.4. TMA Immunohistochemistry Interpretation
4.5. Cell Lines and Cell Culture Conditions
4.6. Microarray Analysis
4.7. Statistical Analysis
5. Conclusions
Supplementary Materials
Author Contributions
Funding
Acknowledgments
Conflicts of Interest
References
- Louis, D.N.; Perry, A.; Reifenberger, G.; Von Deimling, A.; Figarella-Branger, D.; Cavenee, W.K.; Ohgaki, H.; Wiestler, O.D.; Kieihues, P.; Ellison, D.W. The 2016 World Health Organization Classification of Tumors of the Central Nervous System: a summary. Acta Neuropathol. 2016, 131, 803–820. [Google Scholar] [CrossRef] [PubMed]
- Lukas, R.V.; Nicholas, M.K. Update in the treatment of high-grade Gliomas. Neurol. Clin. 2013, 31, 847–867. [Google Scholar] [CrossRef] [PubMed]
- Chen, R.; Cohen, A.L.; Colman, H. Targeted Therapeutics in Patients With High-Grade Gliomas: Past, Present, and Future. Curr. Treat Options Oncol. 2016, 17, 42. [Google Scholar] [CrossRef] [PubMed]
- Wang, Q.; Hu, B.; Hu, X.; Kim, H.; Squatrito, M.; Scarpace, L. Tumor Evolution of Glioma-Intrinsic Gene Expression Subtypes Associates with Immunological Changes in the Microenvironment. Cancer cell. 2017, 32, 42–56. [Google Scholar] [CrossRef] [PubMed]
- Verhaak, R.G.; Hoadley, K.A.; Purdom, E.; Wang, V.; Qi, Y.; Wilkerson, M.D.; Miller, C.R.; Ping, L.; Golub, T.; Mesirov, J.P.; et al. Integrated genomic analysis identifies clinically relevant subtypes of glioblastoma characterized by abnormalities in PDGFRA, IDH1, EGFR, and NF1. Cancer cell. 2010, 17, 98–110. [Google Scholar] [CrossRef] [PubMed]
- Chen, X.; Yang, T.T.; Zhou, Y.; Wang, W.; Qiu, X.C.; Gao, J.; Li, C.X.; Long, H.; Ma, B.A.; Ma, Q.; et al. Proteomic profiling of osteosarcoma cells identifies ALDOA and SULT1A3 as negative survival markers of human osteosarcoma. Mol. Carcinogen. 2014, 53, 138–144. [Google Scholar] [CrossRef] [PubMed]
- Tao, Q.F.; Yuan, S.X.; Yang, F.; Yang, S.; Yang, Y.; Yuan, J.H.; Yu, J. Aldolase B inhibits metastasis through Ten-Eleven Translocation 1 and serves as a prognostic biomarker in hepatocellular carcinoma. Mol. Cancer 2015, 14, 170. [Google Scholar] [CrossRef] [PubMed]
- Sanchez, T.W.; Zhang, G.; Li, J.; Dai, L.; Mirshahidi, S.; Wall, N.R.; Yates, C.; Wilson, C.; Montgomery, S.; Zhang, J.Y.; et al. Immunoseroproteomic Profiling in African American Men with Prostate Cancer: Evidence for an Autoantibody Response to Glycolysis and Plasminogen-Associated Proteins. Mol. Cell. Proteomics 2016, 15, 3564–3580. [Google Scholar] [CrossRef] [PubMed]
- Fu, H.; Gao, H.; Qi, X.; Zhao, L.; Wu, D.; Bai, Y.; Li, H.; Liu, X.; Hu, J.; Shao, S. Aldolase A promotes proliferation and G1/S transition via the EGFR/MAPK pathway in non-small cell lung cancer. Cancer Commun. 2018, 38, 18. [Google Scholar] [CrossRef]
- Dai, L.; Pan, G.; Liu, X.; Huang, J.; Jiang, Z.; Zhu, X.; Gen, X.; Xu, Q.; Tan, N. High expression of ALDOA and DDX5 are associated with poor prognosis in human colorectal cancer. Cancer Manag. Res. 2018, 10, 1799–1806. [Google Scholar] [CrossRef]
- Li, Y.J.; Huang, T.H.; Hsiao, M.; Lin, B.R.; Cheng, S.J.; Yang, C.N.; Lai, W.T.; Wu, T.S.; Fan, J.R.; Kuo, M.Y.; et al. Suppression of fructose-bisphosphate aldolase C expression as a predictor of advanced oral squamous cell carcinoma. Head Neck 2016, 38 (Suppl. 1), E1075–E1085. [Google Scholar] [CrossRef]
- Tian, Y.F.; Hsieh, P.L.; Lin, C.Y.; Sun, D.P.; Sheu, M.J.; Yang, C.C.; Lin, L.C.; He, H.L.; Solózano, J.; Li, C.F.; et al. High Expression of Aldolase B Confers a Poor Prognosis for Rectal Cancer Patients Receiving Neoadjuvant Chemoradiotherapy. J. Cancer 2017, 8, 1197–1204. [Google Scholar] [CrossRef]
- Moghbeli, M.; Abbaszadegan, M.R.; Golmakani, E.; Forghanifard, M.M. Correlation of Wnt and NOTCH pathways in esophageal squamous cell carcinoma. J. Cell Commun. Signal. 2016, 10, 129–135. [Google Scholar] [CrossRef]
- Caspi, M.; Perry, G.; Skalka, N.; Meisel, S.; Firsow, A.; Amit, M.; Rosin-Arbesfeld, R. Aldolase positively regulates of the canonical Wnt signaling pathway. Mol. Cancer 2014, 13, 164. [Google Scholar] [CrossRef] [PubMed]
- Yan, H.; Parsons, D.W.; Jin, G.; McLendon, R.; Rasheed, B.A.; Yuan, W.; Kos, I.; Batinic-Haberle, I.; Jones, S.; Riggins, G.J.; et al. IDH1 and IDH2 mutations in gliomas. N. Engl. J. Med. 2009, 360, 765–773. [Google Scholar] [CrossRef]
- Parsons, D.W.; Jones, S.; Zhan, G.X.; Lin, J.C.; Leary, R.J.; Angenendt, P.; Manloo, P.; Cater, H.; Siu, I.M.; Gallia, G.L.; et al. An integrated genomic analysis of human glioblastoma multiforme. Science (New York, N.Y.) 2008, 321, 1807–1812. [Google Scholar] [CrossRef] [PubMed]
- Hartmann, C.; Meyer, J.; Balss, J.; Capper, D.; Mueller, W.; Christians, A.; Felsberg, J.; Wolter, M.; Mawrin, C.; Wick, W.; et al. Type and frequency of IDH1 and IDH2 mutations are related to astrocytic and oligodendroglial differentiation and age: a study of 1,010 diffuse gliomas. Acta Neuropathol. 2009, 118, 469–474. [Google Scholar] [CrossRef]
- Leeper, H.E.; Caron, A.A.; Decker, P.A.; Jenkins, R.B.; Lachance, D.H.; Giannini, C. IDH mutation, 1p19q codeletion and ATRX loss in WHO grade II gliomas. Oncotarget 2015, 6, 30295–30305. [Google Scholar] [CrossRef]
- Suzuki, H.; Aoki, K.; Chiba, K.; Sato, Y.; Shiozawa, Y.; Shiraishi, Y.; Shimamura, T.; Niida, A.; Motomura, K.; Ohka, F.; et al. Mutational landscape and clonal architecture in grade II and III gliomas. Nat. Genet. 2015, 47, 458–468. [Google Scholar] [CrossRef]
- Molenaar, R.J.; Maciejewski, J.P.; Wilmink, J.W.; Van Noorden, C.J.F. Wild-type and mutated IDH1/2 enzymes and therapy responses. Oncogene 2018, 37, 1949–1960. [Google Scholar] [CrossRef]
- Hartmann, C.; Hentschel, B.; Simon, M.; Westphal, M.; Schackert, G.; Tonn, J.C.; Loeffler, M.; Reifenberger, G.; Pietsch, T.; von Deimling, A.; et al. Long-term survival in primary glioblastoma with versus without isocitrate dehydrogenase mutations. Clin. Cancer Res. 2013, 19, 5146–5157. [Google Scholar] [CrossRef] [PubMed]
- Avellaneda Matteo, D.; Grunseth, A.J.; Gonzalez, E.R.; Anselmo, S.L.; Kennedy, M.A.; Moman, P. Molecular mechanisms of isocitrate dehydrogenase 1 (IDH1) mutations identified in tumors: The role of size and hydrophobicity at residue 132 on catalytic efficiency. J. Biol. Chem. 2017, 292, 7971–7983. [Google Scholar] [CrossRef] [PubMed]
- Strickland, M.; Stoll, E.A. Metabolic Reprogramming in Glioma. Front. Cell Dev. Biol. 2017, 5, 43. [Google Scholar] [CrossRef] [PubMed]
- Leli, N.M.; Koumenis, C. Pro-tumorigenic AMPK in glioblastoma. Nat. Cell Biol. 2018, 20, 736–737. [Google Scholar] [CrossRef] [PubMed]
- Chang, Y.C.; Chan, Y.C.; Chang, W.M.; Lin, Y.F.; Yang, C.J.; Su, C.Y.; Huang, M.S.; Wu, A.T.H.; Hsiao, M. Feedback regulation of ALDOA activates the HIF-1alpha/MMP9 axis to promote lung cancer progression. Cancer Lett. 2017, 403, 28–36. [Google Scholar] [CrossRef]
- Zhao, S.; Lin, Y.; Xu, W.; Jiang, W.; Zha, Z.; Wang, P.; Yu, W.; Li, Z.; Gong, L.; Peng, Y.; et al. Glioma-derived mutations in IDH1 dominantly inhibit IDH1 catalytic activity and induce HIF-1alpha. Science 2009, 324, 261–265. [Google Scholar] [CrossRef] [PubMed]
- Selmi, T.; Martellol, A.; Vignudelli, T.; Ferrari, E.; Grande, A.; Gemelli, C.; Salomoni, P.; Ferrari, S.; Zanocco-Marani, T. ZFP36 expression impairs glioblastoma cell lines viability and invasiveness by tartgeting multiple signal transduction pathways. Cell Cycle 2012, 11, 1977–1987. [Google Scholar] [CrossRef]
- Chang, Y.C.; Yang, Y.C.; Tien, C.P.; Yang, C.J.; Hsiao, M. Roles of Aldolase Family Genes in Human Cancers and Diseases. Trends Endocrinol. Metab. 2018, 29, 549–559. [Google Scholar] [CrossRef]
- Oppelt, S.A.; Zhang, W.; Tolan, D.R. Specific regions of the brain are capable of fructose metabolism. Brain Res. 2017, 1657, 312–322. [Google Scholar] [CrossRef]
- Fujita, H.; Aoki, H.; Ajioka, I.; Yamazaki, M.; Abe, M.; Oh-Nishi, A.; Sakimura, K.; Sugihara, I. Detailed expression pattern of aldolase C (Aldoc) in the cerebellum, retina and other areas of the CNS studied in Aldoc-Venus knock-in mice. PloS ONE 2014, 9, e86679. [Google Scholar] [CrossRef]
- Van de Warrenburg, B.P.C.; Church, A.J.; Martino, D.; Candler, P.M.; Bhatia, K.P.; Giovannoni, G.; Quinn, N.P. Antineuronal antibodies in Parkinson’s disease. Mov. Disord. 2008, 23, 958–963. [Google Scholar] [CrossRef] [PubMed]







| Univariate Analysis | Multivariate Analysis | ||||
|---|---|---|---|---|---|
| Variable | Total | OR (95% CI) | p-value | OR (95% CI) | p-value |
| Sex | |||||
| Male | 40 | 0.912–2.648 | 0.105 | 1.015–4.429 | 0.045 * |
| Female | 24 | ||||
| Age | |||||
| <50 | 12 | 1.517–7.265 | 0.003 * | 1.158–11.988 | 0.027 * |
| ≥50 | 52 | ||||
| IDH1 R132H | |||||
| Negative | 9 | 0.429–1.929 | 0.803 | 1.55–230.756 | 0.021 * |
| Positive | 55 | ||||
| ATRX | |||||
| Preserve | 26 | 0.319–0.902 | 0.019 * | 0.148–0.763 | 0.009 * |
| Loss of expression | 38 | ||||
| H3K27M | |||||
| Negative | 10 | 0.861–3.441 | 0.124 | 0.101–2048.871 | 0.292 |
| Positive | 54 | ||||
| MGMT | |||||
| Preserved | 30 | 0.696–1.921 | 0.576 | 0.292–1.334 | 0.224 |
| Loss of expression | 34 | ||||
| EGFR | |||||
| Negative | 2 | 0.403–7.026 | 0.475 | 1.229–102.588 | 0.032 * |
| Positive | 62 | ||||
| EGFRvIII | |||||
| Negative | 12 | 0.908–3.290 | 0.095 | 0.370–3.952 | 0.749 |
| Positive | 52 | ||||
| P53 | |||||
| Negative | 33 | 1.353–3.990 | 0.002 * | 0.513–2.516 | 0.715 |
| Overexpression | 31 | ||||
| Neurofilament | |||||
| Negative | 9 | 0.631–2.822 | 0.450 | 1.343–9.670 | 0.011 * |
| Positive | 55 | ||||
| NF1 | |||||
| Negative | 30 | 0.642–1.814 | 0.773 | 0.209–1.412 | 0.209 |
| Positive | 34 | ||||
| AxL | |||||
| Negative | 32 | 1.360–3.988 | 0.002 * | 0.601–4.074 | 0.359 |
| Positive | 32 | ||||
| p-AxL | |||||
| Negative | 30 | 0.740–2.069 | 0.416 | 0.208–1.909 | 0.413 |
| Positive | 34 | ||||
| NUR77 | |||||
| Negative | 33 | 0.891–2.514 | 0.128 | 0.481–8.632 | 0.334 |
| Positive | 31 | ||||
| H3Lys27 | |||||
| Preserved | 30 | 0.725–2.020 | 0.466 | 0.408–3.641 | 0.724 |
| Loss of expression | 34 | ||||
| PDGFRA | |||||
| Negative | 4 | 0.479–3.689 | 0.584 | 1.005–49.672 | 0.049 * |
| Positive | 60 | ||||
| Multivariate Analysis | |||
|---|---|---|---|
| Variable | Hazard Ratio | 95% Confidence Interval | p-Value |
| Gender (male/female) | 2.121 | 1.015–4.429 | 0.045 * |
| Age (<50/≥50) | 3.726 | 1.158–11.988 | 0.027 * |
| IDH1 R132H (Negative/Positive) | 18.911 | 1.55–230.756 | 0.021 * |
| ATRX (Preserve/Loss) | 0.336 | 0.148–0.763 | 0.009 * |
| H3 K27M (Negative/Positive) | 14.409 | 0.101–2048.871 | 0.292 |
| MGMT (Preserve/Loss) | 0.624 | 0.292–1.334 | 0.224 |
| EGFR (Negative/Positive) | 11.231 | 1.229–102.588 | 0.032 * |
| EGFRvIII (Negative/Positive) | 1.213 | 0.370–3.952 | 0.749 |
| P53 (Negative/Overexpression) | 1.156 | 0.513–2.516 | 0.715 |
| Neurofilament (Negative/Positive) | 3.603 | 1.343–9.670 | 0.011 * |
| NF1 (Negative/Positive) | 0.540 | 0.209–1.412 | 0.209 |
| AxL (Negative/Positive) | 1.564 | 0.601–4.074 | 0.359 |
| p-AxL (Negative/Positive) | 0.629 | 0.208–1.909 | 0.413 |
| NUR77 (Negative/Positive) | 2.037 | 0.481–8.632 | 0.334 |
| H3 K27me3 (Preserve/Loss) | 1.218 | 0.408–3.641 | 0.724 |
| PDGFRA (Negative/Positive) | 7.067 | 1.005–49.672 | 0.049 * |
© 2019 by the authors. Licensee MDPI, Basel, Switzerland. This article is an open access article distributed under the terms and conditions of the Creative Commons Attribution (CC BY) license (http://creativecommons.org/licenses/by/4.0/).
Share and Cite
Chang, Y.-C.; Tsai, H.-F.; Huang, S.-P.; Chen, C.-L.; Hsiao, M.; Tsai, W.-C. Enrichment of Aldolase C Correlates with Low Non-Mutated IDH1 Expression and Predicts a Favorable Prognosis in Glioblastomas. Cancers 2019, 11, 1238. https://doi.org/10.3390/cancers11091238
Chang Y-C, Tsai H-F, Huang S-P, Chen C-L, Hsiao M, Tsai W-C. Enrichment of Aldolase C Correlates with Low Non-Mutated IDH1 Expression and Predicts a Favorable Prognosis in Glioblastomas. Cancers. 2019; 11(9):1238. https://doi.org/10.3390/cancers11091238
Chicago/Turabian StyleChang, Yu-Chan, Hsing-Fang Tsai, Shang-Pen Huang, Chi-Long Chen, Michael Hsiao, and Wen-Chiuan Tsai. 2019. "Enrichment of Aldolase C Correlates with Low Non-Mutated IDH1 Expression and Predicts a Favorable Prognosis in Glioblastomas" Cancers 11, no. 9: 1238. https://doi.org/10.3390/cancers11091238
APA StyleChang, Y.-C., Tsai, H.-F., Huang, S.-P., Chen, C.-L., Hsiao, M., & Tsai, W.-C. (2019). Enrichment of Aldolase C Correlates with Low Non-Mutated IDH1 Expression and Predicts a Favorable Prognosis in Glioblastomas. Cancers, 11(9), 1238. https://doi.org/10.3390/cancers11091238

