A Low-Phase-Noise 8 GHz Linear-Band Sub-Millimeter-Wave Phase-Locked Loop in 22 nm FD-SOI CMOS
Abstract
:1. Introduction
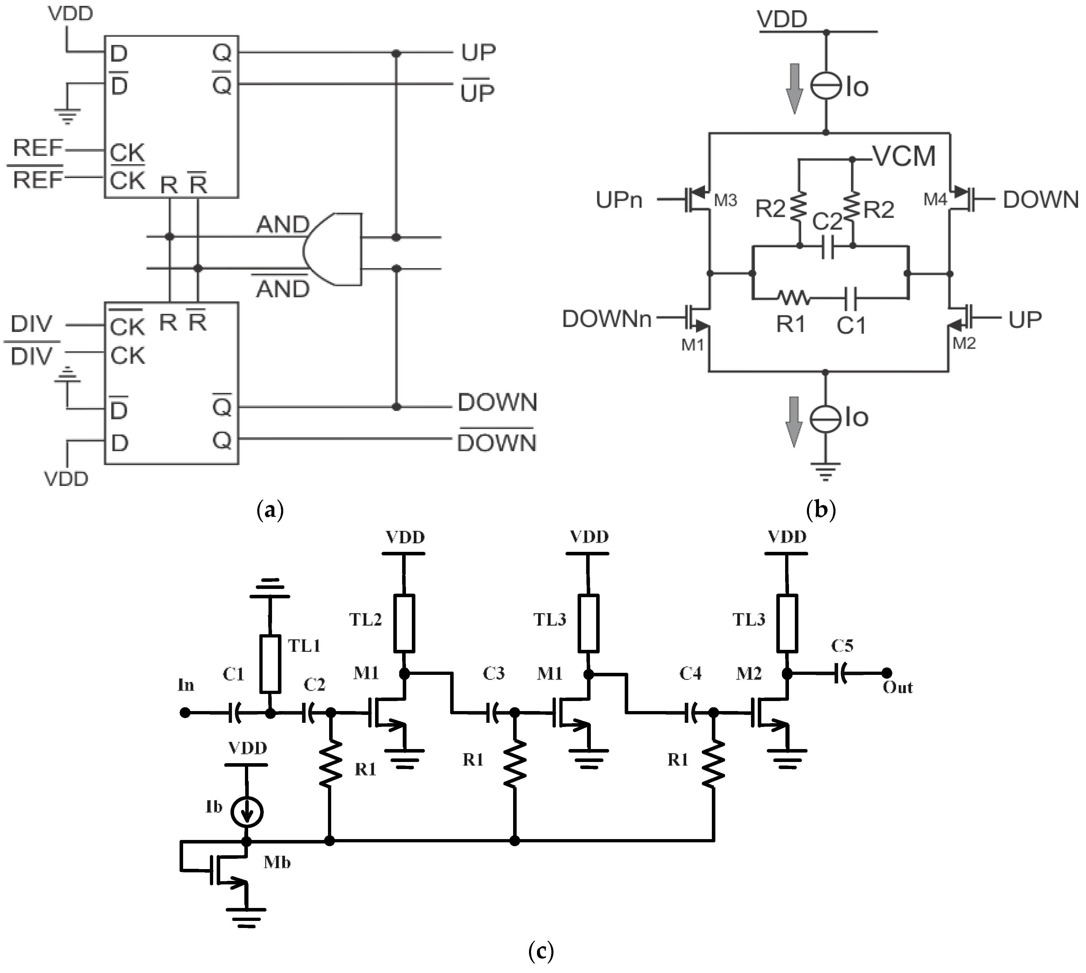
2. System Architecture and Circuit Design
2.1. I/Q VCO
2.2. PLL Divider Chain
2.3. Other PLL Blocks
3. Experimental Results
4. Conclusions
Author Contributions
Funding
Data Availability Statement
Conflicts of Interest
References
- Wu, R.; Minami, R.; Tsukui, Y.; Kawai, S.; Seo, Y.; Sato, S.; Kimura, K.; Kondo, S.; Ueno, T.; Fajri, N.; et al. 64-QAM 60-GHz CMOS transceivers for IEEE 802.11ad/Ay. IEEE J. Solid-State Circuits 2017, 52, 2871–2891. [Google Scholar] [CrossRef]
- Ginsburg, B.P.; Subburaj, K.; Samala, S.; Ramasubramanian, K.; Singh, J.; Bhatara, S.; Murali, S.; Breen, D.; Moallem, M.; Dandu, K.; et al. A multimode 76-to-81GHz automotive radar transceiver with Autonomous Monitoring. In Proceedings of the 2018 IEEE International Solid—State Circuits Conference—(ISSCC), San Francisco, CA, USA, 11–15 February 2018; pp. 158–160. [Google Scholar]
- Peng, P.-J.; Chen, P.-N.; Kao, C.; Chen, Y.-L.; Lee, J. A 94 ghz 3D image radar engine with 4TX/4RX beamforming scan technique in 65 nm CMOS technology. IEEE J. Solid-State Circuits 2015, 50, 656–668. [Google Scholar] [CrossRef]
- Liu, X.; Luong, H.C. A fully integrated 0.27-thz injection-locked frequency synthesizer with frequency-tracking loop in 65-NM CMOS. IEEE J. Solid-State Circuits 2020, 55, 1051–1063. [Google Scholar] [CrossRef]
- Wu, C.-Y.; Chen, M.-C.; Lo, Y.-K. A Phase-Locked Loop with Injection-Locked Frequency Multiplier in 0.18 µm CMOS for V -Band Applications. IEEE Trans. Microw. Theory Tech. 2009, 57, 1629–1636. [Google Scholar]
- Song, J.-H.; Cui, C.; Kim, S.-K.; Kim, B.-S.; Nam, S. A Low-Phase-Noise 77-GHz FMCW Radar Transmitter With a 12.8-GHz PLL and a ×6 Frequency Multiplier. IEEE Microw. Wirel. Compon. Lett. 2016, 26, 540–542. [Google Scholar] [CrossRef]
- Jany, C.; Siligaris, A.; Gonzalez Jimenez, J.-L.; Bernier, C.; Vincent, P.; Ferrari, P. A novel ultra-low phase noise, programmable frequency multiplier-by-30 architecture application to 60-GHz frequency generation. In Proceedings of the ESSCIRC 2014—40th European Solid State Circuits Conference (ESSCIRC), Venice Lido, Italy, 22–26 September 2014; pp. 427–430. [Google Scholar]
- Chen, Y.; Praamsma, L.; Ivanisevic, N.; Leenaerts, D.M. A 40ghz PLL with −92.5 dBc/hz in-band phase noise and 104fs-RMS-jitter. In Proceedings of the 2017 IEEE Radio Frequency Integrated Circuits Symposium (RFIC), Honolulu, HI, USA, 4–6 June 2017; pp. 31–32. [Google Scholar]
- Shahramian, S.; Hart, A.; Chan Carusone, A.; Garcia, P.; Chevalier, P.; Voinigescu, S.P. A D-band PLL covering the 81–82 GHz, 86–92 GHz and 162–164 GHz bands. In Proceedings of the 2010 IEEE Radio Frequency Integrated Circuits Symposium, Anaheim, CA, USA, 23–25 May 2010; pp. 53–56. [Google Scholar]
- Villard, P.; Ebels, U.; Houssameddine, D.; Katine, J.; Mauri, D.; Delaet, B.; Vincent, P.; Cyrille, M.-C.; Viala, B.; Michel, J.-P.; et al. A ghz spintronic-based RF Oscillator. IEEE J. Solid-State Circuits 2010, 45, 214–223. [Google Scholar] [CrossRef]
- Brunetti, G.; Armenise, M.N.; Ciminelli, C. Chip-scaled Ka-band photonic linearly chirped microwave waveform generator. Front. Phys. 2022, 10, 158. [Google Scholar] [CrossRef]
- Zhang, P.; Wan, Q.; Feng, C.; Wang, H. Gate Capacitance Measurement Using a Self-Differential Charge-Based Capacitance Measurement Method. IEEE Electron Device Lett. 2015, 36, 1271–1273. [Google Scholar] [CrossRef]
- Razavi, B. A study of injection locking and pulling in oscillators. IEEE J. Solid-State Circuits 2004, 39, 1415–1424. [Google Scholar] [CrossRef]
- Razavi, B. Design of Analog CMOS Integrated Circuits; McGraw-Hill: New York, NY, USA, 2000. [Google Scholar]
- Ayat, M.; Babaei, B.; Atani, R.-E.; Mirzakuchaki, S.; Zamanlooy, B. Design of A 100 MHz–1.66 GHz, 0.13 µm CMOS phase locked loop. In Proceedings of the 2010 International Conference on Electronic Devices, Systems and Applications, Kuala Lumpur, Malaysia, 11–14 April 2010; pp. 154–158. [Google Scholar]
- Laha, S.; Kaya, S. Dead zone free area efficient Charge Pump Phase Frequency Detector in nanoscale DG-MOSFET. In Proceedings of the 2013 IEEE 56th International Midwest Symposium on Circuits and Systems (MWSCAS), Columbus, OH, USA, 4–7 August 2013; pp. 920–923. [Google Scholar]
- Rhee, W. Design of high-performance CMOS charge pumps in phase-locked loops. In Proceedings of the 1999 IEEE International Symposium on Circuits and Systems VLSI, Orlando, FL, USA, 30 May–2 June 1999; pp. 545–548. [Google Scholar]










| This Work | [4] | [9] | [8] | [5] | |
|---|---|---|---|---|---|
| Technology | 22 nm CMOS | 65 nm CMOS | 0.13 µm SiGe BiCMOS | 0.25 µm SiGe BiCMOS | 0.13 µm CMOS |
| Frequency (GHz) | 157.5–167.5 | 198–274 | 81–82 86–92 162–164 | 37.2–40 | 53–58 |
| PN (dBc/Hz) | −128 @ 100 kHz | −78.2 @ 100 kHz | −89 @ 100 kHz, 79.4 GHz | −92.5 @ 100 kHz, 40 GHz | −85.2 @ 1 MHz |
| Output power (dBm) | 2 | −11 | −25 @ 163 GHz | - | −37.85 @ 58 GHz |
| Power consumption (mW) | 120.75 | 49.5 | 1150–1250 | 323–380 | 35.7 |
| Chip area (mm2) | 1.25 × 0.9 | 0.58 | 1.1 × 1.7 | 0.9 × 0.5 | 0.96 × 0.84 |
Disclaimer/Publisher’s Note: The statements, opinions and data contained in all publications are solely those of the individual author(s) and contributor(s) and not of MDPI and/or the editor(s). MDPI and/or the editor(s) disclaim responsibility for any injury to people or property resulting from any ideas, methods, instructions or products referred to in the content. |
© 2023 by the authors. Licensee MDPI, Basel, Switzerland. This article is an open access article distributed under the terms and conditions of the Creative Commons Attribution (CC BY) license (https://creativecommons.org/licenses/by/4.0/).
Share and Cite
Kebe, M.; Sanduleanu, M. A Low-Phase-Noise 8 GHz Linear-Band Sub-Millimeter-Wave Phase-Locked Loop in 22 nm FD-SOI CMOS. Micromachines 2023, 14, 1010. https://doi.org/10.3390/mi14051010
Kebe M, Sanduleanu M. A Low-Phase-Noise 8 GHz Linear-Band Sub-Millimeter-Wave Phase-Locked Loop in 22 nm FD-SOI CMOS. Micromachines. 2023; 14(5):1010. https://doi.org/10.3390/mi14051010
Chicago/Turabian StyleKebe, Mamady, and Mihai Sanduleanu. 2023. "A Low-Phase-Noise 8 GHz Linear-Band Sub-Millimeter-Wave Phase-Locked Loop in 22 nm FD-SOI CMOS" Micromachines 14, no. 5: 1010. https://doi.org/10.3390/mi14051010
APA StyleKebe, M., & Sanduleanu, M. (2023). A Low-Phase-Noise 8 GHz Linear-Band Sub-Millimeter-Wave Phase-Locked Loop in 22 nm FD-SOI CMOS. Micromachines, 14(5), 1010. https://doi.org/10.3390/mi14051010

