Design of a Digital LAMP Detection Platform Based on Droplet Microfluidic Technology
Abstract
1. Introduction
2. Experimental
2.1. Materials and Reagents
2.2. Geometric Structure Design of the Chip
2.3. Governing Equations of COMSOL
2.4. Parameter Setting
2.5. Manufacturing Microfluidic Devices
2.6. Digital-LAMP Detects SARS-CoV-2
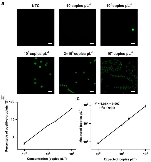
3. Results
4. Conclusions
Author Contributions
Funding
Data Availability Statement
Conflicts of Interest
References
- Sidransky, D. Nucleic acid-based methods for the detection of cancer. Science 1997, 278, 1054–1058. [Google Scholar] [CrossRef] [PubMed]
- Barany, F. Two-codon insertion mutagenesis of plasmid genes by using single-stranded hexameric oligonucleotides. Proc. Natl. Acad. Sci. USA 1985, 82, 4202–4206. [Google Scholar] [CrossRef] [PubMed]
- Whitney, M.A.; Saito, H.; Jakobs, P.M.; Gibson, R.; Moses, R.E.; Grompe, M. A common mutation in the FACC gene causes Fanconi anaemia in Ashkenazi Jews. Nat. Genet. 1993, 4, 202–205. [Google Scholar] [CrossRef] [PubMed]
- Guatelli, J.C.; Gingeras, T.R.; Richman, D.D. Nucleic acid amplification in vitro: Detection of sequences with low copy numbers and application to diagnosis of human immunodeficiency virus type 1 infection. Clin. Microbiol. Rev. 1989, 2, 217–226. [Google Scholar] [CrossRef]
- Notomi, T.; Okayama, H.; Masubuchi, H.; Yonekawa, T.; Watanabe, K.; Amino, N.; Hase, T. Loop-mediated isothermal amplification of, D.N.A. Nucleic Acids Res. 2000, 28, e63. [Google Scholar] [CrossRef] [PubMed]
- Mori, Y.; Notomi, T. Loop-mediated isothermal amplification (LAMP): A rapid, accurate, and cost-effective diagnostic method for infectious diseases. J. Infect. Chemother. 2009, 15, 62–69. [Google Scholar] [CrossRef]
- Fang, X.; Liu, Y.; Kong, J.; Jiang, X. Loop-mediated isothermal amplification integrated on microfluidic chips for point-of-care quantitative detection of pathogens. Anal. Chem. 2010, 82, 3002–3006. [Google Scholar] [CrossRef]
- Luo, J.; Fang, X.; Ye, D.; Li, H.; Chen, H.; Zhang, S.; Kong, J. A real-time microfluidic multiplex electrochemical loop-mediated isothermal amplification chip for differentiating bacteria. Biosens. Bioelectron. 2014, 60, 84–91. [Google Scholar] [CrossRef]
- Fang, X.; Chen, H.; Yu, S.; Jiang, X.; Kong, J. Predicting viruses accurately by a multiplex microfluidic loop-mediated isothermal amplification chip. Anal. Chem. 2011, 83, 690–695. [Google Scholar] [CrossRef]
- Parida, M.; Sannarangaiah, S.; Dash, P.K.; Rao, P.V.; Morita, K. Loop mediated isothermal amplification (LAMP): A new generation of innovative gene amplification technique; perspectives in clinical diagnosis of infectious diseases. Rev. Med. Virol. 2010, 18, 407–421. [Google Scholar] [CrossRef]
- Amambo, G.N.; Innocentia, N.; Abong, R.A.; Fombad, F.F.; Njouendou, A.J.; Nietcho, F.; Ekanya, R.; Kien, C.A.; Ebai, R.; Lenz, B.; et al. Application of loop mediated isothermal amplification (LAMP) assays for the detection of Onchocerca volvulus, Loa loa and Mansonella perstans in humans and vectors. Front. Trop. Dis. 2023, 3, 1016176. [Google Scholar] [CrossRef] [PubMed]
- Sanders, R.; Huggett, J.F.; Bushell, C.A.; Cowen, S.; Scott, D.J.; Foy, C.A. Evaluation of Digital PCR for Absolute DNA Quantification. Anal. Chem. 2011, 83, 6474–6484. [Google Scholar] [CrossRef] [PubMed]
- Hindson, B.J.; Ness, K.D.; Masquelier, D.A.; Belgrader, P.; Heredia, N.J.; Makarewicz, A.J.; Bright, I.J.; Lucero, M.Y.; Hiddessen, A.L.; Legler, T.C.; et al. High-throughput droplet digital PCR system for absolute quantitation of DNA copy number. Anal. Chem. 2011, 83, 8604–8610. [Google Scholar] [CrossRef] [PubMed]
- Cai, D.; Wang, Y.; Zou, J.; Li, Z.; Huang, E.; Ouyang, X.; Que, Z.; Luo, Y.; Chen, Z.; Jiang, Y.; et al. Droplet Encoding-Pairing Enabled Multiplexed Digital Loop-Mediated Isothermal Amplification for Simultaneous Quantitative Detection of Multiple Pathogens. Adv. Sci. 2023, 10, 2205863. [Google Scholar] [CrossRef] [PubMed]
- Tan, Y.L.; Huang, A.Q.; Tang, L.J.; Jiang, J.H. Multiplexed droplet loop-mediated isothermal amplification with scorpion-shaped probes and fluorescence microscopic counting for digital quantification of virus RNAs. Chem. Sci. 2021, 12, 8445–8451. [Google Scholar] [CrossRef]
- Song, H.; Bringer, M.R.; Tice, J.D.; Gerdts, C.J.; Ismagilov, R.F. Experimental test of scaling of mixing by chaotic advection in droplets moving through microfluidic channels. Appl. Phys. Lett. 2004, 83, 4664–4666. [Google Scholar] [CrossRef]
- Wong, V.L.; Loizou, K.; Lau, P.L.; Graham, R.S.; Hewakandamby, B.N. Numerical studies of shear-thinning droplet formation in a microfluidic T-junction using two-phase level-SET method. Chem. Eng. Sci. 2017, 174, 157–173. [Google Scholar] [CrossRef]
- Fang, Y.; Ye, Y.; Shen, R.; Zhu, P.; Guo, R.; Hu, Y.; Wu, L. Mixing enhancement by simple periodic geometric features in microchannels. Chem. Eng. J. 2012, 187, 306–310. [Google Scholar] [CrossRef]
- Paramanantham, S.; Nagulapati, V.M.; Lim, H. Numerical Investigation of the Influence of Microchannel Geometry on the Droplet Generation Process. J. Appl. Fluid Mech. 2022, 15, 1291–1305. [Google Scholar]
- Yin, X.; Chen, B.; He, M.; Hu, B. Agarose-droplet-based digital LAMP assay for counting virus DNA in Single-particle, I.C.P.-M.S. Anal. Chem. 2022, 94, 6582–6590. [Google Scholar] [CrossRef]
- Ma, Y.D.; Luo, K.; Chang, W.H.; Lee, G.B. A microfluidic chip capable of generating and trapping emulsion droplets for digital loop-mediated isothermal amplification analysis. Lab A Chip 2018, 18, 296–303. [Google Scholar] [CrossRef] [PubMed]
- Fan, Z.; Sun, Y.; Lin, J.M. Self-assembled inkjet printer for droplet digital loop-mediated isothermal amplification. Chemosensors 2022, 10, 247. [Google Scholar] [CrossRef]
- Zhu, Q.; Gao, Y.; Yu, B.; Ren, H.; Qiu, L.; Han, S.; Jin, W.; Jin, Q.; Mu, Y. Self-priming compartmentalization digital LAMP for point-of-care. Lab A Chip 2012, 12, 4755–4763. [Google Scholar] [CrossRef]
- Lin, X.; Huang, X.; Urmann, K.; Xie, X. Hoffmann MR. Digital loop-mediated isothermal amplification on a commercial membrane. ACS Sens. 2019, 4, 242–249. [Google Scholar] [CrossRef] [PubMed]
- Wu, H.; Cao, X.; Meng, Y.; Richards, D.; Wu, J.; Ye, Z.; deMello, A.J. DropCRISPR: A LAMP-Cas12a based digital method for ultrasensitive detection of nucleic acid. Biosens. Bioelectron. 2022, 211, 114377. [Google Scholar] [CrossRef] [PubMed]
- Schuler, F.; Schwemmer, F.; Trotter, M.; Wadle, S.; Zengerle, R.; von Stetten, F.; Paust, N. Centrifugal step emulsification applied for absolute quantification of nucleic acids by digital droplet, R.P.A. Lab A Chip 2015, 15, 2759–2766. [Google Scholar] [CrossRef]
- Lin, P.H.; Li, B.R. Passively driven microfluidic device with simple operation in the development of nanolitre droplet assay in nucleic acid detection. Sci. Rep. 2021, 11, 21019. [Google Scholar] [CrossRef]










| Primer | Sequence (5′ to 3′) |
|---|---|
| N-F3 | TGG CTA CTA CCG AAG AGC T |
| N-B3 | TGC AGC ATT GTT AGC AGG AT |
| N-FIP | TCT GGC CCA GTT CCT AGG TAG TCC AGA CGA ATT CGT GGTGG |
| N-BIP | AGA CGG CAT CAT ATG GGT TGC ACG GGT GCC AAT GTG ATCT |
| N-LF | GGA CTG AGA TCT TTC ATT TTA CCG T |
| N-LB | ACT GAG GGA GCC TTG AAT ACA |
| Detection Method | Whether to Introduce the Chip Design | Is there any Reference for Simulation Results | LOD | References |
|---|---|---|---|---|
| Digital LAMP | No | No | 25 copies μL−1 | [20] |
| Digital LAMP | Yes | No | 50 copies μL−1 | [21] |
| Digital LAMP | Yes | No | 10−5 fg μL−1 | [22] |
| Digital LAMP | Yes | Yes | — | [23] |
| Digital LAMP | Yes | No | 11 copies μL−1 | [24] |
| DropCRISPR | Yes | No | 102 cfu mL−1 | [25] |
| Digital droplet RPA | Yes | No | 100 copies μL−1 | [26] |
| MF-LAMP | Yes | Yes | 1 pg μL−1 | [27] |
Disclaimer/Publisher’s Note: The statements, opinions and data contained in all publications are solely those of the individual author(s) and contributor(s) and not of MDPI and/or the editor(s). MDPI and/or the editor(s) disclaim responsibility for any injury to people or property resulting from any ideas, methods, instructions or products referred to in the content. |
© 2023 by the authors. Licensee MDPI, Basel, Switzerland. This article is an open access article distributed under the terms and conditions of the Creative Commons Attribution (CC BY) license (https://creativecommons.org/licenses/by/4.0/).
Share and Cite
Jiang, L.; Lan, X.; Ren, L.; Yang, M.; Wei, B.; Wang, Y. Design of a Digital LAMP Detection Platform Based on Droplet Microfluidic Technology. Micromachines 2023, 14, 1077. https://doi.org/10.3390/mi14051077
Jiang L, Lan X, Ren L, Yang M, Wei B, Wang Y. Design of a Digital LAMP Detection Platform Based on Droplet Microfluidic Technology. Micromachines. 2023; 14(5):1077. https://doi.org/10.3390/mi14051077
Chicago/Turabian StyleJiang, Liying, Xianghao Lan, Linjiao Ren, Mingzhu Yang, Bo Wei, and Yang Wang. 2023. "Design of a Digital LAMP Detection Platform Based on Droplet Microfluidic Technology" Micromachines 14, no. 5: 1077. https://doi.org/10.3390/mi14051077
APA StyleJiang, L., Lan, X., Ren, L., Yang, M., Wei, B., & Wang, Y. (2023). Design of a Digital LAMP Detection Platform Based on Droplet Microfluidic Technology. Micromachines, 14(5), 1077. https://doi.org/10.3390/mi14051077

