Absorption Performances of PLA-Montmorillonite Nanocomposites Thin Films in Salisbury and Rozanov Configurations: Influence of Aging and Mechanical Recycling
Abstract
1. Introduction
2. Materials and Methods
2.1. Fabrication of Nanocomposite Samples
2.2. Microwave Characterization
3. Theoretical Concepts
3.1. Assessment of Performances Using Rozanov Formalism
3.2. Microwave Absorption in Salisbury Configuration
4. Results and Discussion
4.1. Electromagnetic Properties
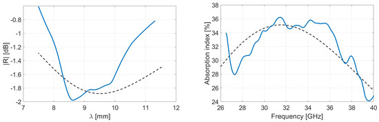
4.2. Reflection and Absorption Performances in Rozanov Configuration
4.3. Optimization of Thickness in PEC Back-Coated Configuration
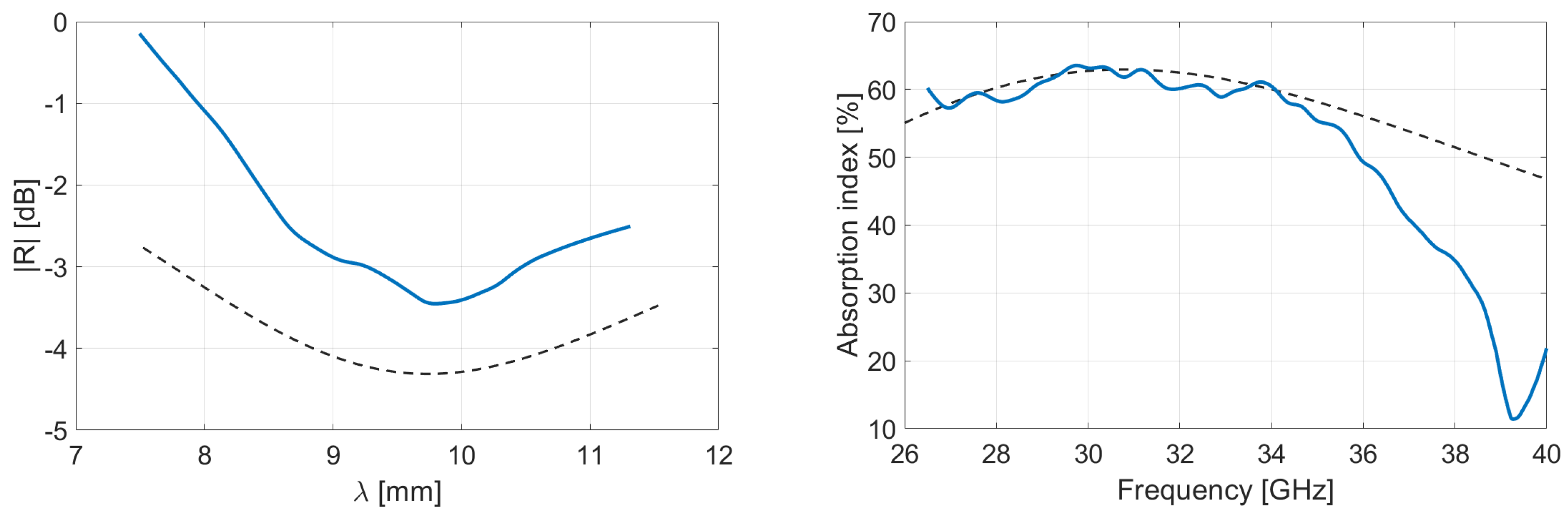
4.4. Reflection and Absorption Performance in Salisbury Configuration
5. Conclusions
Author Contributions
Funding
Data Availability Statement
Acknowledgments
Conflicts of Interest
Abbreviations
| PLA | Poly(lactic acid) |
| rPLA | recycled poly(lactic acid) |
| VPLA | Virgin poly(lactic acid) |
| OMMT | Organo-modified montmorillonite |
| EM | Electromagnetic |
| EMI | Electromagnetic interference |
| MAS | Microwave absorbing structures |
| RAM | Radar absorbing material |
| RCS | Radar cross-section |
| VNA | Vectorial network analyzer |
| PEC | Perfect electric conductor |
| MUT | Material under test |
| CC | Cole-Cole (model) |
Appendix A. S-Parameters to Transfer Matrix
References
- Hemming, L.H. Architectural Electromagnetic Shielding Handbook: A Design and Specification Guide; John Wiley & Sons: Hoboken, NJ, USA, 2000. [Google Scholar]
- Violette, N. Electromagnetic Compatibility Handbook; Springer: Berlin/Heidelberg, Germany, 2013. [Google Scholar]
- Mathur, P.; Raman, S. Electromagnetic interference (EMI): Measurement and reduction techniques. J. Electron. Mater. 2020, 49, 2975–2998. [Google Scholar] [CrossRef]
- Carr, J. The Technician’s EMI Handbook: Clues and Solutions; Elsevier: Amsterdam, The Netherlands, 2000. [Google Scholar]
- Huang, Y.; Song, W.L.; Wang, C.; Xu, Y.; Wei, W.; Chen, M.; Tang, L.; Fang, D. Multi-scale design of electromagnetic composite metamaterials for broadband microwave absorption. Compos. Sci. Technol. 2018, 162, 206–214. [Google Scholar] [CrossRef]
- Sidi Salah, L.; Chouai, M.; Danlée, Y.; Huynen, I.; Ouslimani, N. Simulation and optimization of electromagnetic absorption of polycarbonate/CNT composites using machine learning. Micromachines 2020, 11, 778. [Google Scholar] [CrossRef] [PubMed]
- Mirzaee, O.; Huynen, I.; Zareinejad, M. Electromagnetic wave absorption characteristics of single and double layer absorbers based on trimetallic FeCoNi@ C metal-organic framework incorporated with MWCNTs. Synth. Met. 2021, 271, 116634. [Google Scholar] [CrossRef]
- Sadeghi, R.; Sharifi, A.; Orlowska, M.; Huynen, I. Investigation of microwave absorption performance of CoFe2O4/NiFe2O4/carbon fiber composite coated with polypyrrole in X-band frequency. Micromachines 2020, 11, 809. [Google Scholar] [CrossRef]
- Chambers, B. Optimum design of a Salisbury screen radar absorber. Electron. Lett. 1994, 30, 1353–1354. [Google Scholar] [CrossRef]
- Kim, J. Design of Salisbury screen absorbers using dielectric lossy sheets. In Proceedings of the 2011 IEEE International Conference on Microwave Technology & Computational Electromagnetics, Beijing, China, 22–25 May 2011; pp. 17–18. [Google Scholar]
- Oh, J.H.; Oh, K.S.; Kim, C.G.; Hong, C.S. Design of radar absorbing structures using glass/epoxy composite containing carbon black in X-band frequency ranges. Compos. Part B Eng. 2004, 35, 49–56. [Google Scholar] [CrossRef]
- Kim, J.B.; Lee, S.K.; Kim, C.G. Comparison study on the effect of carbon nano materials for single-layer microwave absorbers in X-band. Compos. Sci. Technol. 2008, 68, 2909–2916. [Google Scholar] [CrossRef]
- Kim, J.B. Broadband radar absorbing structures of carbon nanocomposites. Adv. Compos. Mater. 2012, 21, 333–344. [Google Scholar] [CrossRef]
- Micheli, D.; Pastore, R.; Vricella, A.; Marchetti, M. Matter’s electromagnetic signature reproduction by graded-dielectric multilayer assembly. IEEE Trans. Microw. Theory Tech. 2017, 65, 2801–2809. [Google Scholar] [CrossRef]
- Pawar, S.P.; Biswas, S.; Kar, G.P.; Bose, S. High frequency millimetre wave absorbers derived from polymeric nanocomposites. Polymer 2016, 84, 398–419. [Google Scholar] [CrossRef]
- Thomassin, J.M.; Jérôme, C.; Pardoen, T.; Bailly, C.; Huynen, I.; Detrembleur, C. Polymer/carbon based composites as electromagnetic interference (EMI) shielding materials. Mater. Sci. Eng. R Rep. 2013, 74, 211–232. [Google Scholar] [CrossRef]
- Wen, F.; Zhang, F.; Liu, Z. Investigation on microwave absorption properties for multiwalled carbon nanotubes/Fe/Co/Ni nanopowders as lightweight absorbers. J. Phys. Chem. C 2011, 115, 14025–14030. [Google Scholar] [CrossRef]
- Wang, Z.; Zhao, G.L. Electromagnetic wave absorption of multi-walled carbon nanotube–epoxy composites in the R band. J. Mater. Chem. C 2014, 2, 9406–9411. [Google Scholar] [CrossRef]
- European Commission. A European Green Deal. 2022. Available online: https://ec.europa.eu/info/strategy/priorities-2019-2024/european-green-deal_en (accessed on 7 November 2022).
- European Commission. Plastics Own Resource. 2021. Available online: https://ec.europa.eu/info/strategy/eu-budget/long-term-eu-budget/2021-2027/revenue/own-resources/plastics-own-resource_en (accessed on 7 November 2022).
- Al-Salem, S.; Lettieri, P.; Baeyens, J. Recycling and recovery routes of plastic solid waste (PSW): A review. Waste Manag. 2009, 29, 2625–2643. [Google Scholar] [CrossRef]
- Cheng, S.; Lau, K.T.; Liu, T.; Zhao, Y.; Lam, P.M.; Yin, Y. Mechanical and thermal properties of chicken feather fiber/PLA green composites. Compos. Part B Eng. 2009, 40, 650–654. [Google Scholar] [CrossRef]
- McKeown, P.; Jones, M.D. The chemical recycling of PLA: A review. Sustain. Chem. 2020, 1, 1–22. [Google Scholar] [CrossRef]
- Quiévy, N.; Bollen, P.; Thomassin, J.M.; Detrembleur, C.; Pardoen, T.; Bailly, C.; Huynen, I. Electromagnetic absorption properties of carbon nanotube nanocomposite foam filling honeycomb waveguide structures. IEEE Trans. Electromagn. Compat. 2012, 54, 43–51. [Google Scholar] [CrossRef]
- Ahmad, H.; Tariq, A.; Shehzad, A.; Faheem, M.S.; Shafiq, M.; Rashid, I.A.; Afzal, A.; Munir, A.; Riaz, M.T.; Haider, H.T.; et al. Stealth technology: Methods and composite materials—A review. Polym. Compos. 2019, 40, 4457–4472. [Google Scholar] [CrossRef]
- Kangal, S. Development of Radar-Absorbing Composite Structures; Izmir Institute of Technology: Izmir, Turkey, 2013. [Google Scholar]
- Rozanov, K.N. Ultimate thickness to bandwidth ratio of radar absorbers. IEEE Trans. Antennas Propag. 2000, 48, 1230–1234. [Google Scholar] [CrossRef]
- Aytaç, A.; İpek, H.; Aztekin, K.; Aytav, E.; Çanakçı, B. A review of the radar absorber material and structures. Sci. J. Mil. Univ. Land Forces 2020, 198, 931–946. [Google Scholar] [CrossRef]
- Ke, L.; Xin, Z.; Xinyu, H.; Peng, Z. Analysis and design of multilayer Jaumann absorbers. In Proceedings of the 2011 IEEE International Conference on Microwave Technology & Computational Electromagnetics, Beijing, China, 22–25 May 2011; pp. 81–84. [Google Scholar]
- Jaiswar, R.; Bailly, C.; Hermans, S.; Raskin, J.P.; Huynen, I. Wideband microwave absorption in thin nanocomposite films induced by a concentration gradient of mixed carbonaceous nanostructures. J. Mater. Sci. Mater. Electron. 2019, 30, 19147–19153. [Google Scholar] [CrossRef]
- Emplit, A.; Huynen, I. Study of absorption in carbon nanotube composites from 1 HZ to 40 GHZ. Int. J. Microw. Eng. 2017, 2. [Google Scholar] [CrossRef]
- Cangialosi, D.; Boucher, V.M.; Alegría, A.; Colmenero, J. Physical aging in polymers and polymer nanocomposites: Recent results and open questions. Soft Matter 2013, 9, 8619–8630. [Google Scholar] [CrossRef]
- Saib, A.; Bednarz, L.; Daussin, R.; Bailly, C.; Lou, X.; Thomassin, J.M.; Pagnoulle, C.; Detrembleur, C.; Jérôme, R.; Huynen, I. Carbon nanotube composites for broadband microwave absorbing materials. IEEE Trans. Microw. Theory Tech. 2006, 54, 2745–2754. [Google Scholar] [CrossRef]
- Suraci, S.V.; Colin, X.; Fabiani, D. Multiscale Modeling of Permittivity of Polymers With Aging: Analysis of Molecular Scale Properties and Their Impact on Electrical Permittivity. IEEE Trans. Dielectr. Electr. Insul. 2022, 29, 1795–1802. [Google Scholar] [CrossRef]
- Jaiswar, R.; Mederos-Henry, F.; Hermans, S.; Raskin, J.P.; Huynen, I. Nonlinear electrical transport in Fe3O4-decorated graphene nanoplatelets. J. Phys. D Appl. Phys. 2020, 54, 065304. [Google Scholar] [CrossRef]
- Barsoukov, E.; Macdonald, J.R. Impedance Spectroscopy Theory, Experiment, and Applications, 2nd ed.; John Wiley &Sons, Inc.: Hoboken, NJ, USA, 2005. [Google Scholar]
- Hirschorn, B.; Orazem, M.E.; Tribollet, B.; Vivier, V.; Frateur, I.; Musiani, M. Constant-phase-element behavior caused by resistivity distributions in films: I. Theory. J. Electrochem. Soc. 2010, 157, C452. [Google Scholar] [CrossRef]
- Yang, Y.; Logesh, K.; Mehrez, S.; Huynen, I.; Elbadawy, I.; Mohanavel, V.; Alamri, S. Rational construction of wideband electromagnetic wave absorber using hybrid FeWO4-based nanocomposite structures and tested by the free-space method. Ceram. Int. 2022, in press. [Google Scholar] [CrossRef]
- Cui, X.; Liang, X.; Liu, W.; Gu, W.; Ji, G.; Du, Y. Stable microwave absorber derived from 1D customized heterogeneous structures of Fe3N@ C. Chem. Eng. J. 2020, 381, 122589. [Google Scholar] [CrossRef]
- Zhong, S.; Yu, M.; Liang, X.; Dong, Y.; Liu, J.; Wang, C. Microwave absorption performance and multiple loss mechanisms of three-dimensional porous Fe4N@ Fe3O4@ Fe/carbon composite. J. Mater. Sci. 2022, 57, 16649–16664. [Google Scholar] [CrossRef]
- Danlée, Y.; Huynen, I.; Bailly, C. Frequency-selective multilayer electromagnetic bandgap structure combining carbon nanotubes with polymeric or ceramic substrates. Appl. Phys. Lett. 2014, 105, 123118. [Google Scholar] [CrossRef]
- Mederos-Henry, F.; Mahin, J.; Pichon, B.P.; Dîrtu, M.M.; Garcia, Y.; Delcorte, A.; Bailly, C.; Huynen, I.; Hermans, S. Highly efficient wideband microwave absorbers based on zero-valent Fe@ g-Fe2O3 and Fe/Co/Ni carbon-protected alloy nanoparticles supported on reduced graphene oxide. Nanomaterials 2019, 9, 1196. [Google Scholar] [CrossRef]
- Lopez, A.R. Review of narrowband impedance-matching limitations. IEEE Antennas Propag. Mag. 2004, 46, 88–90. [Google Scholar] [CrossRef]
- Wang, T.; Chen, G.; Zhu, J.; Gong, H.; Zhang, L.; Wu, H. Deep understanding of impedance matching and quarter wavelength theory in electromagnetic wave absorption. J. Colloid Interface Sci. 2021, 595, 1–5. [Google Scholar] [CrossRef]
- Danlée, Y.; Bailly, C.; Huynen, I.; Piraux, L. Flexible multilayer combining nickel nanowires and polymer films for broadband microwave absorption. IEEE Trans. Electromagn. Compat. 2019, 62, 1661–1668. [Google Scholar] [CrossRef]
- Rozanov, K.N.; Koledintseva, M.Y. Matching conditions for a homogeneous absorbing layer. Procedia Eng. 2017, 216, 79–84. [Google Scholar] [CrossRef]
- Yuan, L.; Dai, F.; Xu, Y.; Zhang, Y. Study on the millimeter-wave scale absorber based on the Salisbury screen. Mater. Res. Express 2018, 5, 036308. [Google Scholar] [CrossRef]
- Pozar, D.M. Microwave Engineering, 4th ed.; University of Massachusetts at Amherst: Amherst, MA, USA; John Wiley & Sons, Inc: Hoboken, NJ, USA, 2012; pp. 26–30. [Google Scholar]
- Dobrowolski, J.A. Scattering Parameters in RF and Microwave Circuit Analysis and Design; Artech House: Norwood, MA, USA, 2016. [Google Scholar]














| Sample | Thickness [µm] | Reflectivity [dB] | Absorption [%] | Rozanov Limit [µm] |
|---|---|---|---|---|
| VPLA | 400 | −1.40 | 29.3 | 31.4 |
| VPLA–2%OMMT | 400 | −0.98 | 26.2 | 33.5 |
| VPLA–4%OMMT | 400 | −0.99 | 26.1 | 31.9 |
| rPLA | 400 | −1.11 | 21.8 | 24.1 |
| rPLA–2%OMMT | 400 | −0.61 | 21.5 | 30.6 |
| rPLA–4%OMMT | 400 | −0.57 | 21.1 | 28.4 |
| Sample | Thickness [mm] | Reflectivity [dB] | Absorption [%] |
|---|---|---|---|
| VPLA | 1.40 | −0.28 | 6.14 |
| VPLA–2%OMMT | 1.40 | −0.71 | 15.05 |
| VPLA–4%OMMT | 1.40 | −0.53 | 11.42 |
| rPLA | 1.40 | −3.54 | 55.62 |
| rPLA–2%OMMT | 1.40 | −2.10 | 38.33 |
| rPLA–4%OMMT | 1.40 | −4.20 | 61.85 |
| Sample | Resistive Layer | Lossy Layer | ||
|---|---|---|---|---|
| Composition | Thickness | Composition | Thickness | |
| Virgin Salisbury structure | VPLA–4%OMMT | 200 µm | VPLA | 1.2 mm |
| Recycled Salisbury structure | rPLA–4%OMMT | 200 µm | rPLA | 1.2 mm |
| Hybrid Salisbury structure | rPLA–4%OMMT | 200 µm | VPLA | 1.2 mm |
Publisher’s Note: MDPI stays neutral with regard to jurisdictional claims in published maps and institutional affiliations. |
© 2022 by the authors. Licensee MDPI, Basel, Switzerland. This article is an open access article distributed under the terms and conditions of the Creative Commons Attribution (CC BY) license (https://creativecommons.org/licenses/by/4.0/).
Share and Cite
Sidi Salah, L.; Ouslimani, N.; Danlée, Y.; Huynen, I. Absorption Performances of PLA-Montmorillonite Nanocomposites Thin Films in Salisbury and Rozanov Configurations: Influence of Aging and Mechanical Recycling. Micromachines 2022, 13, 2152. https://doi.org/10.3390/mi13122152
Sidi Salah L, Ouslimani N, Danlée Y, Huynen I. Absorption Performances of PLA-Montmorillonite Nanocomposites Thin Films in Salisbury and Rozanov Configurations: Influence of Aging and Mechanical Recycling. Micromachines. 2022; 13(12):2152. https://doi.org/10.3390/mi13122152
Chicago/Turabian StyleSidi Salah, Lakhdar, Nassira Ouslimani, Yann Danlée, and Isabelle Huynen. 2022. "Absorption Performances of PLA-Montmorillonite Nanocomposites Thin Films in Salisbury and Rozanov Configurations: Influence of Aging and Mechanical Recycling" Micromachines 13, no. 12: 2152. https://doi.org/10.3390/mi13122152
APA StyleSidi Salah, L., Ouslimani, N., Danlée, Y., & Huynen, I. (2022). Absorption Performances of PLA-Montmorillonite Nanocomposites Thin Films in Salisbury and Rozanov Configurations: Influence of Aging and Mechanical Recycling. Micromachines, 13(12), 2152. https://doi.org/10.3390/mi13122152

