Next Article in Journal
Limited Stability of Microcystins in Oligopeptide Compositions of Microcystis aeruginosa (Cyanobacteria): Implications in the Definition of Chemotypes
Next Article in Special Issue
Deletion and Gene Expression Analyses Define the Paxilline Biosynthetic Gene Cluster in Penicillium paxilli
Previous Article in Journal
Treatment of Cyanobacterial (Microcystin) Toxicosis Using Oral Cholestyramine: Case Report of a Dog from Montana
Previous Article in Special Issue
Phylogenetic Study of Polyketide Synthases and Nonribosomal Peptide Synthetases Involved in the Biosynthesis of Mycotoxins
 
 
Font Type:
Arial Georgia Verdana
Font Size:
Aa Aa Aa
Line Spacing:
Column Width:
Background:
Article

Currencies of Mutualisms: Sources of Alkaloid Genes in Vertically Transmitted Epichloae

1
Department of Plant Pathology, University of Kentucky, Lexington, KY 40546, USA
2
Forage Improvement Division, The Samuel Roberts Noble Foundation, Ardmore, OK 73401, USA
3
Division of Plant and Soil Sciences, West Virginia University, Morgantown, WV 26506, USA
4
Advanced Genetic Technologies Center, University of Kentucky, Lexington, KY 40546, USA
5
School of Pastoral Agriculture Science and Technology, Lanzhou University, Lanzhou 730020, China
6
School of Grassland & Environmental Science, Xinjiang Agricultural University, Urumqi 830052, China
7
Institute of Integrative Biology, ETH Zürich, CH-8092 Zürich, Switzerland
*
Author to whom correspondence should be addressed.
Toxins 2013, 5(6), 1064-1088; https://doi.org/10.3390/toxins5061064
Submission received: 1 April 2013 / Revised: 17 May 2013 / Accepted: 29 May 2013 / Published: 6 June 2013

Abstract

:
The epichloae (Epichloë and Neotyphodium species), a monophyletic group of fungi in the family Clavicipitaceae, are systemic symbionts of cool-season grasses (Poaceae subfamily Poöideae). Most epichloae are vertically transmitted in seeds (endophytes), and most produce alkaloids that attack nervous systems of potential herbivores. These protective metabolites include ergot alkaloids and indole-diterpenes (tremorgens), which are active in vertebrate systems, and lolines and peramine, which are more specific against invertebrates. Several Epichloë species have been described which are sexual and capable of horizontal transmission, and most are vertically transmissible also. Asexual epichloae are mainly or exclusively vertically transmitted, and many are interspecific hybrids with genomic contributions from two or three ancestral Epichloë species. Here we employ genome-scale analyses to investigate the origins of biosynthesis gene clusters for ergot alkaloids (EAS), indole-diterpenes (IDT), and lolines (LOL) in 12 hybrid species. In each hybrid, the alkaloid-gene and housekeeping-gene relationships were congruent. Interestingly, hybrids frequently had alkaloid clusters that were rare in their sexual ancestors. Also, in those hybrids that had multiple EAS, IDT or LOL clusters, one cluster lacked some genes, usually for late pathway steps. Possible implications of these findings for the alkaloid profiles and endophyte ecology are discussed.

Graphical Abstract

1. Introduction

Throughout history, some of the natural products most commonly used and abused by humankind have been the fungus-derived ergot alkaloids (reviewed in [1]). These alkaloids are named after the resting structures (ergots, also called sclerotia), produced by Claviceps species on ears of grasses. The ergots are common contaminants of cereals that must be diligently removed to prevent poisoning of food and feed grain supplies. The ergot alkaloids are a diverse group of compounds, and depending on the prominent forms that may occur in contaminated grain, they can cause outbreaks of either convulsive or gangrenous ergotism with devastating results. Ergot alkaloids have also been used for millennia to aid childbirth, and for birth control, treatment of migraines and, recently, treatment of parkinsonism and other CNS disorders. They also are source material for the semisynthetic drug, LSD, by far the most hallucinogenic substance known. In addition to ergot alkaloids, Claviceps species can also produce a second class of neurotropic alkaloids, the indole-diterpenes (“tremorgens”), known to cause staggers in livestock [2]. Given the importance and notoriety of Claviceps species, it is fitting that they lend their name to the Clavicipitaceae, a large and interesting family of fungi that is surprisingly diverse in host interactions and natural products.
The Clavicipitaceae (Hypocreales, Pezizomycotina, Ascomycota) include pathogens, parasites and symbionts of plants, invertebrate animals, or other fungi, and can produce four different classes of neurotropic alkaloids. Alkaloid structures, and pathways currently deemed likely for three of these classes are shown in Figure 1. The aforementioned ergot alkaloids and indole-diterpenes are produced by many Clavicipitaceae, but are also known from fungi in several other orders of the Pezizomycotina. In contrast, two other alkaloid classes, the lolines and peramine, have a much more restricted distribution and more specific activity against invertebrates. Lolines are potent insecticidal alkaloids [3] that have been found in numerous cool-season grasses (Poaceae, subfamily Poöideae), as well as a spattering of dicotyledonous plants [4]. The reason for their occurrence in the Poöideae has been determined: They are synthesized by symbiotic Clavicipitaceae in the monophyletic “epichloae” (which includes Epichloë and Neotyphodium species). Similarly, the insect feeding deterrent, peramine, is synthesized by many epichloae, and is known only from cool-season grasses possessing these symbionts. There is ample evidence that many epichloae behave as mutualistic symbionts, and that their capability to make alkaloids that combat herbivores amounts to a major host benefit in mutualism [5].
Figure 1. Structures and pathways for alkaloids produced by epichloae (adapted from [6]). Summaries of pathways are shown for indole-diterpenes (A), ergot alkaloids (B) and lolines (C) with structures of major forms of the alkaloids found in grasses symbiotic with epichloae. Panel (D) shows the structure of a fourth protective alkaloid, peramine, also produced by many epichloae.
Figure 1. Structures and pathways for alkaloids produced by epichloae (adapted from [6]). Summaries of pathways are shown for indole-diterpenes (A), ergot alkaloids (B) and lolines (C) with structures of major forms of the alkaloids found in grasses symbiotic with epichloae. Panel (D) shows the structure of a fourth protective alkaloid, peramine, also produced by many epichloae.
The epichloae grow systemically in plant aerial tissues by an endobiotic growth habit whereby fungal hyphae invade intercellular spaces and grow as adjacent host cells elongate [7]. Generally there is no obvious external growth from vegetative host tissues, but when host plants produce flowering tillers there is a developmental “decision” as to how the fungus responds. In some cases, every flowering tiller exhibits the epichloid fruiting structure (stroma), which surrounds the immature inflorescence and halts its maturation (choke disease). Ascospores (meiotic spores), and conceivably conidia (mitotic spores) produced on the stromata, can mediate infection of new plants (horizontal transmission) [8,9,10]. In other cases no fruiting structure appears, inflorescences develop normally, and the fungus grows benignly in developing embryos, thereby ensuring transmission from a mother plant to its progeny (vertical transmission). Many epichloae use both transmission strategies, choking some tillers while allowing others to develop normally. However, those epichloae that fail to produce stromata are strictly asexual and—as far as is known—only transmit vertically. The majority of such apparently asexual species described to date have been characterized genetically as interspecific hybrids [11,12].
Phylogenetic analysis of housekeeping genes [11,12], along with genome size estimates [13], suggest that such hybrid species have retained most or all of the genome content contributed by two or, sometimes, three ancestral species. Thus, hybridization resulted in diploid or triploid epichloae, whereas the sexual species are haploid. Since there is no evidence that such polyploid hybrids can form easily [14,15], it seems likely that hybridization often leads to increased benefits to the fungus and the host grass, for which there is recent empirical evidence [16,17]. Selosse and Schardl [18] suggest several possible benefits, and one that is relevant to this paper is pyramiding of alkaloid genes for enhanced host protection.
In a survey of epichloae for in symbio production of lolines, ergot alkaloids and peramine, most sexual species were found to lack detectable levels, whereas most asexual species produced one or more of these alkaloids [19]. Since that survey, techniques have advanced to detect a broader range of ergot alkaloids, indole-diterpenes and lolines, including intermediates, spur products and end products [4,20,21]. Furthermore, most or all of the genes have been identified for biosynthesis of each of the four alkaloid classes [6]. These advances make it much easier to predict alkaloid profiles on a genetic basis [22,23], and to follow up these predictions with comprehensive chemotyping.
Surveys of epichloae for the gene clusters encoding biosynthetic enzymes for lolines, (LOL), ergot alkaloids (EAS), and indole-diterpenes (IDT) have led to interesting findings. Most epichloae, both sexual and asexual, have genes for one or more of these classes of protective alkaloids [24]. Furthermore, there is considerable chemotypic variation among isolates of several sexual epichloae, though many isolates lack key genes required to make any of these three kinds of alkaloid. In contrast, most asexual epichloae surveyed to date have genes for one or more of these alkaloids, although there is also chemotypic diversity within some hybrid species. There have been fewer surveys for perA, which is required for peramine production, but the limited results so far suggest that peramine is very common, though not universal, among isolates of both sexual and asexual epichloae.
In this study we survey and sequence selected LOL, EAS and IDT genes from representatives of most known nonhybrid species of epichloae, both sexual and asexual, and from several asexual hybrids, in order to identify the sources of these genes in the hybrids. We find evidence that strict vertical transmission may often serve as a selective filter for strains that produce protective alkaloids.
Table 1. Species of Epichloë and Neotyphodium in this study, and their most abundant alkaloids.
Table 1. Species of Epichloë and Neotyphodium in this study, and their most abundant alkaloids.
EA a IDT a LOL a
Species and variety or genotypeIsolate bReference or PIHost cPre-dictedObservedPre-dictedOb-servedPre-dictedObserved
Epichloë amarillansE57 = ATCC 200744[6]Agrostis hyemalisntNANLNANL
E. amarillansE4668This studyAgrostis hyemalisERVntnt
E. baconiiE1031 = ATCC 200745[25]Calamagrostis villosantntnt
E. brachyelytriE4804[6]Brachyelytrum erectumCCntntAcAPAcAP
E. bromicolaE502 = ATCC 200750[6]Bromus erectusntnt
E. canadensise4815 Elymus canadensisERV ERV CCntNANLNANL
E. canadensisCWR5[26]Elymus canadensisERV ERV CCntNANLNANL
E. canadensisCWR34[26]Elymus canadensisCCCCntAcAPAcAP
E. elymiE56 = ATCC 201551[6]Elymus virginicusCCCCnt
E. festucaeE2368[6]Festuca rubra and Lolium giganteum (ascospore isolate)ERVntNFLNFL NML NAL NANL
E. festucaeFl1[6]Festuca trachyphyllaERV ERV CCLTBLTB
E. glyceriaeE277[6]Glyceria striataERVntAcAPAcAP
E. “mollis”E3601 = AL9924This studyHolcus mollisERVntntnt
E. poaeE4646This studyPoa nemoralisntntnt
E. poaeE5819[6]Poa nemoralisERVntntnt
E. typhinaE8 = ATCC 200736[6]Lolium perennentnt
FaTG-2 G2NFe45079[23]Lolium sp. (6x)ERV ERV CCLTBLTB TDnt
FaTG-2 G3NFe45115[23]Lolium sp. (6x)ERV ERV CCTDTDnt
FaTG-3NFe1100This studyLolium sp. (6x)TDntNFLNFL
FaTG-3e4074[11]Lolium sp. (6x)ntNFLNFL NML NAL
FaTG-4e4305PI 598863Lolium sp. (10x)ERVntTDnt
Neotyphodium aotearoaee899 = MYA-1229[27]Echinopogon ovatusntTDntNFLNFL
N. chisosume3609 = ATCC 64037[28]Achnatherum eminensntntNFLnt
N. coenophialume19 = ATCC 90664[11]Lolium arundinaceumERV ERV CCntNFLNFL NML NAL NANL
N. coenophialume4163PI 422777Lolium sp. (4x)ERV ERVTDntNFLNFL NML NAL NANL
N. coenophialume4309PI 598903Lolium arundinaceumTDntNFLNANL
N. funkiie4096[28]Achnatherum robustumCCCCTDnt
N. gansuense var. inebrianse818 = MYA-1228[6,28]Achnatherum inebriansEN LAHEN LAA LAHnt
N. gansuensee7080[6]Achnatherum inebriansntPAXPAXnt
N. occultansnon-culturable[29]Lolium spp. (2x) ntPAXntNFLNFL NML NAL NANL
N. siegeliie915 = ATCC 74483[11,30]Lolium pratensePAXntNFLNFL NML NAL NANL
N. uncinatume167 = CBS 102646[6]Lolium pratensentNFLNFL NML NAL NANL
N. lolii × E. typhina Lp1 = e144[11]Lolium perenneERV ERV CCTDTD
PauTG-2e55[11]Poa autumnalisntntntntNFLNFL NML NANL
a Abbreviations: AcAP = 1-acetamidopyrrolizidine, CC = chanoclavine, EN = ergonovine, ERV = ergovaline, LAA = lysergic acid amide, LAH = lysergic acid α-hydroxyethylamide, LTB = lolitrem B, NANL = N-acetylnorloline, NFL = N-formylloline, nt = not tested, PAX = paxilline, TD = terpendoles. - = none detected; b Strains listed with ATCC and MYA prefixes are in the American Type Culture Collection. CBS = Centraalbureau voor Schimmelcultures, Utrecht, The Netherlands; c Ploidies of Lolium species are indicated as 2x = diploid, 4x = tetraploids, 6x = hexaploid, 10x = decaploid.

2. Results

2.1. Genome Assemblies and Identification of Alkaloid Genes

Isolates of Epichloë and Neotyphodium species are listed in Table 1, and statistics for genome assemblies are given in Table 2. For genomes with comparable fold-coverage and comparable average read length, the quality of the assemblies depended mainly on the genome size and ploidy. Considering its polyploid nature and large genome size, an exceptionally good assembly was obtained for the N. coenophialum e4163 genome, in which three of the four alkaloid gene clusters were contained within individual contigs of greater than 150 kb (Figure 2). One of these contigs, which contained the IDT cluster, had a telomeric repeat beginning 565 bp downstream of the idtK stop codon. Both the EAS1 and EAS2 clusters were assembled on separate contigs, and the very close relationship of all EAS2 genes with the E. festucae EAS genes indicated that the clusters remained intact according to their ancestral relationships. Although the N. coenophialum e4163 assembly showed no indication of telomeres linked to the EAS clusters, in the assembly of N. coenophialum strain e19, both lpsB1 and lpsB2 were on contigs with telomere repeats at the ends. In both cases, the telomeres were downstream of the lpsB gene. The N. coenophialumLOL clusters were not completely assembled, but were arranged in three contigs of the e4163 assembly. One contig contained lolF and flanking (downstream) housekeeping genes, another contig contained eight genes, lolC-lolE, arranged similarly to those in N. uncinatum [31], and the third contig contained lolN and lolM. The arrangement of the LOL genes and housekeeping genes flanking lolF was consistent with their arrangement in the genome of E. festucae E2368 [6].
Figure 2. Structures of the alkaloid biosynthesis gene clusters in Neotyphodium coenophialum e4163. Maps are color coded according to ancestral clade of origin (see Figure 3). The indole-diterpene (IDT) gene cluster was from clade II (E. festucae). Each gene in the IDT cluster (accession number KC970578) is designated by its final letter, where K = idtK, etc. Two ergot-alkaloid gene clusters were identified, one from clade V (EAS1, accession number KC989569), and the other from clade II (EAS2, accession number KC989570). Genes in the EAS clusters are abbreviated as follows: A = easA, B = cloA, C = easC, D = easD, E = easE, F = easF, G = easG, H = easH. Other EAS cluster gene names are given in full. The loline alkaloid (LOL, accession numbers KC990458, KC990457 and KC990459) gene cluster was from clade Ib (E. poae). Each gene in the LOL cluster is designated by its final letter, where F = lolF, etc.
Figure 2. Structures of the alkaloid biosynthesis gene clusters in Neotyphodium coenophialum e4163. Maps are color coded according to ancestral clade of origin (see Figure 3). The indole-diterpene (IDT) gene cluster was from clade II (E. festucae). Each gene in the IDT cluster (accession number KC970578) is designated by its final letter, where K = idtK, etc. Two ergot-alkaloid gene clusters were identified, one from clade V (EAS1, accession number KC989569), and the other from clade II (EAS2, accession number KC989570). Genes in the EAS clusters are abbreviated as follows: A = easA, B = cloA, C = easC, D = easD, E = easE, F = easF, G = easG, H = easH. Other EAS cluster gene names are given in full. The loline alkaloid (LOL, accession numbers KC990458, KC990457 and KC990459) gene cluster was from clade Ib (E. poae). Each gene in the LOL cluster is designated by its final letter, where F = lolF, etc.
Table 2. Assembly statistics for genomes of Epichloë and Neotyphodium species.
Table 2. Assembly statistics for genomes of Epichloë and Neotyphodium species.
StrainGenome assembly size (Mb)Endophyte ploidyFold-coverageNumber of contigsContig N50 (bp) a
E8 41.3121.2225342,567
e1995.4334.4880825,663
E5631.8125.6520632,484
E5738.0127.7187149,298
Lp151.127.627,8222228
E27749.3127.7265842,649
e81829.8187.3251939,993
Fl134.9152.3127784,986
e89934.3126.3184856,460
E103138.0118.5335834,415
E236834.7127.8131687,544
E360136.1128.089097,803
e3609108.7310.232,1044981
e409661.2229.5610020,015
e416397.7332.5434946,910
e430576.6221.917,4067250
e430981.8314.634,2543494
E466840.7125.0185145,395
E480444.1124.6454220,998
e481563.3213.721,5924186
E5819 34.0128.6207236,475
E7080 39.5141.5130756,237
a N50 is defined as the minimum length of the largest contigs or scaffolds (as specified) that together contain 50% of the genome assembly.
For other genomes, most alkaloid genes assembled well, although whole clusters were not generally assembled on single contigs. In cases where two copies of an alkaloid gene were present, the copies often failed to assemble individually over their whole length. Instead, regions with very high similarity tended to collapse into single short contigs. Nevertheless, inspection of the reads revealed polymorphisms indicative of the two gene copies. These situations arose in polyploid (hybrid) genomes with relatively low fold-coverage, affecting the assemblies of EAS genes in E. canadensis e4815 and LOL genes in N. chisosum e3609. To deconvolute the multiple gene copies we inspected the aligned reads in the .ace files generated by the Newbler assembler. For those strains lacking comprehensive genome sequence data, fragments of tubB and alkaloid genes were PCR-amplified and sequenced from template DNA derived from cultures or symbiotic plant tissue.

2.2. Endophyte Species Relationships and Hybrid Origins of Asexual Epichloae

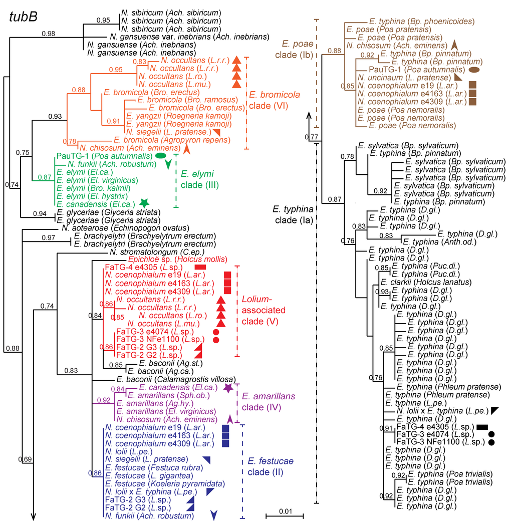
Figure 3 presents a phylogeny based on the first three introns of the beta-tubulin gene, tubB, relating representatives of sexual Epichloë and other nonhybrids to the hybrid species in this study. Clades that include contributors to hybrid genomes are numbered I through VI, in accordance with the mating population designations used prior to formal naming of the sexual species [32]. In some cases these clades correspond to individual sexual species, such as E. festucae (clade II), E. elymi (clade III) and E. amarillans (clade IV). In contrast, clade I has an especially wide diversity, includes isolates from a broad range of grasses within the Poöideae, and encompasses four named Epichloë species. Members of three of the clade I species, E. typhina, E. clarkii and E. poae, are interfertile, whereas the fourth, E. sylvatica, apparently is not interfertile with E. typhina [25]. Because of their importance in the origins of hybrid species, a major clade of E. typhina has been designated as clade Ia, and those in the newly describe E. poae are in clade Ib [10]. The E. bromicola clade (clade VI) includes E. yangzii [33], which may be considered a synonym of E. bromicola [34,35].
Figure 3. Phylogeny of tubB genes from all known haploid (non-hybrid) and ten hybrid epichloae. Where hybrids have multiple gene copies from different ancestral species, the different copies are indicated by symbols of the same shape with different colors. Phylogenetic clades contributing to hybrids are color coded and numbered Ia, Ib, II, III, IV, V, and VI. Supplementary Table S1 contains the tubB accession numbers.
Figure 3. Phylogeny of tubB genes from all known haploid (non-hybrid) and ten hybrid epichloae. Where hybrids have multiple gene copies from different ancestral species, the different copies are indicated by symbols of the same shape with different colors. Phylogenetic clades contributing to hybrids are color coded and numbered Ia, Ib, II, III, IV, V, and VI. Supplementary Table S1 contains the tubB accession numbers.
Hybrid endophytes tend to have multiple copies of housekeeping genes [11]. With the exception of N. uncinatum, all of the hybrid endophytes in this study had two or three tubB genes, sequences of which were in distinct clades (Figure 3). In past studies, the phylogenies of tubB and genes for translation elongation factor 1-α (tefA) and γ-actin (actG) supported the same hybrid origins for each of these species [11,28]. In general, the hybrids are asexual, although some asexual epichloae appear to be haploid and not hybrid in origin.
Most of the broad-leaf members of Festuca/Lolium/Schedonorus grass complex, such as tall fescue, meadow fescue and perennial ryegrass, have asexual endophytes, which in turn are restricted to individual grass species (see Table 1). One species, Neotyphodium lolii, is an asexual derivative of E. festucae (clade II) that is by far the most common symbiont of Lolium perenne (perennial ryegrass). This grass also can host Epichloë typhina, as well as an asexual N. lolii (clade II) × E. typhina (clade Ia) hybrid (exemplified by isolate Lp1). Perennial ryegrass is closely related to other diploid species including Lolium pratense (=Schedonorus pratensis; meadow fescue) and the various species of annual ryegrass. The most common endophyte of meadow fescue is N. uncinatum, a hybrid of E. bromicola (clade VI) and E. poae [10]. A second endophyte from meadow fescue is N. siegelii, a hybrid of E. bromicola (clade VI) and E. festucae (clade II). Neotyphodium occultans is the most common endophyte in the annual ryegrass species, Lolium multiflorum, L. temulentum, L. canariense, and L. rigidum. This endophyte has an E. bromicola (clade VI) genome along with a second genome from the “Lolium-associated endophyte” clade that is most closely related to E. baconii isolates from Agrostis species (clade V). Genomes from clade V appear in four other hybrid epichloae, all endophytes of grasses in the Lolium arundinaceum (=Schedonorus arundinaceus; tall fescue) species complex. The most complex hybrid, N. coenophialum, has genomes from clade V, E. festucae (clade II) and E. poae (clade Ib), and has been found in hexaploid (6x) tall fescue from northern Europe and from the Atlas Mountains of North Africa [36]. Two undescribed hybrid species, designated FaTG-2 and FaTG-3, have been isolated from Mediterranean 6x tall fescue, and two chemotype variants, G2 and G3, have been described previously [23]. Another hybrid species that we designate FaTG-4 (referred to as FaTG-3-like in Ekanayake et al. [37]) was isolated from a decaploid (10x) tall fescue from Morocco. FaTG-2 is a clade V × clade II hybrid. FaTG-3 and FaTG-4 are clade V × clade Ia hybrids, distinguishable by variations in their clade V gene sequences and alkaloid profiles.
Genome sequences were also obtained from two endophytes of Achnatherum species (tribe Stipeae). The tubB and other phylogenies (Figure 3, Table 3) indicated that N. chisosum from Ach. eminens and N. funkii from Ach. robustum had different origins [28]. Interestingly, each of these endophyte species was a hybrid with ancestors related both to North American species (E. elymi clade III, E. amarillans clade IV) and Eurasian species (E. bromicola clade VI, E. poae clade Ib, and E. festucae II). These results suggest that the ancestral species previously had overlapping geographical ranges.
Table 3. Origins of housekeeping and alkaloid gene loci in hybrids a.
Table 3. Origins of housekeeping and alkaloid gene loci in hybrids a.
SpeciesIsolatetefAtubBEASIDTLOL
E. canadensise4815III,IVIII,IVIII,IVIV
E. canadensisCWR34III,IVIII,IVIIIIV
N. lolii × E. typhina Lp1Ia,IIIa,IIIIII
FaTG-2 G2NFe45079II,VII,VII,VII,V
FaTG-2 G3NFe45115II,VII,VVV
FaTG-3NFe1100Ia,VIa,VVIa
FaTG-4e4305Ia,VIa,VVV
N. chisosume3609Ib,IV,VIIb,IV,VIIV,VI
N. coenophialume19Ib,II,VIb,II,VII,V(II)Ib
N. coenophialume4163Ib,II,VIb,II,VII,VIIIb
N. coenophialume4309Ib,II,VIb,II,VIIIb
N. funkiie4096II,IIIII,IIIIIIII
N. occultansvariousV,VIV,VIV,(VI)VI
N. siegeliie915II,VIII,VIII,(VI)VI
N. uncinatume167IbVIIb,VI
PauTG-1e55Ib,IIIIb,IIIIb
a Clades are: E. typhina clade Ia, E. poae clade Ib, E. festucae clade II, E. elymi clade III, E. amarillans clade IV, E. baconii/Lolium-associated clade V, E. bromicola clade VI. Clades represented in parentheses indicate complete cluster was not found from that clade.
Phylogenetic analysis of genes from E. canadensis, an endophyte of the host grass Elymus canadensis (tribe Triticeae), supported hybrid origin from two North American ancestors, E. elymi (clade III) and E. amarillans (clade IV) (Figure 3) [26]. Both of these ancestral species have been isolated from the related host, Elymus virginicus [11], although only E. elymi has so far been observed to fruit on Elymus species.

2.3. IDT Gene Profiles and Origins in Hybrid Epichloae

Origins of the IDT genes in the hybrid species were evident from phylogenetic analysis. The idtM and idtP phylogenies are provided in Figure 4, as examples. The E. festucae ancestors of N. coenophialum strains e4309 and e4163, N. funkii e4096, and N. lolii × E. typhina Lp1, provided each of these hybrids with a complete complement of IDT genes except for the lolitrem B-specifying genes, ltmE and ltmJ. Therefore, these hybrids may produce terpendoles or other indole-diterpenes, and apart from Lp1 [22] their chemotype profiles have yet to be determined. A third N. coenophialum strain, e19, had only idtP, which also was apparently derived from the E. festucae ancestor. None of these three hybrid species had IDT genes from ancestors other than E. festucae.
In contrast, N. siegelii appeared to have acquired most IDT genes (at least idtG, idtC, idtB, idtS, idtM, idtF, and idtK) from its E. festucae ancestor, and idtP from another source, possibly but not definitively identified as itsclade VI ancestor (Figure 4). Also in the N. siegelii idtF gene a single base deletion was identified that should cause a frame shift and early termination, rendering the encoded protein nonfunctional. An identical mutation has been identified in E. festucae isolates Fg1 (host Festuca glauca) and Frc7 (host Festuca rubra subsp. commutata), which produce mainly lolitrem K and the pathway intermediate, paxilline, respectively [22].
Figure 4. Phylogeny of two IDT genes, idtM and idtP in epichloae. Inactive genes (pseudogenes) are labeled ψ. Clades and multiple gene copies are labeled as in Figure 3. Supplementary Table S2 contains the IDT accession numbers.
Figure 4. Phylogeny of two IDT genes, idtM and idtP in epichloae. Inactive genes (pseudogenes) are labeled ψ. Clades and multiple gene copies are labeled as in Figure 3. Supplementary Table S2 contains the IDT accession numbers.
Neotyphodium occultans and three other distinct hybrid species, tentatively designated FaTG-2 (variants G2 and G3), FaTG-3, and FaTG-4, seemed likely to derive their IDT genes from the clade Vancestor. In addition, N. occultans had two copies of idtC and idtM, where the second copy seemed likely to be derived from E. bromicola (clade VI). Also, no idtK gene was identified in N. occultans. However, comprehensive analysis of alkaloid clusters from N. occultans was difficult because this species is not culturable, and we could not rule out the possibility that idtK and clade VI copies of other IDT genes failed to yield PCR products due to differential primer specificity. FaTG-2 genotype G2 isolates, which produce lolitrems [23], also had IDT gene copies derived from clades II and V, and their ltmE and ltmJ genes were from clade II (E. festucae).
Results of phylogenetic analysis of all IDT genes for all isolates with sequenced genomes (listed in Table 2) were consistent with their hybrid ancestors, with the sole exception of N. aotearoae e899, an asexual but nonhybrid epichloid endophyte. Phylogenetic relationships of five IDT orthologs, idtG, idtC, idtM, idtS, and idtP, and two pseudogenes, idtB and idtF, were consistent with the relationships of N. aotearoae housekeeping genes such as tubB (see, for example, Figure 4). Four other genes, which we tentatively designated idtB-like, idtF-like, idtK-like and idtQ-like, were embedded in AT-rich repetitive sequences, and none assembled on the same contigs as the five IDT gene orthologs. These four idt-likegenes in N. aotearoae were highly divergent from their closest homologs in other epichloae, suggesting that they may be xenologs (homologs resulting from horizontal gene transfer) or ancient paralogs.

2.4. EAS Gene Profiles and Origins in Hybrid Epichloae

The EAS genes of hybrid epichloae, like the IDT and LOL genes, were derived from ancestors identifiable by comparing the EAS and housekeeping gene phylogenies. Comprehensive phylogenetic analysis of all EAS genes for all isolates with sequenced genomes (see Table 2) indicated relationships consistent with their hybrid origins. As an example, dmaW and cloA phylogenies are given in Figure 5. (For this analysis, the genes from N. gansuense var. inebrians E818 were omitted because its EAS cluster appears from phylogenetic and structural analysis to be much more similar to those of Periglandula and Balansia species than to those so far identified in all other epichloae.) Interestingly, paralogous dmaW genes were identified in two sexual strains, Epichloë sp. E3601 (from the host grass Holcus mollis) and E. baconii E1031 (from Calamagrostis villosa). These paralogs were not located in EAS clusters, and though closely related to each other, they were very divergent from EAS-cluster dmaW genes. Nevertheless, they grouped within the clade of dmaW genes from epichloae (data not shown), and for that reason appeared to have arisen from the genes encoding authentic dimethylallyltryptophan synthase. Another surprising result was the close relationship of E. poaeEAS genes to those of E. festucae, in stark contrast to the housekeeping gene relationships.
Clades II, III, IV and V all contributed EAS clusters to hybrids (Figure 5). Half of the 12 hybrid species investigated had EAS clusters, and each of three hybrid species, E. canadensis, N. coenophialum and FaTG-2 (G2), had EAS clusters from two different ancestors. Interestingly, E. canadensis e4815 contained a complete EAS cluster from the E. amarillans ancestor but only four EAS genes (dmaW, easE, easF and easC) from the E. elymi ancestor, while the other E. canadensis isolate CWR34 only contained the same four E. elymi EAS genes (Table 3). This was in keeping with the composition of EAS clusters identified in isolates of E. elymi (E56) and E. amarillans (E4668).
Figure 5. Phylogeny of two EAS genes, dmaW and cloA. Clades and multiple gene copies are labeled as in Figure 3. Supplementary Table S2 contains the EAS accession numbers.
Figure 5. Phylogeny of two EAS genes, dmaW and cloA. Clades and multiple gene copies are labeled as in Figure 3. Supplementary Table S2 contains the EAS accession numbers.

2.5. LOL Gene Profiles and Origins in Hybrid Epichloae

The relationships of loline biosynthesis genes in hybrids were entirely consistent with the ancestral genome contributions as discerned from the tubB phylogeny. This was true for lolC, lolN, and lolP (Figure 6) for all loline producers listed in Table 3, and for all LOL genes for all isolates with sequenced genomes (see Table 2).
Figure 6. Phylogeny of three LOL genes, lolC, lolN, and lolP. Pseudogenes of lolC and lolP are labeled lolCψ and lolPψ, respectively. Clades and multiple gene copies are labeled as in Figure 3. The lolN gene of FaTG-3 was not sequenced. Supplementary Table S2 contains the LOL accession numbers.
Figure 6. Phylogeny of three LOL genes, lolC, lolN, and lolP. Pseudogenes of lolC and lolP are labeled lolCψ and lolPψ, respectively. Clades and multiple gene copies are labeled as in Figure 3. The lolN gene of FaTG-3 was not sequenced. Supplementary Table S2 contains the LOL accession numbers.
Even though no LOL genes were identified in two ancestral species, E. bromicola and E. poae, common relationships of LOL genes in several hybrids indicated their origin from these species or close relatives (Figure 6). The number of hybrid species with LOL clusters from E. bromicola (four) or E. poae (three) was surprising given the apparent rarity of LOL in the corresponding sexual species. In a survey of 10 plants of three species with E. bromicola endophytes, no loline alkaloid producer was identified [19], and in a survey of 50 Poa nemoralis plants with E. poae, we found no LOL genes. Nevertheless, contributions of E. bromicola and E. poae ancestors could be inferred from the LOL gene phylogenies (Figure 6). LOL clusters in four hybrids, N. chisosum (LOL1), N. occultans, N. siegelii and N. uncinatum (LOL1), all had closely related LOL clusters, which were inferred, therefore, to be derived from E. bromicola ancestors. Similarly, closely related LOL clusters in N. coenophialum, N. uncinatum (LOL2) and the E. poae × E. elymi hybrid from Poa autumnalis were inferred to be from E. poae. The lolC gene in Neotyphodium sp. FaTG-3 was related to the inferred E. poaelolC genes and to lolC from N. aotearoae, consistent with the E. typhina ancestor of FaTG-3. However, as was the case for E. bromicola and E. poae, no loline alkaloid producers [19] and no LOL genes were found in surveyed populations of E. typhina. The fourth ancestral contributor of a LOL cluster was E. amarillans (or a close relative), with which the LOL cluster in E. canadensis and the LOL2 cluster in N. chisosum grouped in clade IV.
Diversity of loline alkaloid profiles related to the presence or absence of certain late-pathway genes. Those that had the full suite of 11 LOL genes generally produced NFL and most or all of the other lolines including NANL, NML, loline, and AcAP. (The one exception is e4309, discussed later.) Furthermore, strains that lacked or had inactivating mutations in one late pathway LOL gene also had no functional copy of the downstream LOL genes. Hence, NANL producers E. amarillans E57, E. canadensis e4815, and E. glyceriae E277 lacked functional copies of lolN, lolM and lolP. Furthermore, E. brachyelytri E4804 and E. canadensis CWR34, which accumulated AcAP, lacked or had inactivating mutations in lolO as well as lolN, lolM and lolP. The only exception we observed to this pattern was N. coenophialum e4309, which had no obvious defect in any of the LOL genes and produced NANL, but no NFL. The basis for this chemotypic difference between e4309 and the NFL-producing N. coenophialum strains, such as e19 and e4163, is under investigation.
In every hybrid strain with two LOL clusters, one of the clusters was incomplete. In N. uncinatum, the LOL1 cluster from clade VI (E. bromicola) had all genes required for production of NFL, whereas the cluster from clade Ib lacked functional forms of three genes (lolN, lolM, and lolP) that were apparently required to take NANL to NFL. The clade Ib cluster had a remnant lolP, indicating that the capability to produce NFL may have been lost in the E. poae ancestor, rather than acquired in other clades. In support of this hypothesis, N. coenophialum e19 and e4163 both had LOL clusters from clade Ib that were complete, and both strains made NFL. The sequences of LOL2 genes in N. uncinatum were identical, or nearly so, to those of N. coenophialum.
Similarly, N. chisosum had two LOL clusters. The cluster from clade VI was also complete in this strain, but the cluster from clade IV had an inactivating deletion in lolP, and lacked lolN and lolM. The deletion in lolP was identical to that in E. amarillans E57, consistent with the LOL1 copy originating from the clade IV ancestor.

2.6. Alkaloid Cluster Compositions and Late-Pathway Gene Losses

Table 3 shows the clades of origin of the EAS, IDT, and LOL clusters in species and strains of hybrid epichloae. Table 4 lists the origins of individual genes in hybrids that have EAS, IDT, or LOL genes from more than one ancestor. In all of these cases, different ancestors contributed the genes for different alkaloids. Interestingly, genome sequencing consistently revealed that when two different ancestors contributed genes for the same class of alkaloids, those clusters always differed from each other in the presence or absence late-pathway genes. For example, FaTG-2 G2 strain NFe45079 had IDT genes from clades II and V. Although the IDT cluster originating from the E. festucae (clade II) ancestor had the two additional IDT genes for the final steps in lolitrem B biosynthesis (ltmE and ltmJ), there was no indication of such genes in clade V. The G3 genotype of FaTG-2 (strain NFe45115) lacked the clade II IDT genes, in keeping with the observation that it produces terpendoles but not lolitrem B [23]. This example illustrates that variation in homologous loci can lead to diversification of alkaloid profiles when clusters are subsequently lost.
Table 4. Alkaloid biosynthesis gene origins in selected hybrid endophyte strains a.
Table 4. Alkaloid biosynthesis gene origins in selected hybrid endophyte strains a.
E. can. e4815N. chi. e3609FaTG-2 G2N. coe. e19N. coe. e4163N. sie. e915N. unc. e167
Ergot alkaloidsERV CC ntERVERV CCERV
dmaWIII, IVII,VII,VII,V
easFIII, IVII,VII,VII,V
easCIII, IVII,VII,VII,V
easEIII, IVII,VII,VII
easDIVII,VII,VII,V
easAIVII,VII,VII,V
easGIVII,VII,VII,V
cloAIVII,VII,VII,V
lpsBIV+IIΨ,VII
lpsAIV+II,VII,V
easHIVII,VII,VII,V
Indole-diterpenes TD, LTBntnt
idtG+IIII
idtCII,VIIII
idtMII,VIIII
idtBII,VIIII
idtSII,VIIII
idtPII,VIIIIVI
idtQII,VII+
idtFII,VIIIIΨ
idtKII,VIIII
idtEII
idtJII
Lolines NANLntNFL NAL NANL NMLNFL NAL NANL NMLNFL NAL NANL NMLNFL NAL NANL NML
lolCIVIV,VIIbIbVIIb,VI
lolFIVIV,VIIbIbVIIb,VI
lolDIVIV,VIIbIbVIIb,VI
lolTIVIV,VIIbIb+Ib,VI
lolUIVIV,VIIbIb+Ib,VI
lolOIVIV,VIIbIb+Ib,VI
lolEIVIV,VIIbIbVIIb,VI
lolNVIIbIbVIVI
lolMVIIbIb+VI
lolPIV∆IV∆,VIIbIbVIIb∆,VI
lolAIVIV,VIIbIb+Ib,VI
a Abbreviations: E. can. = Epichloë canadensis, FaTG-2 = Neotyphodium species FaTG-2, N. chi = Neotyphodium chisosum, N. coe. = Neotyphodium coenophialum, N. sie. = Neotyphodium siegelii, N. unc. = Neotyphodium uncinatum. - = not present, + = presence inferred from alkaloid profile or genotyping but clade relationship undetermined, nt = not tested, Ψ = pseudogene, ∆ = gene with large deletion rendering it nonfunctional. Other abbreviations as in Table 1 and Table 2.
The EAS and LOL clusters in hybrids showed a similar pattern. Both N. chisosum and N. uncinatum had one complete LOL gene cluster and a second cluster that lacked the three genes for conversion of NANL to NFL. Likewise, there were three examples of strains with two EAS clusters where only one had all genes known to be required for ergovaline production. In E. canadensis e4815 the clade IV EAS cluster was complete, but the clade III EAS cluster had only the four functional genes for biosynthesis of chanoclavine. Since the clade IV EAS cluster is absent in strain CWR34, plants with this strain accumulate chanoclavine but not ergovaline. Similarly, in N. coenophialum e4163, the EAS1 cluster lacked easA and lpsB, whereas in another N. coenophialum strain, e19, EAS1 was complete, and the EAS2 cluster had a defective lpsB gene.
Based on the cluster maps in E. festucae and N. coenophialum e4163 (where the cluster sequences were best assembled), many of the genes for late pathway steps were located at the peripheries of the respective alkaloid gene clusters, and genes at such locations were often the ones that were absent from redundant clusters in hybrids. Specifically, lpsB and easE were at one end of the EAS cluster, lolN and lolM were at one end of the LOL cluster, ltmE and ltmJ were at one end of IDT, and idtK was at the other end of IDT. The exception was lolP, which was in the LOL core near early pathway genes. The observation that in all five examples of redundant alkaloid gene clusters (one for IDT,one for LOL and three for EAS) redundant genes for late pathway steps were absent raises the possibility that this pattern was determined by natural selection.

3. Discussion

The occurrence of alkaloid biosynthesis loci in the hybrid epichloae, as well as the relatively high levels of alkaloids that they produce in symbio [38,39], fits with theoretical predictions of the evolution of mutualism in heritable symbioses. The great majority of Epichloë and Neotyphodium species (epichloae) are capable of vertical, maternal-line transmission. Horizontal transmission in this group of fungi has so far been documented only for those that produce external stromata, manifesting abundant mitotic spores (conidia) or meiotic spores (ascospores) that can mediate infection of new plants or seeds [8,9,10]. Only one hybrid species, Epichloë liyangensis, has ever been observed to produce stromata [40], so it appears that the hybrids are generally dependent on vertical transmission. Such a situation is expected to select for mutualism because the fitness of a vertically transmitted symbiont links positively to host fitness [41,42]. A common benefit conferred by epichloae to their hosts is the production of protective alkaloids that can deter, impair or even kill invertebrate and vertebrate herbivores [1,3,4,22,43,44,45,46,47,48,49,50,51,52,53]. Whenever a hybrid forms, its fitness may depend on the alkaloid biosynthesis capabilities that it has obtained from its ancestors. Such selection on hybrids may explain a curious finding of this study; that is, surveys of E. bromicola, E. poae, and E. typhina have failed to turn up isolates with LOL genes, and in sequenced genomes of those species there was no indication of remnant LOL genes of any sort. Yet, these three sexual species or close relatives were the apparent donors of LOL clusters to five of the six loline-producing hybrid species in this study. Thus, it appears that selection has served as a highly effective filter for hybrid epichloae with alkaloid production capabilities.
The contrast of apparently low frequencies of LOL genes in E. bromicola, E. poae, and E. typhina, versus the existence of several hybrids that possess LOL genes from one or more of these species, begs the question whether hybrid, asexual epichloae have more tendency to produce protective alkaloids than do sexual non-hybrids. The vast majority of hybrid epichloae surveyed to date have alkaloid biosynthesis genes. For instance, of 32 isolates from 24 hybrid species surveyed earlier, 26 isolates (81%) from 20 species have EAS, IDT or LOL genes [24]. In contrast, 53 isolates from ten sexual species have been surveyed, of which 23 isolates (43%) from eight species test positive for the determinant gene in each cluster. This is a slight downward revision from the number of positives reported previously in sexual isolates [24], but follow-up investigations indicated that at least four cases of positive tests were due to paralogs that are probably not involved in those alkaloid pathways (for example, the dmaW paralog in E. baconii E1031). Although these surveys cannot be considered unbiased or random, they are suggestive that selection for alkaloid production might be stronger on epichloae that are strictly vertically transmitted, and such a hypothesis is worth further investigation.
It is intriguing that whenever hybrids had two homologous gene clusters for an alkaloid, one of the clusters lacked some late pathway genes. This was true of all such hybrids for which, by genome sequencing, we could conduct a comprehensive analysis of all of the alkaloid gene clusters. We can speculate on why this pattern is so common. One possibility is that it arose simply by chance and might simply reflect the frequent occurrence of various forms of those clusters in the ancestors of the hybrids. In fact, the alkaloid gene clusters of epichloae seem especially suited to gene losses because of their extensive tracts of interspersed repeats [6]. In the case of N. coenophialum, it appears that two ancestors contributed complete EAS clusters, and as lineages then diverged, some lost certain genes, others lost different genes, and in some strains (e.g., e4309) the EAS genes were altogether lost. These gene losses may just reflect an absence of selection to maintain them, and in the cases of strains e19 and e4163, the remaining complete cluster complements the defects. But, if these situations are simply random, why was there a tendency for late-pathway genes to be lost?
An intriguing alternative reason behind the selective loss of redundant late-pathway genes could be that the resulting alkaloid profiles provide added benefit to the host grass and, by extension, to the symbiont (again, because of reliance on vertical transmission). Panaccione [54] hypothesized that alkaloid pathways may be less than maximally efficient to allow for accumulation of a variety of pathway intermediates. These intermediates may differ in biological activities, so that combinations of bioactive compounds may confer additive or synergistic activities against herbivores and parasites. Reduplication of an alkaloid gene cluster by hybridization may lead to increased efficiency, thereby reducing levels of intermediates and spur products relative to the pathway end product. In contrast, eliminating late pathway genes from just one of two homologous clusters in a genome might cause a reduced efficiency of the late pathway steps relative to early pathway steps, resulting in a more complex mixture of alkaloids. In support of this hypothesis, most plants with endophytes predicted to produce ergovaline have intermediates as well, particularly chanoclavine [54]. Likewise, NFL producers have several loline alkaloid intermediates, often with substantial levels of NANL [55,56,57]. And, the indole-diterpene pathway is no exception, with numerous intermediates and spur products evident in plants with endophytes that make lolitrem B [22]. Therefore, future surveys should also be designed to address the question whether certain alkaloid profiles, including abundant expression of intermediates and spur products, might be selectively favored over simpler profiles dominated by pathway end products.

4. Materials and Methods

4.1. Genome Sequencing

Fungal DNA was isolated and sequenced by pyrosequencing on a Roche/454 GS FLX+ platform as described previously [6]. The genome of N. coenophialum was sequenced by a combination of pyrosequencing and Sanger sequencing of fosmid-cloned ends, as done previously for E. festucae Fl1 [6]. The extended-read protocol was used for isolates Lp1, E1031, e4815, e3609, e4096, e4163, E3601, and E4668, giving average high-quality read lengths ranging from 646 to 779 nt.

4.2. Amplicon Sequencing of Alkaloid Biosynthesis Genes

Those strains for which comprehensive genome sequence information was lacking were first genotyped by PCR with primers designed against genes for key alkaloid biosynthesis pathway steps [23,26]. Then, alkaloid gene fragments were PCR-amplified and sequenced from isolated DNA of cultures or symbiotic plant tissue. Genomic DNA was isolated from lyophilized mycelium of FaTG-2 isolates NFe45079 and NFe45115, and FaTG-3 isolate NFe1100 using the ZR fungal/bacterial DNA Miniprep kit (Zymo Research, Irvine, CA, USA), and quantified by fluorometry with Hoechst dye staining using a DyNA Quant 200 fluorometer (Hoefer, Inc., Holliston, MA, USA). In the cases of Neotyphodium siegelii e915 and Epichloë canadensis CWR5 and CWR34, DNA was isolated from endophyte-infected tillers, and DNA was also isolated from seeds of annual ryegrasses (Lolium spp.) symbiotic with Neotyphodium occultans. Total DNA from endophyte-infected plant materialwas isolated using a MagAttract 96 DNA plant core kit (Qiagen, Valencia, CA, USA). DNA extracted in this manner was not quantified prior to amplification.
Alkaloid biosynthesis gene fragments were amplified from total DNA extracted from fungal mycelia (5 ng), endophyte-infected tillers (3 µL) or seeds (6 µL) using the primers designed against conserved regions of the genes [23,26]. PCR mixtures included 1× Green GoTaq reaction buffer (Promega, Madison, WI, USA), 200 µM each deoxynucleoside triphosphate (dNTP), 200 nM each primer, and 1 U GoTaq DNA polymerase (Promega). PCR amplifications were conducted under the following conditions: 94 °C for 2 min; 30 cycles of 94 °C for 15 s, 56 °C for 30 s, and 72 °C for 2 min; and then 1 cycle of 72 °C for 7 min. After amplification, an aliquot (5–10 µL) of the mixture was visualized by agarose gel electrophoresis to confirm the final products were of expected size. The remaining reaction volume was purified using a QIAquick PCR Purification Kit (Qiagen, Valencia, CA, USA). Purified PCR amplicons were sequenced using BigDye chemistry (v3.1; Applied Biosystems, Foster City, CA, USA) and analyzed with an Applied Biosystems 3730 DNA Analyzer. Sequences were viewed, edited, and managed using Sequencher v5.0 (Gene Codes, Ann Arbor, MI, USA).

4.3. Alkaloid Analyses

Methods of alkaloid analysis were as described previously for ergot alkaloids [20], lolines [58], and indole-diterpenes [21].

5. Conclusions

Epichloae (Epichloë and Neotyphodium species) are systemic symbionts of cool-season grasses (Poaceae, subfamily Poöideae), and most are capable of disseminating via seeds to successive generations of host plants (vertical transmission). Whereas sexual strains can also spread contagiously via spores (horizontal transmission), asexual strains are largely or exclusively seed-borne. Vertically transmissible epichloae can be highly beneficial to their hosts, and many of these mutualistic symbionts are interspecific hybrids with two or three ancestors among the sexual species. Host benefits relate in large part to the ability of epichloae to produce alkaloids that help deter herbivory by vertebrates and invertebrates. Genome sequence comparisons between epichloae species and strains revealed alkaloid clusters of genes for biosynthesis of ergot alkaloids (EAS), indole-diterpenes (IDT), and lolines (LOL). Alkaloid production is more commonly reported in asexual than in sexual epichloae, so we undertook to determine from where 12 different hybrid species had derived their alkaloid biosynthesis genes. As expected, phylogenetic relationships of alkaloid genes in hybrids matched the phylogeny of a housekeeping gene. Surprisingly, six hybrid species had LOL from either or both of the sexual species, Epichloë bromicola or E. poae, even though loline genes were not found in surveys of these sexual ancestors. This result suggests that hybrids possessing these alkaloid genes may have had a selective advantage over strains that did not. Another surprising observation was that in all five hybrids with duplicate copies of EAS, IDT, or LOL gene clusters, some late pathway genes were absent from one of the redundant clusters. We speculate that this pattern reflects selection favoring alkaloid profiles with substantial levels of biosynthetic intermediates in addition to the pathway end-products.

Acknowledgments

We thank John May at the University of Kentucky ERTL facility, and Jerome Faulkner for assistance in loline alkaloid analyses, Wade Mace for indole-diterpene analysis, and Ginger Swoboda for direct sequencing of alkaloid genes. This work was supported by USDA-NIFA grant 2012-67013-19384, USDA-CSREES grant 2010-34457-21269; National Institutes of Health grants R01GM086888 and 2 P20 RR-16481, and the Samuel Roberts Noble Foundation. Genome sequence analysis was conducted in the University of Kentucky Advanced Genetic Technologies Center. This is publication number 13-12-056 of the Kentucky Agricultural Experiment Station, published with approval of the director.

Conflict of Interest

The authors declare no conflict of interest.

References

  1. Schardl, C.L.; Panaccione, D.G.; Tudzynski, P. Ergot alkaloids—Biology and molecular biology. Alkaloids 2006, 63, 45–86. [Google Scholar]
  2. Di Menna, M.E.; Finch, S.C.; Popay, A.J.; Smith, B.L. A review of the Neotyphodium lolii/Lolium perenne symbiosis and its associated effects on animal and plant health, with particular emphasis on ryegrass staggers. N. Z. Vet. J. 2012, 60, 315–328. [Google Scholar] [CrossRef]
  3. Riedell, W.E.; Kieckhefer, R.E.; Petroski, R.J.; Powell, R.G. Naturally occurring and synthetic loline alkaloid derivatives: Insect feeding behavior modification and toxicity. J. Entomol. Sci. 1991, 26, 122–129. [Google Scholar]
  4. Schardl, C.L.; Grossman, R.B.; Nagabhyru, P.; Faulkner, J.R.; Mallik, U.P. Loline alkaloids: Currencies of mutualism. Phytochemistry 2007, 68, 980–996. [Google Scholar] [CrossRef]
  5. Clay, K.; Schardl, C. Evolutionary origins and ecological consequences of endophyte symbiosis with grasses. Am. Nat. 2002, 160, S99–S127. [Google Scholar] [CrossRef]
  6. Schardl, C.L.; Young, C.A.; Hesse, U.; Amyotte, S.G.; Andreeva, K.; Calie, P.J.; Fleetwood, D.J.; Haws, D.C.; Moore, N.; Oeser, B.; et al. Plant-symbiotic fungi as chemical engineers: Multi-genome analysis of the Clavicipitaceae reveals dynamics of alkaloid loci. PLoS Genet. 2013, 9, e1003323. [Google Scholar] [CrossRef]
  7. Christensen, M.J.; Bennett, R.J.; Ansari, H.A.; Koga, H.; Johnson, R.D.; Bryan, G.T.; Simpson, W.R.; Koolaard, J.P.; Nickless, E.M.; Voisey, C.R. Epichloë endophytes grow by intercalary hyphal extension in elongating grass leaves. Fungal Genet. Biol. 2008, 45, 84–93. [Google Scholar] [CrossRef]
  8. Chung, K.-R.; Schardl, C.L. Sexual cycle and horizontal transmission of the grass symbiont, Epichloë typhina. Mycol. Res. 1997, 101, 295–301. [Google Scholar] [CrossRef]
  9. Brem, D.; Leuchtmann, A. High prevalence of horizontal transmission of the fungal endophyte Epichloë sylvatica. Bull. Geobot. Inst. ETH 1999, 65, 3–12. [Google Scholar]
  10. Tadych, M.; Ambrose, K.; Bergen, M.; Belanger, F.; White, J. Taxonomic placement of Epichloë poae sp. nov. and horizontal dissemination to seedlings via conidia. Fungal Divers. 2012, 54, 117–131. [Google Scholar] [CrossRef]
  11. Moon, C.D.; Craven, K.D.; Leuchtmann, A.; Clement, S.L.; Schardl, C.L. Prevalence of interspecific hybrids amongst asexual fungal endophytes of grasses. Mol. Ecol. 2004, 13, 1455–1467. [Google Scholar] [CrossRef]
  12. Schardl, C.L. The epichloae, symbionts of the grass subfamily Poöideae. Ann. Mo. Bot. Gard. 2010, 97, 646–665. [Google Scholar] [CrossRef]
  13. Kuldau, G.A.; Tsai, H.-F.; Schardl, C.L. Genome sizes of Epichloë species and anamorphic hybrids. Mycologia 1999, 91, 776–782. [Google Scholar] [CrossRef]
  14. Chung, K.R.; Schardl, C.L. Vegetative compatibility between and within Epichloë species. Mycologia 1997, 89, 558–565, 976. [Google Scholar] [CrossRef]
  15. Christensen, M.J.; Simpson, W.R.; Al Samarrai, T. Infection of tall fescue and perennial ryegrass plants by combinations of different Neotyphodium endophytes. Mycol. Res. 2000, 104, 974–978. [Google Scholar] [CrossRef]
  16. Hamilton, C.; Dowling, T.; Faeth, S. Hybridization in endophyte symbionts alters host response to moisture and nutrient treatments. Microb. Ecol. 2010, 59, 768–775. [Google Scholar] [CrossRef]
  17. Saari, S.; Faeth, S.H. Hybridization of Neotyphodium endophytes enhances competitive ability of the host grass. New Phytol. 2012, 195, 231–236. [Google Scholar] [CrossRef]
  18. Selosse, M.A.; Schardl, C.L. Fungal endophytes of grasses: Hybrids rescued by vertical transmission? An evolutionary perspective. New Phytol. 2007, 173, 452–458. [Google Scholar] [CrossRef]
  19. Leuchtmann, A.; Schmidt, D.; Bush, L.P. Different levels of protective alkaloids in grasses with stroma-forming and seed-transmitted Epichloë/Neotyphodium endophytes. J. Chem. Ecol. 2000, 26, 1025–1036. [Google Scholar] [CrossRef]
  20. Panaccione, D.G.; Ryan, K.L.; Schardl, C.L.; Florea, S. Analysis and modification of ergot alkaloid profiles in fungi. Meth. Enzymol. 2012, 515, 267–290. [Google Scholar] [CrossRef]
  21. Rasmussen, S.; Lane, G.A.; Mace, W.; Parsons, A.J.; Fraser, K.; Xue, H. The use of genomics and metabolomics methods to quantify fungal endosymbionts and alkaloids in grasses. Methods Mol. Biol. 2012, 860, 213–226. [Google Scholar]
  22. Young, C.A.; Tapper, B.A.; May, K.; Moon, C.D.; Schardl, C.L.; Scott, B. Indole-diterpene biosynthetic capability of epichloë endophytes as predicted by ltm gene analysis. Appl. Environ. Microbiol. 2009, 75, 2200–2211. [Google Scholar] [CrossRef]
  23. Takach, J.E.; Mittal, S.; Swoboda, G.A.; Bright, S.K.; Trammell, M.A.; Hopkins, A.A.; Young, C.A. Genotypic and chemotypic diversity of Neotyphodium endophytes in tall fescue from Greece. Appl. Environ. Microbiol. 2012, 78, 5501–5510. [Google Scholar] [CrossRef]
  24. Schardl, C.L.; Young, C.A.; Faulkner, J.R.; Florea, S.; Pan, J. Chemotypic diversity of epichloae, fungal symbionts of grasses. Fungal Ecol. 2012, 5, 331–344. [Google Scholar] [CrossRef]
  25. Leuchtmann, A.; Schardl, C.L. Mating compatibility and phylogenetic relationships among two new species of Epichloë and other congeneric European species. Mycol. Res. 1998, 102, 1169–1182. [Google Scholar] [CrossRef]
  26. Charlton, N.D.; Craven, K.D.; Mittal, S.; Hopkins, A.A.; Young, C.A. Epichloë canadensis, a new interspecific epichloid hybrid symbiotic with Canada wildrye (Elymus canadensis). Mycologia 2012, 104, 1187–1199. [Google Scholar] [CrossRef]
  27. Moon, C.D.; Miles, C.O.; Jarlfors, U.; Schardl, C.L. The evolutionary origins of three new Neotyphodium endophyte species from grasses indigenous to the Southern Hemisphere. Mycologia 2002, 94, 694–711. [Google Scholar] [CrossRef]
  28. Moon, C.D.; Guillaumin, J.-J.; Ravel, C.; Li, C.; Craven, K.D.; Schardl, C.L. New Neotyphodium endophyte species from the grass tribes Stipeae and Meliceae. Mycologia 2007, 99, 895–905. [Google Scholar] [CrossRef]
  29. Moon, C.D.; Scott, B.; Schardl, C.L.; Christensen, M.J. The evolutionary origins of Epichloë endophytes from annual ryegrasses. Mycologia 2000, 92, 1103–1118. [Google Scholar] [CrossRef]
  30. Craven, K.D.; Blankenship, J.D.; Leuchtmann, A.; Hignight, K.; Schardl, C.L. Hybrid fungal endophytes symbiotic with the grass Lolium pratense. Sydowia 2001, 53, 44–73. [Google Scholar]
  31. Spiering, M.J.; Moon, C.D.; Wilkinson, H.H.; Schardl, C.L. Gene clusters for insecticidal loline alkaloids in the grass-endophytic fungus Neotyphodium uncinatum. Genetics 2005, 169, 1403–1414. [Google Scholar]
  32. Schardl, C.L.; Leuchtmann, A. Three new species of Epichloë symbiotic with North American grasses. Mycologia 1999, 91, 95–107. [Google Scholar] [CrossRef]
  33. Li, W.; Ji, Y.-L.; Yu, H.-S.; Wang, Z.-W. A new species of Epichloë symbiotic with Chinese grasses. Mycologia 2006, 98, 560–570. [Google Scholar] [CrossRef]
  34. Zhu, M.J.; Ren, A.Z.; Wen, W.; Gao, Y.B. Diversity and taxonomy of endophytes from Leymus chinensis in the Inner Mongolia steppe of China. FEMS Microbiol. Lett. 2013, 340, 135–145. [Google Scholar] [CrossRef]
  35. Lembicz, M.; Górzyńska, K.; Leuchtmann, A. Choke disease caused by Epichloë bromicola in the grass Agropyron repens in Poland. Plant Dis. 2010, 94, 1372–1372. [Google Scholar]
  36. Craven, K.D.; Clay, K.; Schardl, C.L. Systematics and Morphology. In Tall Fescue for the Twenty-first Century; Fribourg, H.A., Hannaway, D.B., West, C.P., Eds.; American Society of Agronomy, Crop Science Society of America, Soil Science Society of America: Madison, WI, USA, 2009; pp. 11–30. [Google Scholar]
  37. Ekanayake, P.N.; Hand, M.L.; Spangenberg, G.C.; Forster, J.W.; Guthridge, K.M. Genetic diversity and host specificity of fungal endophyte taxa in fescue pasture grasses. Crop Sci. 2012, 52, 2243–2252. [Google Scholar] [CrossRef]
  38. Bush, L.P.; Wilkinson, H.H.; Schardl, C.L. Bioprotective alkaloids of grass-fungal endophyte symbioses. Plant Physiol. 1997, 114, 1–7. [Google Scholar]
  39. Zhang, D.-X.; Nagabhyru, P.; Schardl, C.L. Regulation of a chemical defense against herbivory produced by symbiotic fungi in grass plants. Plant Physiol. 2009, 150, 1072–1082. [Google Scholar] [CrossRef]
  40. Yan, K.; Yanling, J.; Kunran, Z.; Hui, W.; Huimin, M.; Zhiwei, W. A new Epichloë species with interspecific hybrid origins from Poa pratensis ssp. pratensis in Liyang, China. Mycologia 2011, 103, 1341–1350. [Google Scholar] [CrossRef]
  41. Bull, J.J.; Molineux, I.J.; Rice, W.R. Selection of benevolence in host-parasite system. Evolution 1991, 45, 875–882. [Google Scholar] [CrossRef]
  42. Ewald, P.W. Transmission modes and evolution of the parasitism-mutualism continuum. Ann. N. Y. Acad. Sci. 1987, 503, 295–306. [Google Scholar] [CrossRef]
  43. Potter, D.A.; Stokes, J.T.; Redmond, C.T.; Schardl, C.L.; Panaccione, D.G. Contribution of ergot alkaloids to suppression of a grass-feeding caterpillar assessed with gene-knockout endophytes in perennial ryegrass. Entomol. Exp. Appl. 2008, 126, 138–147. [Google Scholar] [CrossRef]
  44. Bacetty, A.; Snook, M.; Glenn, A.; Noe, J.; Nagabhyru, P.; Bacon, C. Chemotaxis disruption in Pratylenchus scribneri by tall fescue root extracts and alkaloids. J. Chem. Ecol. 2009, 35, 844–850. [Google Scholar] [CrossRef]
  45. Bacetty, A.A.; Snook, M.E.; Glenn, A.E.; Noe, J.P.; Hill, N.; Culbreath, A.; Timper, P.; Nagabhyru, P.; Bacon, C.W. Toxicity of endophyte-infected tall fescue alkaloids and grass metabolites on Pratylenchus scribneri. Phytopathology 2009, 99, 1336–1345. [Google Scholar] [CrossRef]
  46. Jensen, J.G.; Popay, A.J. Perennial ryegrass infected with AR37 endophyte reduces survival of porina larvae. N. Z. Plant Prot. 2004, 57, 323–328. [Google Scholar]
  47. Pennell, C.G.L.; Popay, A.J.; Ball, O.J.P.; Hume, D.E.; Baird, D.B. Occurrence and impact of pasture mealybug (Balanococcus poae) and root aphid (Aploneura lentisci) on ryegrass (Lolium spp.) with and without infection by Neotyphodium fungal endophytes. N. Z. J. Agric. Res. 2005, 48, 329–337. [Google Scholar] [CrossRef]
  48. Tanaka, A.; Tapper, B.A.; Popay, A.; Parker, E.J.; Scott, B. A symbiosis expressed non-ribosomal peptide synthetase from a mutualistic fungal endophyte of perennial ryegrass confers protection to the symbiotum from insect herbivory. Mol. Microbiol. 2005, 57, 1036–1050. [Google Scholar] [CrossRef]
  49. Ball, O.J.P.; Coudron, T.A.; Tapper, B.A.; Davies, E.; Trently, D.; Bush, L.P.; Gwinn, K.D.; Popay, A.J. Importance of host plant species, Neotyphodium endophyte isolate, and alkaloids on feeding by Spodoptera frugiperda (Lepidoptera: Noctuidae) larvae. J. Econ. Entomol. 2006, 99, 1462–1473. [Google Scholar] [CrossRef]
  50. Popay, A.J.; Gerard, P.J. Cultivar and endophyte effects on a root aphid, Aploneura lentisci, in perennial ryegrass. Z. Plant Prot. 2007, 60, 223–227. [Google Scholar]
  51. Jensen, J.; Popay, A.; Tapper, B. Argentine stem weevil adults are affected by meadow fescue endophyte and its loline alkaloids. N. Z. Plant Prot. 2009, 62, 12–18. [Google Scholar] [Green Version]
  52. Yule, K.; Woolley, J.; Rudgers, J. Water availability alters the tri-trophic consequences of a plant-fungal symbiosis. Arthropod Plant Interact. 2011, 5, 19–27. [Google Scholar] [CrossRef]
  53. Patchett, B.; Gooneratne, R.; Chapman, B.; Fletcher, L. Effects of loline-producing endophyte-infected meadow fescue ecotypes on New Zealand grass grub (Costelytra zealandica). N. Z. J. Agric. Res. 2011, 54, 303–313. [Google Scholar] [CrossRef]
  54. Panaccione, D.G. Origins and significance of ergot alkaloid diversity in fungi. FEMS Microbiol. Lett. 2005, 251, 9–17. [Google Scholar] [CrossRef]
  55. TePaske, M.R.; Powell, R.G.; Clement, S.L. Analyses of selected endophyte-infected grasses for the presence of loline-type and ergot-type alkaloids. J. Agric. Food Chem. 1993, 41, 2299–2303. [Google Scholar] [CrossRef]
  56. Spiering, M.J.; Faulkner, J.R.; Zhang, D.-X.; Machado, C.; Grossman, R.B.; Schardl, C.L. Role of the LolP cytochrome P450 monooxygenase in loline alkaloid biosynthesis. Fungal Genet. Biol. 2008, 45, 1307–1314. [Google Scholar] [CrossRef]
  57. Patchett, B.; Gooneratne, R.; Fletcher, L.; Chapman, B. Seasonal distribution of loline alkaloid concentration in meadow fescue infected with Neotyphodium uncinatum. Crop Pasture Sci. 2011, 62, 603–609. [Google Scholar] [CrossRef]
  58. Faulkner, J.R.; Hussaini, S.R.; Blankenship, J.D.; Pal, S.; Branan, B.M.; Grossman, R.B.; Schardl, C.L. On the sequence of bond formation in loline alkaloid biosynthesis. Chembiochem 2006, 7, 1078–1088. [Google Scholar] [CrossRef]

Supplementary Files

  • Supplementary File 1:

    Supplementary Information (PDF, 147 KB)

  • Share and Cite

    MDPI and ACS Style

    Schardl, C.L.; Young, C.A.; Pan, J.; Florea, S.; Takach, J.E.; Panaccione, D.G.; Farman, M.L.; Webb, J.S.; Jaromczyk, J.; Charlton, N.D.; et al. Currencies of Mutualisms: Sources of Alkaloid Genes in Vertically Transmitted Epichloae. Toxins 2013, 5, 1064-1088. https://doi.org/10.3390/toxins5061064

    AMA Style

    Schardl CL, Young CA, Pan J, Florea S, Takach JE, Panaccione DG, Farman ML, Webb JS, Jaromczyk J, Charlton ND, et al. Currencies of Mutualisms: Sources of Alkaloid Genes in Vertically Transmitted Epichloae. Toxins. 2013; 5(6):1064-1088. https://doi.org/10.3390/toxins5061064

    Chicago/Turabian Style

    Schardl, Christopher L., Carolyn A. Young, Juan Pan, Simona Florea, Johanna E. Takach, Daniel G. Panaccione, Mark L. Farman, Jennifer S. Webb, Jolanta Jaromczyk, Nikki D. Charlton, and et al. 2013. "Currencies of Mutualisms: Sources of Alkaloid Genes in Vertically Transmitted Epichloae" Toxins 5, no. 6: 1064-1088. https://doi.org/10.3390/toxins5061064

    APA Style

    Schardl, C. L., Young, C. A., Pan, J., Florea, S., Takach, J. E., Panaccione, D. G., Farman, M. L., Webb, J. S., Jaromczyk, J., Charlton, N. D., Nagabhyru, P., Chen, L., Shi, C., & Leuchtmann, A. (2013). Currencies of Mutualisms: Sources of Alkaloid Genes in Vertically Transmitted Epichloae. Toxins, 5(6), 1064-1088. https://doi.org/10.3390/toxins5061064

    Article Metrics

    Back to TopTop