Integrated Network Toxicology and Metabolomics Reveal the Reproductive Toxicity Mechanisms of Alkaloid-Enriched Fractions in Tripterygium Glycosides Tablets
Abstract
1. Introduction
2. Results
2.1. Effects of the AEF of TGT on Reproductive Toxicity in Rats
2.2. The Effect of TGT, AEF and NAEF on GC-1
2.3. Network Toxicology Analysis Results
2.3.1. Prediction of Alkaloid Components and Reproductive Toxicity-Related Targets
2.3.2. Protein–Protein Interaction Network Analysis
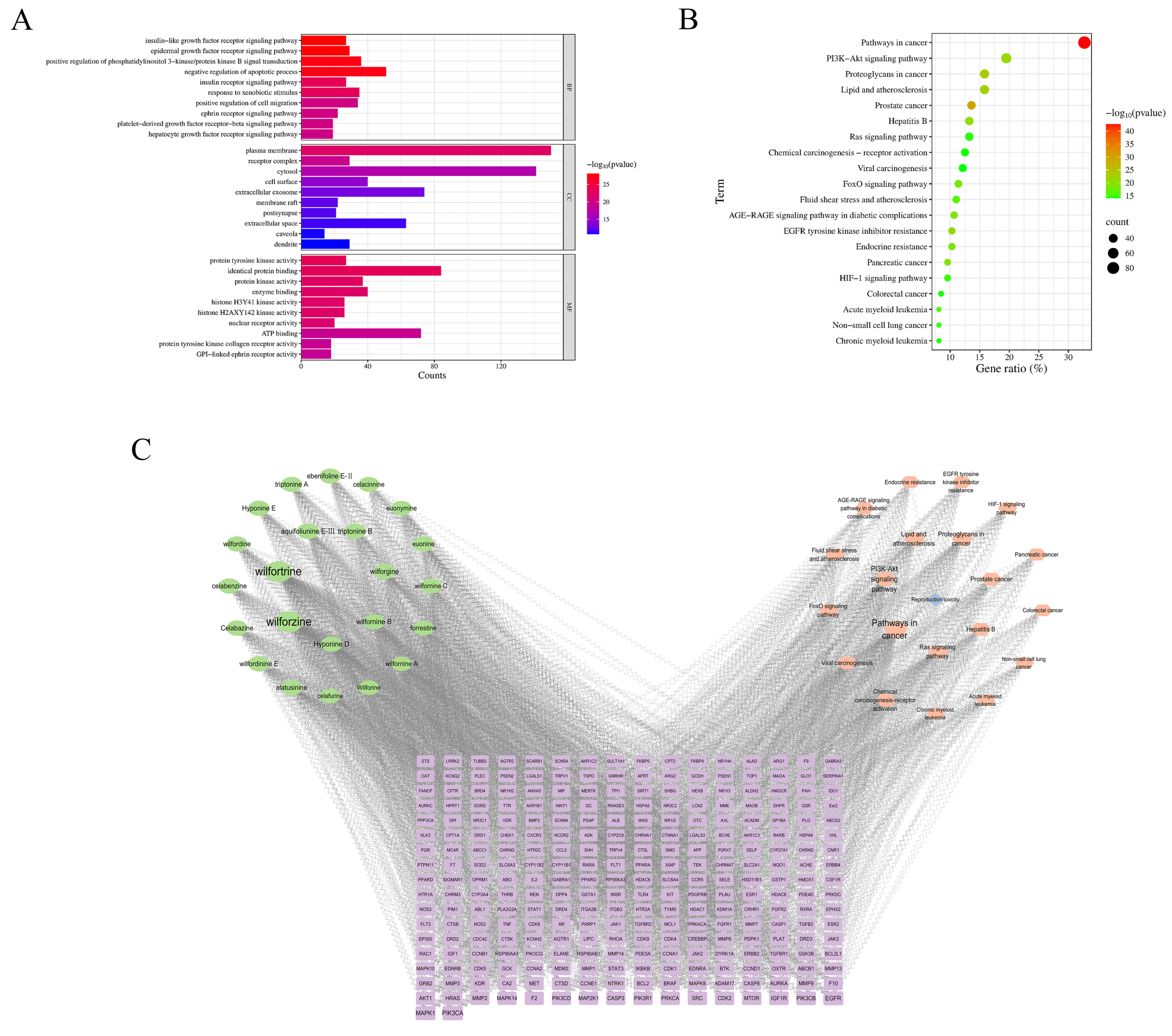
2.3.3. Gene Ontology and Kyoto Encyclopedia of Genes and Genomes Analyses
2.3.4. Construction of the “Alkaloid Components–Reproductive Toxicity Targets–Pathways” Network
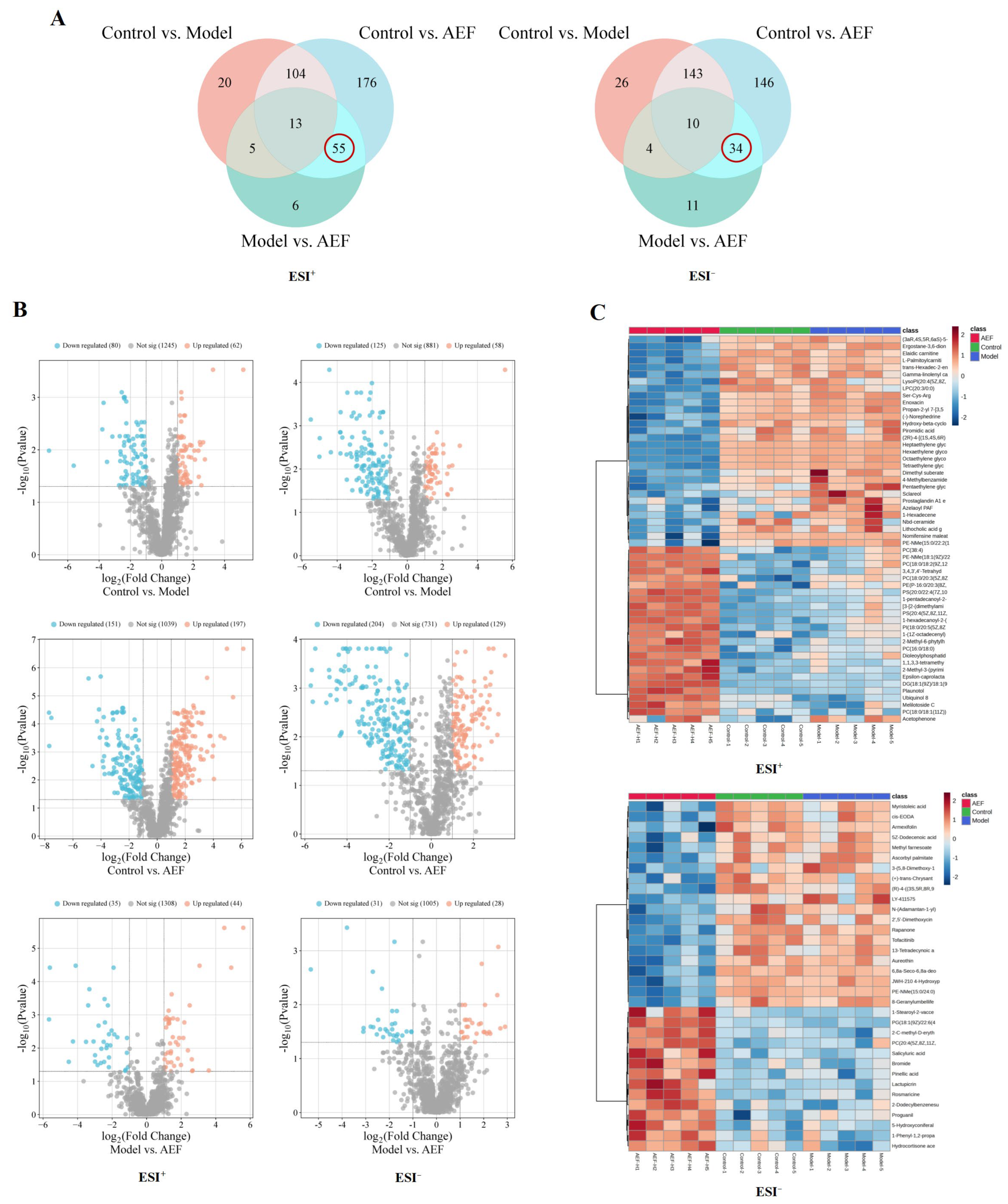
2.4. Untargeted Metabolomics Analysis Results
2.4.1. Principal Component Analysis
2.4.2. Orthogonal Partial Least Squares−Discriminant Analysis
2.4.3. Differential Metabolite Analysis
2.4.4. Metabolic Pathway Analysis
2.5. Integration of Network Toxicology and Metabolomics
3. Discussion
4. Materials and Methods
4.1. Experimental Drugs and Reagents
4.2. Experimental Instruments
4.3. Experimental Cells
4.4. Experimental Animals and Treatment
4.5. T, FSH, and LH Content Detection
4.6. Sperm Concentration Analysis
4.7. Histopathological Analysis of Testicular Tissue
4.8. Cytotoxicity Assay
4.9. Network Toxicology Analysis
4.9.1. Target Prediction of Alkaloid Components
4.9.2. Screening of Reproductive Toxicity-Related and Intersecting Targets
4.9.3. Construction of PPI Network and Identification of Core Targets
4.9.4. GO and KEGG Pathway Enrichment Analyses
4.9.5. Construction of “Alkaloid Components–Reproductive Toxicity Targets–Pathways” Network
4.10. Untargeted Metabolomics Analysis
4.10.1. Plasma Sample Preparation
4.10.2. Analytical Conditions
4.10.3. Data Processing
4.11. Statistical Analysis
Author Contributions
Funding
Institutional Review Board Statement
Informed Consent Statement
Data Availability Statement
Conflicts of Interest
Abbreviations
| T. wilfordii | Tripterygium wilfordii |
| TG | Tripterygium glycosides |
| TGT | Tripterygium glycoside tablets |
| CKD | chronic kidney disease |
| AEF | Alkaloid-enriched fraction |
| NAEF | Non-alkaloid-enriched fraction |
| T | Testosterone |
| FSH | Follicle-stimulating hormone |
| LH | Luteinizing hormone |
| HPT | Hypothalamic–pituitary–testicular |
| PPI | Protein–protein interaction |
| GO | Gene Ontology |
| KEGG | Kyoto Encyclopedia of Genes and Genomes |
| BP | Biological processes |
| CC | Cellular components |
| MF | Molecular functions |
| PCA | Principal component analysis |
| OPLS-DA | Orthogonal partial least squares-discriminant analysis |
| FC | Fold change |
| DG | Diacylglycerol |
| PI | Phosphatidylinositol |
| PS | Phosphatidylserine |
| Ser-Cys-Arg | Serine–cysteine–arginine |
| LysoPI | Lysophosphatidylinositol |
| PE-NMe | Monomethylphosphatidylethanolamine |
| PE | Phosphatidylethanolamine |
| PG | Phosphatidylglycerol |
| ABP | Androgen-binding protein |
| GnRH | Gonadotropin-releasing hormone |
| HPG | Hypothalamic–pituitary–gonadal |
| 17β-HSD | 17β-hydroxysteroid dehydrogenase |
| LysoPC | Lysophosphatidylcholine |
| GPLs | Glycerophospholipids |
| PC | Phosphatidylcholine |
| PLA2 | Phospholipase A2 |
| AA | Arachidonic acid |
| PGs | Prostaglandins |
| COX | Cyclooxygenase |
| LDH | Lactate dehydrogenase |
| LOX | Lipoxygenase |
| PGE2 | Prostaglandin E2 |
| LTB4 | Leukotriene B4 |
| SPF | Specific-pathogen-free |
| CCK-8 | Cell Counting Kit-8 |
| ANOVA | One-way analysis of variance |
References
- Zhang, Y.; Mao, X.; Li, W.; Chen, W.; Wang, X.; Ma, Z.; Lin, N. Tripterygium wilfordii: An inspiring resource for rheumatoid arthritis treatment. Med. Res. Rev. 2021, 41, 1337–1374. [Google Scholar] [CrossRef] [PubMed]
- Lin, N.; Zhang, Y.Q.; Jiang, Q.; Liu, W.; Liu, J.; Huang, Q.C.; Wu, K.Y.; Tu, S.H.; Zhou, Z.S.; Chen, W.H.; et al. Clinical practice guideline for Tripterygium glycosides/Tripterygium wilfordii tablets in the treatment of rheumatoid arthritis. Front. Pharmacol. 2021, 11, 608703. [Google Scholar] [CrossRef] [PubMed]
- Bai, X.; Tan, T.Y. Research progress on the reproductive and hepatorenal toxic mechanisms of Tripterygium wilfordii. Chin. J. Pharmacovigil. 2024, 21, 1192–1199. [Google Scholar] [CrossRef]
- Han, S.; Dai, Y.; Sun, L.; Xing, Y.; Ding, Y.; Zhang, X.; Xu, S. Molecular mechanism of Cuscutae semen-radix rehmanniae praeparata in relieving reproductive injury of male rats induced with Tripterygium wilfordii multiglycosides: A tandem mass tag-based proteomics analysis. Front. Pharmacol. 2023, 14, 1050907. [Google Scholar] [CrossRef]
- Niu, Z.; Zhang, H.; Cai, C.; Yang, T.; Ma, T.; Xu, D.; Cui, D.; Tang, Y. The mechanisms of Tripterygium glycosides-induced reproductive toxicity and detoxification strategies. Reprod. Toxicol. 2025, 132, 108830. [Google Scholar] [CrossRef]
- Shu, H.; Zhao, J.; Li, P.; Sun, Z. Efficacy and safety of Tripterygium wilfordii glycosides tablets combined with Western medicine for patients with rheumatic immune diseases. World J. Clin. Cases 2025, 13, 95513. [Google Scholar] [CrossRef]
- Sun, F.; Yang, X.H.; Ma, D.M.; Zhang, S.Y. Reproductive toxicity of Tripterygium wilfordii Hook.f: A systematic review and meta-analysis. Chin. J. Pharmacovigil. 2014, 11, 94–99+103. [Google Scholar] [CrossRef]
- Dai, Y.; Sun, L.; Han, S.; Xu, S.; Wang, L.; Ding, Y. Proteomic Study on the Reproductive Toxicity of Tripterygium Glycosides in Rats. Front. Pharmacol. 2022, 13, 888968. [Google Scholar] [CrossRef]
- Jing, X.; Cheng, W.; Guo, S.; Zou, Y.; Zhang, T.; He, L. Toxic effects of Tripterygium wilfordii Hook F on the reproductive system of adolescent male rats. Biomed. Pharmacother. 2017, 95, 1338–1345. [Google Scholar] [CrossRef]
- Guo, L.; Li, S.; Li, Z.; Li, Y.; Li, J.; Cheng, H.; Lu, Y.; Lin, N.; Xu, Y. Tripterygium glycoside tablet induces male reproductive toxicity in CIA rats by inhibiting the NELL2-Lumicrine system. Life Sci. 2025, 380, 123935. [Google Scholar] [CrossRef]
- Wang, J.J.; Zhu, Q. Research progress on the reproductive toxicity and reversibility of Tripterygium glycosides. Chin. J. Clin. Ration. Drug Use 2024, 17, 193–197. [Google Scholar] [CrossRef]
- Tao, W.; Xu, X.; Wang, X.; Li, B.; Wang, Y.; Li, Y.; Yang, L. Network pharmacology-based prediction of the active ingredients and potential targets of Chinese herbal Radix Curcumae formula for application to cardiovascular disease. J. Ethnopharmacol. 2013, 145, 1–10. [Google Scholar] [CrossRef] [PubMed]
- Huang, S. Efficient analysis of toxicity and mechanisms of environmental pollutants with network toxicology and molecular docking strategy: Acetyl tributyl citrate as an example. Sci. Total Environ. 2023, 905, 167904. [Google Scholar] [CrossRef] [PubMed]
- He, J.; Zhu, X.; Xu, K.; Li, Y.; Zhou, J. Network toxicological and molecular docking to investigate the mechanisms of toxicity of agricultural chemical Thiabendazole. Chemosphere 2024, 363, 142711. [Google Scholar] [CrossRef] [PubMed]
- Wang, Z.; Liu, J.Q.; Xu, J.D.; Zhu, H.; Kong, M.; Zhang, G.H.; Duan, S.M.; Li, X.Y.; Li, G.F.; Liu, L.F.; et al. UPLC/ESI-QTOF-MS-based metabolomics survey on the toxicity of triptolide and detoxication of licorice. Chin. J. Nat. Med. 2017, 15, 474–480. [Google Scholar] [CrossRef]
- Wang, T.T. Metabolomics study of hepatonephrotoxicity induced by Polygonum multiflorum and embryotoxicity of Houttuynia cordata based on LC–MS. Cent. South Univ. 2023, 15, 1427019. [Google Scholar] [CrossRef]
- Lv, S.; Yang, S.L.; Rao, Y.; Feng, Y.L. Advances in the application of metabolomics and related technologies in traditional Chinese medicine research and development. China J. Chin. Mater. Med. 2018, 43, 4182–4191. [Google Scholar] [CrossRef]
- Shi, J.; Cao, B.; Wang, X.W.; Aa, J.Y.; Duan, J.A.; Zhu, X.X.; Wang, G.J.; Liu, C.X. Metabolomics and its application to the evaluation of the efficacy and toxicity of traditional Chinese herb medicines. J. Chromatogr. B 2016, 1026, 204–216. [Google Scholar] [CrossRef]
- Zhao, J.T. Study on the Toxicological Mechanism of Triptolide in Damaging the Male Reproductive System. Ph.D. Thesis, Jilin University, Changchun, China, 2025. Available online: https://link.cnki.net/doi/10.27162/d.cnki.gjlin.2025.000664 (accessed on 11 January 2026).
- Ma, B.; Qi, H.; Li, J.; Xu, H.; Chi, B.; Zhu, J.; Yu, L.; An, G.; Zhang, Q. Triptolide disrupts fatty acids and peroxisome proliferator-activated receptor (PPAR) levels in male mice testes followed by testicular injury: A GC-MS based metabolomics study. Toxicology 2015, 336, 84–95. [Google Scholar] [CrossRef]
- Li, Y.Q. Study on Male Reproductive Toxicity of Oral Administration of Triptolide and Tripdiolide in Sprague Dawley Rats. Master’s Thesis, Shanghai University of Engineering Science, Shanghai, China, 2022. Available online: https://link.cnki.net/doi/10.27715/d.cnki.gshgj.2022.000989 (accessed on 11 January 2026).
- Qu, L.; Qu, F.; Jia, Z.; Wang, C.; Wu, C.; Zhang, J. Integrated targeted sphingolipidomics and transcriptomics reveal abnormal sphingolipid metabolism as a novel mechanism of the hepatotoxicity and nephrotoxicity of triptolide. J. Ethnopharmacol. 2015, 170, 28–38. [Google Scholar] [CrossRef]
- Su, Q.S.; Yu, D.Y.; Xue, Y.L. Clinical observation of the effects of Tripterygium wilfordii on the male reproductive system (a report of 18 cases). Jiangsu Med. J. 1987, 12, 666–667. [Google Scholar] [CrossRef]
- Qu, L.; Xiao, Y.; Jia, Z.; Wang, Z.; Wang, C.; Hu, T.; Wu, C.; Zhang, J. Comprehensive two-dimensional liquid chromatography coupled with quadrupole time-of-flight mass spectrometry for chemical constituents analysis of Tripterygium glycosides tablets. J. Chromatogr. A 2015, 1400, 65–73. [Google Scholar] [CrossRef] [PubMed]
- Pierik, F.H.; Vreeburg, J.T.; Stijnen, T.; de Jong, F.H.; Weber, R.F. Serum inhibin B as a marker of spermatogenesis. J. Clin. Endocrinol. Metab. 1998, 83, 3110–3114. [Google Scholar] [CrossRef] [PubMed]
- Anderson, R.A.; Sharpe, R.M. Regulation of inhibin production in the human male and its clinical applications. Int. J. Androl. 2000, 23, 136–144. [Google Scholar] [CrossRef]
- Li, W.L.; Ji, Y.B.; Yang, Y.N.; Yang, B. Reproductive toxicity and functional mechanism of the environmental hormone butyl benzyl phthalate. Environ. Sci. 2004, 25, 1–6. Available online: https://link.cnki.net/doi/10.13227/j.hjkx.2004.01.001 (accessed on 11 January 2026).
- Mahboob, S.Z.; Jahan, S.; Badshah, H.; Virk, R.; David, M.; Bano, R.; Alzahrani, J.; Ayub, M.; Azizullah, A.; Nazish, M.; et al. Reproductive toxicity in male rats induced by chronic arsenic exposure involves hormonal and structural changes. Sci. Rep. 2025, 15, 29037. [Google Scholar] [CrossRef]
- Huang, M.F.; Gao, Q.; Meng, H.L.; Luo, Y.S.; Guo, W.H.; Chang, P. Study on the male reproductive toxicity of trinitrotoluene (TNT). J. Hyg. Res. 1996, 72–74. Available online: https://link.cnki.net/doi/10.19813/j.cnki.weishengyanjiu.1996.02.003 (accessed on 11 January 2026).
- Xiao, B.Q.; Lei, X.L.; Huang, Y.K.; Liu, L.; Yang, W. Study on reproductive toxicity of Tripterygium glycosides in SD rats. In Proceedings of the 7th National Congress of Toxicology of China and the 8th Hubei Science and Technology Forum, Wuhan, China, 25–28 October 2015; p. 304. [Google Scholar]
- Yu, W.B.; Jia, Z.H.; Zhang, Y.Y.; Zheng, W.W.; Zhang, J.; Zhang, X.; Qin, F.J. Advances on toxicity of nano-cerium oxide to male reproductive system. J. Environ. Occup. Med. 2024, 41, 947–953. [Google Scholar] [CrossRef]
- Tian, H.M.; Liang, J.Z.; Ma, X.Y.; Yu, T.L.; Yang, L.C.; Qiu, D.S. The variations of prolactin, luteinizing hormone, follicle-stimulating hormone and testosterone in renal disease. J. Sichuan Univ. Med. Sci. Ed. 1992, 23, 94–97. [Google Scholar]
- Mastrogiacomo, I.; Besi, L.D.; Zucchetta, P.; Serafini, E.; La Greca, G.; Gasparotto, M.L.; Lorenzi, S.; Dean, P. Male hypogonadism of uremic patients on hemodialysis. Arch. Androl. 1988, 20, 171–175. [Google Scholar] [CrossRef]
- Ge, J.C.; Qian, Q.; Gao, Y.H.; Zhang, Y.F.; Li, Y.X.; Wang, X.; Fu, Y.; Ma, Y.M.; Wang, Q. Toxic effects of Tripterygium glycoside tablets on the reproductive system of male rats by metabolomics, cytotoxicity, and molecular docking. Phytomedicine 2023, 114, 154813. [Google Scholar] [CrossRef]
- Fuchs, B.; Muller, K.; Paasch, U.; Schiller, J. Lysophospholipids: Potential markers of diseases and infertility? Mini-Rev. Med. Chem. 2012, 12, 74–86. [Google Scholar] [CrossRef] [PubMed]
- Fu, J.L. Construction of Diagnostic Models and Metabolomics Study of Type 2 and Type 3 Diabetes Mellitus in Adolescents. Ph.D. Thesis, Peking Union Medical College, Beijing, China, 2020. Available online: https://link.cnki.net/doi/10.27648/d.cnki.gzxhu.2020.000447 (accessed on 11 January 2026).
- Meroni, S.B.; Riera, M.F.; Pellizzari, E.H.; Schteingart, H.F.; Cigorraga, S.B. Possible role of arachidonic acid in the regulation of lactate production in rat Sertoli cells. Int. J. Androl. 2003, 26, 310–317. [Google Scholar] [CrossRef] [PubMed]
- Romanelli, F.; Valenca, M.; Conte, D.; Isidori, A.; Negro-Vilar, A. Arachidonic acid and its metabolites effects on testosterone production by rat Leydig cells. J. Endocrinol. Investig. 1995, 18, 186–193. [Google Scholar] [CrossRef]
- Liu, Y. Effect and Mechanism of Arachidonic Acid on Sertoli Cells Function Damage Induced by 3-Monochloropropane-1,2-diol in Rats. Ph.D. Thesis, Qilu University of Technology, Jinan, China, 2024. Available online: https://link.cnki.net/doi/10.27278/d.cnki.gsdqc.2024.001077 (accessed on 11 January 2026).
- Chen, F.; Zhang, B. Study on the anti-inflammatory effect of andrographolide derivatives on arachidonic acid-induced inflammation. Chin. J. New Drugs 2015, 24, 2622–2626. [Google Scholar]
- Szczuko, M.; Kikut, J.; Komorniak, N.; Bilicki, J.; Celewicz, Z.; Ziętek, M. The role of arachidonic and linoleic acid derivatives in pathological pregnancies and the human reproduction process. Int. J. Mol. Sci. 2020, 21, 9628. [Google Scholar] [CrossRef] [PubMed]
- Wang, M.X.; Luo, K.K.; Tian, M.Y.; Bian, B.L.; Yang, J.; Yang, L.X.; Wang, H.J.; Zhou, Y.Y. Mechanistic study of verbascoside in treating pediatric chronic glomerulonephritis based on untargeted metabolomics and lipidomics. Acta Pharm. Sin. 2025, 60, 1873–1885. [Google Scholar] [CrossRef]
- Liu, L.; Yan, J.; Shu, J.C.; Liu, J.Q. Research progress on alkaloid components of Tripterygium wilfordii and their pharmacological activities. Nat. Prod. Res. Dev. 2019, 31, 2170–2181. [Google Scholar] [CrossRef]
- Yan, J.G. Study on the Chemical Composition and Pharmacologicalactivities of the Alkaloids of Tripterygium wilfordii Hook. f. Master’s Thesis, Hebei University of Chinese Medicine, Shijiazhuang, China, 2022. Available online: https://link.cnki.net/doi/10.27982/d.cnki.ghbyz.2022.000294 (accessed on 11 January 2026).
- Ge, J.C. Study on Reproductive Toxicity Components and Mechanisms of Tripterygium Glycosides Tablets. Master’s Thesis, Hebei Medical University, Shijiazhuang, China, 2023. Available online: https://link.cnki.net/doi/10.27111/d.cnki.ghyku.2023.000814 (accessed on 11 January 2026).
- Zhang, D.; Qu, L.; Wang, Z.; Zhang, J. Identification of the chemical components and metabolites of Tripterygium glycoside tablets in mice by HPLC-Q/TOF MS. J. Chromatogr. B 2019, 1125, 121721. [Google Scholar] [CrossRef]









| No. | Components | No. | Components |
|---|---|---|---|
| 1 | Wilforgine | 13 | Wilfornine A |
| 2 | Wilfordine | 14 | Forrestine |
| 3 | Wilforine | 15 | Ebenifoline E-II |
| 4 | Wilfortrine | 16 | Celabenzine |
| 5 | Celafurine | 17 | Wilfordinine E |
| 6 | Alatusinine | 18 | Wilfornine C |
| 7 | Aquifoliunine E-III | 19 | Euonymine |
| 8 | Celabazine | 20 | Euonine |
| 9 | Triptonine B | 21 | Wilfornine B |
| 10 | Celacinnine | 22 | Hyponine E |
| 11 | Wilforzine | 23 | Hyponine D |
| 12 | Triptonine A |
| No. | HMDB ID | Metabolite | Formula | Control vs. AEF | Model vs. AEF |
|---|---|---|---|---|---|
| 1 | HMDB0061822 | Hexaethylene glycol | C12H26O7 | ↑ | ↑ |
| 2 | HMDB0061835 | Heptaethylene glycol | C14H30O8 | ↑ | ↑ |
| 3 | HMDB0007218 | DG(18:1(9Z)/18:1(9Z)/0:0) | C39H72O5 | ↓ | ↓ |
| 4 | - | Octaethylene glycol | C16H34O9 | ↑ | ↑ |
| 5 | HMDB0094708 | Tetraethylene glycol | C8H18O5 | ↑ | ↑ |
| 6 | - | PI(18:0/20:5(5Z,8Z,11Z,14Z,17Z)) | C47H81O13P | ↓ | ↓ |
| 7 | HMDB0006318 | Gamma-linolenyl carnitine | C25H43NO4 | ↑ | ↑ |
| 8 | - | 4-Methylbenzamide oxime | C8H10N2O | ↑ | ↑ |
| 9 | HMDB0012438 | PS(20:4(5Z,8Z,11Z,14Z)/20:4(5Z,8Z,11Z,14Z)) | C46H74NO10P | ↓ | ↓ |
| 10 | HMDB0007946 | 1-pentadecanoyl-2-(11Z,14Z-eicosadienoyl)-glycero-3-phosphocholine | C43H82NO8P | ↓ | ↓ |
| 11 | HMDB0114041 | [3-[2-(dimethylamino)ethoxy-hydroxyphosphoryl]oxy-2-hexadecanoyloxypropyl] (Z)-octadec-9-enoate | C41H80NO8P | ↓ | ↓ |
| 12 | HMDB0062653 | 1-hexadecanoyl-2-(9Z,12Z-octadecadienoyl)-sn-glycero-3-phospho-D-myo-inositol | C43H79O13P | ↓ | ↓ |
| 13 | HMDB0014610 | Enoxacin | C15H17FN4O3 | ↑ | ↑ |
| 14 | HMDB0240774 | L-Palmitoylcarnitine | C23H45NO4 | ↑ | ↑ |
| 15 | - | Dimethyl suberate | C10H18O4 | ↑ | ↑ |
| 16 | HMDB0032004 | Ergostane-3,6-dione | C28H46O2 | ↑ | ↑ |
| 17 | - | Ser-Cys-Arg | C12H24N6O5S1 | ↑ | ↑ |
| 18 | HMDB0006464 | Elaidic carnitine | C25H47NO4 | ↑ | ↑ |
| 19 | - | Hydroxy-beta-cyclocitral | C10H16O2 | ↑ | ↑ |
| 20 | - | Propan-2-yl 7-[3,5-dihydroxy-2-(3-hydroxy-4-phenoxybut-1-en-1-yl)cyclopentyl]hept-5-enoate | C25H36O6 | ↑ | ↑ |
| 21 | HMDB0010393 | LysoPC (20:3/0:0) | C28H52NO7P | ↑ | ↑ |
| 22 | HMDB0000698 | Lithocholic acid glycine conjugate | C26H43NO4 | ↑ | ↑ |
| 23 | - | 3,4,3′,4′-Tetrahydrospirilloxanthin | C42H64O2 | ↓ | ↓ |
| 24 | HMDB0006317 | trans-Hexadec-2-enoyl carnitine | C23H43NO4 | ↑ | ↑ |
| 25 | HMDB0033910 | Acetophenone | C8H8O | ↓ | ↓ |
| 26 | - | (2R)-4-[(1S,4S,6R)-1,4-Dihydroxy-2,2,6-trimethylcyclohexyl]-3-buten-2-ol | C13H24O3 | ↑ | ↑ |
| 27 | HMDB0008039 | PC(18:0/18:2(9Z,12Z)) | C44H84NO8P | ↓ | ↓ |
| 28 | - | Nbd-ceramide | C30H49N5O6 | ↑ | ↑ |
| 29 | HMDB0112534 | PS(20:0/22:4(7Z,10Z,13Z,16Z)) | C48H86NO10P | ↓ | ↓ |
| 30 | HMDB0062769 | Epsilon-caprolactam | C6H11NO | ↓ | ↓ |
| 31 | HMDB0061690 | LysoPI(20:4(5Z,8Z,11Z,14Z)/0:0) | C29H49O12P | ↑ | ↑ |
| 32 | HMDB0243518 | (-)-Norephedrine | C9H13NO | ↑ | ↑ |
| 33 | HMDB0256609 | Piromidic acid | C14H16N4O3 | ↑ | ↑ |
| 34 | - | Plaunotol | C20H34O2 | ↓ | ↓ |
| 35 | - | 2-Methyl-3-(pyrimidin-2-YL)propanoic acid | C8H10N2O2 | ↓ | ↓ |
| 36 | HMDB0062789 | 1,1,3,3-tetramethylurea | C5H12N2O | ↓ | ↓ |
| 37 | HMDB0007970 | PC (16:0/18:0) | C42H84NO8P | ↓ | ↓ |
| 38 | - | (3aR,4S,5R,6aS)-5-Hydroxy-4-(hydroxymethyl)hexahydro-2H-cyclopenta[b]furan-2-one | C8H12O4 | ↑ | ↑ |
| 39 | - | Dioleoylphosphatidylcholine | C44H84NO8P | ↓ | ↓ |
| 40 | HMDB0256256 | Pentaethylene glycol | C10H22O6 | ↑ | ↑ |
| 41 | HMDB0113156 | PE-NMe (18:1(9Z)/22:1(13Z)) | C46H88NO8P | ↓ | ↓ |
| 42 | HMDB0036827 | Sclareol | C20H36O2 | ↑ | ↑ |
| 43 | - | Azelaoyl PAF | C33H66NO9P | ↑ | ↑ |
| 44 | HMDB0008037 | PC(18:0/18:1(11Z)) | C44H86NO8P | ↓ | ↓ |
| 45 | HMDB0113033 | PE-NMe(15:0/22:2(13Z,16Z)) | C43H82NO8P | ↑ | ↑ |
| 46 | HMDB0038959 | 2-Methyl-6-phytylhydroquinone | C27H46O2 | ↓ | ↓ |
| 47 | HMDB0007988 | PC(38:4) | C46H84NO8P | ↓ | ↓ |
| 48 | HMDB0041466 | Melilotoside C | C47H78O16 | ↓ | ↓ |
| 49 | HMDB0001060 | Ubiquinol 8 | C49H76O4 | ↓ | ↓ |
| 50 | - | Nomifensine maleate | C20H22N2O4 | ↑ | ↑ |
| 51 | HMDB0008046 | PC(18:0/20:3(5Z,8Z,11Z)) | C46H86NO8P | ↓ | ↓ |
| 52 | HMDB0011351 | PE(P-16:0/20:3(8Z,11Z,14Z)) | C41H76NO7P | ↓ | ↓ |
| 53 | - | Prostaglandin A1 ethyl ester | C22H36O4 | ↑ | ↑ |
| 54 | HMDB0005779 | 1-(1Z-octadecenyl)-2-(5Z,8Z,11Z,14Z-eicosatetraenoyl)-sn-glycero-3-phosphoethanolamine | C43H78NO7P | ↓ | ↓ |
| 55 | HMDB0243889 | 1-Hexadecene | C16H32 | ↑ | ↑ |
| No. | HMDB ID | Metabolite | Formula | Control vs. AEF | Model vs. AEF |
|---|---|---|---|---|---|
| 1 | HMDB0010644 | PG(18:1(9Z)/22:6(4Z,7Z,10Z,13Z,16Z,19Z)) | C46H77O10P | ↓ | ↓ |
| 2 | HMDB0113037 | PE-NMe(15:0/24:0) | C45H90NO8P | ↑ | ↑ |
| 3 | - | 8-Geranylumbelliferone | C19H22O3 | ↑ | ↑ |
| 4 | - | 13-Tetradecynoic acid | C14H24O2 | ↑ | ↑ |
| 5 | - | LY-411575 | C26H23F2N3O4 | ↑ | ↑ |
| 6 | - | JWH-210 4-Hydroxypentyl (100 microg/mL in Methanol) | C26H27NO2 | ↑ | ↑ |
| 7 | - | Tofacitinib | C16H20N6O | ↑ | ↑ |
| 8 | - | 2′,5′-Dimethoxycinnamic acid | C11H12O4 | ↑ | ↑ |
| 9 | - | (R)-4-((3S,5R,8R,9S,10S,13R,14S,17R)-3-hydroxy-4,4,10,13,14-pentamethyl-7,11-dioxohexadecahydro-1H-cyclopenta[a]phenanthren-17-yl)pentanoic acid | C27H42O5 | ↑ | ↑ |
| 10 | HMDB0008431 | PC(20:4(5Z,8Z,11Z,14Z)/18:0) | C46H84NO8P | ↓ | ↓ |
| 11 | - | Rapanone | C19H30O4 | ↑ | ↑ |
| 12 | - | 6,8a-Seco-6,8a-deoxy-5-oxoavermectin“1b” aglycone | C33H46O7 | ↑ | ↑ |
| 13 | - | Aureothin | C22H23NO6 | ↑ | ↑ |
| 14 | - | cis-EODA | C18H34O3 | ↑ | ↑ |
| 15 | HMDB0039883 | Ascorbyl palmitate | C22H38O7 | ↑ | ↑ |
| 16 | HMDB0041446 | Rosmaricine | C20H27NO4 | ↓ | ↓ |
| 17 | - | Methyl farnesoate | C16H26O2 | ↑ | ↑ |
| 18 | HMDB0002000 | Myristoleic acid | C14H26O2 | ↑ | ↑ |
| 19 | - | N-(Adamantan-1-yl)-1-(5-fluoropentyl)-1H-indole-3-carboxamide | C24H31FN2O | ↑ | ↑ |
| 20 | HMDB0000529 | 5Z-Dodecenoic acid | C12H22O2 | ↑ | ↑ |
| 21 | - | 2-C-methyl-D-erythritol 2,4-cyclodiphosphate | C5H12O9P2 | ↓ | ↓ |
| 22 | - | 5-Hydroxyconiferaldehyde | C10H10O4 | ↓ | ↓ |
| 23 | HMDB0015263 | Proguanil | C11H16ClN5 | ↓ | ↓ |
| 24 | - | (+)-trans-Chrysanthemic acid | C10H16O2 | ↑ | ↑ |
| 25 | - | Hydrocortisone acetate | C23H32O6 | ↓ | ↓ |
| 26 | HMDB0004708 | Pinellic acid | C18H34O5 | ↓ | ↓ |
| 27 | HMDB0031031 | 2-Dodecylbenzenesulfonic acid | C18H30O3S | ↓ | ↓ |
| 28 | HMDB0035243 | 1-Phenyl-1,2-propanedione | C9H8O2 | ↓ | ↓ |
| 29 | HMDB0035596 | Armexifolin | C15H18O4 | ↑ | ↑ |
| 30 | HMDB0013505 | 1-Stearoyl-2-vaccenoyl-sn-glycero-3-phospho-(1′-sn-glycerol-3′-phosphate) | C42H82O13P2 | ↓ | ↓ |
| 31 | HMDB0002500 | Bromide | Br− | ↓ | ↓ |
| 32 | HMDB0035828 | Lactupicrin | C23H22O7 | ↓ | ↓ |
| 33 | HMDB0000840 | Salicyluric acid | C9H9NO4 | ↓ | ↓ |
| 34 | - | 3-(5,8-Dimethoxy-1,4-dioxonaphthalen-2-yl)sulfanylpropanoic acid | C15H14O6S | ↑ | ↑ |
Disclaimer/Publisher’s Note: The statements, opinions and data contained in all publications are solely those of the individual author(s) and contributor(s) and not of MDPI and/or the editor(s). MDPI and/or the editor(s) disclaim responsibility for any injury to people or property resulting from any ideas, methods, instructions or products referred to in the content. |
© 2026 by the authors. Licensee MDPI, Basel, Switzerland. This article is an open access article distributed under the terms and conditions of the Creative Commons Attribution (CC BY) license.
Share and Cite
Han, C.; Yuan, H.; Chen, S.; Huang, Z.; Gong, H.; Lv, L.; Zhou, X.; Ma, J.; He, X. Integrated Network Toxicology and Metabolomics Reveal the Reproductive Toxicity Mechanisms of Alkaloid-Enriched Fractions in Tripterygium Glycosides Tablets. Toxins 2026, 18, 175. https://doi.org/10.3390/toxins18040175
Han C, Yuan H, Chen S, Huang Z, Gong H, Lv L, Zhou X, Ma J, He X. Integrated Network Toxicology and Metabolomics Reveal the Reproductive Toxicity Mechanisms of Alkaloid-Enriched Fractions in Tripterygium Glycosides Tablets. Toxins. 2026; 18(4):175. https://doi.org/10.3390/toxins18040175
Chicago/Turabian StyleHan, Caiyao, Hong Yuan, Sixian Chen, Zhuohua Huang, He Gong, Lin Lv, Xinpeng Zhou, Jiang Ma, and Xin He. 2026. "Integrated Network Toxicology and Metabolomics Reveal the Reproductive Toxicity Mechanisms of Alkaloid-Enriched Fractions in Tripterygium Glycosides Tablets" Toxins 18, no. 4: 175. https://doi.org/10.3390/toxins18040175
APA StyleHan, C., Yuan, H., Chen, S., Huang, Z., Gong, H., Lv, L., Zhou, X., Ma, J., & He, X. (2026). Integrated Network Toxicology and Metabolomics Reveal the Reproductive Toxicity Mechanisms of Alkaloid-Enriched Fractions in Tripterygium Glycosides Tablets. Toxins, 18(4), 175. https://doi.org/10.3390/toxins18040175

