Aflatoxin B1 Control by Various Pseudomonas Isolates
Abstract
1. Introduction
2. Results and Discussion
2.1. Isolation and Identification of Pseudomonas Isolates
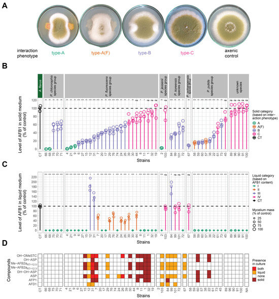
2.2. Effect of Pseudomonas Isolates on Growth and AFB1 Production of A. flavus on Solid PD Medium (PDA)
2.3. Effect of Pseudomonas Isolates on Fungal Growth and AFB1 Production in Liquid PD Medium (PDB)
2.4. Identification and Interpretation of the Formation of AFB1-Related Compounds
2.4.1. Potential Role of Cytochrome P-450 Oxidoreductases and Other Oxidoreductases
2.4.2. Compounds Produced by Non-Enzymatic Reactions
2.4.3. Occurrence of AFB1-Related Compounds in Interactions
3. Conclusions
4. Materials and Methods
4.1. Isolates and Media
4.2. Antagonism Tests
4.3. Metabolite Extractions
4.4. HPLC-HRMS Analysis
Supplementary Materials
Author Contributions
Funding
Institutional Review Board Statement
Informed Consent Statement
Data Availability Statement
Conflicts of Interest
References
- IARC (International Agency for Research on Cancer). Summaries and Evaluations: Aflatoxins; IARC Press: Lyon, France, 2002. [Google Scholar]
 - Robens, J.F.; Richard, J.L. Aflatoxins in animal and human health. Rev. Environ. Contam. Toxicol. 1992, 127, 69–94. [Google Scholar]
 - Zentai, A.; Jóźwiak, Á.; Süth, M.; Farkas, Z. Carry-over of aflatoxin B1 from feed to cow milk-A review. Toxins 2023, 15, 195. [Google Scholar] [CrossRef] [PubMed]
 - Rawal, S.; Kim, J.E.; Coulombe, R. Aflatoxin B1 in poultry: Toxicology, metabolism and prevention. Res. Vet. Sci. 2010, 89, 325–331. [Google Scholar] [CrossRef]
 - Wang, Y.; Wang, X.; Li, Q. Aflatoxin B1 in poultry liver: Toxic mechanism. Toxicon 2023, 233, 107262. [Google Scholar] [CrossRef]
 - Yakubu, A.; Vyas, A. Aflatoxin: Occurrence, Regulation, and Detection in Food and Feed. In Microbial Biotechnology: Basic Research and Applications; Springer: Singapore, 2020; pp. 337–353. [Google Scholar] [CrossRef]
 - Dorner, J.W.; Lamb, M.C. Development and commercial use of afla-Guard®, an aflatoxin biocontrol agent. Mycotoxin Res. 2006, 22, 33–38. [Google Scholar] [CrossRef]
 - Sipos, P.; Peles, F.; Brassó, D.L.; Béri, B.; Pusztahelyi, T.; Pócsi, I.; Győri, Z. Physical and chemical methods for reduction in aflatoxin content of feed and food. Toxins 2021, 13, 204. [Google Scholar] [CrossRef] [PubMed]
 - Marshall, H.; Meneely, J.P.; Quinn, B.; Zhao, Y.; Bourke, P.; Gilmore, B.F.; Zhang, G.; Elliott, C.T. Novel decontamination approaches and their potential application for post-harvest aflatoxin control. Trends Food Sci. Technol. 2020, 106, 489–496. [Google Scholar] [CrossRef]
 - Ren, X.; Zhang, Q.; Zhang, W.; Mao, J.; Li, P. Control of aflatoxigenic molds by antagonistic microorganisms: Inhibitory behaviors, bioactive compounds, related mechanisms, and influencing factors. Toxins 2020, 12, 24. [Google Scholar] [CrossRef]
 - Hruska, Z.; Rajasekaran, K.; Yao, H.; Kincaid, R.; Darlington, D.; Brown, R.L.; Bhatnagar, D.; Cleveland, T.E. Co-inoculation of aflatoxigenic and non-aflatoxigenic strains of Aspergillus flavus to study fungal invasion, colonization, and competition in maize kernels. Front. Microbiol. 2014, 5, 122. [Google Scholar] [CrossRef] [PubMed]
 - Jermnak, U.; Chinaphuti, A.; Poapolathep, A.; Kawai, R.; Nagasawa, H.; Sakuda, S. Prevention of aflatoxin contamination by a soil bacterium of Stenotrophomonas sp. that produces aflatoxin production inhibitors. Microbiology 2013, 159, 902–912. [Google Scholar] [CrossRef]
 - Kong, Q.; Chi, C.; Yu, J.; Shan, S.; Li, Q.; Li, Q.; Guan, B.; Nierman, W.C.; Bennett, J.W. The inhibitory effect of Bacillus megaterium on aflatoxin and cyclopiazonic acid biosynthetic pathway gene expression in Aspergillus flavus. Appl. Microbiol. Biotechnol. 2014, 98, 5161–5172. [Google Scholar] [CrossRef] [PubMed]
 - Madbouly, A.K.; Rashad, Y.M.; Ibrahim, M.I.M.; Elazab, N.T. Biodegradation of Aflatoxin B1 in Maize Grains and Suppression of Its Biosynthesis-Related Genes Using Endophytic Trichoderma harzianum AYM3. J. Fungi 2023, 9, 209. [Google Scholar] [CrossRef] [PubMed]
 - El-Nezami, H.; Kankaanpaa, P.; Salminen, S.; Ahokas, J. Ability of dairy strains of lactic acid bacteria to bind a common food carcinogen, aflatoxin B1. Food Chem. Toxicol. 1998, 36, 321–326. [Google Scholar] [CrossRef] [PubMed]
 - Verheecke, C.; Liboz, T.; Mathieu, F. Microbial degradation of aflatoxin B1: Current status and future advances. Int. J. Food Microbiol. 2016, 237, 1–9. [Google Scholar] [CrossRef] [PubMed]
 - Haskard, C.A.; El-Nezami, H.S.; Kankaanpää, P.E.; Salminen, S.; Ahokas, J.T. Surface binding of aflatoxin B1 by lactic acid bacteria. Appl. Environ. Microbiol. 2001, 67, 3086–3091. [Google Scholar] [CrossRef] [PubMed]
 - Kumar, V.; Bahuguna, A.; Ramalingam, S.; Dhakal, G.; Shim, J.-J.; Kim, M. Recent technological advances in mechanism, toxicity, and food perspectives of enzyme-mediated aflatoxin degradation. Crit. Rev. Food Sci. Nutr. 2022, 62, 5395–5412. [Google Scholar] [CrossRef] [PubMed]
 - Liu, D.L.; Yao, D.S.; Liang, Y.Q.; Zhou, T.H.; Song, Y.P.; Zhao, L.; Ma, L. Production, purification, and characterization of an intracellular aflatoxin-detoxifizyme from Armillariella tabescens (E-20). Food Chem. Toxicol. 2001, 39, 461–466. [Google Scholar] [CrossRef]
 - Taylor, M.C.; Jackson, C.J.; Tattersall, D.B.; French, N.; Peat, T.S.; Newman, J.; Briggs, L.J.; Lapalikar, G.V.; Campbell, P.M.; Scott, C. Identification and characterization of two families of F420H2-dependent reductases from Mycobacteria that catalyse aflatoxin degradation. Mol. Microbiol. 2010, 78, 561–575. [Google Scholar] [CrossRef]
 - Wang, J.; Ogata, M.; Hirai, H.; Kawagishi, H. Detoxification of aflatoxin B1 by manganese peroxidase from the white-rot fungus Phanerochaete sordida YK-624. FEMS Microbiol. Lett. 2011, 314, 164–169. [Google Scholar] [CrossRef]
 - Palumbo, J.D.; Baker, J.L.; Mahoney, N.E. Isolation of bacterial antagonists of Aspergillus flavus from almonds. Microb. Ecol. 2006, 52, 45–52. [Google Scholar] [CrossRef]
 - Palumbo, J.D.; O’Keeffe, T.L.; Abbas, H.K. Isolation of maize soil and rhizosphere bacteria with antagonistic activity against Aspergillus flavus and Fusarium verticillioides. J. Food Prot. 2007, 70, 1615–1621. [Google Scholar] [CrossRef]
 - Mannaa, M.; Oh, J.; Kim, K.D. Microbe-mediated control of Aspergillus flavus in stored rice grains with focus on aflatoxin inhibition and biodegradation. Ann. Appl. Biol. 2017, 171, 376–392. [Google Scholar] [CrossRef]
 - Yao, Y.; Shu, X.; Wang, D.; Kan, W.; Su, P.; Hu, H.; Chen, X.; Wang, D.; Huang, S.; Wu, L. Non-enzymatic transformation of aflatoxin B1 by Pseudomonas geniculata m29. Front. Microbiol. 2021, 12, 724103. [Google Scholar] [CrossRef]
 - Sangare, L.; Zhao, Y.; Folly, Y.M.E.; Chang, J.; Li, J.; Selvaraj, J.N.; Xing, F.; Zhou, L.; Wang, Y.; Liu, Y. Aflatoxin B₁ Degradation by a Pseudomonas Strain. Toxins 2014, 6, 3028–3040. [Google Scholar] [CrossRef] [PubMed]
 - Xu, Y.; Zhao, R.; Liu, C. Degradation of aflatoxin B1 in moldy maize by Pseudomonas aeruginosa and safety evaluation of the degradation products. Foods 2023, 12, 1217. [Google Scholar] [CrossRef] [PubMed]
 - Adebo, O.A.; Njobeh, P.B.; Sidu, S.; Tlou, M.G.; Mavumengwana, V. Aflatoxin B1 degradation by liquid cultures and lysates of three bacterial strains. Int. J. Food Microbiol. 2016, 233, 11–19. [Google Scholar] [CrossRef] [PubMed]
 - Yang, X.; Zhang, Q.; Chen, Z.-Y.; Liu, H.; Li, P. Investigation of Pseudomonas fluorescens strain 3JW1 on preventing and reducing aflatoxin contaminations in peanuts. PLoS ONE 2017, 12, e0178810. [Google Scholar] [CrossRef]
 - Samuel, M.S.; Sivaramakrishna, A.; Mehta, A. Degradation and detoxification of aflatoxin B1 by Pseudomonas putida. Int. Biodeterior. Biodegrad. 2014, 86, 202–209. [Google Scholar] [CrossRef]
 - Singh, J.; Mehta, A. The main Aflatoxin B1 degrading enzyme in Pseudomonas putida is thermostable lipase. Heliyon 2022, 8, e10809. [Google Scholar] [CrossRef]
 - Gould, W.D.; Hagedorn, C.; Bardinelli, T.R.; Zablotowicz, R.M. New selective media for enumeration and recovery of fluorescent Pseudomonads from various habitats. Appl. Environ. Microbiol. 1985, 49, 28–32. [Google Scholar] [CrossRef]
 - Mulet, M.; Lalucat, J.; García-Valdés, E. DNA sequence-based analysis of the Pseudomonas species. Environ. Microbiol. 2010, 12, 1513–1530. [Google Scholar] [CrossRef] [PubMed]
 - Girard, L.; Lood, C.; Höfte, M.; Vandamme, P.; Rokni-Zadeh, H.; van Noort, V.; Lavigne, R.; De Mot, R. The Ever-Expanding Pseudomonas Genus: Description of 43 New Species and Partition of the Pseudomonas putida Group. Microorganisms 2021, 9, 1766. [Google Scholar] [CrossRef]
 - Ferrigo, D.; Mondin, M.; Scopel, C.; Dal Maso, E.; Stefenatti, M.; Raiola, A.; Causin, R. Effects of a prothioconazole- and tebuconazole-based fungicide on Aspergillus flavus development under laboratory and field conditions. Eur. J. Plant Pathol. 2019, 155, 151–161. [Google Scholar] [CrossRef]
 - Campos-Avelar, I.; Colas de la Noue, A.; Durand, N.; Fay, B.; Martinez, V.; Fontana, A.; Strub, C.; Schorr-Galindo, S. Minimizing ochratoxin A contamination through the use of Actinobacteria and their active molecules. Toxins 2020, 12, 296. [Google Scholar] [CrossRef]
 - Udwary, D.W.; Casillas, L.K.; Townsend, C.A. Synthesis of 11-hydroxyl O-methylsterigmatocystin and the role of a cytochrome P-450 in the final step of aflatoxin biosynthesis. J. Am. Chem. Soc. 2002, 124, 5294–5303. [Google Scholar] [CrossRef]
 - Yabe, K.; Chihaya, N.; Hatabayashi, H.; Kito, M.; Hoshino, S.; Zeng, H.; Cai, J.; Nakajima, H. Production of M-/GM-group aflatoxins catalyzed by the OrdA enzyme in aflatoxin biosynthesis. Fungal Genet. Biol. 2012, 49, 744–754. [Google Scholar] [CrossRef] [PubMed]
 - Doyle, M.P.; Marth, E.H. Aflatoxin is degraded by mycelia from toxigenic and nontoxigenic strains of aspergilli grown on different substrates. Mycopathologia 1978, 63, 145–153. [Google Scholar] [CrossRef]
 - Hamid, A.B.; Smith, J.E. Degradation of Aflatoxin by Aspergillus flavus. J. Gen. Microbiol. 1987, 133, 2023–2029. [Google Scholar] [CrossRef] [PubMed]
 - Xing, F.; Wang, L.; Liu, X.; Selvaraj, J.N.; Wang, Y.; Zhao, Y.; Liu, Y. Aflatoxin B1 inhibition in Aspergillus flavus by Aspergillus niger through downregulating expression of major biosynthetic genes and AFB1 degradation by atoxigenic A. flavus. Int. J. Food Microbiol. 2017, 256, 1–10. [Google Scholar] [CrossRef]
 - Li, S.; Li, X.; Liu, X.; Zhang, Q.; Fang, J.; Li, X.; Yin, X. Stability evaluation of aflatoxin B1 solution certified reference material via Ultra-High Performance Liquid Chromatography coupled with High-Resolution Mass Spectrometry. ACS Omega 2022, 7, 40548–40557. [Google Scholar] [CrossRef]
 - Suresh, G.; Cabezudo, I.; Pulicharla, R.; Cuprys, A.; Rouissi, T.; Brar, S.K. Biodegradation of aflatoxin B1 with cell-free extracts of Trametes versicolor and Bacillus subtilis. Res. Vet. Sci. 2020, 133, 85–91. [Google Scholar] [CrossRef] [PubMed]
 - McLean, M.; Dutton, M.F. Cellular interactions and metabolism of aflatoxin: An update. Pharmacol. Ther. 1995, 65, 163–192. [Google Scholar] [CrossRef]
 - Coleman, J.J.; Wasmann, C.C.; Usami, T.; White, G.J.; Temporini, E.D.; McCluskey, K.; VanEtten, H.D. Characterization of the gene encoding pisatin demethylase (FoPDA1) in Fusarium oxysporum. Mol. Plant Microbe Interact. 2011, 24, 1482–1491. [Google Scholar] [CrossRef]
 - Schamann, A.; Schmidt-Heydt, M.; Geisen, R.; Kulling, S.E.; Soukup, S.T. Formation of B- and M-group aflatoxins and precursors by Aspergillus flavus on maize and its implication for food safety. Mycotoxin Res. 2022, 38, 79–92. [Google Scholar] [CrossRef]
 - Wang, L.; Wu, J.; Liu, Z.; Shi, Y.; Liu, J.; Xu, X.; Hao, S.; Mu, P.; Deng, F.; Deng, Y. Aflatoxin B1 degradation and detoxification by Escherichia coli CG1061 isolated from chicken cecum. Front. Pharmacol. 2019, 9, 1548. [Google Scholar] [CrossRef] [PubMed]
 - Eshelli, M.; Harvey, L.; Edrada-Ebel, R.; McNeil, B. Metabolomics of the Bio-Degradation Process of Aflatoxin B1 by Actinomycetes at an Initial pH of 6.0. Toxins 2015, 7, 439–456. [Google Scholar] [CrossRef]
 - Zaccaria, M.; Dawson, W.; Russel Kish, D.; Reverberi, M.; Bonaccorsi di Patti, M.C.; Domin, M.; Cristiglio, V.; Chan, B.; Dellafiora, L.; Gabel, F. Experimental-theoretical study of laccase as a detoxifier of aflatoxins. Sci. Rep. 2023, 13, 860. [Google Scholar] [CrossRef] [PubMed]
 - Kumar, R.; Kaur, J.; Jain, S.; Kumar, A. Optimization of laccase production from Aspergillus flavus by design of experiment technique: Partial purification and characterization. J. Genet. Eng. Biotechnol. 2016, 14, 125–131. [Google Scholar] [CrossRef]
 - Levy, E.; Eyal, Z.; Chet, I.; Hochman, A. Resistance mechanisms of Septoria tritici to antifungal products of Pseudomonas. Physiol. Mol. Plant Pathol. 1992, 40, 163–171. [Google Scholar] [CrossRef]
 - Crowe, J.D.; Olsson, S. Induction of laccase activity in Rhizoctonia solani by antagonistic Pseudomonas fluorescens strains and a range of chemical treatments. Appl. Environ. Microbiol. 2001, 67, 2088–2094. [Google Scholar] [CrossRef]
 - Baldrian, P. Increase of laccase activity during interspecific interactions of white-rot fungi. FEMS Microbiol. Ecol. 2004, 50, 245–253. [Google Scholar] [CrossRef] [PubMed]
 - Ciegler, A.; Peterson, R.E. Aflatoxin detoxification: Hydroxydihydro-aflatoxin B1. Appl. Microbiol. 1968, 16, 665–666. [Google Scholar] [CrossRef]
 - Abe, S.; Furuya, A.; Saito, T.; Takayama, K. Method of Producing L-Malic Acid by Fermentation. U.S. Patent 3,063,910, 13 November 1962. [Google Scholar]
 - Battat, E.; Peleg, Y.; Bercovitz, A.; Rokem, J.S.; Goldberg, I. Optimization of l-malic acid production by Aspergillus flavus in a stirred fermentor. Biotechnol. Bioeng. 1991, 37, 1108–1116. [Google Scholar] [CrossRef] [PubMed]
 - Zhao, Y.; Zhang, C.; Folly, Y.M.E.; Chang, J.; Wang, Y.; Zhou, L.; Zhang, H.; Liu, Y. Morphological and transcriptomic analysis of the inhibitory effects of Lactobacillus plantarum on Aspergillus flavus growth and aflatoxin production. Toxins 2019, 11, 636. [Google Scholar] [CrossRef]
 - Hua, S.S.T.; Sarreal, S.B.L.; Chang, P.-K.; Yu, J. Transcriptional regulation of aflatoxin biosynthesis and conidiation in Aspergillus flavus by Wickerhamomyces anomalus WRL-076 for reduction of aflatoxin contamination. Toxins 2019, 11, 81. [Google Scholar] [CrossRef]
 - Yang, K.; Geng, Q.; Song, F.; He, X.; Hu, T.; Wang, S.; Tian, J. Transcriptome sequencing revealed an inhibitory mechanism of Aspergillus flavus asexual development and aflatoxin metabolism by soy-fermenting non-aflatoxigenic Aspergillus. Int. J. Mol. Sci. 2020, 21, 6994. [Google Scholar] [CrossRef]
 - Sweany, R.R.; Mack, B.M.; Moore, G.G.; Gilbert, M.K.; Cary, J.W.; Lebar, M.D.; Rajasekaran, K.; Damann, K.E. Genetic responses and aflatoxin inhibition during co-culture of aflatoxigenic and non-aflatoxigenic Aspergillus flavus. Toxins 2021, 13, 794. [Google Scholar] [CrossRef] [PubMed]
 


| Molecular Formula | Putative Name | RT (min)  | Precursor Ion | Product Ions (m/z)  | |
|---|---|---|---|---|---|
| Form | m/z | ||||
| C16H10O6 | AFP1 | 14.0 | [M+H]+ | 299.0562 | 281.0451(53); 271.0604(32); 257.0446(82); 253.0495(21); 243.0653(13); 231.0290(100); 229.0498(58); 225.0544(12); 203.0342(22) | 
| C16H14O5 | AFD1 | 11.6 | [M+H]+ | 287.0919 | 259.0619(16); 255.0651(100); 227.0704(19); 199.0759(12); 185.0593(11); 157.0657(19) | 
| C18H16O7 | Me-AFB2a | 12.3 | [M+H]+ | 345.0980 | 313.0718(100); 298.0489(2.6); 285.0763(58.2); 284.0684(13.7); 257.0807(9.2); 243.0654(2.8); 229.0855(2.3) | 
| C18H16O7 | Me-AFB2a | 12.5 | [M+H]+ | 345.0980 | 313.0712(100); 312.0630(2.6); 298.0484(2.9). 285.0762(61.3); 284.0685(14.5); 283.0610(2.7); 269.0442(2.0); 257.0807(9.9); 243.0652(2.6); 229.0856(2.7) | 
| C19H14O7 | OH-OMeSTC | 12.2 | [M+H]+ | 355.0828 | 340.0597(3); 327.0884(32); 299.0927(100); 285.0765(35); 266.0575(6); 255.0650(4) | 
| C19H14O7 | ASP | 12.5 | [M+H]+ | 355.0828 | 340.0596(75); 327.0885(8); 322.0491(100); 311.0564(16); 294.0532(7); 293.0453(4) | 
| C19H14O8 | OH-ASP | 11.9 | [M+H]+ | 371.0776 | 343.0833(44); 338.0440(16); 315.0876(100); 301.0719(38); 300.0636(22); 282.05316(20) | 
| C19H16O8 | DH-OH-ASP | 10.7 | [M+H]+ | 373.0933 | 337.0727(100); 327.0886(25); 313.0718(12); 309.0767(28); 297.0777(26); 295.0609(21); 285.0775(20); 281.0808(18); 271.0604(43); 267.0656(16); 255.0652(54) | 
Disclaimer/Publisher’s Note: The statements, opinions and data contained in all publications are solely those of the individual author(s) and contributor(s) and not of MDPI and/or the editor(s). MDPI and/or the editor(s) disclaim responsibility for any injury to people or property resulting from any ideas, methods, instructions or products referred to in the content.  | 
© 2024 by the authors. Licensee MDPI, Basel, Switzerland. This article is an open access article distributed under the terms and conditions of the Creative Commons Attribution (CC BY) license (https://creativecommons.org/licenses/by/4.0/).
Share and Cite
Papp, D.A.; Kocsubé, S.; Farkas, Z.; Szekeres, A.; Vágvölgyi, C.; Hamari, Z.; Varga, M. Aflatoxin B1 Control by Various Pseudomonas Isolates. Toxins 2024, 16, 367. https://doi.org/10.3390/toxins16080367
Papp DA, Kocsubé S, Farkas Z, Szekeres A, Vágvölgyi C, Hamari Z, Varga M. Aflatoxin B1 Control by Various Pseudomonas Isolates. Toxins. 2024; 16(8):367. https://doi.org/10.3390/toxins16080367
Chicago/Turabian StylePapp, Dóra Anna, Sándor Kocsubé, Zoltán Farkas, András Szekeres, Csaba Vágvölgyi, Zsuzsanna Hamari, and Mónika Varga. 2024. "Aflatoxin B1 Control by Various Pseudomonas Isolates" Toxins 16, no. 8: 367. https://doi.org/10.3390/toxins16080367
APA StylePapp, D. A., Kocsubé, S., Farkas, Z., Szekeres, A., Vágvölgyi, C., Hamari, Z., & Varga, M. (2024). Aflatoxin B1 Control by Various Pseudomonas Isolates. Toxins, 16(8), 367. https://doi.org/10.3390/toxins16080367
        
