Botulinum Toxin for the Treatment of Raynaud’s Conditions of the Hand: Clinical Practice Updates and Future Directions
Abstract
1. Introduction
1.1. Botulinum Toxin: Proposed Mechanism of Action
1.2. Botulinum Toxin: Administration Techniques
1.3. Botulinum Toxin: Clinical Efficacy
| Author | Year | Methods | N | Injection Site/Target (Note Volar Approach Unless Otherwise Stated) | BTX Dose per Hand (U) | Mean Follow-Up (Months) (Mean) | Outcomes Measured | Findings |
|---|---|---|---|---|---|---|---|---|
| Van Beek et al. [46] | 2007 | Retrospective case series | 11 | Mixed-Proper Digital Artery, Common Digital Artery, and Superficial Palmar arch all used | 50–200 | 9.6 | Healing of Digital Ulcers VAS score | It was found that 81% of patients had complete resolution of pain and healing of digital ulcers, and 100% had improvement in VAS scores. |
| Fregene et al. [36] | 2009 | Retrospective case series | 26 | Mixed-Proper Digital Arter, Superficial Palmar Arch, and Volar Wrist all used | 20–100 | 18 | Pain rating, Colour and Appearance of Digits, Transcutaneous Oxygen Saturation, Ulcer Healing | It was found that 75% of patients experienced a change in their VAS score, and 47% reported healing of digital ulcers. |
| Neumeister et al. [19] | 2010 | Retrospective case series | 33 | Neurovascular Bundle at level of A1 Pulley | 37 (22–57) | 10–72 | Pain, Healing of Digital Ulcers | It was found that 85% experienced improvement in VAS score, and 100% reported healing of digital ulcers. |
| Jenkins et al. [42] | 2013 | Randomised control trial | 8 | Superficial Palmar Arch Proximal to A1 Pulley | 40 | - | Digital pulp temperature | Improvement in digital temperature. |
| Serri et al. [45] | 2013 | Prospective case series | 18 | Proper Digital Arteries Distal to A1 Pulley | 100 | - | Healing of Digital Ulcers, QuickDASH Score, Oxygen partial pressure, pain | It was found that 100% reported healing of digital ulcers at one month. |
| Uppal et al. [37] | 2014 | Prospective non-randomised control trial | 20 | Digital Neurovascular Bundles at level of distal Palmar Crease | 100 | 6 | Pain, appearance, cold intolerance, pinch and power grip, ranges of movement, DASH score | It was found that 75% reported healing of digital ulcers, and 80% reported improvement in VAS scores. |
| Zhang et al. [48] | 2015 | Retrospective case series | 10 | Neurovascular Bundles at level of MCPJs | 50 | 6 | Surface temperature, VAS score, digital ulcer healing | It was found that 100% of patients experienced improvement in VAS score and healing of digital ulcers. |
| Motegi et al. [32] | 2018 | Prospective case series | 10 | Neurovascular Bundles just proximal to A1 Pulley | 10 | 4 | VAS, temperature | It was found that 75% reported improvement in VAS, and 100% reported healing of digital ulcers. |
| Bello et al. [12] | 2017 | Randomised control trial | 40 | Common Digital Arteries to each finger, Dorsal Approach | 50 | 4 | Digital arterial velocity flow, QuickDASH, McCabe Cold Sensitivity Score, VAS, Raynaud’s Condition Score | All metrics showed some improvement; none reached statistical significance. |
| Medina et al. [43] | 2018 | Retrospective case series | 15 | Lateral aspects of the base of each digit | Mean 43.6 | 36 | VAS, digital ulcer healing | At 3–6 months, 36% maintained a decreased VAS score, and 71% reported healing of digital ulcers. |
| Dhaliwal et al. [40] | 2018 | Prospective case series | 40 | Toes rather than fingers-injections around neurovascular bundles | 50 | 3 | Ulcer Healing, Foot temperature and swelling, frequency of attacks | At 6 weeks post-injection, all patients reported improvement in pain and cold intolerance. |
| Aarthi et al. [39] | 2020 | Randomised control trial | 20 | 10 sites per hand, not detailed where | 50 | 3 | VAS score, DASH, Digital Ulcer Healing | Mean VAS in the treatment group was significantly reduced at 3 months. |
| Habib et al. [41] | 2020 | Case series | 3 | Injections into web spaces of each digit at level of MCPJs dorsally | 32 | 0.5 | Pain score, symptomatic improvement, digital ulcer healing | Improvement in pain and cold tolerance was found in 2/3 of patients. |
| Winter et al. [47] | 2020 | Case series | 4 | Mixed-Distal Palmar Crease and Dorsal Webspace of each digit both injected | 10–100 | 16.25 | VAS score | Decreased pain in each patient was found to varying degrees. |
| Nagarajan, et al. [31] | 2021 | Retrospective case series | 11 | Mixed-Digital Neurovascular Bundles in Palm, Radial/Ulnar Arteries at wrist all used (for foot patients Plantar NVB or Doralis Pedis/Posterior Tibial Artery at ankle) | 20–500 | 49 | Symptom relief, digital ulcer healing | It was found that 100% of patients reported improvement in pain and healing of digital ulcers. |
| Goldberg et al. [34] | 2021 | Retrospective case series | 20 | Mixed-Injections performed both at levels of fingers and wrist | 100 | 10.5 | VAS, frequency of episodes, quick DASH | It was found that 88% reported reduction in VAS and mean reduction in quickDASH by 22.4 at 6 months. |
| Shenavandeh et al. [49] | 2022 | Non-randomised control trial | 26 | Proper digital arteries of all digits | 100 | 1 | VAS and RP, skin colour and type of ulcers, capillaroscopy | It was foun that 95.5% reported improvement in digital ulcer healing. |
| Senet P, et al. [44] | 2023 | Randomised control trial | 90 | Neurovascular bundles to each digit at level of distal palm | 50 | 5 | Raynaud’s Condition Score, Health Assessment Questionnaire disability index, QuickDASH, Cochin Hand Function Scale | Improvement in symptoms was found but was not statistically significant compared to placebo. |
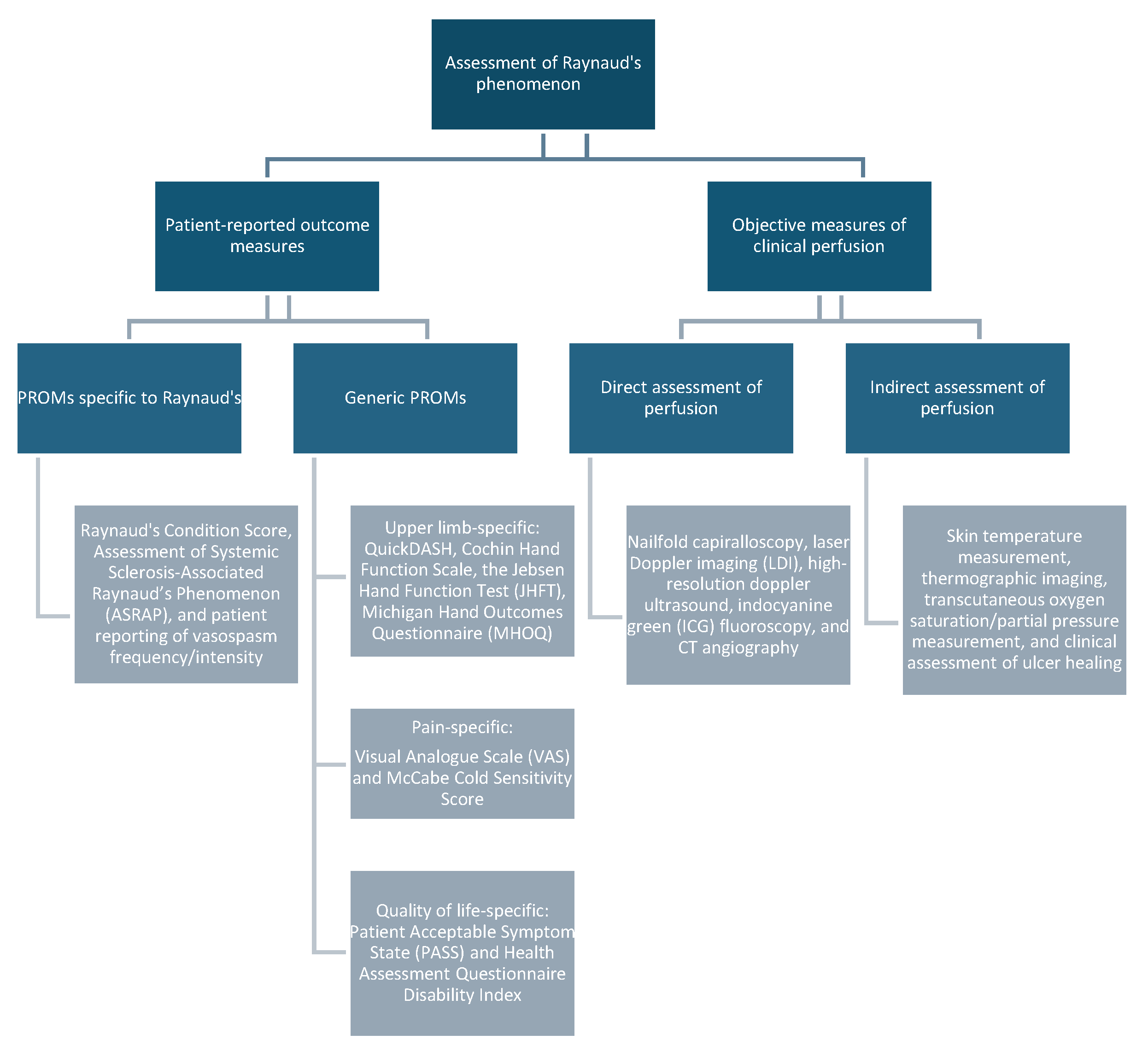
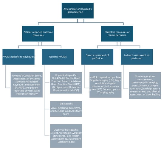
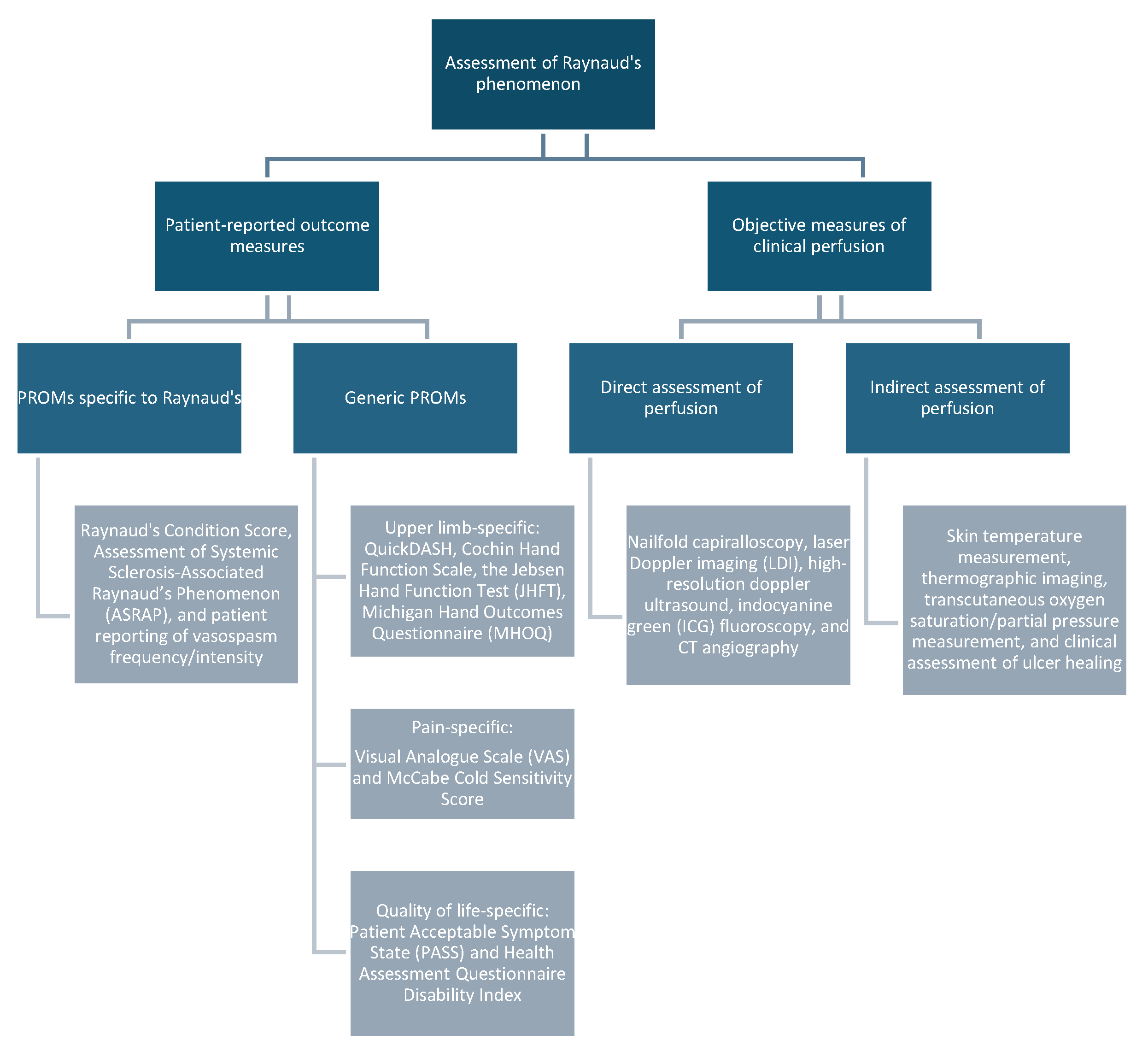
1.4. Clinical Outcomes Assessment: Challenges and New Approaches
1.4.1. Patient-Reported Outcome Measures (PROMS)
1.4.2. Objective Measures of Digital Perfusion
1.4.3. Other Objective Measures
2. Current Practice Guidelines
3. Future Directions
4. Conclusions
Author Contributions
Funding
Institutional Review Board Statement
Informed Consent Statement
Data Availability Statement
Acknowledgments
Conflicts of Interest
References
- Wigley, F.M.; Flavahan, N.A. Raynaud’s Phenomenon. N. Engl. J. Med. 2016, 375, 556–565. [Google Scholar] [CrossRef] [PubMed]
- Kadan, M.; Erol, G.; Karabacak, K.; Kaya, E.; Arslan, G.; Doganci, S.; Demirkilic, U. How can follow-up of patients with Raynaud phenomenon be optimized? Med. Sci. Monit. Basic. Res. 2015, 21, 47–52. [Google Scholar] [CrossRef] [PubMed]
- Stringer, T.; Femia, A.N. Raynaud’s phenomenon: Current concepts. Clin. Dermatol. 2018, 36, 498–507. [Google Scholar] [CrossRef] [PubMed]
- Spencer-Green, G. Outcomes in primary Raynaud phenomenon: A meta-analysis of the frequency, rates, and predictors of transition to secondary diseases. Arch. Intern. Med. 1998, 158, 595–600. [Google Scholar] [CrossRef] [PubMed]
- Cappelli, L.; Wigley, F.M. Management of Raynaud Phenomenon and Digital Ulcers in Scleroderma. Rheum. Dis. Clin. N. Am. 2015, 41, 419–438. [Google Scholar] [CrossRef] [PubMed]
- Ennis, D.; Ahmad, Z.; Anderson, M.A.; Johnson, S.R. Botulinum toxin in the management of primary and secondary Raynaud’s phenomenon. Best. Pract. Res. Clin. Rheumatol. 2021, 35, 101684. [Google Scholar] [CrossRef]
- Curtiss, P.; Svigos, K.; Schwager, Z.; Lo Sicco, K.; Franks, A.G., Jr. Part II: The Treatment of Primary and Secondary Raynaud’s Phenomenon. J. Am. Acad. Dermatol. 2022, 90, 237–248. [Google Scholar] [CrossRef]
- Rirash, F.; Tingey, P.C.; Harding, S.E.; Maxwell, L.J.; Tanjong Ghogomu, E.; Wells, G.A.; Tugwell, P.; Pope, J. Calcium channel blockers for primary and secondary Raynaud’s phenomenon. Cochrane Database Syst. Rev. 2017, 12, CD000467. [Google Scholar] [CrossRef]
- Furlan, A.D.; Mailis, A.; Papagapiou, M. Are we paying a high price for surgical sympathectomy? A systematic literature review of late complications. J. Pain 2000, 1, 245–257. [Google Scholar] [CrossRef]
- Sycha, T.; Graninger, M.; Auff, E.; Schnider, P. Botulinum toxin in the treatment of Raynaud’s phenomenon: A pilot study. Eur. J. Clin. Investig. 2004, 34, 312–313. [Google Scholar] [CrossRef]
- Brin, M.F.; Burstein, R. Botox (onabotulinumtoxinA) mechanism of action. Medicine 2023, 102, e32372. [Google Scholar] [CrossRef] [PubMed]
- Bello, R.J.; Cooney, C.M.; Melamed, E.; Follmar, K.; Yenokyan, G.; Leatherman, G.; Shah, A.A.; Wigley, F.M.; Hummers, L.K.; Lifchez, S.D. The Therapeutic Efficacy of Botulinum Toxin in Treating Scleroderma-Associated Raynaud’s Phenomenon: A Randomized, Double-Blind, Placebo-Controlled Clinical Trial. Arthritis Rheumatol. 2017, 69, 1661–1669. [Google Scholar] [CrossRef]
- Lawson, O.; Sisti, A.; Konofaos, P. The Use of Botulinum Toxin in Raynaud Phenomenon: A Comprehensive Literature Review. Ann. Plast. Surg. 2023, 91, 159–186. [Google Scholar] [CrossRef] [PubMed]
- Neumeister, M.W.; Chambers, C.B.; Herron, M.S.; Webb, K.; Wietfeldt, J.; Gillespie, J.N.; Bueno, R.A., Jr.; Cooney, C.M. Botox therapy for ischemic digits. Plast. Reconstr. Surg. 2009, 124, 191–201. [Google Scholar] [CrossRef]
- Matak, I.; Bolcskei, K.; Bach-Rojecky, L.; Helyes, Z. Mechanisms of Botulinum Toxin Type A Action on Pain. Toxins 2019, 11, 459. [Google Scholar] [CrossRef]
- Neumeister, M.W. The role of botulinum toxin in vasospastic disorders of the hand. Hand Clin. 2015, 31, 23–37. [Google Scholar] [CrossRef] [PubMed]
- Gallegos, J.E.; Inglesby, D.C.; Young, Z.T.; Herrera, F.A. Botulinum Toxin for the Treatment of Intractable Raynaud Phenomenon. J. Hand Surg. Am. 2021, 46, 54–59. [Google Scholar] [CrossRef] [PubMed]
- Grando, S.A.; Zachary, C.B. The non-neuronal and nonmuscular effects of botulinum toxin: An opportunity for a deadly molecule to treat disease in the skin and beyond. Br. J. Dermatol. 2018, 178, 1011–1019. [Google Scholar] [CrossRef]
- Neumeister, M.W. Botulinum toxin type A in the treatment of Raynaud’s phenomenon. J. Hand Surg. Am. 2010, 35, 2085–2092. [Google Scholar] [CrossRef]
- Stone, A.V.; Koman, L.A.; Callahan, M.F.; Eckman, D.M.; Smith, B.P.; Plate, J.F.; Smith, T.L. The effect of botulinum neurotoxin-A on blood flow in rats: A potential mechanism for treatment of Raynaud phenomenon. J. Hand Surg. Am. 2012, 37, 795–802. [Google Scholar] [CrossRef]
- Iorio, M.L.; Masden, D.L.; Higgins, J.P. Botulinum toxin A treatment of Raynaud’s phenomenon: A review. Semin. Arthritis Rheum. 2012, 41, 599–603. [Google Scholar] [CrossRef] [PubMed]
- Vegas, D.H.; Fabiani, M.A.; Gonzalez-Urquijo, M.; Bignotti, A.; Sere, I.; Salvadores, P. Novel Combined Approach for Digital Necrosis Secondary to Raynaud’s Phenomenon. Vasc. Endovasc. Surg. 2021, 55, 766–771. [Google Scholar] [CrossRef] [PubMed]
- Winayanuwattikun, W.; Vachiramon, V. Botulinum Toxin Type A for the Treatment of Skin Ulcers: A Review Article. Toxins 2022, 14, 406. [Google Scholar] [CrossRef]
- Chang, C.S.; Wallace, C.G.; Hsiao, Y.C.; Chang, C.J.; Chen, P.K. Botulinum toxin to improve results in cleft lip repair: A double-blinded, randomized, vehicle-controlled clinical trial. PLoS ONE 2014, 9, e115690. [Google Scholar] [CrossRef]
- Clemens, M.W.; Higgins, J.P.; Wilgis, E.F.S. Prevention of anastomotic thrombosis by botulinum toxin a in an animal model. Plast. Reconstr. Surg. 2009, 123, 64–70. [Google Scholar] [CrossRef]
- Liu, H.; Yu, Z.; Wang, J.; Zhang, X.; Lei, L.; Zhang, Y.; Su, Y.; Ma, X. Effects of Botulinum Toxin A on the Blood Flow in Expanded Rat Skin. J. Investig. Surg. 2022, 35, 1036–1043. [Google Scholar] [CrossRef]
- Uchiyama, A.; Yamada, K.; Perera, B.; Ogino, S.; Yokoyama, Y.; Takeuchi, Y.; Ishikawa, O.; Motegi, S. Protective effect of botulinum toxin A after cutaneous ischemia-reperfusion injury. Sci. Rep. 2015, 5, 9072. [Google Scholar] [CrossRef] [PubMed]
- Lee, B.J.; Jeong, J.H.; Wang, S.G.; Lee, J.C.; Goh, E.K.; Kim, H.W. Effect of botulinum toxin type a on a rat surgical wound model. Clin. Exp. Otorhinolaryngol. 2009, 2, 20–27. [Google Scholar] [CrossRef]
- Du, W.; Zhou, M.; Zhang, C.; Sun, Q. The efficacy of botulinum toxin A in the treatment of Raynaud’s phenomenon in systemic sclerosis: A randomized self-controlled trial. Dermatol. Ther. 2022, 35, e15529. [Google Scholar] [CrossRef]
- Popescu, M.N.; Beiu, C.; Iliescu, M.G.; Mihai, M.M.; Popa, L.G.; Stanescu, A.M.A.; Berteanu, M. Botulinum Toxin Use for Modulating Neuroimmune Cutaneous Activity in Psoriasis. Medicina 2022, 58, 813. [Google Scholar] [CrossRef]
- Nagarajan, M.; McArthur, P. Targeted high concentration botulinum toxin A injections in patients with Raynaud’s phenomenon: A retrospective single-centre experience. Rheumatol. Int. 2021, 41, 943–949. [Google Scholar] [CrossRef] [PubMed]
- Motegi, S.I.; Sekiguchi, A.; Saito, S.; Ishibuchi, H.; Kishi, C.; Yasuda, M.; Ishikawa, O. Successful treatment of Raynaud’s phenomenon and digital ulcers in systemic sclerosis patients with botulinum toxin B injection: Assessment of peripheral vascular disorder by angiography and dermoscopic image of nail fold capillary. J. Dermatol. 2018, 45, 349–352. [Google Scholar] [CrossRef] [PubMed]
- Lobb, D.C.; Pierce, J.; Perry, M.; DeGeorge, B. The Use of Ultrasound Guidance for the Treatment of Raynaud Disease of the Hand With Botulinum Toxin. Ann. Plast. Surg. 2020, 84, S386–S388. [Google Scholar] [CrossRef] [PubMed]
- Goldberg, S.H.; Akoon, A.; Kirchner, H.L.; Deegan, J. The Effects of Botulinum Toxin A on Pain in Ischemic Vasospasm. J. Hand Surg. Am. 2021, 46, 513 e511–513 e512. [Google Scholar] [CrossRef] [PubMed]
- Eickhoff, J.C.; Smith, J.K.; Landau, M.E.; Edison, J.D. Iatrogenic Thenar Eminence Atrophy After Botox A Injection for Secondary Raynaud Phenomenon. J. Clin. Rheumatol. 2016, 22, 396–397. [Google Scholar] [CrossRef]
- Fregene, A.; Ditmars, D.; Siddiqui, A. Botulinum toxin type A: A treatment option for digital ischemia in patients with Raynaud’s phenomenon. J. Hand Surg. Am. 2009, 34, 446–452. [Google Scholar] [CrossRef]
- Uppal, L.; Dhaliwal, K.; Butler, P.E. A prospective study of the use of botulinum toxin injections in the treatment of Raynaud’s syndrome associated with scleroderma. J. Hand Surg. Eur. Vol. 2014, 39, 876–880. [Google Scholar] [CrossRef]
- Geary, E.; Wormald, J.C.; Cronin, K.J.; Giele, H.P.; Durcan, L.; Kennedy, O.; O’Brien, F.; Dolan, R. Toxin for Treating Raynaud’s Conditions in Hands (The TORCH Study): A Systematic Review & Meta-analysis. PRS Glob. Open 2023, 12, e5885. [Google Scholar]
- Aarthi, B.K.; Sankaran, S. Botulinum toxin type A in the management of resistant Raynaud’s phenomenon secondary to autoimmune systemic connective tissue diseases. Int. J. Sci. Res. 2020, IX, 53–55. [Google Scholar]
- Dhaliwal, K.; Griffin, M.; Denton, C.P.; Butler, P.E.M. The novel use of botulinum toxin A for the treatment of Raynaud’s phenomenon in the toes. BMJ Case Rep. 2018, 2018, bcr-2017. [Google Scholar] [CrossRef]
- Habib, S.M.; Brenninkmeijer, E.E.A.; Vermeer, M.H.; de Vries-Bouwstra, J.K.; Velthuis, P.J. Botulinum toxin type A in the treatment of Raynaud’s phenomenon. Dermatol. Ther. 2020, 33, e14182. [Google Scholar] [CrossRef] [PubMed]
- Jenkins, S.N.; Neyman, K.M.; Veledar, E.; Chen, S.C. A pilot study evaluating the efficacy of botulinum toxin A in the treatment of Raynaud phenomenon. J. Am. Acad. Dermatol. 2013, 69, 834–835. [Google Scholar] [CrossRef] [PubMed]
- Medina, S.; Gomez-Zubiaur, A.; Valdeolivas-Casillas, N.; Polo-Rodriguez, I.; Ruiz, L.; Izquierdo, C.; Guirado, C.; Cabrera, A.; Trasobares, L. Botulinum toxin type A in the treatment of Raynaud’s phenomenon: A three-year follow-up study. Eur. J. Rheumatol. 2018, 5, 224–229. [Google Scholar] [CrossRef]
- Senet, P.; Maillard, H.; Diot, E.; Lazareth, I.; Blaise, S.; Arnault, J.P.; Pistorius, M.A.; Boulon, C.; Cogrel, O.; Warzocha, U.; et al. Efficacy and Safety of Botulinum Toxin in Adults with Raynaud’s Phenomenon Secondary to Systemic Sclerosis: A Multicenter, Randomized, Double-Blind, Placebo-Controlled Study. Arthritis Rheumatol. 2023, 75, 459–467. [Google Scholar] [CrossRef]
- Serri, J.; Legre, R.; Veit, V.; Guardia, C.; Gay, A.M. Botulinum toxin type A contribution in the treatment of Raynaud’s phenomenon due to systemic sclerosis. Ann. Chir. Plast. Esthet. 2013, 58, 658–662. [Google Scholar] [CrossRef]
- Van Beek, A.L.; Lim, P.K.; Gear, A.J.L.; Pritzker, M.R. Management of vasospastic disorders with botulinum toxin A. Plast. Reconstr. Surg. 2007, 119, 217–226. [Google Scholar] [CrossRef]
- Winter, A.R.; Camargo Macias, K.; Kim, S.; Sami, N.; Weinstein, D. The Effect of Abobotulinum Toxin A on the Symptoms of Raynaud’s Phenomenon: A Case Series. Cureus 2020, 12, e8235. [Google Scholar] [CrossRef] [PubMed]
- Zhang, X.; Hu, Y.; Nie, Z.; Song, Y.; Pan, Y.; Liu, Y.; Jin, L. Treatment of Raynaud’s phenomenon with botulinum toxin type A. Neurol. Sci. 2015, 36, 1225–1231. [Google Scholar] [CrossRef]
- Shenavandeh, S.; Sepaskhah, M.; Dehghani, S.; Nazarinia, M. A 4-week comparison of capillaroscopy changes, healing effect, and cost-effectiveness of botulinum toxin-A vs. prostaglandin analog infusion in refractory digital ulcers in systemic sclerosis. Clin. Rheumatol. 2022, 41, 95–104. [Google Scholar] [CrossRef]
- Bellows, S.; Jankovic, J. Immunogenicity Associated with Botulinum Toxin Treatment. Toxins 2019, 11, 491. [Google Scholar] [CrossRef]
- Dressler, D.; Bigalke, H. Immunological aspects of botulinum toxin therapy. Expert Rev. Neurother. 2017, 17, 487–494. [Google Scholar] [CrossRef] [PubMed]
- Ojo, O.O.; Fernandez, H.H. Is it time for flexibility in botulinum inter-injection intervals? Toxicon 2015, 107, 72–76. [Google Scholar] [CrossRef] [PubMed]
- Fabbri, M.; Leodori, G.; Fernandes, R.M.; Bhidayasiri, R.; Marti, M.J.; Colosimo, C.; Ferreira, J.J. Neutralizing Antibody and Botulinum Toxin Therapy: A Systematic Review and Meta-analysis. Neurotox. Res. 2016, 29, 105–117. [Google Scholar] [CrossRef] [PubMed]
- Dressler, D.; Gessler, F.; Tacik, P.; Bigalke, H. An enzyme-linked immunosorbent assay for detection of botulinum toxin-antibodies. Mov. Disord. 2014, 29, 1322–1324. [Google Scholar] [CrossRef]
- Talwar, A.A.; Niu, E.F.; Broach, R.B.; Nelson, J.A.; Fischer, J.P. Patient-reported outcomes: A primer for plastic surgeons. J. Plast. Reconstr. Aesthet. Surg. 2023, 86, 35–47. [Google Scholar] [CrossRef]
- Pauling, J.D.; Yu, L.; Frech, T.M.; Herrick, A.L.; Hummers, L.K.; Shah, A.A.; Denton, C.P.; Saketkoo, L.A.; Withey, J.; Khanna, D.; et al. Construct validity and reliability of the assessment of systemic sclerosis-associated raynaud’s phenomenon (ASRAP) questionnaire. Rheumatology 2023, 63, 1281–1290. [Google Scholar] [CrossRef]
- Khanna, P.P.; Maranian, P.; Gregory, J.; Khanna, D. The minimally important difference and patient acceptable symptom state for the Raynaud’s condition score in patients with Raynaud’s phenomenon in a large randomised controlled clinical trial. Ann. Rheum. Dis. 2010, 69, 588–591. [Google Scholar] [CrossRef]
- Poole, J.L. Measures of hand function: Arthritis Hand Function Test (AHFT), Australian Canadian Osteoarthritis Hand Index (AUSCAN), Cochin Hand Function Scale, Functional Index for Hand Osteoarthritis (FIHOA), Grip Ability Test (GAT), Jebsen Hand Function Test (JHFT), and Michigan Hand Outcomes Questionnaire (MHQ). Arthritis Care Res. 2011, 63 (Suppl. 11), S189–S199. [Google Scholar] [CrossRef]
- Beaton, D.E.; Wright, J.G.; Katz, J.N.; Upper Extremity Collaborative Group. Development of the QuickDASH: Comparison of three item-reduction approaches. J. Bone Jt. Surg. Am. 2005, 87, 1038–1046. [Google Scholar] [CrossRef]
- Jensen, M.P.; Karoly, P.; Braver, S. The measurement of clinical pain intensity: A comparison of six methods. Pain 1986, 27, 117–126. [Google Scholar] [CrossRef]
- McCabe, S.J.; Mizgala, C.; Glickman, L. The measurement of cold sensitivity of the hand. J. Hand Surg. Am. 1991, 16, 1037–1040. [Google Scholar] [CrossRef] [PubMed]
- Aleksiev, T.; Ivanova, Z.; Dobrev, H.; Atanasov, N. Application of a novel finger temperature device in the assessment of subjects with Raynaud’s phenomenon. Skin Res. Technol. 2021, 27, 1110–1115. [Google Scholar] [CrossRef] [PubMed]
- Dupuis, H. Thermographic assessment of skin temperature during a cold provocation test. Scand. J. Work. Environ. Health 1987, 13, 352–355. [Google Scholar] [CrossRef]
- Herrick, A.L.; Dinsdale, G.; Murray, A. New perspectives in the imaging of Raynaud’s phenomenon. Eur. J. Rheumatol. 2020, 7, S212–S221. [Google Scholar] [CrossRef]
- Herrick, A.L.; Murray, A. The role of capillaroscopy and thermography in the assessment and management of Raynaud’s phenomenon. Autoimmun. Rev. 2018, 17, 465–472. [Google Scholar] [CrossRef]
- Kang, Y.; Lee, J.; An, Y.; Jeon, J.; Choi, C. Segmental analysis of indocyanine green pharmacokinetics for the reliable diagnosis of functional vascular insufficiency. J. Biomed. Opt. 2011, 16, 030504. [Google Scholar] [CrossRef]
- Smith, V.; Herrick, A.L.; Ingegnoli, F.; Damjanov, N.; De Angelis, R.; Denton, C.P.; Distler, O.; Espejo, K.; Foeldvari, I.; Frech, T.; et al. Standardisation of nailfold capillaroscopy for the assessment of patients with Raynaud’s phenomenon and systemic sclerosis. Autoimmun. Rev. 2020, 19, 102458. [Google Scholar] [CrossRef] [PubMed]
- Picasso, R.; Bica, P.; Pistoia, F.; Zaottini, F.; Sanguinetti, S.; Bovis, F.; Ponzano, M.; Pizzorni, C.; Paolino, S.; Sulli, A.; et al. High-resolution Doppler ultrasound in systemic sclerosis: Analysis of digital arteries and nailfold microvasculature using 18-5 MHz and 33-9 MHz probes. Int. J. Rheum. Dis. 2022, 25, 1288–1294. [Google Scholar] [CrossRef]
- Cutolo, M.; Sulli, A.; Smith, V. Assessing microvascular changes in systemic sclerosis diagnosis and management. Nat. Rev. Rheumatol. 2010, 6, 578–587. [Google Scholar] [CrossRef]
- El Miedany, Y.; Ismail, S.; Wadie, M.; Hassan, M. Nailfold capillaroscopy: Tips and challenges. Clin. Rheumatol. 2022, 41, 3629–3640. [Google Scholar] [CrossRef]
- Su, K.Y.; Sharma, M.; Kim, H.J.; Kaganov, E.; Hughes, I.; Abdeen, M.H.; Ng, J.H.K. Vasodilators for primary Raynaud’s phenomenon. Cochrane Database Syst. Rev. 2021, 5, CD006687. [Google Scholar] [CrossRef] [PubMed]
- Zhong, J.; Lan, Y.; Fu, S.; Zhang, J.; Lu, S.; He, Y.; Zhang, J.M. Botulinum Toxin A Injection for Treatment of Chronic Skin Ulcer: A Case Series and Literature Review. Int. J. Low. Extrem. Wounds 2019, 18, 97–103. [Google Scholar] [CrossRef] [PubMed]
- Denton, C.P.; Hughes, M.; Gak, N.; Vila, J.; Buch, M.H.; Chakravarty, K.; Fligelstone, K.; Gompels, L.L.; Griffiths, B.; Herrick, A.L.; et al. BSR and BHPR guideline for the treatment of systemic sclerosis. Rheumatology 2016, 55, 1906–1910. [Google Scholar] [CrossRef] [PubMed]
- Belch, J.; Carlizza, A.; Carpentier, P.H.; Constans, J.; Khan, F.; Wautrecht, J.C.; Visona, A.; Heiss, C.; Brodeman, M.; Pecsvarady, Z.; et al. ESVM guidelines—The diagnosis and management of Raynaud’s phenomenon. Vasa 2017, 46, 413–423. [Google Scholar] [CrossRef]
- Fernandez-Codina, A.; Walker, K.M.; Pope, J.E.; Scleroderma Algorithm, G. Treatment Algorithms for Systemic Sclerosis According to Experts. Arthritis Rheumatol. 2018, 70, 1820–1828. [Google Scholar] [CrossRef]
- McMillan, S.S.; King, M.; Tully, M.P. How to use the nominal group and Delphi techniques. Int. J. Clin. Pharm. 2016, 38, 655–662. [Google Scholar] [CrossRef]
- Kowal-Bielecka, O.; Fransen, J.; Avouac, J.; Becker, M.; Kulak, A.; Allanore, Y.; Distler, O.; Clements, P.; Cutolo, M.; Czirjak, L.; et al. Update of EULAR recommendations for the treatment of systemic sclerosis. Ann. Rheum. Dis. 2017, 76, 1327–1339. [Google Scholar] [CrossRef]
- Pfeil, A.; Drummer, K.F.; Bottcher, J.; Jung, C.; Oelzner, P.; Renz, D.M.; Franz, M.; Hansch, A.; Wolf, G. The Application of Fluorescence Optical Imaging in Systemic Sclerosis. Biomed. Res. Int. 2015, 2015, 658710. [Google Scholar] [CrossRef]
- Schafer, V.S.; Hartung, W.; Hoffstetter, P.; Berger, J.; Stroszczynski, C.; Muller, M.; Fleck, M.; Ehrenstein, B. Quantitative assessment of synovitis in patients with rheumatoid arthritis using fluorescence optical imaging. Arthritis Res. Ther. 2013, 15, R124. [Google Scholar] [CrossRef]
- Friedrich, S.; Luders, S.; Werner, S.G.; Glimm, A.M.; Burmester, G.R.; Riemekasten, G.; Backhaus, M.; Ohrndorf, S. Disturbed microcirculation in the hands of patients with systemic sclerosis detected by fluorescence optical imaging: A pilot study. Arthritis Res. Ther. 2017, 19, 87. [Google Scholar] [CrossRef]
- Abdelrahman, H.; El-Menyar, A.; Peralta, R.; Al-Thani, H. Application of indocyanine green in surgery: A review of current evidence and implementation in trauma patients. World J. Gastrointest. Surg. 2023, 15, 757–775. [Google Scholar] [CrossRef] [PubMed]
- Cassinotti, E.; Boni, L.; Baldari, L. Application of indocyanine green (ICG)-guided surgery in clinical practice: Lesson to learn from other organs-an overview on clinical applications and future perspectives. Updates Surg. 2023, 75, 357–365. [Google Scholar] [CrossRef] [PubMed]
- Li, K.; Zhang, Z.; Nicoli, F.; D’Ambrosia, C.; Xi, W.; Lazzeri, D.; Feng, S.; Su, W.; Li, H.; Ciudad, P.; et al. Application of Indocyanine Green in Flap Surgery: A Systematic Review. J. Reconstr. Microsurg. 2018, 34, 77–86. [Google Scholar] [CrossRef] [PubMed]
- Norat, P.; Soldozy, S.; Elsarrag, M.; Sokolowski, J.; Yaǧmurlu, K.; Park, M.S.; Tvrdik, P.; Kalani, M.Y.S. Application of Indocyanine Green Videoangiography in Aneurysm Surgery: Evidence, Techniques, Practical Tips. Front. Surg. 2019, 6, 34. [Google Scholar] [CrossRef]


Disclaimer/Publisher’s Note: The statements, opinions and data contained in all publications are solely those of the individual author(s) and contributor(s) and not of MDPI and/or the editor(s). MDPI and/or the editor(s) disclaim responsibility for any injury to people or property resulting from any ideas, methods, instructions or products referred to in the content. |
© 2024 by the authors. Licensee MDPI, Basel, Switzerland. This article is an open access article distributed under the terms and conditions of the Creative Commons Attribution (CC BY) license (https://creativecommons.org/licenses/by/4.0/).
Share and Cite
O’Donohoe, P.; McDonnell, J.; Wormald, J.; Aljohmani, L.; Cronin, K.; Durcan, L.; Kennedy, O.; Dolan, R. Botulinum Toxin for the Treatment of Raynaud’s Conditions of the Hand: Clinical Practice Updates and Future Directions. Toxins 2024, 16, 472. https://doi.org/10.3390/toxins16110472
O’Donohoe P, McDonnell J, Wormald J, Aljohmani L, Cronin K, Durcan L, Kennedy O, Dolan R. Botulinum Toxin for the Treatment of Raynaud’s Conditions of the Hand: Clinical Practice Updates and Future Directions. Toxins. 2024; 16(11):472. https://doi.org/10.3390/toxins16110472
Chicago/Turabian StyleO’Donohoe, Patrick, Jake McDonnell, Justin Wormald, Lylas Aljohmani, Kevin Cronin, Laura Durcan, Oran Kennedy, and Roisin Dolan. 2024. "Botulinum Toxin for the Treatment of Raynaud’s Conditions of the Hand: Clinical Practice Updates and Future Directions" Toxins 16, no. 11: 472. https://doi.org/10.3390/toxins16110472
APA StyleO’Donohoe, P., McDonnell, J., Wormald, J., Aljohmani, L., Cronin, K., Durcan, L., Kennedy, O., & Dolan, R. (2024). Botulinum Toxin for the Treatment of Raynaud’s Conditions of the Hand: Clinical Practice Updates and Future Directions. Toxins, 16(11), 472. https://doi.org/10.3390/toxins16110472

