Chromosomal Type II Toxin–Antitoxin Systems May Enhance Bacterial Fitness of a Hybrid Pathogenic Escherichia coli Strain Under Stress Conditions
Abstract
1. Introduction
2. Results
2.1. Presence of Type II TA Systems in BA1250 Genome
2.2. Stress Conditions Impair E. coli BA1250 Growth
2.3. TA System Dependent Stress-Response in a Bacterial Logarithmic Growth Phase
2.4. Nutritional Starvation and Acid Environment Activate TA Systems in the Bacterial Stationary Growth Phase
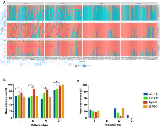
2.5. Distribution of Type II TA Systems Among Pathogenic E. coli
3. Discussion
4. Conclusions
5. Materials and Methods
5.1. Bacterial Strain
5.2. Identification of Type II Toxin–Antitoxin Systems
5.3. Type II TA Systems Expression
5.3.1. Bacterial Growth Conditions
5.3.2. Colony Forming Unit (CFU) Counting
5.3.3. RNA Extraction and cDNA Synthesis
5.3.4. Quantitative Real-Time PCR (qRT-PCR)
5.4. In Silico Analyses of Type II TA Systems in Pathogenic E. coli Strains
5.5. Statistical Analyses
Supplementary Materials
Author Contributions
Funding
Institutional Review Board Statement
Informed Consent Statement
Data Availability Statement
Conflicts of Interest
References
- Wang, X.; Yao, J.; Sun, Y.C.; Wood, T.K. Type VII Toxin/Antitoxin Classification System for Antitoxins that Enzymatically Neutralize Toxins. Trends Microbiol. 2021, 29, 388–393. [Google Scholar] [CrossRef] [PubMed]
- Kedzierska, B.; Hayes, F. Emerging Roles of Toxin-Antitoxin Modules in Bacterial Pathogenesis. Molecules 2016, 21, 790. [Google Scholar] [CrossRef] [PubMed]
- Goeders, N.; Van Melderen, L. Toxin-antitoxin systems as multilevel interaction systems. Toxins 2014, 6, 304–324. [Google Scholar] [CrossRef] [PubMed]
- Leplae, R.; Geeraerts, D.; Hallez, R.; Guglielmini, J.; Drèze, P.; Van Melderen, L. Diversity of bacterial type II toxin-antitoxin systems: A comprehensive search and functional analysis of novel families. Nucleic Acids Res. 2011, 39, 5513–5525. [Google Scholar] [CrossRef]
- Sonika, S.; Singh, S.; Mishra, S.; Verma, S. Toxin-antitoxin systems in bacterial pathogenesis. Heliyon 2023, 9, e14220. [Google Scholar] [CrossRef]
- Chan, W.T.; Espinosa, M.; Yeo, C.C. Keeping the wolves at bay: Antitoxins of prokaryotic type II toxin-antitoxin systems. Front. Mol. Biosci. 2016, 3, 9. [Google Scholar] [CrossRef]
- Ogura, T.; Hiraga, S. Mini-F plasmid genes that couple host cell division to plasmid proliferation. Proc. Natl. Acad. Sci. USA 1983, 80, 4784–4788. [Google Scholar] [CrossRef]
- Gerdes, K.; Rasmussen, P.B.; Molin, S. Unique type of plasmid maintenance function: Postsegregational killing of plasmid-free cells. Proc. Natl. Acad. Sci. USA 1986, 83, 3116–3120. [Google Scholar] [CrossRef]
- Ebihara, S.; Yen, H.; Tobe, T. A novel toxin-antitoxin system swpAB alters gene expression patterns and reduces virulence expression in enterohemorrhagic Escherichia coli. Microbiol. Immunol. 2023, 67, 171–184. [Google Scholar] [CrossRef]
- Harms, A.; Brodersen, D.E.; Mitarai, N.; Gerdes, K. Toxins, Targets, and Triggers: An Overview of Toxin-Antitoxin Biology. Mol. Cell 2018, 70, 768–784. [Google Scholar] [CrossRef]
- Akarsu, H.; Bordes, P.; Mansour, M.; Bigot, D.J.; Genevaux, P.; Falquet, L. TASmania: A bacterial Toxin-Antitoxin Systems database. PLoS Comput. Biol. 2019, 15, e1006946. [Google Scholar] [CrossRef] [PubMed]
- Shao, Y.; Harrison, E.M.; Bi, D.; Tai, C.; He, X.; Ou, H.Y.; Rajakumar, K.; Deng, Z. TADB: A web-based resource for Type 2 toxin-antitoxin loci in bacteria and archaea. Nucleic Acids Res. 2011, 39, D606–D611. [Google Scholar] [CrossRef] [PubMed]
- Kamruzzaman, M.; Wu, A.Y.; Iredell, J.R. Biological Functions of Type II Toxin-Antitoxin Systems in Bacteria. Microorganisms 2021, 9, 1276. [Google Scholar] [CrossRef] [PubMed]
- Maisonneuve, E.; Gerdes, K. Molecular mechanisms underlying bacterial persisters. Cell 2014, 157, 539–548. [Google Scholar] [CrossRef]
- Wang, X.; Kim, Y.; Hong, S.H.; Ma, Q.; Brown, B.L.; Pu, M.; Tarone, A.M.; Benedik, M.J.; Peti, W.; Page, R.; et al. Antitoxin MqsA helps mediate the bacterial general stress response. Nat. Chem. Biol. 2011, 7, 359–366. [Google Scholar] [CrossRef]
- Christensen, S.K.; Mikkelsen, M.; Pedersen, K.; Gerdes, K. RelE, a global inhibitor of translation, is activated during nutritional stress. Proc. Natl. Acad. Sci. USA 2001, 98, 14328–14333. [Google Scholar] [CrossRef]
- Rediers, H.; Rainey, P.B.; Vanderleyden, J.; De Mot, R. Unraveling the secret lives of bacteria: Use of in vivo expression technology and differential fluorescence induction promoter traps as tools for exploring niche-specific gene expression. Microbiol. Mol. Biol. Rev. 2005, 69, 217–261. [Google Scholar] [CrossRef]
- Santos, A.C.M.; Santos, F.F.; Silva, R.M.; Gomes, T.A.T. Diversity of Hybrid- and Hetero-Pathogenic Escherichia coli and Their Potential Implication in More Severe Diseases. Front. Cell. Infect. Microbiol. 2020, 10, 339. [Google Scholar] [CrossRef]
- Gaca, A.O.; Lemos, J.A. Adaptation to Adversity: The Intermingling of Stress Tolerance and Pathogenesis in Enterococci. Microbiol. Mol. Biol. Rev. 2019, 83, e00008-19. [Google Scholar] [CrossRef]
- Subashchandrabose, S.; Mobley, H.L.T. Virulence and Fitness Determinants of Uropathogenic Escherichia coli. Microbiol. Spectr. 2015, 3, 1–20. [Google Scholar] [CrossRef]
- Bower, J.M.; Gordon-Raagas, H.B.; Mulvey, M.A. Conditioning of uropathogenic Escherichia coli for enhanced colonization of host. Infect. Immun. 2009, 77, 2104–2112. [Google Scholar] [CrossRef] [PubMed]
- Abe, C.M.; Trabulsi, L.R.; Blanco, J.; Blanco, M.; Dahbi, G.; Blanco, J.E.; Mora, A.; Franzolin, M.R.; Taddei, C.R.; Martinez, M.B.; et al. Virulence features of atypical enteropathogenic Escherichia coli identified by the eae+ EAF-negative stx− genetic profile. Diagn. Microbiol. Infect. Dis. 2009, 64, 357–365. [Google Scholar] [CrossRef]
- Munhoz, D.D.; Santos, F.F.; Mitsunari, T.; Schüroff, P.A.; Elias, W.P.; Carvalho, E.; Piazza, R.M.F. Hybrid Atypical Enteropathogenic and Extraintestinal Escherichia coli (aEPEC/ExPEC) BA1250 Strain: A Draft Genome. Pathogens 2021, 10, 475. [Google Scholar] [CrossRef] [PubMed]
- Spurbeck, R.R.; Dinh, P.C., Jr.; Walk, S.T.; Stapleton, A.E.; Hooton, T.M.; Nolan, L.K.; Kim, K.S.; Johnson, J.R.; Mobley, H.L. Escherichia coli isolates that carry vat, fyuA, chuA, and yfcV efficiently colonize the urinary tract. Infect. Immun. 2012, 80, 4115–4122. [Google Scholar] [CrossRef] [PubMed]
- Munhoz, D.D.; Richards, A.C.; Santos, F.F.; Mulvey, M.A.; Piazza, R.M.F. E. coli Common pili promote the fitness and virulence of a hybrid aEPEC/ExPEC strain within diverse host environments. Gut Microbes 2023, 15, 2190308. [Google Scholar] [CrossRef]
- Fraikin, N.; Goormaghtigh, F.; Van Melderen, L. Type II Toxin-Antitoxin Systems: Evolution and Revolutions. J. Bacteriol. 2020, 202, e00763-19. [Google Scholar] [CrossRef]
- Bustamante, P.; Vidal, R. Repertoire and Diversity of Toxin—Antitoxin Systems of Crohn’s Disease-Associated Adherent-Invasive Escherichia coli. New Insight of this Emergent E. coli Pathotype. Front. Microbiol. 2020, 11, 807. [Google Scholar] [CrossRef]
- Jurènas, D.; Fraikin, N.; Goormaghtigh, F.; Van Melderen, L. Biology and evolution of bacterial toxin-antitoxin systems. Nat. Rev. Microbiol. 2022, 20, 335–350. [Google Scholar] [CrossRef]
- Hazan, R.; Sat, B.; Engelberg-kulka, H. Escherichia coli mazEF-mediated cell death is triggered by various stressful conditions. J. Bacteriol. 2004, 186, 3663–3669. [Google Scholar] [CrossRef]
- Christensen-Dalsgaard, M.; Jørgensen, M.G.; Gerdes, K. Three new RelE-homologous mRNA interferases of Escherichia coli differentially induced by environmental stresses. Mol. Microbiol. 2010, 75, 333–348. [Google Scholar] [CrossRef]
- Bergholz, T.M.; Wick, L.M.; Qi, W.; Riordan, J.T.; Ouellette, L.M.; Whittam, T.S. Global transcriptional response of Escherichia coli O157:H7 to growth transitions in glucose minimal medium. BMC Microbiol. 2007, 7, 97. [Google Scholar] [CrossRef] [PubMed]
- Narimisa, N.; Amraei, F.; Kalani, B.S.; Mohammadzadeh, R.; Jazi, F.M. Effects of sub-inhibitory concentrations of antibiotics and oxidative stress on the expression of type II toxin-antitoxin system genes in Klebsiella pneumoniae. J. Glob. Antimicrob. Resist. 2020, 21, 51–56. [Google Scholar] [CrossRef] [PubMed]
- Guo, Y.; Sun, C.; Li, Y.; Tang, K.; Ni, S.; Wang, X. Antitoxin HigA inhibits virulence gene mvfR expression in Pseudomonas aeruginosa. Environ. Microbiol. 2019, 21, 2707–2723. [Google Scholar] [CrossRef] [PubMed]
- Soo, V.W.C.; Wood, T.K. Antitoxin MqsA represses curli formation through the master biofilm regulator CsgD. Sci. Rep. 2013, 3, 3186. [Google Scholar] [CrossRef] [PubMed]
- Gerdes, K.; Christensen, S.K.; Løbner-Olesen, A. Prokaryotic toxin-antitoxin stress response loci. Nat. Rev. Microbiol. 2005, 5, 371–382. [Google Scholar] [CrossRef]
- Bernard, P.; Couturier, M. Cell killing by the F plasmid CcdB protein involves poisoning of DNA-topoisomerase II complexes. J. Mol. Biol. 1992, 226, 735–745. [Google Scholar] [CrossRef]
- Addo, K.A.; Li, L.; Li, H.; Yu, Y.; Xiao, X. Osmotic stress relief antibiotic tolerance of 1,8-cineole in biofilm persister cells of Escherichia coli O157: H7 and expression of toxin-antitoxin system genes. Microb. Pathog. 2022, 173, 105883. [Google Scholar] [CrossRef]
- Schimidt, O.; Schuenemann, V.J.; Hand, N.J.; Silhavy, T.J.; Martin, J.; Lupas, A.N.; Djuranovic, S. prlF and yhaV encode a new toxin-antitoxin system in Escherichia coli. J. Mol. Biol. 2007, 372, 894–905. [Google Scholar] [CrossRef]
- Zhang, Y.; Inouye, M. RatA (YfjG), an Escherichia coli toxin, inhibits 70S ribosome association to block translation initiation. Mol. Microbiol. 2011, 6, 1418–1429. [Google Scholar] [CrossRef]
- Christensen, S.K.; Maenhaut-Michel, G.; Mine, N.; Gottesman, S.; Gerdes, K.; Van Melderen, L. Overproduction of the Lon protease triggers inhibition of translation in Escherichia coli: Involvement of the yefM-yoeB toxin antitoxin system. Mol. Microbiol. 2004, 51, 1705–1717. [Google Scholar] [CrossRef]
- Norton, J.P.; Mulvey, M.A. Toxin-antitoxin systems are important for niche-specific colonization and stress resistance of uropathogenic Escherichia coli. PLoS Pathog. 2012, 8, e1002954. [Google Scholar] [CrossRef] [PubMed]
- Manges, A.R.; Geum, H.M.; Guo, A.; Edens, T.J.; Fibke, C.D.; Pitout, J.D.D. Global Extraintestinal Pathogenic Escherichia coli (ExPEC) Lineages. Clin. Microbiol. Rev. 2019, 32, e00135-18. [Google Scholar] [CrossRef] [PubMed]
- Poolman, J.T.; Wacker, M. Extraintestinal Pathogenic Escherichia coli, a Common Human Pathogen: Challenges for Vaccine Development and Progress in the Field. J. Infect. Dis. 2016, 213, 6–13. [Google Scholar] [CrossRef] [PubMed]
- Westman, J.; Grinstein, S. Determinants of Phagosomal pH During Host-Pathogen Interactions. Front. Cell Dev. Biol. 2021, 8, 624958. [Google Scholar] [CrossRef] [PubMed]
- Zeller, T.; Klug, G. Thioredoxins in bacteria: Functions in oxidative stress response and regulation of thioredoxin genes. Naturwissenschaften 2006, 93, 259–266. [Google Scholar] [CrossRef]
- Dagah, O.M.A.; Silaa, B.B.; Zhu, M.; Pan, Q.; Qi, L.; Liu, X.; Liu, Y.; Peng, W.; Ullah, Z.; Yudas, A.F.; et al. Exploring Immune Redox Modulation in Bacterial Infections: Insights into Thioredoxin-Mediated Interactions and Implications for Understanding Host–Pathogen Dynamics. Antioxidants 2024, 13, 545. [Google Scholar] [CrossRef]
- Ramisetty, B.C.M.; Santhosh, R.S. Horizontal gene transfer of chromosomal Type II toxin-antitoxin systems of Escherichia coli. FEMS Microbiol. Lett. 2016, 363, fnv238. [Google Scholar] [CrossRef]
- Fiedoruk, K.; Daniluk, T.; Swiecicka, I.; Sciepuk, M.; Leszczynska, K. Type II toxin-antitoxin systems are unevenly distributed among Escherichia coli phylogroups. Microbiology 2015, 161, 158–167. [Google Scholar] [CrossRef]
- Joensen, K.G.; Tetzschner, A.M.; Iguchi, A.; Aarestrup, F.M.; Scheutz, F. Rapid and Easy In Silico Serotyping of Escherichia coli Isolates by Use of Whole-Genome Sequencing Data. J. Clin. Microbiol. 2015, 53, 2410–2426. [Google Scholar] [CrossRef]
- Gardner, S.N.; Slezak, T.; Hall, B.G. kSNP3.0: SNP detection and phylogenetic analysis of genomes without genome alignment or reference genome. Bioinformatics 2015, 31, 2877–2878. [Google Scholar] [CrossRef]
- Guan, J.; Chen, Y.; Goh, Y.X.; Wang, M.; Tai, C.; Deng, Z.; Song, J.; Ou, H.Y. TADB 3.0: An updated database of bacterial toxin-antitoxin loci and associated mobile genetic elements. Nucleic Acids Res. 2024, 52, D784–D790. [Google Scholar] [CrossRef] [PubMed]
- Pellow, D.; Zorea, A.; Probst, M.; Furman, O.; Segal, A.; Mizrahi, I.; Shamir, R. SCAPP: An algorithm for improved plasmid assembly in metagenomes. Microbiome 2020, 9, 903252. [Google Scholar] [CrossRef] [PubMed]
- Krawczyk, P.S.; Lipinski, L.; Dziembowski, A. PlasFlow: Predicting plasmid sequences in metagenomic data using genome signatures. Nucleic Acids Res. 2018, 46, e35. [Google Scholar] [CrossRef] [PubMed]
- LeRoux, M.; Culviner, P.H.; Liu, Y.J.; Littlehale, M.L.; Laub, M.T. Stress Can Induce Transcription of Toxin-Antitoxin Systems without Activating Toxin. Mol. Cell 2020, 79, 280–292.e8. [Google Scholar] [CrossRef] [PubMed]
- Livak, K.J.; Schmittgen, T.D. Analysis of relative gen expression data using real-time quantitative PCR and the 2−ΔΔCT Method. Methods 2001, 25, 402–408. [Google Scholar] [CrossRef]
- Johnson, J.R. Microbial virulence determinants and the pathogenesis of urinary tract infection. Infect. Dis. Clin. N. Am. 2003, 17, 261–278. [Google Scholar] [CrossRef]




| Gene | Function | Type | Number of Copies | Location a |
|---|---|---|---|---|
| sokC | Antitoxin | I | 1 | Chromosome |
| hokC | Toxin | 1 | Chromosome | |
| sokW | Antitoxin | I | 1 | Chromosome |
| hokW | Toxin | 1 | Chromosome | |
| srnC | Antitoxin | I | 1 | Plasmid |
| srnB | Toxin | 1 | Plasmid | |
| sokX | Antitoxin | I | 1 | Chromosome |
| hokX | Toxin | 1 | Chromosome | |
| rdlD | Antitoxin | I | 3 | Chromosome |
| ldrD | Toxin | 3 | Chromosome | |
| sokA | Antitoxin | I | 1 | Chromosome |
| hokA | Toxin | 1 | Chromosome | |
| higA | Antitoxin | II | 5 | Chromosome |
| higB | Toxin | 3 | Chromosome | |
| higA | Antitoxin | II | 5 | Chromosome |
| vapC | Toxin | 1 | Chromosome | |
| tomB | Antitoxin | II | 1 | Chromosome |
| Hha | Toxin | 1 | Chromosome | |
| shpB | Antitoxin | II | 1 | Chromosome |
| doc | Toxin | 2 | Chromosome | |
| ccdA | Antitoxin | II | 1 | Chromosome |
| ccdB | Toxin | 1 | Chromosome | |
| prlF | Antitoxin | II | 1 | Chromosome |
| yhaV | Toxin | 1 | Chromosome | |
| phd | Antitoxin | II | 1 | Chromosome |
| doc | Toxin | 2 | Chromosome | |
| yefM | Antitoxin | II | 1 | Chromosome |
| yoeB | Toxin | 1 | Chromosome | |
| hipB | Antitoxin | II | 1 | Chromosome |
| hipA | Toxin | 1 | Chromosome | |
| pasI | Antitoxin | II | 1 | Chromosome |
| pasT | Toxin | 1 | Chromosome | |
| mazE | Antitoxin | II | 1 | Chromosome |
| mazF | Toxin | 1 | Chromosome | |
| cptB | Antitoxin | IV | 1 | Chromosome |
| cptA | Toxin | 1 | Chromosome | |
| yeeU | Antitoxin | IV | 2 | Chromosome |
| yeeV | Toxin | 1 | Chromosome | |
| yeeU | Antitoxin | IV | 2 | Chromosome |
| ykfI | Toxin | 1 | Chromosome | |
| ghoS | Antitoxin | V | 1 | Chromosome |
| ghoT | Toxin | 1 | Chromosome |
| Gene | Primer Sequence | Product |
|---|---|---|
| ccdB | F: GCCGCGTTTCCCTTTGTTAT | 215 pb |
| R: CAAAATTTCGTTCCCAGCGC | ||
| ccdA | F: GAGTTAGTCAATCGCGCTCG | 158 pb |
| R: CATCCGGTTTCATCAGCCAA | ||
| yhaV | F: AAAGGGTTAATGGTTGGGCG | 214 pb |
| R: CCTAACGACTTGCCATGACG | ||
| prlF | F: GGACAAACAACTATCCCCGC | 250 pb |
| R: CAATGTTGACGTCCATGCCA | ||
| mazF | F: TGTTGTCCTGAGTCCGTTA | 197 pb |
| R: CTGGGGCAACTGTTCCTTTC | ||
| mazE | F: AAAGCGTTGGGGAAATTCAC | 161 pb |
| R: TGACCAGTTCAGCAAGCGTA | ||
| yoeB | F: CTGGTCTGAGGAATCATGGGA | 171 pb |
| R: ATAATGCGTCGGGACCAGAA | ||
| yefM | F: GAAGCGCGTCAGAATTTGTC | 174 pb |
| R: CATCAATCTCCGGGCGTTAG | ||
| pasT | F: GTTTACAACCCGCAACCAGT | 188 pb |
| R:TAAACACACGACCAAAGGCG | ||
| pasI | F: GCGACGGTTGAAGAAGCTAT | 161 pb |
| R: TCGGCAATGAGAGGACGATA | ||
| hcaT | F: GTTGCCGTGGTTGATAGTGG | 165 pb |
| R: ACGGTCATGATGGCGATACT | ||
| rpoA | F: CGGCACAATCGATCCTGAAG | 173 pb |
| R: AGCGGACAGTCAATTCCAGA |
Disclaimer/Publisher’s Note: The statements, opinions and data contained in all publications are solely those of the individual author(s) and contributor(s) and not of MDPI and/or the editor(s). MDPI and/or the editor(s) disclaim responsibility for any injury to people or property resulting from any ideas, methods, instructions or products referred to in the content. |
© 2024 by the authors. Licensee MDPI, Basel, Switzerland. This article is an open access article distributed under the terms and conditions of the Creative Commons Attribution (CC BY) license (https://creativecommons.org/licenses/by/4.0/).
Share and Cite
Silva, J.C.A.; Marques-Neto, L.M.; Carvalho, E.; Del Carpio, A.M.G.; Henrique, C.; Leite, L.C.C.; Mitsunari, T.; Elias, W.P.; Munhoz, D.D.; Piazza, R.M.F. Chromosomal Type II Toxin–Antitoxin Systems May Enhance Bacterial Fitness of a Hybrid Pathogenic Escherichia coli Strain Under Stress Conditions. Toxins 2024, 16, 469. https://doi.org/10.3390/toxins16110469
Silva JCA, Marques-Neto LM, Carvalho E, Del Carpio AMG, Henrique C, Leite LCC, Mitsunari T, Elias WP, Munhoz DD, Piazza RMF. Chromosomal Type II Toxin–Antitoxin Systems May Enhance Bacterial Fitness of a Hybrid Pathogenic Escherichia coli Strain Under Stress Conditions. Toxins. 2024; 16(11):469. https://doi.org/10.3390/toxins16110469
Chicago/Turabian StyleSilva, Jessika C. A., Lazaro M. Marques-Neto, Eneas Carvalho, Alejandra M. G. Del Carpio, Camila Henrique, Luciana C. C. Leite, Thais Mitsunari, Waldir P. Elias, Danielle D. Munhoz, and Roxane M. F. Piazza. 2024. "Chromosomal Type II Toxin–Antitoxin Systems May Enhance Bacterial Fitness of a Hybrid Pathogenic Escherichia coli Strain Under Stress Conditions" Toxins 16, no. 11: 469. https://doi.org/10.3390/toxins16110469
APA StyleSilva, J. C. A., Marques-Neto, L. M., Carvalho, E., Del Carpio, A. M. G., Henrique, C., Leite, L. C. C., Mitsunari, T., Elias, W. P., Munhoz, D. D., & Piazza, R. M. F. (2024). Chromosomal Type II Toxin–Antitoxin Systems May Enhance Bacterial Fitness of a Hybrid Pathogenic Escherichia coli Strain Under Stress Conditions. Toxins, 16(11), 469. https://doi.org/10.3390/toxins16110469

