aflN Is Involved in the Biosynthesis of Aflatoxin and Conidiation in Aspergillus flavus
Abstract
:1. Introduction
2. Results
2.1. Identification and Analysis of AflN in A. flavus
2.2. AflN Plays a Role in the Aflatoxin Biosynthesis in Cytoplasm
2.3. AflN Is Involved in Conidiation but Not Hyphal Growth and Sclerotia Development
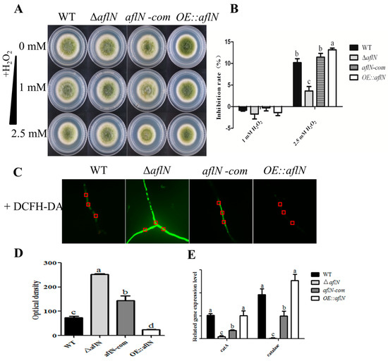
2.4. Absence of aflN Leads to Less Response to Oxygen Stress
2.5. AflN Is Important for A. flavus Pathogenicity to Crops Seeds
3. Discussion
4. Conclusions
5. Materials and Methods
5.1. Mycelia Growth, Conidiation and Sclerotia Production
5.2. Construction of Gene Mutants
5.3. The Levels of Intracellular ROS
5.4. Stress Analysis
5.5. AF Analysis
5.6. The Infection of Peanuts and Maize Seeds
5.7. qRT-PCR
5.8. Statistical Analysis
Author Contributions
Funding
Institutional Review Board Statement
Informed Consent Statement
Conflicts of Interest
References
- Dhakal, A.; Sbar, E. Aflatoxin Toxicity. In StatPearls [Internet]; StatPearls Publishing: Treasure Island, FL, USA, 2021. [Google Scholar]
- Kumar, P.; Mahato, D.K.; Kamle, M.; Mohanta, T.K.; Kang, S.G. Aflatoxins: A Global Concern for Food Safety, Human Health and Their Management. Front. Microbiol. 2016, 7, 2170. [Google Scholar] [CrossRef] [PubMed] [Green Version]
- Zeng, H.; Cai, J.; Hatabayashi, H.; Nakagawa, H.; Nakajima, H.; Yabe, K. verA Gene is Involved in the Step to Make the Xanthone Structure of Demethylsterigmatocystin in Aflatoxin Biosynthesis. Int. J. Mol. Sci. 2020, 21, 6389. [Google Scholar] [CrossRef] [PubMed]
- Yabe, K.; Nakajima, H. Enzyme reactions and genes in aflatoxin biosynthesis. Appl. Microbiol. Biotechnol. 2004, 64, 745–755. [Google Scholar] [CrossRef] [PubMed]
- Bhatnagar, D.; Cary, J.W.; Ehrlich, K.; Yu, J.; Cleveland, T.E. Understanding the genetics of regulation of aflatoxin production and Aspergillus flavus development. Mycopathologia 2006, 162, 155–166. [Google Scholar] [CrossRef] [PubMed]
- Fasoyin, O.E.; Wang, B.; Qiu, M.; Han, X.; Chung, K.R.; Wang, S. Carbon catabolite repression gene creA regulates morphology, aflatoxin biosynthesis and virulence in Aspergillus flavus. Fungal Genet. Biol. 2018, 115, 41–51. [Google Scholar] [CrossRef]
- Yang, M.; Zhu, Z.; Bai, Y.; Zhuang, Z.; Ge, F.; Li, M.; Wang, S. A novel phosphoinositide kinase Fab1 regulates biosynthesis of pathogenic aflatoxin in Aspergillus flavus. Virulence 2021, 12, 96–113. [Google Scholar] [CrossRef]
- Henry, K.M.; Townsend, C.A. Synthesis and fate of o-carboxybenzophenones in the biosynthesis of aflatoxin. J. Am. Chem. Soc. 2005, 127, 3300–3309. [Google Scholar] [CrossRef]
- Keller, N.P.; Segner, S.; Bhatnagar, D.; Adams, T.H. stcS, a putative P-450 monooxygenase, is required for the conversion of versicolorin A to sterigmatocystin in Aspergillus nidulans. Appl. Environ. Microbiol. 1995, 61, 3628–3632. [Google Scholar] [CrossRef] [Green Version]
- Yu, J.; Chang, P.K.; Ehrlich, K.C.; Cary, J.W.; Bhatnagar, D.; Cleveland, T.E.; Payne, G.A.; Linz, J.E.; Woloshuk, C.P.; Bennett, J.W. Clustered pathway genes in aflatoxin biosynthesis. Appl. Environ. Microbiol. 2004, 70, 1253–1262. [Google Scholar] [CrossRef] [Green Version]
- Adams, T.H.; Boylan, M.T.; Timberlake, W.E. brlA is necessary and sufficient to direct conidiophore development in Aspergillus nidulans. Cell 1988, 54, 353–362. [Google Scholar] [CrossRef]
- Hrycay, E.G.; Bandiera, S.M. Involvement of Cytochrome P450 in Reactive Oxygen Species Formation and Cancer. Adv. Pharmacol. 2015, 74, 35–84. [Google Scholar] [CrossRef]
- Lennicke, C.; Cocheme, H.M. Redox signalling and ageing: Insights from Drosophila. Biochem. Soc. Trans. 2020, 48, 367–377. [Google Scholar] [CrossRef] [Green Version]
- Jia, K.Z.; Jin, S.L.; Yao, C.; Rong, R.; Wang, C.; Du, P.; Jiang, W.H.; Huang, X.F.; Hu, Q.G.; Miao, D.S.; et al. Absence of PTHrP nuclear localization and C-terminus sequences leads to abnormal development of T cells. Biochimie 2017, 138, 13–19. [Google Scholar] [CrossRef]
- Yang, K.; Qin, Q.; Liu, Y.; Zhang, L.; Liang, L.; Lan, H.; Chen, C.; You, Y.; Zhang, F.; Wang, S. Adenylate Cyclase AcyA Regulates Development, Aflatoxin Biosynthesis and Fungal Virulence in Aspergillus flavus. Front. Cell. Infect. Microbiol. 2016, 6, 190. [Google Scholar] [CrossRef] [Green Version]
- Ehrlich, K.C.; Montalbano, B.; Boue, S.M.; Bhatnagar, D. An aflatoxin biosynthesis cluster gene encodes a novel oxidase required for conversion of versicolorin a to sterigmatocystin. Appl. Environ. Microbiol. 2005, 71, 8963–8965. [Google Scholar] [CrossRef] [Green Version]
- Skory, C.D.; Chang, P.K.; Cary, J.; Linz, J.E. Isolation.n and characterization of a gene from Aspergillus parasiticus associated with the conversion of versicolorin A to sterigmatocystin in aflatoxin biosynthesis. Appl. Environ. Microbiol. 1992, 58, 3527–3537. [Google Scholar] [CrossRef] [Green Version]
- Cary, J.W.; Ehrlich, K.C.; Bland, J.M.; Montalbano, B.G. The aflatoxin biosynthesis cluster gene, aflX, encodes an oxidoreductase involved in conversion of versicolorin A to demethylsterigmatocystin. Appl. Environ. Microbiol. 2006, 72, 1096–1101. [Google Scholar] [CrossRef] [Green Version]
- Guengerich, F.P.; Waterman, M.R.; Egli, M. Recent Structural Insights into Cytochrome P450 Function. Trends Pharmacol. Sci. 2016, 37, 625–640. [Google Scholar] [CrossRef] [Green Version]
- Jia, K.; Li, L.; Liu, Z.; Hartog, M.; Kluetzman, K.; Zhang, Q.Y.; Ding, X. Generation and characterization of a novel CYP2A13–transgenic mouse model. Drug Metab. Dispos. 2014, 42, 1341–1348. [Google Scholar] [CrossRef] [Green Version]
- Reverberi, M.; Punelli, M.; Smith, C.A.; Zjalic, S.; Scarpari, M.; Scala, V.; Cardinali, G.; Aspite, N.; Pinzari, F.; Payne, G.A.; et al. How peroxisomes affect aflatoxin biosynthesis in Aspergillus flavus. PLoS ONE 2012, 7, e48097. [Google Scholar] [CrossRef]
- Chanda, A.; Roze, L.V.; Kang, S.; Artymovich, K.A.; Hicks, G.R.; Raikhel, N.V.; Calvo, A.M.; Linz, J.E. A key role for vesicles in fungal secondary metabolism. Proc. Natl. Acad. Sci. USA 2009, 106, 19533–19538. [Google Scholar] [CrossRef] [PubMed] [Green Version]
- Roze, L.V.; Chanda, A.; Linz, J.E. Compartmentalization and molecular traffic in secondary metabolism: A new understanding of established cellular processes. Fungal Genet. Biol. 2011, 48, 35–48. [Google Scholar] [CrossRef] [PubMed] [Green Version]
- Adams, T.H.; Wieser, J.K.; Yu, J.H. Asexual sporulation in Aspergillus nidulans. Microbiol. Mol. Biol. Rev. 1998, 62, 35–54. [Google Scholar] [CrossRef] [PubMed] [Green Version]
- Liang, L.; Liu, Y.; Yang, K.; Lin, G.; Xu, Z.; Lan, H.; Wang, X.; Wang, S. The Putative Histone Methyltransferase DOT1 Regulates Aflatoxin and Pathogenicity Attributes in Aspergillus flavus. Toxins 2017, 9, 232. [Google Scholar] [CrossRef] [Green Version]
- Fountain, J.C.; Scully, B.T.; Ni, X.; Kemerait, R.C.; Lee, R.D.; Chen, Z.Y.; Guo, B. Environmental influences on maize-Aspergillus flavus interactions and aflatoxin production. Front. Microbiol. 2014, 5, 40. [Google Scholar] [CrossRef]
- Roze, L.V.; Hong, S.Y.; Linz, J.E. Aflatoxin biosynthesis: Current frontiers. Annu. Rev. Food Sci. Technol. 2013, 4, 293–311. [Google Scholar] [CrossRef]
- Hong, S.Y.; Roze, L.V.; Wee, J.; Linz, J.E. Evidence that a transcription factor regulatory network coordinates oxidative stress response and secondary metabolism in aspergilli. Microbiologyopen 2013, 2, 144–160. [Google Scholar] [CrossRef]
- Dijksterhuis, J. Fungal spores: Highly variable and stress-resistant vehicles for distribution and spoilage. Food Microbiol. 2019, 81, 2–11. [Google Scholar] [CrossRef]
- Yang, K.; Liang, L.; Ran, F.; Liu, Y.; Li, Z.; Lan, H.; Gao, P.; Zhuang, Z.; Zhang, F.; Nie, X.; et al. The DmtA methyltransferase contributes to Aspergillus flavus conidiation, sclerotial production, aflatoxin biosynthesis and virulence. Sci. Rep. 2016, 6, 23259. [Google Scholar] [CrossRef] [Green Version]
- Chang, P.K.; Scharfenstein, L.L.; Wei, Q.; Bhatnagar, D. Development and refinement of a high-efficiency gene-targeting system for Aspergillus flavus. J. Microbiol. Methods 2010, 81, 240–246. [Google Scholar] [CrossRef]
- Zheng, W.; Zhao, X.; Xie, Q.; Huang, Q.; Zhang, C.; Zhai, H.; Xu, L.; Lu, G.; Shim, W.B.; Wang, Z. A conserved homeobox transcription factor Htf1 is required for phialide development and conidiogenesis in Fusarium species. PLoS ONE 2012, 7, e45432. [Google Scholar] [CrossRef]
- Zhu, Z.; Yang, M.; Bai, Y.; Ge, F.; Wang, S. Antioxidant-related catalase CTA1 regulates development, aflatoxin biosynthesis, and virulence in pathogenic fungus Aspergillus flavus. Environ. Microbiol. 2020, 22, 2792–2810. [Google Scholar] [CrossRef]
- Livak, K.J.; Schmittgen, T.D. Analysis of relative gene expression data using real-time quantitative PCR and the 2(-Delta Delta C(T)) Method. Methods 2001, 25, 402–408. [Google Scholar] [CrossRef]






| Strain | Genotype Description | Reference |
|---|---|---|
| CA14 PTS | ∆ku70, ΔniaD, ∆pyrG | [31] |
| wild-type | Δku70, ΔniaD, ΔpyrG:: pyrG | This study |
| ΔaflN aflN-com | Δku70, ΔniaD, ∆pyrG, ΔaflN:: pyrG Δku70, ΔniaD, ΔpyrG::aflN, pyrG | This study This study |
| OE::aflN | Δku70, ΔniaD, ΔpyrG::Gpda(p)-aflN, pyrG | This study |
| aflN-gfp | Δku70, ΔniaD, ΔpyrG:: aflN-gfp, pyrG | This study |
| Primer Name | Sequence(5′→3′) | Application |
|---|---|---|
| aflN-a1 | AGGTATTCAGATATTTCGGTCTC | For ΔaflN construction and verification |
| aflN-a3 | GGGTGAAGAGCATTGTTTGAGGCGGTCATGTCCCTAGTTCGT | |
| aflN-b6 | GCATCAGTGCCTCCTCTCAGACATTTGTAAGAATGTCGTGCCT | |
| aflN-b8 | GTCGCGGGAGGAAATGA | |
| aflN-a2 | ATCCTGACCAGCTCTAA | |
| aflN-b7 | CCTTTCCAAACCCTAC | |
| aflN-F4 | TTCCTGACGGCGTTCTA | |
| aflN-R5 | CACGATGCCCATTGACTT | |
| com-aflN-F | GCAGCCACCCAAATACAAAAGT | For aflN-com construction and verification |
| com-aflN-R | GGGTGAAGAGCATTGTTTGAGGCCATGACCCTCACTAAAACTACCCT | |
| P1020-F | ATCGGCAATACCGTCCAGAAGC | |
| P801-R | CAGGAGTTCTCGGGTTGTCG | |
| pyrG-F | GCCTCAAACAATGCTCTTCACCC | |
| pyrG-R | GTCTGAGAGGAGGCACTGATGC | |
| qPCR-aflN-F | TCCTCTCGAGTCGCTCACCAC | |
| qPCR-aflN-R | ACCATAGTACCAACGGCCTAA | |
| gpdA-F | GCATCAGTGCCTCCTCTCAGACGAGGACTGCAATCGCCATGAGGTTT | For OE::aflN construction and verification |
| gpdA-R | CAAGCTGCGATGAAGTGGGAAAG | |
| aflN-OE-AF | AGTGGTTGAACAGATCAAGGC | |
| aflN-OE-AR | GAAGAGCATTGTTTGAGGCCTATACATCGTCAGCTTCAGGA | |
| aflN-OE-BF | CAAAGAGCAAACCTTCCTATGCCAGAGTTCAAGCT | |
| aflN-OE-BR | TGAGAACAGGAGATAGACAGC | |
| aflN-OE-MF | CGCTTGAGCAGACATCACAATGTACCTTTCGCTCCTCAT | |
| aflN-OE-MR | GAACTCTGGCATAGGAAGGTTTGCTCTTTGCAGC | |
| aflN-OE-P2 | GAGGCCTATCGCCATATGCG | |
| aflN-OE-P7 | CACTCATCGTATGCTGGCG |
| Primers Name | Sequence | Application |
|---|---|---|
| brlA-F | GCCTCCAGCGTCAACCTTC | brlA |
| brlA-R | TCTCTTCAAATGCTCTTGCCTC | |
| nsdD-F | GGACTTGCGGGTCGTGCTA | nsdD |
| nsdD-R | AGAACGCTGGGTCTGGTGC | |
| Catalase-F | TCGAACAATTCCGTGGTATG | Catalase like |
| Catalase-R | AGCTGGTCGCTCCCGATGGA | |
| CatA-F | CGCCATCATTATCGGCGACGGA | CatA |
| CatA-R | TGAGGCTTTCGACGTGCGGAC | |
| β-tublin-F | TTGAGCCCTACAACGCCACT | β-tublin |
| β-tublin-R | TGGTTCAGGTCACCGTAAGAGG | |
| Actin-F | ACGGTGTCGTCACAAACTGG | Actin |
| Actin-R | CGGTTGGACTTAGGGTTGATAG |
Publisher’s Note: MDPI stays neutral with regard to jurisdictional claims in published maps and institutional affiliations. |
© 2021 by the authors. Licensee MDPI, Basel, Switzerland. This article is an open access article distributed under the terms and conditions of the Creative Commons Attribution (CC BY) license (https://creativecommons.org/licenses/by/4.0/).
Share and Cite
Jia, K.; Yan, L.; Jia, Y.; Xu, S.; Yan, Z.; Wang, S. aflN Is Involved in the Biosynthesis of Aflatoxin and Conidiation in Aspergillus flavus. Toxins 2021, 13, 831. https://doi.org/10.3390/toxins13110831
Jia K, Yan L, Jia Y, Xu S, Yan Z, Wang S. aflN Is Involved in the Biosynthesis of Aflatoxin and Conidiation in Aspergillus flavus. Toxins. 2021; 13(11):831. https://doi.org/10.3390/toxins13110831
Chicago/Turabian StyleJia, Kunzhi, Lijuan Yan, Yipu Jia, Shuting Xu, Zhaoqi Yan, and Shihua Wang. 2021. "aflN Is Involved in the Biosynthesis of Aflatoxin and Conidiation in Aspergillus flavus" Toxins 13, no. 11: 831. https://doi.org/10.3390/toxins13110831
APA StyleJia, K., Yan, L., Jia, Y., Xu, S., Yan, Z., & Wang, S. (2021). aflN Is Involved in the Biosynthesis of Aflatoxin and Conidiation in Aspergillus flavus. Toxins, 13(11), 831. https://doi.org/10.3390/toxins13110831
