Bacillus amyloliquefaciens BA5 Attenuates Carbon Tetrachloride-Induced Hepatotoxicity in Mice
Abstract
1. Introduction
2. Materials and Methods
2.1. Reagents
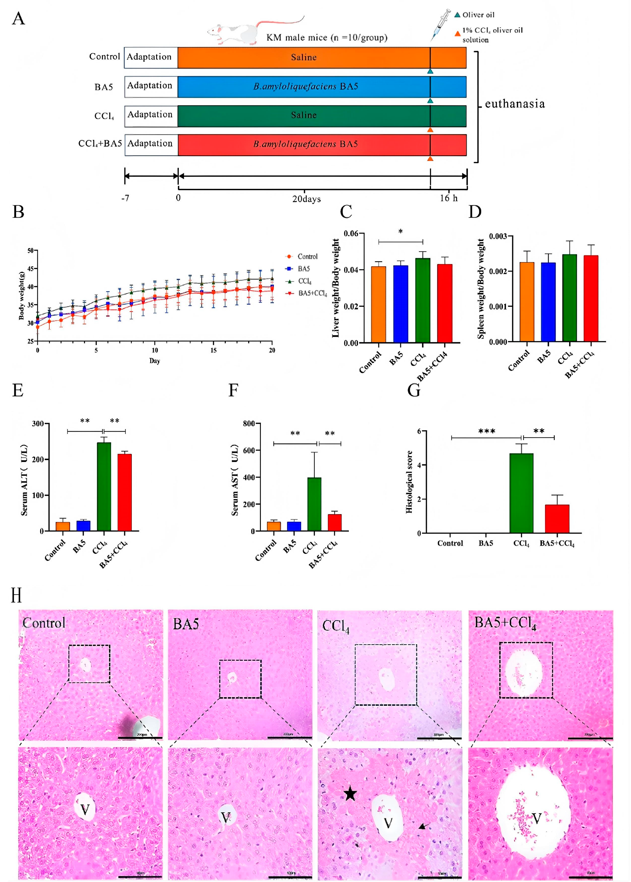
2.2. Animal Experiments
2.3. Biochemical Parameters Examination in Serum
2.4. Histopathological Assessment
2.5. Immunofluorescence Staining
2.6. Gene Expression Levels Detection Using RT-qPCR
2.7. DNA Extraction
2.8. 16S rDNA Genes Amplification and High-Throughput Sequencing
2.9. Bioinformatics and Statistical Analysis
3. Results
3.1. B. amyloliquefaciens BA5 Relieved the Dysfunction and Pathological Damage of Livers in CCl4-Induced Mice
3.2. B. amyloliquefaciens BA5 Reduced Oxidative Stress in CCl4-Induced Mice
3.3. Bacillus amyloliquefaciens BA5 Alleviated Intestinal Injury in CCl4-Induced Mice
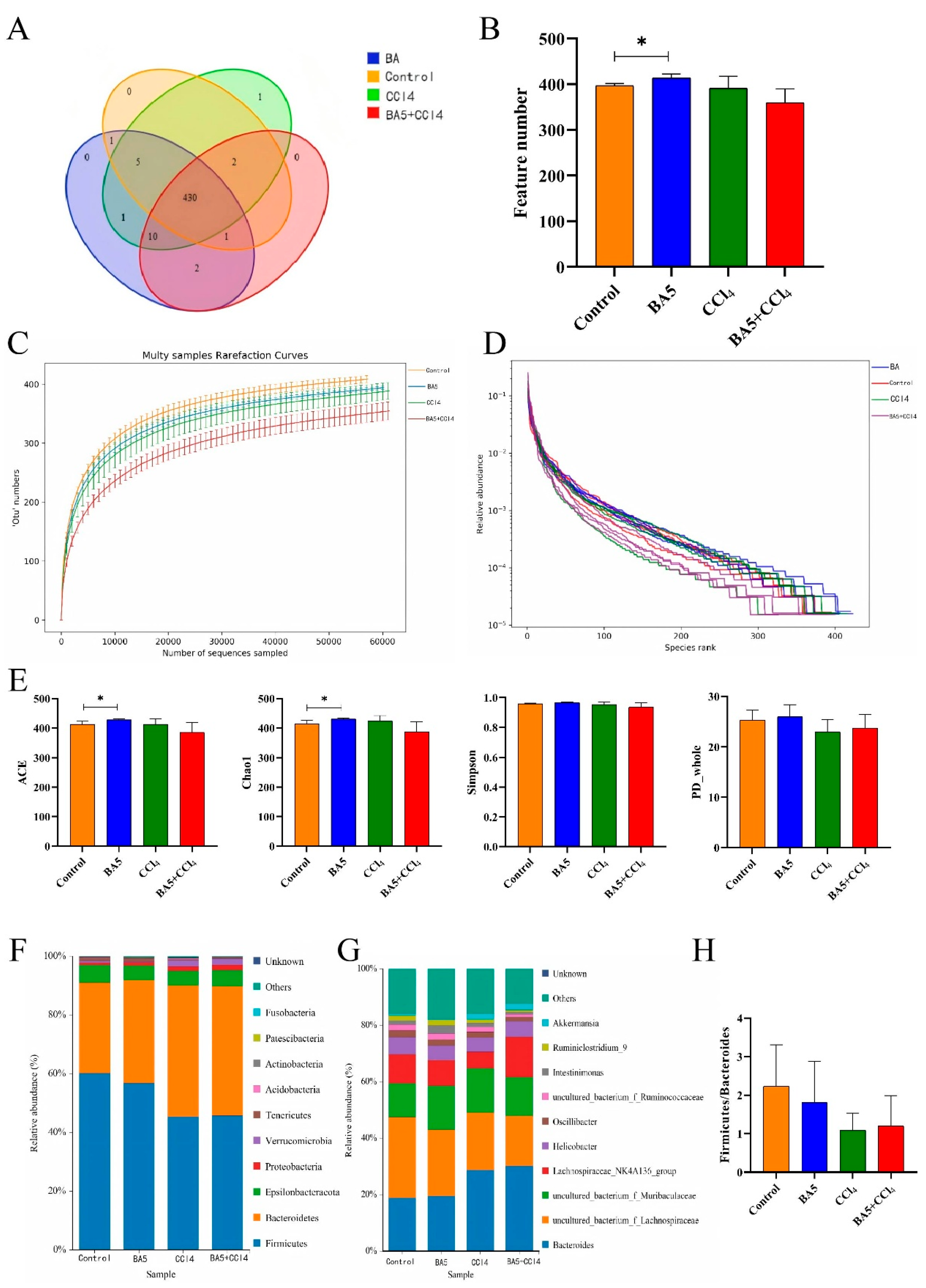
3.4. BA5 Mitigated Gut Microbiota Dysbiosis Induced by CCl4 in Mice
3.5. BA5 Altered Gut Microbial Composition in CCl4-Induced Mice
3.6. Correlation Network Analysis of Bacterial Community Interactions
4. Discussion
5. Conclusions
Author Contributions
Funding
Institutional Review Board Statement
Informed Consent Statement
Data Availability Statement
Acknowledgments
Conflicts of Interest
References
- Sanfeliu-Redondo, D.; Gibert-Ramos, A.; Gracia-Sancho, J. Cell Senescence in Liver Diseases: Pathological Mechanism and Theranostic Opportunity. Nat. Rev. Gastroenterol. Hepatol. 2024, 21, 477–492. [Google Scholar] [CrossRef]
- Gan, C.; Yuan, Y.; Shen, H.; Gao, J.; Kong, X.; Che, Z.; Guo, Y.; Wang, H.; Dong, E.; Xiao, J. Liver Diseases: Epidemiology, Causes, Trends and Predictions. Signal Transduct. Target. Ther. 2025, 10, 33. [Google Scholar] [CrossRef] [PubMed]
- Sun, B.; Ding, P.; Song, Y.; Zhou, J.; Chen, X.; Peng, C.; Liu, S. FDX1 Downregulation Activates Mitophagy and the PI3K/AKT Signaling Pathway to Promote Hepatocellular Carcinoma Progression by Inducing ROS Production. Redox Biol. 2024, 75, 103302. [Google Scholar] [CrossRef]
- LeFort, K.R.; Rungratanawanich, W.; Song, B.-J. Contributing Roles of Mitochondrial Dysfunction and Hepatocyte Apoptosis in Liver Diseases through Oxidative Stress, Post-Translational Modifications, Inflammation, and Intestinal Barrier Dysfunction. Cell Mol. Life Sci. 2024, 81, 34. [Google Scholar] [CrossRef]
- Opresko, P.L.; Sanford, S.L.; De Rosa, M. Oxidative Stress and DNA Damage at Telomeres. Cold Spring Harb. Perspect. Biol. 2025, 17, a041707. [Google Scholar] [CrossRef]
- Bu, J.; Liu, Y.; Zhang, R.; Lin, S.; Zhuang, J.; Sun, L.; Zhang, L.; He, H.; Zong, R.; Wu, Y.; et al. Potential New Target for Dry Eye Disease-Oxidative Stress. Antioxidants 2024, 13, 422. [Google Scholar] [CrossRef]
- Shen, Y.; Wu, S.-D.; Chen, Y.; Li, X.-Y.; Zhu, Q.; Nakayama, K.; Zhang, W.-Q.; Weng, C.-Z.; Zhang, J.; Wang, H.-K.; et al. Alterations in Gut Microbiome and Metabolomics in Chronic Hepatitis B Infection-Associated Liver Disease and Their Impact on Peripheral Immune Response. Gut Microbes 2023, 15, 2155018. [Google Scholar] [CrossRef]
- Du, Y.; Xu, J.; Jia, J.; Nong, Y.; Lin, Y.; Ye, Y.; Zhong, Y.; Tan, Q.; Wei, Y.; Huang, G.; et al. Yuzhuo Zhixiao Pill Can Treat Non-Alcoholic Steatohepatitis through Modulation of Gut Microbiota, Bile Acid and Short-Chain Fatty Acid Metabolism. Phytomedicine 2025, 148, 157348. [Google Scholar] [CrossRef]
- Behary, J.; Amorim, N.; Jiang, X.-T.; Raposo, A.; Gong, L.; McGovern, E.; Ibrahim, R.; Chu, F.; Stephens, C.; Jebeili, H.; et al. Gut Microbiota Impact on the Peripheral Immune Response in Non-Alcoholic Fatty Liver Disease Related Hepatocellular Carcinoma. Nat. Commun. 2021, 12, 187. [Google Scholar] [CrossRef] [PubMed]
- Albillos, A.; de Gottardi, A.; Rescigno, M. The Gut-Liver Axis in Liver Disease: Pathophysiological Basis for Therapy. J. Hepatol. 2020, 72, 558–577. [Google Scholar] [CrossRef] [PubMed]
- Singh, T.P.; Kadyan, S.; Devi, H.; Park, G.; Nagpal, R. Gut Microbiome as a Therapeutic Target for Liver Diseases. Life Sci. 2023, 322, 121685. [Google Scholar] [CrossRef]
- Manshouri, S.; Seif, F.; Kamali, M.; Bahar, M.A.; Mashayekh, A.; Molatefi, R. The Interaction of Inflammasomes and Gut Microbiota: Novel Therapeutic Insights. Cell Commun. Signal 2024, 22, 209. [Google Scholar] [CrossRef] [PubMed]
- Cheng, Z.; Yang, L.; Chu, H. The Gut Microbiota: A Novel Player in Autoimmune Hepatitis. Front. Cell Infect. Microbiol. 2022, 12, 947382. [Google Scholar] [CrossRef] [PubMed]
- Kuang, J.; Wang, J.; Li, Y.; Li, M.; Zhao, M.; Ge, K.; Zheng, D.; Cheung, K.C.P.; Liao, B.; Wang, S.; et al. Hyodeoxycholic Acid Alleviates Non-Alcoholic Fatty Liver Disease through Modulating the Gut-Liver Axis. Cell Metab. 2023, 35, 1752–1766.e8. [Google Scholar] [CrossRef] [PubMed]
- Cheng, Z.; Yang, L.; Chu, H. The Role of Gut Microbiota, Exosomes, and Their Interaction in the Pathogenesis of ALD. J. Adv. Res. 2025, 72, 353–367. [Google Scholar] [CrossRef]
- Sadri, M.; Shafaghat, Z.; Roozbehani, M.; Hoseinzadeh, A.; Mohammadi, F.; Arab, F.L.; Minaeian, S.; Fard, S.R.; Faraji, F. Effects of Probiotics on Liver Diseases: Current in Vitro and in Vivo Studies. Probiotics Antimicrob. Proteins 2025, 17, 1688–1710. [Google Scholar] [CrossRef]
- Wala, S.J.; Ragan, M.V.; Sajankila, N.; Volpe, S.G.; Purayil, N.; Dumbauld, Z.; Besner, G.E. Probiotics and Novel Probiotic Delivery Systems. Semin. Pediatr. Surg. 2023, 32, 151307. [Google Scholar] [CrossRef]
- Chen, J.; Lv, Z.; Cheng, Z.; Wang, T.; Li, P.; Wu, A.; Nepovimova, E.; Long, M.; Wu, W.; Kuca, K. Bacillus amyloliquefaciens B10 Inhibits Aflatoxin B1-Induced Cecal Inflammation in Mice by Regulating Their Intestinal Flora. Food Chem. Toxicol. 2021, 156, 112438. [Google Scholar] [CrossRef]
- Wang, S.-Y.; Herrera-Balandrano, D.D.; Wang, Y.-X.; Shi, X.-C.; Chen, X.; Jin, Y.; Liu, F.-Q.; Laborda, P. Biocontrol Ability of the Bacillus amyloliquefaciens Group, B. amyloliquefaciens, B. velezensis, B. nakamurai, and B. siamensis, for the Management of Fungal Postharvest Diseases: A Review. J. Agric. Food Chem. 2022, 70, 6591–6616. [Google Scholar] [CrossRef]
- Liu, Y.; Li, H.-T.; Zhou, S.-J.; Zhou, H.-H.; Xiong, Y.; Yang, J.; Zhou, Y.-B.; Chen, D.-J.; Liu, J.-M. Effects of Vaginal Seeding on Gut Microbiota, Body Mass Index, and Allergy Risks in Infants Born through Cesarean Delivery: A Randomized Clinical Trial. Am. J. Obstet. Gynecol. MFM 2023, 5, 100793. [Google Scholar] [CrossRef]
- Jeong, J.Y.; Park, S.H.; Kim, M.; Kang, H.K.; Park, N.-G. Comparative Gut Microbiota, Growth Performances, and Cytokine Indices in Broiler Chickens with or without Litter. J. Anim. Sci. Technol. 2025, 67, 1328–1342. [Google Scholar] [CrossRef] [PubMed]
- Khalifa, A.; Sheikh, A.; Ibrahim, H.I.M. Bacillus amyloliquefaciens Enriched Camel Milk Attenuated Colitis Symptoms in Mice Model. Nutrients 2022, 14, 1967. [Google Scholar] [CrossRef] [PubMed]
- Luo, L.; Zhao, C.; Wang, E.; Raza, A.; Yin, C. Bacillus amyloliquefaciens as an Excellent Agent for Biofertilizer and Biocontrol in Agriculture: An Overview for Its Mechanisms. Microbiol. Res. 2022, 259, 127016. [Google Scholar] [CrossRef]
- He, Y.; Li, F.; Zhang, W.; An, M.; Li, A.; Wang, Y.; Zhang, Y.; Fakhar-E-Alam Kulyar, M.; Iqbal, M.; Li, J. Probiotic Potential of Bacillus amyloliquefaciens Isolated from Tibetan Yaks. Probiotics Antimicrob. Proteins 2022, 16, 212–223. [Google Scholar] [CrossRef]
- Bi, Y.; Liu, S.; Qin, X.; Abudureyimu, M.; Wang, L.; Zou, R.; Ajoolabady, A.; Zhang, W.; Peng, H.; Ren, J.; et al. FUNDC1 Interacts with GPx4 to Govern Hepatic Ferroptosis and Fibrotic Injury through a Mitophagy-Dependent Manner. J. Adv. Res. 2024, 55, 45–60. [Google Scholar] [CrossRef]
- Chen, Y.-S.; Chen, Q.-Z.; Wang, Z.-J.; Hua, C. Anti-Inflammatory and Hepatoprotective Effects of Ganoderma Lucidum Polysaccharides against Carbon Tetrachloride-Induced Liver Injury in Kunming Mice. Pharmacology 2019, 103, 143–150. [Google Scholar] [CrossRef]
- Zhou, C.; Liu, A.; Liu, G.; Yang, C.; Zhou, Q.; Li, H.; Yang, H.; Yang, M.; Li, G.; Si, H.; et al. Protective Effects of Sophorae tonkinensis Gagnep. (Fabaceae) Radix et Rhizoma Water Extract on Carbon Tetrachloride-Induced Acute Liver Injury. Molecules 2022, 27, 8650. [Google Scholar] [CrossRef]
- Gan, Y.; Tong, J.; Zhou, X.; Long, X.; Pan, Y.; Liu, W.; Zhao, X. Hepatoprotective Effect of Lactobacillus Plantarum HFY09 on Ethanol-Induced Liver Injury in Mice. Front. Nutr. 2021, 8, 684588. [Google Scholar] [CrossRef] [PubMed]
- Xu, Y.; Xie, L.; Tang, J.; He, X.; Zhang, Z.; Chen, Y.; Zhou, J.; Gan, B.; Peng, W. Morchella Importuna Polysaccharides Alleviate Carbon Tetrachloride-Induced Hepatic Oxidative Injury in Mice. Front. Physiol. 2021, 12, 669331. [Google Scholar] [CrossRef]
- Noureddin, M.; Truong, E.; Mayo, R.; Martínez-Arranz, I.; Mincholé, I.; Banales, J.M.; Arrese, M.; Cusi, K.; Arias-Loste, M.T.; Bruha, R.; et al. Serum Identification of At-Risk MASH: The Metabolomics-Advanced Steatohepatitis Fibrosis Score (MASEF). Hepatology 2024, 79, 135–148. [Google Scholar] [CrossRef]
- Wang, D.; Dai, S.; Li, D.; Du, P.; Zhao, Y.; Chen, Y.; Ye, Y.; Zhou, M.; Ren, W.; Liu, X.; et al. Bovine Milk-Derived Extracellular Vesicles Attenuate Liver Injury by Modulating the Gut-Liver Axis via Faecalibaculum-Mediated SCFA Production. J. Agric. Food Chem. 2026. [Google Scholar] [CrossRef]
- Guo, F.; Zhuang, X.; Han, M.; Lin, W. Polysaccharides from Enteromorpha Prolifera Protect against Carbon Tetrachloride-Induced Acute Liver Injury in Mice via Activation of Nrf2/HO-1 Signaling, and Suppression of Oxidative Stress, Inflammation and Apoptosis. Food Funct. 2020, 11, 4485–4498. [Google Scholar] [CrossRef]
- Dufour, J.-F.; Marjot, T.; Becchetti, C.; Tilg, H. COVID-19 and Liver Disease. Gut 2022, 71, 2350–2362. [Google Scholar] [CrossRef]
- Xue, Y.; Ruan, Y.; Wang, Y.; Xiao, P.; Xu, J. Signaling Pathways in Liver Cancer: Pathogenesis and Targeted Therapy. Mol. Biomed. 2024, 5, 20. [Google Scholar] [CrossRef]
- Ren, Z.; Huo, Y.; Zhang, Q.; Chen, S.; Lv, H.; Peng, L.; Wei, H.; Wan, C. Protective Effect of Lactiplantibacillus Plantarum 1201 Combined with Galactooligosaccharide on Carbon Tetrachloride-Induced Acute Liver Injury in Mice. Nutrients 2021, 13, 4441. [Google Scholar] [CrossRef] [PubMed]
- Dey, P. The Role of Gut Microbiome in Chemical-Induced Metabolic and Toxicological Murine Disease Models. Life Sci. 2020, 258, 118172. [Google Scholar] [CrossRef]
- Wang, P.; Li, J.; Ji, M.; Pan, J.; Cao, Y.; Kong, Y.; Zhu, L.; Li, J.; Li, B.; Chang, L.; et al. Vitamin D Receptor Attenuates Carbon Tetrachloride-Induced Liver Fibrosis via Downregulation of YAP. J. Hazard. Mater. 2024, 478, 135480. [Google Scholar] [CrossRef] [PubMed]
- Chen, X.; Zhang, J.; Yi, R.; Mu, J.; Zhao, X.; Yang, Z. Hepatoprotective Effects of Lactobacillus on Carbon Tetrachloride-Induced Acute Liver Injury in Mice. Int. J. Mol. Sci. 2018, 19, 2212. [Google Scholar] [CrossRef]
- Sutti, S.; Tacke, F. Liver Inflammation and Regeneration in Drug-Induced Liver Injury: Sex Matters! Clin. Sci. 2018, 132, 609–613. [Google Scholar] [CrossRef] [PubMed]
- Bizzaro, D.; Crescenzi, M.; Di Liddo, R.; Arcidiacono, D.; Cappon, A.; Bertalot, T.; Amodio, V.; Tasso, A.; Stefani, A.; Bertazzo, V.; et al. Sex-Dependent Differences in Inflammatory Responses during Liver Regeneration in a Murine Model of Acute Liver Injury. Clin. Sci. 2018, 132, 255–272. [Google Scholar] [CrossRef]
- Zhang, L.; Zheng, Z.; Huang, H.; Fu, Y.; Chen, T.; Liu, C.; Yi, Q.; Lin, C.; Zeng, Y.; Ou, Q.; et al. Multi-Omics Reveals Deoxycholic Acid Modulates Bile Acid Metabolism via the Gut Microbiota to Antagonize Carbon Tetrachloride-Induced Chronic Liver Injury. Gut Microbes 2024, 16, 2323236. [Google Scholar] [CrossRef]
- Liu, M.-K.; Tang, J.-J.; Li, H.; Chen, X.-Y.; Cai, J.-L.; Lin, G.-Y.; Chen, K.-Y.; Liu, Z.-P.; Ji, X.-F.; Yang, Z.-J.; et al. Artemisitene Ameliorates Carbon Tetrachloride-Induced Liver Fibrosis by Inhibiting NLRP3 Inflammasome Activation and Modulating Immune Responses. Int. Immunopharmacol. 2025, 146, 113818. [Google Scholar] [CrossRef] [PubMed]
- Inanc, I.H.; Sabanoglu, C. Systemic Immune-Inflammation Index as a Predictor of Asymptomatic Organ Damage in Patients with Newly Diagnosed Treatment-Naive Hypertension. Rev. Investig. Clin. 2022, 74, 258–267. [Google Scholar] [CrossRef] [PubMed]
- Keshavarz Azizi Raftar, S.; Ashrafian, F.; Yadegar, A.; Lari, A.; Moradi, H.R.; Shahriary, A.; Azimirad, M.; Alavifard, H.; Mohsenifar, Z.; Davari, M.; et al. The Protective Effects of Live and Pasteurized Akkermansia Muciniphila and Its Extracellular Vesicles against HFD/CCl4-Induced Liver Injury. Microbiol. Spectr. 2021, 9, e0048421. [Google Scholar] [CrossRef]
- Ghorbani, F.; Forqani, M.A.; Hosseini, M.; Forouzanfar, F. Protective Effects of Cedrol on Aging-Induced Cognitive Impairment in Rats. Exp. Aging Res. 2025, 1–15. [Google Scholar] [CrossRef] [PubMed]
- Lin, Y.-L.; Sutopo, C.C.Y.; Kao, Y.-F.; Tseng, J.-K.; Chen, Y.-C. Modulatory Effects of Ophiocordyceps Sinensis Mycelia on Hepatosteatosis Development in a High-Fat Dietary Habit. Environ. Toxicol. 2025, 40, 1034–1042. [Google Scholar] [CrossRef]
- Lares-Gutiérrez, D.A.; Galván-Valencia, M.; Flores-Baza, I.J.; Lazalde-Ramos, B.P. Benefits of Chronic Administration of a Carbohydrate-Free Diet on Biochemical and Morphometric Parameters in a Rat Model of Diet-Induced Metabolic Syndrome. Metabolites 2023, 13, 1085. [Google Scholar] [CrossRef]
- Xu, W.; Xiao, M.; Li, J.; Chen, Y.; Sun, Q.; Li, H.; Sun, W. Hepatoprotective Effects of Di Wu Yang Gan: A Medicinal Food against CCl4-Induced Hepatotoxicity in Vivo and in Vitro. Food Chem. 2020, 327, 127093. [Google Scholar] [CrossRef]
- Xuan, Y.; Wu, D.; Zhang, Q.; Yu, Z.; Yu, J.; Zhou, D. Elevated ALT/AST Ratio as a Marker for NAFLD Risk and Severity: Insights from a Cross-Sectional Analysis in the United States. Front. Endocrinol. 2024, 15, 1457598. [Google Scholar] [CrossRef]
- Jin, Y.; Meng, S.; Xu, H.; Song, C.; Fan, L.; Qiu, L.; Li, D. Responses of Digestive, Antioxidant, Immunological and Metabolic Enzymes in the Intestines and Liver of Largemouth Bass (Micropterus Salmoides) under the Biofloc Model. Antioxidants 2024, 13, 736. [Google Scholar] [CrossRef]
- Peng, Y.; Gan, R.; Li, H.; Yang, M.; McClements, D.J.; Gao, R.; Sun, Q. Absorption, Metabolism, and Bioactivity of Vitexin: Recent Advances in Understanding the Efficacy of an Important Nutraceutical. Crit. Rev. Food Sci. Nutr. 2021, 61, 1049–1064. [Google Scholar] [CrossRef]
- Wang, Y.; Zhang, L.; Sohail, T.; Kang, Y.; Sun, X.; Li, Y. Chlorogenic Acid Improves Quality of Chilled Ram Sperm by Mitigating Oxidative Stress. Animals 2022, 12, 163. [Google Scholar] [CrossRef]
- Hou, X.; Feng, J.; Qin, J.; Mo, J.; Yu, R.; Lv, J.; Li, S.; Tian, J.; Cheng, Y.; Han, B. Development and Evaluation of Antioxidant Postbiotics from Bacillus amyloliquefaciens C-1 to Alleviate DSS-Induced Colitis. Probiotics Antimicrob. Proteins 2025. [Google Scholar] [CrossRef] [PubMed]
- Yu, M.; Zhang, Y.; Zhang, D.; Wang, Q.; Wang, G.; Elsadek, M.; Yao, Q.; Chen, Y.; Guo, Z. The Effect of Adding Bacillus amyloliquefaciens LSG2-8 in Diets on the Growth, Immune Function, Antioxidant Capacity, and Disease Resistance of Rhynchocypris lagowskii. Fish Shellfish. Immunol. 2022, 125, 258–265. [Google Scholar] [CrossRef]
- Syed, Z.; Shal, B.; Azhar, A.; Amanat, S.; Khan, A.; Ali, H.; Kil, Y.-S.; Seo, E.K.; Khan, S. Pharmacological Mechanism of Xanthoangelol Underlying Nrf-2/TRPV1 and Anti-Apoptotic Pathway against Scopolamine-Induced Amnesia in Mice. Biomed. Pharmacother. 2022, 150, 113073. [Google Scholar] [CrossRef] [PubMed]
- Chen, S.; Yin, Q.; Hu, H.; Chen, Q.; Huang, Q.; Zhong, M. AOPPs Induce HTR-8/SVneo Cell Apoptosis by Downregulating the Nrf-2/ARE/HO-1 Anti-Oxidative Pathway: Potential Implications for Preeclampsia. Placenta 2021, 112, 1–8. [Google Scholar] [CrossRef] [PubMed]
- Qu, H.; Liu, S.; Cheng, C.; Zhao, H.; Gao, X.; Wang, Z.; Yi, J. Hepatoprotection of Pine Nut Polysaccharide via NRF2/ARE/MKP1/JNK Signaling Pathways against Carbon Tetrachloride-Induced Liver Injury in Mice. Food Chem. Toxicol. 2020, 142, 111490. [Google Scholar] [CrossRef]
- Chandrasekaran, P.; Weiskirchen, S.; Weiskirchen, R. Effects of Probiotics on Gut Microbiota: An Overview. Int. J. Mol. Sci. 2024, 25, 6022. [Google Scholar] [CrossRef]
- Xie, Y.; Liu, F. The Role of the Gut Microbiota in Tumor, Immunity, and Immunotherapy. Front. Immunol. 2024, 15, 1410928. [Google Scholar] [CrossRef]
- Xu, Y.; Zhang, Z.; Wang, B.; He, X.; Tang, J.; Peng, W.; Zhou, J.; Wang, Y. Flammulina Velutipes Polysaccharides Modulate Gut Microbiota and Alleviate Carbon Tetrachloride-Induced Hepatic Oxidative Injury in Mice. Front. Microbiol. 2022, 13, 847653. [Google Scholar] [CrossRef]
- Yan, C.; Bao, J.; Jin, J. Exploring the Interplay of Gut Microbiota, Inflammation, and LDL-Cholesterol: A Multiomics Mendelian Randomization Analysis of Their Causal Relationship in Acute Pancreatitis and Non-Alcoholic Fatty Liver Disease. J. Transl. Med. 2024, 22, 179. [Google Scholar] [CrossRef]
- Zhao, C.; Bao, L.; Shan, R.; Zhao, Y.; Wu, K.; Shang, S.; Li, H.; Liu, Y.; Chen, K.; Zhang, N.; et al. Maternal Gut Inflammation Aggravates Acute Liver Failure through Facilitating Ferroptosis via Altering Gut Microbial Metabolism in Offspring. Adv. Sci. 2025, 12, e2411985. [Google Scholar] [CrossRef]
- Bikheet, M.M.; Mahmoud, M.E.; Yassien, E.E.; Hassan, H.M. Effect of Lactic Acid Bacteria Isolated from Some Fermented Dairy Products on Carbon Tetrachloride-Induced Hepatotoxicity and Nephrotoxicity of Albino Rats. Environ. Sci. Pollut. Res. Int. 2022, 29, 11790–11800. [Google Scholar] [CrossRef] [PubMed]
- Xu, L.; Yu, Y.; Sang, R.; Li, J.; Ge, B.; Zhang, X. Protective Effects of Taraxasterol against Ethanol-Induced Liver Injury by Regulating CYP2E1/Nrf2/HO-1 and NF-κB Signaling Pathways in Mice. Oxid. Med. Cell Longev. 2018, 2018, 8284107. [Google Scholar] [CrossRef] [PubMed]
- Magne, F.; Gotteland, M.; Gauthier, L.; Zazueta, A.; Pesoa, S.; Navarrete, P.; Balamurugan, R. The Firmicutes/Bacteroidetes Ratio: A Relevant Marker of Gut Dysbiosis in Obese Patients? Nutrients 2020, 12, 1474. [Google Scholar] [CrossRef]
- Zhang, L.; Wang, Z.; Zhang, X.; Zhao, L.; Chu, J.; Li, H.; Sun, W.; Yang, C.; Wang, H.; Dai, W.; et al. Alterations of the Gut Microbiota in Patients with Diabetic Nephropathy. Microbiol. Spectr. 2022, 10, e0032422. [Google Scholar] [CrossRef]
- Wang, Y.; An, M.; Zhang, Z.; Zhang, W.; Kulyar, M.F.-E.-A.; Iqbal, M.; He, Y.; Li, F.; An, T.; Li, H.; et al. Effects of Milk Replacer-Based Lactobacillus on Growth and Gut Development of Yaks’ Calves: A Gut Microbiome and Metabolic Study. Microbiol. Spectr. 2022, 10, e0115522. [Google Scholar] [CrossRef]
- Wang, Y.; Gallagher, L.A.; Andrade, P.A.; Liu, A.; Humphreys, I.R.; Turkarslan, S.; Cutler, K.J.; Arrieta-Ortiz, M.L.; Li, Y.; Radey, M.C.; et al. Genetic Manipulation of Patescibacteria Provides Mechanistic Insights into Microbial Dark Matter and the Epibiotic Lifestyle. Cell 2023, 186, 4803–4817.e13. [Google Scholar] [CrossRef]
- Liu, X.; Mao, B.; Gu, J.; Wu, J.; Cui, S.; Wang, G.; Zhao, J.; Zhang, H.; Chen, W. Blautia-a New Functional Genus with Potential Probiotic Properties? Gut Microbes 2021, 13, 1875796. [Google Scholar] [CrossRef] [PubMed]
- Wang, N.; Fang, J.-Y. Fusobacterium Nucleatum, a Key Pathogenic Factor and Microbial Biomarker for Colorectal Cancer. Trends Microbiol. 2023, 31, 159–172. [Google Scholar] [CrossRef]
- Liang, J.Q.; Li, T.; Nakatsu, G.; Chen, Y.-X.; Yau, T.O.; Chu, E.; Wong, S.; Szeto, C.H.; Ng, S.C.; Chan, F.K.L.; et al. A Novel Faecal Lachnoclostridium Marker for the Non-Invasive Diagnosis of Colorectal Adenoma and Cancer. Gut 2020, 69, 1248–1257. [Google Scholar] [CrossRef] [PubMed]
- Bucher-Johannessen, C.; Senthakumaran, T.; Avershina, E.; Birkeland, E.; Hoff, G.; Bemanian, V.; Tunsjø, H.; Rounge, T.B. Species-Level Verification of Phascolarctobacterium Association with Colorectal Cancer. mSystems 2024, 9, e0073424. [Google Scholar] [CrossRef] [PubMed]
- Zhao, J.; Bai, M.; Ning, X.; Qin, Y.; Wang, Y.; Yu, Z.; Dong, R.; Zhang, Y.; Sun, S. Expansion of Escherichia-Shigella in Gut Is Associated with the Onset and Response to Immunosuppressive Therapy of IgA Nephropathy. J. Am. Soc. Nephrol. 2022, 33, 2276–2292. [Google Scholar] [CrossRef] [PubMed]






| Gene | Primer Sequence |
|---|---|
| Nrf-2 (F) | CACCCATGACTCATTTAAGCAC |
| Nrf-2 (R) | CACCTGCTTCTTTTGGCTATTA |
| HO-1 (F) | TCCTTGTAGGATATCTACACCC |
| HO-1 (R) | GACACGCTTTACATAGTCCTGT |
| NQO1 (F) | GAAGACATCATTCAACTACGCC |
| NQO1 (R) | GAGATGACTCGGAAGGATACTG |
| GCLC (F) | CTATCTGCGGAATTGTTATCCC |
| GCLC (R) | CCTCGGGTCTTCTATCATCTAC |
| β-ACTIN (F) | CCTAGACTTCGAGCAAGAGA |
| β-ACTIN (R) | GGATGGAAGCCTGGATGT |
| Group | Control | BA5 | CCl4 | BA5 + CCl4 |
|---|---|---|---|---|
| Raw Reads | 79,963 ± 257 | 80,076 ± 53 | 80,022 ± 259 | 79,830 ± 389 |
| Effective Reads | 76,692 ± 629 | 76,608 ± 399 | 76,354 ± 659 | 75,990 ± 935 |
| Mean length (bp) | 411 ± 2 | 413 ± 2 | 415 ± 2 | 415 ± 3 |
Disclaimer/Publisher’s Note: The statements, opinions and data contained in all publications are solely those of the individual author(s) and contributor(s) and not of MDPI and/or the editor(s). MDPI and/or the editor(s) disclaim responsibility for any injury to people or property resulting from any ideas, methods, instructions or products referred to in the content. |
© 2026 by the authors. Licensee MDPI, Basel, Switzerland. This article is an open access article distributed under the terms and conditions of the Creative Commons Attribution (CC BY) license.
Share and Cite
He, Y.; Li, F.; Li, Y.; Xu, M.; Quan, C.; Nawaz, S.; Kulyar, M.F.; Iqbal, M.; Li, J. Bacillus amyloliquefaciens BA5 Attenuates Carbon Tetrachloride-Induced Hepatotoxicity in Mice. Nutrients 2026, 18, 298. https://doi.org/10.3390/nu18020298
He Y, Li F, Li Y, Xu M, Quan C, Nawaz S, Kulyar MF, Iqbal M, Li J. Bacillus amyloliquefaciens BA5 Attenuates Carbon Tetrachloride-Induced Hepatotoxicity in Mice. Nutrients. 2026; 18(2):298. https://doi.org/10.3390/nu18020298
Chicago/Turabian StyleHe, Yuanyuan, Feiran Li, Yangrui Li, Mengen Xu, Chuxian Quan, Shah Nawaz, Md. F. Kulyar, Mudassar Iqbal, and Jiakui Li. 2026. "Bacillus amyloliquefaciens BA5 Attenuates Carbon Tetrachloride-Induced Hepatotoxicity in Mice" Nutrients 18, no. 2: 298. https://doi.org/10.3390/nu18020298
APA StyleHe, Y., Li, F., Li, Y., Xu, M., Quan, C., Nawaz, S., Kulyar, M. F., Iqbal, M., & Li, J. (2026). Bacillus amyloliquefaciens BA5 Attenuates Carbon Tetrachloride-Induced Hepatotoxicity in Mice. Nutrients, 18(2), 298. https://doi.org/10.3390/nu18020298

