Therapeutic Effect and Underlying Mechanism of Blue Mussel (Mytilus galloprovincialis) Oil on Adjuvant-Induced Rheumatoid Arthritis in Rats
Abstract
1. Introduction
2. Materials and Methods
2.1. Ethical Approval
2.2. Primary Materials
2.3. BMO Extraction Method
2.4. Gas Chromatography-Mass Spectrometry (GC-MS) Analysis
2.5. Animal Group and Medication Method
2.6. Experimental Rat Sacrifice and Sample Collection
2.7. Determination of Paw Thickness and Arthritis Score
2.8. Determination of Serum Biochemical Parameters and Inflammatory Factors
2.9. Histomorphological Detection
2.10. Immunofluorescence (IF) and Immunohistochemical (IHC) Analysis
2.10.1. IF Analysis
2.10.2. IHC Analysis
2.11. Ultra-Performance Liquid Chromatography-Mass Spectrometry (UPLC-MS) Analysis of Plasma Lipidomics
2.12. Bioinformatics Analysis
2.13. Statistical Analysis
3. Result
3.1. Paw Thickness and Arthritis Score
3.2. Serum Biochemical Parameters and Inflammatory Factors
3.2.1. Diagnostic Markers of Rheumatoid Arthritis
3.2.2. Inflammatory Factors
3.3. Pathological Analysis
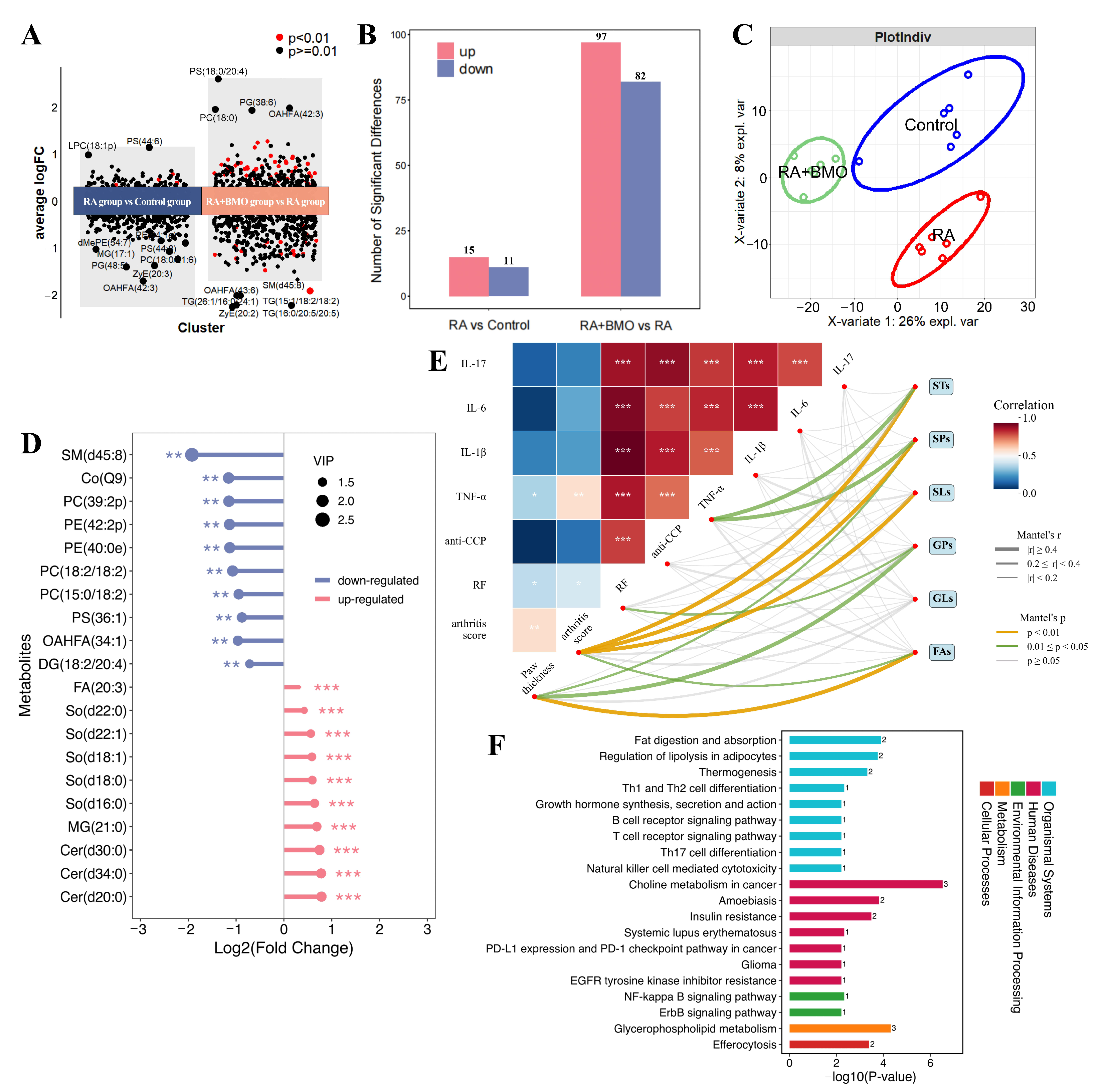
3.4. Plasma Lipid Metabolite Analysis
3.4.1. Screening of Significantly Differential Lipid Metabolites
3.4.2. Classification of Significantly Differential Lipid Metabolites
3.4.3. Functional Enrichment Analysis of Significantly Differential Lipid Metabolites
3.5. Analysis of TNF-, IL-17 and CD3
3.6. Analysis of NF-B p65, JAK2 and STAT3 in Rat Ankle Joints
4. Discussion
5. Conclusions
Supplementary Materials
Author Contributions
Funding
Institutional Review Board Statement
Informed Consent Statement
Data Availability Statement
Conflicts of Interest
References
- Hillen, J.; Geyer, C.; Heitzmann, M.; Beckmann, D.; Krause, A.; Winkler, I.; Pavenstädt, H.; Bremer, C.; Pap, T.; Korb-Pap, A. Structural cartilage damage attracts circulating rheumatoid arthritis synovial fibroblasts into affected joints. Arthritis Res. Ther. 2017, 19, 40. [Google Scholar] [CrossRef]
- Luo, Y.; Liu, M.; Yao, X.; Xia, Y.; Dai, Y.; Chou, G.; Wang, Z. Total alkaloids from Radix Linderae prevent the production of inflammatory mediators in lipopolysaccharide-stimulated RAW 264.7 cells by suppressing NF-κB and MAPKs activation. Cytokine 2009, 46, 104–110. [Google Scholar] [CrossRef] [PubMed]
- Alamanos, Y.; Drosos, A.A. Epidemiology of adult rheumatoid arthritis. Autoimmun. Rev. 2005, 4, 130–136. [Google Scholar] [CrossRef]
- Navashenaq, J.G.; Shabgah, A.G.; Hedayati-Moghadam, M.; Ariaee, N.; Mohammadi, H.; Hemmatzadeh, M.; Azhdari, S.; Jamialahmadi, T.; Sathyapalan, T.; Sahebkar, A. The role of myeloid-derived suppressor cells in rheumatoid arthritis: An update. Life Sci. 2021, 269, 119083. [Google Scholar] [CrossRef]
- Zhou, S.; Huang, G. Some important inhibitors and mechanisms of rheumatoid arthritis. Chem. Biol. Drug Des. 2022, 99, 930–943. [Google Scholar] [CrossRef]
- Komatsu, N.; Takayanagi, H. Mechanisms of joint destruction in rheumatoid arthritis—Immune cell–fibroblast–bone interactions. Nat. Rev. Rheumatol. 2022, 18, 415–429. [Google Scholar] [CrossRef]
- Chu, C.Q. Fibroblasts in rheumatoid arthritis. N. Engl. J. Med. 2020, 383, 1679–1681. [Google Scholar] [CrossRef]
- Al-Zifzaf, D.S.; El Bakry, S.A.; Mamdouh, R.; Shawarby, L.A.; Ghaffar, A.Y.A.; Amer, H.A.; Abd Alim, A.; Sakr, H.M.; Rahman, R.A. FoxP3+ T regulatory cells in Rheumatoid arthritis and the imbalance of the Treg/TH17 cytokine axis. Egypt. Rheumatol. 2015, 37, 7–15. [Google Scholar] [CrossRef]
- Hu, Y.; Cheng, W.; Cai, W.; Yue, Y.; Li, J.; Zhang, P. Advances in research on animal models of rheumatoid arthritis. Clin. Rheumatol. 2013, 32, 161–165. [Google Scholar] [CrossRef] [PubMed]
- Chun, J.; Tosun, A.; Kim, Y.S. Anti-inflammatory effect of corymbocoumarin from Seseli gummiferum subsp. corymbosum through suppression of NF-κB signaling pathway and induction of HO-1 expression in LPS-stimulated RAW 264.7 cells. Int. Immunopharmacol. 2016, 31, 207–215. [Google Scholar] [CrossRef]
- Chang, Y.; Sun, X.; Jia, X.; Xu, S.; Wei, F.; Yang, X.; Wei, W. Expression and effects of B-lymphocyte stimulator and its receptors in T cell-mediated autoimmune arthritis. Int. Immunopharmacol. 2015, 24, 451–457. [Google Scholar] [CrossRef]
- Taghipour, Y.D.; Hajialyani, M.; Naseri, R.; Hesari, M.; Mohammadi, P.; Stefanucci, A.; Mollica, A.; Farzaei, M.H.; Abdollahi, M. Nanoformulations of natural products for management of metabolic syndrome. Int. J. Nanomed. 2019, 14, 5303–5321. [Google Scholar] [CrossRef] [PubMed]
- Deng, Y.; Chen, Y.; Zheng, H.; Li, B.; Liang, L.; Su, W.; Ahmad, B.; Yang, Y.; Yuan, H.; Wang, W.; et al. Xuetongsu ameliorates synovial inflammatory hyperplasia in rheumatoid arthritis by inhibiting JAK2/STAT3 and NF-κB signaling pathways. J. Ethnopharmacol. 2025, 337, 118786. [Google Scholar] [CrossRef]
- Yin, F.W.; Zhou, D.Y.; Zhao, Q.; Liu, Z.Y.; Hu, X.P.; Liu, Y.F.; Song, L.; Zhou, X.; Qin, L.; Zhu, B.W.; et al. Identification of glycerophospholipid molecular species of mussel (Mytilus edulis) lipids by high-performance liquid chromatography-electrospray ionization-tandem mass spectrometry. Food Chem. 2016, 213, 344–351. [Google Scholar] [CrossRef] [PubMed]
- Ghasemifard, S.; Turchini, G.M.; Sinclair, A.J. Omega-3 long chain fatty acid “bioavailability”: A review of evidence and methodological considerations. Prog. Lipid Res. 2014, 56, 92–108. [Google Scholar] [CrossRef]
- Kuang, X.; Liu, S.; Li, H.; Song, X.; Shao, X.; Li, K.; Li, D. Blue mussel (Mytilus edulis) lipid extract ameliorates insulin resistance in diabetic rats by regulating the SphK/So1P signaling pathway. J. Funct. Foods 2024, 119, 106307. [Google Scholar] [CrossRef]
- Li, K.; Song, X.; Li, H.; Kuang, X.; Liu, S.; Liu, R.; Li, D. Mussel oil is superior to fish oil in preventing atherosclerosis of ApoE-/- mice. Front. Nutr. 2024, 11, 1326421. [Google Scholar] [CrossRef]
- Li, D.; Zhang, Y.; Sinclair, A.J. Seasonal variations of lipid content and composition in Perna viridis. Lipids 2007, 42, 739–747. [Google Scholar] [CrossRef]
- Martínez-Pita, I.; Sánchez-Lazo, C.; Ruíz-Jarabo, I.; Herrera, M.; Mancera, J.M. Biochemical composition, lipid classes, fatty acids and sexual hormones in the mussel Mytilus galloprovincialis from cultivated populations in south Spain. Aquaculture 2012, 358, 274–283. [Google Scholar] [CrossRef]
- Feng, J.; Zhang, J.; Wang, S.; Li, Z.; Yuan, H.; Yao, H.; Xue, J.; Zheng, J.; Wu, Y.; Wang, S.; et al. Effects of Mytilus edulis derived plasmalogens against atherosclerosis via lipid metabolism and MAPK signaling pathway. NPJ Sci. Food 2025, 9, 178. [Google Scholar] [CrossRef]
- Abdulazim, A.; Hädrich, M.; Montani, M.; Semmo, N. Acute Hepatitis Induced by Lyprinol, the Lipid Extract of the Green-Lipped Mussel (Perna canaliculus), in a Patient with Polyarthrosis. Case Rep. Hepatol. 2012, 2012, 135146. [Google Scholar] [CrossRef]
- Cho, S.H.; Jung, Y.B.; Seong, S.C.; Park, H.B.; Byun, K.Y.; Lee, D.C.; Song, E.K.; Son, J.H. Clinical efficacy and safety of Lyprinol, a patented extract from New Zealand green-lipped mussel (Perna Canaliculus) in patients with osteoarthritis of the hip and knee: A multicenter 2-month clinical trial. Eur. Ann. Allergy Clin. Immunol. 2003, 35, 212–216. [Google Scholar] [PubMed]
- Li, G.; Fu, Y.; Zheng, J.; Li, D. Anti-inflammatory activity and mechanism of a lipid extract from hard-shelled mussel (Mytilus coruscus) on chronic arthritis in rats. Mar. Drugs 2014, 12, 568–588. [Google Scholar] [CrossRef]
- Fu, Y.; Li, G.; Zhang, X.; Xing, G.; Hu, X.; Yang, L.; Li, D. Lipid extract from hard-shelled mussel (Mytilus coruscus) improves clinical conditions of patients with rheumatoid arthritis: A randomized controlled trial. Nutrients 2015, 7, 625–645. [Google Scholar] [CrossRef]
- Lindqvist, H.M.; Gjertsson, I.; Eneljung, T.; Winkvist, A. Influence of blue mussel (Mytilus edulis) intake on disease activity in female patients with rheumatoid arthritis: The MIRA randomized cross-over dietary intervention. Nutrients 2018, 10, 481. [Google Scholar] [CrossRef]
- Lindqvist, H.; Gjertsson, I.; Calder, P.; Barebring, L. Thu0180 influence of blue mussel (Mytilus edulis) intake on fatty acid composition in erythrocytes and plasma phospholipids and serum metabolites in women with rheumatoid arthritis. Ann. Rheum. Dis. 2019, 78, 365. [Google Scholar] [CrossRef]
- McPhee, S.; Hodges, L.D.; Wright, P.F.; Wynne, P.M.; Kalafatis, N.; Macrides, T.A. Prophylactic and therapeutic effects of Mytilus edulis fatty acids on adjuvant-induced arthritis in male Wistar rats. Prostaglandins Leukot. Essent. Fat. Acids 2010, 82, 97–103. [Google Scholar] [CrossRef] [PubMed]
- Liu, Z.; Liao, H.; Wei, C.; Qi, Y.; Zou, Z. Application of an aqueous enzymatic–ultrasound cavitation method for the separation of Sapium sebiferum seed kernel oil. Ultrason. Sonochem. 2023, 101, 106704. [Google Scholar] [CrossRef] [PubMed]
- Chen, J.; Li, J.; Chen, J.; Cheng, W.; Lin, J.; Ke, L.; Liu, G.; Bai, X.; Zhang, P. Treatment of collagen-induced arthritis rat model by using Notch signalling inhibitor. J. Orthop. Transl. 2021, 28, 100–107. [Google Scholar] [CrossRef]
- Teimouri, R.; Toosi, S.H.A.; Mohammadi, M.; Nekooei, S.; Toorchi, S.M.V.; Ramezani, M.; Alibolandi, M. Effect of berberine-loaded mesoporous silica nanoparticles and their combination with collagen/hydroxyapatite sponge scaffold on the regeneration of rabbit skull defects. Int. J. Biol. Macromol. 2025, 338, 149786. [Google Scholar] [CrossRef]
- Chen, Q.; Fan, K.; Chen, X.; Xie, X.; Huang, L.; Song, G.; Qi, W. Ezrin regulates synovial angiogenesis in rheumatoid arthritis through YAP and Akt signalling. J. Cell. Mol. Med. 2021, 25, 9378–9389. [Google Scholar] [CrossRef] [PubMed]
- Miller, M.R.; Abshirini, M.; Wolber, F.M.; Tuterangiwhiu, T.R.; Kruger, M.C. Greenshell mussel products: A comprehensive review of sustainability, traditional use, and efficacy. Sustainability 2023, 15, 3912. [Google Scholar] [CrossRef]
- Stonehouse, W.; Benassi-Evans, B.; Bednarz, J.; Vincent, A.D.; Hall, S.; Hill, C.L. Krill oil improved osteoarthritic knee pain in adults with mild to moderate knee osteoarthritis: A 6-month multicenter, randomized, double-blind, placebo-controlled trial. Am. J. Clin. Nutr. 2022, 116, 672–685. [Google Scholar] [CrossRef]
- Hashiam, M.D.; Aldahhan, H.A.A. Assessment of auto-antibodies (RF, Anti-CCP, and anti-RA33) in rheumatoid arthritis patients: Comparative study. Int. J. Health Sci. 2022, 6, 5434–5444. [Google Scholar] [CrossRef]
- Alaaeldin, E.; Abou-Taleb, H.A.; Mohamad, S.A.; Elrehany, M.; Gaber, S.S.; Mansour, H.F. Topical nano-vesicular spanlastics of celecoxib: Enhanced anti-inflammatory effect and down-regulation of TNF-α, NF-κB and COX-2 in complete Freund’s adjuvant-induced arthritis model in rats. Int. J. Nanomed. 2021, 16, 133–145. [Google Scholar] [CrossRef]
- Joosten, L.A.; van den Berg, W.B. IL-1 in chronic arthritis, lessons from animal models. Drug Discov. Today Dis. Mech. 2006, 3, 169–175. [Google Scholar] [CrossRef]
- Kim, H.R.; Kim, K.W.; Kim, B.M.; Lee, K.A.; Lee, S.H. N-acetyl-l-cysteine controls osteoclastogenesis through regulating Th17 differentiation and RANKL in rheumatoid arthritis. Korean J. Intern. Med. 2017, 34, 210. [Google Scholar] [CrossRef]
- Lin, Y.; Chen, Y.; Hu, W.; Liu, X.; Hao, W.; Xing, J.; Ding, J.; Xu, Y.; Yao, F.; Zhao, Y.; et al. TRPM7 facilitates fibroblast-like synoviocyte proliferation, metastasis and inflammation through increasing IL-6 stability via the PKCα-HuR axis in rheumatoid arthritis. Int. Immunopharmacol. 2024, 132, 111933. [Google Scholar] [CrossRef]
- Choy, E. Understanding the dynamics: Pathways involved in the pathogenesis of rheumatoid arthritis. Rheumatology 2012, 51, v3–v11. [Google Scholar] [CrossRef] [PubMed]
- Siriarchavatana, P.; Kruger, M.C.; Miller, M.R.; Tian, H.; Wolber, F.M. Effects of greenshell mussel (Perna canaliculus) intake on pathological markers of multiple phenotypes of osteoarthritis in rats. Appl. Sci. 2020, 10, 6131. [Google Scholar] [CrossRef]
- Kumar, N.G.; Contaifer, D.; Madurantakam, P.; Carbone, S.; Price, E.T.; Van Tassell, B.; Brophy, D.F.; Wijesinghe, D.S. Dietary bioactive fatty acids as modulators of immune function: Implications on human health. Nutrients 2019, 11, 2974. [Google Scholar] [CrossRef]
- Koh, J.H.; Yoon, S.J.; Kim, M.; Cho, S.; Lim, J.; Park, Y.; Kim, H.S.; Kwon, S.W.; Kim, W.U. Lipidome profile predictive of disease evolution and activity in rheumatoid arthritis. Exp. Mol. Med. 2022, 54, 143–155. [Google Scholar] [CrossRef]
- Łuczaj, W.; Moniuszko-Malinowska, A.; Domingues, P.; Domingues, M.R.; Gindzienska-Sieskiewicz, E.; Skrzydlewska, E. Plasma lipidomic profile signature of rheumatoid arthritis versus Lyme arthritis patients. Arch. Biochem. Biophys. 2018, 654, 105–114. [Google Scholar] [CrossRef] [PubMed]
- Masuoka, S.; Nishio, J.; Yamada, S.; Saito, K.; Kaneko, K.; Kaburaki, M.; Tanaka, N.; Sato, H.; Muraoka, S.; Kawazoe, M.; et al. Relationship between the lipidome profile and disease activity in patients with rheumatoid arthritis. Inflammation 2024, 47, 1444–1458. [Google Scholar] [CrossRef] [PubMed]
- Zwicky, P.; Unger, S.; Becher, B. Targeting interleukin-17 in chronic inflammatory disease: A clinical perspective. J. Exp. Med. 2019, 217, e20191123. [Google Scholar] [CrossRef] [PubMed]
- Yue, M.; Xia, Y.; Shi, C.; Guan, C.; Li, Y.; Liu, R.; Wei, Z.; Dai, Y. Berberine ameliorates collagen-induced arthritis in rats by suppressing Th17 cell responses via inducing cortistatin in the gut. FEBS J. 2017, 284, 2786–2801. [Google Scholar] [CrossRef]
- Li, J.; Tang, R.S.; Shi, Z.; Li, J.Q. Nuclear factor-κB in rheumatoid arthritis. Int. J. Rheum. Dis. 2020, 23, 1627–1635. [Google Scholar] [CrossRef]
: On day 15, the RA, RA + BMO, RA + GMO, and RA + KO groups were injected with CFA for modeling. Each group received a different diet starting on day 1.
: On day 15, the RA, RA + BMO, RA + GMO, and RA + KO groups were injected with CFA for modeling. Each group received a different diet starting on day 1.
: On day 15, Control group was injected with normal saline; RA, RA + BMO, RA + GMO, and RA + KO groups were injected with CFA for modeling.
: On day 15, Control group was injected with normal saline; RA, RA + BMO, RA + GMO, and RA + KO groups were injected with CFA for modeling.






Disclaimer/Publisher’s Note: The statements, opinions and data contained in all publications are solely those of the individual author(s) and contributor(s) and not of MDPI and/or the editor(s). MDPI and/or the editor(s) disclaim responsibility for any injury to people or property resulting from any ideas, methods, instructions or products referred to in the content. |
© 2026 by the authors. Licensee MDPI, Basel, Switzerland. This article is an open access article distributed under the terms and conditions of the Creative Commons Attribution (CC BY) license.
Share and Cite
Yu, X.; Fu, X.; Du, F.; Liu, C.; Wang, C.; Feng, X.; Cao, W.; Tang, Q. Therapeutic Effect and Underlying Mechanism of Blue Mussel (Mytilus galloprovincialis) Oil on Adjuvant-Induced Rheumatoid Arthritis in Rats. Nutrients 2026, 18, 215. https://doi.org/10.3390/nu18020215
Yu X, Fu X, Du F, Liu C, Wang C, Feng X, Cao W, Tang Q. Therapeutic Effect and Underlying Mechanism of Blue Mussel (Mytilus galloprovincialis) Oil on Adjuvant-Induced Rheumatoid Arthritis in Rats. Nutrients. 2026; 18(2):215. https://doi.org/10.3390/nu18020215
Chicago/Turabian StyleYu, Xin, Xueyuan Fu, Fen Du, Chuyi Liu, Changwei Wang, Xiaomei Feng, Wanxiu Cao, and Qingjuan Tang. 2026. "Therapeutic Effect and Underlying Mechanism of Blue Mussel (Mytilus galloprovincialis) Oil on Adjuvant-Induced Rheumatoid Arthritis in Rats" Nutrients 18, no. 2: 215. https://doi.org/10.3390/nu18020215
APA StyleYu, X., Fu, X., Du, F., Liu, C., Wang, C., Feng, X., Cao, W., & Tang, Q. (2026). Therapeutic Effect and Underlying Mechanism of Blue Mussel (Mytilus galloprovincialis) Oil on Adjuvant-Induced Rheumatoid Arthritis in Rats. Nutrients, 18(2), 215. https://doi.org/10.3390/nu18020215

