Sodium Butyrate Alleviates Heat Stress-Induced Oxidative Stress and Skeletal Muscle Homeostasis Disruption by Promoting Autophagy in Mice
Abstract
1. Introduction
2. Materials and Methods
2.1. Animal Model
2.2. Measure of Blood Glucose
2.3. Measurements of Antioxidant Activity
2.4. Hematoxylin and Eosin (H&E) Staining
2.5. Immunofluorescence Staining
2.6. Enzyme-Linked Immunosorbent Assay (ELISA)
2.7. Quantitative Real-Time Polymerase Chain Reaction (qRT-PCR)
2.8. Western Blotting
2.9. Measurement and Analysis of Gut Microbiota
2.10. Cell Culture and Treatment
2.11. Statistical Analysis
2.12. Blinding
3. Results
3.1. Heat Stress Affected Morphological Characteristics of Intestine and Skeletal Muscle
3.2. Heat Stress Affected the Gut Microbiota Composition of Mice
3.3. NaB Reduced the Oxidative Stress Induced by HS and Stabilized the Development of Skeletal Muscle
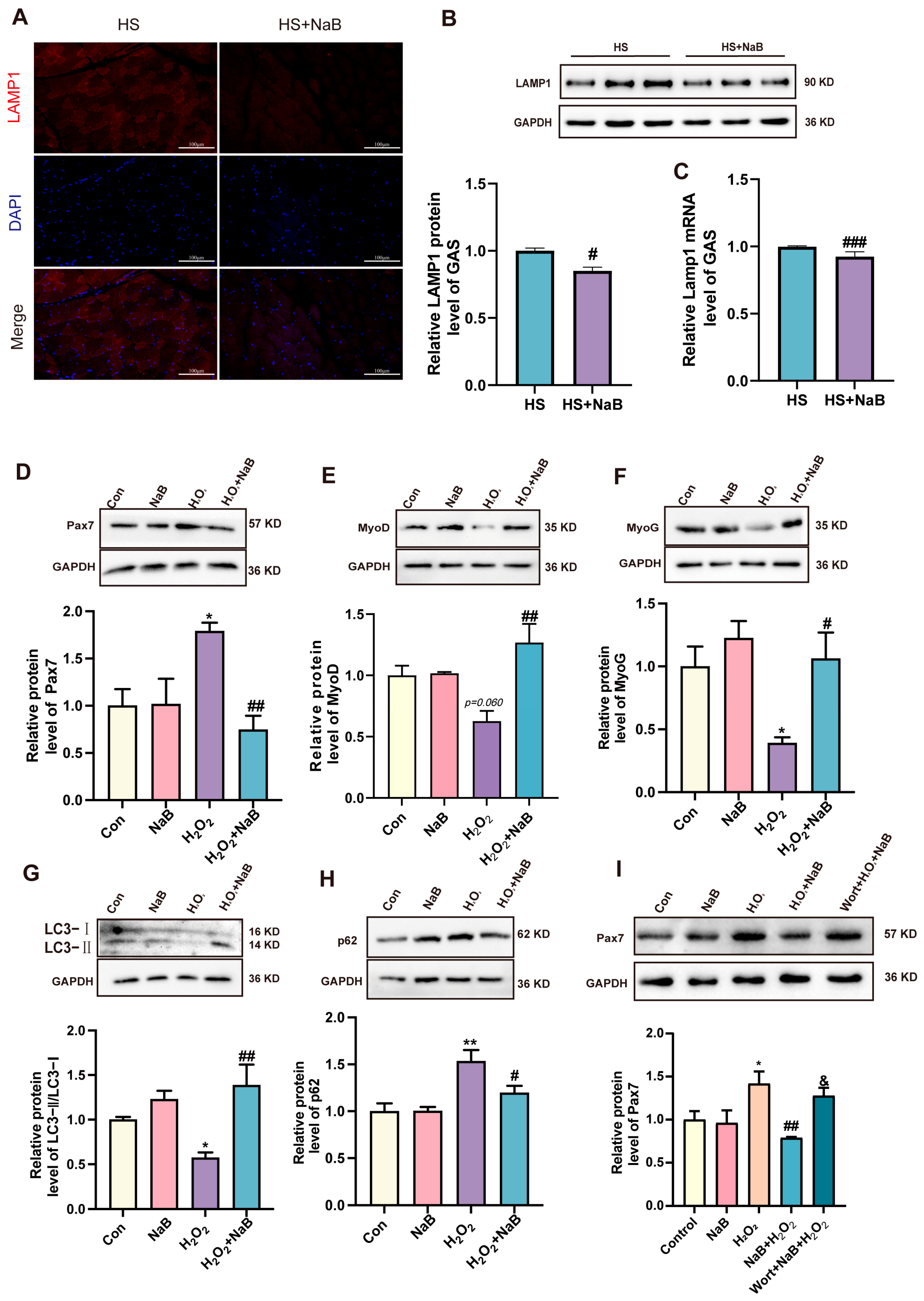
3.4. NaB Reversed the Inhibition of Skeletal Muscle Autophagy Caused by Heat Stress
3.5. NaB Alleviated C2C12 Dysplasia Induced by Oxidative Stress by Up-Regulating Autophagy
4. Discussion
5. Conclusions
Author Contributions
Funding
Institutional Review Board Statement
Informed Consent Statement
Data Availability Statement
Acknowledgments
Conflicts of Interest
References
- Remigio, R.V.; Jiang, C.; Raimann, J.; Kotanko, P.; Usvyat, L.; Maddux, F.W.; Kinney, P.; Sapkota, A. Association of Extreme Heat Events with Hospital Admission or Mortality Among Patients with End-Stage Renal Disease. JAMA Netw. Open 2019, 2, e198904. [Google Scholar] [CrossRef] [PubMed]
- Berry, H.L.; Bowen, K.; Kjellstrom, T. Climate change and mental health: A causal pathways framework. Int. J. Public Health 2010, 55, 123–132. [Google Scholar] [CrossRef]
- Ye, X.; Wolff, R.; Yu, W.; Vaneckova, P.; Pan, X.; Tong, S. Ambient temperature and morbidity: A review of epidemiological evidence. Environ. Health Perspect. 2012, 120, 19–28. [Google Scholar] [CrossRef] [PubMed]
- Gonzalez-Rivas, P.A.; Chauhan, S.S.; Ha, M.; Fegan, N.; Dunshea, F.R.; Warner, R.D. Effects of heat stress on animal physiology, metabolism, and meat quality: A review. Meat Sci. 2020, 162, 108025. [Google Scholar] [CrossRef] [PubMed]
- Tang, Z.; Yang, Y.; Wu, Z.; Ji, Y. Heat Stress-Induced Intestinal Barrier Impairment: Current Insights into the Aspects of Oxidative Stress and Endoplasmic Reticulum Stress. J. Agric. Food Chem. 2023, 71, 5438–5449. [Google Scholar] [CrossRef]
- Akerfelt, M.; Morimoto, R.I.; Sistonen, L. Heat shock factors: Integrators of cell stress, development and lifespan. Nat. Rev. Mol. Cell Biol. 2010, 11, 545–555. [Google Scholar] [CrossRef]
- Weng, H.; Deng, L.; Wang, T.; Xu, H.; Wu, J.; Zhou, Q.; Yu, L.; Chen, B.; Huang, L.; Qu, Y.; et al. Humid heat environment causes anxiety-like disorder via impairing gut microbiota and bile acid metabolism in mice. Nat. Commun. 2024, 15, 5697. [Google Scholar] [CrossRef] [PubMed]
- Cheng, Y.; Du, M.; Xu, Q.; Chen, Y.; Wen, C.; Zhou, Y. Dietary mannan oligosaccharide improves growth performance, muscle oxidative status, and meat quality in broilers under cyclic heat stress. J. Therm. Biol. 2018, 75, 106–111. [Google Scholar] [CrossRef] [PubMed]
- Farini, A.; Tripodi, L.; Villa, C.; Strati, F.; Facoetti, A.; Baselli, G.; Troisi, J.; Landolfi, A.; Lonati, C.; Molinaro, D.; et al. Microbiota dysbiosis influences immune system and muscle pathophysiology of dystrophin-deficient mice. EMBO Mol. Med. 2023, 15, e16244. [Google Scholar] [CrossRef]
- Ren, P.; Yue, H.; Tang, Q.; Wang, Y.; Xue, C. Astaxanthin slows down skeletal muscle atrophy in H22 tumor-bearing mice during sorafenib treatment by modulating the gut microbiota. Food Funct. 2024, 15, 543–558. [Google Scholar] [CrossRef] [PubMed]
- Roths, M.; Abeyta, M.A.; Wilson, B.; Rudolph, T.E.; Hudson, M.B.; Rhoads, R.P.; Baumgard, L.H.; Selsby, J.T. Effects of heat stress on markers of skeletal muscle proteolysis in dairy cattle. J. Dairy Sci. 2023, 106, 5825–5834. [Google Scholar] [CrossRef]
- Kim, W.S.; Daddam, J.R.; Keng, B.H.; Kim, J.; Kim, J. Heat shock protein 27 regulates myogenic and self-renewal potential of bovine satellite cells under heat stress. J. Anim. Sci. 2023, 101, skad303. [Google Scholar] [CrossRef] [PubMed]
- Lu, J.; Li, H.; Yu, D.; Zhao, P.; Liu, Y. Heat stress inhibits the proliferation and differentiation of myoblasts and is associated with damage to mitochondria. Front. Cell Dev. Biol. 2023, 11, 1171506. [Google Scholar] [CrossRef]
- Ganesan, S.; Summers, C.M.; Pearce, S.C.; Gabler, N.K.; Valentine, R.J.; Baumgard, L.H.; Rhoads, R.P.; Selsby, J.T. Short-term heat stress causes altered intracellular signaling in oxidative skeletal muscle. J. Anim. Sci. 2017, 95, 2438–2451. [Google Scholar] [CrossRef] [PubMed]
- Gao, C.-Q.; Zhao, Y.-L.; Li, H.-C.; Sui, W.-G.; Yan, H.-C.; Wang, X.-Q. Heat stress inhibits proliferation, promotes growth, and induces apoptosis in cultured Lantang swine skeletal muscle satellite cells. J. Zhejiang Univ. Sci. B 2015, 16, 549–559. [Google Scholar] [CrossRef]
- Thakur, S.S.; James, J.L.; Cranna, N.J.; Chhen, V.L.; Swiderski, K.; Ryall, J.G.; Lynch, G.S. Expression and localization of heat-shock proteins during skeletal muscle cell proliferation and differentiation and the impact of heat stress. Cell Stress Chaperones 2019, 24, 749–761. [Google Scholar] [CrossRef]
- Brugaletta, G.; Teyssier, J.-R.; Rochell, S.J.; Dridi, S.; Sirri, F. A review of heat stress in chickens. Part, I. Insights into physiology and gut health. Front. Physiol. 2022, 13, 934381. [Google Scholar] [CrossRef] [PubMed]
- Liu, H.; Xi, Q.; Tan, S.; Qu, Y.; Meng, Q.; Zhang, Y.; Cheng, Y.; Wu, G. The metabolite butyrate produced by gut microbiota inhibits cachexia-associated skeletal muscle atrophy by regulating intestinal barrier function and macrophage polarization. Int. Immunopharmacol. 2023, 124, 111001. [Google Scholar] [CrossRef] [PubMed]
- Lu, H.; Su, S.; Ajuwon, K.M. Butyrate supplementation to gestating sows and piglets induces muscle and adipose tissue oxidative genes and improves growth performance. J. Anim. Sci. 2012, 90 (Suppl. S4), 430–432. [Google Scholar] [CrossRef]
- Ding, Y.; Wang, P.; Li, C.; Zhang, Y.; Yang, C.; Zhou, X.; Wang, X.; Su, Z.; Ming, W.; Zeng, L.; et al. Sodium Butyrate Induces Mitophagy and Apoptosis of Bovine Skeletal Muscle Satellite Cells through the Mammalian Target of Rapamycin Signaling Pathway. Int. J. Mol. Sci. 2023, 24, 13474. [Google Scholar] [CrossRef] [PubMed]
- Ganesan, S.; Pearce, S.C.; Gabler, N.K.; Baumgard, L.H.; Rhoads, R.P.; Selsby, J.T. Short-term heat stress results in increased apoptotic signaling and autophagy in oxidative skeletal muscle in Sus scrofa. J. Therm. Biol. 2018, 72, 73–80. [Google Scholar] [CrossRef]
- Tang, G.; Du, Y.; Guan, H.; Jia, J.; Zhu, N.; Shi, Y.; Rong, S.; Yuan, W. Butyrate ameliorates skeletal muscle atrophy in diabetic nephropathy by enhancing gut barrier function and FFA2-mediated PI3K/Akt/mTOR signals. Br. J. Pharmacol. 2022, 179, 159–178. [Google Scholar] [CrossRef]
- Zhou, D.; Pan, Q.; Xin, F.-Z.; Zhang, R.-N.; He, C.-X.; Chen, G.-Y.; Liu, C.; Chen, Y.-W.; Fan, J.-G. Sodium butyrate attenuates high-fat diet-induced steatohepatitis in mice by improving gut microbiota and gastrointestinal barrier. World J. Gastroenterol. 2017, 23, 60–75. [Google Scholar] [CrossRef] [PubMed]
- Hu, C.; Zeng, D.; Huang, Y.; Deng, Q.; Liu, S.; Zhou, W.; Zhou, W. Sodium Butyrate Ameliorates Atopic Dermatitis-Induced Inflammation by Inhibiting HDAC3-Mediated STAT1 and NF-κB Pathway. Inflammation 2024, 47, 989–1001. [Google Scholar] [CrossRef] [PubMed]
- Li, Y.; Li, H.; Wang, R.; Yu, Y.; Liu, X.; Tian, Z. Protective effect of sodium butyrate on intestinal barrier damage and uric acid reduction in hyperuricemia mice. Biomed. Pharmacother. Biomed. Pharmacother. 2023, 161, 114568. [Google Scholar] [CrossRef] [PubMed]
- Chen, S.; Zhou, Y.; Chen, Y.; Gu, J. fastp: An ultra-fast all-in-one FASTQ preprocessor. Bioinformatics 2018, 34, i884–i890. [Google Scholar] [CrossRef]
- Edgar, R.C. UPARSE: Highly accurate OTU sequences from microbial amplicon reads. Nat. Methods 2013, 10, 996–998. [Google Scholar] [CrossRef]
- Edgar, R.C.; Haas, B.J.; Clemente, J.C.; Quince, C.; Knight, R. UCHIME improves sensitivity and speed of chimera detection. Bioinformatics 2011, 27, 2194–2200. [Google Scholar] [CrossRef]
- Caporaso, J.G.; Kuczynski, J.; Stombaugh, J.; Bittinger, K.; Bushman, F.D.; Costello, E.K.; Fierer, N.; Peña, A.G.; Goodrich, J.K.; Gordon, J.I.; et al. QIIME allows analysis of high-throughput community sequencing data. Nat. Methods 2010, 7, 335–336. [Google Scholar] [CrossRef] [PubMed]
- Bouchama, A.; Abuyassin, B.; Lehe, C.; Laitano, O.; Jay, O.; O’Connor, F.G.; Leon, L.R. Classic and exertional heatstroke. Nat. Rev. Dis. Primers 2022, 8, 8. [Google Scholar] [CrossRef]
- Yan, Z.; Liu, Y.-M.; Wu, W.-D.; Jiang, Y.; Zhuo, L.-B. Combined exposure of heat stress and ozone enhanced cognitive impairment via neuroinflammation and blood brain barrier disruption in male rats. Sci. Total Environ. 2023, 857, 159599. [Google Scholar] [CrossRef]
- Van, K.; Burns, J.L.; Monk, J.M. Effect of Short-Chain Fatty Acids on Inflammatory and Metabolic Function in an Obese Skeletal Muscle Cell Culture Model. Nutrients 2024, 16, 500. [Google Scholar] [CrossRef]
- Cao, Y.; Li, Y.; Han, W.; Jia, X.; Zhu, P.; Wei, B.; Cong, X.; Wang, Z. Sodium Butyrate Ameliorates Type 2 Diabetes-Related Sarcopenia Through IL-33-Independent ILC2s/IL-13/STAT3 Signaling Pathway. J. Inflamm. Res. 2023, 16, 343–358. [Google Scholar] [CrossRef]
- Chang, S.; Chen, X.; Huang, Z.; Chen, D.; Yu, B.; Chen, H.; He, J.; Luo, J.; Zheng, P.; Yu, J.; et al. Dietary Sodium Butyrate Supplementation Promotes Oxidative Fiber Formation in Mice. Anim. Biotechnol. 2018, 29, 212–215. [Google Scholar] [CrossRef]
- Frampton, J.; Murphy, K.G.; Frost, G.; Chambers, E.S. Short-chain fatty acids as potential regulators of skeletal muscle metabolism and function. Nat. Metab. 2020, 2, 840–848. [Google Scholar] [CrossRef]
- Zheng, Y.; Xie, T.; Li, S.; Wang, W.; Wang, Y.; Cao, Z.; Yang, H. Effects of Selenium as a Dietary Source on Performance, Inflammation, Cell Damage, and Reproduction of Livestock Induced by Heat Stress: A Review. Front. Immunol. 2021, 12, 820853. [Google Scholar] [CrossRef] [PubMed]
- Abdelqader, A.M.; Abuajamieh, M.; Hammad, H.M.; Al-Fataftah, A.R.A. Effects of dietary butyrate supplementation on intestinal integrity of heat-stressed cockerels. J. Anim. Physiol. Anim. Nutr. 2017, 101, 1115–1121. [Google Scholar] [CrossRef]
- Kamanga-Sollo, E.; Pampusch, M.S.; White, M.E.; Hathaway, M.R.; Dayton, W.R. Effects of heat stress on proliferation, protein turnover, and abundance of heat shock protein messenger ribonucleic acid in cultured porcine muscle satellite cells. J. Anim. Sci. 2011, 89, 3473–3480. [Google Scholar] [CrossRef] [PubMed]
- Kaushik, R.; Goel, A.; Rout, P.K. Differential expression and regulation of HSP70 gene during growth phase in ruminants in response to heat stress. Sci. Rep. 2022, 12, 18310. [Google Scholar] [CrossRef]
- Gao, J.; Yang, P.; Cui, Y.; Meng, Q.; Feng, Y.; Hao, Y.; Liu, J.; Piao, X.; Gu, X. Identification of Metabonomics Changes in Longissimus Dorsi Muscle of Finishing Pigs Following Heat Stress through LC-MS/MS-Based Metabonomics Method. Animals 2020, 10, 129. [Google Scholar] [CrossRef] [PubMed]
- Huang, Y.; Gao, S.; Jun, G.; Zhao, R.; Yang, X. Supplementing the maternal diet of rats with butyrate enhances mitochondrial biogenesis in the skeletal muscles of weaned offspring. Br. J. Nutr. 2017, 117, 12–20. [Google Scholar] [CrossRef] [PubMed]
- Jing, J.; Wang, J.; Xiang, X.; Yin, S.; Tang, J.; Wang, L.; Jia, G.; Liu, G.; Chen, X.; Tian, G.; et al. Selenomethionine alleviates chronic heat stress-induced breast muscle injury and poor meat quality in broilers via relieving mitochondrial dysfunction and endoplasmic reticulum stress. Anim. Nutr. 2024, 16, 363–375. [Google Scholar] [CrossRef] [PubMed]
- Cruzen, S.M.; Baumgard, L.H.; Gabler, N.K.; Pearce, S.C.; Lonergan, S.M. Temporal proteomic response to acute heat stress in the porcine muscle sarcoplasm. J. Anim. Sci. 2017, 95, 3961–3971. [Google Scholar] [CrossRef]
- Yamaguchi, T.; Suzuki, T.; Arai, H.; Tanabe, S.; Atomi, Y. Continuous mild heat stress induces differentiation of mammalian myoblasts, shifting fiber type from fast to slow. Am. J. Physiol. Cell Physiol. 2010, 298, C140–C148. [Google Scholar] [CrossRef]
- Li, Y.; Chen, X.; He, J.; Zheng, P.; Luo, Y.; Yu, B.; Chen, D.; Huang, Z. Grape seed proanthocyanidin extract promotes skeletal muscle fiber type transformation through modulation of cecal microbiota and enhanced butyric acid production. J. Food Sci. 2024, 89, 3788–3801. [Google Scholar] [CrossRef]
- Ganesan, S.; Brownstein, A.J.; Pearce, S.C.; Hudson, M.B.; Gabler, N.K.; Baumgard, L.H.; Rhoads, R.P.; Selsby, J.T. Prolonged environment-induced hyperthermia alters autophagy in oxidative skeletal muscle in Sus scrofa. J. Therm. Biol. 2018, 74, 160–169. [Google Scholar] [CrossRef] [PubMed]






| Name | Forward (5′-3′) | Reverse (5′-3′) | 
|---|---|---|
| Pax7 | CCTGGGCGACAAAGGGAA | AGCTGCTCGGCTGTGAACG | 
| MyoG | AACTACCTTCCTGTCCACCTTC | CACAGACTTCCTCTTACACACCT | 
| MyoD | GAATGGCTACGACACCGCCTACTAC | ACGGGGTCTGGGTTCCCTGTT | 
| Atg5 | TGTGCTTCGAGATGTGTGGTT | ACCAACGTCAAATAGCTGACTC | 
| Atg7 | TGACCTTCGCGGACCTAAAGA | CCCGGATTAGAGGGATGCTC | 
| Atg12 | TAAACTGGTGGCCTCGGAAC | CCATCACTGCCAAAACACTCA | 
| Beclin1 | ATGGAGGGGTCTAAGGCGTC | TGGGCTGTGGTAAGTAATGGA | 
| mTOR | GGCACACATTTGAAGAAGCAG | CTCGTTGAGGATCAGCAAGG | 
| GPR43 | ATCCTCCTGCTTAATCTGACCC | CGCACACGATCTTTGGTAGGT | 
| p62 | AGGATGGGGACTTGGTTGC | TCACAGATCACATTGGGGTGC | 
| Lamp1 | TGCTCCGGGATGCCACTAT | TGTTGTCCTTTTTCAGGTAGGTG | 
| β-actin | TTGCTGACAGGATGCAGAAG | ACATCTGCTGGAAGGTGGAC | 
| Disclaimer/Publisher’s Note: The statements, opinions and data contained in all publications are solely those of the individual author(s) and contributor(s) and not of MDPI and/or the editor(s). MDPI and/or the editor(s) disclaim responsibility for any injury to people or property resulting from any ideas, methods, instructions or products referred to in the content. | 
© 2025 by the authors. Licensee MDPI, Basel, Switzerland. This article is an open access article distributed under the terms and conditions of the Creative Commons Attribution (CC BY) license (https://creativecommons.org/licenses/by/4.0/).
Share and Cite
Lu, J.; Li, C.; Zhao, T.; Li, F.; Yao, Z.; Dong, Y.; Gong, Z.; Yan, Y.; Luo, X.; Wang, H. Sodium Butyrate Alleviates Heat Stress-Induced Oxidative Stress and Skeletal Muscle Homeostasis Disruption by Promoting Autophagy in Mice. Nutrients 2025, 17, 696. https://doi.org/10.3390/nu17040696
Lu J, Li C, Zhao T, Li F, Yao Z, Dong Y, Gong Z, Yan Y, Luo X, Wang H. Sodium Butyrate Alleviates Heat Stress-Induced Oxidative Stress and Skeletal Muscle Homeostasis Disruption by Promoting Autophagy in Mice. Nutrients. 2025; 17(4):696. https://doi.org/10.3390/nu17040696
Chicago/Turabian StyleLu, Jiayin, Chaoyue Li, Tong Zhao, Fengyang Li, Zhichao Yao, Yajie Dong, Zeen Gong, Yi Yan, Xiaomao Luo, and Haidong Wang. 2025. "Sodium Butyrate Alleviates Heat Stress-Induced Oxidative Stress and Skeletal Muscle Homeostasis Disruption by Promoting Autophagy in Mice" Nutrients 17, no. 4: 696. https://doi.org/10.3390/nu17040696
APA StyleLu, J., Li, C., Zhao, T., Li, F., Yao, Z., Dong, Y., Gong, Z., Yan, Y., Luo, X., & Wang, H. (2025). Sodium Butyrate Alleviates Heat Stress-Induced Oxidative Stress and Skeletal Muscle Homeostasis Disruption by Promoting Autophagy in Mice. Nutrients, 17(4), 696. https://doi.org/10.3390/nu17040696
 
        


 
                         
       