Next Article in Journal
Longitudinal Association of Coffee and Tea Consumption with Bone Mineral Density in Older Women: A 10-Year Repeated-Measures Analysis in the Study of Osteoporotic Fractures
Previous Article in Journal
Macronutrient, Micronutrient Supplementation and Monitoring for Patients on GLP-1 Agonists: Can We Learn from Metabolic and Bariatric Surgery?
 
 
Font Type:
Arial Georgia Verdana
Font Size:
Aa Aa Aa
Line Spacing:
Column Width:
Background:
Article

Effects of Chronic Moderate Alcohol Intake on Metabolic Phenotypes and Gut Microbiota in Lean and Obese Mice with Distinct Dietary Structures

1
CAMS Key Laboratory of Antiviral Drug Research, Institute of Medicinal Biotechnology, Chinese Academy of Medical Sciences & Peking Union Medical College, Beijing 100050, China
2
Key Laboratory of Biotechnology of Antibiotics, The National Health and Family Planning Commission (NHFPC), Institute of Medicinal Biotechnology, Chinese Academy of Medical Sciences & Peking Union Medical College, Beijing 100050, China
3
State Key Laboratory of Bioactive Substance and Function of Natural Medicines, Institute of Medicinal Biotechnology, Chinese Academy of Medical Sciences & Peking Union Medical College, Beijing 100050, China
*
Authors to whom correspondence should be addressed.
These authors contributed equally to this work.
Nutrients 2025, 17(23), 3658; https://doi.org/10.3390/nu17233658 (registering DOI)
Submission received: 14 October 2025 / Revised: 20 November 2025 / Accepted: 21 November 2025 / Published: 23 November 2025
(This article belongs to the Section Prebiotics and Probiotics)

Abstract

Background: The 2023 Delphi consensus defined metabolic and alcohol-associated liver disease (MetALD), distinguishing between alcohol abuse and moderate consumption. Although alcohol abuse is known to accelerate fatty liver disease progression, the health effects of chronic moderate alcohol intake under different dietary conditions remain unclear. This study aimed to evaluate the impact of moderate alcohol consumption on metabolic phenotypes and gut microbiota/metabolites in lean and obese mice and to propose a model approximating MetALD features. Methods: C57BL/6J mice were fed either a low-fat diet (LFD) or a high-fat diet (HFD) for 12 weeks, with access to 10% (v/v) alcohol in drinking water. Systemic metabolic parameters, liver histopathology, inflammatory and fibrotic markers, gut microbiota composition, and the fecal metabolome were assessed. Results: In LFD-fed mice, 10% alcohol intake induced multiple metabolic alterations, including elevated serum triglycerides, reduced fasting blood glucose, and changes in hepatic lipid metabolism along with steatosis and inflammation—though further studies are required to confirm causality. When combined with HFD, alcohol did not significantly exacerbate most glucose/lipid metabolic disorders but markedly increased hepatic inflammatory cell infiltration and fibrosis progression. Alcohol consistently increased gut microbial α-diversity in both dietary groups, while downregulating beneficial metabolites such as amino acids (e.g., glutamine, histidine), their derivatives, and short-chain fatty acids. Correlation analyses associated these microbial and metabolic changes with altered amino acid/cholesterol metabolism and inflammatory/fibrotic phenotypes, particularly under HFD conditions. Conclusions: These findings suggest that chronic moderate alcohol intake presents distinct risks in lean and obese individuals with different dietary structures.

1. Introduction

Steatotic liver disease (SLD) is a broad term that primarily encompasses metabolic dysfunction-associated steatotic liver disease (MASLD) and alcohol-associated liver disease (ALD) [1,2], representing the leading cause of chronic liver disease worldwide [3,4]. The recent 2023 Delphi consensus established the term MASLD to replace nonalcoholic fatty liver disease (NAFLD) [5]. Concurrently, metabolic and alcohol-associated liver disease (MetALD) was also proposed to define individuals with metabolic dysfunction who intake moderate amounts of alcohol (20–50 g/day for females and 30–60 g/day for males) [5,6]. In contrast, alcohol-associated liver disease (ALD) is characterized by heavier alcohol intake (>50 g/day for females; >60 g/day for males) [5]. This refined classification distinguished liver injury primarily driven by heavy alcohol consumption (ALD) from that involving a combination of metabolic dysfunction and moderate alcohol intake. However, the beneficial or harmful impact of moderate alcohol consumption on the progression of metabolic diseases remains controversial [7,8,9,10,11], although animal studies conducted under specific experimental conditions and most clinical studies focusing on alcoholic populations suggest that it may significantly accelerate disease progression [12,13,14].
Existing rodent models for MetALD typically employ ad libitum drinking water with alcohol, along with weekly alcohol binges, or high alcohol concentrations (e.g., 20% v/v in water) administered via gavage [15,16], which exceeded the alcohol dose relevant to MetALD and potentially caused stress or mortality [9,12]. To specifically model the chronic and moderate alcohol exposure characteristic of MetALD, we developed a murine model utilizing ad libitum 10% (v/v) alcohol in drinking water without gavage, alongside a low or high-fat diet (LFD or HFD) for 12 weeks. Generally, a 30–60 g/day alcohol intake in male MetALD patients approximately corresponds to 6–12 g/kg/day in mice. Our three weeks of pre-experimental trials using a 10% (v/v) ethanol solution in adult C57BL/6J mice yielded approximately 10 g/kg/day of alcohol intake, based on the guidelines for converting animal doses to human equivalent doses by body surface area [17]. Consequently, we employed this condition to induce MetALD and investigated the role of 10% alcohol on metabolic phenotypes and gut microbiota/metabolites in LFD or HFD-fed mice, providing a comprehensive risk assessment of chronic moderate alcohol intake for populations with distinct dietary structures.

2. Materials and Methods

2.1. Animal Experiments

C57BL/6J male mice (weighing 20–22 g, SPF grade) were obtained from SPF Biotechnology Co., Ltd. (Beijing, China) and kept in a controlled barrier environment with consistent temperature, humidity, and lighting conditions (12 h light and 12 h dark). After one week of adaptation, mice were randomly divided into four groups (n = 10): (1) LFD group (10 kcal% fat, D12450J, Research Diets, New Brunswick, NJ, USA); (2) LFD+EtOH group (fed with 10% EtOH in drinking water; (3) HFD group (60 kcal% fat, D12492, Research Diets, USA); (4) HFD+EtOH (fed with 10% EtOH in drinking water). Body weight and food consumption were recorded weekly. One day prior to the endpoint, body fat mass was measured using quantitative magnetic resonance (QMR06-090H, Niumag, Suzhou, China). Fasting and non-fasting blood glucose levels were monitored via tail vein blood sampling with a glucose meter (ACCU-CHEK Performa, Roche Diabetes Care GmbH, Mannheim, Germany). Upon termination, mice were anesthetized. Blood samples and liver tissues were then collected. The liver samples were either snap-frozen in liquid nitrogen or fixed in 4% paraformaldehyde (#G1101, Servicebio, Wuhan, China) for subsequent histological analysis. Specifically, all investigators conducting sample collection, biochemical assays, histological analyses, and data statistics were blinded to group identities until all experimental measurements and preliminary data analysis were completed. The animal experiments were approved by the Institutional Animal Care and Use Committee of Chinese Academy of the Institute of Medicinal Biotechnology & Chinese Academy of Medical Sciences and conducted in accordance with the Guide for the Care and Use of Laboratory Animals. This section adheres to ARRIVE Guidelines 2.0 [18].

2.2. Health Monitoring and Exclusion Criteria

All mice were monitored daily for signs of distress and weekly for body weight. Pre-defined humane endpoints for exclusion from the study included (1) sustained body weight loss exceeding 20% of peak body weight; (2) severe lethargy, hunched posture, or inability to access food and water. Following the drinking of ethanol-containing water, one mouse in the LFD+EtOH group and two mice in the HFD+EtOH group met these criteria due to severe intolerance and were euthanized. Consequently, the final group sizes for all analyses were: LFD (n = 10), LFD+EtOH (n = 9), HFD (n = 10), HFD+EtOH (n = 8).

2.3. Analysis of Biochemical Parameters

Following the centrifugation of blood samples at a force of 2500× g for a duration of 10 min, the serum was carefully collected to facilitate subsequent biochemical analyses. The analysis involved measuring serum levels of various biomarkers, specifically alanine transaminase (ALT, C009-2-1), aspartate transaminase (AST, C010-2-1), triglycerides (TG, A110-1-1), and total cholesterol (CHO, A111-1-1). These measurements were conducted using commercially available assay kits sourced from the Nanjing Jiancheng Bioengineering Institute, located in Nanjing, China. Additionally, the concentration of insulin in the serum was assessed using a mouse insulin enzyme-linked immunosorbent assay (ELISA) kit (SEKM-0141, Solarbio, Beijing, China). To evaluate insulin resistance, the homeostasis model assessment-2 (HOMA2) index was employed, which can be calculated using the online tool available at the University of Oxford’s website (https://www.dtu.ox.ac.uk/homacalculator/ (accessed on 30 May 2025).). In terms of hepatic biochemistry analysis, liver tissues were homogenized to prepare for further analysis. Triglycerides and cholesterol levels were subsequently measured through the utilization of assay kits, adhering to the specific instructions provided by the manufacturers. To prepare liver homogenates, a lysis buffer was used, which was supplemented with a protease inhibitor cocktail (C0001, Targetmol, Boston, MA, USA) to protect the integrity of the proteins during the extraction process. Furthermore, the total protein concentration within these samples was quantified using a BCA protein assay kit (23225, Thermo Scientific, New York, NY, USA), ensuring accurate measurements for further investigation.

2.4. Histological Analysis

Hepatic histopathological features, including steatosis, ballooning degeneration, and inflammation, were evaluated by hematoxylin and eosin (H&E) staining. The severity was graded using the NAFLD Activity Score (NAS) system [19,20], which assesses steatosis (0–3), hepatocyte ballooning (0–2), and lobular inflammation (0–3). Liver fibrosis was examined by Masson’s trichrome staining, and the collagen area fraction was quantified using ImageJ software version 1.48. Lipid accumulation in the liver was further assessed by Oil Red O (ORO) staining on frozen sections. To evaluate hepatic inflammation, immunohistochemical (IHC) staining was performed using antibodies against the macrophage marker F4/80 (GB113373, Servicebio, Wuhan, China) and the neutrophil marker CD11b (GB11058, Servicebio, Wuhan, China).

2.5. 16S rRNA Gene Sequencing

Gut microbiota analysis was conducted on collected mouse fecal samples (n = 5) via 16S rRNA gene sequencing (Wuhan Metware Metabolism Biotechnology Co., Ltd., Wuhan, China). Following DNA extraction and purification from feces, the V3–V4 hypervariable region was amplified with modified primers. Libraries were constructed with a TruSeq DNA PCR-Free Sample Preparation Kit (20041794, Illumina, San Diego, CA, USA), while the library quality was evaluated using a Qubit 2.0 Fluorometer (Thermo Scientific) and an Agilent Bioanalyzer 2100 system. Sequencing was conducted on an Illumina NovaSeq platform. For statistical analysis, the nonparametric Kruskal–Wallis rank-sum test was employed to identify differentially abundant microbiota taxa among groups. Linear Discriminant Analysis Effect Size (LEfSe) was utilized to detect group-specific features. Random forest analysis (R package “varSelRF” version 4.3.2) was performed through bootstrap resampling to model group differences, with mean decrease accuracy used to assess variable importance. Spearman’s correlation-based hierarchical clustering of differential microbiota and metabolites was executed, and heatmaps were created with the Complex Heatmap package in R (version 4.3.2).

2.6. Targeted Metabolomics Analysis

Fecal samples of 5 mice in each group were used to conduct an analysis of gut metabolomics utilizing targeted sequencing of 700 metabolites (T700). Metabolomic analysis was performed using liquid chromatography–tandem mass spectrometry (LC-MS/MS). A custom Metware Database (MWDB) provided by Wuhan Metware Biotechnology Co. (Wuhan, China) supported the data analysis. Quantitative MS data were acquired in multiple reaction monitoring (MRM) mode on a QTRAP 6500+ triple quadrupole mass spectrometer (SCIEX, Framingham, MA, USA). Chromatographic peaks were processed and integrated using MultiQuant 3.0.3 software (SCIEX, USA), with reference to retention times and peak shapes from standard samples. Metabolite concentrations were determined by applying linear equations derived from standard curves to the integrated peak areas. The resulting dataset was subjected to extensive statistical evaluation, incorporating principal component analysis (PCA), orthogonal partial least squares discriminant analysis (OPLS-DA), and clustering analysis. Differentially identified metabolites were examined to reveal notable alterations in metabolic profiles.

2.7. RNA Extraction and Real-Time Quantitative PCR

Frozen liver tissues stored in liquid nitrogen were thawed on ice, and total RNA was extracted using the RaPure Total RNA Kit (R4011, Magen, Guangzhou, China). qRT-PCR was performed using the HiScript II One Step qRT-PCR SYBR Green Kit (Q221-01, Vazyme, Nanjing, China) with gene-specific primers listed in Table S2 [21,22]. The mRNA expression levels of target genes were normalized to glyceraldehyde-3-phosphate dehydrogenase (Gapdh), and calculated using the ΔΔCt method.

2.8. Statistical Analyses

The results are shown as mean ± standard deviation (SD) or as representative figures. The Shapiro–Wilk test was used to assess normality. For datasets that met the normality assumption, a one-way analysis of variance (ANOVA) was conducted. When the ANOVA indicated a significant difference, the Student–Newman–Keuls (SNK) post hoc test was employed to control for Type I errors across multiple pairwise comparisons. For data that violated the normality assumption, the nonparametric Kruskal–Wallis H test was used, followed by Dunn’s post hoc test for pairwise comparisons. All analyses were conducted using GraphPad Prism 8 software. Statistical significance was defined as * p < 0.05 and ** p < 0.01.

3. Results and Discussion

3.1. The Effect of Moderate Alcohol Intake on Basic Phenotypes in LFD or HFD-Fed Mice

To establish the MetALD mice model and investigate the effects of chronic moderate alcohol intake on basic metabolic phenotypes, mice were fed with LFD or HFD for 12 weeks, with or without the addition of 10% alcohol (v/v, EtOH) in their drinking water (Figure 1A). Notably, after 8 weeks of alcohol consumption, one mouse (10%) in the LFD+EtOH group and two mice (20%) in the HFD+EtOH group exhibited intolerance, resulting in sudden weight loss and subsequent exclusion from the study. By week 12, elevated blood alcohol levels in both LFD and HFD-fed mice confirmed successful alcohol consumption (Figure 1B). Predictably, the HFD group showed a significantly increased body weight, while alcohol intake slightly decreased the body weight in both LFD and HFD-fed mice, although with no statistically significant difference (Figure 1C). This may be attributed to the reduction in food intake observed in the corresponding groups throughout the experiment (Figure 1D). Compared to the LFD or HFD groups, alcohol consumption significantly elevated liver weight (Figure 1E) and index (Figure 1F). Additionally, the HFD resulted in a high Lee’s index, increased body fat, and decreased lean mass, whereas alcohol intake did not induce significant changes in these indicators in either LFD or HFD-fed mice (Figure 1G–I). Overall, following chronic moderate alcohol exposure, the mouse model partially reproduces features consistent with MetALD, exhibiting moderate changes in basic metabolic phenotypes, a slight decrease in body weight and food intake, alongside an increase in liver weight and liver index.

3.2. The Effect of Moderate Alcohol Intake on Hyperlipidemia and Insulin Resistance in LFD or HFD-Fed Mice

MetALD is usually accompanied by hyperlipidemia and insulin resistance. In this study, feeding a high-fat diet significantly increased serum TG, serum CHO, non-fasting and fasting blood glucose, fasting insulin, and the insulin resistance index HOMA2-IR compared to the LFD group (Figure 2A–F). Overall, moderate alcohol consumption in HFD-fed mice did not result in significant changes in these indicators (Figure 2A–F), suggesting that a high-fat diet might potentially obscure the effects of moderate alcohol intake. Notably, although moderate alcohol had no evident impact on serum CHO (Figure 2B), non-fasting blood glucose (Figure 2C), fasting insulin (Figure 2E), and HOMA2-IR index (Figure 2F), we did observe that it induced higher serum TG levels (Figure 2A) and lower fasting glucose levels (Figure 2D). These findings highlight that dysfunctional glucose and lipid metabolism are principally attributed to chronic, moderate alcohol consumption in lean individuals who consume alcohol exclusively. In contrast, in obese individuals, it is primarily driven by a high-energy diet.

3.3. The Effects of Moderate Alcohol Intake on Hepatic Steatohepatitis and Liver Injury

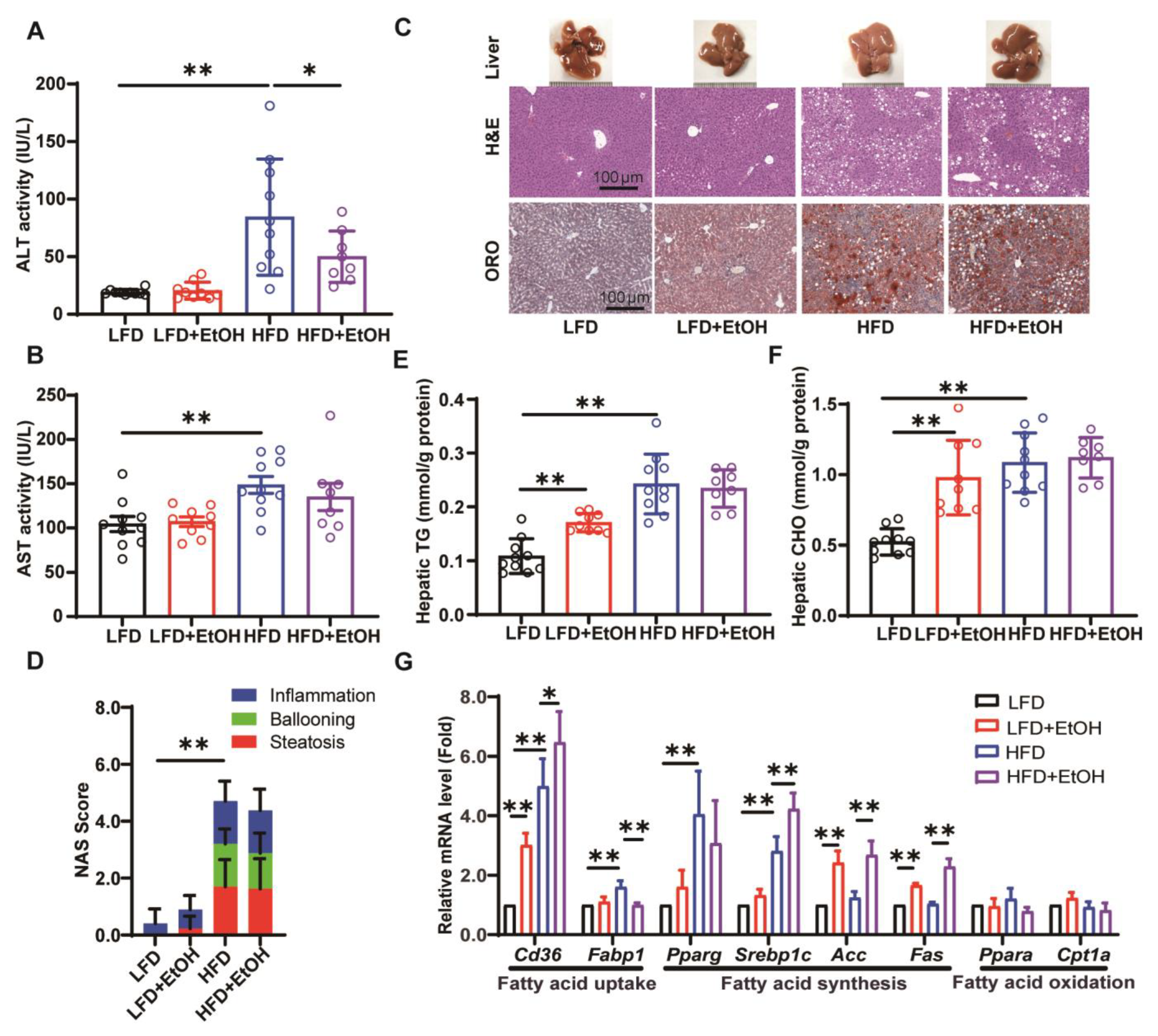
The effect of moderate alcohol intake on the severity of hepatic steatohepatitis and liver injury in mice fed with LFD or HFD was further evaluated. The HFD significantly raised serum ALT (Figure 3A) and AST (Figure 3B) levels, indicating aggravated liver injury. Conversely, alcohol intake resulted in a significant decrease in serum ALT levels (Figure 3A) and a relevant decrease in AST levels (Figure 3B) in HFD-fed mice, while LFD-fed mice showed no apparent changes. According to previous reports, this may be because moderate alcohol consumption reduces hepatic apoptosis, thereby lowering ALT levels [7,23]. The observed decrease in serum ALT levels in alcohol-fed groups, despite the presence of steatosis, underscores the complex and sometimes non-linear relationship between alcohol consumption and conventional liver injury biomarkers. This pattern, noted in some studies of early-stage metabolic liver disease [7,23,24], suggests that ALT alone may not fully capture the underlying hepatic stress in this specific context, highlighting the importance of correlating biochemical data with histological findings. Histopathologically, mice in the LFD+EtOH group exhibited an increase in liver stiffness, and slight hepatic steatosis and inflammation compared to the LFD group (Figure 3C). The HFD group exhibited marked liver enlargement, steatosis, inflammation, and ballooning; however, alcohol had minimal impact on these parameters in HFD-fed mice (Figure 3C). The NAFLD Activity Score (NAS) further corroborated these findings (Figure 3D). Hepatic TG and total CHO levels in HFD-fed mice were elevated compared to those in LFD-fed mice, and alcohol significantly increased them in the LFD but not HFD-fed mice (Figure 3E,F). This further verifies the conclusion that a high-fat diet, but not moderate alcohol consumption, is the primary factor contributing to dysfunction in glucose and lipid metabolism. Regarding metabolism-related gene expression, the results indicated that alcohol enhanced the expression of lipid uptake-related gene Cd36 and lipid synthesis-related genes Acc and Fas in both the LFD and HFD-fed mice, while having minimal effect on genes related to fatty acid oxidation (Figure 3G). Meanwhile, alcohol also enhanced the mRNA level of Srebp1c but decreased the Fabp1 in HFD-fed mice. These changes may explain the mild steatosis in the LFD+EtOH group, while the lack of more severe steatosis in the HFD+EtOH group is possibly because the HFD itself alters the expression of lipid metabolism-related genes, thereby masking the effects of alcohol. In summary, we observed that moderate alcohol intake slightly induced hepatic steatosis and inflammation in LFD-fed mice with higher expression of lipid uptake and lipid synthesis-related genes. However, it did not obviously worsen hepatic steatohepatitis in HFD-fed mice but exhibited a decrease in transaminase levels.

3.4. The Effects of Moderate Alcohol Intake on Inflammation and Fibrosis

Excessive accumulation of dietary lipids within hepatocytes induces hepatic steatosis, oxidative stress, and inflammatory cascades [22,25]. To evaluate the inflammatory status, we assessed the infiltration of neutrophils and macrophages in the liver by immunohistochemical staining and inflammatory gene expression by qRT-PCR. Compared to the LFD group, the protein expression of neutrophil marker CD11b (Figure 4A), macrophage marker F4/80 (Figure 4B), as well as the hepatic mRNA expression of inflammatory gene Tnfα and Ccl2 (Figure 4C) in the HFD group were significantly increased, suggesting a state of liver inflammation. Moderate alcohol consumption appeared to amplify the inflammation in HFD-fed mice, but merely exhibited a worsened tendency in LFD-fed mice (Figure 4A–C). Severe MetALD is accompanied by fibrosis, elevating the risk of hepatocellular carcinoma. Masson staining of liver tissues revealed that the HFD induced more severe liver fibrosis than the LFD, and alcohol significantly increased the fibrotic area, thus worsening the degree of liver fibrosis in HFD-fed mice (Figure 4D). The significant upregulation of pro-fibrotic genes, such as Col3a1, Acta2, and Timp1, in the HFD+EtOH group further verified its role (Figure 4E). However, we did not observe the evident fibrosis state in the LFD-fed mice after moderate alcohol intake for 12 weeks (Figure 4D,E). Collectively, these findings suggest that moderate alcohol intake exacerbates liver inflammation and fibrosis in HFD-fed mice while having minimal effect in LFD-fed mice, likely due to combined nutritional and alcohol-related drivers or better tolerance in healthy mice.

3.5. The Effects of Moderate Alcohol Intake on Gut Microbiota

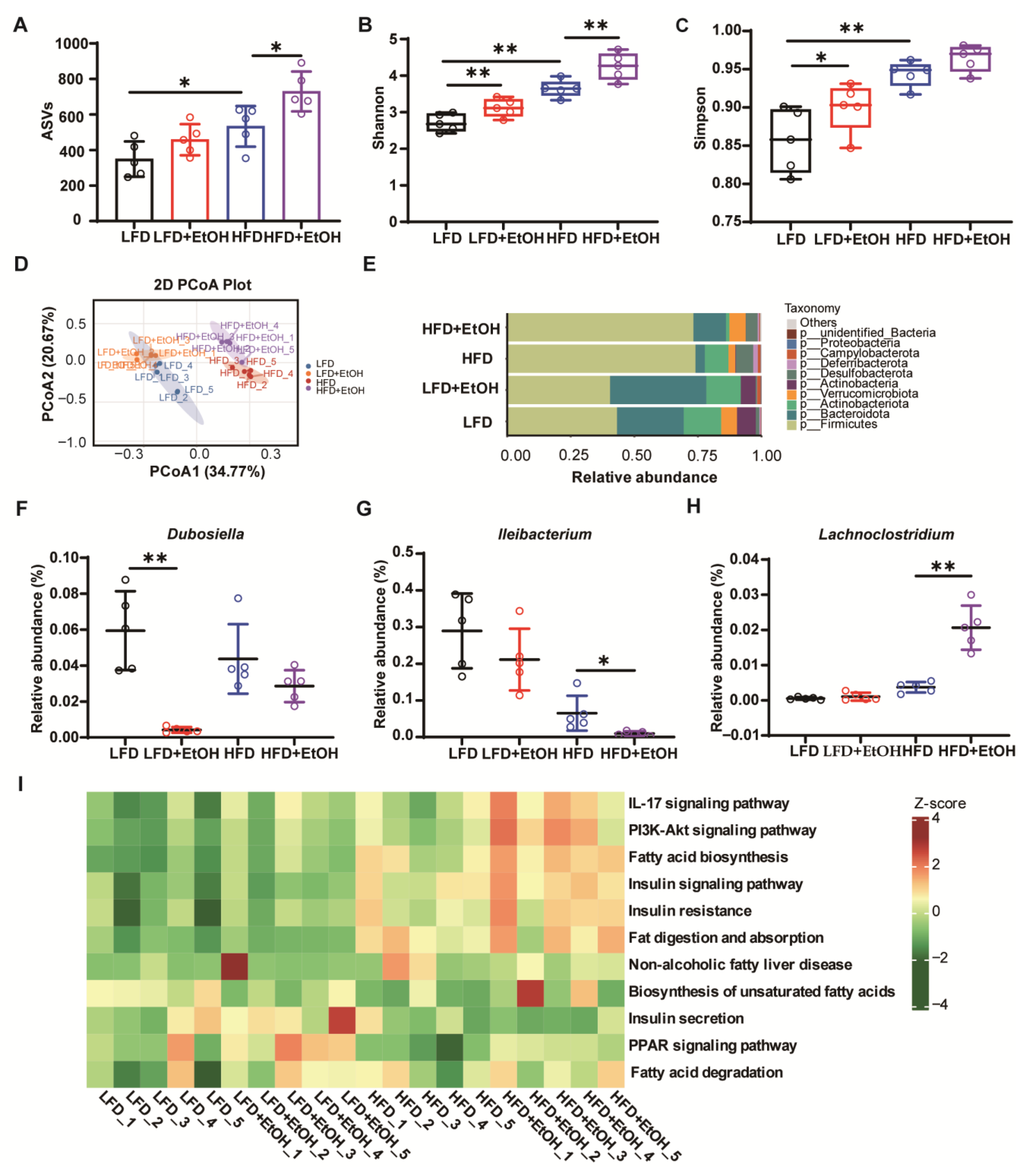
Gut microbiota usually maintains host homeostasis through its metabolites that continuously shape the host’s immune system and metabolic processes [26]. Therefore, we assessed the effects of moderate alcohol intake on gut microbiota using 16S rRNA sequencing. ASV (Amplicon Sequence Variant)-based analysis revealed that moderate alcohol consumption led to an increase in the number of ASVs in both LFD- and HFD-fed mice (Figure 5A), consistent with the upregulation of microbial α-diversity observed by the Shannon index (Figure 5B) and Simpson index (Figure 5C). Principal coordinates analysis (PCoA) demonstrated that the HFD evidently altered the gut microbiota community structure, while alcohol partially influenced it in both the LFD and HFD-fed mice (Figure 5D). At the phylum level, Bacteroidota was one of the dominant bacterial groups present in all groups, which has been reported to produce short-chain fatty acids to maintain intestinal health [27] and is negatively correlated with the degree of obesity [28,29]. In our study, the relative ratio of Bacteroidota clearly declined in the HFD group, while alcohol was observed to increase it in both LFD and particularly HFD-fed mice (Figure 5E). This alteration may partially explain the slightly decreased body weight after alcohol intake. Further analysis at the genus level revealed specific changes in gut microbiota. For example, the relative abundance of Dubosiella and Ileibacterium, both of which could produce short-chain fatty acids (SCFAs), was reported to decline in metabolic diseases [30,31,32,33], and all of them were decreased following alcohol intake in LFD and HFD-fed mice (Figure 5F,G). In contrast, Lachnoclostridium, which could produce trimethylamine to promote atherosclerosis [34], was further increased after alcohol consumption compared to the HFD group (Figure 5H). These changes may partially explain the association between inflammatory/fibrotic phenotypes and alcohol intake, particularly in the HFD+EtOH group. KEGG analysis also indicated that pathways related to inflammation, insulin signaling, and lipid metabolism were enriched in the HFD+EtOH group (Figure 5I). These findings suggest that moderate alcohol intake significantly alters the gut microbiota composition in both HFD and LFD groups, and specifically exacerbates inflammation and metabolic-related pathways when combined with HFD.

3.6. The Effect of Moderate Alcohol Intake on Gut Metabolites

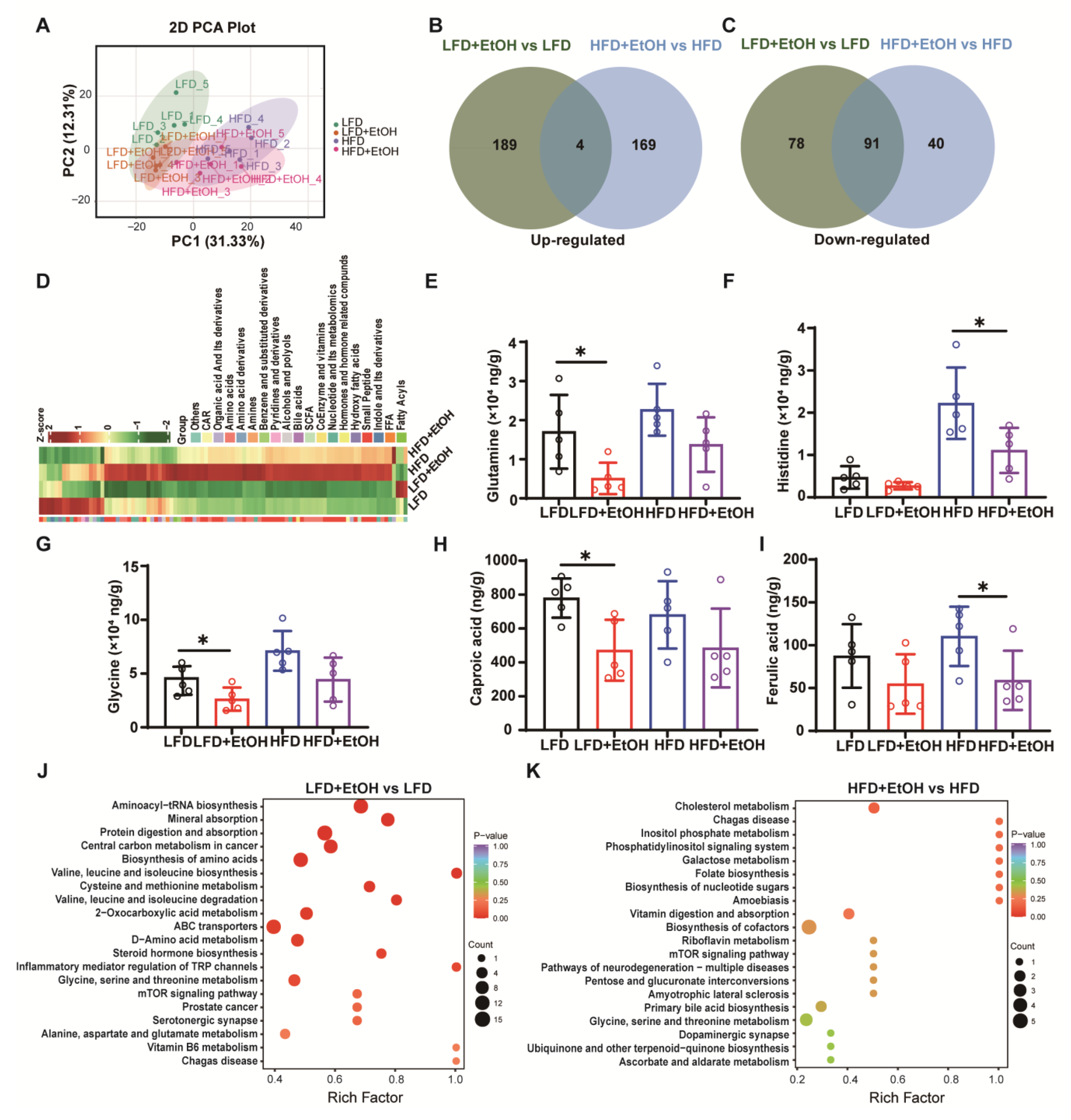
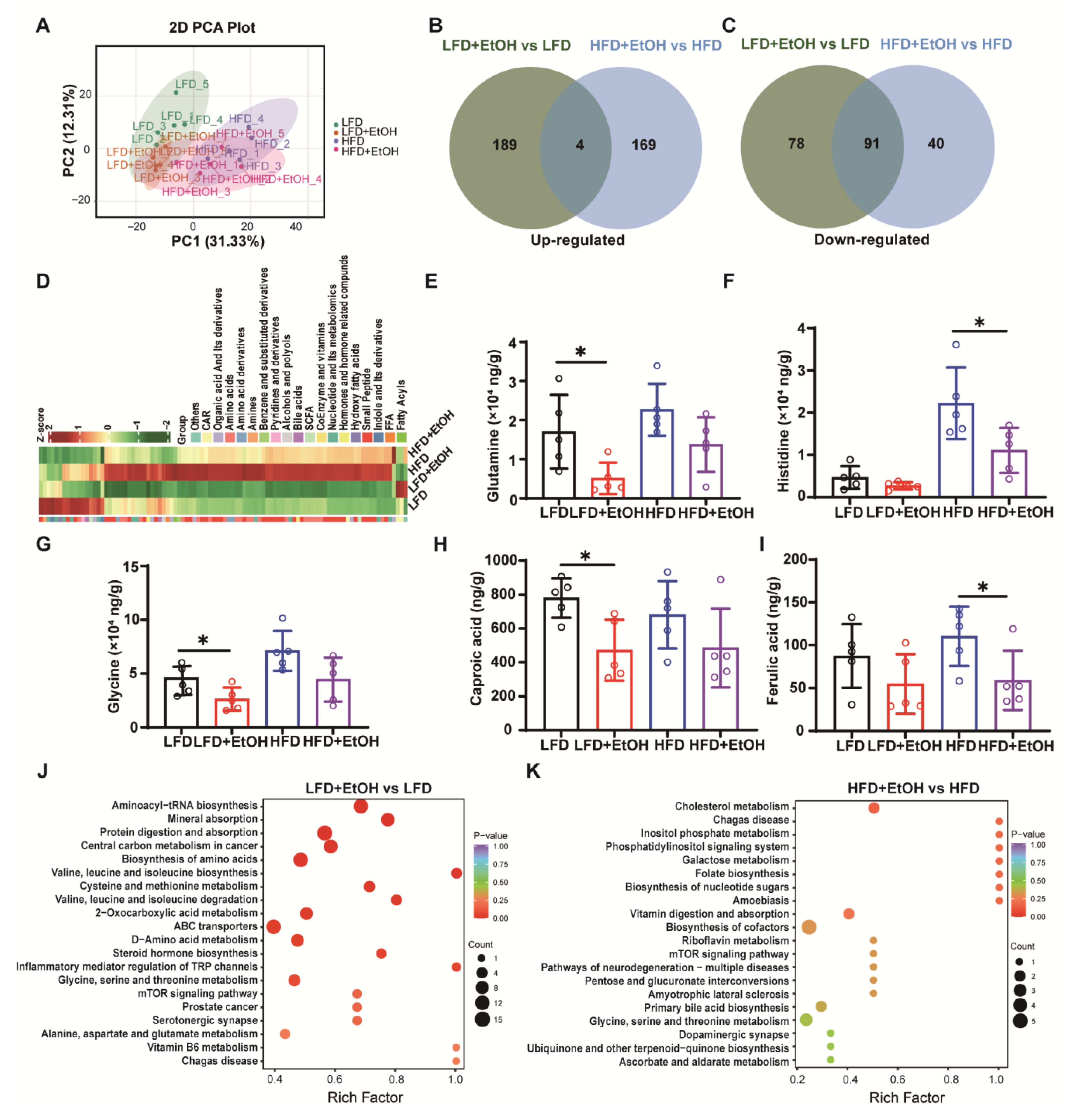
To further explore the effect of moderate alcohol intake on gut microbiota, we further analyzed the metabolites by targeted metabolomics methods. A total of 306 metabolites were detected, and PCA analysis showed that the HFD evidently altered gut metabolites, while alcohol partially changed them in both LFD and HFD-fed mice (Figure 6A). We set the fold change (FC) threshold of less than 0.75 or greater than 1.5 as the criterion for the screening of changed metabolites. The results showed that alcohol led to a total of 95 commonly altered metabolites in LFD and HFD-fed mice, including amino acids and their derivatives, short-chain fatty acids, and other metabolites (Table S1). Among these changed metabolites, 4 were commonly upregulated (Figure 6B), and 91 were downregulated (Figure 6C). The cluster heatmap clearly distinguished these shared altered metabolites (Figure 6D), indicating that alcohol consumption lowered most gut metabolite levels. Among the 95 commonly changed metabolites, glutamine was observed to decrease after alcohol intake (Figure 6E), both in LFD and HFD-fed mice. Previous studies have shown that glutamine can mediate anti-inflammatory effects via reduction in nuclear protein O-GlcNAcylation [35] and activating the Nrf2 pathway [36], and its decline may partially explain the varying degrees of inflammation exacerbation by alcohol in both LFD and HFD-fed mice. Additionally, the higher glutamine levels in HFD-fed mice—which enhance alcohol metabolism [37,38]—likely explain their lower blood alcohol concentrations compared to LFD-fed mice.
Moreover, histidine, a semi-essential amino acid, exhibits anti-inflammatory properties, whereas glycine scavenges free radicals produced during alcohol metabolism, thereby attenuating lipid peroxidation and hepatocyte damage [39]. SCFAs such as caproic acid reduce hepatic triglycerides, enhance insulin sensitivity, and suppress lipid synthesis genes [40], while ferulic acid inhibits lipid synthesis and exhibits anti-inflammatory effects [41,42]. All of the metabolites mentioned above were observed to decline or show a decreasing trend following alcohol consumption in LFD and HFD-fed mice (Figure 6F–I). These changes may contribute to the induction of lipid synthesis-related gene expression, exacerbation of inflammation, and fibrosis resulting from alcohol intake (Figure 3 and Figure 4). KEGG enrichment analysis of differential metabolites revealed that alcohol primarily affected amino acid metabolism in the LFD group (Figure 6J), whereas it predominantly influenced cholesterol metabolism in the HFD group (Figure 6K). This finding further suggests that moderate alcohol intake may exert a distinct physiological role in individuals with different dietary backgrounds, nutrition, or metabolic states.

4. Discussion

The updated conceptual framework, from NAFLD to MASLD, centers on a deeper understanding of diverse subpopulations and specific health risks [43,44,45]. While alcohol abuse is a well-admitted risk factor for fatty liver disease, the implications of chronic moderate alcohol intake—particularly under the newly proposed concept of MetALD—remain insufficiently clarified [5]. This study systematically evaluated the disease risks associated with chronic moderate alcohol consumption in mice across various dietary backgrounds, and established a translational MetALD mice model for preclinical evaluation (Figure 7). A key novel aspect of our approach is the integration of metabolomic and microbiome data, which provides multi-optic insight into how moderate alcohol remodels the gut-liver axis. We observed that moderate alcohol in LFD-fed mice caused only mild dyslipidemia and hepatic steatosis, without significant inflammatory or fibrotic worsening. Notably, in HFD-fed mice, alcohol did not exacerbate systemic glucose or lipid metabolism but markedly enhanced liver inflammation and fibrosis. Furthermore, long-term moderate alcohol intake markedly reshaped the gut microbial ecosystem, enhancing microbial diversity while downregulating some beneficial metabolites such as short-chain fatty acids. These microbiota/metabolites alterations were associated with an increased risk of worsened metabolic, inflammation, and pro-fibrotic outcomes, particularly under high-fat conditions. The main outcomes of the experimental model focusing on alcohol-treated lean and obese mice are summarized in Table S3.
Alcohol is a non-metabolic cause of fatty liver, and it also interacts with dietary factors for the progression or prognosis of multiple liver diseases [46,47,48]. Actually, the risk of moderate alcohol intake for fatty liver differs from that of extreme alcohol abuse. In this study, to avoid the mortality and stress of alcohol binges by gavage, the mice were given HFD and free alcohol solution (10% v/v) in drinking water (approximately 50 g/kg/day for males based on our pre-experimental trials) to establish a MetALD model, which simulated the clinical unbalanced diet nutrition and consumption of alcohol in MetALD patients (20–50 g/day for females and 30–60 g/day for males) [5]. It is noteworthy that, compared to the LFD-fed mice, the alcohol levels in the HFD-fed mice were slightly lower (Figure 1B), which aligns with previous reports regarding alcohol detection [49]. The model captures the core metabolic disturbances of MetALD, as the high-fat diet robustly induced hyperlipidemia and insulin resistance (Figure 2), mirroring the characteristic metabolic dysfunction in patients. The model also captures the specific impact of alcohol on lipid metabolism, as alcohol consumption significantly elevated serum TG and exacerbated hepatic steatosis in LFD-fed mice (Figure 2A and Figure 3), consistent with the known effect of alcohol to directly promote lipid metabolic disorders in the clinical MetALD phenotype. Generally, alcohol consumption exacerbates liver cell damage and leads to elevated serum transaminases. However, we did observe a slightly decreased serum ALT in the HFD+EtOH group and no changes in other groups after moderate alcohol intake (Figure 3A), which is consistent with previous reports [7,50]. We speculate that this may be related to the ratio of alcohol and HFD consumption, whereas long-term HFD intake might be more likely to induce liver injury than moderate alcohol intake. The pathogenesis of both MASLD and ALD is related to immune cell infiltration and innate immune response [51,52]. We also observed increased macrophage and neutrophil infiltration in the alcohol-treated mice (Figure 4A,B), confirming that alcohol can exacerbate activation of Kupffer cells and subsequent secretion of cytokines [53]. Regarding liver fibrosis, the administration of 10% alcohol in LFD-fed mice did not result in significant fibrosis. However, the combination of HFD with moderate alcohol intake led to notable fibrotic gene expression and histological alterations (Figure 4D,E), confirming the possibility of fibrosis induction within 12 weeks by the dual driver of diets and alcohol.
The gut microbiome plays key roles in metabolic diseases [54,55]. The fecal microbiota composition and biodiversity of HFD-fed mice were significantly increased compared with LFD-fed mice, aligning with previously reported data [56,57]. Additionally, these indicators further increased in the alcohol group, consistent with the findings that human alcohol drinkers had significantly higher gut microbial biodiversity than non-drinkers [58]. However, drinking patterns and sex influenced how ethanol consumption shaped the gut microbiome in mice [59,60]. Further analyses at the genus level revealed that certain bacteria, such as Dubosiella and Ileibacterium, whose abundances decreased in metabolic disease [32,33], also showed reductions following alcohol intake (Figure 5F,G). Conversely, Lachnoclostridium, associated with arteriosclerosis promotion [34], increased in the alcohol intake group (Figure 5H). Nevertheless, the apparent minimal impact of moderate alcohol consumption on metabolic parameters is likely masked by the more dominant effects of the high-fat diet. The functional enrichment of inflammatory pathways in the HFD group may be associated with alcohol’s alteration of the gut microbiota and its secondary metabolites, like bile acids [61]. However, this correlation also needs to be interpreted with caution. Accumulating evidence suggests that changes in the microbial community may not be an initial driver of disease, but rather an adaptive reorganization following an altered physiological environment in the host [62,63].
MetALD is frequently associated with host metabolic disorders, including lipid peroxidation, glucose metabolism, and amino acid metabolism. In this study, a widely targeted metabolomics analysis showed that ethanol exposure reduced several key metabolites: (1) Glutamine levels decreased following alcohol consumption (Figure 6E), which may exacerbate the inflammatory response [35,36]. (2) Anti-inflammatory amino acids, such as histidine and glycine (Figure 6F,G), showed a decline, indicating heightened inflammatory response [39]. (3) The lipid-lowering SCFA caproic acid was also reduced (Figure 6H), promoting lipid accumulation [40]. These alterations in metabolites imply an association between alcohol intake and the exacerbation of inflammation and fibrosis. However, the effects of alcohol on metabolic indicators are not as pronounced as its impact on promoting inflammation and fibrosis. This discrepancy may arise from the regulation of metabolic indicators by various factors, including diet and hormones, which can buffer short-term fluctuations through compensatory mechanisms. Consequently, changes in metabolic indicators tend to be more gradual, whereas inflammation and fibrosis exhibit progressive characteristics. Additionally, differences in the sensitivity of detection methods may contribute to these observations.
A key limitation of this study is that alcohol intake may have slightly reduced food consumption. Due to the absence of a pair-feeding design, we cannot dissociate the specific metabolic effects of alcohol from the confounding effects of reduced caloric intake, which may potentially impact the experimental results. However, this is generally expected, as indicated by other reports [64]. We also assumed that the moderate and long-term patterns of alcohol consumption may predict pathological drinking behaviors, which can induce extensive physiological disturbances and metabolic toxicity, ultimately leading to a net reduction in food intake [65]. Furthermore, reduced ghrelin levels in chronic alcoholics are associated with decreased food intake and suppressed energy metabolism [66,67]. Notably, translational limitations include interspecies differences (mouse vs. human), specific experimental doses, and the absence of female mice, restricting generalizability. Additionally, we have not yet identified the specific reason for moderate alcohol intake leading to intolerance in 10–20% of the mice, and lower fasting blood glucose levels in LFD-fed mice. The reason that lower blood alcohol levels were observed in the HFD+EtOH group compared to the LFD+EtOH group remains to be clarified. Relationally, one possible explanation for this relationship is that HFD accelerated alcohol metabolism through complex mechanisms, such as by promoting PPARα expression [68]. Furthermore, we acknowledge that our multi-omics findings are correlative in nature. To establish causality in future research, it will be essential to conduct direct functional studies, such as fecal microbiota transplantation or supplementation with specific metabolites. Despite the ongoing inconsistencies in understanding how alcohol exacerbates disease severity, it is certain that drinking patterns, for example, chronic plus binge, moderate, low ethanol intake, or even chronic vapour alcohol exposure, and gender can affect the impact of ethanol consumption on the disease progression [59,60]. At least, the model established under experimental conditions in our study provides valuable data and references for MetALD research.

5. Conclusions

In summary, the findings from our research indicate that the interplay between moderate alcohol intake and dietary fat content is a pivotal determinant of metabolic and inflammatory outcomes in the liver. This interaction suggests that the health implications of alcohol cannot be viewed in isolation but must be considered within the broader context of an individual’s overall diet. Our findings warrant further mechanistic exploration to unravel the precise molecular pathways through which diet and alcohol converge to either protect or harm the liver.

Supplementary Materials

The following supporting information can be downloaded at: https://www.mdpi.com/article/10.3390/nu17233658/s1, Table S1: The commonly altered metabolites in LFD and HFD-fed mice with alcohol treatment; Table S2: Primers for the quantification of inflammatory cytokines, lipid metabolism-related genes, and liver fibrosis-related genes in mice; Table S3: Comparison of main outcomes between alcohol-treated lean and obese mice.

Author Contributions

J.-J.G. and Z.-D.N.: Data curation, Formal analysis, Investigation, Methodology, Resources, Software, Validation, Visualization, Writing—original draft. N.L., T.W., H.S., M.T., J.-R.L., B.D., J.-C.X., Y.G. and X.-Y.L.: Data curation, Formal analysis, Methodology, Resources, Software, Validation, Writing—review and editing. J.-D.J.: Funding acquisition, Project administration, Supervision, Writing—review and editing. H.L.: Conceptualization, Funding acquisition, Investigation, Project administration, Supervision, Writing—original draft, Writing—review and editing. Z.-G.P.: Conceptualization, Project administration, Supervision, Writing—review and editing. All authors have read and agreed to the published version of the manuscript.

Funding

This work was supported by the National Natural Science Foundation of China (82304585), Beijing Natural Science Foundation (7252199), and CAMS Innovation Fund for Medical Sciences [2021-I2M-1-009 and 2021-I2M-1-028].

Institutional Review Board Statement

The animal experiments were approved by the Institutional Animal Care and Use Com-mittee of Chinese Academy of the Institute of Medicinal Biotechnology & Chinese Acade-my of Medical Sciences and conducted in accordance with the Guide for the Care and Use of Laboratory Animals (approval number: IMB-20240902D206, approval date 2 September 2024).

Informed Consent Statement

Not applicable.

Data Availability Statement

The data presented in this study are available on request from the corresponding author.

Conflicts of Interest

The authors declare that they have no known competing financial interests or personal relationships that could have appeared to influence the work reported in this paper.

Abbreviations

The following abbreviations are used in this manuscript:
ALDAlcohol-associated liver disease
ALTAlanine aminotransferase
ASTAspartate aminotransferase
ASVAmplicon Sequence Variant
CHOCholesterol
EtOHEthanol
HFDHigh-fat diet
HOMA2-IRHomeostatic Model Assessment 2 of Insulin Resistance
KEGGKyoto Encyclopedia of Genes and Genomes
LFDLow-fat diet
MASLDMetabolic dysfunction-associated steatotic liver disease
MetALDMetabolic and alcohol-associated liver disease
NAFLDNonalcoholic fatty liver disease
NASNAFLD activity score
PCAPrincipal component analysis
PCoAPrincipal coordinates analysis
SCFAShort-chain fatty acid
SLDSteatotic liver disease
TGTriglyceride

References

  1. Gripshover, T.C.; Treves, R.S.; Hardesty, J.E. Identification of Preclinical Biomarkers of Metabolic Dysfunction-Associated Steatotic Liver Disease (MASLD) versus MASLD and Increased Alcohol Intake and the Impact of Diet. Am. J. Pathol. 2025, in press. [Google Scholar] [CrossRef]
  2. Sikhwal, S.; Gripshover, T.C.; Treves, R.S.; Hardesty, J.E. Alcohol Preference Impacts Multi-Organ Transcriptome in MetALD. Genes 2025, 16, 1121. [Google Scholar] [CrossRef]
  3. Targher, G.; Valenti, L.; Byrne, C.D. Metabolic Dysfunction-Associated Steatotic Liver Disease. N. Engl. J. Med. 2025, 393, 683–698. [Google Scholar] [CrossRef] [PubMed]
  4. Desalegn, H.; Farias, R.; Hudson, D.; Idalsoaga, F.; Cabrera, D.; Diaz, L.A.; Arab, J.P. Prevention and control of risk factors in metabolic and alcohol-associated steatotic liver disease. Metab. Target Organ Damage 2024, 4, 25. [Google Scholar] [CrossRef]
  5. Rinella, M.E.; Lazarus, J.V.; Ratziu, V.; Francque, S.M.; Sanyal, A.J.; Kanwal, F.; Romero, D.; Abdelmalek, M.F.; Anstee, Q.M.; Arab, J.P.; et al. A multisociety Delphi consensus statement on new fatty liver disease nomenclature. J. Hepatol. 2023, 79, 1542–1556. [Google Scholar] [CrossRef]
  6. Basa, M.L.; Cha, D.S.; Mitchell, D.P.; Chan, D.L. Metabolic bariatric surgery, alcohol misuse and liver cirrhosis: A narrative review. Metab. Target Organ Damage 2024, 4, 29. [Google Scholar] [CrossRef]
  7. Bucher, S.; Begriche, K.; Catheline, D.; Trak-Smayra, V.; Tiaho, F.; Coulouarn, C.; Pinon, G.; Lagadic-Gossmann, D.; Rioux, V.; Fromenty, B. Moderate chronic ethanol consumption exerts beneficial effects on nonalcoholic fatty liver in mice fed a high-fat diet: Possible role of higher formation of triglycerides enriched in monounsaturated fatty acids. Eur. J. Nutr. 2020, 59, 1619–1632. [Google Scholar] [CrossRef]
  8. Vornoli, A.; Souid, A.; Lazzari, B.; Turri, F.; Pizzi, F.; Bramanti, E.; Campanella, B.; Trouki, C.; Raffaelli, A.; Wojcik, M.; et al. A Moderate Intake of Beer Improves Metabolic Dysfunction-Associated Steatotic Liver Disease (MASLD) in a High-Fat Diet (HFD)-Induced Mouse Model. Molecules 2024, 29, 5954. [Google Scholar] [CrossRef] [PubMed]
  9. Buyco, D.G.; Martin, J.; Jeon, S.; Hooks, R.; Lin, C.; Carr, R. Experimental models of metabolic and alcoholic fatty liver disease. World J. Gastroenterol. 2021, 27, 1. [Google Scholar] [CrossRef] [PubMed]
  10. Andaloro, S.; Mancuso, F.; Miele, L.; Addolorato, G.; Gasbarrini, A.; Ponziani, F.R. Effect of Low-Dose Alcohol Consumption on Chronic Liver Disease. Nutrients 2024, 16, 613. [Google Scholar] [CrossRef]
  11. Boyle, M.; Masson, S.; Anstee, Q.M. The bidirectional impacts of alcohol consumption and the metabolic syndrome: Cofactors for progressive fatty liver disease. J. Hepatol. 2018, 68, 251–267. [Google Scholar] [CrossRef]
  12. Babuta, M.; Morel, C.; de Carvalho Ribeiro, M.; Datta, A.A.; Calenda, C.; Copeland, C.; Nasser, I.; Szabo, G. A novel experimental model of MetALD in male mice recapitulates key features of severe alcohol-associated hepatitis. Hepatol. Commun. 2024, 8, e0450. [Google Scholar] [CrossRef]
  13. Chang, B.; Xu, M.J.; Zhou, Z.; Cai, Y.; Li, M.; Wang, W.; Feng, D.; Bertola, A.; Wang, H.; Kunos, G.; et al. Short- or long-term high-fat diet feeding plus acute ethanol binge synergistically induce acute liver injury in mice: An important role for CXCL1. Hepatology 2015, 62, 1070–1085. [Google Scholar] [CrossRef]
  14. Hwang, S.; Ren, T.; Gao, B. Obesity and binge alcohol intake are deadly combination to induce steatohepatitis: A model of high-fat diet and binge ethanol intake. Clin. Mol. Hepatol. 2020, 26, 586–594. [Google Scholar] [CrossRef] [PubMed]
  15. Cao, P.; Chao, X.; Ni, H.M.; Ding, W.X. An Update on Animal Models of Alcohol-Associated Liver Disease. Am. J. Pathol. 2025, in press. [Google Scholar] [CrossRef] [PubMed]
  16. Briand, F.; Dubroca, C.; Wettstein, G.; Grasset, E.; Breyner, N.; Bigot, C.; Assaly, R.; Broqua, P.; Sulpice, T. Lanifibranor and semaglutide demonstrate multiple metabolic benefits in free-choice diet induced obese hamster models of MASH and MetALD. Eur. J. Pharmacol. 2025, 1003, 177945. [Google Scholar] [CrossRef] [PubMed]
  17. U.S. Food and Drug Administration. Guidance for Industry: Estimating the Maximum Safe Starting Dose in Initial Clinical Trials for Therapeutics in Adult Healthy Volunteers; U.S. Food and Drug Administration: Silver Spring, MD, USA, 2005. Available online: https://www.fda.gov/media/72309/download (accessed on 30 May 2025).
  18. Percie du Sert, N.; Hurst, V.; Ahluwalia, A.; Alam, S.; Avey, M.T.; Baker, M.; Browne, W.J.; Clark, A.; Cuthill, I.C.; Dirnagl, U.; et al. The ARRIVE guidelines 2.0: Updated guidelines for reporting animal research. PLoS Biol. 2020, 18, e3000410. [Google Scholar] [CrossRef]
  19. Jiang, J.; Li, H.; Tang, M.; Lei, L.; Li, H.Y.; Dong, B.; Li, J.R.; Wang, X.K.; Sun, H.; Li, J.Y.; et al. Upregulation of Hepatic Glutathione S-Transferase Alpha 1 Ameliorates Metabolic Dysfunction-Associated Steatosis by Degrading Fatty Acid Binding Protein 1. Int. J. Mol. Sci. 2024, 25, 5086. [Google Scholar] [CrossRef]
  20. Li, H.; Liu, N.N.; Li, J.R.; Dong, B.; Wang, M.X.; Tan, J.L.; Wang, X.K.; Jiang, J.; Lei, L.; Li, H.Y.; et al. Combined Use of Bicyclol and Berberine Alleviates Mouse Nonalcoholic Fatty Liver Disease. Front. Pharmacol. 2022, 13, 843872. [Google Scholar] [CrossRef]
  21. Lei, L.; Li, H.; Wang, X.K.; Li, J.R.; Sun, H.; Li, H.Y.; Li, J.Y.; Tang, M.; Xu, J.C.; Dong, B.; et al. Tubulointerstitial nephritis antigen-like 1 promotes the progression of liver fibrosis after HCV eradication with direct-acting antivirals. Int. J. Biol. Sci. 2025, 21, 802–822. [Google Scholar] [CrossRef]
  22. Wang, M.; Li, J.; Li, H.; Dong, B.; Jiang, J.; Liu, N.; Tan, J.; Wang, X.; Lei, L.; Li, H.; et al. Down-Regulating the High Level of 17-Beta-Hydroxysteroid Dehydrogenase 13 Plays a Therapeutic Role for Non-Alcoholic Fatty Liver Disease. Int. J. Mol. Sci. 2022, 23, 5544. [Google Scholar] [CrossRef]
  23. Kanuri, G.; Landmann, M.; Priebs, J.; Spruss, A.; Loscher, M.; Ziegenhardt, D.; Rohl, C.; Degen, C.; Bergheim, I. Moderate alcohol consumption diminishes the development of non-alcoholic fatty liver disease (NAFLD) in ob/ob mice. Eur. J. Nutr. 2016, 55, 1153–1164. [Google Scholar] [CrossRef]
  24. Osaki, A.; Okazaki, Y.; Kimoto, A.; Izu, H.; Kato, N. Beneficial effect of a low dose of ethanol on liver function and serum urate in rats fed a high-fat diet. J. Nutr. Sci. Vitaminol. 2014, 60, 408–412. [Google Scholar] [CrossRef]
  25. Huang, M.; Kim, H.G.; Zhong, X.; Dong, C.; Zhang, B.; Fang, Z.; Zhang, Y.; Lu, X.; Saxena, R.; Liu, Y.; et al. Sestrin 3 Protects Against Diet-Induced Nonalcoholic Steatohepatitis in Mice Through Suppression of Transforming Growth Factor beta Signal Transduction. Hepatology 2020, 71, 76–92. [Google Scholar] [CrossRef]
  26. Agus, A.; Clement, K.; Sokol, H. Gut microbiota-derived metabolites as central regulators in metabolic disorders. Gut 2021, 70, 1174–1182. [Google Scholar] [CrossRef] [PubMed]
  27. Shin, J.H.; Tillotson, G.; MacKenzie, T.N.; Warren, C.A.; Wexler, H.M.; Goldstein, E.J.C. Bacteroides and related species: The keystone taxa of the human gut microbiota. Anaerobe 2024, 85, 102819. [Google Scholar] [CrossRef]
  28. Koliada, A.; Syzenko, G.; Moseiko, V.; Budovska, L.; Puchkov, K.; Perederiy, V.; Gavalko, Y.; Dorofeyev, A.; Romanenko, M.; Tkach, S.; et al. Association between body mass index and Firmicutes/Bacteroidetes ratio in an adult Ukrainian population. BMC Microbiol. 2017, 17, 120. [Google Scholar] [CrossRef]
  29. Chavoya-Guardado, M.A.; Vasquez-Garibay, E.M.; Ruiz-Quezada, S.L.; Ramirez-Cordero, M.I.; Larrosa-Haro, A.; Castro-Albarran, J. Firmicutes, Bacteroidetes and Actinobacteria in Human Milk and Maternal Adiposity. Nutrients 2022, 14, 2887. [Google Scholar] [CrossRef] [PubMed]
  30. Zhang, Y.; Tu, S.; Ji, X.; Wu, J.; Meng, J.; Gao, J.; Shao, X.; Shi, S.; Wang, G.; Qiu, J.; et al. Dubosiella newyorkensis modulates immune tolerance in colitis via the L-lysine-activated AhR-IDO1-Kyn pathway. Nat. Commun. 2024, 15, 1333. [Google Scholar] [CrossRef]
  31. Qiu, J.; Cheng, Y.; Deng, Y.; Ren, G.; Wang, J. Composition of gut microbiota involved in alleviation of dexamethasone-induced muscle atrophy by whey protein. NPJ Sci. Food 2023, 7, 58. [Google Scholar] [CrossRef] [PubMed]
  32. Guo, X.; Cao, X.; Fang, X.; Guo, A.; Li, E. Inhibitory effects of fermented Ougan (Citrus reticulata cv. Suavissima) juice on high-fat diet-induced obesity associated with white adipose tissue browning and gut microbiota modulation in mice. Food Funct. 2021, 12, 9300–9314. [Google Scholar] [CrossRef]
  33. Wu, C.; Fei, J.; Xu, Q.; Tao, Y.; Zhou, Z.; Wang, Y.; Wu, J.; Gu, H.F. Interaction between Plasma Metabolomics and Intestinal Microbiome in db/db Mouse, an Animal Model for Study of Type 2 Diabetes and Diabetic Kidney Disease. Metabolites 2022, 12, 775. [Google Scholar] [CrossRef] [PubMed]
  34. Cai, Y.Y.; Huang, F.Q.; Lao, X.; Lu, Y.; Gao, X.; Alolga, R.N.; Yin, K.; Zhou, X.; Wang, Y.; Liu, B.; et al. Integrated metagenomics identifies a crucial role for trimethylamine-producing Lachnoclostridium in promoting atherosclerosis. NPJ Biofilms Microbiomes 2022, 8, 11. [Google Scholar] [CrossRef]
  35. Petrus, P.; Lecoutre, S.; Dollet, L.; Wiel, C.; Sulen, A.; Gao, H.; Tavira, B.; Laurencikiene, J.; Rooyackers, O.; Checa, A.; et al. Glutamine Links Obesity to Inflammation in Human White Adipose Tissue. Cell Metab. 2020, 31, 375–390.e11. [Google Scholar] [CrossRef] [PubMed]
  36. Schemitt, E.G.; Hartmann, R.M.; Colares, J.R.; Licks, F.; Salvi, J.O.; Marroni, C.A.; Marroni, N.P. Protective action of glutamine in rats with severe acute liver failure. World J. Hepatol. 2019, 11, 273–286. [Google Scholar] [CrossRef] [PubMed]
  37. Chaudhry, K.K.; Shukla, P.K.; Mir, H.; Manda, B.; Gangwar, R.; Yadav, N.; McMullen, M.; Nagy, L.E.; Rao, R. Glutamine supplementation attenuates ethanol-induced disruption of apical junctional complexes in colonic epithelium and ameliorates gut barrier dysfunction and fatty liver in mice. J. Nutr. Biochem. 2016, 27, 16–26. [Google Scholar] [CrossRef] [PubMed]
  38. Xiao, Q.; Chen, Y.H.; Pratama, S.A.; Chen, Y.L.; Shirakawa, H.; Peng, H.C.; Yang, S.C. The Prophylactic Effects of Glutamine on Muscle Protein Synthesis and Degradation in Rats with Ethanol-Induced Liver Damage. Nutrients 2021, 13, 2788. [Google Scholar] [CrossRef]
  39. Hasegawa, S.; Ichiyama, T.; Sonaka, I.; Ohsaki, A.; Okada, S.; Wakiguchi, H.; Kudo, K.; Kittaka, S.; Hara, M.; Furukawa, S. Cysteine, histidine and glycine exhibit anti-inflammatory effects in human coronary arterial endothelial cells. Clin. Exp. Immunol. 2012, 167, 269–274. [Google Scholar] [CrossRef]
  40. Ikeda, T.; Takii, K.; Omichi, Y.; Nishimoto, Y.; Ichikawa, D.; Matsunaga, T.; Kawauchi, A.; Kimura, I. Hexanoic Acid Improves Metabolic Health in Mice Fed High-Fat Diet. Nutrients 2025, 17, 2868. [Google Scholar] [CrossRef]
  41. Zhai, Y.; Wang, T.; Fu, Y.; Yu, T.; Ding, Y.; Nie, H. Ferulic Acid: A Review of Pharmacology, Toxicology, and Therapeutic Effects on Pulmonary Diseases. Int. J. Mol. Sci. 2023, 24, 8011. [Google Scholar] [CrossRef]
  42. Gu, Y.; Zhang, Y.; Li, M.; Huang, Z.; Jiang, J.; Chen, Y.; Chen, J.; Jia, Y.; Zhang, L.; Zhou, F. Ferulic Acid Ameliorates Atherosclerotic Injury by Modulating Gut Microbiota and Lipid Metabolism. Front. Pharmacol. 2021, 12, 621339. [Google Scholar] [CrossRef]
  43. Llamoza-Torres, C.J.; Fuentes-Pardo, M.; Ramos-Molina, B. Metabolic dysfunction-associated steatotic liver disease: A key factor in hepatocellular carcinoma therapy response. Metab. Target Organ Damage 2024, 4, 40. [Google Scholar] [CrossRef]
  44. Sanal, M.G.; Gish, R.G.; Méndez-Sánchez, N.; Yu, M.-L.; Chan, W.-K.; Wei, L.; Grønbæk, H.; Zheng, M.; George, J. NAFLD to MAFLD: Collaboration, not confusion—Rethinking the naming of fatty liver disease. Metab. Target Organ Damage 2024, 4, 45. [Google Scholar] [CrossRef]
  45. Ciardullo, S.; Perseghin, G. From NAFLD to MAFLD and MASLD: A tale of alcohol, stigma and metabolic dysfunction. Metab. Target Organ Damage 2024, 4, 30. [Google Scholar] [CrossRef]
  46. Nasr, P.; Jönsson, C.; Ekstedt, M.; Kechagias, S. Non-metabolic causes of steatotic liver disease. Metab. Target Organ Damage 2023, 3, 19. [Google Scholar] [CrossRef]
  47. Ting, P.S.; Lin, W.T.; Liangpunsakul, S.; Novack, M.; Huang, C.K.; Lin, H.Y.; Tseng, T.S.; Chen, P.H. Convergence of Alcohol Consumption and Dietary Quality in US Adults Who Currently Drink Alcohol: An Analysis of Two Core Risk Factors of Liver Disease. Nutrients 2024, 16, 3866. [Google Scholar] [CrossRef]
  48. Lee, J.Y.; Kim, S.; Lee, Y.; Kwon, Y.J.; Lee, J.W. Higher Adherence to the Mediterranean Diet Is Associated with a Lower Risk of Steatotic, Alcohol-Related, and Metabolic Dysfunction-Associated Steatotic Liver Disease: A Retrospective Analysis. Nutrients 2024, 16, 3551. [Google Scholar] [CrossRef]
  49. Coker, C.R.; Aguilar, E.A.; Snyder, A.E.; Bingaman, S.S.; Graziane, N.M.; Browning, K.N.; Arnold, A.C.; Silberman, Y. Access schedules mediate the impact of high fat diet on ethanol intake and insulin and glucose function in mice. Alcohol 2020, 86, 45–56. [Google Scholar] [CrossRef]
  50. Lin, C.Y.; Omoscharka, E.; Liu, Y.; Cheng, K. Establishment of a Rat Model of Alcoholic Liver Fibrosis with Simulated Human Drinking Patterns and Low-Dose Chemical Stimulation. Biomolecules 2023, 13, 1293. [Google Scholar] [CrossRef] [PubMed]
  51. Huby, T.; Gautier, E.L. Immune cell-mediated features of non-alcoholic steatohepatitis. Nat. Rev. Immunol. 2022, 22, 429–443. [Google Scholar] [CrossRef] [PubMed]
  52. Cho, Y.; Szabo, G. Two Faces of Neutrophils in Liver Disease Development and Progression. Hepatology 2021, 74, 503–512. [Google Scholar] [CrossRef]
  53. McClain, C.J.; Song, Z.; Barve, S.S.; Hill, D.B.; Deaciuc, I. Recent advances in alcoholic liver disease. IV. Dysregulated cytokine metabolism in alcoholic liver disease. Am. J. Physiol. Gastrointest. Liver Physiol. 2004, 287, G497–G502. [Google Scholar] [CrossRef] [PubMed]
  54. Ksiazek, E.; Goluch, Z.; Bochniak, M. Vaccinium spp. Berries in the Prevention and Treatment of Non-Alcoholic Fatty Liver Disease: A Comprehensive Update of Preclinical and Clinical Research. Nutrients 2024, 16, 2940. [Google Scholar] [CrossRef]
  55. Li, H.; Wang, X.K.; Tang, M.; Lei, L.; Li, J.R.; Sun, H.; Jiang, J.; Dong, B.; Li, H.Y.; Jiang, J.D.; et al. Bacteroides thetaiotaomicron ameliorates mouse hepatic steatosis through regulating gut microbial composition, gut-liver folate and unsaturated fatty acids metabolism. Gut Microbes 2024, 16, 2304159. [Google Scholar] [CrossRef]
  56. Mamun, M.A.A.; Rakib, A.; Mandal, M.; Singh, U.P. Impact of a High-Fat Diet on the Gut Microbiome: A Comprehensive Study of Microbial and Metabolite Shifts During Obesity. Cells 2025, 14, 463. [Google Scholar] [CrossRef]
  57. Xiao, L.; Sonne, S.B.; Feng, Q.; Chen, N.; Xia, Z.; Li, X.; Fang, Z.; Zhang, D.; Fjaere, E.; Midtbo, L.K.; et al. High-fat feeding rather than obesity drives taxonomical and functional changes in the gut microbiota in mice. Microbiome 2017, 5, 43. [Google Scholar] [CrossRef] [PubMed]
  58. Kosnicki, K.L.; Penprase, J.C.; Cintora, P.; Torres, P.J.; Harris, G.L.; Brasser, S.M.; Kelley, S.T. Effects of moderate, voluntary ethanol consumption on the rat and human gut microbiome. Addict. Biol. 2019, 24, 617–630. [Google Scholar] [CrossRef] [PubMed]
  59. Brigagao Pacheco da Silva, C.; Nascimento-Silva, E.A.; Zaramela, L.S.; da Costa, B.R.B.; Rodrigues, V.F.; De Martinis, B.S.; Carlos, D.; Tostes, R.C. Drinking pattern and sex modulate the impact of ethanol consumption on the mouse gut microbiome. Physiol. Genom. 2025, 57, 179–194. [Google Scholar] [CrossRef]
  60. Peterson, V.L.; Jury, N.J.; Cabrera-Rubio, R.; Draper, L.A.; Crispie, F.; Cotter, P.D.; Dinan, T.G.; Holmes, A.; Cryan, J.F. Drunk bugs: Chronic vapour alcohol exposure induces marked changes in the gut microbiome in mice. Behav. Brain Res. 2017, 323, 172–176. [Google Scholar] [CrossRef]
  61. Ciocan, D.; Voican, C.S.; Wrzosek, L.; Hugot, C.; Rainteau, D.; Humbert, L.; Cassard, A.M.; Perlemuter, G. Bile acid homeostasis and intestinal dysbiosis in alcoholic hepatitis. Aliment. Pharmacol. Ther. 2018, 48, 961–974. [Google Scholar] [CrossRef]
  62. Walter, J.; Britton, R.A.; Roos, S. Host-microbial symbiosis in the vertebrate gastrointestinal tract and the Lactobacillus reuteri paradigm. Proc. Natl. Acad. Sci. USA 2011, 108 (Suppl. 1), 4645–4652. [Google Scholar] [CrossRef]
  63. Wong, J.; Piceno, Y.M.; DeSantis, T.Z.; Pahl, M.; Andersen, G.L.; Vaziri, N.D. Expansion of urease- and uricase-containing, indole- and p-cresol-forming and contraction of short-chain fatty acid-producing intestinal microbiota in ESRD. Am. J. Nephrol. 2014, 39, 230–237. [Google Scholar] [CrossRef]
  64. Aguiar, A.S.; Da-Silva, V.A.; Boaventura, G.T. Can calories from ethanol contribute to body weight preservation by malnourished rats? Braz. J. Med. Biol. Res. 2004, 37, 841–846. [Google Scholar] [CrossRef]
  65. Yeomans, M.R. Effects of alcohol on food and energy intake in human subjects: Evidence for passive and active over-consumption of energy. Br. J. Nutr. 2004, 92 (Suppl. 1), S31–S34. [Google Scholar] [CrossRef] [PubMed]
  66. Badaoui, A.; De Saeger, C.; Duchemin, J.; Gihousse, D.; de Timary, P.; Starkel, P. Alcohol dependence is associated with reduced plasma and fundic ghrelin levels. Eur. J. Clin. Investig. 2008, 38, 397–403. [Google Scholar] [CrossRef] [PubMed]
  67. Wren, A.M.; Seal, L.J.; Cohen, M.A.; Brynes, A.E.; Frost, G.S.; Murphy, K.G.; Dhillo, W.S.; Ghatei, M.A.; Bloom, S.R. Ghrelin enhances appetite and increases food intake in humans. J. Clin. Endocrinol. Metab. 2001, 86, 5992. [Google Scholar] [CrossRef] [PubMed]
  68. Nan, Y.M.; Wang, R.Q.; Fu, N. Peroxisome proliferator-activated receptor alpha, a potential therapeutic target for alcoholic liver disease. World J. Gastroenterol. 2014, 20, 8055–8060. [Google Scholar] [CrossRef]
Figure 1. The effect of moderate alcohol intake on basic phenotypes in LFD or HFD-fed mice. (A) Animal experimental schedule. (B) The concentration of blood alcohol. (C) Body weight at week 12. (D) Average food intake per week. (E) Liver weight. (F) Liver index. (G) Lee’s index. (H) Body fat. (I) Lean mass. n = 8~10, * p < 0.05 and ** p < 0.01. LFD, low-fat diet; HFD, high-fat diet.
Figure 1. The effect of moderate alcohol intake on basic phenotypes in LFD or HFD-fed mice. (A) Animal experimental schedule. (B) The concentration of blood alcohol. (C) Body weight at week 12. (D) Average food intake per week. (E) Liver weight. (F) Liver index. (G) Lee’s index. (H) Body fat. (I) Lean mass. n = 8~10, * p < 0.05 and ** p < 0.01. LFD, low-fat diet; HFD, high-fat diet.
Nutrients 17 03658 g001
Figure 2. The effect of moderate alcohol intake on hyperlipidemia and insulin resistance in LFD or HFD-fed mice. (A) Serum TG. (B) Serum CHO. (C) Non-fasting blood glucose. (D) Fasting blood glucose. (E) Fasting insulin. (F) HOMA2-IR index. n = 8~10, ** p < 0.01. CHO, cholesterol; HFD, high-fat diet. LFD, low-fat diet; TG, triglycerides.
Figure 2. The effect of moderate alcohol intake on hyperlipidemia and insulin resistance in LFD or HFD-fed mice. (A) Serum TG. (B) Serum CHO. (C) Non-fasting blood glucose. (D) Fasting blood glucose. (E) Fasting insulin. (F) HOMA2-IR index. n = 8~10, ** p < 0.01. CHO, cholesterol; HFD, high-fat diet. LFD, low-fat diet; TG, triglycerides.
Nutrients 17 03658 g002
Figure 3. The effects of moderate alcohol intake on hepatic steatohepatitis and liver injury. (A) Serum ALT. (B) Serum AST. (C) Representative liver appearance, H&E staining, and oil red O (ORO) staining of liver sections. (D) Quantification of NAFLD Activity Score (NAS). (E) Liver TG. (F) Liver CHO. (G) qRT-PCR analysis of Cd36, Fabp1, Pparg, Srebp1c, Acc, Fas, Pparα, Cpt1a mRNA levels in the livers of mice. n = 8~10, * p < 0.05 and ** p < 0.01. CHO, cholesterol; HFD, high-fat diet. TG, triglycerides; LFD, low-fat diet.
Figure 3. The effects of moderate alcohol intake on hepatic steatohepatitis and liver injury. (A) Serum ALT. (B) Serum AST. (C) Representative liver appearance, H&E staining, and oil red O (ORO) staining of liver sections. (D) Quantification of NAFLD Activity Score (NAS). (E) Liver TG. (F) Liver CHO. (G) qRT-PCR analysis of Cd36, Fabp1, Pparg, Srebp1c, Acc, Fas, Pparα, Cpt1a mRNA levels in the livers of mice. n = 8~10, * p < 0.05 and ** p < 0.01. CHO, cholesterol; HFD, high-fat diet. TG, triglycerides; LFD, low-fat diet.
Nutrients 17 03658 g003
Figure 4. The effects of alcohol intake on inflammation and fibrosis. (A) CD11b immunohistochemical stains and qualification of liver sections. (B) F4/80 immunohistochemical stains and qualification of liver sections. (C) qRT-PCR analysis of Tnfa and Ccl2 mRNA levels in the liver of mice. (D) Masson staining and fibrotic area qualification of liver sections. (E) qRT-PCR analysis of Col3a1, Acta2, and Timp1 mRNA levels in the livers of mice. Black arrow represents the CD11B positive cells. n = 8~10, * p < 0.05 and ** p < 0.01. HFD, high-fat diet; LFD, low-fat diet.
Figure 4. The effects of alcohol intake on inflammation and fibrosis. (A) CD11b immunohistochemical stains and qualification of liver sections. (B) F4/80 immunohistochemical stains and qualification of liver sections. (C) qRT-PCR analysis of Tnfa and Ccl2 mRNA levels in the liver of mice. (D) Masson staining and fibrotic area qualification of liver sections. (E) qRT-PCR analysis of Col3a1, Acta2, and Timp1 mRNA levels in the livers of mice. Black arrow represents the CD11B positive cells. n = 8~10, * p < 0.05 and ** p < 0.01. HFD, high-fat diet; LFD, low-fat diet.
Nutrients 17 03658 g004
Figure 5. The effects of moderate alcohol intake on gut microbiota. (A) Amplicon Sequence Variants (ASVs). (B) Shannon index. (C) Simpson index. (D) Principal coordinates analysis (PCoA) plot. (E) Relative abundance at the phylum level. (FH) Relative abundance of Dubosiella, Ileibacterium, and Lachnoclostridium genera. (I) Prediction of inflammation and metabolism-related microbiome function based on the KEGG database. n = 8~10, * p < 0.05 and ** p < 0.01. HFD, high-fat diet; LFD, low-fat diet.
Figure 5. The effects of moderate alcohol intake on gut microbiota. (A) Amplicon Sequence Variants (ASVs). (B) Shannon index. (C) Simpson index. (D) Principal coordinates analysis (PCoA) plot. (E) Relative abundance at the phylum level. (FH) Relative abundance of Dubosiella, Ileibacterium, and Lachnoclostridium genera. (I) Prediction of inflammation and metabolism-related microbiome function based on the KEGG database. n = 8~10, * p < 0.05 and ** p < 0.01. HFD, high-fat diet; LFD, low-fat diet.
Nutrients 17 03658 g005
Figure 6. The effect of moderate alcohol intake on gut metabolites. (A) Principal component analysis (PCA) plot. (B,C) Venn plots showing commonly upregulated or downregulated metabolites between LFD+EtOH vs. LFD and HFD+EtOH vs. HFD groups. (D) Cluster heatmap of differential metabolites. (EI) Content of glutamine, histidine, glycine, caproic acid, and ferulic acid. (J,K) KEGG pathway enrichment analysis of differential metabolites. n = 8~10, * p < 0.05. HFD, high-fat diet; LFD, low-fat diet.
Figure 6. The effect of moderate alcohol intake on gut metabolites. (A) Principal component analysis (PCA) plot. (B,C) Venn plots showing commonly upregulated or downregulated metabolites between LFD+EtOH vs. LFD and HFD+EtOH vs. HFD groups. (D) Cluster heatmap of differential metabolites. (EI) Content of glutamine, histidine, glycine, caproic acid, and ferulic acid. (J,K) KEGG pathway enrichment analysis of differential metabolites. n = 8~10, * p < 0.05. HFD, high-fat diet; LFD, low-fat diet.
Nutrients 17 03658 g006
Figure 7. Comparative evaluation of chronic moderate alcohol intake on metabolic phenotypes and gut microbiota/metabolites in lean and obese mice fed with distinct dietary structures. ↑: upregulation; ↓: downregulation; *NS: no significant change; ALT: alanine aminotransferase; ASV: Amplicon Sequence Variant; AST: aspartate aminotransferase; CHO: cholesterol; HFD: high-fat diet; KEGG: Kyoto Encyclopedia of Genes and Genomes; LFD: low-fat diet; MetALD: metabolic and alcohol-associated liver disease; SCFAs: short-chain fatty acids; TG: triglyceride.
Figure 7. Comparative evaluation of chronic moderate alcohol intake on metabolic phenotypes and gut microbiota/metabolites in lean and obese mice fed with distinct dietary structures. ↑: upregulation; ↓: downregulation; *NS: no significant change; ALT: alanine aminotransferase; ASV: Amplicon Sequence Variant; AST: aspartate aminotransferase; CHO: cholesterol; HFD: high-fat diet; KEGG: Kyoto Encyclopedia of Genes and Genomes; LFD: low-fat diet; MetALD: metabolic and alcohol-associated liver disease; SCFAs: short-chain fatty acids; TG: triglyceride.
Nutrients 17 03658 g007
Disclaimer/Publisher’s Note: The statements, opinions and data contained in all publications are solely those of the individual author(s) and contributor(s) and not of MDPI and/or the editor(s). MDPI and/or the editor(s) disclaim responsibility for any injury to people or property resulting from any ideas, methods, instructions or products referred to in the content.

Share and Cite

MDPI and ACS Style

Gao, J.-J.; Nian, Z.-D.; Li, N.; Wang, T.; Sun, H.; Tang, M.; Li, J.-R.; Dong, B.; Xu, J.-C.; Gong, Y.; et al. Effects of Chronic Moderate Alcohol Intake on Metabolic Phenotypes and Gut Microbiota in Lean and Obese Mice with Distinct Dietary Structures. Nutrients 2025, 17, 3658. https://doi.org/10.3390/nu17233658

AMA Style

Gao J-J, Nian Z-D, Li N, Wang T, Sun H, Tang M, Li J-R, Dong B, Xu J-C, Gong Y, et al. Effects of Chronic Moderate Alcohol Intake on Metabolic Phenotypes and Gut Microbiota in Lean and Obese Mice with Distinct Dietary Structures. Nutrients. 2025; 17(23):3658. https://doi.org/10.3390/nu17233658

Chicago/Turabian Style

Gao, Jiu-Jiao, Zi-Die Nian, Ning Li, Tong Wang, Han Sun, Mei Tang, Jian-Rui Li, Biao Dong, Jing-Chen Xu, Yue Gong, and et al. 2025. "Effects of Chronic Moderate Alcohol Intake on Metabolic Phenotypes and Gut Microbiota in Lean and Obese Mice with Distinct Dietary Structures" Nutrients 17, no. 23: 3658. https://doi.org/10.3390/nu17233658

APA Style

Gao, J.-J., Nian, Z.-D., Li, N., Wang, T., Sun, H., Tang, M., Li, J.-R., Dong, B., Xu, J.-C., Gong, Y., Liu, X.-Y., Jiang, J.-D., Li, H., & Peng, Z.-G. (2025). Effects of Chronic Moderate Alcohol Intake on Metabolic Phenotypes and Gut Microbiota in Lean and Obese Mice with Distinct Dietary Structures. Nutrients, 17(23), 3658. https://doi.org/10.3390/nu17233658

Note that from the first issue of 2016, this journal uses article numbers instead of page numbers. See further details here.

Article Metrics

Article metric data becomes available approximately 24 hours after publication online.
Back to TopTop