A Content Analysis of Online Messages about Sugar-Sweetened Beverages
Abstract
1. Introduction
Message Features
2. Materials and Methods
2.1. Message Collection
2.1.1. Anti-SSB Messages
2.1.2. Pro-SSB Messages
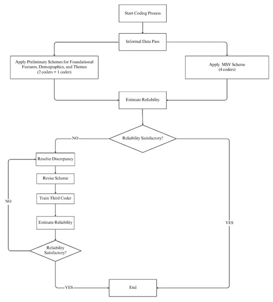
2.2. Coding Procedures
2.3. Codes
2.3.1. Fundamental Message Features
2.3.2. Actor Demographics
2.3.3. Persuasive Themes
2.3.4. Message Sensation Value
3. Results
3.1. Fundamental Message Features
3.2. Actor Demographics
3.3. Persuasive Themes
3.4. Style
4. Discussion
4.1. Fundamental Features
4.2. Actor Demographics
4.3. Persuasive Themes
4.4. Message Sensation Value
4.5. Strengths and Limitations
5. Future Research
6. Conclusions
Author Contributions
Funding
Data Availability Statement
Acknowledgments
Conflicts of Interest
References
- U.S. Department of Agriculture; U.S. Department of Health and Human Services. Dietary Guidelines for Americans, 2020–2025, 9th ed.; 2020. Available online: https://www.dietaryguidelines.gov/resources/2020-2025-dietary-guidelines-online-materials (accessed on 31 August 2023).
- Chevinsky, J.R.; Lee, S.H.; Blanck, H.M.; Park, S. Prevalence of self-reported intake of sugar-sweetened beverages among US adults in 50 states and the District of Columbia, 2010 and 2015. Prev. Chronic Dis. 2021, 18, E35. [Google Scholar] [CrossRef] [PubMed]
- Dai, J.; Soto, M.J.; Dunn, C.G.; Bleich, S.N. Trends and patterns in sugar-sweetened beverage consumption among children and adults by race and/or ethnicity, 2003–2018. Public Health Nutr. 2021, 24, 2405–2410. [Google Scholar] [CrossRef]
- Lee, S.H.; Park, S.; Lehman, T.C.; Ledsky, R.; Blanck, H.M. Occasions, locations, and reasons for consuming sugar-sweetened beverages among U.S. adults. Nutrients 2023, 15, 920. [Google Scholar] [CrossRef] [PubMed]
- Pereira, M.A. Sugar-sweetened and artificially-sweetened beverages in relation to obesity risk. Adv. Nutr. 2014, 5, 797–808. [Google Scholar] [CrossRef]
- Hu, F.B.; Malik, V.S. Sugar-sweetened beverages and risk of obesity and type 2 diabetes: Epidemiologic evidence. Physiol. Behav. 2010, 100, 47–54. [Google Scholar] [CrossRef]
- Hodge, A.M.; Bassett, J.K.; Milne, R.L.; English, D.R.; Giles, G.G. Consumption of sugar-sweetened and artificially sweetened soft drinks and risk of obesity-related cancers. Public Health Nutr. 2018, 21, 1618–1626. [Google Scholar] [CrossRef]
- Malik, V.S.; Li, Y.; Pan, A.; De Koning, L.; Schernhammer, E.; Willett, W.C.; Hu, F.B. Long-term consumption of sugar-sweetened and artificially sweetened beverages and risk of mortality in US adults. Circulation 2019, 139, 2113–2125. [Google Scholar] [CrossRef] [PubMed]
- Zoltick, E.S.; Smith-Warner, S.A.; Yuan, C.; Wang, M.; Fuchs, C.S.; Meyerhardt, J.A.; Chan, A.T.; Ng, K.; Ogino, S.; Stampfer, M.J.; et al. Sugar-sweetened beverage, artificially sweetened beverage and sugar intake and colorectal cancer survival. Br. J. Cancer 2021, 125, 1016–1024. [Google Scholar] [CrossRef]
- Zhang, X.; Zhao, L.; Coday, M.; Garcia, D.O.; Li, X.; Manson, J.; McGlynn, K.; Mossavar-Rahmani, Y.; Naughton, M.; Lopez-Pentecost, M.; et al. Sugar sweetened beverage consumption and liver cancer risk. J. Hepatol. 2022, 77, S912. [Google Scholar] [CrossRef]
- Jordan, A.; Bleakley, A.; Hennessy, M.; Vaala, S.; Glanz, K.; Strasser, A.A. Sugar-sweetened beverage-related public service advertisements and their influence on parents. Am. Behav. Sci. (Beverly Hills) 2015, 59, 1847–1865. [Google Scholar] [CrossRef]
- Farley, T.A.; Halper, H.S.; Carlin, A.M.; Emmerson, K.M.; Foster, K.N.; Fertig, A.R. Mass media campaign to reduce consumption of sugar-sweetened beverages in a rural area of the United States. Am. J. Public Health 2017, 107, 989–995. [Google Scholar] [CrossRef] [PubMed]
- Morley, B.; Niven, P.; Dixon, H.; Swanson, M.; Szybiak, M.; Shilton, T.; Pratt, I.S.; Slevin, T.; Wakefield, M. Association of the ‘LiveLighter’ mass media campaign with consumption of sugar-sweetened beverages: Cohort study. Health Promot. J. Aust. 2019, 30, 34–42. [Google Scholar] [CrossRef] [PubMed]
- Farrelly, M.C.; Niederdeppe, J.; Yarsevich, J. Youth tobacco prevention mass media campaigns: Past, present, and future. Tob. Control 2003, 12, 135–147. [Google Scholar] [CrossRef] [PubMed]
- Wood, B.; Baker, P.; Scrinis, G.; McCoy, D.; Williams, O.; Sacks, G. Maximising the wealth of few at the expense of the health of many: A public health analysis of market power and corporate wealth and income distribution in the global soft drink market. Global. Health 2021, 17, 138. [Google Scholar] [CrossRef] [PubMed]
- Bélanger-Gravel, A.; Desroches, S.; Janezic, I.; Paquette, M.-C.; De Wals, P. Pattern and correlates of public support for public health interventions to reduce the consumption of sugar-sweetened beverages. Public Health Nutr. 2019, 22, 3270–3280. [Google Scholar] [CrossRef] [PubMed]
- Durantini, M.R.; Albarracín, D.; Mitchell, A.L.; Earl, A.N.; Gillette, J.C. Conceptualizing the influence of social agents of behavior change: A meta-analysis of the effectiveness of HIV-prevention interventionists for different groups. Psychol. Bull. 2006, 132, 212–248. [Google Scholar] [CrossRef] [PubMed]
- Kim, M.; Shi, R.; Cappella, J.N. Effect of character-audience similarity on the perceived effectiveness of antismoking PSAs via engagement. Health Commun. 2016, 31, 1193–1204. [Google Scholar] [CrossRef]
- Phua, J. The effects of similarity, parasocial identification, and source credibility in obesity public service announcements on diet and exercise self-efficacy. J. Health Psychol. 2016, 21, 699–708. [Google Scholar] [CrossRef] [PubMed]
- Mayrhofer, M.; Matthes, J. Observational learning of the televised consequences of drinking alcohol: Exploring the role of perceived similarity. Nord. Alkohol-Nark. NAT 2020, 37, 557–575. [Google Scholar] [CrossRef]
- Freeman, M.A.; Hennessy, E.V.; Marzullo, D.M. Defensive evaluation of antismoking messages among college-age smokers: The role of possible selves. Health Psychol. 2001, 20, 424–433. [Google Scholar] [CrossRef]
- Brownbill, A.L.; Miller, C.L.; Braunack-Mayer, A.J. The marketing of sugar-sweetened beverages to young people on Facebook. Aust. N. Z. J. Public Health 2018, 42, 354–360. [Google Scholar] [CrossRef] [PubMed]
- Bleakley, A.; Jordan, A.B.; Hennessy, M.; Glanz, K.; Strasser, A.; Vaala, S. Do emotional appeals in public service advertisements influence adolescents’ intention to reduce consumption of sugar-sweetened beverages? J. Health Commun. 2015, 20, 938–948. [Google Scholar] [CrossRef] [PubMed]
- Morgan, S.E.; Palmgreen, P.; Stephenson, M.T.; Hoyle, R.H.; Lorch, E.P. Associations between message features and subjective evaluations of the sensation value of antidrug public service announcements. J. Commun. 2003, 53, 512–526. [Google Scholar] [CrossRef]
- Stephenson, M.T. Examining adolescents’ responses to antimarijuana PSAs. Hum. Commun. Res. 2003, 29, 343–369. [Google Scholar] [CrossRef]
- Langleben, D.D.; Loughead, J.W.; Ruparel, K.; Hakun, J.G.; Busch-Winokur, S.; Holloway, M.B.; Strasser, A.A.; Cappella, J.N.; Lerman, C. Reduced prefrontal and temporal processing and recall of high “sensation value” ads. Neuroimage 2009, 46, 219–225. [Google Scholar] [CrossRef] [PubMed]
- Paek, H.; Kim, K.; Hove, T. Content analysis of antismoking videos on YouTube: Message sensation value, message appeals, and their relationships with viewer responses. Health Educ. Res. 2010, 25, 1085–1099. [Google Scholar] [CrossRef] [PubMed]
- Rhodes, N.; Roskos-Ewoldsen, D.; Eno, C.A.; Monahan, J.L. The content of cigarette counter-advertising: Are perceived functions of smoking addressed? J. Health Commun. 2009, 14, 658–673. [Google Scholar] [CrossRef]
- Guest, G.; MacQueen, K.; Namey, E.E. Applied Thematic Analysis; Sage: Thousand Oaks, USA, 2012. [Google Scholar]
- Hayes, A.F.; Krippendorff, K. Answering the call for a standard reliability measure for coding data. Commun. Methods Meas. 2007, 1, 77–89. [Google Scholar] [CrossRef]
- Freelon, D. ReCal OIR: Ordinal, interval, and ratio intercoder reliability as a web service. Int. J. Internet Sci. 2013, 8, 10–16. Available online: https://dfreelon.org/publications/2010_ReCal_Intercoder_reliability_calculation_as_a_web_service.pdf (accessed on 31 August 2023).
- Altheide, D.L. Reflections: Ethnographic content analysis. Qual. Sociol. 1987, 10, 65–77. [Google Scholar] [CrossRef]
- Lupton, D. Toward the development of critical health communication praxis. Health Commun. 1994, 6, 55–67. [Google Scholar] [CrossRef]
- Marriott, R.W.; Dillard, J.P. Sweet talk for voters: A survey of persuasive messaging in ten U.S. sugar-sweetened beverage tax referendums. Crit. Public Health 2021, 31, 477–486. [Google Scholar] [CrossRef]
- Elliott-Green, A.; Hyseni, L.; Lloyd-Williams, F.; Bromley, H.; Capewell, S. Sugar-sweetened beverages coverage in the British media: An analysis of public health advocacy versus pro-industry messaging. BMJ Open 2016, 6, e011295. [Google Scholar] [CrossRef] [PubMed]
- Dillard, J.P.; Cruz, S.M.; Shen, L. Spillover effects of anti-sugar-sweetened beverage messages: From consumption decisions to policy preferences. Soc. Sci. Med. 2023, 320, 115693. [Google Scholar] [CrossRef] [PubMed]
- Bleich, S.N.; Vercammen, K.A.; Koma, J.W.; Li, Z. Trends in beverage consumption among children and adults, 2003–2014. Obesity 2018, 26, 432–441. [Google Scholar] [CrossRef] [PubMed]
- Bhupathiraju, S.N.; Hu, F.B. Epidemiology of obesity and diabetes and their cardiovascular complications. Circ. Res. 2016, 118, 1723–1735. [Google Scholar] [CrossRef] [PubMed]
- Cassady, D.L.; Liaw, K.; Miller, L.M.S. Disparities in obesity-related outdoor advertising by neighborhood income and race. J. Urban Health 2015, 92, 835–842. [Google Scholar] [CrossRef] [PubMed]
- Powell, L.M.; Wada, R.; Kumanyika, S.K. Racial/ethnic and income disparities in child and adolescent exposure to food and beverage television ads across the U.S. media markets. Health Place 2014, 29, 124–131. [Google Scholar] [CrossRef] [PubMed]
- Roesler, A.; Rojas, N.; Falbe, J. Sugar-sweetened beverage consumption, perceptions, and disparities in children and adolescents. J. Nutr. Educ. Behav. 2021, 53, 553–563. [Google Scholar] [CrossRef]
- Hair, E.C.; Cantrell, J.; Pitzer, L.; Bennett, M.A.; Romberg, A.R.; Xiao, H.; Rath, J.M.; Halenar, M.J.; Vallone, D. Estimating the pathways of an antitobacco campaign. J. Adolesc. Health 2018, 63, 401–406. [Google Scholar] [CrossRef]
- A Donaldson, E.; E Cohen, J.; Rutkow, L.; Villanti, A.C.; Kanarek, N.F.; Barry, C.L. Public support for a sugar-sweetened beverage tax and pro-tax messages in a mid-Atlantic US state. Public Health Nutr. 2015, 18, 2263–2273. [Google Scholar] [CrossRef] [PubMed]
- Kim, P.; Sorcar, P.; Um, S.; Chung, H.; Lee, Y.S. Effects of episodic variations in web-based avian influenza education: Influence of fear and humor on perception, comprehension, retention and behavior. Health Educ. Res. 2009, 24, 369–380. [Google Scholar] [CrossRef] [PubMed][Green Version]
- Zhao, X.; Roditis, M.L.; Alexander, T.N. Fear and humor appeals in “The real cost” campaign: Evidence of potential effectiveness in message pretesting. Am. J. Prev. Med. 2019, 56, S31–S39. [Google Scholar] [CrossRef] [PubMed]
- Niederdeppe, J.; Avery, R.; Byrne, S.; Siam, T. Variations in state use of antitobacco message themes predict youth smoking prevalence in the USA, 1999–2005. Tob. Control 2016, 25, 101–107. [Google Scholar] [CrossRef]
- Cohen, J. Statistical Power Analysis for the Behavioral Sciences; Elsevier: Amsterdam, The Netherlands, 1977. [Google Scholar]
- Funder, D.C.; Ozer, D.J. Evaluating effect size in psychological research: Sense and nonsense. Adv. Methods Pract. Psychol. Sci. 2019, 2, 156–168. [Google Scholar] [CrossRef]

| Fundamental Message Features | Codes | αk |
|---|---|---|
| The Target of the Advocacy | ||
| Consumption | 0 = Not consumption 1 = Consumption | 0.84 |
| Regulation | 0 = Not regulation 1 = Regulation | 1.00 |
| Industry | 0 = Not industry 1 = Industry | 0.77 |
| Actor Demographics | Codes | αk |
|---|---|---|
| Gender | ||
| Men | 0 = No men present 1 = One or more men present | 0.98 |
| Women | 0 = No women present 1 = One or more women present | 0.88 |
| Age | ||
| Adults | 0 = No adults present 1 = One or more adults present | 0.87 |
| Adolescents | 0 = No adolescents present 1 = One or more adolescents present | 0.85 |
| Children | 0 = No children present 1 = One or more children present | 0.90 |
| Ethnicity | ||
| White | 0 = No Whites present 1 = One or more Whites present | 0.85 |
| Black | 0 = No Blacks present 1 = One or more Blacks present | 0.85 |
| Hispanic | 0 = No Hispanics present 1 = One or more Hispanics present | 0.86 |
| Asian | 0 = No Asians present 1 = One or more Asians present | 0.81 |
| Persuasive Themes | Codes | αk |
|---|---|---|
| Anti-SSB Messages | ||
| Excessive Sugar | 0 = Absent 1 = Excessive Sugar present (e.g., superabundance of sugar) | 0.94 |
| Nurturing | 0 = Absent 1 = Nurturing present (e.g., parents caring for children) | 0.92 |
| Health Consequences | 0 = Absent 1 = Health Consequences present (i.e., a description of adverse medical conditions) | 0.82 |
| Expertise | 0 = Absent 1 = Expertise present (e.g., healthcare professionals) | 0.97 |
| Industry Manipulation | 0 = Absent 1 = Industry Manipulation present (i.e., claims regarding the duplicity of beverage industry) | 0.87 |
| Humor | 0 = Absent 1 = Humor present (i.e., attempts to amuse) | 0.77 |
| Pro-SSB Messages | ||
| Feel-Good/Regular People | 0 = Absent 1 = Lay people present (i.e., non-celebrity actors representing members of the target audience) | 0.82 |
| Feel-Good/Celebrity | 0 = Absent 1 = Celebrity present (e.g., Anthony Davis) | 0.80 |
| Industry Promotion | 0 = Absent 1 = Industry Messages present (i.e., illustrations of industry working to provide customer wants) | 1.00 |
| Elements of MSV | Codes | αk |
|---|---|---|
| Number of Cuts | 0 = Low (0–6 cuts) 1 = Moderate (7–14 cuts) 2 = High (15 or more cuts) | 0.87 |
| Special Visual Effects | 0 = Absent 1 = One or more Special Visual Effects present (i.e., actions beyond the range of human ability) | 0.78 |
| Altered Speed of Motion | 0 = Absent 1 = Present (i.e., the slowing down or speeding up of an action via technical intervention) | 0.84 |
| Intense Images | 0 = No Intense Images present 1 = One or more Intense Images present (e.g., damaged body parts, death) | 0.92 |
| Sound Saturation | 0 = Absent 1 = Present (i.e., discordant or irrelevant audio) | 0.93 |
| Music | 0 = Absent 1 = Music present | 0.91 |
| Sound Effects | 0 = Absent 1 = Unusual, non-human sounds (e.g., record scratches, crash noises) | 0.90 |
| Visualization | 0 = Absent 1 = Visualization present (i.e., imagery used to support or explain concepts presented verbally) | 0.91 |
| Surprise Ending | 0 = Absent 1 = Surprise ending present (i.e., twist endings or unexpected second half) | 0.68 |
| Total MSV | 0.86 |
| Direction of Advocacy | ||
|---|---|---|
| Target of Advocacy | Anti-SSB (k = 112) | Pro-SSB (k = 29) |
| Consumption | 94.6% (106) | 100% (29) |
| Regulation | 3.6% (4) | 0% (0) |
| Industry | 17.9% (20) | 24.1% (7) |
| Direction and Target of Advocacy | |||
|---|---|---|---|
| Demographic Feature | Anti-SSB Consumption (k = 86) | Pro-SSB Consumption and Industry (k = 25) | Anti Minus Pro |
| Gender | |||
| Men | 84.8% (73) | 96.0% (24) | −11.1% |
| Women | 81.4% (70) | 68.0% (17) | 13.4% |
| Age | |||
| Adults | 69.8% (60) | 96.0% (24) | 26.2% ** |
| Adolescents | 57.0% (49) | 28.0% (7) | −29.0% * |
| Children | 66.3% (57) | 32.0% (8) | 34.3% ** |
| Ethnicity | |||
| White | 62.8% (54) | 84.0% (21) | −21.2% * |
| Black | 68.6% (59) | 68.0% (17) | 0.6% |
| Hispanic | 39.5% (34) | 32.0% (8) | 7.5% |
| Asian | 27.9% (24) | 16.0% (4) | 11.9% |
| Direction and Target of Advocacy | |||
|---|---|---|---|
| Theme | Anti-SSB Consumption (k = 106) | Pro-SSB Consumption and Industry (k = 29) | Anti Minus Pro |
| Excessive Sugar | 44.3% (47) | 0% (0) | 44.3% *** |
| Nurturing | 43.4% (46) | 0% (0) | 43.4% *** |
| Health Consequences | 43.4% (46) | 0% (0) | 43.4% *** |
| Expertise | 25.5% (27) | 0% (0) | 25.5% ** |
| Industry Manipulation | 21.7% (23) | 0% (0) | 21.7% ** |
| Humor | 14.2% (15) | 0% (0) | 14.2% * |
| Feel-Good/Regular People | 0% (0) | 44.8% (13) | −44.8% *** |
| Feel-Good/Celebrity | 0% (0) | 31.0% (9) | −31.0% *** |
| Industry Promotion | 0% (0) | 24.1% (7) | −24.1% *** |
| Direction and Target of Advocacy | ||||
|---|---|---|---|---|
| Anti-SSB Consumption (k = 106) | Pro-SSB Consumption and Industry (k = 29) | |||
| M | SD | M | SD | d |
| 0.33 | 0.14 | 0.38 | 0.15 | 0.34 |
Disclaimer/Publisher’s Note: The statements, opinions and data contained in all publications are solely those of the individual author(s) and contributor(s) and not of MDPI and/or the editor(s). MDPI and/or the editor(s) disclaim responsibility for any injury to people or property resulting from any ideas, methods, instructions or products referred to in the content. |
© 2024 by the authors. Licensee MDPI, Basel, Switzerland. This article is an open access article distributed under the terms and conditions of the Creative Commons Attribution (CC BY) license (https://creativecommons.org/licenses/by/4.0/).
Share and Cite
Li, Y.; Shen, L.; Dillard, J.P.; Li, S. A Content Analysis of Online Messages about Sugar-Sweetened Beverages. Nutrients 2024, 16, 1005. https://doi.org/10.3390/nu16071005
Li Y, Shen L, Dillard JP, Li S. A Content Analysis of Online Messages about Sugar-Sweetened Beverages. Nutrients. 2024; 16(7):1005. https://doi.org/10.3390/nu16071005
Chicago/Turabian StyleLi, Yingke, Lijiang Shen, James Price Dillard, and Shu (Scott) Li. 2024. "A Content Analysis of Online Messages about Sugar-Sweetened Beverages" Nutrients 16, no. 7: 1005. https://doi.org/10.3390/nu16071005
APA StyleLi, Y., Shen, L., Dillard, J. P., & Li, S. (2024). A Content Analysis of Online Messages about Sugar-Sweetened Beverages. Nutrients, 16(7), 1005. https://doi.org/10.3390/nu16071005

