Maternal Gliadin Intake Reduces Oocyte Quality with Chromosomal Aberrations and Increases Embryonic Lethality through Oxidative Stress in a Caenorhabditis elegans Model
Abstract
1. Introduction
2. Materials and Methods
2.1. Caenorhabditis elegans Strains and Gliadin Peptide (GP) Treatment
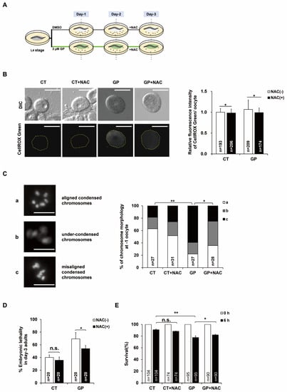
2.2. Mitochondrial Reactive Oxygen Species (mtROS) Analysis and N-Acetyl-L-Cysteine (NAC) Treatment
2.3. DNA Staining in Oocytes, Embryonic Lethality, and Survival Assay
2.4. Quantitative Reverse Transcription-Polymerase Chain Reaction (qRT-PCR)
2.5. Live Image Observation of Fluorescence-Tagged Transgenic Animals
2.6. Intestinal Barrier Function Assay
2.7. Statistical Analysis
3. Results
3.1. Mitochondrial Reactive Oxygen Species (mtROS) Production Was Increased in Gliadin Peptide (GP)-Treated Adult C. elegans
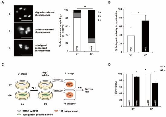
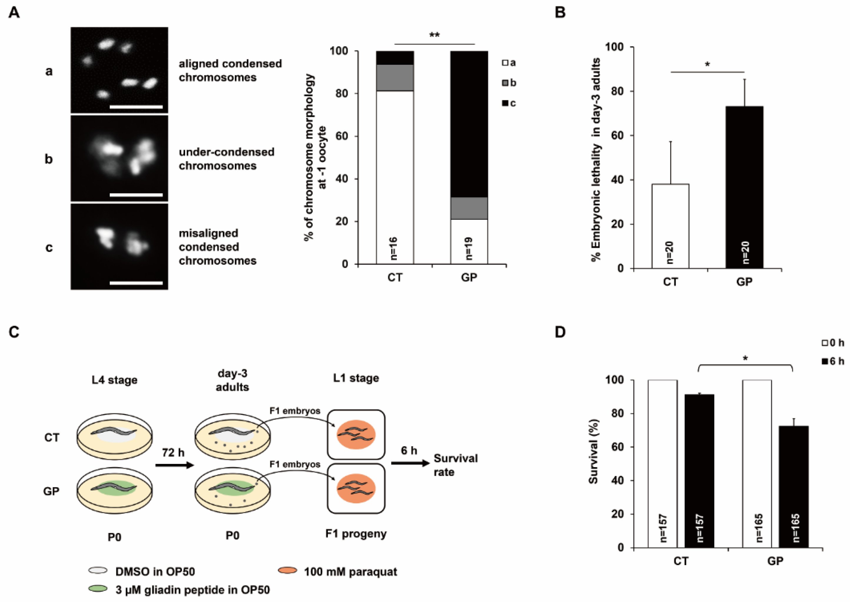
3.2. Oocyte Quality, Embryonic Lethality, and Oxidative Stress Sensitivity in GP-Treated Adult C. elegans and Offspring
3.3. N-Acetyl-L-Cysteine (NAC) Treatment Suppresses Adverse Effects of GP Intake
3.4. Expression of Oxidative Stress-Responding Genes Increased with GP Intake
3.5. GP Intake Causes Disruption of Intestinal Barrier in Adult C. elegans
4. Discussion
5. Conclusions
Supplementary Materials
Author Contributions
Funding
Institutional Review Board Statement
Informed Consent Statement
Acknowledgments
Conflicts of Interest
References
- Nagaoka, S.I.; Hassold, T.J.; Hunt, P.A. Human Aneuploidy: Mechanisms and New Insights into an Age-Old Problem. Nat. Rev. Genet. 2012, 13, 493–504. [Google Scholar] [CrossRef] [PubMed]
- Rebolledo-Jaramillo, B.; Su, M.S.; Stoler, N.; McElhoe, J.A.; Dickins, B.; Blankenberg, D.; Korneliussen, T.S.; Chiaromonte, F.; Nielsen, R.; Holland, M.M.; et al. Maternal age effect and severe germ-line bottleneck in the inheritance of human mitochondrial DNA. Proc. Natl. Acad. Sci. USA 2014, 111, 15474–15479. [Google Scholar] [CrossRef] [PubMed]
- Sinclair, K.D.; Watkins, A.J. Parental Diet, Pregnancy Outcomes and Offspring Health: Metabolic Determinants in Developing Oocytes and Embryos. Reprod. Fertil. Dev. 2013, 26, 99–114. [Google Scholar] [CrossRef] [PubMed]
- Min, H.; Kim, J.-S.; Ahn, J.; Shim, Y.-H. Gliadin Intake Causes Disruption of the Intestinal Barrier and an Increase in Germ Cell Apoptosis in A Caenorhabditis elegans Model. Nutrients 2019, 11, 2587. [Google Scholar] [CrossRef] [PubMed]
- Andux, S.; Ellis, R.E. Apoptosis Maintains Oocyte Quality in Aging Caenorhabditis elegans Females. PLoS Genet. 2008, 4, e1000295. [Google Scholar] [CrossRef] [PubMed]
- Leonard, M.M.; Vasagar, B. US Perspective on Gluten-Related Diseases. Clin. Exp. Gastroenterol. 2014, 7, 25–37. [Google Scholar] [PubMed]
- Sulston, J.E.; Horvitz, H.R. Post-Embryonic Cell Lineages of the Nematode, Caenorhabditis elegans. Dev. Biol. 1977, 56, 110–156. [Google Scholar] [CrossRef] [PubMed]
- Hubbard, E.J.A. Caenorhabditis elegans Germ Line: A Model for Stem Cell Biology. Dev. Dyn. 2007, 236, 3343–3357. [Google Scholar] [CrossRef]
- Byerly, L.; Cassada, R.C.; Russell, R.L. The Life Cycle of the Nematode Caenorhabditis elegans. Dev. Biol. 1976, 51, 23–33. [Google Scholar] [CrossRef]
- Scharf, A.; Pohl, F.; Egan, B.M.; Kocsisova, Z.; Kornfeld, K. Reproductive Aging in Caenorhabditis elegans: From Molecules to Ecology. Front. Cell Dev. Biol. 2021, 9, 718522. [Google Scholar] [CrossRef]
- Gerstbrein, B.; Stamatas, G.; Kollias, N.; Driscoll, M. In Vivo Spectrofluorimetry Reveals Endogenous Biomarkers That Report Healthspan and Dietary Restriction in Caenorhabditis elegans. Aging Cell 2005, 4, 127–137. [Google Scholar] [CrossRef] [PubMed]
- Hall, D.H.; Winfrey, V.P.; Blaeuer, G.; Hoffman, L.H.; Furuta, T.; Rose, K.L.; Hobert, O.; Greenstein, D. Ultrastructural Features of the Adult Hermaphrodite Gonad of Caenorhabditis elegans: Relations between the Germ Line and Soma. Dev. Biol. 1999, 212, 101–123. [Google Scholar] [CrossRef] [PubMed]
- Shewry, P. What Is Gluten-Why Is It Special? Front. Nutr. 2019, 6, 101. [Google Scholar] [CrossRef] [PubMed]
- Parada, A.; Araya, M. History of gluten and its effects on celiac disease. Rev. Med. Chil. 2010, 138, 1319–1325. [Google Scholar]
- Bold, J.; Rostami, K. Non-Coeliac Gluten Sensitivity and Reproductive Disorders. Gastroenterol. Hepatol. Bed Bench 2015, 8, 294–297. [Google Scholar]
- Lim, S.D.; Min, H.; Youn, E.; Kawasaki, I.; Shim, Y.-H. Gliadin Intake Induces Oxidative-Stress Responses in Caenorhabditis elegans. Biochem. Biophys. Res. Commun. 2018, 503, 2139–2145. [Google Scholar] [CrossRef]
- Perkins, A.T.; Das, T.M.; Panzera, L.C.; Bickel, S.E. Oxidative Stress in Oocytes during Midprophase Induces Premature Loss of Cohesion and Chromosome Segregation Errors. Proc. Natl. Acad. Sci. USA 2016, 113, E6823–E6830. [Google Scholar] [CrossRef]
- Min, H.; Youn, E.; Shim, Y.-H. Maternal Caffeine Intake Disrupts Eggshell Integrity and Retards Larval Development by Reducing Yolk Production in a Caenorhabditis elegans Model. Nutrients 2020, 12, 1334. [Google Scholar] [CrossRef]
- Lammers, K.M.; Lu, R.; Brownley, J.; Lu, B.; Gerard, C.; Thomas, K.; Rallabhandi, P.; Shea-Donohue, T.; Tamiz, A.; Alkan, S.; et al. Gliadin Induces an Increase in Intestinal Permeability and Zonulin Release by Binding to the Chemokine Receptor CXCR3. Gastroenterology 2008, 135, 194–204.e3. [Google Scholar] [CrossRef]
- Achache, H.; Falk, R.; Lerner, N.; Beatus, T.; Tzur, Y.B. Oocyte Aging Is Controlled by Mitogen-Activated Protein Kinase Signaling. Aging Cell 2021, 20, e13386. [Google Scholar] [CrossRef]
- Schaar, C.E.; Dues, D.J.; Spielbauer, K.K.; Machiela, E.; Cooper, J.F.; Senchuk, M.; Hekimi, S.; Van Raamsdonk, J.M. Mitochondrial and Cytoplasmic ROS Have Opposing Effects on Lifespan. PLoS Genet. 2015, 11, e1004972. [Google Scholar] [CrossRef] [PubMed]
- Johnston, A.D.; Ebert, P.R. The Redox System in C. elegans, a Phylogenetic Approach. J. Toxicol. 2012, 2012, 546915. [Google Scholar] [CrossRef] [PubMed]
- Moreno-Arriola, E.; Cárdenas-Rodríguez, N.; Coballase-Urrutia, E.; Pedraza-Chaverri, J.; Carmona-Aparicio, L.; Ortega-Cuellar, D. Caenorhabditis elegans: A Useful Model for Studying Metabolic Disorders in Which Oxidative Stress Is a Contributing Factor. Oxid. Med. Cell. Longev. 2014, 2014, 705253. [Google Scholar] [CrossRef] [PubMed]
- Leiers, B.; Kampkötter, A.; Grevelding, C.G.; Link, C.D.; Johnson, T.E.; Henkle-Dührsen, K. A Stress-Responsive Glutathione S-Transferase Confers Resistance to Oxidative Stress in Caenorhabditis elegans. Free Radic. Biol. Med. 2003, 34, 1405–1415. [Google Scholar] [CrossRef] [PubMed]
- Murphy, C.T.; McCarroll, S.A.; Bargmann, C.I.; Fraser, A.; Kamath, R.S.; Ahringer, J.; Li, H.; Kenyon, C. Genes That Act Downstream of DAF-16 to Influence the Lifespan of Caenorhabditis elegans. Nature 2003, 424, 277–283. [Google Scholar] [CrossRef]
- Liu, X.; Liu, H.; Chen, Z.; Xiao, J.; Cao, Y. DAF-16 Acts as the “hub” of Astaxanthin’s Anti-Aging Mechanism to Improve Aging-Related Physiological Functions in Caenorhabditis elegans. Food Funct. 2021, 12, 9098–9110. [Google Scholar] [CrossRef] [PubMed]
- Yen, K.; Narasimhan, S.D.; Tissenbaum, H.A. DAF-16/Forkhead Box O Transcription Factor: Many Paths to a Single Fork(head) in the Road. Antioxid. Redox Signal. 2011, 14, 623–634. [Google Scholar] [CrossRef]
- Libina, N.; Berman, J.R.; Kenyon, C. Tissue-Specific Activities of C. elegans DAF-16 in the Regulation of Lifespan. Cell 2003, 115, 489–502. [Google Scholar] [CrossRef]
- Jin, Y.; Zhai, Z.; Jia, H.; Lai, J.; Si, X.; Wu, Z. Kaempferol Attenuates Diquat-Induced Oxidative Damage and Apoptosis in Intestinal Porcine Epithelial Cells. Food Funct. 2021, 12, 6889–6899. [Google Scholar] [CrossRef]
- Egge, N.; Arneaud, S.L.B.; Wales, P.; Mihelakis, M.; McClendon, J.; Fonseca, R.S.; Savelle, C.; Gonzalez, I.; Ghorashi, A.; Yadavalli, S.; et al. Age-Onset Phosphorylation of a Minor Actin Variant Promotes Intestinal Barrier Dysfunction. Dev. Cell 2019, 51, 587–601.e7. [Google Scholar] [CrossRef]
- Min, H.; Lee, M.; Cho, K.S.; Lim, H.J.; Shim, Y.-H. Nicotinamide Supplementation Improves Oocyte Quality and Offspring Development by Modulating Mitochondrial Function in an Aged Caenorhabditis elegans Model. Antioxidants 2021, 10, 519. [Google Scholar] [CrossRef] [PubMed]
- Dimofski, P.; Meyre, D.; Dreumont, N.; Leininger-Muller, B. Consequences of Paternal Nutrition on Offspring Health and Disease. Nutrients 2021, 13, 2818. [Google Scholar] [CrossRef] [PubMed]
- Lee, M.; Youn, E.; Kang, K.; Shim, Y.-H. 3,3’-Diindolylmethane Supplementation Maintains Oocyte Quality by Reducing Oxidative Stress and CEP-1/p53-Mediated Regulation of Germ Cells in a Reproductively Aged Caenorhabditis elegans Model. Antioxidants 2022, 11, 950. [Google Scholar] [CrossRef] [PubMed]
- Imakubo, M.; Takayama, J.; Okada, H.; Onami, S. Statistical Image Processing Quantifies the Changes in Cytoplasmic Texture Associated with Aging in Caenorhabditis elegans Oocytes. BMC Bioinform. 2021, 22, 73. [Google Scholar] [CrossRef]
- Raices, M.; Bowman, R.; Smolikove, S.; Yanowitz, J.L. Aging Negatively Impacts DNA Repair and Bivalent Formation in the C. elegans Germ Line. Front. Cell Dev. Biol. 2021, 9, 695333. [Google Scholar] [CrossRef]
- Zhang, F.; You, X.; Zhu, T.; Gao, S.; Wang, Y.; Wang, R.; Yu, H.; Qian, B. Silica Nanoparticles Enhance Germ Cell Apoptosis by Inducing Reactive Oxygen Species (ROS) Formation in Caenorhabditis elegans. J. Toxicol. Sci. 2020, 45, 117–129. [Google Scholar] [CrossRef]
- Auten, R.L.; Davis, J.M. Oxygen Toxicity and Reactive Oxygen Species: The Devil Is in the Details. Pediatr. Res. 2009, 66, 121–127. [Google Scholar] [CrossRef]
- Plachot, M. Chromosomal Abnormalities in Oocytes. Mol. Cell. Endocrinol. 2001, 183 (Suppl. S1), S59–S63. [Google Scholar] [CrossRef]
- Sun, X.; Chen, W.-D.; Wang, Y.-D. DAF-16/FOXO Transcription Factor in Aging and Longevity. Front. Pharmacol. 2017, 8, 548. [Google Scholar] [CrossRef]
- Miranda-Vizuete, A.; Veal, E.A. Caenorhabditis elegans as a Model for Understanding ROS Function in Physiology and Disease. Redox Biol. 2017, 11, 708–714. [Google Scholar] [CrossRef]
- Han, Y.; Song, S.; Wu, H.; Zhang, J.; Ma, E. Antioxidant Enzymes and Their Role in Phoxim and Carbaryl Stress in Caenorhabditis elegans. Pestic. Biochem. Physiol. 2017, 138, 43–50. [Google Scholar] [CrossRef] [PubMed]






Publisher’s Note: MDPI stays neutral with regard to jurisdictional claims in published maps and institutional affiliations. |
© 2022 by the authors. Licensee MDPI, Basel, Switzerland. This article is an open access article distributed under the terms and conditions of the Creative Commons Attribution (CC BY) license (https://creativecommons.org/licenses/by/4.0/).
Share and Cite
Lee, J.H.; Lee, M.; Min, H.; Youn, E.; Shim, Y.-H. Maternal Gliadin Intake Reduces Oocyte Quality with Chromosomal Aberrations and Increases Embryonic Lethality through Oxidative Stress in a Caenorhabditis elegans Model. Nutrients 2022, 14, 5403. https://doi.org/10.3390/nu14245403
Lee JH, Lee M, Min H, Youn E, Shim Y-H. Maternal Gliadin Intake Reduces Oocyte Quality with Chromosomal Aberrations and Increases Embryonic Lethality through Oxidative Stress in a Caenorhabditis elegans Model. Nutrients. 2022; 14(24):5403. https://doi.org/10.3390/nu14245403
Chicago/Turabian StyleLee, Jae Hyuck, Mijin Lee, Hyemin Min, Esther Youn, and Yhong-Hee Shim. 2022. "Maternal Gliadin Intake Reduces Oocyte Quality with Chromosomal Aberrations and Increases Embryonic Lethality through Oxidative Stress in a Caenorhabditis elegans Model" Nutrients 14, no. 24: 5403. https://doi.org/10.3390/nu14245403
APA StyleLee, J. H., Lee, M., Min, H., Youn, E., & Shim, Y.-H. (2022). Maternal Gliadin Intake Reduces Oocyte Quality with Chromosomal Aberrations and Increases Embryonic Lethality through Oxidative Stress in a Caenorhabditis elegans Model. Nutrients, 14(24), 5403. https://doi.org/10.3390/nu14245403

